文库 工程类投标方案 其他

外立面幕墙工程投标(450页)(2024年修订版).docx

DOCX   450页   下载545   2024-10-23   浏览379   收藏30   点赞32   评分-   179565字   103.00
温馨提示:当前文档最多只能预览 15 页,若文档总页数超出了 15 页,请下载原文档以浏览全部内容。
外立面幕墙工程投标(450页)(2024年修订版).docx 第1页
外立面幕墙工程投标(450页)(2024年修订版).docx 第2页
外立面幕墙工程投标(450页)(2024年修订版).docx 第3页
外立面幕墙工程投标(450页)(2024年修订版).docx 第4页
外立面幕墙工程投标(450页)(2024年修订版).docx 第5页
外立面幕墙工程投标(450页)(2024年修订版).docx 第6页
外立面幕墙工程投标(450页)(2024年修订版).docx 第7页
外立面幕墙工程投标(450页)(2024年修订版).docx 第8页
外立面幕墙工程投标(450页)(2024年修订版).docx 第9页
外立面幕墙工程投标(450页)(2024年修订版).docx 第10页
外立面幕墙工程投标(450页)(2024年修订版).docx 第11页
外立面幕墙工程投标(450页)(2024年修订版).docx 第12页
外立面幕墙工程投标(450页)(2024年修订版).docx 第13页
外立面幕墙工程投标(450页)(2024年修订版).docx 第14页
外立面幕墙工程投标(450页)(2024年修订版).docx 第15页
剩余435页未读, 下载浏览全部
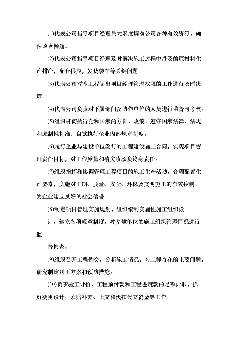
外立面幕墙工程技术标 目录 第一章 企业简介 7 第一节 公司主要经营范围、行业荣誉等 7 第二节 类似项目 8 第三节 三年内业绩工程业绩一览表 10 第二章 项目管理团队组织建构 10 第一节 项目团队介绍 10 第二节 组织机构人员职责 12 第三章 企业资源及承诺 20 第一节 公司基本情况 20 第二节 公司优势 21 第三节 设计团队介绍 26 第四节 劳务承诺 28 第五节 资金承诺 31 第六节 材料采购承诺 34 第七节 幕墙材料加工、组装、运输承诺 35 第八节 质量承诺 35 第九节 进度承诺 36 第十节 安全文明施工承诺 37 第十一节 售后和保修方面承诺 37 第四章 施工图深化设计计划及说明 38 第一节 幕墙深化设计定位 38 第二节 幕墙深化设计程序 38 第三节 深化设计图纸内部审核流程 51 第四节 设计组织机构体系说明 53 第五节 深化设计质量保证体系和保证措施 54 第五章 总体施工部署及重难点分析 65 第一节 编制依据 65 第二节 工程综合概况 66 第三节 施工部署 71 第四节 施工重难点分析及对策 73 第五节 施工工艺 84 第六章 施工现场平面布置 139 第一节 进入施工现场的准备工作 139 第二节 施工平面布置内容 144 第七章 临时用水用及电量计划 150 第一节 临时用水方案 150 第二节 临时用电方案 154 第八章 施工进度计划及工期保证措施 161 第一节 总工期 161 第二节 工期安排依据 162 第三节 工程进度编制依据 162 第四节 整体施工进度计划安排 163 第五节 总体施工进度管理流程 164 第六节 分项计划控制措施 164 第七节 各阶段工期保证措施 167 第八节 抢工措施一优化内部审批周期 180 第九节 总进度协调与控制 184 第九章 幕墙检测 187 第一节 幕墙的四项性能试验 187 第二节 密封胶相容性和粘接性试验 203 第三节 钢材物理性能检测 206 第四节 型材物理性能检测 210 第五节 玻璃的性能测试 222 第六节 铝板的性能检测 224 第七节 膨胀螺栓或化学螺栓的拉拔力检测 226 第八节 避雷接地电阻的测试 227 第九节 现场淋水测试 229 第十节 其他检测 232 第十一节 一保温性能检测 232 第十章 劳务规划 235 第一节 管理人员调配计划 235 第二节 劳务配备表 235 第三节 施工人员进场计划 236 第四节 劳动力计划保证工程进度措施一劳动力组织方面 236 第十一章 现场技术管理措施 242 第一节 技术管理措施内容 242 第二节 图纸自审管理制度一图纸自审制度 243 第三节 图纸会审管理制度一图纸会审目的 244 第四节 施工组织设计(方案)的编制与管理制度一施工组织设计的作用 246 第五节 施工作业指导书的编制与管理制度 249 第六节 技术交底管理制度 250 第七节 单位工程施工记录 252 第八节 技术复核制度 253 第九节 隐蔽工程验收制度 255 第十节 工程技术档案管理制度 257 第十二章 施工措施方案 258 第一节 各施工阶段措施方案 258 第二节 各施工阶段用电计划一临时用电原则 271 第三节 措施安全管理一脚手架使用安全管理措施 273 第四节 补充措施一幕墙高处作业安全措施 277 第十三章 质量保证计划及措施 285 第一节 质量管理 285 第二节 材料采购质量保证措施一钢材质量控制 290 第三节 加工过程质量保证措施一幕墙生产加工流程 294 第四节 运输过程防护措施一铝型材运输过程中的成品保护措施 314 第五节 安装质量保证措施一作业指导性文件 314 第六节 现场安装质量控制表 325 第十四章 现场安全管理措施及说明 327 第一节 安全管理保证措施一安全管理措施 327 第二节 施工安全生产总体措施 352 第三节 重点部位安全防护措施 354 第四节 安全事故应急预案 357 第五节 文明施工环保措施 文明施工保证措施 362 第六节 降低环境污染的技术措施 364 第七节 施工现场防止大气污染的措施 366 第八节 施工现场防止水污染的措施 367 第九节 施工现场防止噪声扰民的措施 368 第十节 施工现场垃圾的整治处置措施 370 第十一节 施工现场环境卫生管理措施 372 第十二节 成品保护措施 成品保护目标 373 第十三节 成品保护组织机构 374 第十四节 业绩项目成品保护措施照片 375 第十五节 加工厂保护 376 第十六节 运输过程中保护 378 第十七节 施工过程中的成品保护一面材进场存放保护 379 第十八节 特殊环境下施工技术措施 施工期间的防风技术措施 382 第十九节 冬季施工措施 383 第二十节 雨季施工专项措施 390 第二十一节 防台防汛紧急预案 398 第二十二节 夏季高温施工措施及防暑预案 404 第二十三节 后施工部位的加固技术措施 405 第十五章 各方施工配合协调 406 第一节 对业主建筑师、工程师要求的执行保证 406 第二节 与总承包单位的配合措施 407 第三节 与监理公司的协调配合措施 418 第四节 与幕墙顾问及设计院的协调配合措施 420 第五节 与其他相关分包单位等的配合措施一与精装修公司的协调配合措施 421 第十六章 提供维护说明和防护计划 428 第一节 建筑幕墙的保养和维修一建筑幕墙维护说明 428 第二节 售后服务及保修书一保修承诺的具体内容 434 第十七章 第三方检查 438 第一节 评分承诺 438 第二节 应对措施 438 第十八章 附件 446 企业简介 公司主要经营范围、行业荣誉等 一、公司简介 XX建筑有限公司是XX集团在XX上市的综合性房地产公司XX置地有限公司(1109,HK)的全资子公司,2001年1月在北京注册成立,拥有建筑工程、市政公用工程、机电三项施工总承包和电子与智能化、建筑装修装饰、建筑幕墙工程、建筑机电安装工程四项专业承包一级资质。设有北方、华东、西南、华南四个区域分公司,机电、代建、幕墙三个事业部,公司拥有管理人员1100多人。 XX建筑源于XX,不断学习实践国际先进施工总承包管理理 念,探索适合于中国市场环境的工程项目管理模式,公司凝聚了一大批高素质、追求卓越的行业管理专才,已在商业建筑机电设计、大型综合体工程的施工总承包、机电施工总承包、工程代建等方面形成了差异化的竞争优势,具有丰富的工程项目管理服务能力。 二、行业荣誉 公司核心业务为大型复杂工程施工总承包、机电总承包、工 程代建,已建成了(企业业绩)等XX个购物中心,在建的购物中心工程有(企业业绩)等。高端精装修住宅已建成的有(企业业绩)等,在建的有(企业业绩)等,高级写字楼已建成的有(企业业绩)等。项目管理及施工总承包的工业工程有(企业业绩)等。工程代建的大型房建工程有(企业业绩)等。 公司积极履行社会责任,以公益非赢利承建了(企业业绩)等。 公司依托XX置地积累的商业地产开发建设运营管理经验,发展差异化的机电方案、施工图及BIM设计业务,机电设计的工程有(企业业绩)等。 高品质是XX建筑工程项目管理的特点和追求目标,公司总承包的深圳万象城获得XX优质建筑大奖,深圳XX君悦酒店及幸福里雅居、成都万象城获得鲁班奖,北京凤凰苑公建获得国家优质工程银奖,沈阳万象城、重庆万象城、合肥万象城、淄博万象汇等获得中国安装工程优质奖共七项,沈阳橡树湾、青岛悦府一期获得中国土木工程詹天佑优秀住宅小区金奖。 XX建筑致力于打造成国内领先、亚洲一流的全价值链建筑工程管理专家,为客户提供全寿命周期、全专业、全成本的建筑 工程项目管理优质服务,已在卓越施工总承包、工程代建、机电施工总承包、精品幕墙施工等方面建立了差异化的竞争优势。公司将继续大力提升设计及全成本、建筑全寿命周期项目管理能力,实现卓越施工总承包及工程代建并举发展。公司追求精益管理,希望能为客户提供高品质、完全的施工总承包和卓越的工程代建服务,为中国的城市化贡献更多的精品工程。 类似项目 注:最近三年与本工程相类似施工业绩 工程项目名 称 工程项 目所在 地 高度 工程规 模 幕墙形武 造价 XX万象城 35米 30000 m² 玻璃幕墙、铝板幕墙 4300万 XX万象汇 23.5米 30000 m² 玻璃幕墙、铝板、一体板 3100万元 XX总部大厦 塔楼: 172.5m ;T 2塔 楼: 106m;裙楼:43.19m 61000 m² 框架幕墙、单元幕墙 11700万元 XXXX中心一期裙楼 27.4米 37500 m² 框架玻璃幕墙、 石材幕墙、铝板 幕墙 3698万元 XX外立面幕 墙专业分包 工程 49.8米 48000 m² 玻璃幕墙、铝板幕墙、门窗幕墙 4200万元 XX园林酒店会议中心 37.5米 25000 m² 玻璃幕墙、石材 幕墙、铝板幕墙 等 4800万元 三年内业绩工程业绩一览表 序号 工程名称 开发建设单位 合同额 签约日期 1 2 3 4 5 6 7 项目管理团队组织建构 拟参与本合同主要工作人员的资料及组织机构,并承诺保证项目组织架构人员的配置及稳定性。 项目团队介绍 我司拟派本工程项目管理团队如下:我司幕墙业务单元总经理为项目指挥长,幕墙业务单元区域经理为项目负责人,作为支持本工程的坚强后盾,拟派具有XX建筑幕墙业务单元项目经验、工作经验丰富、现场管理能力较强的管理人员(平均工作7年以上)到场开展工作,为本幕墙工程按时保质完成奠定良好的基础和条件。同时我司承诺将严格按照投标填写的项目组织架构名单派遣相应员工至本项目进行幕墙施工管理工作,并确保关键岗位的人员稳定性。 后附具体人员名单及架构。 项目组织架构人员配置 姓名 职务 任职资格 同类工程工作经验年限 备注 项目经理 一级建造师证 1 2年 生产经理 工程师 1 3年 技术负责人 工程师 1 3年 质量经理 助理工程师 1 5年 安全经理 安全工程师 9年 材料经理 助理工程师 7年 施工经理 助理工程师 8年 1、人员配备保证 如我公司中标,我司将严格按上述系统图组织本工程的运作。施工过程中若业主对我司项目管理班子成员有不同要求,可随时提出撤换。 2、承诺所有管理人员准时到位并常驻现场 如我公司中标,我司保证所有管理成员将按约定时间准时进场,在获得中标通知书同时即刻选派技术人员进场,进行测量放线工作,以便于后续工作及时展开,我司郑重承诺在整个施工过程中所有管理人员常驻现场,未经业主允许中途绝不发生变更和减少的现象。我司项目指挥长保证每月有3天驻现场了解工程进展,解决现场问题。 3、施工队伍素质 该工程施工难度大,造型复杂,为确保按期高效完成任务,我司拟定派遣具有大型类似幕墙施工经验的施工班组担任主力。他们是我司多年来训练有素,能打硬仗的骨干队伍,进场后将坚决服从项目部的调遣和指挥,绝对服从总包的管理,并积极做好与兄弟单位的协作关系,确保工程的顺利展开和实施。 组织机构人员职责 1、项目指挥长岗位职责 (1)代表公司指导项目经理最大限度调动公司各种有效资源,确保政令畅通。 (2)代表公司指导项目经理及时解决施工过程中涉及的原材料生产排产,配套供应,发货装车等关键问题。 (3)代表公司对本工程超出项目经理管理权限的工作进行及时决策。 (4)代表公司负责对下属部门及协作单位的人员进行监督与考核。 (5)组织贯彻执行党和国家的方针、政策,遵守国家法律、法规和强制性标准,自觉执行企业内部规章制度。 (6)履行企业与建设单位签订的工程建设施工合同,实现项目管理责任目标,对工程质量和清欠收款负终身责任。 (7)组织指挥和协调管理工程项目的施工生产活动,合理配置生产要素,实施对工期、质量、安全、环保及文明施工的有效控制,为企业建立良好的社会信誉。 (8)制定项目管理实施规划,组织编制实施性施工组织设 计,建立各项规章制度,对参建单位的施工组织管理情况进行监 督检查。 (9)组织召开工程例会,分析施工情况,对工程存在的主要问题,研究制定纠正方案和预防措施。 (10)负责验工计价、工程预付款和工程进度款的足额计取,抓好变更设计、索赔补差、上交和代扣代交资金等工作。 (11)组织项目落实集团公司管理方针,全面加强成本管理和经济核算,努力增收节支,降低成本,提高效益。 (12)负责与地方政府、建设单位、咨询单位、监理项目部、设计院、局指的协调工作,自觉接受政府监督部门、建设、咨询、设计、监理单位及局指的监督检查。 (13)参与工程竣工验收,组织编制结算资料和分析报告。 (14)处理指挥部的善后工作。 2、项目经理岗位职责 (1)项目经理受公司法人委派,对工程项目的实施进行全过程全方位的控制,是本项目的管理者、指挥者。在公司的领导下,按照合同要求精心组织严格施工,对工程的各项目标、指标负责。 (2)组织和参加工程项目施工重大决策,及时协调解决施 工过程出现的人员、机械、材料、方案、资金等问题,确保项目的顺利实施和工程款的及时回收; (3)负责项目实施期间主要事务的联系和协调,处理相关部门和单位关系; (4)严格财务管理制度,合理调配使用好项目资金,确保工程材料款的及时支付和劳务费的足额发放到位; (5)制定分配奖惩制度,掌握劳动报酬的审批发放; (6)严格行政管理、建章建制,关心职工生活,组织好后勤服务工作; (7)认真执行公司的方针政策和管理规定,并定期向公司报告工程实施情况,有效调动公司各种资源解决工程实施过程出现的问题; (8)按照合同约定认真做好工程竣工验收和交付使用工作。 3、施工经理岗位职责 (1)参与制定施工组织设计和各项施工方案及质量安全的保证措施,负责编制总体进度计划,报项目经理审核后组织实施。 (2)认真贯彻执行国家和上级的有关方针政策以及公司的 各项规章制度,协助项目经理进行施工组织和人员队伍管理,了 解和掌握工程承包合同规定的各项任务,科学施工严格履约。 (3)协助项目经理对工程进度、质量安全和文明施工进行管理,及时有效的协调,督促各项目标的落实。 (4)根据工程项目总体进度计划,编制详细的季度计划、月计划、周计划,通过过程控制确保总体工期目标的实现。 (5)合理调度进入施工现场的人员、材料、机械等生产要素,及时解决施工中出现的问题,确保施工项目管理目标的实现。 (6)每月根据生产进度编制劳务结算清单,督促财务人员及时发放劳务费。 4、项目技术负责人岗位职责 (1)审定总体技术方案,负责整个工程的技术管理工作,组织力量攻克技术难点。 (2)合理调配设计人员和资源,编制设计进度计划,并按期完成工程设计工作,及时提供施工所需图纸和材料清单。 (3)严格按照施工组织设计准、设计规范及建筑设计意图进行设计,做到工程设计合理、安全、可靠、经济。 (4)认真编写施工工艺流程,在施工前对项目经理部管理 人员、施工队长等进行技术交底。 (5)积极做好技术服务工作,及时解决施工过程中出现的技术和工艺质量问题。 (6)认真做好工程资料的管理,组织并参与工程竣工资料的整理和备案工作。 (7)了解并熟悉程序文件和第三层次文件的要求,认真完成质量职能分配表规定的任务。 5、质量经理岗位职责 (1)认真执行质量职能分配表所分配的任务,并熟悉质量管理体系文件中的有关程序文件和第四层次文件的要求,做好本职工作; (2)熟练掌握幕墙标准与验收规范,按照技术图纸、幕墙规范、工艺标准的要求进行质量控制; (3)认真做好质量记录,真实、准确地反映质量管理情况; (4)参与不合格品/项的评定和处置工作; (5)对质量通病的纠正和预防措施提出意见或建议,并进 行跟踪检查; (6)严格贯彻落实公司质量管理的规章制度,帮助施工人 员树立“质量第一”的意识,为工程质量服务,争创优质工程; (7)经常和监理保持联系,认真听取业主(甲方)、总包、监理方对工程提出的质量意见,及时整改和回复对方; (8)按规定定期向公司上报工程实施期间的质量报表; (9)对工程竣工资料进行整理、归档,参加工程的竣工验收和备案交付工作。 6、安全经理岗位职责 (1)认真执行质量、环境管理职能分配表所分配给自己的职能,并熟悉有关程序文件和第四层次文件的要求; (2)协助单位领导做好工程施工全过程中的安全管理工作; (3)组织学习和贯彻国家和政府部门有关安全方面的方针、政策、法律、法规和公司各项安全管理制度,提高施工人员的安全意识; (4)协助项目经理做好工程施工前的安全技术交底; (5)督促施工人员严格执行安全操作规程,及时制止违章作业和违章指挥行为; (6)负责检查施工现场施工机具的安全装置,确保施工机 具安全无故障; (7)负责检查施工现场的安全防护设施,确保安全防护设施齐备,安全措施可靠; (8)负责检查高空作业、用电、防火、防盗工作中的安全隐患,及时提出整改意见; (9)熟悉施工现场的周边环境,做好社会综合治理工作; 7、材料经理岗位职责 (1)根据国家和上级业务部门规定的物资、器材供应渠道,参与制定器材和采购计划。 (2)按照合同催货和采购器材,协助处理呆滞、积压和废旧物资。 (3)急生产所急,及时催促工程所需的物资、器材,保证生产顺利进行。 (4)熟悉器材的名称、品种、规格和技术条件及使用部位,经常了解消耗情况。 (5)确切掌握和扩大货源,熟悉和沟通供应渠道,货比三家,优质优价,快、好、省地完成采购任务。 (6)严格遵守政策、法令,执行国家各项经济政策和本公 司财务制度,及时报销和销帐。 (7)树立勤俭节约的思想,及时回收和处理各工地的旧废材料。 (8)按时完成领导临时交办的任务。 8、资料员岗位职责 (1)严格执行各项规章制度和工作纪律树立为生产服务的观点。忠于职守、热爱工作、树立高度责任感。掌握机加设备的基本性能和加工能力。掌握物资的名称、规格、性质、用途、型号、产地、计量单位,熟练各种数据的计算方法。 (2)根据生产任务编制生产月计划与周计划。根据物资材料消耗定额、备料需求、生产技术准备周期、库存情况等编制物资采购计划控制采购物资的质量、价格。根据生产安全需要编制劳动保护用品及低值易耗品计划。 (3)常与工艺员采购员、保管员沟通根据工艺要求确定相应工序的准备时间和加工时间物资材料消耗定额。积极配合财务、经营、质量等相关部门、做好协助工作。 (4)负责生产计划执行情况的检查及落实工作协调、督促生产车间零部件的周转工序工作协调解决生产过程中出现的问 题、保证生产活动正常运行。 (5)负责周、月生产数据的统计、分析工作改进生产计划。根据各类统计资料分析进行综合计划协调项目之间的物资调度调剂工作。 (6)经常与库房保管员核对协助做好物资管理工作随时掌握库存情况和物资使用情况。在保证生产需要的前提下,合理平衡库存对超储积压物资及时进行调剂处理,提高物资利用率减少积压。 (7)做好市场调查、正确分析、判断、掌握市场物资动态行情。对采购物资供货、质量、价格等信息做出总结、分析、及时准确报批物资用款计划。 (8)依据生产计划的完成情况、采购物资供应情况、合理调整生产计划、做好生产现场各环节的物料供应跟进工作、保证物资供应及时到位。 (9)做好统计分析和预测工作、妥善保管各种计划资料。并分类装订成册存档。 企业资源及承诺 公司基本情况 公司名称 XX建筑有限公司 公司注册地址 注册资金 注册时间 公司地址 法定代表人 电话号码 传真号码 联系人 联系方式(手机) 联系人职务 联系人邮箱、qq 营业执照注册号码 工程施工资质 O有壹_级□无 工程设计资质 □有级 O无 税务登记证号码 总公司名称(如有) 联营公司(如有) 公司经营范围 现有员工人数及分工 公司结构表格 见附件2 公司简介 附件2:公司结构图 公司优势 1、我司幕墙业务单元员工均来自江河、远大及帕玛斯等全球顶尖的幕墙公司,参加工作多年,拥有丰富的海内外幕墙项目管理经验; 2、绝大部分员工参与过XX置地所开发项目的总承包幕墙管理工作,具有多年幕墙分包管理经验,同时也承接了XX置地全国多个商业及住宅项目,熟悉了解XX置地管理理念及质量、安全第三方检查的标准及要求,在现场综合管理方面比其他幕墙分包有绝对优势,且执行力、配合度及思想高度将明显优于其他幕墙分包单位,与置地业主有一家人的心态,能够全心全意配合好业主的各项工作; 一全方位的企业管理模式 我公司采用国际先进的管理模式,从微观控制全局,过程控制结果,设计、施工、生产、安装进行全方位管控。“样板先行”、“过程管控”、“细部研究”是我司优良传统,确保达到业主方的进度、质量、安全要求。 二施工工序样板先行、施工样板窗现场淋水检测 三各项施工工序全面检查 Q01-drawings-阳纸 Q032-- -ne e-收发函件 04-management-工程管理 05-tender document-招投标文件 06-Variation Order-变更指示 07-Specifications-幕墙规范 08-Scheme-方室 10-Sample-材料封样 修改曰期 2001144//1 0/星期...2001134//11622期呈.期...201144/1f//115量4期期.. 日常过程管理系统文件 文件夹 文件来 文件来 文件来 文件夹 文件夹 文件夹 文件夹 文件决 文件来文件夹文件夹文件夹文件突文件来文件夹文件夹文件夹文件夹文件来文件夹 技术交底后置埋件检查 预埋件检查玻璃幕墙胶缝宽度检查 玻璃幕墙龙骨标高检查玻璃幕墙压块间距检查 钢加工件镀锌层厚度检查铝型材膜厚检查 镀锌铁皮厚度检查玻璃进场与封样对比检查 设计团队介绍 我司拟派本工程项目设计团队如下:我司总部设计经理亲自负责,设计主任驻场工作,拟派设计人员平均工作8年以上,工作经验丰富,设计能力强,保证本工程的深化设计及下单采购工作顺利完成。 后附具体人员名单及架构。 项目职位名称 姓名 公司行政职务及职称 持证情况 设计经理 总部设计经理 工程师证 设计主任 设计主管 工程师证 设计工程师 结构设计师 中级工程师 设计工程师 设计工程师 中级工程师 1、设计师职责 (1)技术、设计上接受专业负责人的指导与安排,对本人的设计进度和质量负责。 (2)根据专业负责人的安排制定设计进度计划,按时完成所承担的设计任务。 (3)认真研究设计基础资料,领会设计意图,掌握设计标 准,做好所负责部分的方案设计,解决有关技术问题。 (4)设计计算符合本工程的统一技术规定,计算准确无误,符合本专业对计算书的质量要求。无论是手算还是电算,设计人均应该对计算结果的准确、安全、经济合理负责。 (5)施工图阶段,在专业负责人的领导下,负责解决好所负责部分的工种关系,给其它专业提条件,参加各阶段汇总。施工图应该符合设计深度要求,构造合理、图面紧凑、清晰、整洁、易读。 (6)计算书、图纸认真自校,提高出手质量,对校对人、专业负责人、审核人提出的意见应该认真修改,并在校审记录单上写好处理意见。 2、现场设计师职责 (1)协助项目经理对项目技术全面负责,对本项安全生产技术工作负直接领导职责。 (2)组织项目部有关人员参加图纸会审、设计交底,负责编制和审核施工组织的工程技术问题和安全技术问题。 (3)组织施工人员进行施工交底,确保工程按时按质完成。 (4)负责与建筑师、幕墙顾问保持顺畅的沟通和交流,对幕墙施工过程中存在的问题提出相关建议。 (5)定期组织项目经理部的质量检查,并参加重大工程质量和重大设备事故的调查处理,组织一般质量事故及设备事故的调查处理。负责组织工程建设中的新技术、新材料、新工艺等方面开发与应用工作,解决相应的技术安全问题对安全生产上的设施改进措施必须进行技术鉴定工作。 (6)负责提出改善企业劳动条件的有关技术措施。 劳务承诺 为保证工程施工质量、保障劳务工合法权益,积极配合总包企业施工及劳务管理工作,本企业向贵公司做出下列郑重承诺: 一、本企业严格执行国家、当地政府部门的法规、政策及总承包单位规章制度,依法进行施工分包和用工管理,不搞挂靠和不接受挂靠、不进行再分包,不使用小包工队伍和未培训的社会闲散人员,无身份证、无劳动合同、无岗位技能证的“三无”人员不得进入施工现场,否则,出现一切后果均有我方自负。 二、本企业使用建筑工人,确保工人进场施工前依法与劳动者本人签订书面劳动合同。明确双方的权利和义务,详细约定劳务作业的内容、计价方法、工资标准、支付劳动工资的时间和发生违约后各自承担的责任,并经双方签字(盖章、个人按手印)认可。并确保对于劳务工人实行“实名制”管理,管理人员中设有一人专职(能熟练操作电脑)负责做好劳务管理工作。 1、我司选用施工劳务人员简介 我司与多家大型的劳务公司有多年合作经历。劳务人员主要来自安徽、四川和湖南,从事建筑工程5年以上,年龄为25-40岁。劳务合作模式为包工。我司有劳务培训考核,考核内容为各 专业技术,如电焊、安装等等,根据技术掌握程度定级,分为初级、中级、高级。我司选择人员均为中级以上并从事幕墙安装多年的劳务人员。在施工过程中我司派专业的质检、安全人员对现场安装工作进行实时监控,对每天的工程都进行检查,发现质量问题立即进行更改。若施工期间出现劳务质量不合格或数量不足情况时我司将根据合同条约对劳务公司进行惩罚,并以书面形式通知其对质量不合格之处立即整改,如劳务人员数量不足立即增派。 2、劳动力的组织方案 劳务层是在生产、施工过程中的实际操作人员,是生产、施工质量、进度、安全、文明施工、环保的最直接的保证者。劳务层按三个类别组建。 第一类为专业技术性强的技术工种,其中包括特殊设备的生产技术工人、机操工、机修工、维修电工、焊工等,这些人员均为我公司自有职工,曾经参与过类似工程的施工,具有丰富的经验,持有相应的上岗操作证,平均技术等级为5级。 第二类为普通技术工种,包括各种幕墙的生产加工工人和技术安装工人。其平均技术等级为4.0级,并以施工过类似工程 的施工人员为主进行组建。为了保证安装的进度及质量,选择专业的安装队伍。 第三类为非技术工种,负责材料搬运、现场清理等工作,选择正规的劳务公司。 三、本企
外立面幕墙工程投标(450页)(2024年修订版).docx
下载提示

1.本文档仅提供部分内容试读;

2.支付并下载文件,享受无限制查看;

3.本网站所提供的标准文本仅供个人学习、研究之用,未经授权,严禁复制、发行、汇编、翻译或网络传播等,侵权必究;

4.左侧添加客服微信获取帮助;

5.本文为word版本,可以直接复制编辑使用。


这个人很懒,什么都没留下
未认证用户 查看用户
该文档于 上传
×
精品标书制作
百人专家团队
擅长领域:
工程标 服务标 采购标
16852
已服务主
2892
中标量
1765
平台标师
扫码添加客服
客服二维码
咨询热线:192 3288 5147
公众号
微信客服
客服