文库 工程类投标方案 其他

(EPC)设计方案及施工组织设计方案904页.docx

DOCX   881页   下载320   2024-06-20   浏览754   收藏0   点赞0   评分-   505607字   148.00
温馨提示:当前文档最多只能预览 15 页,若文档总页数超出了 15 页,请下载原文档以浏览全部内容。
(EPC)设计方案及施工组织设计方案904页.docx 第1页
(EPC)设计方案及施工组织设计方案904页.docx 第2页
(EPC)设计方案及施工组织设计方案904页.docx 第3页
(EPC)设计方案及施工组织设计方案904页.docx 第4页
(EPC)设计方案及施工组织设计方案904页.docx 第5页
(EPC)设计方案及施工组织设计方案904页.docx 第6页
(EPC)设计方案及施工组织设计方案904页.docx 第7页
(EPC)设计方案及施工组织设计方案904页.docx 第8页
(EPC)设计方案及施工组织设计方案904页.docx 第9页
(EPC)设计方案及施工组织设计方案904页.docx 第10页
(EPC)设计方案及施工组织设计方案904页.docx 第11页
(EPC)设计方案及施工组织设计方案904页.docx 第12页
(EPC)设计方案及施工组织设计方案904页.docx 第13页
(EPC)设计方案及施工组织设计方案904页.docx 第14页
(EPC)设计方案及施工组织设计方案904页.docx 第15页
剩余866页未读, 下载浏览全部
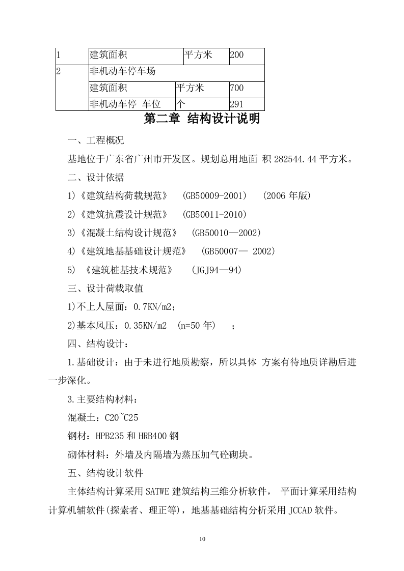
目 录 第一部分 设计方案 8 第一章 建筑设计说明 8 第二章 结构设计说明 10 第三章 设计图纸 11 第二部分 施工组织设计 21 第一章 技术措施 21 第一节 项目概况 21 第二节 编制依据 21 第 三 节 编制原则 22 第 四 节 项目管理原则 24 第五节 施工 计划 措施 29 第六节 赶工施工专项措施 31 第 七 节 季节性施工措施 35 第 八 节 施工程序总体设想 37 第 九 节 绿色施工技术措施 38 第 十 节 工程总体目标 46 第 十一 节 施工现场维护 47 第十二节 施工项目目标 48 第十三节 实施施工目标 49 第十四节 工程施工管理目标 52 第十五节 项目施工 机构组织设置 54 第十六节 施工进场准备工作 60 第 十七 节 工程总承包管理的组织 65 第 十八 节 项目施工管理 69 第十九节 项目风险管理 72 第 二十 节 项目进度管理 74 第二十一节 项目质量管理 76 第 二十二 节 项目费用管理 78 第二十三节 项目资源管理 79 第二十四节 项目沟通与信息管理 81 第二章 施工平面布置 83 第 一节 平面布置 83 第二节 施工现场 临时 供水、供电方案 84 第三节 总平面图布置的原则 85 第四节 施工平面布置和临时设施布置 85 第 五 节 施工平面布置总体筹划 92 第 六 节 施工总平面设计优化方法 92 第 七 节 施工总平面布置 94 第八节 施工现场的平面布置和临时设施布置 95 第 九 节 施工现场平面布置原则 98 第三章 施工项目重点难点分析 99 第 一 节 工程项目实施的重点、难点和解决 措施 99 第 二 节 重点、难点的技术处理 措施 103 第三节 对本项目内容、施工条件、重点难点分析 措施 105 第四节 本项目重点难点应对措施 108 第四章 分项工程次序 施工工艺 110 第一节 非机动车棚(含基础)-土建部分施工工艺 110 第二节 非机动车棚(含基础)-室内装修工程 125 第三节 非机动车棚(含基础)-安装工程 134 第四节 拆除原垃圾站并修复-土建部分施工工艺 139 第五节 拆除原垃圾站并修复-拆除工程施工工艺 161 第六节 拆除原垃圾站并修复-室内装修工程施工工艺 163 第七节 拆除原垃圾站并修复-安装工程施工工艺 175 第八节 拆除原垃圾站并修复-绿化工程施工工艺 195 第九节 拆除原垃圾站并修复-室外广场砖工程施工工艺 205 第十节 拆除原垃圾站并修复-道路工程(修葺)施工工艺 207 第十一节 拆除原垃圾站并修复-室外照明工程施工工艺 219 第十二节 拆除原垃圾站并修复-室外电工程施工工艺 222 第十三节 拆除原垃圾站并修复-排水工程施工工艺 226 第十四节 拆除原垃圾站并修复-室外路灯(含基础)工程施工工艺 233 第十五节 拆除工程-拆除原有路面工程施工工艺 237 第十六节 拆除工程-修剪树木工程施工工艺 238 第五章 安排劳力 240 第一节 劳动力安排充足 240 第二节 劳动力安排合理 241 第三节 农民工工资保障承诺和措施 250 第四节 劳动力计划保障措施 251 第 五 节 项目组织 投入计划 254 第六章 安排施工时间 257 第一节 施工时间安排计划 257 第二节 施工时间保证措施 258 第七章 施工安全保障及质量保证措施 263 第一节 安全管理目标及承诺 263 第二节 职业健康安全、环境管理体系 271 第 三 节 文明施工保证体系 281 第 四 节 现场消防安全管理措施 285 第 五 节 文明施工保证措施 298 第 六 节 文明生活区管理制度 及防尘降噪 环保 措施 302 第 七 节 事故隐患排查治理管理制度 306 第 八 节 安全管理目标及体系 309 第 九 节 安全施工 315 第十节 施工现场文明 环保 施工 322 第十一节 安全生产责任制度 333 第十二节 安全技术组织措施 340 第十三节 安全教育培训制度 344 第十四节 安全生产规章制度 345 第 十五 节 施工环保措施计划 353 第十六节 安全保证措施 358 第十七节 安全保证体系 370 第十八节 发生事故后的注意事项及急救措施 381 第十九节 文明管理措施 385 第二十节 创建文明工地的标准管理规定 387 第二十一节 文明施工管理制度和措施计划 389 第二十二节 质量保证承诺 394 第二十三节 质量保证体系 395 第 二十四 节 工程质量保证体系 405 第二十五节 施工现场管理工作 409 第二十六节 质量保证体系及管理制度 411 第二十七节 工程质量保证措施 417 第 二十八 节 质量管理方针和目标 440 第 二十九 节 不合格品的控制措施 477 第三十节 质量责任制度 480 第三十一节 检验检测制度 486 第三十二节 工程质量控制的方法和措施 488 第 三十三 节 确保工程质量所采取的检测试验措施 492 第 三十四 节 工程创优体系及保证措施 495 第三十五节 施工生产要素的质量控制 502 第三十六节 施工作业过程的质量控制 504 第三十七节 质量检查验收程序 506 第三十八节 施工过程中质量控制措施 513 第 三十九 节 工程创优体系及保证措施 521 第四十节 质量回访保修措施 528 第八章 售后服务方案 529 第 一 节 工程保修承诺 529 第 二 节 保修期 535 第 三 节 技术支持内容 535 第 四 节 质保期满后的维护保修收费标准 536 第 五 节 工程维保修服务体系 537 第 六 节 工程保修服务措施 539 第七节 保修措施 557 第八节 工程售后服务保修承诺书 560 第九节 工程售后服务承诺 561 第九章 应急方案 565 第 一 节 特殊时期 应急调配 施工措施 565 第 二 节 施工应急预案保障措施 570 第三节 应急预案制定及响应 574 第四节 项目工程 应急方案及 人员安全保障 措施 578 第五节 项目应急预案及处理措施 580 第六节 安全事故应急预案 614 第 七 节 重大事件的辨识及监测 618 第 八 节 应急机制小组 620 第 九 节 重大事故、事件发生应急措施 621 第 十 节 应急处理预案的演习 628 第三部分 施工进度计划 630 第一章 施工进度计划 630 第一节 施工工期计划目标 630 第二节 施工进度监控及动态管理 640 第三节 施工工期计划 642 第四节 保证进度目标的措施 662 第五节 进度计划的管理系统 680 第 六 节 影响工期的因素分析 682 第七节 工程进度控制管理方法 683 第八节 施工进度及工期保证措施 686 第九节 施工质量及进度保障措施 691 第十节 施工项目进度计划实施与检查 695 第十一节 施工工程进度保障措施 699 第十 二 节 施工进度管理措施 704 第十三节 施工进度控制措施 712 第十四节 施工进度管理保证措施 714 第 十五 节 工期保证措施 719 第十六节 施工工期计划 721 第 十七 节 项目管理总体安排 747 第十八节 进度计划的检查与调整 753 第 十九 节 工程进度控制管理方法 754 第二十节 施工过程中保证工期的管理方法及措施 757 第二章 主要设备及进场计划 763 第一节 主要设备承诺投入计划 763 第二节 主要机械设备进场计划措施 774 第三节 机械设备组织计划 780 第四节 施工机械安全保证措施 784 第五节 主要施工机械设备供应保障措施 790 第六节 机械设备使用修理 792 第七节 机械设备维修保养常识 794 第 八 节 施工机械设备 供应 计划 832 第 九 节 施工机械配备计划及保障措施 836 第十节 施工项目机械设备投入保证措施 838 第十一节 机械设备组织措施 841 第 十二 节 主要机械设备进场计划 845 第 十三 节 机械设备保证措施 846 第三章 劳动力及材料计划 848 第一节 劳动力配备计划 848 第 二 节 劳动力 配备 保障措施 852 第 三 节 劳动力 组织 投入计划 854 第四节 主要施工材料供应计划及 劳动力实施 措施 857 第 五 节 主要施工材料供应保障措施 及进场计划 861 设计方案 第一章 建筑设计说明 一、设计依据 1.1《广州市城乡规划技术规定》 1.2《民用建筑设计通则》 (GB50352一2005) 1.3《城市道路和建筑物无障碍设计规范》 (JGJ134-2001) 1 . 4《办公建筑设计规范》 (JGJ67-89) 1.5《汽车库建筑设计规范》 (JGJ100-98) 1.6《建筑设计防火规范》 (GBOO16-2006) 1.7国家及广东省相关现行规划设计以及建筑 设计规范和规程 。 二、项目概况 基地位于广东省广州市开发区。该地块周 边配套齐全,交通便利,环境景观优越。规划 总用地面积282544.44平方米。 三、总体规划设计 1、规划结构 为了适应城市进程及家庭结构的变化,以及现 代人思想意识的变迁,在设计中强化组团模式,突出邻里空间。运用城市社会学理论 2.道路交通系统 根据对现状外围交通的分析,将小区出入口安排在东侧和南侧。偏北方的入口为车行入口, 结合工作区建筑,成为工作人员集散地。偏东南方入口为小区主要步行景观入口,并在主入 口正对一景观广场。在中部入口为小区次要步行景观入口。 1 .设计原则 建筑以现代居住建筑风格定位。 建筑功能追求舒适实用。 建筑造型追求与现代同步与自然环境对话。 2.建筑风格 建筑立面设计现代风格为主,通过对屋面, 墙面,门窗的不同材质,色彩,肌理的变化,形成朴实,简练,多样统一的建筑总体风格。 五、消防设计 1 .设计依据 1. 1 《建筑设计防火规范》 GB50016—2006 1.2 《汽车库、修车库、停车场设计防火规范》 GB50067-97 六、竖向设计 1 .设计原则 1.1合理利用地形地貌,减少土方工程量。 1.2各种场地符合使用坡度。 1.3管道的铺设要求。 2.竖向设计 小区规划充分尊重周边地块、道路及内部自 然地形标高,尽可能结合现状地形特征,允分营造良好的建筑格局。详细的竖向设计参见竖 向设计图规划场地的适用坡度,满足如下规定: 广场兼停车场:0.2-0.5% 绿地:0.5-2.5% 七、环保 住宅楼中影响到对公共卫生的主要因素为住 户排出生活污、废水及卫生间、厨房废气;生活 垃圾以及公共设施产生的污、废水和废气。 八、主要经济技术指标 编号 项目 单位 数值 1 垃圾站 建筑面积 平方米 200 2 非机动车停车场 建筑面积 平方米 700 非机动车停 车位 个 291 第二章 结构设计说明 一、工程概况 基地位于广东省广州市开发区。规划总用地面 积282544.44平方米。 二、设计依据 1)《建筑结构荷载规范》 (GB50009-2001) (2006年版) 2)《建筑抗震设计规范》 (GB50011-2010) 3)《混凝土结构设计规范》 (GB50010—2002) 4)《建筑地基基础设计规范》 (GB50007— 2002) 5) 《建筑桩基技术规范》 (JGJ94—94) 三、设计荷载取值 1)不上人屋面:0.7KN/m2; 2)基本风压:0.35KN/m2 (n=50年) ; 四、结构设计: 1 . 基础设计:由于未进行地质勘察,所以具体 方案有待地质详勘后进一步深化。 3.主要结构材料: 混凝土:C20~C25 钢材:HPB235和HRB400钢 砌体材料:外墙及内隔墙为蒸压加气砼砌块。 五、结构设计软件 主体结构计算采用SATWE建筑结构三维分析软件, 平面计算采用结构计算机辅软件(探索者、理正等),地基基础结构分析采用JCCAD软件。 设计图纸 01 效果图展示 02 项目背景 广州开发区科技企业加速器 作为广州市战略性新兴产业基地的重点孵育平台, 自2009年投入运营使用已近10余年,园区部分设施设 备已呈现陈旧老化现象, 园区停车位日趋紧张,电动 车日益乱停乱放现象越来越严重, 较为影响创新驱动 平台应有的品牌形象。 在充分调研加速器及园区发展需求的基础上, 本方案 提出加速器园区配置非机动车停车棚和修缮生活垃圾 中转站的设计方向与思路,提升园区形象,促进加速 器提升优化园区营商环境。 方案内容: 一、非机动车棚(含基础) 二、拆除原垃圾站并修复 三、室外部分 四、原有道路拆除及修剪树木 B9B10 栋旁新建电单车棚,E1、E2 栋旁电单车棚扩建, A6 旁新建单车棚、配置机动车位, 单层层高 3.9m, 面积共700m。拆除原垃圾站并修复:面积200m。 03 总图设计 04 产品设计 05 估算表 第二部分 施工组织设计 技术措施 第一节 项目概况 (1)方案修改、初步设计及预算、施工图设计、专项施工图深化设计、现场服务、施工及验收过程的配合、施工过程中的方案优化及设计变更、竣工图编制审核及盖章、施工及验收过程的相关配合等。具体以设计任务书及经招标人确认的设计文件为准。 (2)本项目建筑包含非机动车棚(含基础)、拆除原垃圾站并修复、室外部分、原有道路拆除及修剪树木等共4个单项,其中非机动车棚(含基础):B9B10栋旁新建电单车棚,E1、E2栋旁电单车棚扩建,A6旁新建单车棚、配置机动车位,单层层高3.9m,面积共1020m 2 。拆除原垃圾站并修复:面积75m 2 。 第二节 编制依据 1、我公司经过对本工程的招标文件及设计资料进行仔细阅读和分析,通过对施工现场实地勘察和调查,基本了解了本工程的特点。 2、因此我们针对本工程工程特点、重难点,主要依据招标文件及补充文件、招标图纸等,在充分研究国内技术水平、管理水平和机械配套能力基础上,借鉴我公司在类似工程中取得的经验和科技成果,围绕着创信誉、保安全、保工期、保质量、守合同为原则进行编制。 3、编制本文件的主要依据包括: 现行设计规范、施工规范、验收标准及有关文件。 我公司对施工现场实地勘察和调查所获得的资料。 本公司技术能力、设备状况、管理水平及施工经验。 第 三 节 编制原则 1、 经过对招标文件及补充文件、设计资料、图纸进行仔细阅读和分析,并在现场初步调查的基础上,保证工程质量符合设计要求。 2、 以创信誉、保安全、保工期、保质量、守合同为指导思想,依据相关设计施工规范,充分发挥我公司现有的施工管理、技术水平和机械设备的配套能力,遵循下列原则编制而成 , 在施工组织设计的编制中始终按照技术可靠、措施得力、确保安全的原则确定施工方案。 3、 施工总体布置体现统筹规划、合理布局、节约用地、减少干扰和避免环境污染的原则。 4、 施工环境保护工作,贯彻“全面规划,合理布局,预防为主,综合治理,强化管理”的方针。 5、 严格按招标文件中的工期、质量、安全目标等要求编制施工组织设计,使建设单位各项要求均得到有效保障。 6、 在编制施工组织设计时,认真阅读核对所获得的设计文件资料,理解设计意图,掌握现场情况,严格按设计资料和设计原则编制施工组织设计,满足设计标准和要求。 7、 在编制施工组织设计时,严格按施工技术规范要求优化施工方案,认真执行工程质量检验及验收标准。 8、 在编制施工组织设计时,根据工程特点,从实际出发,科学组织,均衡施工,达到快速、有序、优质、高效。 遵循“安全第一、预防为主”的原则,从制度、管理、方案、资源等方面制定切实可行的措施,确保安全施工,服从建设单位及监理工程师的监督、监理,严肃安全纪律,严格按规章程序办事。 9、 在编写施工组织设计文件时,尽量应用新技术、新工艺,充分发挥科技在施工生产中的先导、保障作用。 10、 专业化队伍施工和综合管理相结合,在组织施工时,以专业队伍为基本型式,配备充足的施工机构设备,同时采取综合管理手段合理调配施工资源,以达到整体优化的目的。 11、 坚持标准化作业,确保ISO质量标准体系在本项目自始至终得到有效运行 。 12、 遵循《合同文件》的原则 严格按照招标文件中的工程规范、工期、质量、安全目标等要求编制施组,满足业主方各项要求。 13、遵循设计文件的原则 在编制施组时,认真阅读核对获得的设计文件资料,了解设计意图,掌握现场情况,严格按设计资料和设计原则编制施组,满足设计标准要求。 14、遵循施工技术规范和验收标准的原则 在编制施工组织设 计时,严格按施工技术规范要求优化施工技术方案,认真执行工程质量检验及验收标准。 15、遵循实事求是的原则 在编制施工组织设计时,根据该工程特点,突出体现城市施工中环境保护和文明施工的要求,从实际出发、科学组织、均衡施工,把环境保护和文明施工作为重点内容,制定专题方案,确保使施工对城市环境的影响降到最低,体现快速,有序、优质、高效的施工作风和精神风貌。 16、体现“安全第一、防范结合”的原则 严格按照施工安全操作规程,从制度、管理、方案、资源方面制定切实可行的措施,确保施工安全,服从建设单位指令,服从监理工程师的监督指导,严肃安全纪律,严格按规章程序办事。 17、遵循科学技术是第一生产力的原则 配备技术能力强、有丰富的同类工程施工经验的技术人员,同时在编制施工组织设计时,充分应用“四新”成果,发挥科技在施工生产中的先导作用。 18、遵循专业队伍施工和综合管理的原则 以专业化队伍为基本形式,配备必要的施工机械设备,同时采取综合管理手段合理调配,以达到整体优化的目的。 19、遵循贯标机制的原则 使IS09001质量标准体系在本项目工程中自始至终得到有效运行。 20、遵循文明施工和环境保护的原则 合理布置生产生活临时设施,施工生产按标准化作业,配合业主与地方搞好关系,做到文明施工。严格按照《环境保护法》要求,积极维护当地自然环境和生态环境,最大限度地减少施工对自然生态的破坏,保护环境,防止水土流失。 第 四 节 项目管理原则 一、 尊重设计 1 、与设计部门加强工作联系,充分了解设计图纸内容、领会设计意图以及对工程施工的具体要求。 2 、 严格按照图纸施工,如发现图纸出现的轴线、标高、几何尺寸以及对设计要求不明确等问题,及时请示业主代表,经同意向设计部门提出,待设计部门明确确认后方可施工。 3 、 做好设计变更的相关资料。 二、 服从监理 1 、 严格按照建设单位、监理工程师批准的“施工组织设计”组织施工。分部和分项工程质量在班组“自检”,项目部“专检”的基础上,接受监理工程师的检查验收,并按监理工程师的要求及时认真的整改,决不留隐患。 2 、 分部分项以及工程质量检验,严格执行“上道工序不合格,下道工序不准施工”的准则,使监理工程师能顺利的开展工作。经常与监理工程师沟通,维护监理工程师的权威性。 3 、 进入施工现场的成品、半成品和和 施工 材料以及按照设备均主动向监理工程师提交出场合格证、产品试验证明。使所有材料和设备始终处于受控状态。 教育全体管理人员和职工,尊重监理工程师的工作,服从监理工程师的检查和监督。 三、 服务业主 1 、 如本公司中标,公司经开部和项目经理及时与业主联系,办理签订建设工程施工合同及相关手续。同时,三天以内项目部主要管理人员的有关施工班组、机械设备全部准备就绪,并进入施工现场,形成施工生产能力。 2 、 尊重业主,增进与业主友好合作,为业主提供满意服务。施工期间,按单位工程形象进度征求业主和施工监理人员对工程建设中的意见。 3 、工程施工过程中,积极落实业主代表交办的其它任务,直至业主满意为止。 4 、交竣工时,项目部组织责任心强,技术水平高的职工组成维修班。在现场办公,专门解决和维修交工中出现的各种质量问题。 5 、 交工后做好工程回访保修,定期不定期的征求业主的意见,为业主提供满意服务。 四、 加强项目管理 1 、 每天定时召开现场协调会,解决和处理工程中出现的工种配合、工序衔接、材料供应以及质量、进度、安全生产、文明施工的各种问题。 2 、 每周定时召开现场办公会,由项目经理向业主和监理部门报告本周内施工情况,并与业主共同研究解决施工中的各种矛盾。 五、 协调施工相关单位与部门 1 、 工程开工前,项目经理主动与建设单位主管部门联系,及时办妥有关手续,创造良好的施工环境和氛围。 2 、 规范自觉的遵守各种法规、规定、积极配合上级部门和主管部门的抽查监督。 3 、 进驻施工现场后,与周边单位加强协调,处理好关系,并安排专人协调和妥善解决各类问题。 六、 工程目标 1、 工期目标 计划施工工期为计划工期 64 个日历天内完成。 2、 安全目标 严格执行各项安全生产制度和操作规程,消除施工中的安全隐患,确保无死亡及重伤事故,严防坠落、火灾、水灾、起吊中掉物和交通事故等各类事故发生,工地安全和文明施工双达标。安全生产严格遵守国家、部委和 广州 市 及施工现场所在区域颁布有关安全生产及文明施工的规定。对本工程的安全目标制定如下: 杜绝职工因工重伤以上的伤亡事故 。 3、 环保及文明施工目标 施工前取得有关环保许可,施工中对振动、噪声、废水、废气、施工垃圾进行严格控制,并采取规范的处理措施。 4、 管理目标 尊重设计、服从监理,运用“施工项目综合管理网络系统”进行网络管理,在工程进度、质量、安全、环保等目标得到保证的前提下,加强工程施工各项管理工作,展现一流的现代施工企业管理水平和风采。 七、 交通、水、电情况 周围基础设施比较完善,交通方便 水电资源丰富。 八、 通讯条件 网络与当地服务商签订协议,接入光纤网络。 九、 医疗条件 本次施工区域目前无典型的地方流行病,卫生防疫情况良好。对于医疗方面应积极和当地医疗部门联系以达到更好的医疗措施。 协调配合措施 1、协调关系系统图 必须搞好各方面的协调工作以保证工程施工的顺利进行 。 2、 与业主之间的协调配合 项目经理的外部关系中,最主要的是处理好与业主的关系,项目经理部全体人员确认“业主是顾客、是上帝”的观念,把业主期望的工期和工程质量作为核心,为业主建造一流的 施工 产品,让业主满意。 ( 1 ) 定期向业主提供工程进度报告。 ( 2 ) 为保证项目的顺利建设,应积极与业主交流汇报,主动为业主排忧解难,想业主所想,急业主所急,和业主融洽相处。 ( 3 ) 经常核实项目建设的施工范围是否与签定的标书与图纸一致。发现有不符的及时查找原因,并请业主与监理核实和签证。 3、 与设计院的工作协调 ( 1 ) 施工前与设计院联系,进一步了解设计意图及工程要求,根据设图提出我们的施工实施方案。 ( 2 ) 参加施工图审查,协助业主向设计院提出建议,完善设计内容和设备选型。 ( 3 ) 在施工中,及时会同业主、设计院按照总进度与整体效果要求,验收样板制,进行部位验收、中途质量验收、竣工验收等。 4、 与监理部门工作的协调 我公司将积极配合监理工程师及现场监理工程师代表履行他们的所有权力。 根据合同中明确规定的永久性工程图纸,施工进度计划,施工组织设计等文件及时提交给监理工程师批准。以使监理工程师对该项设计的适用性和完备性进行审查并满意所必需的图纸、规范、计算书及其他资料 。 2、在施工全过程中,严格按照经业主及监理工程师批准的“施工组织设计”进行工程的质量管理。在各专业施工单位“自检”和总承包专检的基础上,接受监理工程师的验收和检查,并按照监理工程师的要求,予以整改。 3、贯彻总包单位已建立的质量控制、检查、管理制度,并据此对各专业施工单位予以检控,确保产品达到优良。总承包对整个工程产品质量负有最终责任,任何施工单位工作的失职、失误造成的严重后果,建设单位只认总承包方,因而总承包方必须杜绝现场各专业施工单位不服从总承包方和监理工程师监理的不正常现象。 4、所有进入现场使用的成品、半成品、设备、材料,均主动向监理工程师提交产品合格证或质保书,应按规定使用前需进行物理化学试验检测的材料,主动递交检测结果报告,使所使用的材料、设备不给工程造成浪费。 5、严格执行“上道工序不合格,下道工序不施工”的准则,使监理工程师能顺利开展工作。对可能出现的工作意见不一的情况,遵循“先执行监理工程师时的指导后予以磋商统一”的原则,在现场质量管理工作中,维护好监理工程师的权威性。 5、 与城监部门的协调配合 1、与城监部门协调与配合的好坏将是我司能否顺利开展的关键之一,我司在本工程施工中一如既往紧密加强与城监的关系,为本工程的顺利开展创造条件。 2、主动与城监部门加强联系,以取得他们对于本工程文明施工的指导与认可。 3、我司在本工程施工中,将加强质量与安全的管理工作,给城监部门塑造一个良好的形象,以取得城监等部门对我司的支持。 6、 与当地居民的协调配合 1、为保证居民正常生活,施工过程中做好文明施工及环境保护工作,方便群众,并与居民搞好关系。 2、设专人负责群众来访接待工作,及时解决因施工给居民带来的不便等。 3、与当地有关部门做好协调,取得他们的支持,保证工程的顺利进行。 第五节 施工 计划 措施 施工措施 是指导整个工程施工的纲领性文件和规范性条款,部署的指导思想是“质量第一、用户至上、恪守信用”。 为了切实体现本公司的宗旨,公司下大决心,以ISO9001:2000 精神实质严格要求自己,思想上重视,组织工作落实到实处,言行一致,确保本工程的顺利进行,实施原则如下: 一、在施工组织、施工准备、施工流程、施工管理等几个重大问题上,综合分析了公司实力、当地情况、工程特点等综合因素,部署的原则为“施工方案先进合理,施工组织周到严密,施工管理严格细致,总包责任可靠落实”。 二、实现公司施工总方针:做到“四全四优先”,即全力以赴、全方位作业、全公司支持、确保全胜;要在人力、物力、财力及机械上优先。 三、以公司强大实力为后盾,在施工机具、施工设备、周转材料、劳动力等方面加大投入,集中力量,突击施工,以求在最短的工期内创出最优的成绩。 四、采用先进、合理、适用的新技术、新工艺、新材料、加快工程进度,提高工程质量、执行新的“ 施工 法”各项规定。 五、采用项目法施工模式,实行科学管理,责任到人,实行必要的质量和工期奖罚制度。 六、施工期间,全体施工人员,自始至终坚持在场,尊重科学、尊重 业主、尊重监理。 七、采用多头平行作业,交叉作业,流水
(EPC)设计方案及施工组织设计方案904页.docx
下载提示

1.本文档仅提供部分内容试读;

2.支付并下载文件,享受无限制查看;

3.本网站所提供的标准文本仅供个人学习、研究之用,未经授权,严禁复制、发行、汇编、翻译或网络传播等,侵权必究;

4.左侧添加客服微信获取帮助;

5.本文为word版本,可以直接复制编辑使用。


这个人很懒,什么都没留下
未认证用户 查看用户
该文档于 上传
×
精品标书制作
百人专家团队
擅长领域:
工程标 服务标 采购标
16852
已服务主
2892
中标量
1765
平台标师
扫码添加客服
客服二维码
咨询热线:192 3288 5147
公众号
微信客服
客服