文库 工程类投标方案 其他

10KV及以下配电工程安装劳务分包投标方案(146页)(2024年修订版).docx

DOCX   146页   下载816   2024-08-21   浏览927   收藏0   点赞0   评分-   61069字   23.00
温馨提示:当前文档最多只能预览 15 页,若文档总页数超出了 15 页,请下载原文档以浏览全部内容。
10KV及以下配电工程安装劳务分包投标方案(146页)(2024年修订版).docx 第1页
10KV及以下配电工程安装劳务分包投标方案(146页)(2024年修订版).docx 第2页
10KV及以下配电工程安装劳务分包投标方案(146页)(2024年修订版).docx 第3页
10KV及以下配电工程安装劳务分包投标方案(146页)(2024年修订版).docx 第4页
10KV及以下配电工程安装劳务分包投标方案(146页)(2024年修订版).docx 第5页
10KV及以下配电工程安装劳务分包投标方案(146页)(2024年修订版).docx 第6页
10KV及以下配电工程安装劳务分包投标方案(146页)(2024年修订版).docx 第7页
10KV及以下配电工程安装劳务分包投标方案(146页)(2024年修订版).docx 第8页
10KV及以下配电工程安装劳务分包投标方案(146页)(2024年修订版).docx 第9页
10KV及以下配电工程安装劳务分包投标方案(146页)(2024年修订版).docx 第10页
10KV及以下配电工程安装劳务分包投标方案(146页)(2024年修订版).docx 第11页
10KV及以下配电工程安装劳务分包投标方案(146页)(2024年修订版).docx 第12页
10KV及以下配电工程安装劳务分包投标方案(146页)(2024年修订版).docx 第13页
10KV及以下配电工程安装劳务分包投标方案(146页)(2024年修订版).docx 第14页
10KV及以下配电工程安装劳务分包投标方案(146页)(2024年修订版).docx 第15页
剩余131页未读, 下载浏览全部
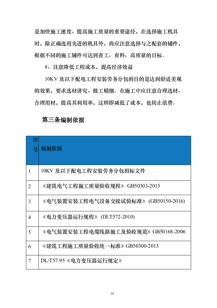
10KV及以下配电工程安装劳务分包 目录 第一章 工作大纲、工作方案及服务承诺 3 第一节 对招标项目的理解 3 第二节 投标人承担项目优势 3 第三节 项目实施组织形式和管理措施 9 第一条 施工组织总体设想 9 第二条 方案针对性和施工段划分 11 第三条 编制依据 14 第四节 投标人的硬件、软件实力 15 第一条 人员配置及劳动力计划 15 第二条 施工设备及试验、检验仪器设备配备计划 21 第五节 项目质量保障体系及措施 26 第一条 质量管理体系 26 第二条 质量保证措施 27 第三条 质量控制管理措施 34 第四条 质量检查计划 38 第五条 工程创优计划 39 第六节 项目进度、安全控制措施、应急措施 47 第一条 项目进度目标及承诺 47 第二条 总体进度计划 48 第三条 影响本工程进度计划的不利因素分析 49 第四条 进度计划编制原则、原理与保证措施 51 第五条 进度计划的管理措施 54 第六条 施工进度计划保障措施 61 第七条 进度计划的检查与调整 83 第八条 工程落后赶工与突发事件处理措施 85 第九条 安全施工管理体系 88 第十条 现场防火、防触电、防污染等保证措施 95 第十一条 安全生产技术措施 108 第十二条 消防应急救援及消防演练重点措施 110 第十三条 项目风险预测与防范、事故应急的重点措施 111 第十四条 触电急救的重点措施 115 第十五条 新冠肺炎的重点防范措施 117 第十六条 环境保护的技术措施 131 第十七条 环境保护组织措施 141 第七节 对招标文件技术标准与要求的应答 144 第八节 对招标人项目通过评价审核验收的承诺 144 第九节 项目服务承诺措施 145 工作大纲、工作方案及服务承诺 对招标项目的理解 项目名称:XX2021年第四次招标采购 分标名称:10KV及以下配电工程安装劳务分包 采购范围:10KV及以下配电工程杆塔组立、设备安装、导地线架设、附件安装、线路拆除、电缆敷设、电缆附件安装,接地装置安装、电缆防火及试验等的劳务工作。 服务期:自合同签订之日起365日历天。 投标人承担项目优势 为确保工程按业主要求顺利开工和如期完工,我公司将选派精干、优秀的工程管理人员、技术骨干和高级技工,组建10KV及以下配电工程安装劳务分包项目指挥部,对该工程的施工进行全方位和全过程管理。项目指挥部所有管理、技术人员将长期坚持施工现场工作,不兼职不调换;项目指挥部的成员也仅承担本工程施工任务,不再负责其它事务;项目经理部将积极主动配合业主,做好施工期间的各项工作。 一、组织机构设置 如果我单位中标,将根据“目的性、合理性、精干高效、人员素质”的组织机构设置原则,结合我单位的有关规定,充分考虑本工程的实际情况,结合类似工程的施工经验,按照项目法施工原则组建本工程施工项目经理部。 项目部作为本工程的项目管理机构,它是全面履行工程承包合同的主体,全权负责本工程的质量、进度、安全、环境保护、文明施工和生产经营管理,直接对业主和单位负责。根据本工程施工的实际需要,我单位将从在建及即将完工的项目中择优选拨精市政工程施工的高级技术、管理人才充实到施工项目部各管理部门,建立强有力的、精干高效的现场管理体系实施项目施工管理,同时,从单位范围内选调多支熟练的专业队伍承担本合同工程的施工任务。确保单位在本工程施工项目中完全满足合同要求。 项目部实行独立的经济核算,对下属的作业层实行相应的经济责任制或经济合同管理。项目部有权根据效能原则对项目部的管理人员行使分配权,制定相应的分配办法。本工程按管理层和劳务层分离、人员及设备动态管理的原则,实行“一级管理,一级核算”的管理体制。工程施工过程中将结合本工程施工特点建立健全管理制度,包括劳务管理、采购管理、设备管理及项目部领导班子成员考核办法等一系列管理办法,并严格实施,确保施工顺利进行。 二、主要部门职责 1、项目经理 (1)在公司经理领导下,会同有关部门协商组建项目经理部。 (2)贯彻实施公司质量方针和质量目标,领导本工程项目部制定项目质量目标和项目经理部管理职责,确保质量目标的实现。 (3)负责组织各种资源,完成本次项目施工合同,对工程质量、施工进度、安全文明施工状况予以控制。 (4)负责对一般质量事故的调查、评审和处置。 (5)领导技术人员完成质量记录和竣工文件的编制和移交,参加工程竣工验收交付工作,并对存在问题予以整修。 (6)以企业法人委托人身份处理与工程项目有关的外部关系,对公司总经理负责。 2、项目副经理职责 (1)负责组织本工程项目的施工生产,建立项目安全保证体系对施工过程质量负责。 (2)负责优化施工组织工作,领导安全文明施工,组织实施本质量计划确保满足合同要求和实现质量目标。 (3)分管本项目物资管理,负责协调施工生产所需的人员、物资和设备的供给。 (4)负责纠正和预防措施的组织实施。 3、项目技术负责人职责 (1)负责组织本项目质量策划,组织编制质量计划并按规定报批,主持建立项自质量保证体系,将项目质量管理目标分解到各部门、班组和岗位,并对实施情况进行检查监督。负责组织图纸会审、技术交底和质量计划的交底工作。 (2)负责组织贯彻技术规程、规范和质量标准,认真贯彻实施各项管理制度和相关程序,对本项目人员违反操作规程和程序造成的质量问题负有领导责任。 (3)负责文件和资料的管理工作,确保现场使用的文件均为有效版本,指导和检查生产过程的各种质量记录和统计技术应用工作,确保质量记录的完整性、准确性和可追溯性。 (4)定期召开质量例会,并及时向公司主管部门反馈质量信息。 (5)负责组织动员本项目全体员工积极配合质量体系审核,认真制定纠正和预防措施。 (6)负责检验和试验人员、仪器设备的配备和管理工作。 (7)领导新技术、新材料、新工艺的开发应用和本项目的培训工作,指导项目开展此小组活动。 (8)领导本项目质量评定和竣工交验工作。 4、工程施工部和质量安全部 (1)遵照有关管理规定和施工规范,按照生产进度计划组织好施工。 (2)组织各施工班组按计划完成生产任务,合理安排施工工序。 (3)做好现场机械设备及人员的调配工作。 (4)按时做好月度计划统计报表及职工考勤报表。 (5)制定现场文明施工措施、组织创建文明工地。 (6)负责质量事故的定性处理及治理补救措施制定。 (7)负责本工程的安全生产工作,做好职工进场安全教育及班前、班后的安全教育。 (8)认真落实总公司各项安全岗位责任制,做好安全检查记录。 (9)负责施工班组的安全交底工作,督促检落实安全“三宝”的使用。参与安全事故的处理及分析。 (10)教育广大职工学习消防知识,爱护消防设施,做好消防设施的定期检查和完善。 5、物资设备部 (1)调查市场材料动态价格,考核材料质量,提供质量好又经济的各种工程材料,为降低工程成本把好第一关。 (2)组织生产物资采购、运输工作,其质量可靠,手续完备,及时入库。 (3)做好材料保管出库登记工作。配合财务组进行材料消耗核算。 (4)根据工程进度计划,充分利用有限资金,确保供应及时到位。 (5)对损坏设备及时检修,定期检查,确保正常生产。 (6)按照质量组的要求及时收集各种材料的出厂合格证。配合取样送检工作。 (7)保证工地正常供水、供电。 6、工程技术部 (1)贯彻公司工程《质量管理内部监理办法》,对该工程实行内部质量监理制度,对该工程的质量情况进行策划、计划、控制及监督管理。 (2)负责处理施工过程中的技术问题及工程质量的控制和检验验收。 (3)负责分部、分项工程的技术交底工作。组织对分部、分项工程的评定,在施工过程认真执行“三检”制度,及时总结经验。 (4)认真组织落实总公司及项目部的各项质量、技术管理制度办法、施工过程,严格按照图纸、现行施工规范、新技术、新工艺要求操作。 (5)负责各种原材料、半成品、成品的验收与检查,混凝土、砂石、防水材料等抽样送检工作。 (6)负责与甲方的变更签证及施工班组的结算;按工程要求及时提出各种材料、构配件需用计划。 (7)组织有关人员分析工程分部、分项内容,结合工程现状,组织推广“住建部关于建筑业推广应用十项新技术”在工程中的应用。 (8)对工程中确定的新技术、新工艺作出专题研究,并制定出实施方案,指导在工程中的应用。 (9)随时掌握和捕捉建筑业新技术动态,结合工程状况进行推广和实施。 项目实施组织形式和管理措施 施工组织总体设想 公司在接到招标文件后,公司多次组织工程技术人员对招标文件进行细致的研究和讨论,并组织了各个专业针对10KV及以下配电工程安装劳务分包的特点、重点、难点进行反复研究和方案论证比较。其目的是使施工组织设计科学、合理、详尽、具有很强的可操作性和针对性。为了更好地进行施工组织设计文件的编制,使今后的工程施工组织更符合实际,更具有针对性,我公司曾多次组织相关专业人员现场进行勘查和了解,对场地和周边环境和各种条件有了很深的了解(诸如道路交通、施工范围、施工供水、排水、供电,周边环境等),这对施工组织设计的贯彻实施和工程施工进度的控制十分有益。 根据我公司以往承建过类似的工程项目,积累了较为丰富的施工经验,积累了一套成熟先进的施工技术和管理经验,为本工程的圆满完成奠定了基础,我们将结合本工程的特点,针对重点和难点制定专项施工方案和保证措施。若我方荣幸的中标,我方保证遵守甲方的各项管理制度,保证为本工程的优质快速完成发挥最大的能力。针对本工程的特点,我公司为本工程所选派的项目经理部的技术管理人员已经全部拟定,其中项目经理和主要的管理人员,承担过多项类似工程,并具有丰富的实际施工经验。该项目经理部的管理人员综合素质高、业务能力强、具有类似工程和类似工程关键技术的实践经验和技术管理水平。 在本工程上,我公司会积极、主动、高效为业主服务,秉承“急业主所急,想业主所想”的指导思想,努力拓展并延伸为业主、设计和监理等有关各方的服务范围和内涵,处理好与业主、监理以及相关政府部门的关系,与业主及监理密切配合,诚心诚意接受业主工程师、监理工程师和设计师在施工全过程中的指导、监督和热忱帮助,使工程各方形成一个团结、协作、高效、和谐和健康的有机整体。形成合力共同促进项目综合目标的实现。 我公司将依靠公司的综合实力。籍已承建工程之高贵品质、合理而富有竞争力之报价,本着“诚信为本,求真务实”之宗旨,争取承揽此项工程。我公司将严格按照质量管理和质量保证体系进行管理,贯彻我公司的质量方针:“用我们的承诺和智慧雕塑时代的艺术品”。 方案针对性和施工段划分 (一)技术方案编制原则 本施工组织设计的编制人员由公司有关部门、项目领导成员和各专业技术人员组成,这些人员都将参与本项目的施工管理。 本施工组织设计根据建设方招标文件的要求,尽量选用科学合理的施工方法;尽力用简明的语言阐述项目经理部在本工程施工过程中的实际工作流程,并对各分项的施工工艺、进度和质量保证措施做了详细说明;为本工程的施工制定出基本框架。 本技术标不尽详细之处,将在中标后根据招标人方的要求做进一步的细化与完善。 在编制10KV及以下配电工程安装劳务分包施工组织设计时我公司根据本项目施工的特点和以往积累的经验,遵循以下原则。 1、认真贯彻执行国家的方针、政策 在编制10KV及以下配电工程安装劳务分包施工组织设计时应充分考虑国家有关的方针政策,严格审批制度;严格按基本建设程序办事;严格执行10KV及以下配电工程安装劳务分包施工程序,严格执行国家制定的规范、规程。 2、严格遵守施工合同 根据招标人使用要求和施工合同的规定,严格履行合同合理安排分期分段进行10KV及以下配电工程安装劳务分包施工, 使其早日发挥投资的经济效益,减少可能因10KV及以下配电工程安装劳务分包施工对招标人正常工作的影响。 3、合理安排施工程序和顺序 施工程序和顺序反映10KV及以下配电工程安装劳务分包施工的客观规律要求,交叉搭接则体现争取时间的主观努力。在组织施工时,必须合理地安排10KV及以下配电工程安装劳务分包施工程序和顺序,避免不必要的重复、返工,成品半成品破坏等现象,加快施工速度,缩短工期。 4、尽量采用国内外先进施工技术,科学合理地确定施工方案在工程施工中,采用先进的施工技术是提高劳动生产率、提高工程质量、加快施工进度、降低工程成本的重要途径。在选择施工方案时,要积极采用新材料、新设备、新工艺、新技术,在采用“四新”的同时应注意结合本工程的特点,满足10KV及以下配电工程安装劳务分包设计效果,符合施工验收规范、操作规程要求,遵守有关防火、环卫及施工安全要求,同时应符合现场实际情况,使技术的先进性、适用性、经济性结合在一起。 5、采用流水施工和网络计划技术安排进度计划 在编制施工进度计划时,应从工程实际出发,采取流水施工方法组织均衡施工,减少各项资源的浪费,保证施工连接、均衡有节奏地进行,合理地使用人力、物力、财力。在编制建筑10KV及以下配电工程安装劳务分包工程施工进度计划时可选用横道图或利用网络技术,合理安排工序搭接和必要的技术间隙,做好人力、物力的综合平衡。 6、合理安排布置施工场地 尽量利用原有或就近已有设施,以减少各种临时设施;合理安排现场加工场地,应注意尽量减少噪声及尘土对外的影响;电气焊加工现场以及卫生间防水施工现场应注意消防要求;合理安排材料堆放场地,10KV及以下配电工程安装劳务分包材料大部分为贵重物品,应严防丢失、碰撞,防火应作为重点考虑项目。 7、充分利用机械设备、手持电动工具 现代10KV及以下配电工程安装劳务分包施工,采用先进10KV及以下配电工程安装劳务分包施工机具、手持电动工具,是加快施工速度、提高施工质量的重要途径,在选择施工机具时,除正确选用先进的机具外,尚应注意选择与之配套的辅件,根据不同的施工辅件可达到省工、省料、高质量的目标。 8、注意降低工程成本,提高经济效益 10KV及以下配电工程安装劳务分包的目的是达到舒适美观的效果,要求选材讲究、做工精细。在施工中应注意合理选材、合理用材,提高其利用率,这样即减低了成本,也防止浪费。 编制依据 序 号 编制依据 1 10KV及以下配电工程安装劳务分包招标文件 2 《建筑电气工程施工质量验收规程》 GB50303-2015 3 《电气装置安装工程电气设备交接试验标准》 (GB50150-2016) 4 《电力变压器运行规程》 (DLT572-2010) 5 《电气装置安装工程电缆线路施工及验收规范》GB50168-2006 6 《建筑工程施工质量验收统一标准》GB50300-2013 7 DL/T57-95《电力变压器运行规定》 8 DL/T57-91《高压断路器运行规定》 9 DL/T57-79《电力电缆运行规程》 10 DL/T596-1996《电力设备预防性试验规程》 投标人的硬件、软件实力 人员配置及劳动力计划 1、劳动力配置及保障措施 根据本工程结构特点及质量工期要求,在劳动力的安排上根据装备力量和组织协调,前期必须抓住施工有利条件,上足劳动力,抽调较强的施工队伍和相适应的施工机具,以满足业主在工期上的要求。 施工劳务层是施工过程的实际操作人员,是施工进度最直接的保证者,故我公司在选择劳务操作人员时的原则为具有较高的技术等级及有过类似工程施工经验的人员。 10KV及以下配电工程安装劳务分包的施工总体部署和工期计划的要求,在我公司范围内,选派与公司有多年合作经历的,具有同类建筑施工丰富经验的成建制的劳务队伍。他们专业过硬,善于打硬仗、打苦仗,能够顾全大局,把业主的利益永远放在第一位。 所有进场工人均进行进场安全教育,经安全考试合格后方可上岗,施工现场定期对场内施工人员进行安全在教育。所有进场 工人必须具备身份证、外来人员务工证、健康证等相关证件。 劳动力配备管理计划 2、对技工素质的控制措施 (1)我们首先要选用专业施工人员,利用专业施工队,以最熟练、最直接的方法做到最佳效果。 (2)以合理的工价,严格的达标管理,制订奖罚办法,按工种单位价提取一定的奖金额给达到工种优秀标准的工人。借助监理的力量,监理工程师确认达标即可领到本项目奖金,将目标结果与工作劳动收入直接挂钩,施行激励制度。 (3)为工人提供良好的住宿伙食条件。 (4)工衣、工鞋、床上用品等均统一免费提供,工人外衣统一由专人负责机洗,提高工人各项福利。 (5)提供数量充足、性能完备的施工机具给予工人发挥技术水平的最大空间。 (6)对进场的施工人员进行严格的资格审查。 (7)对现场的专业劳务队施工人员实行动态管理,不允许其擅自扩充的随意抽调,以确保队伍的素质和人员相对稳定。 (8)上岗进行岗前培训 (9)项目部挑选本司专业工人审查合作专业工人研究协调 做法. (10)找到最好的专业厂家生产加工专业构件并负责现场安装一条龙控制的做法,是达到最佳效果最方便的措施;而各专业的协调,收口交接面则由技术部统一处理。 (11)所有工程段各班组施行挂牌施工,责任明确,奖罚分明。 3、人员调配计划 根据10KV及以下配电工程安装劳务分包的特点及施工部署,我公司在本项目劳动力动态管理及计划上,有针对性的做出如下安排。 3.1、在我公司范围内,选派具有同类建筑施工经验丰富的施工队伍。他们专业过硬,善于打硬仗打苦仗,能够顾全大局,把业主的利益永远放在第一位。 3.2、根据施工方案实施要求及施工进度计划和劳动力配置计划的要求,提前落实组织劳动力进场的准备工作,并建立相应的组织领导体系和管理保证制度。 3.3、在做好上述计划落实工作后,应另外做好施工劳动力安排预备计划,以备在必要时能够随时召集调用,作为确保合同 工期的一项必要措施。 3.4、根据班组所承担的施工项目要求及其劳动力技术、质量、施工管理协作能力等,以公司内部施工管理目标为依据,与其签订10KV及以下配电工程安装劳务分包具体的施工协议、施工安全协议书及其它有关承诺和保证文件,明确其工作项目和范围、工作目标施工要求、奖罚措施等事项,以满足10KV及以下配电工程安装劳务分包项目整体的要求。 3.5、充分发挥我公司在施工组织管理方面的优势,将有关施工队、班组由项目经理部及其管理人员按工序、分区域、交叉施工做出详细安排,并将其它专业劳务劳务单位一并纳入项目经理部的管理体系,确保工期、质量目标实现。 3.6、对施工人员所需的生活后勤条件做出充分的考虑安排,包括通信、饮食、清洁卫生、季节变化适应等方面,以保证他们无后顾之忧,全力投入施工工作,确保施工进度和管理的需要。 3.7、在10KV及以下配电工程安装劳务分包项目施工期间,根据工程进度需要,10KV及以下配电工程安装劳务分包项目项目经理部及所属施工人员取消节假日、休息日,在必要时采取双班制施工方法,以确保施工工期。 3.8、对现场的施工队伍进行严格的资格审查,对审查合格的也必须做好技术安全交底、职业道德教育等方面的工作。 3.9、对已进场的队伍实施动态管理,不允许其擅自扩充和随意抽调,以确保施工队伍的素质和人员相对稳定。 3.10、未经项目经理部质量、安全培训的操作工人不允许上岗。 3.11、加强对施工班组的管理,凡进场的施工班组必须配备一定数量的专职质量、安全的管理人员。 3.12、组织施工人员在规定的时间内通过楼梯间进入,到达施工楼层。非规定时间禁止施工人员出入楼梯间。 4、劳动力安排保证措施 (1)劳动力管理 劳动力的管理是企业管理的重要组成部分,也是工程管理的重要组成部分。劳动管理的任务是在工程施工过程中,对有关劳动力进行计划、决策、组织、智慧、监督、和调度,从而协调职工的工作,充分发挥职工的积极性,不断提高其工作效率。 1)充分挖掘劳动资源,合理安排和节约使用劳动力。 2)正确执行定额,正确处理国家、集体和劳动者个人的利 益关系,充分调动广大职工的积极性。 3)编制劳动力使用计划,合理、节约、控制使用劳动力,改善劳动组织,完善劳动的分工和协作,制定劳动力调配管理办法,挖掘劳动潜力。 4)建立健全劳动定额管理制度,确定合理定额水平,监督劳动定额的使用。 5)合理执行工资制度,控制工资限额,搞好工资分配,正确掌握奖惩制度。 6)编制劳动计划,确定计划期内劳动力的需要量,随着施工过程进展合理调整劳动力,保证劳动力的协调和合理使用,并保证在春节过后,劳动力的及时补充,避免劳动力不足,影响工程施工进度的现象。 (2)提高劳动生产率的措施 1)开展科学研究,促进技术进步。全面开展科学研究工作,促及建筑技术的发展。 2)提高管理水平,科学的组织生产。 3)建立和改善相应的劳动组织,形成有利于个人技术的发 挥,以及工种之间的分配和协调的机制,建立岗位责任制,促进 劳动生产率的提高。 4)提高职工的科学技术水平和技术熟练程度。加强职工的文化、技术教育,使所有参加生产的职工都能掌握一定的现代化管理知识和有关的新工艺、新技术、新方法。 施工设备及试验、检验仪器设备配备计划 工程质量的好坏、进度的保证很大程度与施工机械的先进性有关。对于10KV及以下配电工程安装劳务分包的施工,我公司将结合实际情况和各工种、工序的需要,合理的配备先进的机械设备及挑选专业水平较高的技术操作人员,最大限度地体现技术的先进性和机械设备的适用性,充分满足施工工艺的需要,从而来保证工程质量和施工效果。 我公司在本施工工程的施工中,配备机械设备时将遵循以下原则: 1、贯彻机械化、半机械化和良机具相结合的方针,重点配备中、小型机械和手持动力工具。 2、充分发挥现场所有机械设备的能力,根据具体变化的需 要,合理调整装备结构。 3、优先配备10KV及以下配电工程安装劳务分包施工必须的、 保证质量与进度的、代替劳动强度大的、作业条件差的配套的机械设备。 4、按10KV及以下配电工程安装劳务分包体系、专业施工和工程实物量等多层次结构进行配备,并注意不同的要求,配备不同类型、不同标准的机械设备,以保证质量为原则,努力降低施工成本。 5、另外,在配备机械设备时,我公司科学综合考虑了以下因素: (1)技术先进性。机械设备技术性能优越、生产率高。 (2)使用可靠性。机械设备在使用过程中能稳定地保持其 应有的技术性能,安全可靠的运行。 (3)便于维修。机械设备要便于检查、维护和修理。 (4)运行安全性。机械设备在使用过程中具对施工安全的 保障性能。 (5)经济实惠性。机械设备在满足技术措施和生产要求的基础上,达到最低费用。 (6)适应性。机械设备能适应不同工作条件,并具一定多用的性能。 (7)其他方面:成套性、节能性、环保性、灵活性等。 (一)机械设备配备原则 要满足招标文件对质量、工期和安全的要求,各种测量检测仪器与施工机具的配置就须满足下面的条件: (1)各种消防施工用仪器和机具要功能齐备,新旧程度必须满足施工的需求。 (2)在数量上要充足,不同种类的仪器和机具要配置合理。 (3)在施工高峰期,一方面要考虑满足数量的因素,另一方面要考虑有效的周转使用。 (4)要保证重要工序和重要部位的施工用仪器和机具。如各种测量仪器不仅要求功能先进,还要求准确有效。 (5)配置必要的维修工具,在施工期间对各种仪器和设备进行合理的保养和维修。 (6)配备机械设备适应考虑以下因素: 1)技术先进性:机具设备技术性能优越,生产率高。 2)使用可靠性:机械设备在使用过程中能稳定地保持其应 有的技术性能,安全可靠的运行。 3)便于维修性:机械设备要便于检查、维修和修理。 4)运行安全性:机械设备在使用过程中有对施工安全的保障性能。 5)经济实惠性:机具设备在满足技术要求和生产要求的基础上应达到最低费用,可进一步降低工程成本。 6)适应性:一种机械设备可适应不同工作条件及工作内容。 7)此外应满足成套性、节能性、环保性、灵活性等要求。 根据上述因素,及招标文件的有关内容、设计图纸,我们研究制定了《拟投入本标段的主要施工设备表》。机械设备内容和数量可根据工程的实际进展而随时做出合理的调整。 (7)根据本工程工作面多,工期紧,施工强度高等特点, 按照各单项工程的工作面分布情况、施工强度及施工方法等进行施工机械的配套选择。 (8)考虑必要的施工机械能力储备系数,使期既能充分发挥生产效率,又能满足工程质量与施工强度的要求。尤其是10KV及以下配电工程安装劳务分包施工重点部位,还要求有较高的生产能力保证系数。 (9)选用的施工机械具备机动灵活、高效低耗、环保及运行安全可靠等性能要求。其性能及工作参数满足工程设计、工地 条件、施工方案、工艺流程等要求。 (10)选用的施工机械类型不宜太多,以利维修、保养、管理,提高生产效率。 (二)施工机具准备 本公司针对10KV及以下配电工程安装劳务分包实际情况和各专业各种工艺、工序的需要,合理地配置先进的施工机具、设备。挑选高水平的技术操作人员和管理人员,最大限度的满足施工需要,确保施工进度、安全和施工效果。 1、在进场施工前,我司项目部将根据施工实际需要,从公司库房调用足够的施工机械设备。 2、根据10KV及以下配电工程安装劳务分包工期及质量要求,我司项目部将购置部分电动工具,以保证现场施工需要。 3、在项目施工全过程中,我司项目部将以工程目标为中心,对机械设备的使用实行高效率的计划、组织、控制、协调,使10KV及以下配电工程安装劳务分包的质量、成本、工期、安全达到最佳状态。 4、在项目施工全过程中,我司设置专人负责机具设备的维修、保养工作。 (三)检测设备准备 我司将结合10K
10KV及以下配电工程安装劳务分包投标方案(146页)(2024年修订版).docx
下载提示

1.本文档仅提供部分内容试读;

2.支付并下载文件,享受无限制查看;

3.本网站所提供的标准文本仅供个人学习、研究之用,未经授权,严禁复制、发行、汇编、翻译或网络传播等,侵权必究;

4.左侧添加客服微信获取帮助;

5.本文为word版本,可以直接复制编辑使用。


这个人很懒,什么都没留下
未认证用户 查看用户
该文档于 上传
×
精品标书制作
百人专家团队
擅长领域:
工程标 服务标 采购标
16852
已服务主
2892
中标量
1765
平台标师
扫码添加客服
客服二维码
咨询热线:192 3288 5147
公众号
微信客服
客服