文库 工程类投标方案 其他

污水臭氧系统—催化氧化提升 93页.docx

系统 DOCX   93页   下载191   2025-06-06   浏览253724   收藏66   点赞691   评分-   51369字   40.00
温馨提示:当前文档最多只能预览 15 页,若文档总页数超出了 15 页,请下载原文档以浏览全部内容。
污水臭氧系统—催化氧化提升 93页.docx 第1页
污水臭氧系统—催化氧化提升 93页.docx 第2页
污水臭氧系统—催化氧化提升 93页.docx 第3页
污水臭氧系统—催化氧化提升 93页.docx 第4页
污水臭氧系统—催化氧化提升 93页.docx 第5页
污水臭氧系统—催化氧化提升 93页.docx 第6页
污水臭氧系统—催化氧化提升 93页.docx 第7页
污水臭氧系统—催化氧化提升 93页.docx 第8页
污水臭氧系统—催化氧化提升 93页.docx 第9页
污水臭氧系统—催化氧化提升 93页.docx 第10页
污水臭氧系统—催化氧化提升 93页.docx 第11页
污水臭氧系统—催化氧化提升 93页.docx 第12页
污水臭氧系统—催化氧化提升 93页.docx 第13页
污水臭氧系统—催化氧化提升 93页.docx 第14页
污水臭氧系统—催化氧化提升 93页.docx 第15页
剩余78页未读, 下载浏览全部
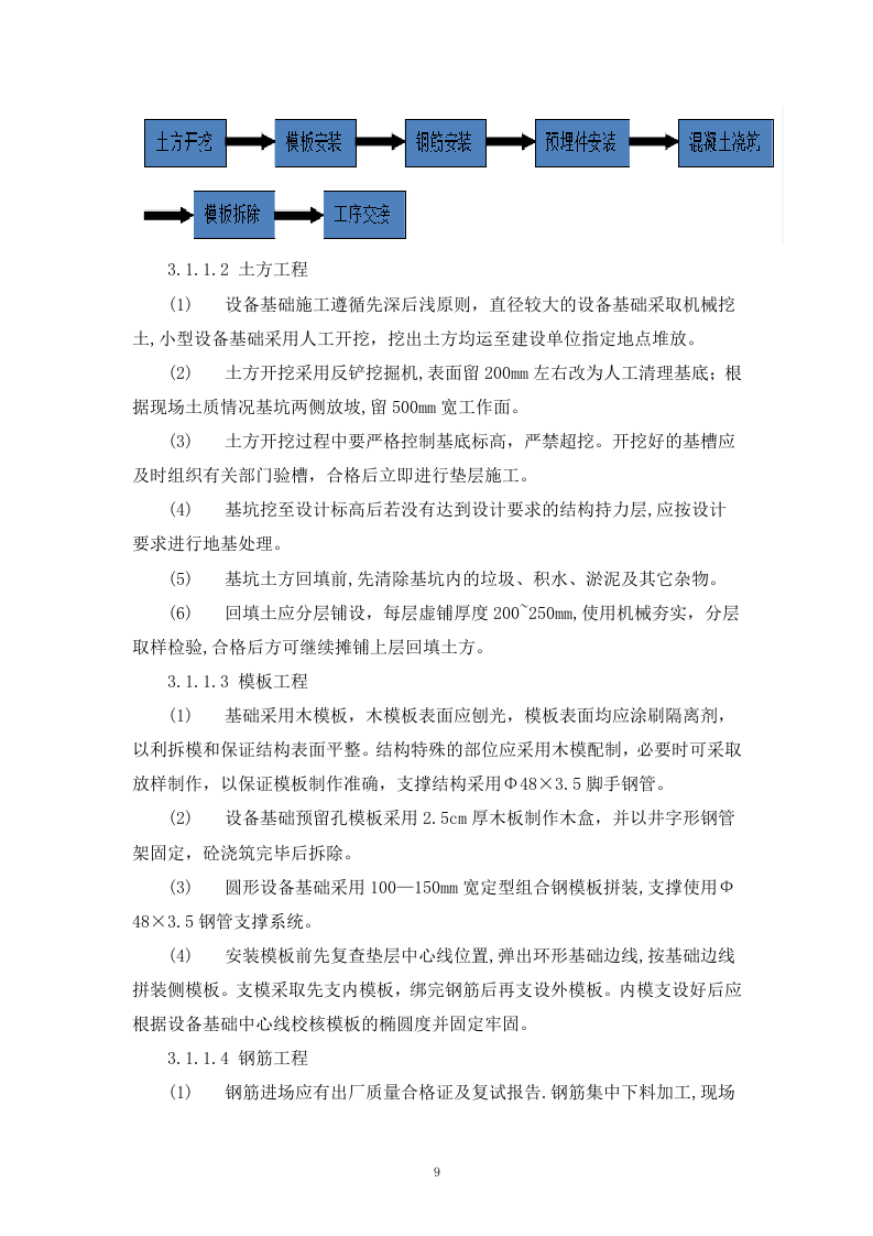
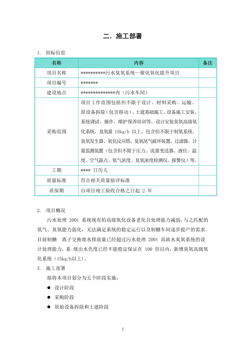
目 录 技术部分文件 1 一. 工艺设计方案、设备配置方案 1 二. 施工部署 2 1. 招标信息 2 2. 项目概况 2 3. 施工部署 2 三. 施工方案和质量保证的技术与管理措施 5 1. 施工阶段主要工序 5 2. 原有系统设备拆除 5 2.1.拆除目标 5 2.2.拆除步骤 5 2.3.安全措施 5 2.4.环保措施 6 2.5.应急办法  7 3. 新设备土建基础施工 8 3.1.设备基础施工 8 3.1.管道沟施工 13 4. 新设备系统安装 13 4. 1 . 安装前准备 13 4. 2 . 臭氧制备装置的安装 13 4. 4 . 管道的清洁 14 4. 5 . 压力的测试 14 4.6. 施工注意事项 15 5. 新设备调试 15 四. 施工机械的进场计划 17 1、施工机械设备选用原则 17 2、机械设备投入一览表 18 五. 工程材料的进场计划 23 1 . 施工材料准备 23 2 . 材料供应计划 23 3 . 材料质量保障措施及检测手段 26 六. 施工现场平面规划 28 1. 施工总平面的总体规划 28 2.施工总平面的管理 28 七. 保证安全生产、文明施工、减少扰民降低环境污染和噪音的措施 29 1 . 安全 生产 文明施工目标 29 2 . 施工安全保障体系 30 3 . 安全生产保障措施 32 4 . 文明施工体系 37 5 . 噪音污染防治措施 38 6 . 扬尘污染防治措施 40 八. 相关产品的型号、主要技术指标及性能等详细说明 44 九. 产品标准、主要原材料产地及原材料合格证明 45 十. 主要生产设备及产品制造加工工艺、检验试验报告 46 十一. 材料、设备检验及质量保证措施 47 1 . 质量目标 47 2.质量保证体系 47 3 . 质量管理体系 48 4.质量保证措施 51 4.1.质量管理制度 51 4.2.质量保证措施 57 4.3. 技术保证 措施 58 4.4. 工程档案质量的保证 59 4.5. 材料质量的保证 59 4.6. 施工班组操作质量的保证 60 4.7.检测 管理的保证 61 4.8. 成品与半成品保护措施 61 十二. 供货进度计划及保证措施 65 1.供货进度计划 65 2 . 进度保证措施 65 2.1.进度计划保障及赶工措施 65 2.2.技术保证方面 66 3.影响工期的其他因素 75 十三. 产品的技术服务、售后服务承诺响应措施,包括需要需方提供的工作配合、质保体系及详细的售后服务、维修保养、长期优惠供应的备品备件价格及有关承诺 76 1. 售后服务承诺 76 2. 售后服务 措施 78 2. 1 . 售后服务流程 78 2. 2 . 售后服务方式 81 2. 3 . 售后服务组织 82 2.4. 建立和维护用户档案 86 ( 1 ) 例行调查制度 86 ( 2 ) 客户投诉体系 86 ( 3 ) 客户满意度调查 87 3.易损易耗备品备件服务 87 3.1. 目的 87 3.2. 范围 87 3.3. 依据 87 3.4. 备品备件的管理 88 4、其他售后承诺 89 十 四. 结合技术标评分标准供应商认为需要加以说明的其他 内容 90 技术部分文件 一. 工艺设计方案、设备配置方案 施工部署 招标信息 名称 内容 备注 项目名称 ********** 污水臭氧系统—催化氧化提升项目 项目编号 ******* 建设地点 ************** 内(污水车间) 采购范围 项目工作范围包括但不限于设计、材料采购、运输、原设备拆 除 (包含移动 ) 、土建基础施工、设备施工安装、系统调试、操作、维护保养培 训等。设计安装臭氧高级氧化系统,臭氧量 15kg/h 以上,包含但不限于制氧系 统、臭氧发生器、氧化反应塔、臭氧尾气破环装置、过滤器、计量监测装置 (包 含但不限于压力、流量变送器、液位、温度、空气露点、氧气浓度、臭氧浓度检测仪、报警仪)等。 工期 **** 日历天 质量标准 符合相关质量验评标准 质保期 自项目竣工验收合格之日起 2 年 项目概况 污水处理 200t 系统现有的高级氧化设备老化且处理能力减弱,与之匹配的氧气、臭氧能力弱化,无法满足系统的稳定运行以及制糖车间逐步提产的需求。目前制糖 离子交换废水排放量已经超过污水处理 200t 高浓水臭氧系统的设计处理能力,系 统出水色度已经不能稳定保证在 100 倍以内,新增臭氧高级氧化系统(15kg/h以上)。 施工部署 拟将本项目划分为五个阶段实施: 设计阶段 采购阶段 原始设备拆除和土建阶段 新设备安装调试阶段 验收交付阶段 项目部将结合本工程特点,从人、机、料、法、环等方面制定科学合理的施工部署,确保本工程工期、质量、安全、环境保护等目标的顺利实现。 3. 1 . 根据本工程的重要性,公司将选派高素质的专业管理人员,选用具有强大战斗力的施工队伍,组建成一支优秀的项目团队,共同实现各项目标。 3. 2 . 我公司强大的资金实力,是工程资金有效运转的坚强后盾 ; 为本工程设立专用账户、专款专用 ; 并对分包商的资金流向进行跟踪控制,确保工程资金有效利用。 3.3. 合理选择、布置施工机械。 3.4. 为保证工程质量,大宗材料、设备采用社会公开招标,实行“阳光管理”, 材料 设备、材料进场由业主、监理联合验收。 序号 部署原则 1 人 (1)选择综合素质高、具有丰富同类工程施工经验的项目管理人员组成工程项目部,代表我公司法人全面履约。 (2)选择与项目部长期合作、劳动力充足、配合项目部创过优秀工程的劳务队伍。 2 机 (1)施工机具本着高效、实用的原则最充足配置。 (2)项目设立施工机械动力设备保障工作小组,确保施工过程中机械设备能正常、稳定运行。 3 料 (1)为本工程施工准备资金专用帐户,确保专款专用,保证工程材料及时、充足进场,并制定科学的进场计划。 (2)建立合格材料供应商管理体系,严格保证进场材料质量。 (3)材料进场后有统一的堆场规划,存放安全,尽量避免损耗。 4 法 施工方法必须具有科学性、安全性、经济性,各分项工程施工方案的选择必须重点以确保工期、质量、安全目标为基础。 5 环 综合考虑现场地理位置特殊对本工程的施工场地、材料运输的影响,有相应协调措施。 施工方案和质量保证的技术与管理措施 施工阶段主要工序 原有系统设备拆除 本项目拆 除主要是 ************** 内污水车间 内污水处理 200t系统,现 现有的高级氧化设备老化且处理能力减弱,与之匹配的氧气、臭氧能力弱化,无法满足系统的稳定运行以及制糖车间逐步提产的需求 , 包括相关配套管道的拆除、恢复、垃圾清运等工作。 2.1.拆除目标 原有高级氧化设备完好拆除,**************保管留存自行处理。其余配套官网环节穿插进行,在某个施工点具备改造条件前,进行原有拆除,并处理好安装点并清理拆除垃圾。  2.2.拆除步骤 核心设备拆除步骤:拆除工具、专业人员到位——关闭电源、关闭管道阀门——拆除连接管线——拆卸主机——清理现场 管网拆除:拆除工具、人员到位,具备拆除工作——原系统管道和阀门拆除——清理现场 2.3.安全措施 在进行设备拆除工程时,必须采取有效的安全措施,确保作业人员的安全和施工现场的安全。以下是一些重要的设备拆除安全措施: 2.3.1.拆除施工前,必须对作业人员进行安全技术交底,确保施工人员熟悉拆除过程中的安全注意事项。包括拆除时的操作顺序、拆除物的稳定性、作业现场的安全距离、作业人员的防护措施等。 2.3.2.严格遵守设备拆除工程安全规范,确保拆除施工符合国家法律法规要求。在拆除过程中,应遵循设备拆除工程安全规范,对拆除物的结构进行充分了解,并采取相应的安全措施。 2.3.3.施工现场应设置明显的安全警示标志,并采取相应的安全防护措施,避免闲杂人员进入施工现场。安全警示标志应明显可见,包括但不限于警告牌、警戒线等。同时应采取相应的安全防护措施,如搭设防护栏杆、穿戴防护装备等。 2.3.4.拆除作业时应保持作业现场整洁,禁止在作业现场抽烟或丢弃烟头等杂物。在拆除过程中,应保持作业现场整洁有序,避免出现杂物、垃圾等影响施工的情况。 2.3.5.对易燃、易爆物品必须严格管理,及时清除现场垃圾,确保施工现场整洁有序。对于易燃、易爆物品,应采取相应的安全措施进行管理,如设置专门的存放地点、定期检查存放地点等。同时应及时清除现场垃圾,确保施工现场整洁有序。 2.3.6.拆除过程中如遇到不明物体或有害物质,应立即停止作业,及时向上级主管部门报告并采取相应的安全措施。对于不明物体或有害物质,应采取相应的安全措施进行处置,如穿戴防护装备、使用专用工具等。 2.3.7.拆除下来的材料设备应及时运出施工现场,禁止将拆除下来的材料设备堆放在现场。对于拆除下来的材料设备,应采取相应的安全措施进行处置,如及时运出施工现场、放置在指定的存放地点等。 2.4.环保措施 在进行设备拆除工程时,除了注重施工安全,还需采取有效的环保措施,以减少对环境的影响。以下是一些重要的设备拆除环保措施: 2.4.1.施工前要进行环保宣传,让工人了解环保的重要性。通过宣传教育,提高工人的环保意识和技能,使其在施工过程中注重环保,减少对环境的污染。 2.4.2.合理使用材料,避免浪费,减少废弃物的产生。在拆除过程中,应根据实际需要合理使用材料,避免过度浪费。同时,应尽量减少废弃物的产生,对可回收利用的材料设备进行分类回收利用。 2.4.3.严格遵守施工时间,尽量避免在休息时间进行施工。为了减少对周围居民的影响,应严格遵守施工时间规定,尽量避免在休息时间进行拆除施工。 2.4.4.施工时要注意保护环境,避免污染环境。在拆除过程中,应采取有效的措施保护环境,如使用降尘措施、合理安排作业顺序等,避免对环境造成污染。 2.4.5.施工后要及时清理现场,确保环境整洁。拆除施工完成后,应及时清理现场,将废弃物、垃圾等运出施工现场,确保环境整洁有序。 2.4.6.合理使用资源,减少能源消耗。在拆除过程中,应合理使用资源,如水、电等,减少不必要的能源消耗。同时,应尽量采用节能技术和设备,提高能源利用效率。 2.4.7.尽量使用环保材料,减少对环境的污染。在拆除过程中,应尽量使用环保材料,如可回收利用的材料、低挥发性有机化合物涂料等,以减少对环境的污染。 2.5.应急办法  在进行设备拆除工程时,可能会遇到各种突发情况,因此需要采取有效的应急办法,以保障施工安全和顺利进行。以下是一些重要的设备拆除应急办法: 2.5.1.保护现场 在拆除设备时,需要保护现场,特别是对于有价值或易损坏的部件,应提前做好保护措施。具体来说,可以采取以下措施: 提前规划好区域,用标志标明施工现场范围,避免无关人员进入。 在现场设置警示牌,提醒外人勿进入施工区域。 对于需要保护的物品,进行分类并妥善安置。 2.5.2.做好防护措施 在拆除设备时,需要注意做好防护措施,以避免发生安全事故。具体来说,可以采取以下措施: 设置合适的临时接地,以避免由于电路问题造成火灾或触电事故。 设置足够的安全护栏,确保工人的安全。 提供必要的安全装备,如安全帽、防护眼镜、手套等。 2.5.3.准备必要的工具 在拆除设备时,需要准备必要的工具,包括切割机、气割枪、铁锹、垃圾袋等。同时需要注意工具的使用范围和安全性,确保使用安全。具体来说,可以采取以下措施: 根据施工需要,提前准备好相应的工具。 对工人进行工具使用培训,确保其熟悉工具的使用方法。 定期检查工具的安全性,及时更换损坏的工具。 2.5.4.逐步拆除 在拆除设备时,需要注意逐步拆除,避免造成不必要的损失。具体来说,可以采取以下措施: 先拆除易损设备部件,再拆除其他。 最后拆除吊离整机。 对于需要保留的配件,应妥善保护并移至安全区域。 2.5.5.注意细节 在拆除设备时,需要注意细节,以避免造成不必要的损失。具体来说,可以采取以下措施: 确保垃圾清理干净,避免对环境造成污染。 注意防火、防爆等安全问题,避免事故发生。 对于不确定的部件,应先进行检测或咨询专业人士。 2.5.6.及时处理垃圾 在拆除设备时,需要注意及时处理垃圾,避免影响现场环境。具体来说,可以采取以下措施: 定期清理垃圾,确保场地的整洁和安全。 将垃圾分类处理,可回收利用的物品应进行回收利用。 对于不能回收利用的垃圾,应妥善处理,避免对环境造成污染。 2.5.7.检查现场在拆除设备时,需要注意检查现场,确保安全。 新设备土建基础施工 根据新设备的尺寸和工艺结构图,现在的设备基础、管道沟等土建配套设施进行改造施工。 3.1.设备基础施工 3.1.1 设备基础施工 3. 1.1.1 施工程序: 3.1.1.2 土方工程 设备基础施工遵循先深后浅原则,直径较大的设备基础采取机械挖土,小型设备基础采用人工开挖,挖出土方均运至建设单位指定地点堆放。 土方开挖采用反铲挖掘机,表面留200mm左右改为人工清理基底;根据现场土质情况基坑两侧放坡,留500mm宽工作面。 土方开挖过程中要严格控制基底标高,严禁超挖。开挖好的基槽应及时组织有关部门验槽,合格后立即进行垫层施工。 基坑挖至设计标高后若没有达到设计要求的结构持力层,应按设计要求进行地基处理。 基坑土方回填前,先清除基坑内的垃圾、积水、淤泥及其它杂物。 回填土应分层铺设,每层虚铺厚度200~250mm,使用机械夯实,分层取样检验,合格后方可继续摊铺上层回填土方。 3.1.1.3 模板工程 基础采用木模板,木模板表面应刨光,模板表面均应涂刷隔离剂,以利拆模和保证结构表面平整。结构特殊的部位应采用木模配制,必要时可采取放样制作,以保证模板制作准确,支撑结构采用Φ48×3.5脚手钢管。 设备基础预留孔模板采用2.5cm厚木板制作木盒,并以井字形钢管架固定,砼浇筑完毕后拆除。 圆形设备基础采用100—150mm宽定型组合钢模板拼装,支撑使用Ф48×3.5钢管支撑系统。 安装模板前先复查垫层中心线位置,弹出环形基础边线,按基础边线拼装侧模板。支模采取先支内模板,绑完钢筋后再支设外模板。内模支设好后应根据设备基础中心线校核模板的椭圆度并固定牢固。 3.1.1.4 钢筋工程 钢筋进场应有出厂质量合格证及复试报告.钢筋集中下料加工,现场人工绑扎.其制作绑扎必须符合设计图纸和施工规范的要求。 环形钢筋接头采用单面搭接焊,接头长度不少于10d,接头区段内接头面积不大于50%。钢筋焊接由持有相应焊接资格的电焊工进行焊接. 钢筋在使用前表面应清除干净,钢筋表面应洁净,无损伤、油渍和铁锈,带有颗粒状及片状老锈的钢筋不得使用。 绑扎的钢筋规格、数量、位置及搭接、锚固长度必须符合设计要求和施工规范的规定,浇筑砼前固定好保护层垫块。 3.1.1.5 模板工程施工方法 基础模板采用δ=18mm厚木模板,用扣件式钢脚手固定。 承台模板安装前,应先在垫层表面弹出承台、基础梁边线和中线,将模板就位组对好,使四面按给定的截面线就位,并使之垂直,对角线相等. 表面齐平,用以拼装另一对模板,在模板上口钉轿杠木,将第二阶模板置于轿杠上,模板后背三道横塄,外边背上立楞,立楞间距为500mm,打上支撑,模板安装时找准基础轴线及标高,上下阶中心线互相对准。 基础侧模根据弹好的墨线安装侧模板及斜撑.钢筋绑扎完后,模板上下口宽度进行校正,并用木撑进行定位,两边用木方固定,保证基础梁的整体尺寸。斜撑水平间距不超过500mm。 基础模板安装完毕后,应检查模板的整体性,不实处采用木楔塞紧,使之牢固。 轿杠木距离较长,为保证轿杠木挠度满足要求,轿杠木下均设置钢筋撑脚,底部与钢筋网片焊接、上部采用100*100*10mm的钢板托住轿杠木,撑脚间距为不大于0。8m。 3.1.1.6 预埋螺栓安装和固定 设备到货后,应核对地脚螺栓与设备无误后方可进行设备基础施工。大型的设备基础一般自带定位板,在施工时可以采用;如设备无定位板,可参照设备底座现场制作,以保证螺栓位置的正确 。 地脚螺栓平面布置图中,各组地脚螺栓中心线的尺寸往往是相互关联,形成累加的尺寸链,据此量测尺寸,极易产生误差积累,达不到要求的精度。因此,施工时应采用机械图的标注方法重新标注,即以设备的纵横中心线为主轴线,分别标出各螺栓组中心线到主轴线的距离.量测时,根据主轴线确定其位置,这样就可避免误差累积,提高安装精度。 控制中心线是保证地脚螺栓安装精度的关键。为便于挂通线、检查、校正、调整,应在地脚螺 栓固定架上焊小角钢(∠36×4,∠40×4)作龙门板使用(也可叫做“线架”),经常检查观测,发现偏差及时纠正.挂线长度不应超过10m,以免出现偏差。 对直径较大的螺栓,为找中心方便,其顶部都应刻中心点;对特大的螺栓,须在顶部打入铅块,重新刻划中心点,以利校正。 正确地选择主要“安装面”(标高),对简化螺栓安装过程具有重大意义,这个安装面应能尽可能固定绝大多数的地脚螺栓.一个固定框应力求多固定一些螺栓,固定框标高应尽量靠近混凝土面,可提高地脚螺栓的最终正确程度,但此标高距螺栓顶部不能过高或过底,过高易松动,过低螺栓顶部易偏斜或松动。 安装螺栓时,先初步找正螺栓顶部的位置,使误差在3mm以内,然后找正垂直度,初步找正后,将螺栓底部焊固,再二次找正,使误差在2mm以内,并固定顶部。 浇筑混凝土时要避免振动固定架和螺栓。当混凝土浇筑到螺栓长度的1/3时,应对主要螺栓中心线进行一次复查. 螺栓安装应委派技术人员专人负责,选用有安装经验的中、高等级的木工承担,各工序之间应互相进行交班检查,螺栓中心标高由专业测量人员测定,发现偏差,及时纠正,按编号顺序依此安装,避免遗漏。 对精度要求特别高的地脚螺栓和套筒,采取在每个固定框的四边各加焊一颗M10微调螺栓。地脚螺栓就位后,凭借四个微调螺栓校正,使上表面中心偏差趋近于零。再用两个方向吊线的方法校正螺杆的垂直度,校正锚板位置,直至符合要求为止。最后将螺栓下部与支承点、上部与微调螺栓点焊固定。 地脚螺栓交工后丝牙部分抹黄油,端部拧螺帽一颗,并用塑料胶带纸保护,避免混凝土粘到螺栓丝牙部分,也避免螺栓锈蚀,给安装施工带来不便。 3.1.1.7 预埋铁件的固定 基础施工前仔细核对图纸,绘出预埋件安装图,预埋件安装前,应对钢板及锚固钢筋的规格、数量、尺寸和焊接质量进行检查。 根据以往施工经验,土建施工时设备基础预埋钢板标高容易发生偏差,造成后期设备安装时需加设垫铁或其他技术处理,为确保预埋钢板标高位置正确,砼浇筑前应安排专人对预埋件统一检查,保证预埋钢板的安装精度,同时,应将预埋件采取加钢筋支腿的方法固定,按照板顶标高焊牢,确保浇捣砼时不移位.对于大于300mm×300mm的埋件增设振捣孔,保证埋件处的混凝土浇筑密实、不空鼓. 基础侧面埋件采用将预埋件用钢钉钉在木模板上的方法或用M8螺丝将埋件固定在模板上拧紧,如果模板强度不够,采用50mm见方竹胶合板片中间打孔做垫片,减少模板变形.封模后检查螺丝模板外漏长度以确保每一块埋件与模板紧贴。 带角铁埋件的模板封模时,先封带企口的相对两块模板,并检查埋件与模板企口边齐平后方可再封其他两面模板。 对特大特重的预埋件,采用型钢支架固定。 3.1.1.8 设备基础预留孔洞 预留孔洞采用木模配制成定型模板,制作时略成喇叭形,上口略大于下口,模板高于基础顶面~200mm。木盒子上口与加固模板的木方用钉子钉牢,下口用钢筋与对拉螺栓焊接来固定。当预留孔洞较深时,可在模板顶部四面钻孔穿φ6钢筋,以利预留孔洞模板顺利拔出.混凝土浇筑完毕,应派专人负责在砼初凝后、终凝前拔出预留孔洞模板,保证砼不塌孔、无裂纹。 3.1.1.9 混凝土工程 设备基础等结构比较复杂,预埋件、预留洞等很多,在浇筑混凝土前应仔细核对图纸,并进行专业间会审,避免出现漏埋、错埋现象,经核对无误后方可浇筑混凝土。 现场采用商品混凝土,除小型基础砼用翻斗车运输外,其它采取泵送砼。混凝土运输架应与设备基础模板支撑架脱开 砼施工前对模板、钢筋进行全面检查合格,评定隐蔽资料齐全。对垫层按设计标高和轴线进行 校正,并清除淤泥和杂物。 各种原材料均有材质合格证或试验报告单。测定砂石含水率,确定扣除砂石含水量后的混凝土 拌合用水量. 砼配合比委托有资质的试验室进行设计,现场不得随意更改。 混凝土采用混凝土输送泵,软管布料。砼振捣采用插入式振动棒。振动棒应插入下层砼50mm, 以消除上下层接缝。 每台基础砼一次连续浇筑完毕,不留施工缝。 预埋螺栓周围砼要对称下料及振捣,以免混凝土挤偏螺栓。严禁振捣棒触及模板、钢筋及预埋螺栓。 预埋螺栓在浇筑混凝土前将外露部分抹上黄油,并用旧布包裹,以免螺栓头被混凝土污染。 混凝土浇筑完毕后覆盖并浇水养护,基础侧面拆模后可立即回填土. 设备基础施工完毕后应重新放线,作为设备安装的依据;交付安装时应与设备安装单位办理中间交接,同时提供基础定位测量记录和混凝土强度报告等有关资料。 设备基础二次灌浆 , 待设备安装完毕后,将基础表面清理并冲洗干净,然后按照设计要求用无收缩高强灌浆料进行灌浆。对一个独立的灌浆部位作业应连续进行,材料、工具、人力准备充分,技术员、质检员、试验员必须坚守岗位指导作业.灌浆材料配合比按重量比配制,搅拌机搅拌,开始灌浆后应连续作业直至灌完。灌浆时对于平面部位应始终由一边灌注,直到另一边溢出,灌螺栓孔时应用专用的锥形筒,另一端用胶管连接,直接送至螺栓孔底部,对于各类设备台板底部灌满后应用锤去检验是否有孔洞或漏浆部位。灌浆振捣用小直径振动棒。灌浆完成后,应将表面压平压光,并用湿草袋覆盖,洒水养护7天。 3.1.管道沟施工 管道沟需要根据新采购设备进行调整和改造,具体实施以设备图纸为准。原则做到管道沟管线清晰,检修方便,具备防火、放鼠、放水淹等。 新设备系统安装 4. 1 . 安装前准备 安装前必须检查设备以及配件是否齐全和完好无损;在吊装或搬运配件过程中必须注意物体表面不要出现刮伤等情况;每天工作完毕后,要将没有安装好的配件摆放好,并且做好防雨和防盗等工作。 4. 2 . 臭氧制备装置的安装 (1)臭氧制备装置安装于基础台上之前,底台和混凝土接触的表面必须确定无油渍以确保和混凝土良好的结合性。 (2)臭氧制备装置及其附件安放在基础上后,应在机器底台和基础间的基础固定螺栓两侧及较重的部位放入垫片,并留出灌水泥的间隙,最后利用垫片(或斜垫片)及水平仪在加工过的平面上确定安装的水平度,最大的容许误差为每米不超0.2mm。 3、臭氧投加系统不锈钢管道的施工臭氧投加系统的不锈钢管道连接方式采用焊接与法兰固定相结合。焊接方式采用氩弧焊机进行焊接,焊接时需确保焊接牢靠且表面光滑。为了不影响施工现场环境的美观,根据建筑的弧度,相应管道也应要有弧度,我们会根据场地的实际尺寸采取不同的施工方法。 4. 4 . 管道的清洁 (1)在安装过程中,管道内所有污物,包括油、脂、碳水化合物、水分、尘土、焊接飞溅物、油漆等必须全部清除。因为如果管道中油脂没有清洗干净,任何细小颗粒在高速气流带动下与管壁摩擦所产生的能量足以点燃管内的油脂残留物,导致管道爆炸。因此,清洗、吹扫工作必须引起高度重视。 (2)管道的清洗、吹扫工作应在干净、通风的室内场地中进行。清洁剂要采用99.8%的乙醇,不能使用氯化物清洗,因为氯化物的残留物将影响发生器的工作。管道所有部分均要清洗、吹扫,不能留有任何死区。具体操作如下: (3)对焊接好的管道分段清洗,封住管道一端倒入乙醇,灌满后浸泡约15分钟,等油脂完全溶解后倒出清洁剂。 (4)用钢丝缠紧不起毛的白布,蘸上乙醇通入管道后,反复擦拭管壁直至干净为止。 (5)使用无油压缩机将压缩空气或高压氮气吹入管道,直至除去溶剂和固体颗粒。 (6)采用不起毛的白布反复擦拭管壁,直至管壁擦拭干净。 (7)将已清洗的管道两端封住,做好标记,摆放在清洁、干燥的房间里。 4. 5 . 压力的测试 (1)管道、设备安装完成后,必须做压力试验和密封性试验进行检查。压力试验时,用空压机压入无油空气(或惰性气体),缓慢增加压力至设计压的1.15倍,然后用发泡剂检查所有接口,不泄漏为合格。 (2)根据设计要求,密封性试验按如下进行:压入无油空气(或惰性气体)至系统操作压力,稳压30分钟,记下管道中的绝对压力P1和绝对温度T1,12小时后记录P2和T2。P1/T1与P2/T2之间的差值在2%以内为合格。 4.6. 施工注意事项 (1)不锈钢和碳钢必须分开作业,严禁在放有不锈钢管道和设备的地方加工、焊接碳钢构件。 (2)与臭氧接触的材料(如法兰垫片等)要能防臭氧腐蚀。PTFE(聚四氟乙烯)、EDPM(乙烯丙烯二烯单体)、Viton(含氟橡胶)均能满足上述要求。搬运已清洗干净的管道时只能触摸钢管外壁,若需接触内壁时,则必须戴上干净的手套。 新设备调试 5.1. 设备检查 5.1.1. 检查设备电源是否正常,各仪表是否显示准确。 5.1.2. 检查臭氧催化氧化设备的风机、水泵、电机等是否正常工作。 5.1.3. 检查臭氧发生器和气体反应器是否安装正确。 5.1.4. 检查设备的进出口管道是否畅通,无渗漏现象。 5.1.5. 清洗设备内部,清除垃圾、杂物等。确保设备内部干净。 5.2. 气体配比设置 5.2.1. 根据所处理的废气特性、处理效果要求以及气流量等因素,设置臭氧的注入量。 5.2.2. 观察气流量表和流程图,检查气体流动是否合理。确保氧气和废气的配比符合要求。 5.3. 反应器温度调节 5.3.1. 依据处理废气的特性,设置反应器内部的温度。 5.3.2. 检查反应器内传感器的读数是否准确,确保温度控制到位。 5.4. 调节臭氧浓度和流量 5.4.1. 根据废气成分确定臭氧浓度和流量,及时调整臭氧注入量和气流量,保证处理效果。 5.4.2. 观察臭氧发生器的气体流量计、紫外线发光管等指示器,确保臭氧的输入量符合要求。 5.5. 运行参数监测 5.5. 1.监测设备运行状态,注意设备的操作安全。 5.5. 2.观察设备运行参数,如温度、压力、流量等指标是否达到设备规定的范畴。 5.5. 3.定期检查设备运行情况,并对问题进行及时处理。
污水臭氧系统—催化氧化提升 93页.docx
下载提示

1.本文档仅提供部分内容试读;

2.支付并下载文件,享受无限制查看;

3.本网站所提供的标准文本仅供个人学习、研究之用,未经授权,严禁复制、发行、汇编、翻译或网络传播等,侵权必究;

4.左侧添加客服微信获取帮助;

5.本文为word版本,可以直接复制编辑使用。


这个人很懒,什么都没留下
个人认证 查看用户
该文档于 上传
×
精品标书制作
百人专家团队
擅长领域:
工程标 服务标 采购标
16852
已服务主
2892
中标量
1765
平台标师
扫码添加客服
客服二维码
咨询热线:192 3288 5147
公众号
微信客服
客服