文库 工程类投标方案 改造工程

有线网络光缆主干网线路改造方案.docx

改造 DOCX   1518页   下载843   2026-01-30   浏览16   收藏62   点赞895   评分-   944517字   200.00
温馨提示:当前文档最多只能预览 15 页,若文档总页数超出了 15 页,请下载原文档以浏览全部内容。
有线网络光缆主干网线路改造方案.docx 第1页
有线网络光缆主干网线路改造方案.docx 第2页
有线网络光缆主干网线路改造方案.docx 第3页
有线网络光缆主干网线路改造方案.docx 第4页
有线网络光缆主干网线路改造方案.docx 第5页
有线网络光缆主干网线路改造方案.docx 第6页
有线网络光缆主干网线路改造方案.docx 第7页
有线网络光缆主干网线路改造方案.docx 第8页
有线网络光缆主干网线路改造方案.docx 第9页
有线网络光缆主干网线路改造方案.docx 第10页
有线网络光缆主干网线路改造方案.docx 第11页
有线网络光缆主干网线路改造方案.docx 第12页
有线网络光缆主干网线路改造方案.docx 第13页
有线网络光缆主干网线路改造方案.docx 第14页
有线网络光缆主干网线路改造方案.docx 第15页
剩余1503页未读, 下载浏览全部
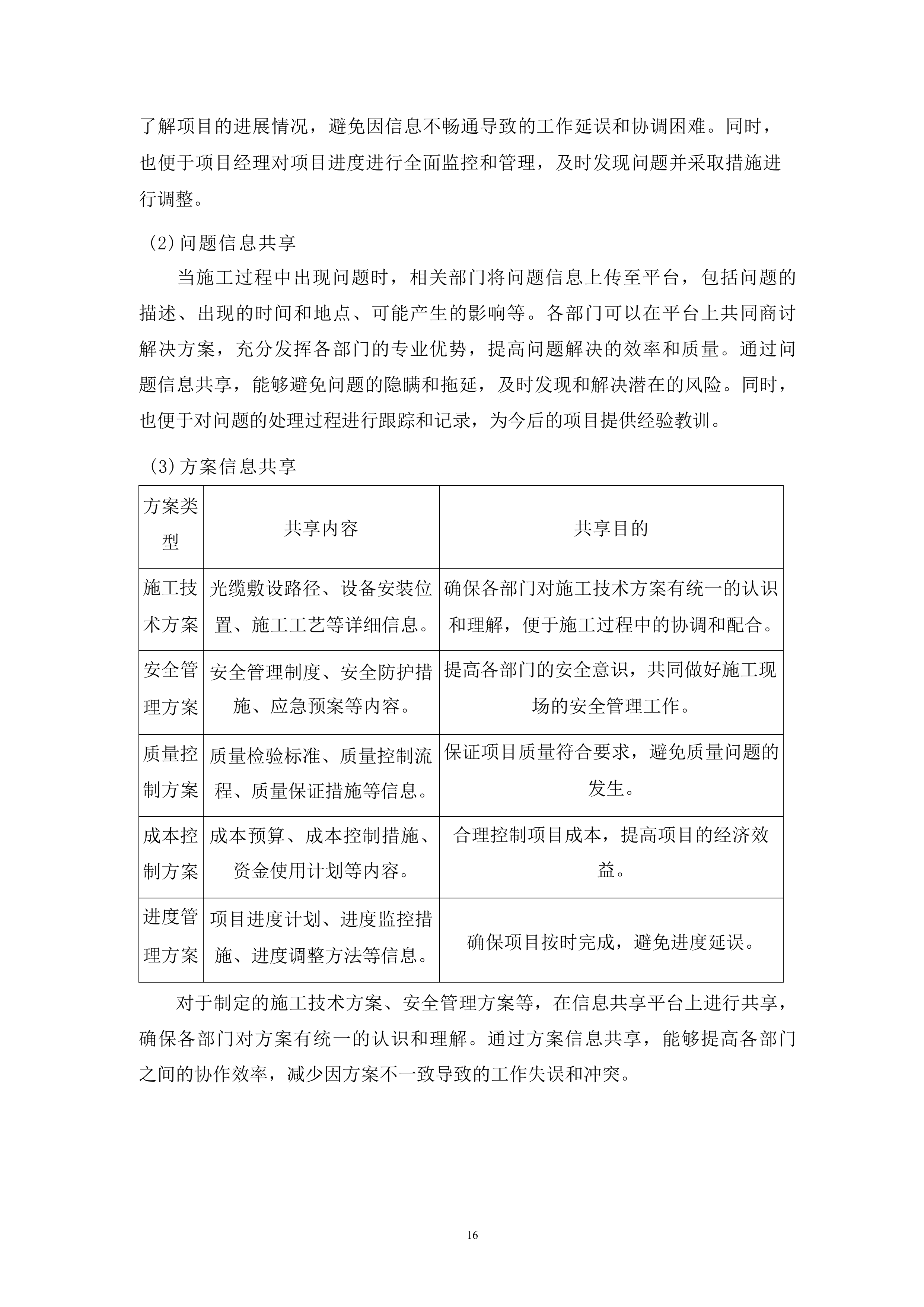
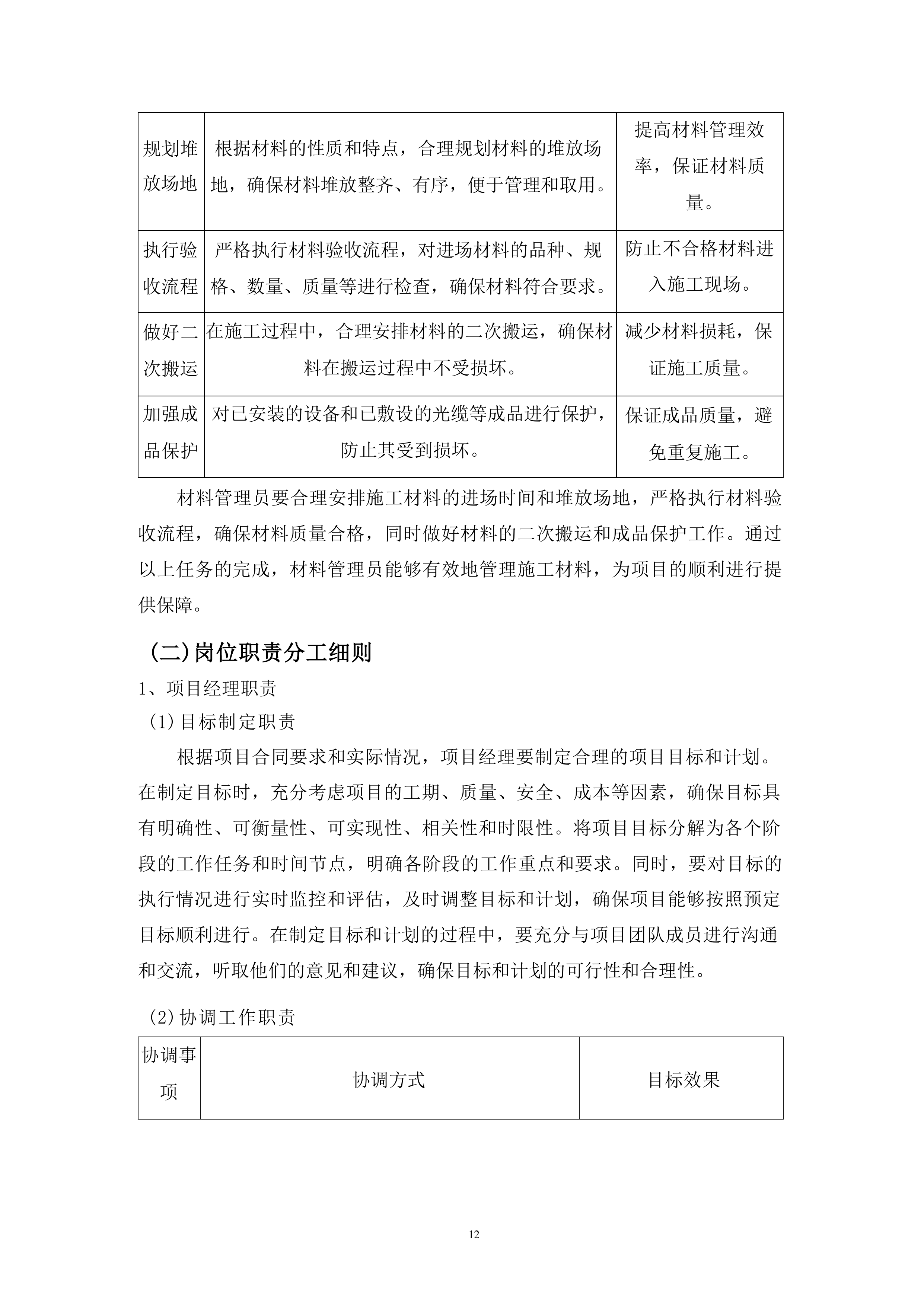
有线网络光缆主干网线路改造 方案 目 录 第一章 实施方案 8 第一节 施工总体方案 8 一、施工组织架构搭建 8 二、施工流程规划 21 三、施工段划分方案 35 四 、区域施工环境适配措施 55 第二节 关键部位施工方案 69 一、光缆主干线敷设工艺 69 二、光缆交接箱安装技术 84 三、分光器布置方案 100 四 、光缆熔接施工规范 117 第三节 大型机械进出场方案 129 一、进出场路线规划 129 二、时间安排计划 145 三、运输协调措施 160 四 、安全防护方案 175 第四节 夜间施工方案 189 一、人员配置方案 189 二 、照明设备布置 203 三、安全防护措施 216 四 、噪音控制方案 231 第五节 材料进出场及二次搬运方案 248 一 、主要材料进场计划 248 二 、运输方式选择 262 三、堆放场地规划 277 四 、二次搬运措施 294 第六节 安全文明施工方案 311 一、安全教育培训制度 311 二、安全检查机制 328 三、危险源控制措施 336 四 、文明施工管理 354 第七节 生活性和生产性临时设施方案 369 一、临时办公区布置 369 二、材料堆放区建设 382 三、工人住宿区管理 398 四 、临时设施使用规范 414 第八节 环境保护及环境污染检测方案 428 一、扬尘控制措施 428 二、噪声控制方案 442 三、废弃物处理规范 457 四 、环境监测计划 470 第九节 新技术应用方案 486 一、光纤熔接新技术应用 486 二、智能光缆测试设备应用 504 三、数字化施工管理平台 517 四 、新技术实施保障措施 530 第二章 计划安排 546 第一节 拟投入劳动力 546 一、工种配置及人数规划 546 二 、施工阶段劳动力调配 562 第二节 拟投入机械设备 564 一、主要施工设备清单 564 二 、设备进场及使用计划 578 第三节 工期计划 586 一 、施工进度总体安排 586 二、关键节点控制措施 599 第四节 项目班子配备 609 一、核心管理团队配置 609 二 、人员稳定保障措施 624 第三章 保障措施 634 第一节 质量保障措施 634 一、质量控制标准规范 634 二 、质量责任管理体系 646 三、材料设备进场检验 662 第二节 安全保障措施 675 一、安全施工管理体系 675 二、高风险作业安全管控 690 三、施工人员安全管理 705 第三节 环保施工措施 718 一、施工环境控制标准 719 二、废弃物分类处理 736 三、环保施工监督机制 749 第四节 消防降噪措施 764 一 、施工现场消防管理 764 二、动火作业消防安全 777 三、施工噪声控制措施 785 第五节 文明施工措施 800 一、文明施工管理制度 800 二、现场文明施工管理 814 三、文明施工监督检查 828 第四章 服务承诺 845 第一节 协调配合承诺 845 一、多方沟通机制建立 845 二 、现场协调会议制度 858 三、应急联络响应机制 870 四 、统一管理配合保障 883 第二节 工程交付及保修承诺 896 一、工期质量达标承诺 896 二 、保修期限范围明确 912 三、保修服务流程构建 926 四 、定期巡检主动维护 942 第三节 缺陷责任期维护承诺 956 一、缺陷责任全面承担 956 二、专项维护小组组建 971 三、缺陷处理流程规范 986 四 、费用及使用保障 1001 五、维护报告提交承诺 1015 第五章 应急保障措施 1029 第一节 应急预案制定 1029 一、关键工序应急方案 1029 二、应急响应流程设计 1042 三、应急指挥体系构建 1056 第二节 应急物资储备 1070 一、应急物资清单配置 1070 二、物资储备管理规范 1085 三、物资维护更新机制 1097 第三节 应急人员组织 1113 一、应急小组人员构成 1113 二、应急值守管理制度 1123 三、应急演练组织实施 1137 第四节 应急响应机制 1152 一、外部联动机制建立 1152 二、事件等级响应标准 1163 三、应急处置恢复流程 1174 第五节 安全应急措施 1190 一、高风险作业安全预案 1191 二、突发事故抢救方案 1208 三、医疗应急保障措施 1223 第六章 合理化建议 1239 第一节 施工效率优化 1239 一、光缆敷设路径规划 1239 二、模块化施工组织 1254 三、便携式设备应用 1268 四 、分段并行施工管理 1281 第二节 材料与设备建议 1296 一、高密度光缆选型 1296 二、标准化交接设备配置 1312 三、材料进场批次管理 1327 四 、环保型材料应用 1340 第三节 施工技术改进 1348 一、光缆接续工艺优化 1348 二、光纤测试设备升级 1365 三、复杂地形施工技术 1377 四 、智能光网络系统应用 1392 第四节 安全与环保建议 1404 一、施工现场安全标识 1404 二、临时防护设施搭建 1420 三、低噪音施工管理 1436 四 、施工废弃物处理 1449 第五节 后期运维建议 1463 一、光缆线路电子档案 1464 二、智能监测系统部署 1478 三、定期巡检维护计划 1490 四 、运维人员技术培训 1505 第一章实施方案 第 一节施工总体方案 一 、施工组织架构搭建 (一)项目管理团队配置 1、核心管理成员 (1)项目经理能力 项目经理需具备丰富的通信工程管理经验,在多年的实践中积累了大量关 于光缆敷设与设备安装的宝贵经验,对整个流程了如指掌。良好的组织协调能 力,能合理调配人力、物力资源,使项目各环节有序推进。在决策能力 方面, 面对项目中的各种突发情况,如遇到地上、地下设施与施工冲突,或恶劣天气 影响施工进度等问题,能够迅速分析形势,做出正确的决策,保障项目顺利进 行。同时,项目经理还需具备敏锐的洞察力,提前预判可能出现的问题,并制 定相应的应对措施,确保项目始终处于可控状态。 (2)技术负责人职责 技术负责人要精通光缆敷设、熔接以及设备安装调试等 核心技术,凭借深 厚的专业知识和丰富的实践经验,深入了解施工现场的实际情况。在制定技术 方案时,充分考虑 XX 县旧城的地理环境、地上地下设施分布以及周边建筑物的 特点,确保方案的科学性和合理性。严格按照国家相关标准和规范进行施工指 导,对每一个施工环节进行严格把关,从光缆的选型、敷设路径的规划,到设 备的安装调试,都要确保符合质量要求。及时解决施工过程中出现的技术难题, 为施工人员提供技术支持和指导,保障施工顺利进行。 光缆熔接 (3)施工员作用 职责分 类 具体内容 目标效果 熟悉工 艺流程 深入学习光缆敷设、设备安装等施工工艺和流 程,掌握每一个环节的技术要求和操作规范。 为合理安排工作任务提供 依据,确保施工符合标 准。 安排工 作任务 根据施工计划和人员技能水平,合理分配施工 人员的工作任务,明确各施工小组的工作内容 和要求。 提高施工效率,避免人员 闲置和工作混乱。 监督施 工过程 在施工过程中,实时监督施工质量和进度,及 时发现问题并采取措施解决。 保证施工质量和进度符合 要求,及时纠正偏差。 协调施 工资源 协调施工过程中所需的材料、设备等资源,确 保资源供应及时、充足。 避免因资源短缺影响施工 进度。 解决现 场问题 及时处理施工现场出现的各种问题,如施工冲 突、技术难题等,确保施工顺利进行。 减少施工阻碍,保障施工 连续性。 施工员要熟悉施工工艺和流程,合理安排施工人员的工作任务,监督施工 过程,保证施工质量和进度。通过以上职责的履行,施工员能够有效地管理施 工现场,确保项目按照计划顺利进行。 2、专业技术人员 (1)光缆敷设工程师 光缆敷设工程师需熟悉 XX 县旧城的地理环境和施工场地特点,对该区域的 道路、建筑物、地下管线等分布情况有深入了解。在规划光缆敷设路径时,充 分考虑地上、地下设施和周边建筑物的安全,避免对其造成损坏。结合现场实 际情况,综合考虑光缆的长度、弯曲半径、拉力等因素,制定出最优的敷设方 案。在施工过程中,严格按照方案进行操作,确保光缆 敷设的质量和安全。同 时,具备良好的沟通协调能力,与其他施工人员密切配合,及时解决施工 中出 现的问题,保障施工进度。 (2)光缆熔接工程师 光缆熔接工程师要具备专业的熔接技能,经过严格的培训和实践,熟练掌 握熔接设备的操作方法和熔接工艺。在熔接过程中,严格按照熔接标准进行操 作,对每一个熔接接头进行精细处理,确保熔接损耗在国家规定的范围之内。 具备良好的质量意识,对熔接后的光缆进行严格的测试和检查,确保信号传输 正常。同时,要能够及时处理熔接过程中出现的问题,如熔接损耗过大、熔接 接头不牢固等,保证熔接质量和施工进度。 (3)设备安装调试工程师 设备安装调试工程师要熟悉各种通信设备的性能和安装要求,对光缆交接 箱、分光器等设备的技术参数和安装规范有深入了解。在安装过程中,严格按 照设备安装说明书进行操作,确保设备安装位置准确、牢固。在调试过程中, 能够准确判断设备的运行状态,及时发现和解决设备出现的问题,保证设备正 常运行。具备良好的团队协作精神,与其他施工人员密切配合,共同完成设备 的安装调试任务。同时,要对设备的运行情况 进行跟踪和记录,为后续的维护 和管理提供依据。 3、辅助人员配置 (1)质量检验员工作 质量检验员要严格按照国家相关施工验收标准,对光缆敷设、设备安装等 工序进行全面细致的质量检验。在施工前,对施工材料和设备进行检验 ,确保 其质量符合要求。在施工过程中,对每一个施工环节进行实时监督和检查,及 时发现质量问题并要求施工人员进行整改。对已完成的施工部分进行质量验收, 出具质量检验报告,确保施工质量符合标准。具 备良好的责任心和职业道德, 坚持原则,不徇私情,严格把好质量关。同时,要与其他部门密切配合,共同 推进项目的顺利进行。 质量检验员工作 (2)安全员职责 安全员要制定施工现场的安全管理制度,明确安全管理目标和责任,建立 健全安全管理体系。加强对施工人员的安全教育和培训,提高施工人员的安全 意识和自我保护能力。在施工现场设置明显的安全警示标志,配备必要的安全 防护设施和器材,确保施工人员的人身安全。定 期对施工现场进行安全检查, 及时发现和消除安全隐患。在发生安全事故时,能够迅速组织救援,采取有效 的应急措施,减少事故损失。同时,要对安全事故进行调查和分析,总结经验 教训,提出改进措施,防止类似事故再次发生。 (3)材料管理员任务 任务分 类 具体内容 目标效果 安排进 场时间 根据施工进度计划,合理安排施工材料的进场时 间,确保材料供应及时、充足。 避免因材料短缺影 响施工进度。 规划堆 放场地 根据材料的性质和特点,合理规划材料的堆放场 地,确保材料堆放整齐、有序,便于管理和取用。 提高材料管理效 率,保证材料质 量。 执行验 收流程 严格执行材料验收流程,对进场材料的品种、规 格、数量、质量等进行检查,确保材料符合要求。 防止不合格材料进 入施工现场。 做好二 次搬运 在施工过程中,合理安排材料的二次搬运,确保材 料在搬运过程中不受损坏。 减少材料损耗,保 证施工质量。 加强成 品保护 对已安装的设备和已敷设的光缆等成品进行保护, 防止其受到损坏。 保证成品质量,避 免重复施工。 材料管理员要合理安排施工材料的进场时间和堆放场地,严格执行材料验 收流程,确保材料质量合格,同时做好材料的二次搬运和成品保护工作。通过 以上任务的完成,材料管理员能够有效地管理施工材料,为项目的顺利进行提 供保障。 (二)岗位职责分工细则 1、项目经理职责 (1)目标制定职责 根据项目合同要求和实际情况,项目经理要制定合理的项目目标和计划。 在制定目标时,充分考虑项目的工期、质量、安全、成本等因素,确保目标具 有明确性、可衡量性、可实现性、相关性和时限性。将项目目标分解为各个阶 段的工作任务和时间节点,明确各阶段的工作重 点和要求。同时,要对目标的 执行情况进行实时监控和评估,及时调整目标和计划,确保项目能够按照预定 目标顺利进行。在制定目标和计划的过程中,要充分与项目团队成员进行沟通 和交流,听取他们的意见和建议,确保目标和 计划的可行性和合理性。 (2)协调工作职责 协调事 项 协调方式 目标效果 团队成 员协作 定期组织团队会议,加强成员之间的沟通和交 流,及时解决工作中出现的矛盾和问题。 确保团队协作顺畅,提 高工作效率。 部门之 间配合 与其他部门保持密切联系,协调资源分配和工 作衔接,共同推进项目进展。 避免部门之间的冲突和 脱节,保障项目顺利进 行。 外部关 系协调 与业主、监理等外部单位进行沟通和协调,及 时了解他们的需求和意见,争取他们的支持和 配合。 为项目创造良好的外部 环境,减少外部干扰。 资源调 配协调 根据项目进度和需求,合理调配人力、物力、 财力等资源,确保资源的有效利用。 提高资源利用效率,降 低项目成本。 问题解 决协调 当出现问题时,组织相关人员进行分析和讨 论,共同制定解决方案,协调各方力量解决问 题。 及时解决问题,保障项 目顺利进行。 协调项目管理团队各成员之间的工作,解决工作中出现的矛盾和问题,确 保团队协作顺畅。通过以上协调工作的开展,项目经理能够有效地整合各方资 源,提高项目的整体运作效率。 定期沟通会议 (3)全面负责职责 项目经理要对项目的进度、质量、安全和成本进行全面监控和管理。在进 度方面,实时掌握项目的进展情况,及时发现进度滞后问题并采取措施进行调 整。在质量方面,建立健全质量管理体系,加强对施工过程的质量控制,确保 项目质量符合要求。在安全方面,制定安全管理制度,加强安全教育和 培训, 做好安全防护工作,确保施工安全。在成本方面,严格控制项目成本,合理安 排资金使用,避免成本超支。定期对项目进行评估和总结,及时发现问题并采 取措施进行改进。同时,要与业主、监理等相关方保持密切沟通,及时汇报项 目进展情况,听取他们的意见和建议,确保项目能够满足各方需求。 2、技术负责人职责 (1)方案制定职责 技术负责人要根据项目特点和施工场地实际情况 ,制定科学合理的施工技 术方案。深入了解 XX 县旧城的地理环境、地上地下设施分布以及周边建筑物的 特点,结合项目的要求和目标,对光缆敷设路径、设备安装位置等进行详细规 划。在制定方案时,充分考虑施工的可行性、安全性和经济性,确保方案具有 可操作性。同时,要对方案进行严格的审核和论证,确保方案符合国家相关标 准和规范。在施工过程中,根据实际情况对方案进行及时调整和优化,确保方 案始终适应项目的需求。 (2)难题解决职责 在施工过程中,技术负责人要及时解决出现 的技术难题。凭借深厚的专业 知识和丰富的实践经验,对技术难题进行深入分析和研究,找出问题的根源和 解决方案。为施工人员提供技术支持和指导,帮助 他们掌握解决问题的方法和 技巧。在解决技术难题的过程中,要充分与其他部门和人员进行沟通 和协作, 共同推进问题的解决。同时,要对技术难题进行总 结和归纳,形成技术经验和 案例,为今后的项目提供参考和借鉴。 (3)标准执行职责 技术负责人要监督施工人员严格按照国家相关标准和规范进行施工。建立 健全技术管理制度,加强对施工过程的技术指导和监督,确保施工质量符合要 求。对施工人员进行技术培训和教育,提高他们的技术水平和质量意识。在施 工过程中,定期对施工质量进行检查和评估,及时发现问题并要求施工人员进 行整改。同时,要对施工过程中的技术资料进行整 理和归档,为项目的验收和 交付提供依据。 3、施工员职责 (1)任务安排职责 施工员要根据施工计划和实际情况,合理安排施工人员的工作任务。深入 了解施工人员的技能水平和工作经验,结合施工任务的特点和要求,将工作任 务分配给合适的施工人员。明确各施工小组的工作内容和要求,制定详细的工 作计划和进度安排。在安排工作任务时,要充分考虑施工的顺序和衔接,确保 施工过程的连续性和高效性。同时,要对施工人员进行技术交底和安 全培训, 让他们熟悉工作任务和要求,掌握施工技术和安全操作规程。 (2)进度监督职责 施工员要实时监督施工进度,及时发现和解决进度滞后问题。建立进度监 控机制,定期对施工进度进行检查和评估,对比实际进度与 计划进度的差异。 当发现进度滞后时,要深入分析原因,采取有效的 措施进行调整。可以通过增 加施工人员、调整施工顺序、优化施工工艺等方式,加快施工进度。同时,要 与其他部门和人员保持密切沟通,协调解决施工过程中出现的问题,确保施工 按时完成。 (3)安全管理职责 施工员要加强施工现场的安全管理,督促施工人员遵守安全操作规程。在 施工现场设置明显的安全警示标志,配备必要的安全防护设施和器材。定期对 施工人员进行安全教育和培训,提高他们的安全意识和自我保护能力。在施工 过程中,实时监督施工人员的操作行为,及时纠 正不安全行为。对施工现场的 安全隐患进行排查和整改,确保施工安全。同时,要与 安全员密切配合,共同 做好施工现场的安全管理工作。 (三)跨部门协作机制 1、信息共享平台搭建 (1)进度信息共享 施工部门及时将施工进度情况上传至信息共享平台,包括已完成的工作任 务、未完成的工作任务以及预计完成时间等。其他部门可以根据进度信息合理 安排工作,如物资供应部门可以根据施工进度提前准备材料和设备,质量检验 部门可以根据进度安排质量检查时间等。通过进度信息共享,各部门能够及时 了解项目的进展情况,避免因信息不畅通导致 的工作延误和协调困难。同时, 也便于项目经理对项目进度进行全面监控和管理,及时发现 问题并采取措施进 行调整。 (2)问题信息共享 当施工过程中出现问题时,相关部门将问题信息上传至平台,包括问题的 描述、出现的时间和地点、可能产生的影响等。各部门可以在平台上共同 商讨 解决方案,充分发挥各部门的专业优势,提高问题解决的效率和质量。通过问 题信息共享,能够避免问题的隐瞒和拖延, 及时发现和解决潜在的风险。同时, 也便于对问题的处理过程进行跟踪和记录,为今后的项目提供经验教训。 (3)方案信息共享 方案类 型 共享内容 共享目的 施工技 术方案 光缆敷设路径、设备安装位 置、施工工艺等详细信息。 确保各部门对施工技术方案有统一的认识 和理解,便于施工过程中的协调和配合。 安全管 理方案 安全管理制度、安全防护措 施、应急预案等内容。 提高各部门的安全意识,共同做好施工现 场的安全管理工作。 质量控 制方案 质量检验标准、质量控制流 程、质量保证措施等信息。 保证项目质量符合要求,避免质量问题的 发生。 成本控 制方案 成本预算、成本控制措施、 资金使用计划等内容。 合理控制项目成本,提高项目的经济效 益。 进度管 理方案 项目进度计划、进度监控措 施、进度调整方法等信息。 确保项目按时完成,避免进度延误。 对于制定的施工技术方案、安全管理方案等,在信 息共享平台上进行共享, 确保各部门对方案有统一的认识和理解。通过方案信息共享,能够提高各部门 之间的协作效率,减少因方案不一致导致的工作失误和冲突。 设备故障应急 2、定期沟通会议召开 (1)进展汇报会议 在沟通会议上,各部门负责人详细汇报本部门的工作 进展情况,包括已完 成的工作任务、未完成的工作任务以及预计完成时间。通过进展汇报会议,项 目经理能够全面了解项目的整体进展情况,及时发现各部门 之间的协同问题和 进度差异。同时,也为各部门提供了一个交流和沟通的平台,促进部门之间的 信息共享和协作。在汇报过程中,各部门要客观 、准确地反映工作情况,提出 遇到的问题和困难,共同探讨解决方案。 (2)问题讨论会议 对于施工过程中出现的问题,各部门共同进行讨论,分析问题产生的原因, 提出解决方案。问题讨论会议能够集中各部门的 智慧和力量,快速、有效地解 决问题。在讨论过程中,各部门要积极参与,充分发表自己的意见和建议,形 成共识。同时,要对问题的解决情况进行跟踪和反馈,确保问题得到彻底解决。 (3)协调事项会议 明确各部门需要协调解决的事项,确定责任部门和解决时间,确保问题得 到及时解决。协调事项会议能够加强各部门之间的沟通和协作,避免因协调不 畅导致的工作延误和矛盾。在会议上,要对协调事项进行详细的讨论和 分析, 明确各部门的职责和任务,制定具体的解决方案和时间节点 。同时,要对协调 事项的执行情况进行监督和检查,确保问题得到有效解决。 3、联合项目小组组建 (1)关键任务小组 对于光缆主干线敷设、前端系统平台建设等关键施工任务,组建联合项目 小组。联合项目小组由各部门的专业人员组成 ,充分发挥各部门的专业优势, 共同完成关键任务。在组建小组时,要明确小组的目标和任务,合理分配人员 和资源。在施工过程中,小组要加强沟通和协作,密切配合,确保任务顺利完 成。同时,要对小组的工作进行实时监控和评估,及时发现问题并采取措 施进 行调整。 (2)问题解决小组 当遇到复杂问题时,如施工过程中对地上、地下设施造成损坏等问题,组 建联合项目小组。联合项目小组由相关部门的专业人员组成,共同制定解决方 案,减少损失。在组建小组时,要根据问题的性质和特点,选择合适的人员参 与。在解决问题的过程中,小组要深入分析问题的原因,制定科学合理的解决 方案,并组织实施。同时,要对问题的解决情况进行跟踪和评估,总结经 验教 训,为今后的项目提供参考。 (3)协同工作机制 联合项目小组建立协同工作机制,明确各成员的职责和工作流程,加强成 员之间的沟通和协作,提高工作效率。在协同工作机制中,要建立有效的沟通 渠道,及时传递信息和反馈问题。要明确各成员的职责和任务,避免职责不清 和工作推诿。同时,要建立健全的工作流程和管理制度,规范成员的工作行为, 确保工作的有序进行。通过协同工作机制,联合 项目小组能够充分发挥团队的 优势,高效地完成各项任务。 (四)应急响应小组组建 1、小组人员构成 (1)组长职责定位 项目经理作为应急响应小组组长,负责全面指挥和协调应急响应工作。在 应急事件发生时,组长要迅速到达现场,了解事件 的情况和影响,制定应急响 应方案和决策。组织和调配应急资源,包括人力、物力和财力等,确保应急工 作的顺利进行。与外部相关单位和部门进行沟通和协调 ,争取支持和配合。同 时,要对应急响应工作的进展情况进行实时 监控...
有线网络光缆主干网线路改造方案.docx
下载提示

1.本文档仅提供部分内容试读;

2.支付并下载文件,享受无限制查看;

3.本网站所提供的标准文本仅供个人学习、研究之用,未经授权,严禁复制、发行、汇编、翻译或网络传播等,侵权必究;

4.左侧添加客服微信获取帮助;

5.本文为word版本,可以直接复制编辑使用。


这个人很懒,什么都没留下
未认证用户 查看用户
该文档于 上传
×
精品标书制作
百人专家团队
擅长领域:
工程标 服务标 采购标
16852
已服务主
2892
中标量
1765
平台标师
扫码添加客服
客服二维码
咨询热线:192 3288 5147
公众号
微信客服
客服