文库 服务类投标方案 软件开发

信息技术服务九处符合性评估项目投标方案.docx

DOCX   673页   下载697   2025-12-30   浏览1   收藏22   点赞345   评分-   509909字   158.00
温馨提示:当前文档最多只能预览 15 页,若文档总页数超出了 15 页,请下载原文档以浏览全部内容。
信息技术服务九处符合性评估项目投标方案.docx 第1页
信息技术服务九处符合性评估项目投标方案.docx 第2页
信息技术服务九处符合性评估项目投标方案.docx 第3页
信息技术服务九处符合性评估项目投标方案.docx 第4页
信息技术服务九处符合性评估项目投标方案.docx 第5页
信息技术服务九处符合性评估项目投标方案.docx 第6页
信息技术服务九处符合性评估项目投标方案.docx 第7页
信息技术服务九处符合性评估项目投标方案.docx 第8页
信息技术服务九处符合性评估项目投标方案.docx 第9页
信息技术服务九处符合性评估项目投标方案.docx 第10页
信息技术服务九处符合性评估项目投标方案.docx 第11页
信息技术服务九处符合性评估项目投标方案.docx 第12页
信息技术服务九处符合性评估项目投标方案.docx 第13页
信息技术服务九处符合性评估项目投标方案.docx 第14页
信息技术服务九处符合性评估项目投标方案.docx 第15页
剩余658页未读, 下载浏览全部
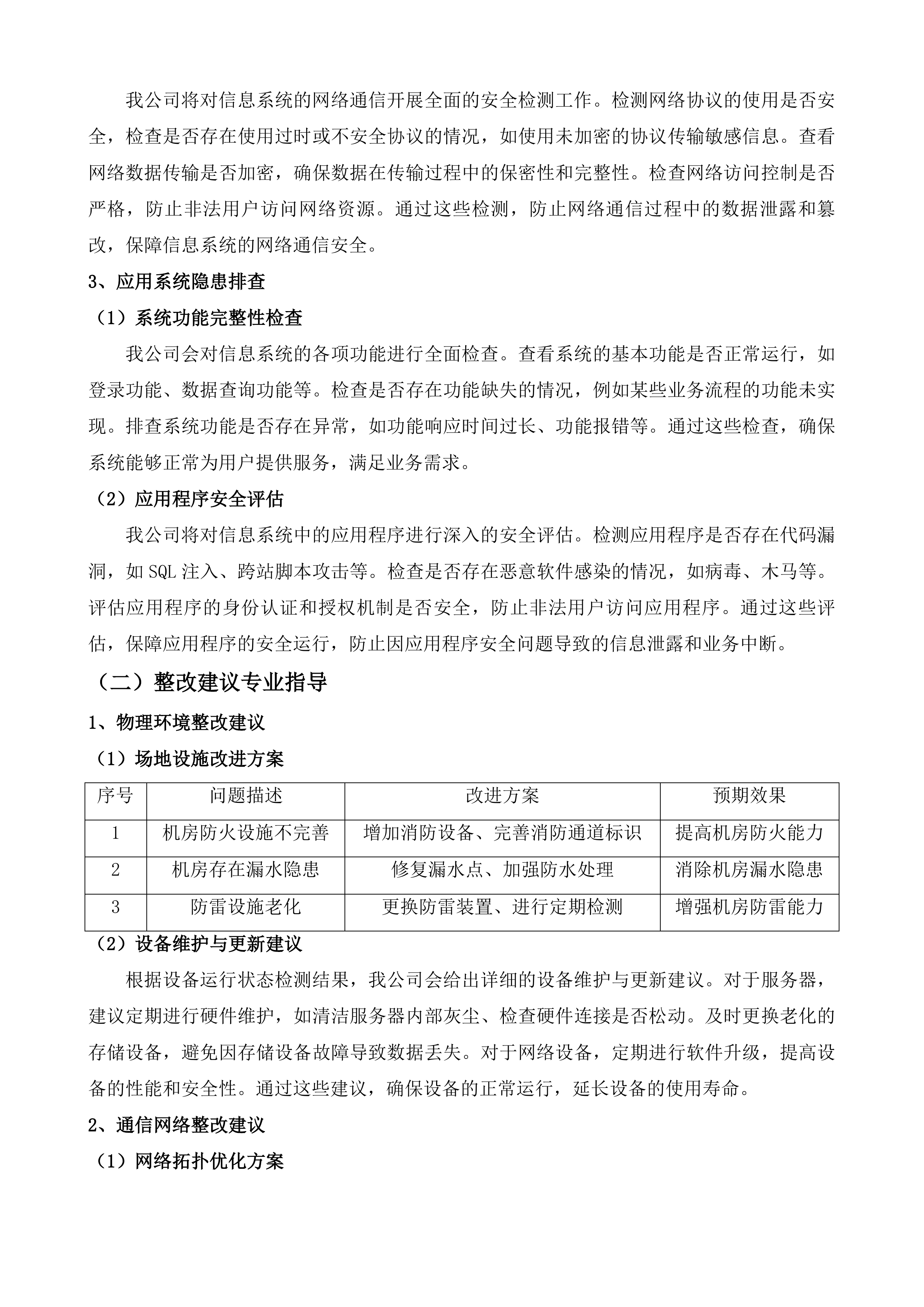
信息技术服务九处符合性评估项目投标方案 第一章 采购包1技术指标满足度 8 第一节 网络安全等级保护测评服务 8 一、 信息系统安全建设符合性测评 8 第二节 信息系统测评要求 13 一、 等级保护基本要求测评 14 第三节 多层面安全控制测评 19 一、 安全物理环境测评 19 二、 安全通信网络测评 24 第四节 服务交付要求 30 一、 测评报告按时交付 30 二、 未备案系统协助备案 37 三、 项目团队人员配置 44 四、 项目信息保密管理 50 第二章 采购包1整体实施方案 55 第一节 需求分析 55 一、 信息系统安全建设符合性测评需求 55 二、 网络安全等级保护标准分析 62 第二节 测评目标 71 一、 信息系统安全控制达标 71 二、 等级保护测评成果交付 79 第三节 测评方向 84 一、 安全物理环境测评 84 二、 安全通信网络测评 92 第四节 测评重点 99 一、 安全控制点实施验证 99 二、 多层面安全配置核查 107 第五节 测评依据 116 一、 等级保护基本要求标准 116 二、 信息系统安全测评规范 123 第三章 采购包1进度管控方案 131 第一节 进度计划措施 131 一、 测评阶段工作计划 131 二、 安全控制点测评时长 134 第二节 进度保障措施 140 一、 项目团队组建方案 140 二、 测评工具保障措施 144 第三节 应急措施 148 一、 安全隐患应急处理 148 二、 进度影响最小化方案 155 第四节 其他备用方案 159 一、 测评人员备选方案 159 二、 弹性工作计划设计 165 第四章 采购包1技术评审检测工具 171 第一节 检测工具清单 171 一、 网络安全等级保护测评工具 171 二、 商用密码应用评估工具 178 三、 数据安全风险评估工具 185 第五章 采购包1服务保障措施 193 第一节 服务质量改进措施 193 一、 建立服务质量反馈机制 193 二、 制定整改方案 195 三、 改进措施跟踪验证 198 四、 内部服务质量审计 200 第二节 服务质量保障措施 202 一、 等级保护标准遵循 202 二、 标准化测评流程 204 三、 专业人员培训考核 206 四、 测评质量控制 209 五、 测评报告管理 211 第三节 质量管理措施 214 一、 项目质量管理组织 214 二、 项目质量计划制定 216 三、 关键环节质量监督 218 四、 质量应急预案 220 五、 全员质量意识培训 222 第四节 信息保密措施 224 一、 保密协议管理 224 二、 保密教育培训 226 三、 保密制度执行 227 四、 信息接触控制 229 五、 项目资料处置 232 第六章 采购包2参数满足度 235 第一节 商用密码评估参数满足度 235 一、 信息系统密码应用基本要求核对 235 二、 招标文件技术指标符合性验证 251 第七章 采购包2整体实施方案 263 第一节 需求分析 263 一、 评估范围分析 263 二、 系统现状诊断 266 三、 安全需求剖析 269 第二节 评估目标 272 一、 评估报告编制 272 二、 整改建议提出 275 三、 整改落实协助 277 四、 密码安全培训 280 第三节 评估方向 282 一、 商用密码总体要求评估 282 二、 密码技术应用评估 285 三、 密钥管理评估 288 四、 安全管理评估 291 第四节 评估重点 294 一、 数据传输安全评估 294 二、 数据存储安全评估 296 三、 密钥管理合规性评估 298 第五节 评估依据 301 一、 国家标准规范依据 302 二、 行业法规政策依据 305 三、 项目合同要求依据 308 第六节 评估方法 311 一、 文档审查方法 311 二、 配置检查方法 314 三、 渗透测试方法 317 四、 人员访谈方法 320 第七节 评估流程 322 一、 准备阶段工作 322 二、 实施阶段工作 325 三、 报告阶段工作 328 第八章 采购包2技术评审进度管控方案 331 第一节 进度计划措施 331 一、 评估阶段工作计划制定 331 二、 任务分解与责任分配 335 三、 关键里程碑设置 340 第二节 进度保障措施 344 一、 项目管理团队组建 344 二、 评估资源合理配置 348 三、 进度预警系统建设 354 第三节 应急措施 358 一、 突发事件应对预案 358 二、 备用评估体系构建 363 三、 评估连续性保障 368 第四节 质量保障措施 372 一、 评估质量管理体系 372 二、 技术规范执行方案 375 三、 评估报告质量管控 380 第九章 采购包2检测工具 384 第一节 检测工具清单 384 一、 商用密码测评工具清单 384 二、 功能模块技术参数 392 三、 检测结果证明文件 399 第十章 采购包3参数满足度 412 第一节 采购包3参数满足度 412 一、 数据安全管理评估 412 二、 数据处理活动安全评估 423 三、 数据安全技术评估 433 四、 个人信息保护评估 448 五、 评估方法实施 459 六、 成果交付内容 469 第十一章 采购包3整体实施方案 479 第一节 需求分析 479 一、 业务系统数据功能分析 479 二、 评估范围具体要求明确 481 第二节 评估目标 484 一、 数据存储风险识别分析 484 二、 数据备份风险识别分析 488 三、 数据流风险识别分析 492 四、 评估报告编制 494 第三节 评估方向 497 一、 数据安全管理评估 497 二、 数据处理活动安全评估 501 三、 数据安全技术评估 504 四、 个人信息保护评估 506 第四节 评估重点 508 一、 数据存储安全性评估 508 二、 数据备份完整性评估 510 三、 数据备份可用性评估 514 四、 数据流合规性评估 516 五、 数据流安全性评估 519 第五节 评估依据 522 一、 数据安全法依据 522 二、 数据安全风险评估方法依据 524 第六节 评估方法 527 一、 人员访谈评估方法 527 二、 文档查验评估方法 531 三、 安全核查评估方法 534 四、 技术测试评估方法 536 第七节 评估流程 540 一、 评估准备阶段 540 二、 评估实施阶段 544 三、 报告编制阶段 546 第十二章 采购包3技术评审进度管控方案 550 第一节 进度计划措施 550 一、 项目实施时间节点规划 550 第二节 进度保障措施 559 一、 专业评估团队组建 559 第三节 应急措施 570 一、 突发情况处理预案 570 第四节 质量保障措施 581 一、 评估标准执行规范 581 第十三章 采购包3技术评审人员组织方案 593 第一节 人员组织安排及架构 593 一、 项目岗位设置规划 593 二、 组织架构流程设计 595 三、 人力资源配置方案 600 第二节 岗位职责及岗位分工 603 一、 项目负责人职能定位 603 二、 技术负责人专业范畴 606 三、 评估实施组工作内容 608 四、 报告编制组交付成果 611 第十四章 采购包3检查工具 614 第一节 漏洞扫描类工具 614 一、 网络安全等级保护测评工具 614 二、 商用密码应用评估工具 617 第二节 数据安全类工具 620 一、 数据存储安全检测工具 620 二、 个人信息保护评估工具 623 第三节 数据风险评估类工具 625 一、 数据处理活动评估工具 625 二、 数据安全技术评估工具 628 第十五章 采购包1服务承诺 631 第一节 测评报告质量承诺 631 一、 按时完成测评工作 631 二、 报告内容质量保证 632 三、 承担行政检查风险 633 第二节 一年内应急服务承诺 635 一、 免费应急服务期限 635 二、 应急服务响应机制 637 第十六章 采购包1应急团队 639 第一节 应急团队人员构成 639 一、 指挥监测研判处置保障分工组成 639 二、 信息系统项目管理师资质证书 640 三、 网络安全渗透测试专业技能 641 第二节 应急团队人员分工 641 一、 指挥岗位职责范围 641 二、 监测岗位工作范围 643 三、 研判岗位具体职责 644 四、 处置岗位工作内容 645 五、 保障岗位职责划分 645 第三节 应急团队资质要求 647 一、 信息系统项目管理师证书 647 二、 系统架构设计师资质 647 三、 网络规划设计师认证 648 第四节 应急团队专业技能 649 一、 网络安全专业知识 649 二、 数据安全技能要求 650 三、 渗透测试技术能力 651 第十七章 采购包2服务承诺 653 第一节 人员一致性承诺 653 一、 项目团队人员配置 653 二、 人员变更管理方案 656 第二节 测评报告质量承诺 660 一、 评估报告编制标准 660 二、 测评时效保障措施 663 第三节 免费咨询服务承诺 667 一、 密码安全咨询范围 667 二、 服务响应机制 670 采购包1技术指标满足度 网络安全等级保护测评服务 信息系统安全建设符合性测评 安全隐患全面排查 物理环境隐患排查 场地设施安全检查 我公司将对信息系统所在的物理场地设施开展全面检查工作。机房的防火设施是保障信息系统安全的重要环节,会检查消防设备是否完备、消防通道是否畅通,确保在火灾发生时能迅速响应。防水方面,查看机房是否存在漏水隐患,如天花板、墙壁是否有渗水迹象,地面排水是否顺畅。防雷设施也是重点检查对象,检测防雷装置是否正常运行,能否有效抵御雷击对信息系统的破坏。通过这些检查,确保场地设施能够为信息系统提供安全稳定的运行环境,符合国家网络安全等级保护相关要求。 设备运行状态检测 设备类型 检测项目 检测方法 可能出现的问题 解决方案 服务器 硬件故障、过热 查看硬件指示灯、检测温度传感器 硬件损坏、系统崩溃 更换硬件、加强散热 存储设备 数据丢失、读写错误 进行数据完整性检查、读写测试 数据丢失、业务中断 恢复数据、更换设备 网络设备 网络连接中断、带宽不足 检查网络接口、进行网络性能测试 网络故障、业务受阻 修复网络接口、升级网络设备 企业级存储设备巡检 通信网络隐患排查 网络拓扑结构审查 我公司会对信息系统的网络拓扑结构进行细致审查。评估网络拓扑结构的合理性,查看是否存在单点故障风险,若某个关键节点出现故障,是否会导致整个网络瘫痪。检查网络设备的配置是否存在漏洞,如防火墙规则是否合理、路由器配置是否安全。排查是否存在不合理的网络连接,例如是否有非法设备接入网络。通过这些审查,避免因网络拓扑结构问题导致的安全风险,保障信息系统的网络通信安全。 网络通信安全检测 我公司将对信息系统的网络通信开展全面的安全检测工作。检测网络协议的使用是否安全,检查是否存在使用过时或不安全协议的情况,如使用未加密的协议传输敏感信息。查看网络数据传输是否加密,确保数据在传输过程中的保密性和完整性。检查网络访问控制是否严格,防止非法用户访问网络资源。通过这些检测,防止网络通信过程中的数据泄露和篡改,保障信息系统的网络通信安全。 应用系统隐患排查 系统功能完整性检查 我公司会对信息系统的各项功能进行全面检查。查看系统的基本功能是否正常运行,如登录功能、数据查询功能等。检查是否存在功能缺失的情况,例如某些业务流程的功能未实现。排查系统功能是否存在异常,如功能响应时间过长、功能报错等。通过这些检查,确保系统能够正常为用户提供服务,满足业务需求。 应用程序安全评估 我公司将对信息系统中的应用程序进行深入的安全评估。检测应用程序是否存在代码漏洞,如SQL注入、跨站脚本攻击等。检查是否存在恶意软件感染的情况,如病毒、木马等。评估应用程序的身份认证和授权机制是否安全,防止非法用户访问应用程序。通过这些评估,保障应用程序的安全运行,防止因应用程序安全问题导致的信息泄露和业务中断。 整改建议专业指导 物理环境整改建议 场地设施改进方案 序号 问题描述 改进方案 预期效果 1 机房防火设施不完善 增加消防设备、完善消防通道标识 提高机房防火能力 2 机房存在漏水隐患 修复漏水点、加强防水处理 消除机房漏水隐患 3 防雷设施老化 更换防雷装置、进行定期检测 增强机房防雷能力 设备维护与更新建议 根据设备运行状态检测结果,我公司会给出详细的设备维护与更新建议。对于服务器,建议定期进行硬件维护,如清洁服务器内部灰尘、检查硬件连接是否松动。及时更换老化的存储设备,避免因存储设备故障导致数据丢失。对于网络设备,定期进行软件升级,提高设备的性能和安全性。通过这些建议,确保设备的正常运行,延长设备的使用寿命。 通信网络整改建议 网络拓扑优化方案 针对网络拓扑结构存在的问题,我公司将提供优化方案。调整网络设备的配置,如优化防火墙规则、合理分配网络带宽。优化网络连接方式,采用冗余链路设计,提高网络的可靠性。通过这些优化措施,提高网络的安全性和可靠性,减少网络故障的发生。 网络安全防护措施建议 根据网络通信安全检测结果,我公司会提出具体的网络安全防护措施建议。加强网络访问控制,设置严格的访问权限,只允许授权用户访问网络资源。部署防火墙,对网络流量进行过滤和监控,防止网络攻击。采用加密技术对网络数据传输进行加密,保障数据的保密性和完整性。通过这些措施,防止网络攻击和数据泄露,保障信息系统的网络安全。 应用系统整改建议 系统功能完善方案 对于信息系统功能不完整或异常的情况,我公司将提供完善方案。修复系统漏洞,通过代码审查和安全测试,找出并修复系统中的安全漏洞。补充缺失的功能模块,根据业务需求,开发并集成新的功能模块。优化系统性能,通过优化数据库查询语句、调整服务器配置等方式,提高系统的响应速度和稳定性。通过这些方案,确保系统功能的正常使用,满足业务需求。 应用程序安全加固建议 依据应用程序安全评估结果,我公司会给出一系列安全加固建议。对应用程序进行代码审计,找出代码中的安全隐患并进行修复。加强身份认证,采用多因素认证方式,提高用户身份验证的安全性。建立应用程序安全管理制度,规范应用程序的开发、测试和部署流程。通过这些建议,提高应用程序的安全性,防止因应用程序安全问题导致的信息泄露和业务中断。 等级保护要求达标 物理环境达标措施 场地设施合规建设 我公司将按照国家网络安全等级保护相关要求,对信息系统的物理场地设施进行合规建设。在防火方面,选用符合国家标准的消防设备,确保消防设施的有效性。防水建设上,采用优质的防水材料,做好机房的防水处理。防雷设施则严格按照相关规范进行安装和检测,确保能够有效抵御雷击。通过这些建设措施,确保场地设施在防火、防水、防雷等方面达到相应标准,为信息系统提供安全可靠的物理环境。 设备安全配置达标 我公司会对信息系统中的物理设备进行安全配置,使其符合等级保护要求。设置设备的访问权限,只允许授权人员进行操作,防止非法访问。进行安全审计,记录设备的操作日志,便于事后追踪和分析。对设备进行定期维护和更新,确保设备的性能和安全性。通过这些措施,保障设备的安全运行,满足等级保护的相关要求。 通信网络达标措施 网络拓扑结构合规调整 根据等级保护要求,我公司会对信息系统的网络拓扑结构进行合规调整。评估网络拓扑结构的合理性和安全性,对存在安全隐患的部分进行优化。调整网络设备的配置,确保网络通信的稳定性和可靠性。通过这些调整,确保网络拓扑结构符合国家相关标准,提高信息系统的网络安全性。 网络通信安全保障达标 我公司将采取一系列措施保障信息系统的网络通信安全,使其达到等级保护要求。采用加密技术对网络数据传输进行加密,防止数据在传输过程中被窃取或篡改。加强网络边界防护,部署防火墙、入侵检测系统等安全设备,抵御外部网络攻击。定期对网络通信进行安全检测和评估,及时发现并解决安全问题。通过这些措施,确保网络通信安全符合等级保护要求。 应用系统达标措施 系统功能安全达标 我公司会确保信息系统的各项功能在安全方面达到等级保护要求。对系统功能进行安全测试,检查是否存在安全漏洞。加强用户认证和授权,采用多因素认证方式,确保只有合法用户能够使用系统功能。对系统功能进行定期维护和更新,修复发现的安全问题。通过这些措施,防止系统功能被非法利用,保障系统功能的安全性。 应用程序安全合规建设 按照等级保护要求,我公司会对信息系统中的应用程序进行安全合规建设。进行代码安全审查,找出代码中的安全隐患并进行修复。建立应用程序安全管理制度,规范应用程序的开发、测试和部署流程。对应用程序进行定期的安全评估,确保其安全性符合等级保护要求。通过这些建设,保障应用程序的安全性,防止因应用程序安全问题导致的信息泄露和业务中断。 测评报告规范编制 报告内容规范 测评结果详细呈现 在测评报告中,我公司会详细呈现信息系统的测评结果。对于安全隐患的排查情况,会记录每个检查点的具体情况,包括发现的问题、问题的严重程度等。各项安全控制实施配置的测评结果也会详细列出,如哪些方面符合要求、哪些方面需要改进。通过详细呈现这些结果,确保报告内容的完整性和准确性,为后续的整改工作提供有力依据。 整改建议清晰表述 我公司会清晰表述针对信息系统存在的安全隐患所提出的整改建议。具体的整改措施会详细说明,包括需要采取的技术手段、操作步骤等。整改目标也会明确列出,如达到何种安全标准、解决哪些具体问题。通过清晰的表述,使报告具有可操作性,方便相关人员根据报告进行整改工作。 报告格式规范 遵循行业标准格式 测评报告的格式将遵循行业标准要求。采用统一的字体、字号和排版方式,使报告整体美观、规范。使用标准的图表和表格来展示数据,提高报告的可读性。通过遵循行业标准格式,确保报告的规范性和专业性,提升报告的质量和可信度。 报告结构合理安排 我公司会合理安排测评报告的结构。设置报告封面,包含报告名称、编制单位、编制日期等信息。目录部分清晰列出报告的各个章节和内容,方便读者快速查找。正文部分按照逻辑顺序组织内容,如先介绍测评背景,再详细呈现测评结果和整改建议。附件部分提供相关的详细数据和技术文档。通过合理的结构安排,使报告层次分明,便于阅读和理解。 报告审核与交付规范 严格审核确保质量 我公司会对编制好的测评报告进行严格审核。审核报告内容的准确性,确保数据和信息真实可靠。检查整改建议的可行性,确保能够有效解决信息系统存在的安全隐患。对报告的格式和结构进行审查,确保符合行业标准和规范。通过严格的审核,保证报告的质量,为客户提供有价值的参考。 按时交付测评报告 我公司会按照规定时间将审核通过的测评报告交付给相关方。制定详细的交付计划,合理安排工作进度,确保在规定时间内完成报告的编制和审核工作。在交付过程中,会与相关方进行沟通,确保报告能够及时送达并被正确接收。通过按时交付测评报告,确保项目的顺利进行。 信息系统测评要求 等级保护基本要求测评 标准规范严格执行 遵循相关国标标准 对标基本要求 我公司将严格依据《信息安全技术网络安全等级保护基本要求》等相关国标标准,对信息系统开展全方位测评。在测评过程中,从安全物理环境、安全通信网络、安全区域边界、安全计算环境和安全管理中心等多个层面入手,对信息系统的基本安全控制实施配置情况进行详细检查,确保系统在各个方面均符合国家规定的安全标准。同时,对各层面的具体安全控制点进行深入评估,不放过任何一个可能存在的安全隐患,以保障信息系统的安全性和可靠性。 契合行业规范 我公司在开展测评工作时,不仅会确保满足国家标准,还会充分契合软件和信息技术服务业的行业规范。通过深入了解行业特点和需求,将行业最佳实践融入到测评工作中,使测评结果更具权威性和适用性。在测评过程中,充分考虑行业内的安全趋势和技术发展,采用先进的测评方法和工具,以提高测评的准确性和有效性。同时,结合行业内的相关案例和经验,为信息系统的安全建设提供更具针对性的建议和措施,助力信息系统更好地适应行业发展的要求。 满足测评指标 明确指标细则 我公司将细致解读相关标准中的测评指标,明确各项指标的具体要求和细则。组织专业的技术团队对标准进行深入研究,结合信息系统的实际情况,制定详细的测评计划和操作手册。在测评过程中,严格按照指标细则进行检查和评估,确保每一个测评环节都有明确的依据和标准。同时,对测评指标进行动态管理,根据行业发展和技术进步及时更新和调整,以保证测评工作的科学性和有效性。为测评工作提供精准的操作依据,确保测评结果的准确性和可靠性。 确保全面达标 在测评过程中,我公司将严格检查信息系统是否满足所有测评指标,不遗漏任何一个关键环节。采用全面覆盖的测评方法,对信息系统的各个方面进行逐一检查和评估。从系统的硬件设施到软件应用,从网络架构到数据安全,全方位、多层次地进行测评。对于发现的问题和不足,及时进行记录和分析,并制定相应的整改措施。通过严格的测评和整改,确保信息系统全面达标,满足国家网络安全等级保护的相关要求。 契合安全需求 匹配系统特性 我公司会根据信息系统的特点和安全需求,灵活运用标准规范,确保测评工作与系统实际情况相匹配。在测评前,对信息系统进行全面的调研和分析,了解系统的业务流程、功能特点、数据类型等方面的情况。根据系统的特性,制定个性化的测评方案,选择合适的测评方法和工具。对于不同类型的信息系统,采用不同的测评重点和方式,以提高测评的针对性和有效性。同时,充分考虑系统的未来发展和变化,为系统的安全建设提供前瞻性的建议和措施。 保障安全运行 通过测评工作,我公司将发现并解决信息系统中存在的安全隐患,保障系统的安全稳定运行,满足用户的安全需求。在测评过程中,运用先进的技术手段和专业的方法,对信息系统进行全面的安全检测和评估。对于发现的安全隐患,及时进行分析和处理,制定切实可行的整改方案。同时,为用户提供专业的技术支持和指导,帮助用户解决整改过程中遇到的问题。通过持续的监测和维护,确保信息系统始终处于安全稳定的运行状态,为用户提供可靠的服务。 测评流程完整覆盖 前期准备充分 组建专业团队 我公司将精心组建不少于10人的专业项目团队,团队成员具备丰富的网络安全测评经验和专业知识,并拥有相关的专业资质和认证。团队成员涵盖网络安全、系统工程、软件开发等多个领域的专业人才,能够从不同角度对信息系统进行全面的测评。在项目实施前,对团队成员进行系统的培训和考核,确保他们熟悉相关标准和规范,掌握先进的测评技术和方法。为测评工作提供有力的人员保障,确保测评工作的顺利进行。 收集系统资料 我公司将全面收集信息系统的相关资料,包括系统架构、功能模块、安全策略、操作手册等。通过与用户的沟通和交流,了解系统的业务需求和使用情况。对收集到的资料进行整理和分析,建立详细的系统档案。这些资料将为后续的测评工作提供重要的依据,帮助测评人员更好地了解系统的特点和安全状况。在收集资料的过程中,严格遵守保密规定,确保用户信息的安全。为后续测评工作奠定坚实的基础。 现场测评严谨 多层面检查 我公司将从安全物理环境、安全通信网络、安全区域边界、安全计算环境和安全管理中心等多个层面,对信息系统基本安全控制实施配置情况进行详细检查。具体包括:检查安全物理环境中的机房设施、电力供应、消防设备等是否符合安全要求;评估安全通信网络的网络拓扑结构、网络设备配置、网络安全策略等是否合理;审查安全区域边界的访问控制、入侵检测、防火墙等措施是否有效;检测安全计算环境中的操作系统、数据库、应用程序等是否存在安全漏洞;检查安全管理中心的安全管理制度、人员管理、应急响应等是否完善。不放过任何一个安全隐患,确保信息系统的安全性。 严格记录问题 在测评过程中,我公司将严格记录发现的问题和安全隐患。采用标准化的记录表格和方法,对问题的描述、位置、严重程度等进行详细记录。同时,对发现的问题进行分类和整理,以便后续的分析和处理。记录过程中,确保问题的准确性和完整性,为后续整改提供可靠的依据。安排专人对记录进行审核和管理,确保记录的质量和规范性。 报告出具规范 客...
信息技术服务九处符合性评估项目投标方案.docx
下载提示

1.本文档仅提供部分内容试读;

2.支付并下载文件,享受无限制查看;

3.本网站所提供的标准文本仅供个人学习、研究之用,未经授权,严禁复制、发行、汇编、翻译或网络传播等,侵权必究;

4.左侧添加客服微信获取帮助;

5.本文为word版本,可以直接复制编辑使用。


这个人很懒,什么都没留下
未认证用户 查看用户
该文档于 上传
推荐文档
×
精品标书制作
百人专家团队
擅长领域:
工程标 服务标 采购标
16852
已服务主
2892
中标量
1765
平台标师
扫码添加客服
客服二维码
咨询热线:192 3288 5147
公众号
微信客服
客服