文库 工程类投标方案 电气工程

翔安北水厂一期工程制水系统采购项目投标方案.docx

DOCX   65页   下载539   2025-10-13   浏览0   收藏75   点赞443   评分-   34131字   58.00

AI慧写标书

十分钟千页标书高效生成

温馨提示:当前文档最多只能预览 15 页,若文档总页数超出了 15 页,请下载原文档以浏览全部内容。
翔安北水厂一期工程制水系统采购项目投标方案.docx 第1页
翔安北水厂一期工程制水系统采购项目投标方案.docx 第2页
翔安北水厂一期工程制水系统采购项目投标方案.docx 第3页
翔安北水厂一期工程制水系统采购项目投标方案.docx 第4页
翔安北水厂一期工程制水系统采购项目投标方案.docx 第5页
翔安北水厂一期工程制水系统采购项目投标方案.docx 第6页
翔安北水厂一期工程制水系统采购项目投标方案.docx 第7页
翔安北水厂一期工程制水系统采购项目投标方案.docx 第8页
翔安北水厂一期工程制水系统采购项目投标方案.docx 第9页
翔安北水厂一期工程制水系统采购项目投标方案.docx 第10页
翔安北水厂一期工程制水系统采购项目投标方案.docx 第11页
翔安北水厂一期工程制水系统采购项目投标方案.docx 第12页
翔安北水厂一期工程制水系统采购项目投标方案.docx 第13页
翔安北水厂一期工程制水系统采购项目投标方案.docx 第14页
翔安北水厂一期工程制水系统采购项目投标方案.docx 第15页
剩余50页未读, 下载浏览全部

开通会员, 优惠多多

6重权益等你来

首次半价下载
折扣特惠
上传高收益
特权文档
AI慧写优惠
专属客服
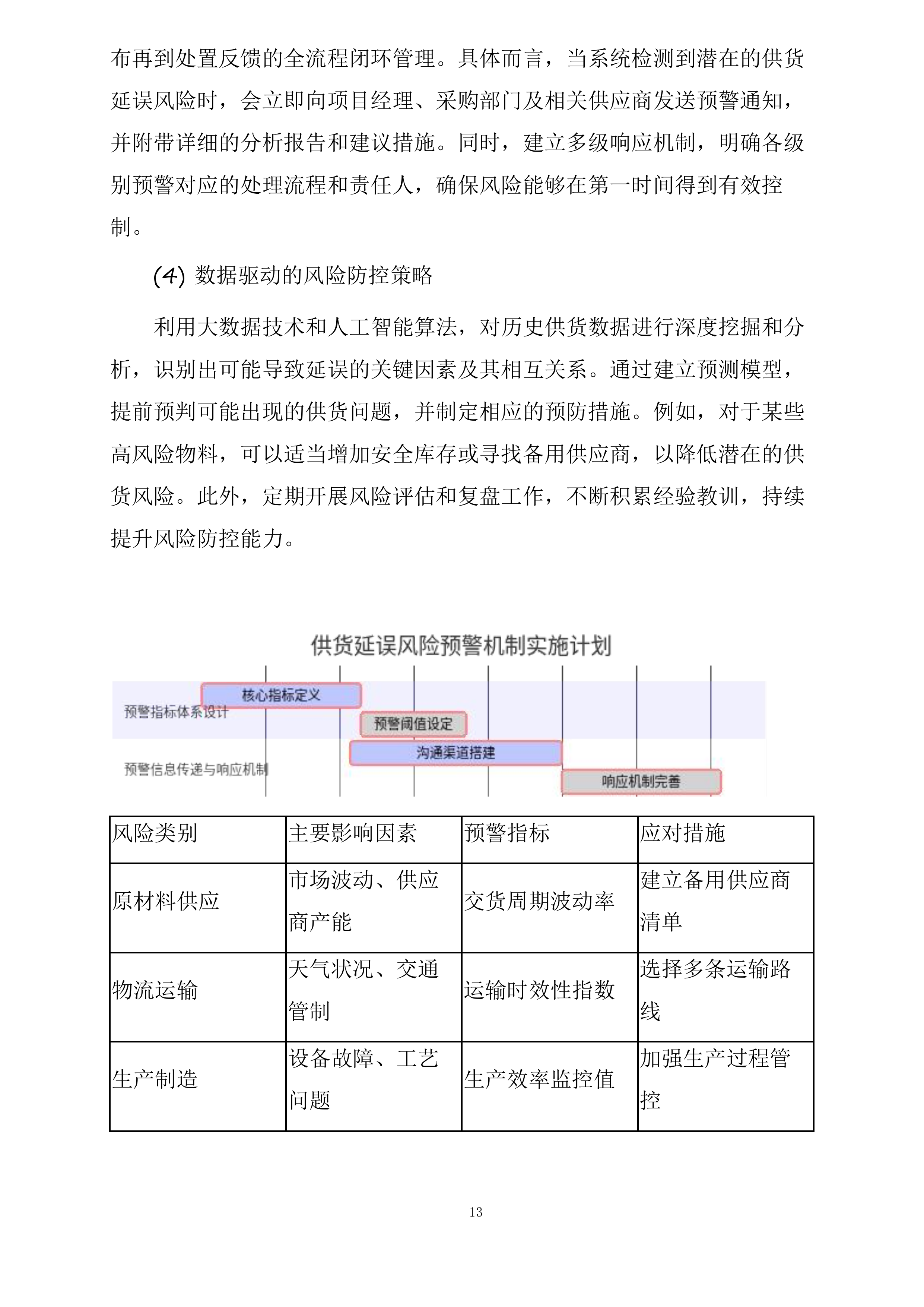
翔安北水厂一期工程制水系统采购项目投标方案 第一章 供货计划及进度保障机制 2 第一节 供货计划的细节把控分析 2 第一条 各阶段供货时间规划与精准控制措施 2 第二条 供货数量分配及动态调整策略 4 第三条 分批次供货安排与现场需求匹配方案 7 第二节 供货进度保障机制建设路径 10 第一条 建立供货进度实时监控体系 10 第二条 设计供货延误风险预警机制 12 第三条 构建应急供货响应解决方案 14 第三节 满足施工进度需求的具体措施 16 第一条 制定与施工进度完全匹配的供货对接流程 16 第二条 建立供货与施工进度协同管理机制 17 第三条 实施供货进度偏差纠正预案 20 第二章 安装计划与施工进度匹配方案 22 第一节 安装计划与施工进度精准匹配分析 22 第一条 安装计划整体设计思路与施工进度需求对接路径 22 第二条 各环节安装时间节点的详细规划与保障措施 23 第三条 资源配置方案与施工进度要求的适配性分析 25 第四条 交叉作业场景下的安装计划优化措施 27 第五条 安装计划动态调整机制与施工进度协同策略 29 第二节 安装计划执行过程中的关键控制点分析 31 第一条 安装工序分解与时间轴精确管控措施 31 第二条 关键节点资源配置的具体实施方法 33 第三条 交叉作业风险预判与应对方案 35 第四条 安装进度实时监控与反馈机制建立 37 第五条 安装质量与进度平衡的保障措施 38 第三章 进度保证措施及资源配置 41 第一节 进度保证措施的组织架构与职责分析 41 第一条 组织架构设计及岗位职责明确化方案 41 第二条 各部门职责分工与协同工作机制细化 42 第三条 项目负责人及关键岗位人员配置计划 44 第二节 技术手段保障施工进度的实施路径 46 第一条 成熟技术方案的选择与适配性分析 46 第二条 关键节点技术保障措施的具体实施方案 49 第三条 技术风险预判及应对预案制定 51 第三节 资源配置优化措施及进度保障方案 53 第一条 人力、物力资源配置计划及调配机制 53 第二条 资源动态调整策略与应急调配方案 55 第三条 资源使用效率评估与优化措施 57 第四节 进度稳定推进的管控措施与承诺 59 第一条 进度管控体系建立与实施要点 59 第二条 进度偏差预警机制及纠偏措施 61 第三条 进度保证承诺函的具体内容与格式 64 供货计划及进度保障机制 供货计划的细节把控分析 各阶段供货时间规划与精准控制措施 各阶段供货时间规划需结合翔安北水厂一期工程的具体需求,明确从采购到安装完成的每一个时间节点。首先,交货期为中标通知书发出后30日历日内到货,这要求在合同签订后的第一时间启动生产计划,并确保原材料采购、加工制造、质量检测等环节无缝衔接。其次,在接下来的60个日历日内完成安装,这一阶段的时间安排需要充分考虑现场施工条件、天气因素以及可能的突发情况。因此,制定详细的时间表是必要的,将整个项目分为原材料采购期、生产制造期、运输期和安装调试期四个主要阶段,并为每个阶段设定具体的时间节点。 精准控制措施的实施依赖于对各阶段任务的深入分析和严格管理。对于原材料采购期,建立与供应商的紧密合作关系,提前锁定关键材料的供应渠道,避免因市场波动导致的延迟。在生产制造期,采用精益生产模式,通过优化生产线布局、提升设备利用率等方式缩短生产周期。同时,引入ERP系统进行生产进度跟踪,实时掌握每一批次产品的生产状态。运输期则需要与物流公司密切配合,选择最优运输路线,并配备备用运输方案以应对不可预见的情况。最后,在安装调试期,派遣专业技术人员驻场指导,确保安装过程高效有序。 为了进一步提高时间规划的准确性,还需建立一套完整的反馈调整机制。定期召开项目进度会议,对比实际进度与计划进度,及时发现偏差并采取纠正措施。例如,当某一批次产品未能按时交付时,应立即分析原因,重新调整后续批次的生产计划,确保整体项目进度不受影响。此外,利用现代化的信息技术手段,如物联网传感器和大数据分析工具,可以实现对货物运输状态的全程监控,从而更好地把握时间节点,确保供货时间规划的精准性。 供货数量分配及动态调整策略 (1) 供货数量分配的现状与挑战分析 在翔安北水厂一期工程制水系统滤板滤头采购项目中,标准模板、不锈钢V型槽及可调式滤头等货物的供货数量分配是一项复杂且精细的工作。首先需要明确各类物资在整个项目中的需求比例和使用场景,这要求对施工图纸、设计规范以及现场实际情况有深入的理解。例如,标准模板的数量需根据安装区域面积精确计算,而不锈钢V型槽的长度则要与实际池体尺寸严格匹配。此外,考虑到施工现场可能存在变更或调整,初始数量分配方案必须具备一定的灵活性,以应对可能出现的设计修改或施工工艺调整。 目前面临的最大挑战在于如何准确预测各阶段的实际需求量。一方面,不同施工阶段对各类物资的需求存在显著波动;另一方面,现场环境的变化可能导致原定计划无法完全适应实际需求。因此,在制定初始数量分配方案时,必须充分考虑这些不确定因素,并预留合理的调整空间。同时,还需要建立一套科学的评估体系,用于验证初始分配方案的合理性,并为后续动态调整提供依据。 (2) 动态调整策略的具体实施方法 为了确保供货数量能够灵活适应现场需求变化,提出以下动态调整策略。首先,建立基于数据驱动的动态监控机制,通过定期盘点库存、跟踪施工进度以及收集现场反馈信息,实时掌握各类物资的实际消耗情况。可以采用信息化管理系统,将供货、仓储、配送等环节的数据进行整合分析,形成全面的物资使用动态视图。这不仅有助于及时发现潜在供需失衡问题,还能为决策提供可靠的数据支持。 其次,制定分级调整预案,针对不同类型的偏差采取相应的应对措施。对于轻微偏差,可以通过优化配送计划或调整内部调配来解决;而对于较大偏差,则需启动应急预案,包括紧急采购、协调其他项目资源等手段。同时,引入弹性库存管理理念,在关键物资上设置安全库存水平,以缓冲突发需求变化带来的冲击。这种多层次的调整机制,能够在保证供货稳定性的同时,最大限度地降低库存成本。 (3) 实施过程中的技术与管理方式 在具体实施过程中,采用多种技术手段和管理措施确保数量分配及动态调整的有效性。首先是引入智能化仓储管理系统,利用RFID标签和条码扫描技术实现物资入库、出库及库存状态的全程追踪。该系统能够自动记录每次操作的时间、数量和经手人信息,生成详尽的物流轨迹报告,从而为后续分析提供精准数据支持。同时,通过与ERP系统的无缝对接,实现了物资需求预测、采购计划编制及库存管理的一体化运作。 其次是建立跨部门协作机制,强化供货方与施工方之间的沟通交流。定期召开协调会议,共同讨论物资使用情况、施工进展及可能存在的问题,确保双方信息同步更新。在此基础上,制定详细的物资调配计划,明确各环节的责任分工和时间节点。此外,还设立了专门的客服团队,负责处理现场提出的各类需求变更请求,确保所有调整申请都能得到快速响应和妥善解决。这些技术和管理措施的综合运用,为实现高效的供货数量分配及动态调整提供了坚实保障。 分批次供货安排与现场需求匹配方案 (1) 分批次供货的基本原则与需求分析 分批次供货安排是确保翔安北水厂一期工程制水系统项目顺利推进的重要环节。考虑到滤板滤头采购涉及标准模板、不锈钢V型槽及可调式滤头等不同类型的货物,且交货期和安装周期明确,必须根据现场施工进度合理规划分批次供货计划。首先,对整个项目的施工阶段进行详细划分,例如基础建设阶段、设备安装阶段以及调试验收阶段,结合各阶段的具体需求量来制定每一批次的供货数量和时间。在这一过程中,需要深入分析施工图纸和技术规范,明确每个阶段所需的滤板滤头规格和数量,并将这些数据转化为具体的供货清单。 此外,还需考虑运输条件和仓储能力对分批次供货的影响。如果施工现场仓储空间有限,则需进一步细化每批次货物的数量和尺寸,以避免因存储问题导致的延误或额外成本。同时,应对可能影响供货进度的因素如天气变化、交通状况等进行预判,并在分批次计划中预留一定的缓冲时间,从而确保即使遇到突发情况也能按时完成供货任务。 (2) 动态调整策略与供需匹配机制 为实现分批次供货与现场需求的精准匹配,建立一套动态调整机制至关重要。通过定期与施工单位沟通,及时获取最新的施工进度信息,并据此调整后续批次的供货计划。例如,若发现某一阶段施工进度提前,则可相应加快该阶段所需货物的生产与运输;反之,若施工进度有所延迟,则适当延后相关批次的供货时间,避免资源浪费或库存积压。这种灵活的调整策略不仅能够提高供货效率,还能有效降低运营成本。 在此基础上,引入信息化管理系统以支持动态调整过程中的数据追踪和分析工作。利用供应链管理软件记录每一批次货物的生产状态、运输轨迹以及到达时间等关键信息,同时结合施工方提供的实时进度反馈,生成可视化的供货进度图表。这使得相关人员能够直观地了解当前供货情况,并快速做出决策。通过这种方式,可以更好地协调供应商、物流服务商以及施工现场之间的关系,形成高效协同的工作模式。 (3) 具体实施流程与保障措施 为了确保分批次供货方案的有效执行,制定详细的实施流程显得尤为重要。首先,在合同签订阶段即明确双方责任和义务,包括每批次货物的具体交付时间和质量要求等内容。其次,在生产准备阶段,组织技术人员前往施工现场进行实地勘察,深入了解实际环境和条件,以此为基础优化产品设计并确认最终供货方案。随后进入生产制造阶段,严格按照既定计划组织生产,并定期检查产品质量以确保符合标准。 在运输配送环节,选择经验丰富的物流公司负责货物运输,并为其提供详尽的送货路线图和注意事项说明。同时,安排专人跟踪每一批次货物的运输状态,一旦发现问题立即采取补救措施。当货物抵达施工现场后,由专业人员负责卸货验收,核对数量和规格是否与订单一致,确认无误后再办理签收手续。最后,在安装调试阶段,派遣技术团队驻场指导,协助解决可能出现的各种问题,保证整个项目按期高质量完成。 供货进度保障机制建设路径 建立供货进度实时监控体系 (1) 实时监控体系的构建基础与目标设定 建立供货进度实时监控体系的核心在于确保整个采购、供应、安装过程中的每个环节都能被精确掌握和及时调整。首先,需要明确的是该体系旨在通过信息化手段对翔安北水厂一期工程制水系统(滤板滤头)采购项目的各个阶段进行持续跟踪和反馈。为此,必须搭建一套综合性的信息平台,将项目从原材料采购到最终验收的所有数据纳入其中。这一体系不仅能够帮助记录每个时间节点的任务完成情况,还能为后续分析提供详实的数据支持。 为了实现这一目标,可以采用先进的项目管理软件或定制开发专属的应用程序来记录并追踪每一批次货物的状态变化。这些状态包括但不限于订单下达时间、生产进度、物流运输轨迹以及现场安装进展等关键指标。同时,还需要制定明确的绩效评估标准,以衡量不同阶段的实际执行效果是否符合预期计划。 (2) 数据采集与处理机制的设计与实施 在具体操作层面,数据采集是整个实时监控体系得以有效运作的前提条件。针对本项目特点,可以从供应商端、物流环节以及施工现场三个方面分别部署数据采集点。例如,在供应商端可以通过ERP系统对接获取每日生产动态;在物流环节则利用GPS定位技术和条形码扫描设备准确掌握货物位置信息;而到了施工现场,则依靠手持终端录入安装调试过程中产生的各类数据。 接下来是对采集到的数据进行高效处理。这里建议引入大数据分析技术,通过对海量历史数据的学习和挖掘找出潜在规律,并据此预测可能存在的风险因素。此外,还应设置合理的报警阈值,一旦发现某项指标偏离正常范围即刻触发警报通知相关人员采取纠正措施。这种主动式的预警机制能够极大程度上减少因信息滞后而导致的问题发生几率。 (3) 监控结果的应用场景及优化方向 最后但同样重要的是如何充分利用实时监控所获得的结果来进行决策支持和流程改进。一方面,可以定期生成详细的进度报告供管理层审阅,以便他们全面了解当前项目进展情况并做出相应调整决策;另一方面,也可以基于积累的经验不断优化现有的业务流程,比如重新规划仓储布局以提高出库效率或者调整人员配置方案以应对高峰期工作量激增等情况。 除了上述常规应用之外,还可以探索更多创新性的使用方式。例如结合虚拟现实技术创建三维可视化模型展示整个供应链网络结构及其运行状态,使得所有参与者都能够更加直观地理解彼此之间相互关系及影响程度。同时也要注意到随着技术发展日新月异,未来还可以考虑引入人工智能算法进一步增强系统的智能化水平,从而达到更高层次的自动化管理和自主决策能力。 监控节点 主要监控内容 负责方 供应商端 订单下达时间、生产进度 供应商 物流环节 货物位置信息、运输轨迹 物流公司 施工现场 安装调试数据、验收情况 施工方 设计供货延误风险预警机制 (1) 供货延误风险的识别与评估 在翔安北水厂一期工程制水系统项目中,供货延误风险可能来源于多个方面。例如,原材料供应不稳定、物流运输受阻、生产制造过程中的突发问题等。为有效应对这些潜在风险,首先需要对各类风险进行系统化的识别和评估。通过构建多层次的风险评估模型,结合历史数据和行业经验,可以量化每种风险发生的概率及其对项目进度的影响程度。同时,建立风险数据库,实时更新和记录各类风险事件的发生情况,以便后续分析和改进。 (2) 风险预警指标体系的设计 基于对风险的深入理解,设计一套科学合理的风险预警指标体系是关键环节。该体系应包括但不限于交货周期波动率、库存周转率、供应商履约能力评分等核心指标。通过设置不同级别的预警阈值,当某一指标超出正常范围时,系统能够自动触发相应的预警信号。此外,还应引入动态调整机制,根据项目进展和外部环境变化,适时优化和完善预警指标体系,确保其始终具有较高的敏感性和准确性。 (3) 预警信息的传递与响应机制 为了确保预警信息能够及时准确地传递到相关责任方,需要构建高效的沟通渠道和响应机制。采用数字化管理平台,实现从风险监测到预警发布再到处置反馈的全流程闭环管理。具体而言,当系统检测到潜在的供货延误风险时,会立即向项目经理、采购部门及相关供应商发送预警通知,并附带详细的分析报告和建议措施。同时,建立多级响应机制,明确各级别预警对应的处理流程和责任人,确保风险能够在第一时间得到有效控制。 (4) 数据驱动的风险防控策略 利用大数据技术和人工智能算法,对历史供货数据进行深度挖掘和分析,识别出可能导致延误的关键因素及其相互关系。通过建立预测模型,提前预判可能出现的供货问题,并制定相应的预防措施。例如,对于某些高风险物料,可以适当增加安全库存或寻找备用供应商,以降低潜在的供货风险。此外,定期开展风险评估和复盘工作,不断积累经验教训,持续提升风险防控能力。 风险类别 主要影响因素 预警指标 应对措施 原材料供应 市场波动、供应商产能 交货周期波动率 建立备用供应商清单 物流运输 天气状况、交通管制 运输时效性指数 选择多条运输路线 生产制造 设备故障、工艺问题 生产效率监控值 加强生产过程管控 构建应急供货响应解决方案 (1) 应急供货响应方案的构建基础 应急供货响应解决方案的制定,必须立足于翔安北水厂一期工程制水系统的实际需求和可能面临的各种突发情况。在项目实施过程中,可能会遇到原材料供应中断、物流运输受阻、生产制造延迟等不可预见的问题。针对这些问题,首先需要建立一个全面的风险评估体系,对所有可能影响供货进度的因素进行识别和分类。通过分析历史数据和行业经验,可以预测出哪些环节最容易出现问题,并提前制定相应的应对措施。例如,对于关键部件如标准模板、不锈钢V型槽及可调式滤头等,应确保至少有两家以上的合格供应商可供选择,以避免单一来源带来的风险。 (2) 多层次应急响应机制的设计 为了有效应对突发事件,需要设计多层次的应急响应机制。第一层是快速反应机制,当发现潜在问题时,立即启动预警系统,通知相关部门和人员采取行动。这包括与主要供应商建立即时通讯渠道,确保信息传递的及时性和准确性。第二层是替代方案机制,在主供应商无法按时交货的情况下,迅速切换到备用供应商或调整生产计划。第三层是库存缓冲机制,根据项目的具体情况,合理设置安全库存水平,确保即使出现短期供应中断,也不会影响整体施工进度。这些机制的实施需要依托先进的信息系统支持,通过实时数据采集和分析,实现对供应链各环节的全程监控。 (3) 具体应急措施的实施流程 当应急响应方案启动后,具体的实施流程需要明确且高效。首先是问题诊断阶段,由专门的应急小组负责收集和分析相关信息,确定问题的性质和严重程度。其次是决策制定阶段,基于诊断结果,快速形成应对策略并获得必要的批准。最后是执行落实阶段,将制定的措施转化为具体的操作步骤,并跟踪执行效果。在整个过程中,需要特别关注沟通协调工作,确保所有相关方都能及时了解最新进展并做出相应调整。同时,还需要建立事后评估机制,对每次应急响应的效果进行总结和反馈,不断优化和完善方案。 (4) 技术手段支持应急响应方案 现代技术手段的应用可以显著提升应急供货响应方案的有效性。通过引入物联网技术和大数据分析,可以实现对供应链各个环节的实时监测和智能预警。例如,可以在关键物料上安装传感器,随时掌握其位置和状态;利用数据分析工具,预测可能出现的供应瓶颈并提前介入解决。此外,还可以借助云计算平台搭建统一的供应链管理系统,将所有参与方纳入同一个信息共享网络,提高协作效率。这些技术的应用不仅能够加快应急响应速度,还能降低人为失误的可能性,从而更好地保障项目进度。 (5) 培训与演练确保方案落地 为确保应急供货响应解决方案能够真正发挥作用,定期组织相关人员进行培训和演练是非常必要的。培训内容应涵盖应急预案的具体操作流程、各岗位职责以及常用工具和技术的应用方法。通过模拟不同类型的突发事件场景,可以让参与者更加直观地理解如何正确处理紧急状况。同时,这种实战化的演练也有助于发现现有方案中的不足之处,并及时进行改进。最终目标是使整个团队具备快速反应能力和协同作战能力,为项目顺利推进提供坚实保障。 满足施工进度需求的具体措施 制定与施工进度完全匹配的供货对接流程 在翔安北水厂一期工程制水系统项目中,供货对接流程的制定需要充分考虑施工进度的需求。从现状背景来看,该工程涉及滤板滤头等关键部件的采购与安装,其复杂性要求供货计划必须与施工阶段无缝衔接。为实现这一目标,首先需要对整个施工过程进行详细分解,明确各阶段所需物资的具体种类和数量。通过与施工方密切沟通,了解每个工序的时间节点以及可能的调整范围,从而为后续的供货安排提供科学依据。 针对问题挑战,施工过程中可能会出现计划外的变动,例如天气原因导致工期延后或提前等情况。这些不确定因素将直接影响供货计划的执行效果。因此,在制定供货对接流程时,需引入灵活的调整机制,确保在面对突发情况时能够迅速响应。具体措施包括建立动态更新的信息共享平台,使供需双方能够实时掌握对方的工作进展,并根据实际情况及时调整供货时间和数量。此外,还需设置一定的缓冲库存,以应对短期内需求激增的情况。 从具体技术及管理方式角度出发,采用数字化工具辅助供货对接流程的设计至关重要。可以利用ERP系统对物资的生产、运输、仓储等环节进行全面跟踪,确保每个环节都处于可控状态。同时,通过BIM技术构建三维模型,模拟施工现场的物资需求分布,进一步优化供货方案。实施流程上,先由项目经理牵头组织跨部门会议,明确各方职责分工,然后细化到每一批次货物的具体交付时间表,最后形成书面文件供所有参与方签字确认。 在实际操作层面,为了保证供货对接流程的有效性,还需要建立健全的考核评估体系。通过对每次供货任务完成情况进行量化分析,找出存在的不足之处并加以改进。例如,可以通过设立KPI指标来衡量供货准时率、准确率等关键参数,并将其作为供应商绩效评价的重要参考依据。同时,定期召开总结会议,分享经验教训,不断提升整体管理水平。 阶段名称 主要活动 负责人员 需求调研 与施工团队对接,获取详细需求 项目经理 计划编制 制定初步供货时间表 供应链主管 审核确认 提交至相关部门审批 质量控制经理 建立供货与施工进度协同管理机制 在翔安北水厂一期工程制水系统项目中,供货与施工进度的协同管理是确保整体项目顺利推进的关键环节。为此,需要建立一套完整的协同管理体系,将供货计划与施工进度紧密结合。首先,通过与施工方深入沟通,详细了解施工阶段的具体需求和时间节点,并据此制定详细的供货计划。例如,在滤板滤头安装初期,优先供应基础组件如标准模板和不锈钢V型槽,而在后期则集中提供可调式滤头等精细部件。其次,定期召开供货与施工协调会议,及时调整供货节奏以适应施工变化。这种动态调整机制能够有效避免因供货不及时或过量导致的施工停滞或库存积压问题。 协同管理的核心在于信息共享平台的搭建。通过引入现代化的信息管理系统,实时更新供货状态和施工进展,使双方能够第一时间掌握对方的动态。具体而言,可以利用项目管理软件创建一个统一的进度跟踪界面,让供货方和施工方都能在同一平台上查看货物运输、到货验收以及现场安装等关键节点的状态。此外,该平台还应具备自动提醒功能,当某个环节出现延迟时,系统会立即通知相关责任人进行处理。这样的信息化手段不仅提高了沟通效率,还为双方提供了透明且可靠的数据支持。 为了进一步强化协同效果,还需要制定明确的责任分工制度。将整个项目分为若干个子任务,并为每个子任务指定专门的负责人,确保每一步都有人跟进和负责。例如,在滤板滤头采购阶段,由供货方项目经理负责协调生产厂商按时交货;在安装阶段,则由施工方工程师主导现场作业并反馈实际需求。同时,建立绩效考核机制,将供货准时率和施工完成度作为评价指标,激励各方积极履行职责。通过这种方式,不仅能够提升工作效率,还能增强团队之间的协作意识。 另外,考虑到施工现场可能存在不可预见的因素,如天气条件变化或设备故障等,还需提前设计灵活应对方案。例如,当遇到突发情况影响正常施工时,可以通过调整供货批次顺序来缓解压力。如果某部分施工暂时无法开展,可以优先安排其他区域所需的材料供应,从而最大限度地减少对整体进度的影响。此外,还可以储备一定比例的应急物资,以便在紧急情况下迅速调配使用。这种未雨绸缪的做法有助于降低不确定性带来的风险。 实施供货进度偏差纠正预案 (1) 识别偏差的触发条件与关键节点 在翔安北水厂一期工程制水系统(滤板滤头)采购项目中,供货进度偏差可能源于多种因素,如生产环节延误、物流运输受阻或现场施工需求变更等。为此,针对供货进度偏差的纠正预案需要从源头建立清晰的偏差触发条件和关键监控节点。首先,设定每日、每周的到货量目标值,并通过实时数据对比分析实际到货情况是否偏离计划值。其次,将重点放在关键节点上,例如不锈钢V型槽及可调式滤头的核心部件生产周期是否符合预期,以及分批次供货的时间间隔是否合理。同时,引入动态预警机制,当某一批次货物延迟超过24小时时,立即启动偏差纠正程序。 (2) 制定多层次的偏差纠正措施 一旦发现供货进度出现偏差,必须迅速采取多层次的纠正措施以确保项目整体进度不受影响。第一层次为内部资源调配优化,例如调整生产线排班制度,增加夜间作业时间来加快标准模板和滤头组件的生产速度;或者协调其他合作供应商,临时增补部分非核心物料的供应量。第二层次涉及外部协作,包括与物流公司签订加急运输协议,采用更高效率的运输方式如空运替代陆运。此外,还需与施工现场保持紧密联系,根据实际情况灵活调整安装顺序,优先保障对整体工期影响最大的关键部件到位。 (3) 建立偏差纠正后的效果评估体系 实施供货进度偏差纠正预案后,还需要构建一套完整的评估体系以验证纠正措施的有效性。该体系主要围绕三个方面展开:一是重新核对修正后的供货时间表与原计划之间的差异程度,确保纠正措施能够显著缩小偏差范围;二是深入分析纠正过程中所消耗的额外成本,如加班费用、加急运费等,力求将附加成本控制在预算范围内;三是收集施工方对于纠正后供货节奏的实际反馈意见,以此作为后续改进的重要依据。通过这种闭环式的评估机制,可以不断优化供货进度管理策略,提高应对突发状况的能力。 (4) 引入信息化工具提升偏差纠正效率 为了更高效地执行供货进度偏差纠正预案,建议引入先进的信息化管理工具。例如,利用ERP系统实现供应链全流程可视化管理,实时跟踪每一批次货物的生产状态、库存水平及运输轨迹。同时,借助大数据分析技术预测潜在的供货风险点,提前制定预防性措施。此外,还可以开发专门的移动端应用供现场人员使用,方便他们随时随地上报供货进度信息并接收最新的调整指令。这些信息化手段的应用,不仅提高了偏差纠正工作的精准度,还大幅缩短了决策响应时间。 (5) 加强团队协作与沟通机制建设 最后,要特别注重加强团队内部以及与外部合作伙伴之间的协作与沟通机制建设。成立专门的供货进度管理小组,成员涵盖生产、物流、质量控制等多个部门,定期召开协调会议共享最新进展信息。同时,建立快速问题解决通道,确保任何关于供货进度的问题都能得到及时处理。通过强化这种全方位、多维度的协作模式,可以有效减少因信息不对称导致的偏差扩大风险,从而更好地保障翔安北水厂一期工程项目按期高质量完成。 安装计划与施工进度匹配方案 安装计划与施工进度精准匹配分析 安装计划整体设计思路与施工进度需求对接路径 (1) 安装计划整体设计的核心要素 安装计划的整体设计以翔安北水厂一期工程制水系统的具体需求为导向,充分考虑标准模板、不锈钢V型槽及可调式滤头等设备的特性。在设计过程中,首先明确各设备的安装顺序和相互依赖关系,将整个安装过程划分为若干个独立又相互关联的子任务。通过深入分析每个子任务的技术要求和操作难度,制定出合理的工期分配方案。同时,考虑到30日历日内到货和60个日历日内完成安装的时间限制,需要对关键路径进行重点把控,确保每个环节都能按时推进。 (2) 施工进度需求对接的具体方法 为了实现安装计划与施工进度的精准对接,采用多层次的沟通协调机制。首先是建立定期例会制度,每周召开项目进度协调会,邀请业主代表、监理单位和施工单位共同参与,及时解决各类问题。其次是实施每日站班会制度,由现场负责人汇总当日工作进展,安排次日工作任务,确保每项任务都有专人负责。此外,还建立了即时通讯平台,方便各方随时交流信息,快速响应突发情况。这种全方位的对接方式,能够有效保证安装计划与实际施工进度始终保持同步。 (3) 时间节点与资源配置的统筹规划 在安装计划的整体设计中,特别注重时间节点与资源配置的统筹考虑。根据设备到货时间,提前安排好吊装设备和专业技术人员的进场计划。对于关键工序如滤板安装、滤头调试等,预留充足的时间窗口,并配备经验丰富的技术骨干进行操作。同时,合理安排交叉作业,避免不同工种之间的相互干扰。通过科学的资源调配,确保每个安装环节都能在预定时间内高质量完成,从而为整个项目的按期交付提供坚实保障。 (4) 风险预判与应对措施的系统性考虑 在制定安装计划时,充分考虑可能影响施工进度的各种风险因素。例如,针对可能出现的设备延期到货问题,提前与供应商签订补充协议,明确交货期限和违约责任。对于天气等不可控因素,则通过调整作业时间和增加夜间施工等方式来弥补。同时,建立应急预案体系,包括人员调配、物资储备和技术支持等多个方面,确保一旦出现异常情况,能够迅速采取有效措施,最大限度地减少对整体进度的影响。 各环节安装时间节点的详细规划与保障措施 (1) 安装环节的时间节点规划 根据翔安北水厂一期工程制水系统的具体需求,滤板滤头的安装过程被细分为多个关键阶段,每个阶段都设定了明确的时间节点。首先,从收到中标通知书起的第30个日历日内完成货物到货,这是整个计划的基础阶段。在此期间,需要确保所有标准模板、不锈钢V型槽及可调式滤头等设备的生产与运输工作顺利完成。其次,在接下来的60个日历日内,完成设备的安装、配合检测、试验以及验收等工作。这一阶段涵盖了现场勘查、基础施工准备、设备吊装、固定安装、调试运行等多个子环节。为保证时间节点的精准性,采用甘特图对各阶段任务进行可视化管理。 (2) 时间节点保障措施 为了确保各环节安装时间节点的有效执行,制定了多层级的保障措施。在前期阶段,通过建立完善的供应链管理体系,协调供应商和物流服务商,确保设备按时到货。同时,制定详细的应急预案,如遇到不可抗力因素导致延误时,迅速启动备用方案,包括调整生产线或寻找替代供应商。进入安装阶段后,组建专业的项目管理团队,负责监督和协调各个工序的进展。采用先进的项目管理软件,实时跟踪每项任务的完成情况,并生成每日进度报告供管理层决策参考。 此外,还特别设置了缓冲时间机制。在每个关键节点之间预留一定的缓冲时间,以应对可能出现的突发状况。例如,在设备吊装与固定安装之间预留3天时间,用于处理可能发生的设备调试问题或其他意外情况。这种灵活的时间安排不仅提高了整体计划的可靠性,也增强了应对风险的能力。 (3) 具体实施流程与技术手段 在实际操作中,采用了多种技术和管理手段来保障时间节点的准确执行。首先是利用BIM(建筑信息模型)技术进行三维模拟,提前发现并解决潜在的设计冲突和施工难题。通过虚拟环境下的反复演练,优化了设备安装路径和顺序,从而缩短了实际施工时间。其次是引入物联网监测系统,对施工现场的关键设备和材料进行实时监控。例如,通过传感器采集的数据可以及时了解设备状态和使用情况,避免因设备故障导致的停工现象。 最后,建立了高效的沟通协调机制。定期召开项目进度会议,邀请业主、监理单位及相关方共同参与,及时解决施工过程中出现的问题。同时,设立专门的联络人员负责信息传递和问题反馈,确保各方能够快速响应并协同解决问题。通过这些具体措施和技术手段的应用,有效保障了各环节安装时间节点的顺利实现。 资源配置方案与施工进度要求的适配性分析 (1) 资源配置方案的整体规划与施工进度的对接 资源配置方案需要从全局视角出发,结合翔安北水厂一期工程制水系统(滤板滤头)采购项目的具体需求进行细致规划。在标准模板、不锈钢V型槽及可调式滤头等货物的采购与安装过程中,首要任务是明确各类资源的分配比例和时间节点。例如,在项目初期,需优先确保材料设备采购与管理团队能够按时提供符合规格的材料清单,并与施工准备环节紧密衔接。通过制定详尽的资源配置计划,可以有效避免因资源短缺或调配不当导致的施工延误。 为了实现资源配置与施工进度要求的高度适配,需要对整个项目周期内的资源需求进行精确预测。这包括人力、物力以及技术资源的综合考量。特别是在中标通知书发出后30日历日内到货,60个日历日内完成安装的时间约束下,必须提前做好人员排班、设备调度和技术支持的准备工作。同时,还应建立灵活的资源调配机制,以应对可能出现的突发状况,确保各阶段施工任务能够按照既定时间表顺利推进。 (2) 不同施工阶段的资源配置策略与进度匹配 针对不同施工阶段的特点,资源配置方案需采取差异化的实施策略。在项目启动阶段,重点在于组建高效的项目管理团队,明确各岗位职责,并确保所有参与人员具备相应的专业技能。此外,还需提前准备好必要的施工工具和检测设备,为后续安装工作奠定坚实基础。在这个阶段,资源配置的核心目标是保证前期准备工作充分到位,从而为施工进度的顺利推进创造有利条件。 进入实际安装阶段后,资源配置方案则更加注重细节把控和动态调整。对于标准模板、不锈钢V型槽及可调式滤头等关键部件的安装过程,需合理安排技术人员和操作工人的人数比例,确保每个工序都能得到充分的技术支持。同时,还要加强对现场施工环境的监测,及时发现并解决可能影响进度的问题。例如,当遇到交叉作业场景时,可通过优化人员布局和设备使用顺序来提高工作效率,从而更好地满足施工进度要求。 (3) 动态监控与反馈机制下的资源配置优化 为确保资源配置方案能够持续适应施工进度的变化,建立了完善的动态监控与反馈机制。通过引入先进的项目管理软件,实时跟踪各项资源的使用情况,并根据实际需求进行动态调整。例如,当某个环节出现资源紧张的情况时,可以通过内部协调或外部采购的方式迅速补充所需资源,避免因资源不足而影响整体施工进度。 此外,还设立了专门的进度监督小组,定期对资源配置方案的执行情况进行评估,并将评估结果反馈给项目管理层。基于这些反馈信息,可以及时发现资源配置中存在的问题,并采取针对性措施加以改进。例如,若发现某些关键节点的资源配置不合理,可通过重新调整人员安排或优化设备使用计划来提升效率,从而确保施工进度始终处于可控范围内。 阶段 资源配置重点 进度保障措施 项目启动 组建高效团队,准备必要工具 明确岗位职责,培训员工技能 安装准备 确认材料规格,运输至现场 提前储备物资,优化物流方案 实际安装 合理安排人员,监测环境变化 加强技术指导,动态调整计划 交叉作业场景下的安装计划优化措施 交叉作业场景下的安装计划优化措施需要从整体布局和资源分配两方面入手。在翔安北水厂一期工程制水系统项目中,滤板滤头等设备的安装涉及多个工种和工序的同时进行,因此必须对交叉作业进行合理规划。首先,针对标准模板、不锈钢V型槽及可调式滤头等不同部件的安装顺序进行科学排序,确保各环节之间的衔接流畅。例如,在滤板安装过程中,需要提前预留出滤头安装的空间,并且保证相关辅助设备如支架和固定件的同步到位,避免因空间冲突导致的返工或延误。 其次,考虑到实际施工中的复杂性,需建立详细的作业流程图以明确各工序之间的关系。通过将整个安装过程划分为若干子流程,可以更好地识别可能存在的交叉点。以下是一个简化版的流程图示例: 在具体实施层面,为保障交叉作业顺利进行,需制定严格的资源配置方案。根据项目背景和采购范围的要求,标准模板、不锈钢V型槽及可调式滤头的安装需要协调不同工种的人力、机械设备以及材料供应。为此,建议采用甘特图来可视化展示各个任务的时间节点和资源占用情况。以下是一个示例甘特图,用于说明关键任务的安排: 此外,还需特别注意施工现场的空间管理。例如,在安装不锈钢V型槽时,应预留足够的操作空间供焊工进行作业;而在安装可调式滤头时,则需要考虑与其他设备之间的间距是否满足技术要求。这些细节都需要在安装计划中予以充分考虑。 针对交叉作业中可能出现的风险,需提前制定应对方案并加强现场管理。一方面,要通过培训提高施工人员的安全意识和技术水平,减少因操作不当引发的问题;另一方面,还需要引入现代信息技术手段,如使用BIM(建筑信息模型)技术对安装过程进行模拟,提前发现潜在冲突点并加以解决。同时,建立完善的沟通机制,确保各工种之间能够及时交流信息,共同解决问题。例如,可以通过每日晨会的形式,让各班组汇报当天的工作计划和遇到的困难,从而实现动态调整和高效协作。 安装计划动态调整机制与施工进度协同策略 (1) 动态调整机制的必要性与现状分析 安装计划动态调整机制是确保施工进度与实际需求匹配的重要保障。在翔安北水厂一期工程制水系统项目中,考虑到滤板滤头等设备的复杂性和安装过程中可能出现的不可预见因素,必须建立一套灵活有效的动态调整机制。当前,传统安装计划往往采用静态模式,即在项目初期制定后较少进行调整,这种做法在面对突发情况时显得尤为脆弱。例如,在材料供应、现场环境变化或技术难题出现时,若缺乏动态调整能力,将直接影响整个项目的推进速度和质量。 (2) 动态调整机制的具体实施流程 针对上述问题,建议采用分层分级的动态调整机制。首先,建立实时监控体系,通过物联网传感器对施工现场的关键参数进行持续监测,如温度、湿度、设备状态等,并将数据上传至云端平台进行分析。其次,设置多级预警机制,当检测到偏离预设范围的情况时,系统自动触发相应级别的警报,并通知相关负责人。最后,制定快速响应方案,包括人员调配、资源补充和技术支持等方面的具体措施。这一流程能够有效应对各种突发状况,确保安装计划始终与施工进度保持一致。 (3) 施工进度协同策略的技术支撑 为了实现安装计划与施工进度的高效协同,需要引入先进的技术支持手段。一方面,利用BIM(建筑信息建模)技术构建三维模型,可以直观展示各阶段的安装情况及潜在冲突点,为动态调整提供可视化依据。另一方面,结合大数据分析技术,通过对历史项目数据的学习和挖掘,预测可能发生的延误风险,并提前采取预防措施。此外,还可以借助移动应用软件,使现场管理人员能够随时随地查看最新进展并及时调整工作安排,从而提升整体协作效率。 (4) 动态调整机制中的沟通协调机制 建立完善的沟通协调机制是保证动态调整机制顺利运行的基础。在项目执行过程中,定期召开多方参与的协调会议,确保各方信息透明共享。同时,设立专门的联络员负责日常事务处理,简化问题上报流程,提高决策效率。另外,通过制定标准化的工作流程文档,明确各项任务的责任主体和完成时限,减少因职责不清导致的延误现象。这些措施共同构成了一个高效的沟通网络,促进了安装计划与施工进度之间的紧密配合。 (5) 协同策略中的风险管理措施 在安装计划动态调整机制中,风险管理是不可或缺的一环。首先要进行全面的风险评估,识别可能影响施工进度的各种因素,包括但不限于天气条件、供应链稳定性以及技术难题等。然后,根据风险等级制定相应的应急预案,如准备备用供应商清单、储备关键零部件等。在实际操作中,还需不断优化风险管理体系,通过总结经验教训来完善各项规章制度,确保即使在极端情况下也能最大限度地保障项目按期完成。 (6) 动态调整机制的效果验证方法 为了检验动态调整机制的实际效果,可以采用多种方式对其进行评估。一是通过对比分析法,将调整前后的施工进度数据进行比较,直观反映机制带来的改善程度;二是运用KPI指标考核法,从时间利用率、成本控制等多个维度综合评价其表现;三是收集一线工作人员的意见反馈,了解他们在实际使用过程中的感受和建议,以便进一步优化和完善该机制。通过这些科学严谨的验证方法,可以确保动态调整机制真正发挥出应有的作用,为翔安北水厂一期工程的成功实施保驾护航。 安装计划执行过程中的关键控制点分析 安装工序分解与时间轴精确管控措施 (1) 安装工序分解与时间轴精确管控措施的背景 安装工序的合理分解是确保整个制水系统滤板滤头项目顺利进行的关键步骤。考虑到翔安北水厂一期工程的特殊性,标准模板、不锈钢V型槽及可调式滤头等设备的安装需要高度的专业性和精确的时间管理。首先,从现状背景来看,这些设备的安装不仅涉及复杂的工艺流程,还必须严格遵循交货期和安装期限的要求。这意味着,在中标通知书发出后的30个日历日内完成到货,并在接下来的60个日历日内完成安装,时间紧迫且任务繁重。 针对这一挑战,安装工序分解成为首要解决的问题。将整体安装过程细分为若干个具体的小工序,可以更清晰地识别每个环节所需的时间和资源投入。例如,标准模板的安装可能需要先进行基础测量,然后进行模板固定,最后进行调整校准。这样的分解有助于明确各工序之间的先后关系,从而为后续的时间轴管控奠定基础。 (2) 工序分解的具体方法与实施步骤 为了实现安装工序的精确分解,采用了一种基于关键路径法(CPM)的分析方式。这种方法能够有效识别出哪些工序是整个安装过程中最耗时且不可压缩的部分,从而优先保障这些工序的顺利进行。具体来说,首先将整个安装过程划分为几个主要阶段,包括前期准备、设备安装、调试检测以及最终验收。每个阶段再进一步细分,例如在设备安装阶段,可以细化为不锈钢V型槽安装、滤头定位安装、滤板拼接等多个小工序。 在实际操作中,对于每个小工序都需要制定详细的操作指南和检查清单。以不锈钢V型槽安装为例,需要明确安装前的材料检查、安装过程中的固定角度调整、以及安装后的密封性测试等具体步骤。同时,为每个工序设定明确的时间节点,确保整个安装过程按照既定的时间表推进。这种精细化的工序分解方式不仅提高了工作效率,还减少了因工序不清而导致的返工风险。 (3) 时间轴精确管控措施的实施细节 在明确了安装工序后,时间轴的精确管控便成为保证施工进度的核心手段。为此,建立了一套多层次的时间监控体系。第一层是宏观时间框架的设定,即将整个安装周期分为几个关键时间段,如前期准备15天,设备安装30天,调试检测15天。每个时间段内再设定具体的里程碑节点,例如在设备安装阶段,第10天需完成所有不锈钢V型槽的安装工作,第20天需完成滤头的初步定位。 为了确保时间轴的严格执行,采用了数字化的进度管理工具。通过这些工具,可以实时跟踪每个工序的实际进展,并与计划时间进行对比分析。一旦发现某个工序出现延迟,立即启动应急预案,调配额外资源或优化后续工序安排,以弥补时间损失。此外,还设置了定期的进度审查会议,邀请相关方参与,共同评估当前进度并调整后续计划。这种动态的时间轴管控机制,不仅提高了项目的可控性,也为应对突发状况提供了有力保障。 关键节点资源配置的具体实施方法 (1) 关键节点资源配置的前期规划与分析 在翔安北水厂一期工程制水系统(滤板滤头)采购项目的安装过程中,关键节点的资源配置需要基于全面的前期规划与深入的分析。首先,结合项目背景和具体需求,对标准模板、不锈钢V型槽及可调式滤头等核心部件进行详细分类,并明确其在整体安装计划中的时间轴定位。例如,滤板滤头作为整个系统的核心组件,其安装时间节点需与其他辅助设备的安装进度相匹配。此外,还需充分考虑交货期中标通知书发出后30日历日内到货以及60个日历日内完成安装的整体工期要求。通过将这些要素纳入资源配置方案,确保各环节之间能够无缝衔接。 为实现这一目标,需要建立一套完整的资源清单,包括所需的人力、物力和设备支持。针对人力配置,应根据施工进度需求合理安排专业技术人员、操作工人和管理人员的比例。同时,考虑到交叉作业场景下的复杂性,还需额外配备协调人员以确保各工种之间的高效协作。对于物力和设备支持,则需提前准备必要的工具、检测仪器和应急物资,以应对突发情况并保障安装工作的顺利推进。 (2) 资源配置的具体实施方法与动态调整机制 在实际执行过程中,关键节点的资源配置需采用分阶段实施的方法,以确保每个环节都能按照既定计划有序推进。第一阶段为初始配置阶段,在此期间,所有参与人员需完成岗前培训和技术交底工作,确保其熟悉安装工艺和操作规范。同时,现场所需的机械设备和工具也应提前进场并进行调试,避免因设备故障导致工期延误。例如,对于滤板滤头的安装,需配备专用的安装工具和检测设备,以保证安装精度和质量。 第二阶段为动态调整阶段,在此期间,需根据现场实际情况对资源配置方案进行适时优化。通过建立完善的监控体系,实时收集施工过程中的各项数据,包括人员出勤率、设备使用效率和材料消耗情况等。一旦发现偏差,应及时采取措施进行纠正。例如,若某一环节出现人员短缺或设备不足的情况,可通过临时调配其他工序的资源或增加外部支援来解决问题。这种动态调整机制不仅能够提高资源利用率,还能有效降低潜在风险,确保项目按期交付。 (3) 保障措施与资源配置的协同优化策略 为了进一步提升关键节点资源配置的实施效果,还需制定一系列保障措施以强化资源配置的协同优化。一方面,需建立健全的沟通机制,确保各方信息能够及时传递和共享。例如,通过每日例会的形式,汇总当天的工作进展并讨论次日的安排,从而避免因信息不对称而导致的资源浪费或冲突。另一方面,还需引入先进的管理工具和技术手段,如项目管理软件和数据分析平台,以提高资源配置的科学性和精准度。 此外,还需特别关注交叉作业场景下的资源配置问题。通过提前预判可能出现的冲突点,并制定相应的应急预案,可以有效减少因交叉作业引发的资源争用现象。例如,在滤板滤头安装与其他设备调试同时进行时,需合理分配现场空间和时间,确保两者互不干扰。同时,还需加强现场安全管理,严格执行安全操作规程,防止因资源配置不当而导致的安全事故。通过以上措施,可以最大限度地发挥资源配置的优势,为项目的顺利完成提供坚实保障。 资源配置阶段 主要任务 保障措施 初始配置阶段 岗前培训、设备调试 技术交底、物资储备 动态调整阶段 实时监控、偏差纠正 沟通机制、数据分析 保障措施实施 应急预案、安全管理 空间分配、时间协调 交叉作业风险预判与应对方案 (1) 交叉作业风险预判的重要性 交叉作业在翔安北水厂一期工程制水系统安装过程中不可避免,特别是在滤板滤头安装阶段。考虑到不同工种在同一时间段内于同一区域作业,存在诸多潜在风险。例如,设备安装人员与管道连接人员同时作业时,可能因沟通不畅导致误操作或损坏已安装部件。为此,需要对交叉作业进行全面的风险评估。通过分析过往类似项目经验,发现主要风险集中在设备碰撞、人员安全以及安装精度控制等方面。这些风险一旦发生,将直接影响整体施工进度和工程质量。 (2) 风险预判的具体实施方法 为有效预判交叉作业风险,采用系统化的评估流程。首先建立风险识别清单,详细列出各交叉作业环节可能出现的问题点。例如,在不锈钢V型槽安装与可调式滤头调试同步进行时,需特别关注两者间的定位精度要求。其次,运用鱼骨图分析法深入挖掘风险成因,从人员、设备、环境等多个维度进行综合考量。最后,结合现场实际情况制定风险等级划分标准,确保每个风险点都能得到针对性的管理。这种精细化的风险预判方式能够显著提升问题预见能力。 (3) 应对方案的设计与执行 针对预判出的风险,制定多层次的应对措施。一方面,优化施工组织设计,合理安排各工序的时间节点,尽量减少不必要的交叉作业。例如,可以先完成基础性安装工作再进行精密部件调试,从而降低干扰。另一方面,加强现场协调管理,设立专职协调员负责不同工种之间的沟通衔接。此外,还应配备必要的防护设施,如设置隔离带、警示标志等,确保作业人员及设备的安全。通过这些具体措施的落实,有效控制交叉作业带来的各种风险。 安装进度实时监控与反馈机制建立 (1) 安装进度实时监控的核心要素 安装进度的实时监控需要从多个维度进行考量,首要的是建立一套完整的数据采集体系。通过在关键施工节点部署传感器和监控设备,能够及时获取滤板、滤头等核心部件的安装状态信息。同时,利用射频识别技术(RFID)对物料流转进行全程跟踪,确保每一批次的不锈钢V型槽等材料都能准确无误地到达指定安装位置。此外,还应结合项目管理软件,将每日实际完成的工作量与计划目标进行对比分析,从而快速发现潜在的进度偏差。 (2) 反馈机制的具体实施方式 为了保证反馈机制的有效性,需构建一个多层级的信息传递网络。首先,在施工现场设立专门的进度协调小组,负责收集一线作业人员反馈的问题,并及时上报给项目管理人员。其次,采用移动终端应用程序,让各工种负责人能够随时随地记录并提交工作进展报告。这些数据将被汇总到中央控制系统中,经过智能化分析后生成预警信息。当出现进度滞后情况时,系统会自动向相关责任人发送提醒通知,提示其采取补救措施。 (3) 技术手段支持下的监控优化 引入BIM技术作为辅助工具,可以显著提升安装进度监控的精确度。通过三维建模的方式,直观展示整个制水系统的安装过程,使得任何细微的变化都能够在模型上得到反映。同时,借助无人机航拍技术定期巡查施工现场,从宏观角度把握整体工程进度。这种全方位、立体化的监控方式,不仅提高了数据采集的全面性,也为后续决策提供了更加可靠的依据。 (4) 数据驱动的动态调整策略 基于所收集到的海量监控数据,运用大数据分析方法挖掘其中隐藏的规律和趋势。例如,通过对历史项目的进度数据进行对比分析,找出影响当前项目进度的关键因素。再如,利用机器学习算法预测未来可能出现的进度风险点,提前做好应对准备。所有这些分析结果都将转化为具体的行动指南,指导现场工作人员合理安排各项工作任务,确保安装进度始终处于可控范围内。 监控维度 具体措施 物料跟踪 使用RFID技术对物料流转全程监控 数据采集 部署传感器和监控设备采集安装状态 信息传递 构建多层级信息传递网络 技术支持 引入BIM技术和无人机航拍 安装质量与进度平衡的保障措施 (1) 安装质量与进度平衡的核心挑战分析 在翔安北水厂一期工程制水系统滤板滤头的安装过程中,确保质量与进度的平衡是关键所在。一方面,滤板滤头作为核心部件,其安装精度直接影响整个系统的运行效率和稳定性;另一方面,严格的交货期和安装周期要求使得时间压力成为不可忽视的因素。当前安装过程中的主要挑战包括:现场环境复杂多变可能导致施工条件受限、交叉作业频繁增加管理难度、以及材料供应与施工环节衔接不畅等问题。这些问题若处理不当,容易导致工期延误或安装质量下降。 为应对这些挑战,必须从全局角度...
翔安北水厂一期工程制水系统采购项目投标方案.docx
下载提示

1.本文档仅提供部分内容试读;

2.支付并下载文件,享受无限制查看;

3.本网站所提供的标准文本仅供个人学习、研究之用,未经授权,严禁复制、发行、汇编、翻译或网络传播等,侵权必究;

4.左侧添加客服微信获取帮助;

5.本文为word版本,可以直接复制编辑使用。


这个人很懒,什么都没留下
未认证用户 查看用户
该文档于 上传
×
精品标书制作
百人专家团队
擅长领域:
工程标 服务标 采购标
16852
已服务主
2892
中标量
1765
平台标师
扫码添加客服
客服二维码
咨询热线:192 3288 5147
公众号
微信客服
客服