文库 工程类投标方案 改造工程

七道江镇七道江村8社排水渠工程投标方案.docx

DOCX   1606页   下载874   2025-09-05   浏览25   收藏60   点赞838   评分-   866145字   228.00

AI慧写标书

十分钟千页标书高效生成

温馨提示:当前文档最多只能预览 15 页,若文档总页数超出了 15 页,请下载原文档以浏览全部内容。
七道江镇七道江村8社排水渠工程投标方案.docx 第1页
七道江镇七道江村8社排水渠工程投标方案.docx 第2页
七道江镇七道江村8社排水渠工程投标方案.docx 第3页
七道江镇七道江村8社排水渠工程投标方案.docx 第4页
七道江镇七道江村8社排水渠工程投标方案.docx 第5页
七道江镇七道江村8社排水渠工程投标方案.docx 第6页
七道江镇七道江村8社排水渠工程投标方案.docx 第7页
七道江镇七道江村8社排水渠工程投标方案.docx 第8页
七道江镇七道江村8社排水渠工程投标方案.docx 第9页
七道江镇七道江村8社排水渠工程投标方案.docx 第10页
七道江镇七道江村8社排水渠工程投标方案.docx 第11页
七道江镇七道江村8社排水渠工程投标方案.docx 第12页
七道江镇七道江村8社排水渠工程投标方案.docx 第13页
七道江镇七道江村8社排水渠工程投标方案.docx 第14页
七道江镇七道江村8社排水渠工程投标方案.docx 第15页
剩余1591页未读, 下载浏览全部

开通会员, 优惠多多

6重权益等你来

首次半价下载
折扣特惠
上传高收益
特权文档
AI慧写优惠
专属客服
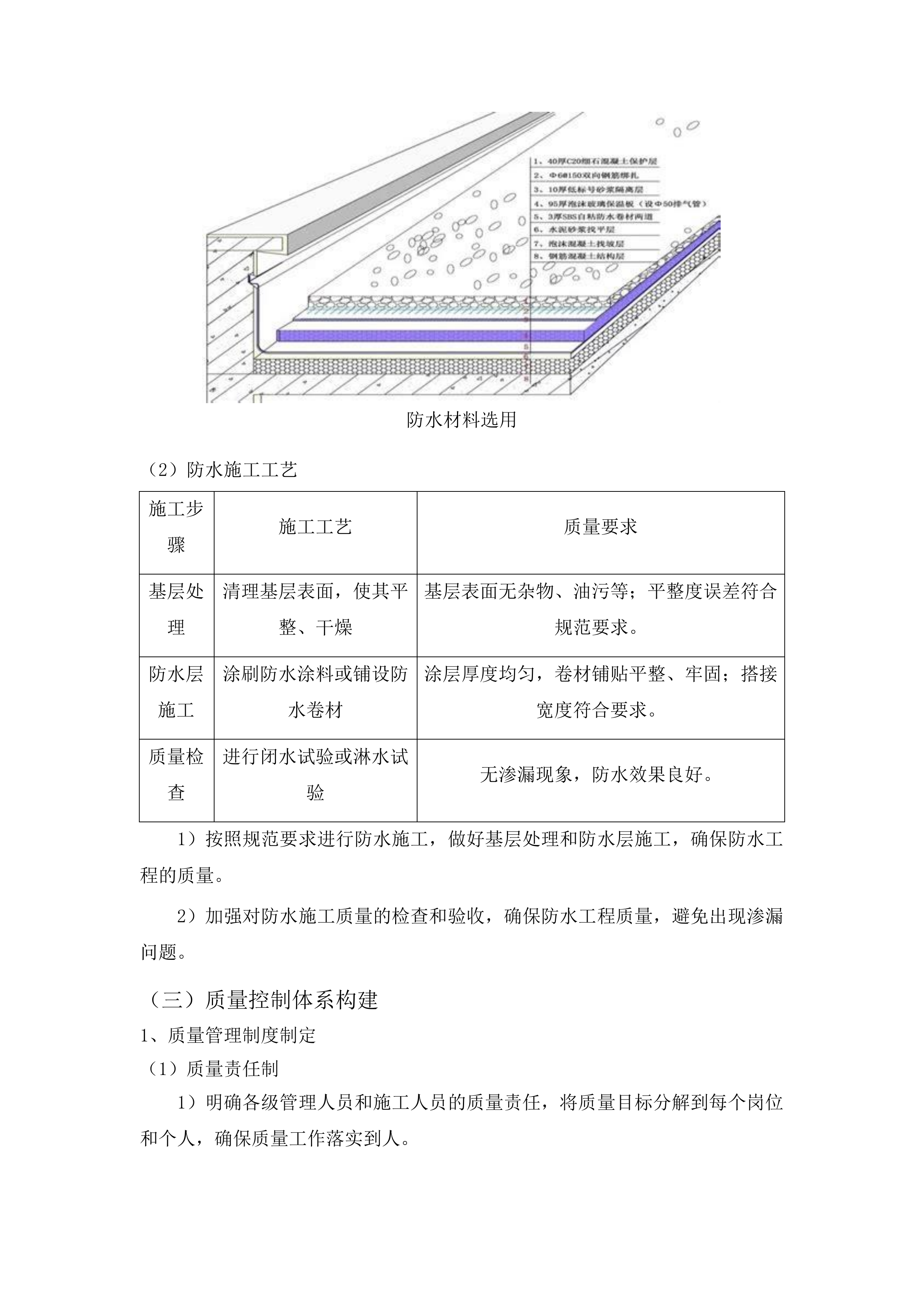
七道江镇七道江村8社排水渠工程投标方案 第一章 内容完整性和编制水平 9 第一节 内容完整性 9 一、 施工组织设计文件完整性 9 二、 技术文件编制合规性 19 第二节 编制合理性 37 一、 文件结构逻辑清晰度 37 二、 技术方案科学适配性 57 第三节 可行性分析 67 一、 施工环境适应性评估 67 二、 施工难点预控措施 81 第二章 施工方案与技术措施 92 第一节 施工总体安排 92 一、 施工总体流程规划 92 二、 分阶段施工计划 108 三、 项目管理职责分工 116 四、 施工资源调配机制 129 第二节 排水渠施工工艺 137 一、 施工工艺流程详解 137 二、 各工序施工方法 153 三、 施工质量控制要点 168 四、 特殊部位专项方案 180 第三节 材料与设备管理 186 一、 施工材料进场流程 186 二、 主要材料质量标准 192 三、 施工设备管理计划 202 四、 材料堆放保管措施 226 第四节 季节性施工措施 239 一、 雨季施工防护措施 239 二、 混凝土浇筑防雨措施 255 三、 高温季节养护措施 270 四、 突发性天气应对预案 283 第五节 交叉作业协调措施 296 一、 交叉施工协调机制 296 二、 周边设施施工协调 306 三、 施工区域划分方案 321 四、 交通组织与通行安排 332 第六节 施工技术交底机制 345 一、 技术交底制度建立 345 二、 关键工序专项交底 359 三、 交底记录管理台账 374 四、 技术问题处理机制 380 第三章 质量管理体系与措施 389 第一节 质量管理体系 389 一、 质量组织架构设计 389 二、 质量目标责任机制 397 三、 质量控制流程规范 408 四、 外部监督配合机制 418 第二节 主要工序质量保障措施 433 一、 土方开挖质量控制 433 二、 基础处理专项方案 442 三、 排水渠结构施工管控 457 四、 土方回填质量保障 470 五、 工序质量管理制度 480 第三节 质量通病防治措施 490 一、 混凝土结构裂缝预防 490 二、 排水渠渗漏防治方案 499 三、 结构平整度保障措施 511 四、 关键部位偏差控制 521 五、 质量问题处理机制 533 第四节 质量验收与整改机制 547 一、 验收流程标准规范 547 二、 不合格项处理流程 557 三、 质量责任承诺条款 567 四、 质量事故报告制度 575 五、 验收资料归档管理 583 第四章 安全管理体系与措施 590 第一节 安全管理体系 590 一、 安全管理组织架构 590 二、 安全管理制度建设 602 第二节 安全施工措施 618 一、 关键工序安全规程 618 二、 安全防护物资保障 633 第三节 应急预案与演练 649 一、 专项应急预案编制 649 二、 应急保障体系建设 664 第四节 安全教育培训 684 一、 三级安全教育实施 684 二、 安全意识提升活动 702 第五节 安全检查与考核 708 一、 安全检查制度执行 708 二、 安全考核奖惩机制 722 第五章 环境保护管理体系与措施 729 第一节 环境保护目标 729 一、 扬尘控制目标值设定 729 二、 噪音污染限值标准 741 第二节 环境保护管理体系 750 一、 环保责任岗位设置 750 二、 环保管理制度建设 762 第三节 施工扬尘控制措施 773 一、 施工现场围挡设置 773 二、 车辆运输扬尘控制 785 第四节 噪音污染控制措施 795 一、 低噪音设备选型 795 二、 施工时间管控方案 805 第五节 水体污染控制措施 809 一、 施工废水处理系统 809 二、 生活污水处理措施 819 第六节 固体废弃物管理措施 828 一、 分类垃圾收集设施 828 二、 废弃物清运处置方案 837 第七节 生态保护与植被恢复措施 846 一、 施工区植被保护 847 二、 水土流失防治措施 858 第八节 环保材料与设备使用 868 一、 环保型材料选用 868 二、 节能设备配置方案 881 第九节 环保检查与整改机制 886 一、 日常环保巡查制度 886 二、 问题整改跟踪流程 895 第六章 工程进度计划与措施 911 第一节 关键线路安排 911 一、 排水渠基础开挖规划 911 二、 混凝土浇筑工序衔接 922 第二节 施工进度计划 935 一、 分阶段施工任务划分 935 二、 关键节点进度保障 947 第三节 进度控制措施 966 一、 施工进度动态监测 966 二、 专项进度保障方案 974 三、 资源配置保障 988 第四节 施工协调与配合 999 一、 多方沟通协调机制 999 二、 现场施工组织协调 1013 第七章 资源配备计划 1021 第一节 人力资源配置 1021 一、 施工阶段工种配置 1021 二、 人员进场计划管理 1032 三、 人员培训考核机制 1038 第二节 材料供应计划 1045 一、 主要材料需求清单 1045 二、 材料进场时间安排 1057 三、 材料质量管控流程 1064 第三节 机械设备配置 1071 一、 施工机械种类选择 1071 二、 设备进场部署计划 1080 三、 设备维护保养措施 1089 第四节 资金使用计划 1100 一、 分阶段资金预算 1100 二、 各项费用明细构成 1111 三、 资金调配管理机制 1121 第五节 资源调配与协调机制 1126 一、 资源调度管理体系 1126 二、 施工资源保障措施 1135 三、 施工连续性保障 1142 第八章 成品保护和工程保修工作的管理措施和承诺 1151 第一节 既有建筑物保护 1151 一、 周边建筑物防护方案 1151 二、 构筑物安全防护措施 1161 第二节 完工部分成品保护 1167 一、 排水渠结构防护措施 1167 二、 验收前成品维护方案 1180 第三节 工程保修管理措施 1187 一、 保修服务期限承诺 1187 二、 关键部位巡查计划 1208 第四节 保修响应机制 1221 一、 保修热线服务设置 1221 二、 快速响应团队组建 1228 第五节 保修承诺适用性 1238 一、 项目保修范围界定 1239 二、 履约能力保障措施 1252 第九章 紧急情况的处理措施、预案以及抵抗风险的措施 1265 第一节 突发性事件处理 1265 一、 应急处理流程设计 1265 二、 应急联络与演练管理 1280 第二节 有毒有害物质泄漏处理 1290 一、 物质分类管理措施 1290 二、 泄漏应急处置方案 1306 第三节 人身安全与环境影响预案 1319 一、 高风险作业安全防护 1319 二、 施工环境影响控制 1331 第四节 风险抵抗措施 1346 一、 项目风险识别与评估 1346 二、 风险应对与保障措施 1357 第五节 项目适用性与完整性 1367 一、 排水渠工程预案细化 1367 二、 预案可操作性保障 1383 第十章 施工现场平面图 1406 第一节 平面图内容完整性 1406 一、 施工区域功能布局规划 1406 二、 主要施工设备布置方案 1411 三、 施工道路及通道设计 1418 四、 临时水电线路布置规划 1428 五、 安全防护设施布置 1435 第二节 平面图科学性与可行性 1443 一、 施工总平面布局优化 1443 二、 既有设施保护措施 1452 三、 材料运输路线规划 1459 四、 临时设施动态调整 1467 五、 进度计划匹配性设计 1475 第三节 图纸表达清晰度 1483 一、 标准图例规范应用 1483 二、 功能区域视觉区分 1489 三、 平面布置文字说明 1495 四、 编制依据文件说明 1506 五、 动态调整机制设计 1513 第十一章 施工进度计划横道图或网络图 1521 第一节 进度计划编制依据 1521 一、 招标文件工期要求 1521 二、 施工方案基础数据 1525 第二节 横道图或网络图结构说明 1530 一、 施工进度图表形式 1530 二、 施工阶段划分展示 1535 第三节 关键节点安排及控制措施 1541 一、 基础施工节点控制 1541 二、 渠体砌筑进度保障 1546 第四节 施工阶段划分与安排 1554 一、 施工准备阶段部署 1554 二、 主体工程施工阶段 1560 第五节 资源调配与进度匹配 1565 一、 劳动力投入计划 1565 二、 材料供应进度协调 1574 第六节 进度风险识别与应对措施 1580 一、 自然环境风险防控 1580 二、 供应链风险应对 1587 第七节 进度计划审查与动态调整 1595 一、 内部审查机制建立 1595 二、 动态调整实施流程 1601 内容完整性和编制水平 内容完整性 施工组织设计文件完整性 施工方案详尽描述 施工流程规划 前期准备流程 1)进行现场勘察,针对七道江镇七道江村8社排水渠工程现场的地形、地貌、地下管线等情况进行详细了解,全面掌握现场的实际状况,为后续施工提供准确的数据支持。 2)组织施工人员熟悉施工图纸,进行技术交底,明确施工要求和质量标准。确保施工人员清楚每一个施工环节的具体要求,避免因理解偏差导致施工错误。 现场勘察 主体施工流程 1)按照设计要求进行排水渠的基础开挖,严格控制好开挖深度和坡度,保证基础的稳定性和承载能力,为后续的主体结构施工奠定坚实基础。 2)进行排水渠的主体结构施工,包括墙体砌筑、混凝土浇筑等,严格按照施工规范和标准进行操作,确保施工质量,使排水渠能够满足设计要求和使用功能。 排水渠基础开挖 施工工艺选择 基础施工工艺 1)采用合适的基础处理工艺,根据现场地质情况和设计要求,选择最适合的处理方法,保证基础的稳定性和承载能力。 2)在基础施工过程中,严格控制基础的平整度和标高,使用高精度的测量仪器进行实时监测,确保基础的各项指标符合设计要求。 墙体施工工艺 1)选用质量合格的砌筑材料,对材料的质量、型号、规格等进行严格检验,按照规范要求进行墙体砌筑,保证墙体的强度和稳定性。 2)控制好墙体的垂直度和平整度,使用专业的施工工具和技术,确保墙体的整体性和美观性。 质量检验 施工难点应对 地质复杂问题 1)针对可能出现的地质复杂情况,提前进行地质勘探,运用先进的勘探技术和设备,全面了解地质状况,制定相应的处理方案。 2)在施工过程中,加强对地质情况的监测,安排专业人员进行实时监控,及时调整施工工艺,确保施工安全和质量。 地下管线保护 1)施工前对地下管线进行详细调查,与相关部门沟通协调,获取准确的管线资料,明确管线位置和走向。 2)在施工过程中,采取有效的保护措施,如设置明显的警示标志、采用人工开挖等方式,避免对地下管线造成破坏。 技术措施全面覆盖 测量技术措施 测量仪器选用 1)选用精度符合要求的测量仪器,根据工程的实际需求和测量精度要求,选择最适合的仪器设备,确保测量数据的准确性。 2)定期对测量仪器进行校准和维护,建立完善的仪器管理制度,保证仪器的正常使用。 测量方法制定 测量项目 测量方法 操作要点 排水渠定位 采用全站仪进行坐标测量 在测量前对全站仪进行校准,确保测量精度;测量过程中严格按照操作规程进行操作,避免误差积累。 高程测量 使用水准仪进行水准测量 水准仪架设在稳定的位置,前后视距尽量相等;读取数据时要准确无误,避免读数误差。 1)采用科学合理的测量方法,进行排水渠的定位和高程测量,确保排水渠的位置和高程符合设计要求。 2)在测量过程中,严格按照测量规范进行操作,减少测量误差,保证测量结果的可靠性。 全站仪测量 混凝土技术措施 混凝土配合比设计 1)根据工程要求和现场实际情况,设计合理的混凝土配合比,考虑混凝土的强度、耐久性、工作性等因素,确保混凝土的性能符合要求。 2)对混凝土配合比进行试配和调整,通过多次试验和检测,不断优化配合比,使其达到最佳效果。 混凝土浇筑施工 施工环节 施工要求 注意事项 浇筑前准备 清理模板内杂物,检查钢筋和预埋件的位置和数量 确保模板的密封性和稳定性;钢筋和预埋件的位置要准确无误。 浇筑过程 控制浇筑速度和高度,采用分层浇筑的方法 避免混凝土离析现象的发生;每层浇筑厚度不宜过大。 浇筑后养护 及时覆盖保湿,定期浇水养护 养护时间要符合规范要求,确保混凝土的强度和耐久性。 1)在混凝土浇筑前,做好各项准备工作,确保浇筑过程顺利进行,保证混凝土的质量。 2)控制好混凝土的浇筑速度和高度,避免出现混凝土离析现象,影响混凝土的性能。 防水技术措施 防水材料选用 1)选用质量合格、性能良好的防水材料,根据排水渠的使用环境和防水要求,选择最适合的材料,保证排水渠的防水效果。 2)对防水材料进行严格的质量检验,确保材料符合设计要求,避免使用不合格的材料导致防水失败。 防水材料选用 防水施工工艺 施工步骤 施工工艺 质量要求 基层处理 清理基层表面,使其平整、干燥 基层表面无杂物、油污等;平整度误差符合规范要求。 防水层施工 涂刷防水涂料或铺设防水卷材 涂层厚度均匀,卷材铺贴平整、牢固;搭接宽度符合要求。 质量检查 进行闭水试验或淋水试验 无渗漏现象,防水效果良好。 1)按照规范要求进行防水施工,做好基层处理和防水层施工,确保防水工程的质量。 2)加强对防水施工质量的检查和验收,确保防水工程质量,避免出现渗漏问题。 质量控制体系构建 质量管理制度制定 质量责任制 1)明确各级管理人员和施工人员的质量责任,将质量目标分解到每个岗位和个人,确保质量工作落实到人。 2)建立质量责任追究制度,对质量问题进行严肃处理,对造成质量事故的责任人进行问责,提高全员的质量意识。 质量检验制度 检验对象 检验标准 检验流程 原材料 符合国家标准和设计要求 进场时进行外观检查和抽样试验,合格后方可使用。 构配件 满足设计和使用要求 安装前进行质量检验,不合格的构配件不得使用。 工程实体 达到施工质量验收规范的合格标准 按照分项、分部工程进行质量检验,验收合格后方可进行下一道工序。 1)制定严格的质量检验标准和流程,对原材料、构配件和工程实体进行检验,确保每一个环节的质量都符合要求。 2)加强对检验工作的监督和管理,确保检验结果真实可靠,避免出现漏检、误检等情况。 质量保障措施实施 原材料质量控制 控制环节 控制措施 质量要求 采购管理 选择信誉良好的供应商,签订质量保证协议 原材料的质量符合国家标准和设计要求。 进场检验 进行外观检查和抽样试验 不合格的原材料不得进场使用。 储存保管 按照规定的条件进行储存,防止损坏和变质 保证原材料的质量稳定。 1)对原材料进行严格的采购管理,选择信誉良好的供应商,从源头上保证原材料的质量。 2)对进场的原材料进行检验和试验,合格后方可使用,避免使用不合格的原材料影响工程质量。 施工过程质量控制 1)加强对施工过程的质量监督和检查,安排专业的质量管理人员进行实时监控,及时发现和解决质量问题。 2)严格执行施工工艺和操作规程,确保施工质量,保证工程按照设计要求和规范标准进行施工。 质量通病防治 裂缝防治措施 1)分析裂缝产生的原因,采取相应的预防措施,如控制混凝土配合比、加强养护等,减少裂缝的产生。 2)对已出现的裂缝,及时进行处理,根据裂缝的大小和性质,选择合适的处理方法,确保结构安全。 渗漏防治措施 1)加强对防水工程的施工管理,确保防水层的质量,从根本上解决渗漏问题。 2)对可能出现渗漏的部位,采取加强防水处理等措施,如增加防水层厚度、设置止水带等,提高防水效果。 安全管理规范编制 安全管理制度制定 安全生产责任制 1)明确各级管理人员和施工人员的安全生产责任,将安全生产目标分解到每个岗位和个人,确保安全生产工作落实到人。 2)建立安全生产责任追究制度,对安全事故进行严肃处理,对造成安全事故的责任人进行问责,提高全员的安全意识。 安全教育培训制度 1)制定详细的安全教育培训计划,对施工人员进行安全生产知识培训,包括安全法规、安全操作规程等内容。 2)加强对培训效果的考核,确保施工人员掌握必要的安全技能,提高施工人员的安全素质。 安全防护措施实施 施工现场防护 1)在施工现场设置明显的安全警示标志,划定安全区域,提醒施工人员注意安全。 2)对深基坑、高支模等危险部位,采取有效的防护措施,如设置防护栏杆、安全网等,防止发生安全事故。 施工设备安全 1)对施工设备进行定期检查和维护,建立完善的设备管理制度,确保设备的安全运行。 2)为施工设备配备必要的安全防护装置,如防护栏、防护罩等,防止发生安全事故。 安全应急救援预案 应急救援组织机构 1)建立应急救援组织机构,明确各成员的职责和分工,确保在发生安全事故时能够迅速响应和救援。 2)定期组织应急救援演练,提高应急救援能力,检验应急救援预案的可行性和有效性。 应急救援演练 应急救援物资储备 1)储备必要的应急救援物资和设备,如灭火器、急救箱等,确保在发生安全事故时能够及时进行救援。 2)定期对应急救援物资和设备进行检查和维护,确保其性能良好,随时可以投入使用。 验收标准明确引用 国家规范引用 施工质量验收规范 1)严格按照国家现行的施工质量验收规范进行工程验收,确保工程质量符合国家标准。 2)对工程的各个分项、分部工程进行质量检验,按照规范要求进行评定,确保每一个分项、分部工程都达到合格标准。 安全验收规范 1)依据国家相关的安全验收规范,对施工现场的安全设施和设备进行验收,确保施工现场的安全条件符合规范要求。 2)保障施工人员的生命安全,对不符合安全要求的设施和设备及时进行整改,消除安全隐患。 行业标准遵循 水利行业标准 1)遵循水利行业的相关标准和规范,确保排水渠工程的质量和性能,满足水利工程的使用要求。 2)对工程的设计、施工和验收等环节,严格按照行业标准进行操作,保证工程的规范性和专业性。 环保行业标准 1)执行环保行业的标准和规范,减少施工对环境的影响,保护生态环境。 2)对施工过程中的废水、废气、废渣等进行处理,确保达标排放,符合环保要求。 项目特定要求 设计文件要求 1)严格按照设计文件的要求进行施工和验收,确保工程符合设计意图,实现设计目标。 2)对设计文件中的各项技术参数和质量标准,进行认真落实和检查,保证工程质量达到设计要求。 合同约定标准 1)遵守合同约定的验收标准和方法,确保工程质量达到合同要求,满足业主的需求。 2)对合同中规定的各项条款,严格执行和落实,保证合同的顺利履行。 技术文件编制合规性 国家施工标准遵循 设计文件要求执行 材料设备达标 1)严格按照设计文件要求,选用符合现行中华人民共和国有关工程施工验收规范和标准的材料与设备。从源头把控工程质量,确保所使用的材料和设备具备良好的性能和可靠性,以满足排水渠工程的长期稳定运行。 2)对材料和设备的质量、型号、规格等进行严格把控,确保满足设计标准。建立完善的质量检验体系,对每一批次的材料和设备进行详细检查,杜绝不合格产品进入施工现场。 3)在采购材料和设备时,要求供应商提供质量合格证明文件,进行严格审核。与优质供应商建立长期合作关系,确保材料和设备的供应稳定且质量可靠。 检查项目 检查内容 检查标准 检查方法 材料质量 物理性能、化学性能 符合国家相关标准 实验室检测 设备型号 规格、参数 与设计要求一致 核对文件 材料规格 尺寸、公差 在允许偏差范围内 量具测量 设备性能 运行稳定性、效率 达到规定指标 试运行测试 施工过程合规 1)施工过程严格遵循国家相关施工验收规范和标准,确保每一个环节都符合要求。制定详细的施工工艺流程,要求施工人员严格按照流程进行操作,保证施工质量的一致性和稳定性。 2)加强施工过程中的质量检查,对不符合标准的施工及时进行整改。建立多级质量检查制度,定期对施工现场进行巡查和抽检,及时发现和解决问题。 3)定期组织施工人员进行国家施工标准的学习和培训,提高施工人员的合规意识。通过培训和考核,使施工人员熟悉国家施工标准和规范,掌握正确的施工方法和技能。 施工过程质量检查 检查阶段 检查内容 检查频率 整改要求 基础施工 地基处理、钢筋绑扎 每天 立即整改 主体施工 混凝土浇筑、墙体砌筑 每两天 24小时内整改 附属设施施工 栏杆安装、管道铺设 每周 48小时内整改 竣工验收 整体质量、外观效果 一次 整改合格后重新验收 竣工验收达标 1)在分项和总体竣工验收过程中,确保工程质量达到国家规定的合格标准。对工程的各个分项进行严格的质量检验,确保每一项都符合验收标准。 2)积极配合甲方组织的权威部门进行检验和验收工作。提供完整的施工资料和相关证明文件,协助权威部门进行检测和评估。 3)对验收过程中发现的问题,及时进行整改,直至符合标准。制定详细的整改方案,明确整改责任人,确保整改工作按时完成。 4)在整改过程中,严格按照国家施工标准和规范进行操作,确保整改后的工程质量得到有效提升。加强对整改过程的监督和检查,确保整改工作符合要求。 5)整改完成后,再次申请验收,确保工程能够顺利通过竣工验收,交付使用。 设备材料进场管理 按规办理手续 1)按照国家规定办理施工中所需设备、材料的进场手续。了解并熟悉相关的法律法规和政策要求,确保手续办理的合法性和规范性。 2)确保进场手续齐全、合规,避免出现违规情况。安排专人负责手续办理工作,及时跟进手续办理进度,确保设备和材料能够按时进场。 3)在办理手续过程中,严格遵守相关流程和要求。准备好所需的文件和资料,按照规定的时间和地点提交申请,确保手续办理顺利进行。 4)与相关部门保持良好的沟通和协调,及时解决手续办理过程中遇到的问题。定期向甲方汇报手续办理情况,接受甲方的监督和指导。 甲方同意进场 1)在设备、材料进场前,主动向甲方代表提出申请,获得同意后方可进场。提前与甲方代表沟通,确定进场时间和方式,确保甲方有足够的时间进行安排和准备。 2)积极配合甲方对设备及材料的质量、型号、规格等进行检验工作。提供设备和材料的相关资料和证明文件,协助甲方进行检验和验收。 3)若甲方对设备及材料提出异议,及时进行处理和更换。认真听取甲方的意见和建议,对不符合要求的设备和材料及时进行整改或更换,确保满足甲方的要求。 4)在处理异议过程中,保持与甲方的良好沟通,及时反馈处理情况,争取甲方的理解和支持。 5)对更换后的设备和材料,再次进行检验和验收,确保质量符合标准。 甲方对设备材料检验 质量检验把关 1)对进场的设备和材料进行严格的质量检验,确保符合要求。建立专业的质量检验团队,采用先进的检验设备和方法,对设备和材料进行全面检测。 2)建立设备材料质量检验档案,记录检验情况。详细记录设备和材料的检验结果、检验时间、检验人员等信息,便于追溯和查询。 3)对于不合格的设备和材料,坚决予以退场处理。制定严格的退场管理制度,确保不合格产品及时清理出场,避免混入施工现场。 4)对退场的设备和材料,及时通知供应商进行处理,并要求供应商提供整改措施和时间节点。 5)加强对供应商的管理和监督,对多次提供不合格产品的供应商,取消其合作资格。 施工过程质量监管 监理抽查配合 1)积极配合监理对施工中原材料、半成品材料等的监督抽查工作。为监理提供必要的工作条件和协助,确保监理能够顺利开展工作。 2)按照监理要求提供相关资料和信息。及时整理和提供施工过程中的各种资料和记录,包括原材料检验报告、施工日志等,确保资料的真实性和完整性。 3)对监理提出的问题及时进行整改和反馈。建立快速响应机制,对监理提出的问题立即进行整改,并在规定的时间内反馈整改结果。 4)在整改过程中,邀请监理进行监督和指导,确保整改工作符合要求。加强与监理的沟通和交流,及时了解监理的意见和建议,不断改进施工质量。 5)定期组织与监理的沟通会议,总结施工过程中的质量问题和改进措施,共同推动工程质量的提升。 监理监督抽查工作 甲方验收准备 1)为甲方组织的权威部门进行分项和总体竣工验收做好充分准备。成立专门的验收准备小组,负责整理和完善施工资料,对工程进行全面自检。 2)整理好施工过程中的各项资料和记录,确保资料完整、准确。按照相关标准和规范,对施工资料进行分类整理和归档,确保资料的规范性和可读性。 3)提前对工程进行自检,发现问题及时整改。制定详细的自检计划,对工程的各个分项进行全面检查,及时发现和解决质量问题。 4)在自检过程中,邀请专业人员进行指导和检查,确保自检工作的准确性和有效性。加强对自检结果的分析和总结,针对存在的问题制定相应的整改措施。 5)整改完成后,再次进行自检,确保工程质量符合验收标准。 安全文明施工检查 不合格项处理 1)若施工过程中发现产品质量不符合标准,主动承担责任,进行返工修理。建立质量责任追溯制度,明确各环节的质量责任人,对出现的质量问题进行严肃处理。 2)按照规定扣除该项投标报价的100%,并承担相应的费用。严格执行合同约定,对不合格项进行经济处罚,确保质量问题得到有效解决。 3)对因不合格项造成的停工、延期等后果自行负责。制定详细的应急预案,对可能出现的质量问题进行提前预防和应对,减少损失。 4)在返工修理过程中,加强对施工质量的控制和管理,确保返工后的工程质量符合标准。邀请专业人员进行技术指导,采用先进的施工工艺和方法,提高返工效率和质量。 5)对返工修理情况进行详细记录,作为质量改进的依据。定期对质量问题进行分析和总结,采取有效的预防措施,避免类似问题再次发生。 不合格项描述 处理措施 责任人 处理时间 处理结果 混凝土强度不足 拆除重新浇筑 施工班组 3天内 经检测合格 钢筋间距不符合要求 调整钢筋间距 施工班组 2天内 符合设计标准 管道接口密封不严 重新密封处理 施工班组 1天内 无渗漏现象 地方行业规范落实 地方标准遵循 标准学习掌握 1)组织施工人员学习和掌握地方行业的有关工程施工验收规范和标准。制定详细的学习计划,通过培训、讲座、考试等方式,确保施工人员熟悉地方标准的要求和内容。 2)确保施工人员熟悉地方标准的要求和内容。定期对施工人员进行考核,检验学习效果,对考核不合格的人员进行补考和再培训。 3)定期对施工人员进行地方标准的考核,检验学习效果。建立学习档案,记录施工人员的学习情况和考核成绩,作为绩效考核的重要依据。 4)鼓励施工人员积极参与地方标准的学习和交流活动,不断提高自身的业务水平和综合素质。 5)根据地方标准的更新和变化,及时组织施工人员进行学习和培训,确保施工过程始终符合最新的地方标准要求。 地方标准学习培训 施工过程执行 1)在施工过程中,严格按照地方行业规范进行操作。建立健全质量管理体系,将地方标准要求融入到施工过程的各个环节,确保每一个施工步骤都符合地方规范。 2)确保每一个施工环节都符合地方标准的要求。加强对施工过程的监督和检查,定期对施工现场进行巡查,及时发现和纠正不符合地方规范的行为。 3)加强对施工过程的监督和检查,及时纠正不符合地方规范的行为。对违反地方标准的行为进行严肃处理,追究相关责任人的责任。 4)定期组织施工人员进行地方标准的宣贯和培训,强化施工人员的规范意识和质量意识。 5)根据地方标准的要求,不断优化施工工艺和方法,提高施工质量和效率。 验收标准对标 1)在竣工验收时,以地方行业规范的合格标准为依据进行对标检查。制定详细的验收方案,明确验收标准和流程,确保验收工作的公正性和准确性。 2)确保工程质量达到地方标准的要求。对工程的各个分项进行全面检查,对不符合地方标准的部分及时进行整改。 3)对不符合地方标准的部分,及时进行整改。制定整改计划,明确整改责任人,限期完成整改任务。 4)在整改过程中,严格按照地方标准进行操作,确保整改后的工程质量符合要求。邀请专业人员进行技术指导,确保整改工作的质量和效果。 5)整改完成后,再次进行验收,确保工程能够顺利通过竣工验收,达到地方标准的要求。 行业规定遵守 安全文明施工 1)严格遵守地方行业有关安全文明施工的规定。建立健全安全文明施工管理制度,明确各部门和人员的安全文明施工职责,确保施工过程安全有序。 2)设置明显的安全警示标志,保障施工人员和周边环境的安全。在施工现场的危险区域和关键部位设置警示标志,提醒施工人员注意安全。 3)定期进行安全文明施工检查,及时消除安全隐患。建立安全检查制度,定期对施工现场进行全面检查,对发现的安全隐患及时进行整改。 4)加强对施工人员的安全教育和培训,提高施工人员的安全意识和自我保护能力。通过安全培训、安全演练等方式,使施工人员熟悉安全操作规程和应急处理方法。 5)积极开展安全文明施工宣传活动,营造良好的施工氛围。在施工现场设置宣传栏、标语等,宣传安全文明施工知识和理念。 检查项目 检查内容 检查频率 整改要求 安全防护设施 防护栏杆、安全网等 每周 立即整改 消防安全 消防设施、防火措施 每两周 24小时内整改 文明施工 施工现场整洁、材料堆放 每天 及时清理 安全警示标志 设置位置、清晰度 每周 立即调整 消防环保要求 1)按照地方行业的消防、环保等规定进行施工。制定消防和环保管理制度,明确施工过程中的消防和环保要求,确保施工活动符合相关规定。 2)配备必要的消防设施和环保设备,确保施工过程符合要求。在施工现场配备足够的消防器材和环保设备,定期进行检查和维护,确保其性能良好。 3)加强对施工过程中的消防和环保管理,避免出现违规行为。建立消防和环保检查制度,定期对施工现场进行检查,对发现的问题及时进行整改。 4)对施工过程中产生的废弃物进行分类处理,减少对环境的污染。设置专门的废弃物存放点,对建筑垃圾、生活垃圾等进行分类收集和处理。 5)加强对施工人员的消防和环保教育,提高施工人员的环保意识和责任感。通过培训、宣传等方式,使施工人员了解消防和环保知识,自觉遵守相关规定。 消防环保设备配备 管线保护措施 1)采取有效的措施保护地上地下管线。在施工前,对施工现场的地上地下管线进行详细调查和标记,制定专门的管线保护方案。 2)在施工前对管线位置进行详细调查和标记。与相关部门沟通协调,获取管线资料,明确管线的走向、埋深等信息。 3)制定专门的管线保护方案,确保施工过程中管线不受损坏。在施工过程中,安排专人负责管线保护工作,对施工区域进行实时监控,发现问题及时处理。 4)对可能影响管线安全的施工活动,采取必要的保护措施,如设置保护套管、加强支撑等。 5)定期对管线保护情况进行检查和评估,及时调整保护措施,确保管线安全。 管线保护方案实施 地方特色考虑 地理环境适应 1)充分考虑项目所在地的地理环境特点,制定相应的施工方案。对项目所在地的地质、水文、地形等情况进行详细勘察和分析,结合排水渠工程的特点,制定切实可行的施工方案。 2)针对当地的地质、水文等条件,采取合适的施工技术和措施。根据地质情况选择合适的基础处理方式,根据水文情况制定排水和防水措施。 3)加强对地理环境变化的监测和应对,确保施工安全和质量。建立地理环境监测系统,实时掌握地理环境变化情况,及时调整施工方案和措施。 4)在施工过程中,注意保护当地的生态环境,避免对自然景观造成破坏。 5)与当地相关部门和居民进行沟通和协调,争取他们的支持和配合,共同推进工程建设。 地理环境勘察分析 气候条件应对 1)根据当地的气候条件,合理安排施工进度和施工顺序。了解当地的气候特点和规律,避开恶劣气候时段进行施工,确保施工安全和质量。 2)针对恶劣气候条件,制定相应的应急预案。如遇暴雨、大风、高温等恶劣天气,及时启动应急预案,采取有效的防护措施,减少损失。 3)采取有效的防护措施,减少气候对施工的影响。如在高温天气采取防暑降温措施,在雨季采取排水和防水措施。 4)加强对气象信息的收集和分析,及时掌握天气变化情况,提前做好应对准备。 5)定期对施工人员进行气候应对培训,提高施工人员的应对能力和自我保护意识。 气候应急预案启动 文化习俗尊重 1)尊重项目所在地的文化习俗,避免因施工行为引起不必要的纠纷。在施工前,了解当地的文化习俗和宗教信仰,制定相应的施工管理措施。 2)在施工过程中,积极与当地居民进行沟通和协调。定期召开座谈会,听取当地居民的意见和建议,及时解决他们关心的问题。 3)合理安排施工时间和施工方式,减少对当地居民生活的影响。避免在居民休息时间进行高噪音施工,减少粉尘和废水排放。 4)积极参与当地的文化活动,增进与当地居民的感情,营造良好的施工环境。 5)在施工结束后,及时清理施工现场,恢复当地的环境和景观,为当地居民创造良好的生活条件。 项目实际需求适配 施工方案定制 结合排水渠特点 1)依据七道江镇七道江村8社排水渠工程的特点,制定针对性的施工方案。对排水渠的规模、走向、地质条件等进行详细分析,结合实际情况制定施工方案。 2)充分考虑排水渠的规模、走向、地质条件等因素。根据排水渠的规模确定施工队伍和设备的配置,根据走向合理安排施工顺序,根据地质条件选择合适的施工技术。 3)确保施工方案能够有效解决排水渠施工中的实际问题。针对排水渠施工中可能出现的问题,制定相应的解决措施,提高施工方案的可行性和有效性。 4)在施工方案中,明确施工工艺和质量标准,确保排水渠的施工质量。 5)对施工方案进行优化和完善,不断提高施工效率和降低施工成本。 人力需求分析安排 满足设计要求 1)施工方案要严格按照设计文件的要求进行编制。认真研究设计文件,理解设计意图,确保施工方案与设计文件一致。 2)确保施工方案中的施工流程、工艺和技术措施等符合设计标准。对施工流程进行详细规划,选择合适的施工工艺和技术措施,确保施工质量达到设计要求。 3)对设计文件中的特殊要求,在施工方案中予以重点体现。如设计文件对排水渠的防渗、防腐等有特殊要求,在施工方案中制定相应的措施。 4)在施工过程中,严格按照施工方案进行操作,确保施工质量。 5)定期对施工方案进行评估和调整,根据实际情况进行优化和完善。 保证施工质量 1)施工方案要以保证排水渠施工质量为核心目标。建立质量管理体系,明确质量目标和质量责任,确保施工质量得到有效控制。 2)制定详细的质量保障措施,确保每一个施工环节的质量。从原材料采购、施工工艺控制、质量检验等方面入手,制定具体的质量保障措施。 3)加强对施工过程的质量控制,及时发现和解决质量问题。建立质量检查制度,定期对施工现场进行质量检查,对发现的问题及时进行整改。 4)对施工人员进行质量培训,提高施工人员的质量意识和操作技能。 5)鼓励施工人员积极参与质量管理,提出合理化建议,共同提高施工质量。 资源配备合理 人力需求分析 1)根据排水渠工程的实际需求,分析所需的各类专业人员数量和资质要求。对排水渠工程的施工任务进行分解,确定各个施工阶段所需的专业人员,如工程师、技术员、施工员等。 2)合理安排施工人员的工作岗位和工作任务。根据施工人员的专业技能和经验,分配合适的工作岗位和任务,确保人力资源得到充分利用。 3)确保人力资源能够满足施工进度和质量的要求。根据施工进度计划,合理安排施工人员的进场时间和退场时间,确保施工进度不受影响。 4)加强对施工人员的管理和培训,提高施工人员的工作效率和质量。 5)建立绩效考核制度,对施工人员的工作表现进行考核和评价,激励施工人员积极工作。 岗位名称 人数 资质要求 职责 项目经理 1 具有相关项目管理经验 全面负责项目管理 工程师 2 具备相关专业知识 提供技术支持 技术员 3 熟悉施工工艺 协助工程师工作 施工员 10 有施工经验 具体施工操作 质量员 2 熟悉质量标准 质量检查和监督 物力资源准备 1)准备好施工所需的各种设备、材料和工具。根据施工方案和施工进度计划,提前采购和租赁所需的设备、材料和工具。 2)确保物力资源的质量和数量符合施工要求。对采购的设备、材料和工具进行严格的质量检验,确保其性能和规格符合要求。 3)合理安排物力资源的进场时间和存放地点。根据施工进度计划,合理安排设备、材料和工具的进场时间,确保施工顺利进行。同时,选择合适的存放地点,做好保管和维护工作。 4)建立物力资源管理制度,加强对物力资源的管理和监督。对设备、材料和工具的使用情况进行记录和统计,及时发现和解决问题。 5)定期对物力资源进行检查和维护,确保其性能良好。 财力保障计划 1)制定合理的财力保障计划,确保工程建设资金的充足供应。对工程建设所需的资金进行详细估算,制定资金使用计划,确保资金合理使用。 2)合理安排资金的使用,提高资金的使用效率。根据施工进度计划,合理安排资金的支付时间和金额,避免资金闲置和浪费。 3)对资金的使用情况进行严格的监督和管理。建立资金管理制度,对资金的收支情况进行实时监控,确保资金安全。 4)积极与银行等金融机构沟通协调,争取获得更多的资金支持。 5)定期对财力保障计划进行评估和调整,根据实际情况进行优化和完善。 进度计划可行 结合工期要求 1)根据合同签订之日起至2026年10月1日的工期要求,制定详细的工程进度计划。对工程进行分解,确定各个施工阶段的时间节点和任务,制定详细的进度计划。 2)合理安排各个施工阶段的时间节点,确保工程能够按时完成。根据工程的难易程度和施工顺序,合理安排时间节点,避免出现工期延误。 3)对可能影响工期的因素进行提前预判和应对。如天气变化、材料供应、人员变动等因素,制定相应的应急预案,确保工期不受影响。 4)在施工过程中,严格按照进度计划进行施工,及时调整施工进度。 5)定期对进度计划进行检查和评估,根据实际情况进行优化和完善。 明确关键线路 1)找出排水渠施工中的关键线路和关键节点。对施工进度计划进行分析,确定关键线路和关键节点,明确施工的重点和难点。 2)对关键线路上的施工任务进行重点关注和管理。安排专人负责关键线路上的施工任务,确保施工进度不受影响。 3)制定相应的控制措施,确保关键线路上的施工进度不受影响。如增加资源投入、优化施工工艺等措施,提高施工效率。 4)对关键节点进行实时监控,及时发现和解决问题。 5)定期对关键线路和关键节点进行评估和调整,根据实际情况进行优化和完善。 进度控制措施 1)建立完善的进度控制体系,对工程进度进行实时监控。建立进度控制小组,制定进度控制制度,对工程进度进行实时监控和分析。 2)定期对工程进度进行检查和分析,及时发现和解决进度问题。每周召开进度协调会,对工程进度进行检查和分析,对发现的问题及时进行解决。 3)对延误的工期及时采取措施进行追赶,确保工程能够在合同工期内完成。如增加资源投入、调整施工顺序等措施,加快施工进度。 4)加强与各参建单位的沟通和协调,确保施工进度的顺利进行。 5)对进度控制情况进行总结和评估,不断提高进度控制水平。 编制合理性 文件结构逻辑清晰度 章节衔接自然流畅 前后章节呼应连贯 逻辑线索贯穿 在编写施工组织设计文件时,以排水渠施工的整体流程作为核心逻辑线索,确保各个章节都紧密围绕此线索展开,实现前后章节的自然衔接。在施工方案章节中,对施工顺序的详细规划会在工程进度计划章节中得到具体的时间安排呼应,使得施工顺序在时间维度上得以清晰呈现,保证了施工的有序进行。对于施工技术措施章节中提出的技术要点,在质量控制和安全管理章节中分别从不同角度进行阐述,质量控制章节强调如何通过严格的质量保障措施确保技术要点的准确落实,安全管理章节则关注如何通过有效的安全防护手段为技术要点的实施提供安全环境,形成前后连贯、相互支撑的逻辑链条。在资源配备章节中,对人力、物力和财力资源的精心确定会在施工流程的各个环节中得到合理体现和有效调配,与其他章节的内容相互呼应,共同服务于排水渠工程的顺利实施。 质量保障措施 安全防护手段 过渡语句自然 在不同章节之间运用恰当的过渡语句,能够使内容的转换更加自然流畅。从施工方案章节过渡到质量管理章节时,会明确表述‘在确定了科学合理的施工方案后,为确保排水渠工程达到国家及行业现行施工验收规范的合格标准,质量管理显得尤为重要’,这样的过渡语句清晰地阐明了两个章节之间的逻辑关系,引导读者自然地从施工方案的规划进入到质量管理的关注。从安全管理章节过渡到环境保护章节时,会说明‘在保障施工安全的同时,减少施工对环境的影响也是本项目的重要任务,接下来将详细阐述环境保护管理体系与措施’,使读者能够清晰地理解两个章节之间的关联性和过渡的必要性。在工程进度计划章节与资源配备章节之间,通过‘为了确保工程按照进度计划顺利进行,需要合理配备相应的人力、物力和财力资源’这样的过渡语句,实现了章节间的自然衔接,让读者能够轻松跟上内容的转换节奏。 关联内容呼应 对于施工过程中涉及的相关内容,在不同章节中进行有效的呼应,以确保各章节之间的紧密联系和内容的完整性。施工中所需设备、材料的进场要求,在施工方案章节中会详细提及采购和运输的具体安排,以确保设备和材料能够按时、按质到达施工现场;在质量管理章节中,会着重强调进场检验的严格标准,以保证所使用的设备和材料符合国家规定和项目要求;在资源配备章节中,会明确资源供应的保障措施,确保设备和材料的稳定供应。对于施工流程中涉及的安全文明施工、消防、环保等规定,在安全管理章节中会详细阐述具体的实施措施,以保障施工过程的安全和有序;在环境保护章节中,会进一步强调对环境影响的严格控制,以实现绿色施工的目标。对于施工期间对既有建筑物和已完工部分的保护措施,在施工方案章节中会说明施工过程中的具体保护安排,以避免对既有建筑和已完工部分造成损坏;在成品保护与保修章节中,会再次强调保护的重要性和具体实施方法,确保施工成果得到妥善保护。 章节内容过渡合理 内容过渡逻辑 根据排水渠工程的施工顺序和内在逻辑关系,合理安排章节内容的过渡,确保内容的转换符合工程实际和逻辑规律。从施工前期准备章节过渡到施工方案章节时,按照先确定施工条件和资源准备,再详细阐述具体施工方法的逻辑进行过渡。在施工前期准备章节中,会对场地条件、人员配备、材料采购等方面进行充分准备,为施工方案的实施奠定基础;在施工方案章节中,会根据前期准备情况,制定详细的施工工艺流程、施工技术措施等。在质量管理章节中,从质量目标设定过渡到质量保障措施的制定,遵循先明确目标,再采取具体措施的逻辑顺序。先根据国家及行业现行施工验收规范的要求,设定明确的质量目标;然后围绕质量目标,制定一系列具体的质量保障措施,如质量检验制度、质量控制流程等。从工程进度计划章节过渡到资源配备章节,依据工程进度对资源的需求,合理安排资源的供应和调配。工程进度计划章节会根据施工方案和工期要求,制定详细的工程进度安排;资源配备章节则会根据工程进度计划,确定所需的人力、物力和财力资源,并制定相应的资源供应和调配计划。 过渡章节 过渡逻辑 具体内容 施工前期准备-施工方案 先准备后实施 施工前期准备确定条件和资源,为施工方案实施做铺垫 质量管理(目标-措施) 先目标后措施 设定质量目标,围绕目标制定保障措施 工程进度计划-资源配备 进度决定资源 根据工程进度安排合理配备资源 过渡方式恰当 采用多种过渡方式,根据不同章节的特点和内容,选择恰当的过渡方式,使章节内容过渡更加自然、合理。在施工方案与安全管理章节之间,通过强调施工过程中的安全风险,引出安全管理的重要性和具体措施。在施工方案中,会详细描述施工过程中的各种操作和流程,同时也会分析可能存在的安全风险;在安全管理章节中,会针对这些安全风险,制定详细的安全管理制度和防护措施。在环境保护与工程进度章节之间,说明环境保护措施的实施不会影响工程进度,而是为了保障工程的可持续进行。在环境保护章节中,会介绍为减少施工对环境影响所采取的各项措施;在工程进度章节中,会说明如何在实施环境保护措施的前提下,合理安排工程进度,确保工程按时完成。在成品保护与保修章节和其他章节之间,通过强调成品保护对工程质量和后续使用的重要性,自然过渡到该章节的具体内容。在施工过程中,各个章节都会涉及到对施工成果的保护;在成品保护与保修章节中,会系统地总结和强调成品保护的方法和措施,以及后续的保修服务内容。 过渡章节 过渡方式 具体说明 施工方案-安全管理 强调风险引出措施 施工方案分析风险,安全管理针对风险制定措施 环境保护-工程进度 说明保障可持续性 环保措施不影响进度,保障工程可持续进行 成品保护与保修-其他章节 强调重要性引入内容 强调成品保护重要性,引出该章节具体内容 过渡引导清晰 在章节过渡时,提供清晰明确的引导信息,让评审人员能够准确把握内容的转换方向。在从施工技术措施章节过渡到质量控制章节时,会明确指出‘接下来将围绕施工技术措施,详细阐述如何进行质量控制’,使评审人员清楚地知道即将进入的内容与之前的施工技术措施相关,并且是从质量控制的角度进行深入探讨。在从安全管理章节过渡到应急与风险抵抗章节时,会说明‘为应对施工过程中可能出现的突发情况,保障施工安全,接下来将介绍应急与风险抵抗措施’,让评审人员明白这是从日常的安全管理过渡到应对突发情况的措施介绍。在从资源配备章节过渡到工程进度计划章节时,会强调‘合理的资源配备是确保工程按照进度计划顺利进行的基础,下面将详细介绍工程进度安排’,使评审人员能够理解资源配备与工程进度之间的紧密联系,以及内容转换的逻辑依据。 应急与风险抵抗 板块关联紧密有序 板块逻辑关联 各个板块之间存在紧密的逻辑关联,共同服务于排水渠工程的顺利实施。施工方案板块为质量管理、安全管理、工程进度等板块提供基础依据。施工方案中确定的施工工艺流程、施工技术措施等,是质量管理、安全管理和工程进度安排的重要参考。质量管理板块通过对施工方案的实施过程进行全面监控和严格保障,确保工程质量达到国家及行业现行施工验收规范的合格标准。安全管理板块为施工方案的顺利执行提供坚实的安全保障,通过制定完善的安全管理制度和采取有效的安全防护措施,避免施工过程中发生安全事故,同时也会对工程进度和环境保护产生积极影响。工程进度计划板块根据施工方案和资源配备情况制定合理的进度安排,确保工程能够按时完成;而资源配备板块则为工程进度和质量提供必要的资源支持,确保施工过程中人力、物力和财力的合理供应。成品保护与保修板块与施工方案、质量管理等板块密切相关,在施工过程中保护好施工成果,确保工程质量不受损害,并为后续的维修保障提供服务。应急与风险抵抗板块则为整个工程的顺利进行提供全面的风险应对措施,与各个板块都存在紧密的逻辑关联,在遇到突发情况时能够及时采取有效的应对措施,保障工程的顺利进行。 板块衔接有序 按照排水渠工程的施工流程和管理需求,有序安排各板块之间的衔接,确保工程施工的各个环节紧密相连、有条不紊。先进行施工前期准备板块,包括场地准备、资源筹备等工作,为后续施工方案的实施做好充分铺垫。在场地准备方面,会对施工现场进行清理、平整等工作,确保施工场地符合施工要求;在资源筹备方面,会根据施工方案的需求,采购所需的材料、设备,组织施工人员等。施工方案板块确定后,紧接着是质量管理、安全管理、工程进度等板块的实施,各板块相互配合,共同保障工程质量、安全和进度。质量管理板块会对施工过程中的每一个环节进行质量监控,确保工程质量符合标准;安全管理板块会为施工人员提供安全培训,设置安全防护设施,保障施工安全;工程进度计划板块会根据施工实际情况,及时调整进度安排,确保工程按时完成。在工程接近尾声时,启动成品保护与保修板块,保障施工成果的完整性和后续的使用。在成品保护方面,会采取覆盖、防护等措施,避免施工成果受到损坏;在保修方面,会制定详细的保修计划,为工程的后续使用提供保障。应急与风险抵抗板块则贯穿整个工程过程,随时应对可能出现的突发情况,确保各板块的衔接有序进行。在遇到自然灾害、安全事故等突发情况时,应急与风险抵抗板块能够迅速启动应急预案,采取有效的应对措施,减少损失。 板块互动协同 各板块之间实现互动协同,共同推进排水渠工程的建设。质量管理板块与施工方案板块密切互动,在施工过程中,质量管理板块会对施工方案的实施情况进行实时监控,及时发现质量问题并反馈给施工方案板块,以便施工方案板块调整施工方法。如果在施工过程中发现某个施工工艺导致质量问题,质量管理板块会及时通知施工方案板块,施工方案板块会根据反馈情况,对施工工艺进行优化调整。安全管理板块...
七道江镇七道江村8社排水渠工程投标方案.docx
下载提示

1.本文档仅提供部分内容试读;

2.支付并下载文件,享受无限制查看;

3.本网站所提供的标准文本仅供个人学习、研究之用,未经授权,严禁复制、发行、汇编、翻译或网络传播等,侵权必究;

4.左侧添加客服微信获取帮助;

5.本文为word版本,可以直接复制编辑使用。


这个人很懒,什么都没留下
未认证用户 查看用户
该文档于 上传
×
精品标书制作
百人专家团队
擅长领域:
工程标 服务标 采购标
16852
已服务主
2892
中标量
1765
平台标师
扫码添加客服
客服二维码
咨询热线:192 3288 5147
公众号
微信客服
客服