文库 工程类投标方案 市政工程

电梯安装投标方案(133页)(2024年修订版).docx

DOCX   133页   下载380   2024-09-11   浏览676   收藏48   点赞880   评分-   45717字   23.00

AI慧写标书

十分钟千页标书高效生成

温馨提示:当前文档最多只能预览 15 页,若文档总页数超出了 15 页,请下载原文档以浏览全部内容。
电梯安装投标方案(133页)(2024年修订版).docx 第1页
电梯安装投标方案(133页)(2024年修订版).docx 第2页
电梯安装投标方案(133页)(2024年修订版).docx 第3页
电梯安装投标方案(133页)(2024年修订版).docx 第4页
电梯安装投标方案(133页)(2024年修订版).docx 第5页
电梯安装投标方案(133页)(2024年修订版).docx 第6页
电梯安装投标方案(133页)(2024年修订版).docx 第7页
电梯安装投标方案(133页)(2024年修订版).docx 第8页
电梯安装投标方案(133页)(2024年修订版).docx 第9页
电梯安装投标方案(133页)(2024年修订版).docx 第10页
电梯安装投标方案(133页)(2024年修订版).docx 第11页
电梯安装投标方案(133页)(2024年修订版).docx 第12页
电梯安装投标方案(133页)(2024年修订版).docx 第13页
电梯安装投标方案(133页)(2024年修订版).docx 第14页
电梯安装投标方案(133页)(2024年修订版).docx 第15页
剩余118页未读, 下载浏览全部

开通会员, 优惠多多

6重权益等你来

首次半价下载
折扣特惠
上传高收益
特权文档
AI慧写优惠
专属客服
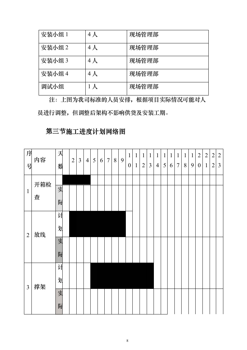
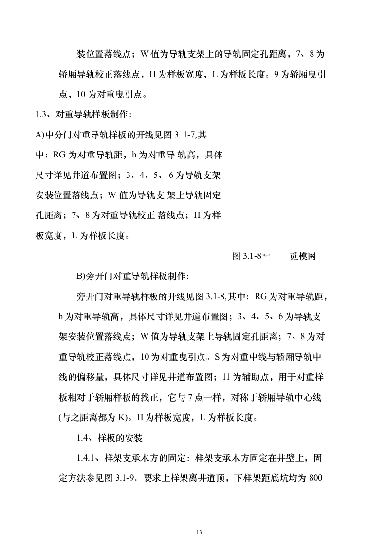
电梯安装投标方案 目录 第一章 施工组织要求 2 第一节 施工总体布置 4 第二节 劳动力安排计划 7 第三节 施工进度计划网络图 8 第四节 施工总平面布置设计 11 第五节 生产组织技术保证措施、质量保证措施 30 第六节 施工进度保证 33 第七节 安全生产 34 第八节 文明施工 42 第九节 投标产品介绍 49 第十节 投标产品主要件清单 81 第十一节 投标机型备品备件清单 84 第十二节 售后服务及相关承诺 88 第一条 广日售后服务介绍 88 第二条 维修保养服务 92 第三条 客户热线服务中心 121 第四条 广日电梯遥监系统 122 第五条 售后服务承诺 123 第六条 免费培训计划 124 施工组织要求 (一)工程概况及控制目标1.1施工单位及职能 该安装工程的施工,由广州广日电梯工业有限公司合同执行部负责管理,其属下的合同执行科、安装管理科和调验质量科分别担任排产、发货管理和施工实施、配合,其职能如下: (1)合同执行科负责对全过程合同执行的日常工作进行安排,包括流程梳理,制度建立,协调相关方按时完成工作,保证合同顺利发货和移交; (2)安装管理科负责对电梯安装过程的施工安全、质量、环境保护、工程进度、工作效率、文明施工工作的有效控制; (3)调验质量科负责对电梯产品质量问题进行反馈 、 分析及协调解决,并对各安装班组的安装质量监督及整改工作。 1.2施工过程中的运作 (1)安装管理科将派驻项目负责人对施工进度进行监控,并负责解决和业主、土建部门的施工配合问题,确保工程按计划完工; (2)调验质量科在安装队完成机械电器安装后,派出专业人员进行整梯调试和验收工作。 1.3施工管理——电梯安装现场管理细则 (1)各区负责安装的小组长为该区安全负责人,该区的施工安全由小组长负责; (2)烧焊动火必须先向有关负责人申请,违反各区总包单位规定擅自动火的,按规定追究当事人、组长的责任; (3)每天开工前组长负责检查各安装人员的安全带、安全帽、工作服、胸卡的佩戴情况,并作相应登记; (4)收工时必须有专人负责检查各层安全防护栏,确保各层安全防护栏完好、无遗漏,并作纪录; (5)各区的安装人员由各组长每天考勤,如有特别情况不能开工的,必须提前向总负责人申请,同时如果发现现场有未上报的人员在施工,将追究组长的责任; (6)严禁在工具房所设吸烟区以外的地方吸烟; (7)严禁在公共场所随地扔垃圾、口出秽言、打闹等有损我公司形象的行为; (8)工具房必须每天设定卫生负责人,各作业场所清洁卫生; (9)各区仓库的电梯物料进出必须作登记; (10)施工计划按要求制定、张贴,每日填写,并符合合同工期要求,延长有依据; (11)人员具有环保知识,包括特殊、普通废物有那些和如何处置、应急方法(火灾、油泄漏、氧乙炔泄漏)、使用氧、乙炔、使用灭火器和判断失效等; (12)电器有漏电保护并可靠接地,卷扬机制动器可靠,手动葫芦有防脱钩装置,在限定值内使用。 垂直电梯施工计划流程图 施工总体布置 施工场地及施工用电要求 1、施工场地: (1)由于电梯安装工程的实际需要,要占用地盘的部分场地作堆放电梯零部件及工具房、库房之用,希望需方能按现场实际的要求提供。 (2)按需要设立面积约50-100M²/间,作为临时工具房和库房。使用时间由进场日起到电梯安装完成为止,(如土建部门必须使用可按要求另提供附近位置使用)房间内须具备临时或永久的门窗设施。 (3)因为电扶梯的零部件较多且体积较大,在到货时需要临时提供停放地点,直到吊装完成为止,因此需清空相应的运输通道(可根据现场情况确定)。另外还有部分电梯的零部件需放置在相应的楼层,待安装时使用,使用时间由吊装日起到该部件安装使用完成为止。 2、施工用电: (1)施工用电要求在双方互相协商的前提下提供电源(220V、380V)。 (2)主要用电设备有焊机(11KW)用于导轨.油盘等的焊接、卷扬机(15KW)用于吊装、白炽灯(60W)若干用于施工照明。 (3)单台扶梯主机功率约10KW、单台电梯主机功率约 15KW,要求三相四线,线径不小于16M²,独立地线,电源电压波动不超过±7%,作为电扶梯运行的动力电源。 (三)工程投入的施工机械设备情况、主要施工机械进场计划 序号 名称 规格 数量 单位 安装用设备 1 手提焊机 380/220V 5 台 2 手提拖板 30M 5 个 3 钢丝绳夹 8-10MM 3 只 4 铜锤 5 把 5 手提钻 5 把 6 手提砂轮机 5 把 7 手锤 5 把 8 活动板手 8 把 9 水平尺 3 把 10 套筒板手 8 把 11 压力尺 8 把 12 数字万能表 8 台 13 压线钳 8 把 14 奶嘴钳 8 把 15 塞尺 5 把 16 框式水平尺 0.1/1000 5 把 17 导轨刨 5 把 18 千斤顶 3.5T 3 只 19 油壶 8 个 20 远程对讲机 30 个 21 台钻 5 部 22 碘钨灯 1000瓦 4 支 23 葫芦 5吨 3 个 调试验收用设备 1 电 脑 数 据 输 入 器 (CARRYCOM) 8933 2 台 2 数字钳表 DM-6015 2 台 3 绝缘表 15V/500V (DM-517) 2 台 4 噪音计 HY103A 2 台 5 振动测试仪 P-VASII 2 台 注:安装用设备随机一同发往现场,验收用设备调试人员会自行带往现场。 劳动力安排计划 单位:人 工种 按工程施工阶段投入劳动力情况 项目负责人 1人 项目负责人 技术组 1人 后勤支援部 安全组 1人 后勤支援部 质监组 1人 后勤支援部 运输小组 2人 现场管理部 吊装小组 3人 现场管理部 搭棚小组 3人 现场管理部 安装小组 16人 现场管理部 安装小组1 4人 现场管理部 安装小组2 4人 现场管理部 安装小组3 4人 现场管理部 安装小组4 4人 现场管理部 调试小组 1人 现场管理部 注:上图为我司标准的人员安排,根据项目实际情况可能对人员进行调整,但调整后架构不影响供货及安装工期。 施工进度计划网络图 序号 内容 天数 2 3 4 5 6 7 8 9 10 11 12 13 14 15 16 17 18 19 20 21 22 23 1 开箱检查 实际 2 放线 计划 实际 3 撑架 计划 实际 4 导轨 计 实际 5 机房 计划 实际 6 *灌主机水泥座 计划 实际 7 踏板安装 计划 实际 8 门套 计划 际 9 *土建塞门套 计划 实际 10 电器接线 计划 实际 11 轿厢安装 计划 实际 12 对重安装 计 实际 13 厅门安装 实际 14 井道相架拆除 计划 实际 15 *灌缓冲水泥座 计划 实际 16 *动力电源 计划 实际 17 调试(3天运行) 计划 实际 18 验收 计划 实际 施工总平面布置设计 (一)直梯安装工艺 1、放样 1.1、出入口样板的制作 0P(门口净 A)中分门样板制作 出入口样板的开线参见图3.1-4,150+ 出入口中心线与轿厢中心线一致,其中图3.1-4+ OP为开门净宽,L为样板长度,1、2为门口样线落线点。 B)旁开门样板制作 出入口样板的开线见图3.1-5,出入口中心线与轿厢中心线的偏移量M值,详见井道布置 图3.1-5↵ 图,其中0P为开门净宽,L为样板长度,1、2为门口样线落线点。 C)样板数量 通常制作2件,分别用于上 下样,当电梯为双开门时,应多作2件,中分门的开线方式二者 一样,旁开门开线方式见图3.1-61.2、轿厢导轨样板制作 轿厢导轨样板的开线见图3.1-7,其中:RG为轿厢导轨距,h为轿厢导轨高,具体尺寸详见井道 布置图;3、4、5、6为导轨支架安图3.1-7↵ 装位置落线点;W值为导轨支架上的导轨固定孔距离,7、8为轿厢导轨校正落线点,H为样板宽度,L为样板长度。9为轿厢曳引点,10为对重曳引点。 1.3、对重导轨样板制作: A)中分门对重导轨样板的开线见图 3. 1-7,其中:RG 为对重导轨距,h 为对重导 轨高,具体尺寸详见井道布置图;3、4、5、 6为导轨支架安装位置落线点;W 值为导轨支 架上导轨固定孔距离;7、8为对重导轨校正 落线点;H 为样板宽度,L 为样板长度。 图3.1-8↵ 觅模网 B)旁开门对重导轨样板制作: 旁开门对重导轨样板的开线见图3.1-8,其中:RG为对重导轨距,h为对重导轨高,具体尺寸详见井道布置图;3、4、5、6为导轨支架安装位置落线点;W值为导轨支架上导轨固定孔距离;7、8为对重导轨校正落线点,10为对重曳引点。S为对重中线与轿厢导轨中线的偏移量,具体尺寸详见井道布置图;11为辅助点,用于对重样板相对于轿厢样板的找正,它与7点一样,对称于轿厢导轨中心线(与之距离都为K)。H为样板宽度,L为样板长度。 1.4、样板的安装 1.4.1、样架支承木方的固定:样架支承木方固定在井壁上,固定方法参见图3.1-9。要求上样架离井道顶,下样架距底坑均为800 1000mm。 1.4.2、安装样板 样板的安装位置参见图3.1-10。图中尺寸A,B参阅随机所附的电梯井道布置图。 图3.1-9 样板设置顺序:出入口样板线是井道全部装置的安装基准线,在设置样板时,应先设置出入口样板,再顺序设置轿孔。 2、导轨、撑架的安装 2.1、导轨撑架 导轨撑架是导轨的支承件,由导轨支架和码托组成。要求每条导轨至少应有两档导轨撑架,但对于最上段导轨如果导轨长度小于800mm,则只需用一档导轨撑架进行固定。导轨撑架间距应不大于2500mm。 2.2、对重后置式电梯导轨撑架 如果H>600则必须采用槽钢进行修井,有关修井内容可参考《电梯安装手册》中间梁的施工法。 2.3、对重侧置式电梯导轨撑架 对重侧置式电梯导轨撑架为主、副轨共用型。 2.4、码托在水平方向上位置的确定 对重码托固定螺栓位置的确定 用直角尺将副轨样线引到井道壁划出纵向墨线,同时测量副轨样线(靠近厅门侧那条)与井道壁之间的距离H1。 以纵向墨线为基准向井道两侧偏移,偏移20mm的位置定为第一支膨胀螺栓的位置,再偏移150mm的位置定为第二支膨胀螺栓的位置,见图3.2-1。 2)导轨、撑架的安装 (1)导轨撑架 导轨撑架是导轨的支承件,由导轨支架和码托组成。要求每条导轨至少应有两档导轨撑架,但对于最上段导轨如果导轨长度小于800mm,则只需用一档导轨撑架进行固定,导轨撑架间距应不大于2500mm。 (2)对重后置式电梯导轨撑架 如果H>600则必须采用槽钢进行修井,有关修井内容可参考《电梯安装手册》中间梁的施工法。 (3)对重侧置式电梯导轨撑架 对重侧置式电梯导轨撑架为主、副轨共用型。 (4)码托在水平方向上位置的确定 ①对重码托固定螺栓位置的确定 a.用直角尺将副轨样线引到井道壁划出纵向墨线,同时测量副轨样线(靠近厅门侧那条)与井道壁之间的距离H1; b.以纵向墨线为基准向井道两侧偏移,偏移20mm的位置定为第一支膨胀螺栓的位置,再偏移150mm的位置定为第二支膨胀螺栓的位置,见下图 图3.2-1 ②轿厢码托固定螺栓位置的确定 a.用直角尺将两条主轨样线引到井道壁划出纵向墨线,同时测量主轨样线与井道壁之间的距离H2; b.以纵向墨线为基准向井道两侧偏移; I型:偏移H2/2的位置定为膨胀螺栓的位置。 II型:偏移L的位置定为膨胀螺栓的位置,L见下表: 参考值 T-8K T-13K T-18K L(mm) 110 104 87 (5)码托的固定 1)预埋钢板焊接法 ①在未焊接前首先要检查预埋件是否坚实牢固,敲击时应没有空洞声,否则要重新预埋后再将码托焊接在上面,然后用铁凿将钢板表面的残余水泥或其它杂物清除; ②将码托焊接在预埋件上,焊缝必须是连续的并应全焊。码托的水平度误差在千分之十五以内; ③对于由于井道预埋件位置偏移而造成码托部分悬空的情况,工艺要求如下: a.允许码托悬空部分的长度不大于50mm; b.L1大于50mm时,对于双孔码托,则可一端用焊接固定,一端用螺栓固定,但焊接长度L2必须大于50mm;对于单孔码托 , 则可用同材料的双孔码托代替; c.对于砖墙井壁,由于井道预埋件位置偏移造成码托悬空部分的长度L1大于50mm时,则必须对井道预埋件进行重新预埋。 2)撞拉式膨胀螺栓紧固法: ①撞拉式膨胀螺栓仅适用于水泥构件,不适用于砖结构的构件,且水泥强度不低于180kg/cm2; ②水泥壁厚度不低于120mm; ③螺栓距水泥边缘及螺栓间距尺寸要求见下表和图12.8: 螺栓规格 螺栓距水泥边缘 两螺栓间距 M12 不小于100mm 不小于100mm M16 不小于120mm 不小于120mm 图12.8螺栓位置尺寸图 (6)导轨支架的安装 ①导轨支架长度的确定 由于建筑方面的原因,井道壁不可能达到绝对的垂直,导致各档导轨支架的长度都不相同,所以要在现场根据各档实际尺寸来截取支架。 a.为便于支架端部的焊接作业,应使支架端部与埋件或井道壁留有15mm的间隙,故对重导轨支架长度=H1+15; b.同样,预留15mm间隙,再加上3mm的垫片间隙,故轿厢导轨支架长度=H2-18。 ②导轨支架的定位 a.导轨支架与导轨底的接触面应平行于其对应的样线(d1、d2)所确定的平面,其平行度误差应在0.5mm以内,应使al、a2、a3、a4的数值相差在0.5mm以内; b.导轨支架与导轨底的接触面与对应样线(d1、d2)的距离应为1~3mm(以便校轨时插入垫片); c.导轨支架上用来固定导轨的长圆孔(对重支架)或圆孔(轿厢支架)的中心线应与对应的样线(d1、d2)重合,其偏差在1mm以内。 ③导轨支架安装工艺要求 a.工艺要求: (a)导轨支架水平度误差应满足X≤1.5%H,其中H为支架的长度,工艺见图3.2-23。可用600mm水平尺测量; 图3.2-23 (b)导轨支架垂直度误差应满足|a1-a2|≤0.5,其中a1、a2的值用钢直尺量度,工艺见图3.2-24; 图3.2-24 (c)导轨支架的焊接要求: a)支架搭入码托的深度D≥2/3L; b)支架和码托搭接处焊接的焊角高度见下表,焊缝必须是连续的,并应全焊。 焊角 高 载客量 A(mm) B(mm) P6~13 4 3 P15以上 6 3 ※禁止事项 ①焊缝不连续,焊角高度小于上表; ②导轨支架靠近井道壁侧未焊接; ③导轨支架水平度误差X>1.5%H; ④导轨支架和码托的搭接长度D<2/3L。曳引机 (1)利用机房内的吊钩用手拉葫芦将主机吊起,吊起时,手拉葫芦应如图12.9正确使用。对主机的捆扎,并确认牢固方可进行主机的吊挂。用钢丝绳捆扎时,应注意与主机接触的地方应使用布垫,以防止主机表面损伤。 图12.9手拉葫芦的使用 ※安全注意事项 ①作业前,必须戴上安全帽和手套; ②手拉葫芦使用前,必须检查其完好性以及吊钩的可靠性; ③重物吊起时,必须有联络信号和大声复述; ④人体各个部位均不能置于被吊起重物的底下。 (2)承重梁及主机的安装 如下图将承重梁置于主机下,按照井道布置图确认主机安装方向,用螺栓将承重梁临时固定在主机,水平放置于地面。利用线坠找出轿厢曳引点在承重梁的相对位置划一条直线,并从此处用拉尺量出一段距离d,使d=L+75,然后沿此处用风焊切割去多余的部分。 (3)支承座的安装 将承重梁的支承座按下图焊接在承重梁上。 (4)导向轮的安装 在主机安装前,应将导向轮安装在导向轮梁上,安装方法见详细工艺。 安全作业 ◎进入井道作业必须使用安全带和戴安全帽。 ◎焊接作业时必须使用电焊面罩、手套、脚套。 ◎焊接作业前必须先清理底坑的易燃物。 ◎焊接作业结束后必须检查有无火种遗留,在一小时后方可离开现场。 3)厅门的安装 (1)在各层楼的建筑墙壁上都有一条由甲方提供的楼板装饰面定位墨线,该墨线旁边同时注明了基准尺寸(通常为1000mm,但应与甲方进行确认); (2)以楼板装饰面定位墨线为基准向下方偏移基准尺寸弹一条墨线,则该墨线的位置即为楼板装饰面的位置。 4)地坎的安装 混凝土牛腿时地坎的安装: ①在图示位置打入两条支承模板用钢筋(选用工厂发货的φ10×200螺纹钢); ②用内径为φ20的钢管套住支承模板用钢筋然后向上弯曲约90度; ③在支承模板用钢筋上放置一条厚10mm,长L的模板。 5)门套的组装 (1)用螺栓连接门套横梁和门套立柱,该作业应在平坦的地方垫上木板进行,以免划伤门套; (2)调整门套横梁与门套立柱互相平齐、垂直,必要时可加入垫片进行调整。同时确认在横梁位置左、右门套立柱的间距为 开门宽度±1。 6)门扇的安装 (1)清除门套焊接部分(用锉刀)和塞门套的水泥、砖块(用手锤)等凸出物; (2)如果门套与门扇为不锈钢时,应如下图“厅轿门安装图”所示用墙纸刀削去厅门扇和厅门套转角部位的保护胶纸,然后撕 去图示部分的保护胶纸条,待电梯投入运行时再由客户自行除去剩余部位的保护胶纸; (3)清除地坎槽内残留的杂物。 7)轿架 轿架安装工艺 (1)调整轿底①的水平度 a.拆除轿底的四个限位套筒,使轿底称重橡胶处于工作状态; b.调整轿底的四个限位螺栓到活络轿底的距离为8~10mm; c.测量位置:图3.5-19所示A、B、C、D四个位置,(A、B为X方向,A是地坎面,B是轿厢地面,C、D为Y方向的轿厢地面; 水平度应在2/1000mm以内。 d.调整方法:Y方向的偏差利用四条轿底拉杆的固定螺母进行调整,见图3.5-17;X方向的偏差利用在轿底称重橡胶与框架之间插入垫片进行调整; e.调整作业结束后必须将锁紧螺母紧固; f.确认轿厢地坎到厅门地坎的距离为30~33mm。 (2)安装曳引钢丝绳。 (3)吊起对重架,拆去顶起木方,慢慢放下对重架,使曳引 钢丝绳处于张紧状态。 (4)拆除手拉葫芦,并加载对重块。 (5)拆除轿厢安装专用夹具,向上盘车释放安全钳楔块。 (6)将U形码从提拉臂拆下后与提拉杆用螺母连接,然后用连接销固定提拉臂与U形码,最后插入开口销。 注意:提拉臂与U形码进行连接时,应通过调整U形码来确定连接位置,严禁将U形码提起后与提拉臂连接,安装后应确认连接销能够自由转动。 (7)在距离轿厢地坎2575±1mm的位置上将横杆④装在轿架立柱③上。 (8)将前柱⑨装在轿底①和横杆④上。 (9)将限位开关打板11装在轿底①和横杆④上,限位开关打板的垂直度误差不大于1mm。 (10)拆除非限速器钢丝绳侧的限位螺栓。 编号 部件名称 编号 部件名称 ① 轿底 6 安全钳座 ② 轿底拉杆 ⑩ SP型导靴 ③ 轿架立柱 安全钳楔块 ④ 横杆 9 轿底限位套筒 ⑤ 位置感应器 20 轿底称重橡胶 ⑥ 轿架上横梁 1 轿底限位螺栓 ⑦ 防护栏杆 安全钳提拉杆 ⑧ 油盅 3 轿门导轨 ⑨ 前柱 门机架加强板 ⑩ 电缆固定夹 5 门机架 限位开关打板 26 绳头锥套护板盖 轿门地坎 7 安全钳联动杆 3 护脚板支架 28 位置感应器固定支架 护脚板 29 防护栏杆支架 随行电缆挂线架 30 安全钳SCS开关 图12.10轿架总装图 8)安全钳 (1)安全钳型号及适用范围。 型号 额定速 度 导轨 型号 额定载荷 FW-8M C ~ 60 105 T-8K 11人以下(含 11人) FW-13 MC ~ 60 105 T-13K 13~17人 (2)安全钳楔块部分组装。 (3)安全钳的调整。 ①安全钳楔块部分在出厂前已由工厂调整好,现场一般不需调整; ②对于安全钳楔块部分组装现场确认项目:a.安全钳楔块与导轨间隙5±0.5; b.安全钳咀与导轨间隙3.5±0.5; c.安全钳楔块凸出导轨面4.5±0.5。 (4)安全钳的清洗作业 ①作业目的:清洗混入安全钳内部的砂石; ②作业时间:井道清洁作业结束后; ③作业步骤: a.拆除楔块固定螺栓(2支)和导向板固定螺栓(4支); b.将楔块(2件)、导向板(2件)、滚轮(2排)取出用柴油清洗; c.重新安装时,先装一边的楔块、导向板和滚轮,再装另外一边;首先将楔块、导向板和滚轮按原位放置,然后将楔块顶起与导轨接触,这时拧紧导向板的固定螺栓,再将整个安全钳座扳向一边使楔块回落到原始位置,最后拧紧楔块的固定螺栓;另一 边的作业顺序相同。 尺 机 种 D RG P6 ~ 11 1 467± 1 154 0 P1 3~17 1 667± 1 174 0 a.在安装轿底和轿架立柱的连接螺栓时,插入安全钳垫片,安全钳垫片应在轿底两边均分插入,不能够只插入一边。 b.在慢车运行后,再确认楔块凸出轨面的尺寸要求。 9)组装轿厢 (1)P—6.8.9.10型电梯,①②③④⑥⑦⑧⑨为转角壁板 , ⑤为中间壁板;P—11.13.15.17型电梯,①②④⑤⑦⑧⑩11为转角壁板,③⑥⑨为中间壁板。 (2)将轿顶放入轿厢框架内,用电线吊在轿架上横梁上并尽可能的吊高(此项只限于整体式轿顶,关于分体式轿顶的组装可参见后述第3.5.3.3项)。 (3)在装嵌壁板前应对连接部位的保护胶纸进行处理,而且胶布应粘贴在保护胶纸上,千万不要直接粘贴在不锈钢上,否则会使不锈钢变色。 (4)壁板的连接 ①壁板与壁板之间使用5支M8六角螺栓进行连接。中间部位的连接和转角部位的连接见下图; ②单件壁板与轿底踢脚板之间的连接见下图; ③单件壁板与轿顶之间的连接见下图; ④操纵壁板及前壁板与轿厢地板的连接是利用轿厢地板侧的螺丝孔。 (5)与壁板之间的平齐度在1mm以内,见图12.11。 (6)在轿厢地板上组合壁板,壁板分三部分组合,具体如下: ①P—6.8.9.10型电梯,①和②和③和④、⑥和⑦和⑧和⑨ 、 ②P-11.13.15.17型电梯,①和②和③和④和⑤、⑦和⑧和⑨和⑩和⑩、⑥。 进行上述壁板组合时,应注意如下事项: ①应尽可能使组合了的壁板下面(放在轿底踢脚板的一面)在同一水平面上; ②调整壁板间的平齐度在标准值内; ③应完全拧紧壁板间的连接螺栓。 (7)将上述第6项中组合好的壁板放置在对应的轿底踢脚板 上并用螺栓与踢脚板紧固,其中壁板⑥(P-6.8.9.10为⑤)最后装配。 (8)完全地紧固壁板与轿底踢脚板的连接螺栓。 (9)放下轿顶板,与轿厢壁板以及轿厢门横梁进行螺栓连接。 (10)安装轿门导轨组件和门机座。 (11)在轿厢的左、右轿门立柱位置,用线坠测量轿厢在X、Y方向上的垂直度。X、Y方向的垂直度偏差应在2mm以内;偏差超过2mm时,应在轿底称重橡胶与轿底框架之间插入垫片进行调整。 生产组织技术保证措施、质量保证措施 1工程技术保证措施 (1)施工现场设项目负责人,担任解决现场的技术问题和准确地将存在问题反馈回广州工程本部; (2)当项目负责人将技术问题反馈回安装部技术科时,技术科必须迅速了解情况,落实每项技术措施; (3)在安装小组施工期间,我公司将严格按照IS09001的质量管理体系和IS014001环境管理体系实行地盘的监督管理制度,由安装组长在每个工程环节进行质量检查和施工现场环境监控 , 发现问题及时整改并上报; (4)安装人员在完成部分项目调整工作后,必须有检查人员(质量负责人)检查签认后,才能进入下一个施工环节; (5)整梯调试必须由专门的调试人员进行,确保施工质量; (6)每台梯的施工组长,按实际施工情况填写质量检查报告,并由质量负责人签认; (7)垂直电梯的安装将以国标为标准; (8)电梯安装过程的监控规程见届时根据施工计划制定。 2工程质量保证措施 (1)根据电梯安装工艺流程,每完成一个工序需由安装小组自检合格→上报各质量负责人进行确认→再由项目负责人抽查合格后→上报监理公司→进入下一工序,如此循环操作,保证没有返工项目,确保工程质量; (2)在整个施工期间,我部技术科人员将不定期到达施工现场巡查,及时纠正施工中错漏技术问题,确保高质量的施工管理; (3)施工过程做好原始记录,做到有据可查,每工序需有关 质量负责人确认后才能进入下工序施工。 3对工期的保证措施 (1)工期是在工程合同签定条款时制定的。 ①我部电梯安装工程已准备好一套完善的施工计划,保证施工按计划进行,我部在施工期间,将根据现场安装进度,投入技术纯熟的电梯安装人员,以确保按合同期完成电梯的安装; ②在整个施工过程中,我部的层级管理制度将发挥强而有力的作用,在计划施工期延误5天以内,由项目负责人协调各方面的工作,对施工计划作出适当的局部调整,超过5天由工程本部针对不同情况作出相应的补救措施,确保在工期内完成安装工作; ③具体工期安排还可参考现场施工进度制定。 (2)直接影响电梯安装工期,从而需甲方及土建紧密配合的项目有: ①根据施工方案要求提供合格的施工电源及场地; ②根据垂直电梯井道检查报告的要求,及时修整垂直电梯井道中不合格的项目; ③电梯进场施工前提供每层楼地面完成面标高和井道中轴线,要求标识在垂直电梯各层门,作为电梯安装基准; ④根据施工计划作好电梯机房、门套、底坑的土建配和工作; ⑤根据施工需要提供相应的货物存放场地及工具房。 施工进度保证 (1)工期是在工程合同签定条款时制定的。 ①我部电梯安装工程已准备好一套完善的施工计划,保证施工按计划进行,我部在施工期间,将根据现场安装进度,投入技术纯熟的电梯安装人员,以确保按合同期完成电梯的安装; ②在整个施工过程中,我部的层级管理制度将发挥强而有力的作用,在计划施工期延误5天以内,由项目负责人协调各方面的工作,对施工计划作出适当的局部调整,超过5天由工程本部针对不同情况作出相应的补救措施,确保在工期内完成安装工作; ③具体工期安排还可参考现场施工进度制定。 (2)直接影响电梯安装工期,从而需甲方及土建紧密配合的项目有: ①根据施工方案要求提供合格的施工电源及场地; ②根据垂直电梯井道检查报告的要求,及时修整垂直电梯井道中不合格的项目; ③电梯进场施工前提供每层楼地面完成面标高和井道中轴线,要求标识在垂直电梯各层门,作为电梯安装基准; ④根据施工计划作好电梯机房、门套、底坑的土建配和工作; ⑤根据施工需要提供相应的货物存放场地及工具房。 安全生产 1、基本安全部分及防止高空坠落措施 (1)自觉遵守作业现场中商定的事或用户要求的注意事项 、 指示参加各种安全例会及学习; (2)留心作业现场的整顿、清扫、清洁工作; (3)使用火源时,必须事先获得允许,考虑火灾及爆炸的预防工作,准备二氧化碳等灭火设备,事先与用户沟通好,在灭火操纵盘进行手动切换,并挂上警示牌,确认紧急的避难通道; (4)应避免不安全的行动,为了排除不安全状态等潜在灾害,作业人员应共同合作,并听从安全负责人的有关安全提醒与指示; (5)应预先商定好当日的作业范围、顺序、方法等,不要仅仅根据自己的判断或根据第三者的言行来采取行动; (6)遵守“禁止进入”等安全标志的指示; (7)不要在易滑倒或落下的物体上行走或乘坐; (8)在2米以上的高空作业时,必须系安全带,且要有效使用,以防坠落; (9)不要站在产品或经临时焊接的物体上,也不要在上面堆放杂物; (10)活动棚架、人字梯、梯子等应使用合格的产品,不要使用不安全的东西; (11)绝对不要从高空处往下抛掷物体; (12)严禁酒后驾车的作业; (13)在使用工具或器具之前,应先进行检查,确认是否安全; (14)不能拆取在工具及器具的安全装置,或损坏
电梯安装投标方案(133页)(2024年修订版).docx
下载提示

1.本文档仅提供部分内容试读;

2.支付并下载文件,享受无限制查看;

3.本网站所提供的标准文本仅供个人学习、研究之用,未经授权,严禁复制、发行、汇编、翻译或网络传播等,侵权必究;

4.左侧添加客服微信获取帮助;

5.本文为word版本,可以直接复制编辑使用。


这个人很懒,什么都没留下
未认证用户 查看用户
该文档于 上传
推荐文档
×
精品标书制作
百人专家团队
擅长领域:
工程标 服务标 采购标
16852
已服务主
2892
中标量
1765
平台标师
扫码添加客服
客服二维码
咨询热线:192 3288 5147
公众号
微信客服
客服