文库 精选文档

数据存储与备份系统369页.docx

系统 DOCX   341页   下载863   2026-02-03   浏览344   收藏82   点赞519   评分-   172014字   70.00
温馨提示:当前文档最多只能预览 15 页,若文档总页数超出了 15 页,请下载原文档以浏览全部内容。
数据存储与备份系统369页.docx 第1页
数据存储与备份系统369页.docx 第2页
数据存储与备份系统369页.docx 第3页
数据存储与备份系统369页.docx 第4页
数据存储与备份系统369页.docx 第5页
数据存储与备份系统369页.docx 第6页
数据存储与备份系统369页.docx 第7页
数据存储与备份系统369页.docx 第8页
数据存储与备份系统369页.docx 第9页
数据存储与备份系统369页.docx 第10页
数据存储与备份系统369页.docx 第11页
数据存储与备份系统369页.docx 第12页
数据存储与备份系统369页.docx 第13页
数据存储与备份系统369页.docx 第14页
数据存储与备份系统369页.docx 第15页
剩余326页未读, 下载浏览全部
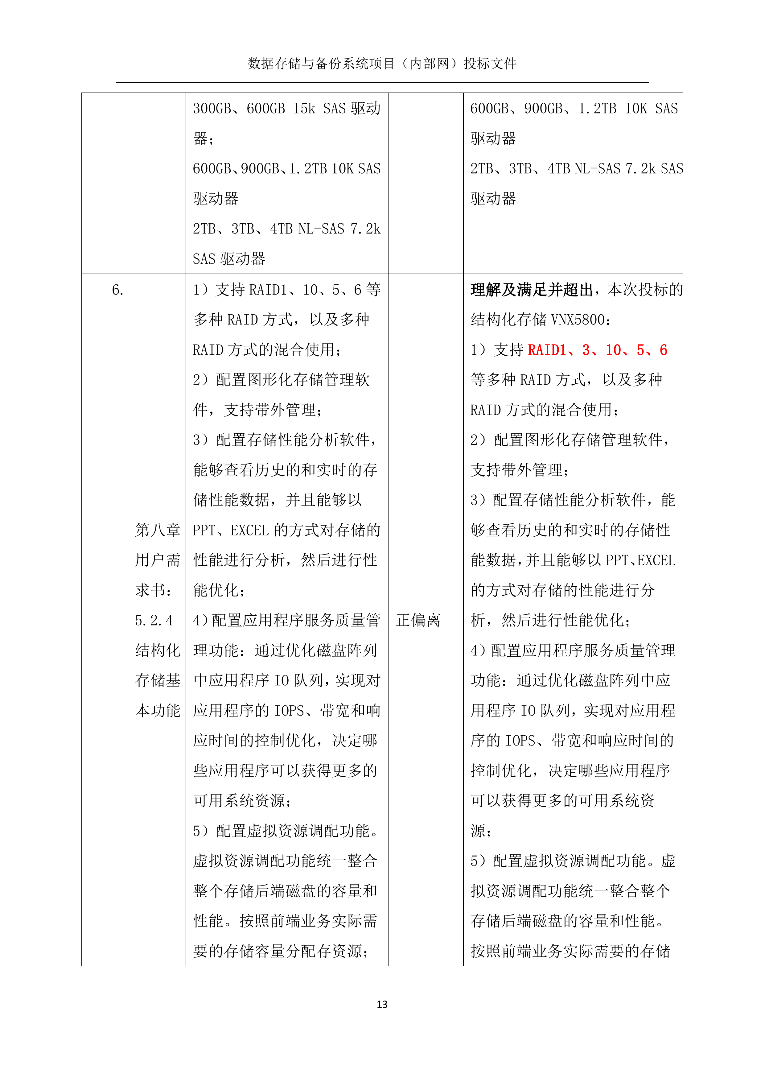
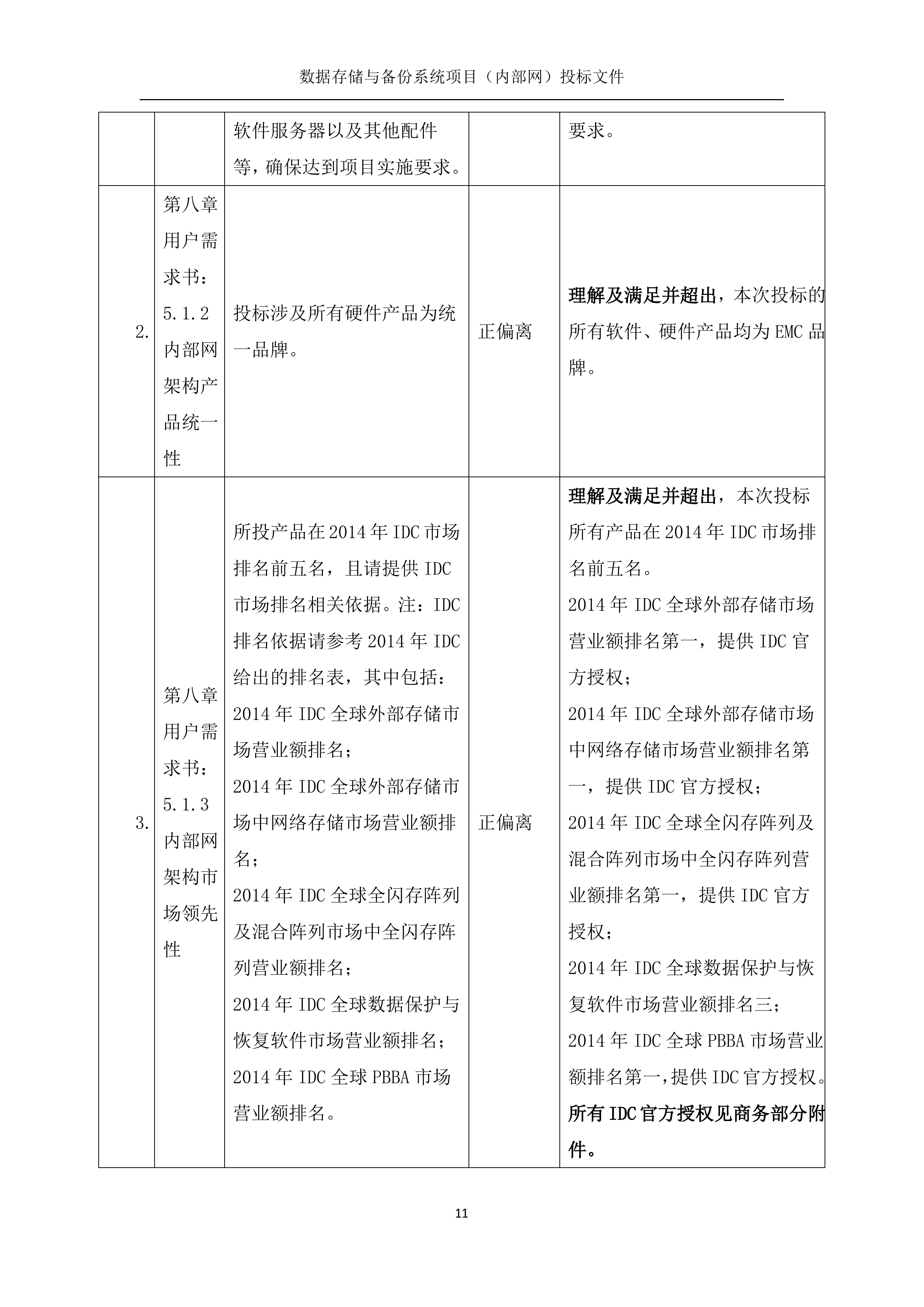
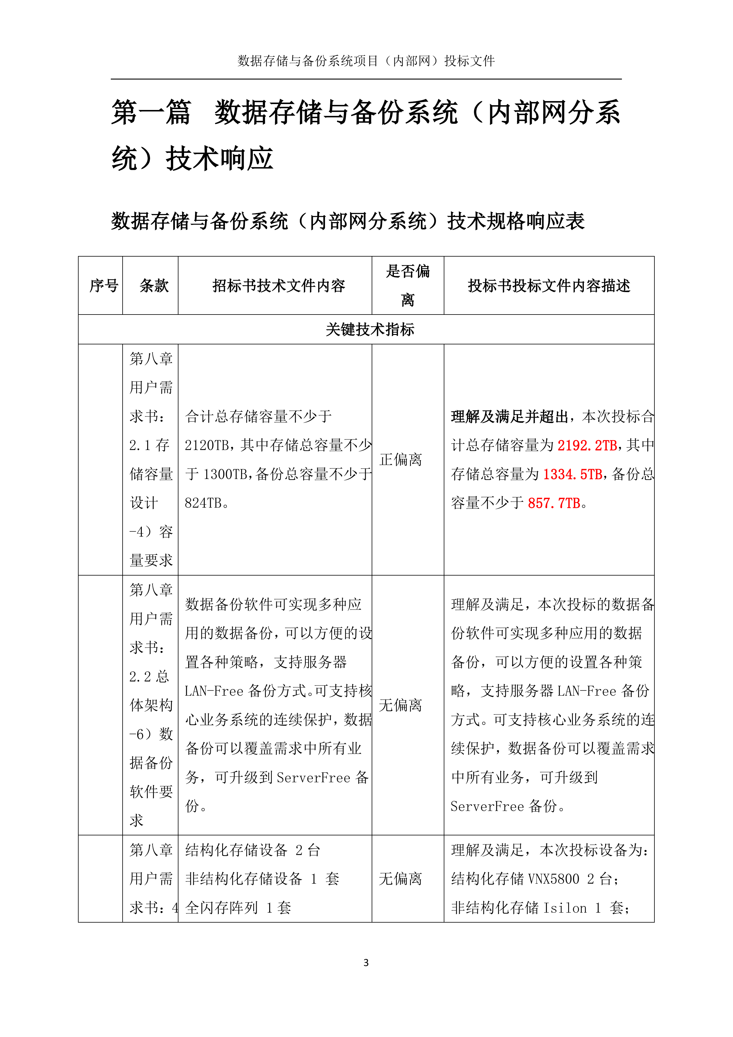
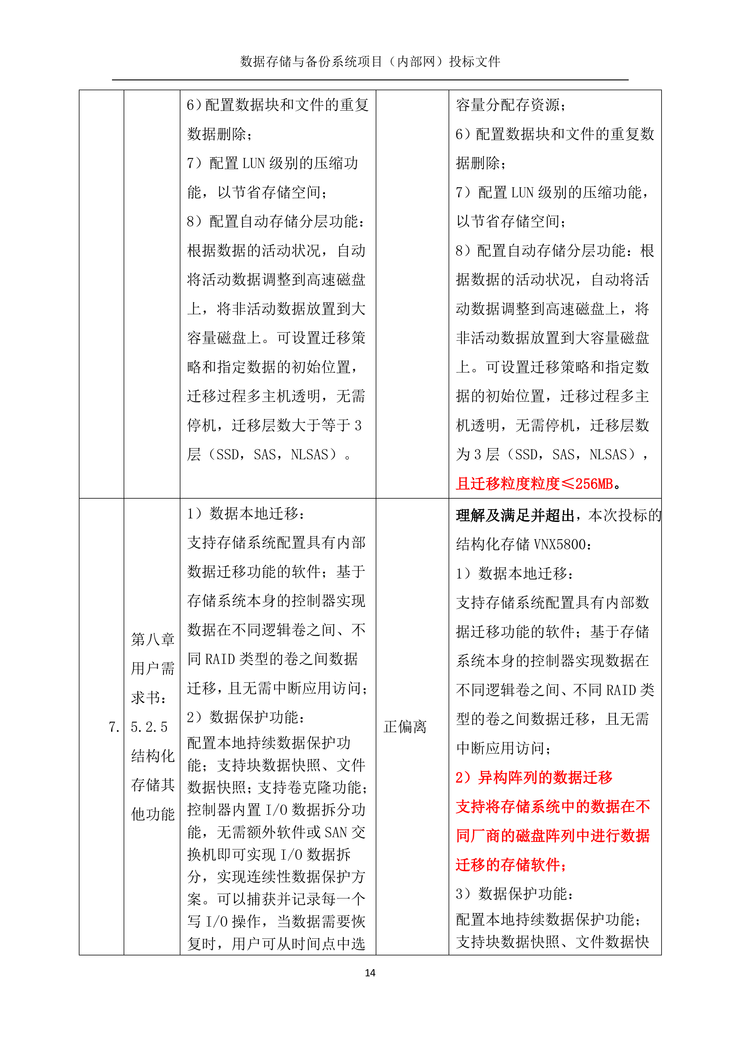
目录 第一篇 数据存储与备份系统 ( 内部网 分系统) 技术响应 3 数据存储与备份系统 ( 内部网 分系统) 技术规格响应表 3 第二篇 供货清单 54 第三篇 技术方案 60 第一章 数据存储与备份系统(内部网分系统) 总体设计 60 1.1 执行标准和规范 60 1.2 功能 62 1.3 总体方案设计 74 第二章 产品配置 86 2.1 产品名称及型号 86 2.2 产品配置 87 第 三 章 技术要求 91 3.1   结构化存 储 91 3.2 非结构化存 储 124 3.3 全闪存阵 列 152 3.4  数据连续保护设 备 159 3.5   存储管理平 台 171 3.6  企业级数据备份软 件 186 3.7  备份设 备 197 3.8 光纤交换 机 213 3.9  企业网盘管理软 件 222 第 四 章 投标方案先进性、可行性 237 4.1 方案先进性 237 4.2 方案可行性 239 第 五 章 维保服务 243 5.1 EMC维保服务方案 243 5.2 卓优维保服务和技术支持 254 第 六 章 系统实施、培训 273 6.1 项目管理方案 273 6.2 系统实施方案 290 6.3 培训方案 321 第 七 章 计划进度 339 第一篇 数据存储与备份系统 ( 内部网 分系统) 技术响应 数据存储与备份系统 ( 内部网 分系统) 技术规格响应表 序号 条款 招标书技术文件内容 是否偏离 投标书投标文件内容描述 关键技术指标 第八章用户需求书:2.1存储容量设计-4)容量要求 合计总存储容量不少于2120TB,其中存储总容量不少于1300TB,备份总容量不少于824TB。 正偏离 理解及满足并超出 ,本次投标合计总存储容量为 2192.2TB ,其中存储总容量为 1334.5TB ,备份总容量不少于 857.7TB 。 第八章用户需求书:2.2总体架构-6) 数据备份软件要求 数据备份软件可实现多种应用的数据备份,可以方便的设置各种策略,支持服务器LAN-Free备份方式。可支持核心业务系统的连续保护,数据备份可以覆盖需求中所有业务,可升级到ServerFree备份。 无偏离 理解及满足,本次投标的 数据备份软件可实现多种应用的数据备份,可以方便的设置各种策略,支持服务器LAN-Free备份方式。可支持核心业务系统的连续保护,数据备份可以覆盖需求中所有业务,可升级到ServerFree备份。 第八章用户需求书:4系统组成 结构化存储设备 2台 非结构化存储设备 1 套 全闪存阵列 1套 数据连续保护设备 1套 备份设备 1台 光纤交换机 2台 存储管理平台 1套 数据备份软件 1套 网盘管理软件 1套 无偏离 理解及满足,本次投标设备为: 结构化存储VNX5800 2台; 非结构化存储Isilon 1 套; 全闪存阵列 XtremIO 1套; 数据连续保护设备 RecoveryPointCDP 1套; 备份设备 虚拟带库DataDomain2200 1台; 光纤交换机DS6520B 2台; 存储管理平台ViPR 1套; 备份软件NetWorker 1套; 网盘管理软件 1套。 第八章用户需求书:5.1.2内部网 产品统一性 所投产品(光纤交换机除外)必须为国际知名品牌,具备产品完整知识产权和独立研发、服务能力(非OEM产品),并附上制造商出具的产品销售及服务授权。 无偏离 理解及满足,本次投标 产品(光纤交换机除外)均为国际知名品牌EMC,具备产品完整知识产权和独立研发、服务能力(非OEM产品),并附上制造商出具的产品销售及服务授权。 第八章用户需求书:5.2.1结构化存储架构及基本配置 1)配置控制器数量大于等于2; 2)配置缓存大于等于256GB全局读写缓存(非只读缓存); 3)支持写缓存镜像保护和掉电保护。掉电情况下,缓存数据需写到磁盘,保证写缓存数据永久不丢失; 4)配置裸容量大于等于:14TB SSD闪存盘 148TB 10000转SAS硬盘 338TB 7200转NL-SAS硬盘; 5)配置端口数量大于等于:16个16Gb/s的前端FC光纤通道端口; 6)配置冗余组件:处理器、缓存、电源、风扇、适配卡、总线等都提供冗余,并保证在某硬件出问题时,能够进行自动切换,不出现单点故障。 正偏离 理解及满足并超出 ,本次投标的结构化存储: 1)配置控制器数量为2; 2)配置缓存为264GB全局读写缓存(非只读缓存); 3)支持写缓存镜像保护和掉电保护。掉电情况下,缓存数据需写到磁盘,保证写缓存数据永久不丢失; 4)配置裸容量为: 14.5TB SSD闪存盘 151.2TB 10000转SAS硬盘 368TB 7200转NL-SAS硬盘; 5)配置端口数量为:16个16Gb/s的前端FC光纤通道端口; 6)配置冗余组件:处理器、缓存、电源、风扇、适配卡、总线等都提供冗余,并保证在某硬件出问题时,能够进行自动切换,不出现单点故障。 第八章用户需求书:5.3.1非结构化存储架构及基本配置 1)非结构化云存储设备,采用横向扩展架构,全Active并行模式,数据存储控制器功能一致、地位均等、数据均衡分布,无单独元数据节点、无单独管理节点; 2)非结构化云存储采用专业的操作系统,具有高可靠性和高安全性,有效防止安全漏洞和病毒隐患。 3)配置控制器数量大于等于8,并提供冗余架构的高速互联设备用于控制器组网; 配置控制器 CPU数量大于等于 16 CPUs/1 28 Cores 4)配置裸容量大于等于1100TB,每个非结构化云储存控制器配置大于等于2块800GB eMLC企业级SSD固态盘,所有非结构化数据湖控制器磁盘配置相同,性能保持一致。 5)配置10GE端口数量大于等于16,1GE以太网端口数量大于等于16; 8Gb FC端口数量大于等于4。 正偏离 理解及满足并超出 ,本次投标的非结构化存储: 1)非结构化云存储设备,采用横向扩展架构,全Active并行模式,数据存储控制器功能一致、地位均等、数据均衡分布,无单独元数据节点、无单独管理节点; 2)非结构化云存储采用专业的操作系统,具有高可靠性和高安全性,有效防止安全漏洞和病毒隐患。 3)配置控制器数量为8,并提供冗余架构的高速互联的 InfiniBand交换机 用于控制器组网; 配置控制器 CPU数量 为 18 CPUs/1 40 Cores 4)配置裸容量为 1100.8TB ,每个非结构化云储存控制器配置2块800GB eMLC企业级SSD固态盘,所有非结构化数据湖控制器磁盘配置相同,性能保持一致。 5)配置10GE端口数量为16,1GE以太网端口数量为16; 8Gb FC端口数量为4。 第八章用户需求书:5.6.1全闪存阵列架构及基本配置 1)全闪存阵列架构设计,非混插硬盘式存储,采用分布式横向扩展体系结构;控制器采用对称的“双活”(Active-Active)的控制器工作模式,任何卷都可以从任何控制器的任何目标端口并行访问。 2)需支持1000个虚拟桌面的性能需求;3)配置大于等于2个SAN存储控制器; 4)配置控制器CPU数量大于等于4CPUs / 32 Cores; 5)配置缓存大于等于512GB,(非闪存卡或SSD扩展方式,提供断电时永久存储提交内存中数据的保护方式);6)SSD闪盘介质类型为eMLC企业级闪存介质; 7)冗余组件:冗余的电源、备用电源和前后端接口,均支持热插拔; 8 )配置裸容量大于等于配置5TB;9)配置8Gb FC主机端口大于等于4个,10Gb iSCSI主机端口大于等于4个。 无偏离 理解及满足,本次投标的全闪存阵列: 1)为全闪存阵列架构设计,非混插硬盘式存储,采用分布式横向扩展体系结构;控制器采用对称的“双活”(Active-Active)的控制器工作模式,任何卷都可以从任何控制器的任何目标端口并行访问。 2)可以支持1000个虚拟桌面的性能需求; 3)配置2个SAN存储控制器; 4)配置控制器CPU数量为4CPUs / 32 Cores; 5)配置缓存为512GB,(非闪存卡或SSD扩展方式,提供断电时永久存储提交内存中数据的保护方式); 6)SSD闪盘介质类型为eMLC企业级闪存介质; 7)冗余组件:冗余的电源、备用电源和前后端接口,均支持热插拔; 8)配置裸容量为5TB; 9)配置8Gb FC主机端口4个,10Gb iSCSI主机端口4个。 第八章用户需求书:5.9光纤交换机技术指标 架构:用于开放平台存储局域网,提供服务器与存储设备之间基于FC的交换功能,并能够进行标准机架安装; 基本配置:1)每台FC光纤交换机大于等于56个FC端口,除满足此次使用后又30%的冗余; 2)FC交换机最大交换能力为1536GB/秒; 3)能够共时支持8Gb/s,10Gb/s,16Gb/s连接; 4)支持在线配置、激活新增硬件模块;可以通过Web浏览器进行在线微码升级激活; 5)冗余部件、在线热切换部件:电源、风扇,SFP。 扩展能力:每台FC光纤交换机可扩展大于等于96 FC端口。 基本功能:1)支持灵活的逻辑Fabric划分隔离机制; 2)交换机支持FC、FICON链接; 3)支持FC-FC的路由功能; 4)能够支持Qos功能,保证SAN传输数据时,能够安装优先级别的不能进行数据的传输,从而使SAN数据传输的最佳化; 5)自动平衡链路资源;可配置的优选I/O路径。 其他功能:1)具有端口级的在线或离线诊断能力和故障隔离工具; 2)集中化管理全网设备;包括拓扑发现、设备部件管理、实时端口流量监控、事件报警; 3)最短路径优先"特性,可自动隔离故障区域并把故障区域的数据流量重新导入备用路径功能; 4)支持行业标准管理信息库(MIB),令基于简单网络管理协议(SNMP)的接口能访问交换机信息。 兼容性:1)不同厂商存储设备的互连、硬件自动检测、数据路由与扩展连接的实现; 2)确保与主流UNIX服务器、PC服务器、磁盘阵列、磁带机兼容良好、性能匹配。 正偏离 理解及满足并超出 ,本次投标的光纤交换机DS6520B 架构:用于开放平台存储局域网,提供服务器与存储设备之间基于FC的交换功能,并能够进行标准机架安装; 基本配置:1)每台FC光纤交换机 72个 FC端口,可扩展至96个FC端口; 2)FC交换机最大交换能力为1536GB/秒; 3)能够共时支持8Gb/s,10Gb/s,16Gb/s连接; 4)支持在线配置、激活新增硬件模块;可以通过Web浏览器进行在线微码升级激活; 5)冗余部件、在线热切换部件:电源、风扇,SFP。 扩展能力:每台FC光纤交换机可扩展大于等于96 FC端口。 基本功能:1)支持灵活的逻辑Fabric划分隔离机制; 2)交换机支持FC、FICON链接; 3)支持FC-FC的路由功能; 4)能够支持Qos功能,保证SAN传输数据时,能够安装优先级别的不能进行数据的传输,从而使SAN数据传输的最佳化; 5)自动平衡链路资源;可配置的优选I/O路径。 其他功能:1)具有端口级的在线或离线诊断能力和故障隔离工具; 2)集中化管理全网设备;包括拓扑发现、设备部件管理、实时端口流量监控、事件报警; 3)最短路径优先"特性,可自动隔离故障区域并把故障区域的数据流量重新导入备用路径功能; 4)支持行业标准管理信息库(MIB),令基于简单网络管理协议(SNMP)的接口能访问交换机信息。 兼容性:1)不同厂商存储设备的互连、硬件自动检测、数据路由与扩展连接的实现; 2)确保与主流UNIX服务器、PC服务器、磁盘阵列、磁带机兼容良好、性能匹配。 一般技术指标 1 第八章用户需求书: 5.1.1内部网存储架构 底层存储需采用结构化云存储、非结构化云存储及云闪存阵列相结合的方式; 结构化云存储用于支撑虚拟化服务器及核心业务数据库等,需采购两套完全相同的结构化云存储(要求物理独立,其之间通过存储镜像软件进行数据保护,并通过云数据连续保护设备对核心业务进行保护,形成第一、二级的保护); 非结构化云存储用于支撑企业网盘及重要文件备份应用;在上述存储外部加载主流的云数据备份软件及虚拟磁带库VTL以保证对核心数据库及重要文件进行统一备份保护,形成第三级的数据保护机制。 采用云存储管理平台,进行存储资源统一管理、部署、调配、监控。 结构化和非结构化数据备份总有效容量≥1 20TB。 支持不同设备之间进行数据迁移,尤其是对于服务器虚拟化的迁移。 7.系统方案完整,除主要存 储设备及光纤交换机外,应包含必要的管理软件、备份软件服务器以及其他配件等,确保达到项目实施要求。 正偏离 理解及满足并超出 ,本次投标的整体解决方案: 1)底层存储采用结构化云存储VNX5800、非结构化云存储Isilon及云闪存阵列XtremIO相结合的方式; 2)结构化云存储VNX5800用于支撑虚拟化服务器及核心业务数据库等,采用两套完全相同的结构化云存储(物理独立,其之间通过存储镜像软件进行数据保护,并通过云数据连续保护设备对核心业务进行保护,形成第一、二级的保护); 3)非结构化云存储Isilon用于支撑企业网盘及重要文件备份应用;在上述存储外部加载主流的云数据备份软件NetWorker及虚拟磁带库DataDomain 以保证对核心数据库及重要文件进行统一备份保护,形成第三级的数据保护机制。 4)采用云存储管理平台ViPR,进行存储资源统一管理、部署、调配、监控。 5)结构化和非结构化数据备份总有效容量为500 TB。 6)支持不同设备之间进行数据迁移,尤其是对于服务器虚拟化的迁移。 7)系统方案完整,除主要存储设备及光纤交换机外,包含必要的管理软件、备份软件服务器以及其他配件等,确保达到项目实施要求。 第八章用户需求书: 5.1.2内部网架构产品统一性 投标涉及所有硬件产品为统一品牌。 正偏离 理解及满足并超出 ,本次投标的所有软件、硬件产品均为EMC品牌。 第八章用户需求书: 5.1.3内部网架构市场领先性 所投产品在2014年IDC市场排名前五名,且请提供IDC市场排名相关依据。注:IDC排名依据请参考2014年IDC给出的排名表,其中包括: 2014年IDC全球外部存储市场营业额排名; 2014年IDC全球外部存储市场中网络存储市场营业额排名; 2014年IDC全球全闪存阵列及混合阵列市场中全闪存阵列营业额排名; 2014年IDC全球数据保护与恢复软件市场营业额排名; 2014年IDC全球PBBA市场营业额排名。 正偏离 理解及满足并超出 ,本次投标 所有产品在2014年IDC市场排名前五名。 2014年IDC全球外部存储市场营业额排名第一,提供IDC官方授权; 2014年IDC全球外部存储市场中网络存储市场营业额排名第一,提供IDC官方授权; 2014年IDC全球全闪存阵列及混合阵列市场中全闪存阵列营业额排名第一,提供IDC官方授权; 2014年IDC全球数据保护与恢复软件市场营业额排名三; 2014年IDC全球PBBA市场营业额排名第一,提供IDC官方授权。 所有IDC官方授权见商务部分附件。 第八章用户需求书: 5.2.2 结构化存储性能 配置存储后端磁盘带宽大于等于280Gb/s 正偏离 理解及满足并超出 ,本次投标的结构化存储VNX5800 配置存储后端磁盘带宽为 288Gb /s 第八章用户需求书: 5.2.3 结构化存储扩展能力 1)硬盘:可扩展至大于等于700块硬盘,具有完全在线、无需停机的扩充能力,包括系统微码升级、系统处理能力的扩充、存储容量的扩充等; 2)缓存:支持通过扩展实现缓存大于等于3000GB,缓存采用镜像保护技术,缓存必须支持可读可写; 3)前端端口:可支持扩展大于等于40个16Gb接口,支持扩展大于等于16个10Gb iSCSI端口,支持扩展10Gb FCoE接口大于等于20个,支持扩展大于等于16个1Gb/s iSCSI端口; 4)存储系统可同时支持固态硬盘(SSD)、SAS硬盘,NL-SAS硬盘,至少支持以下磁盘类型: 200GB-800GB 固态硬盘 300GB、600GB 15k SAS驱动器; 600GB、900GB、1.2TB 10K SAS驱动器 2TB、3TB、4TB NL-SAS 7.2k SAS驱动器 正偏离 理解及满足并超出 ,本次投标的结构化存储VNX5800: 1)硬盘:可扩展至 750 块硬盘,具有完全在线、无需停机的扩充能力,包括系统微码升级、系统处理能力的扩充、存储容量的扩充等; 2)缓存:支持通过扩展实现缓存大于等于3000GB,缓存采用镜像保护技术,缓存必须支持可读可写; 3)前端端口:可支持扩展至40个16Gb接口,支持扩展至16个10Gb iSCSI端口,支持扩展10Gb FCoE接口至20个,支持扩展至16个1Gb/s iSCSI端口; 4)存储系统可同时支持固态硬盘(SSD)、SAS硬盘,NL-SAS硬盘,至少支持以下磁盘类型: 100GB、200GB、400GB、800GB 固态硬盘 300GB、600GB 15k SAS驱动器; 600GB、900GB、1.2TB 10K SAS驱动器 2TB、3TB、4TB NL-SAS 7.2k SAS驱动器 第八章用户需求书: 5.2.4 结构化存储基本功能 1)支持RAID1、10、5、6等多种RAID方式,以及多种RAID方式的混合使用; 2)配置图形化存储管理软件,支持带外管理; 3)配置存储性能分析软件,能够查看历史的和实时的存储性能数据,并且能够以PPT、EXCEL的方式对存储的性能进行分析,然后进行性能优化; 4)配置应用程序服务质量管理功能:通过优化磁盘阵列中应用程序IO队列,实现对应用程序的IOPS、带宽和响应时间的控制优化,决定哪些应用程序可以获得更多的可用系统资源; 5)配置虚拟资源调配功能。虚拟资源调配功能统一整合整个存储后端磁盘的容量和性能。按照前端业务实际需要的存储容量分配存资源; 6)配置数据块和文件的重复数据删除; 7)配置LUN级别的压缩功能,以节省存储空间; 8)配置自动存储分层功能:根据数据的活动状况,自动将活动数据调整到高速磁盘上,将非活动数据放置到大容量磁盘上。可设置迁移策略和指定数据的初始位置,迁移过程多主机透明,无需停机,迁移层数大于等于3层(SSD,SAS,NLSAS)。 正偏离 理解及满足并超出 ,本次投标的结构化存储VNX5800: 1)支持 RAID1、3、10、5、6 等多种RAID方式,以及多种RAID方式的混合使用; 2)配置图形化存储管理软件,支持带外管理; 3)配置存储性能分析软件,能够查看历史的和实时的存储性能数据,并且能够以PPT、EXCEL的方式对存储的性能进行分析,然后进行性能优化; 4)配置应用程序服务质量管理功能:通过优化磁盘阵列中应用程序IO队列,实现对应用程序的IOPS、带宽和响应时间的控制优化,决定哪些应用程序可以获得更多的可用系统资源; 5)配置虚拟资源调配功能。虚拟资源调配功能统一整合整个存储后端磁盘的容量和性能。按照前端业务实际需要的存储容量分配存资源; 6)配置数据块和文件的重复数据删除; 7)配置LUN级别的压缩功能,以节省存储空间; 8)配置自动存储分层功能:根据数据的活动状况,自动将活动数据调整到高速磁盘上,将非活动数据放置到大容量磁盘上。可设置迁移策略和指定数据的初始位置,迁移过程多主机透明,无需停机,迁移层数为3层(SSD,SAS,NLSAS), 且迁移粒度粒度≤256MB 。 第八章用户需求书: 5.2.5 结构化存储其他功能 1)数据本地迁移: 支持存储系统配置具有内部数据迁移功能的软件;基于存储系统本身的控制器实现数据在不同逻辑卷之间、不同RAID类型的卷之间数据迁移,且无需中断应用访问; 2)数据保护功能: 配置本地持续数据保护功能;支持块数据快照、文件数据快照;支持卷克隆功能;控制器内置I/O数据拆分功能,无需额外软件或SAN交换机即可实现I/O数据拆分,实现连续性数据保护方案。可以捕获并记录每一个写I/O操作,当数据需要恢复时,用户可从时间点中选择,使应用程序能够基于以前的事务快速地从任一时间点恢复数据,IO级别恢复粒度,能够提供无限恢复点; 配置远程持续数据保护功能,包含远程文件数据复制;远程块数据同步和异步复制。 正偏离 理解及满足并超出 ,本次投标的结构化存储VNX5800: 1)数据本地迁移: 支持存储系统配置具有内部数据迁移功能的软件;基于存储系统本身的控制器实现数据在不同逻辑卷之间、不同RAID类型的卷之间数据迁移,且无需中断应用访问; 2)异构阵列的数据迁移 支持将存储系统中的数据在不同厂商的磁盘阵列中进行数据迁移的存储软件; 3)数据保护功能: 配置本地持续数据保护功能;支持块数据快照、文件数据快照;支持卷克隆功能;控制器内置I/O数据拆分功能,无需额外软件或SAN交换机即可实现I/O数据拆分,实现连续性数据保护方案。可以捕获并记录每一个写I/O操作,当数据需要恢复时,用户可从时间点中选择,使应用程序能够基于以前的事务快速地从任一时间点恢复数据, 可实现秒级和I/O级别恢复粒度。粒度支持到512字节 , 能够提供无限恢复点; 配置远程持续数据保护功能,包含远程文件数据复制;远程块数据同步和异步复制。 第八章用户需求书: 5.2.6 结构化存储 兼容性 1)配置通道管理软件,实现对Unix、windows以及Linux主机的多通道路径访问、自动故障通道切换及自动负载均衡功能; 2) 支持VMware虚拟环境VAAI、VASA功能, VAAI支持包括:硬件Zero C o py;硬件 Lock Reservation ;硬件 Accelerated Copy 支持SRM功能,能够提供Failover、Failback 功能。 无偏离 理解及满足,本次投标的结构化存储VNX5800: 1)配置通道管理软件,实现对Unix、windows以及Linux主机的多通道路径访问、自动故障通道切换及自动负载均衡功能; 2) 支持VMware虚拟环境VAAI、VASA功能, VAAI支持包括:硬件Zero C o py;硬件 Lock Reservation ;硬件 Accelerated Copy 支持SRM功能,能够提供Failover、Failback 功能。 第八章用户需求书: 5.3.2非结构化存储主要配置 1)配置控制器缓存大于等于512GB(不包含NVRAM,不包含SSD或只读缓存卡;采用网关与后端控制器设备,后端控制器的内存不计入总缓存)。 2)控制器配置掉电保护NVRAM,在控制器意外掉电的情况下,最大程度的保护缓存中的数据不丢失,每控制器NVRAM容量大于等于1GB。 3)控制器互联通道:每控制器提供互联高速通道端口数量大于等于2个,单个端口带宽大于等于40Gbps。 4) 配置SATA 7200RPM磁盘 及SSD固态盘 , 支持将文件元数据单独存放在SSD固态盘上,加速文件系统读写性能。 正偏离 理解及满足并超出2倍 ,本次投标的非结构化存储Isilon X410: 1)配置控制器缓存为 1088GB (不包含NVRAM,不包含SSD或只读缓存卡;采用网关与后端控制器设备,后端控制器的内存不计入总缓存)。 2)控制器配置掉电保护NVRAM,在控制器意外掉电的情况下,最大程度的保护缓存中的数据不丢失,每控制器NVRAM容量为 2GB 。 3)控制器互联通道:每控制器提供互联高速通道端口数量为2个,单个端口带宽为40Gbps。 4) 配置SATA 7200RPM磁盘 及SSD固态盘 , 支持将文件元数据单独存放在SSD固态盘上,加速文件系统读写性能。 第八章用户需求书: 5.3.3非结构化存储扩展性 1)控制器最大可扩展数量大于等于24; 2)总缓存最大可扩展至1536GB(不包含NVRAM,不包含SSD或只读缓存卡;采用网关与后端控制器设备,后端控制器的内存不计入总缓存); 3)最大可扩展SSD缓存大于等于32TB; 4...
数据存储与备份系统369页.docx
下载提示

1.本文档仅提供部分内容试读;

2.支付并下载文件,享受无限制查看;

3.本网站所提供的标准文本仅供个人学习、研究之用,未经授权,严禁复制、发行、汇编、翻译或网络传播等,侵权必究;

4.左侧添加客服微信获取帮助;

5.本文为word版本,可以直接复制编辑使用。


擅长各类型技术标制作,十年经验
个人认证 查看用户
该文档于 上传
×
精品标书制作
百人专家团队
擅长领域:
工程标 服务标 采购标
16852
已服务主
2892
中标量
1765
平台标师
扫码添加客服
客服二维码
咨询热线:192 3288 5147
公众号
微信客服
客服