文库 服务类投标方案 检测服务

管道水毁感知监测终端设备采购服务投标方案.docx

DOCX   92页   下载993   2025-12-29   浏览2   收藏17   点赞577   评分-   36735字   10.00
温馨提示:当前文档最多只能预览 15 页,若文档总页数超出了 15 页,请下载原文档以浏览全部内容。
管道水毁感知监测终端设备采购服务投标方案.docx 第1页
管道水毁感知监测终端设备采购服务投标方案.docx 第2页
管道水毁感知监测终端设备采购服务投标方案.docx 第3页
管道水毁感知监测终端设备采购服务投标方案.docx 第4页
管道水毁感知监测终端设备采购服务投标方案.docx 第5页
管道水毁感知监测终端设备采购服务投标方案.docx 第6页
管道水毁感知监测终端设备采购服务投标方案.docx 第7页
管道水毁感知监测终端设备采购服务投标方案.docx 第8页
管道水毁感知监测终端设备采购服务投标方案.docx 第9页
管道水毁感知监测终端设备采购服务投标方案.docx 第10页
管道水毁感知监测终端设备采购服务投标方案.docx 第11页
管道水毁感知监测终端设备采购服务投标方案.docx 第12页
管道水毁感知监测终端设备采购服务投标方案.docx 第13页
管道水毁感知监测终端设备采购服务投标方案.docx 第14页
管道水毁感知监测终端设备采购服务投标方案.docx 第15页
剩余77页未读, 下载浏览全部
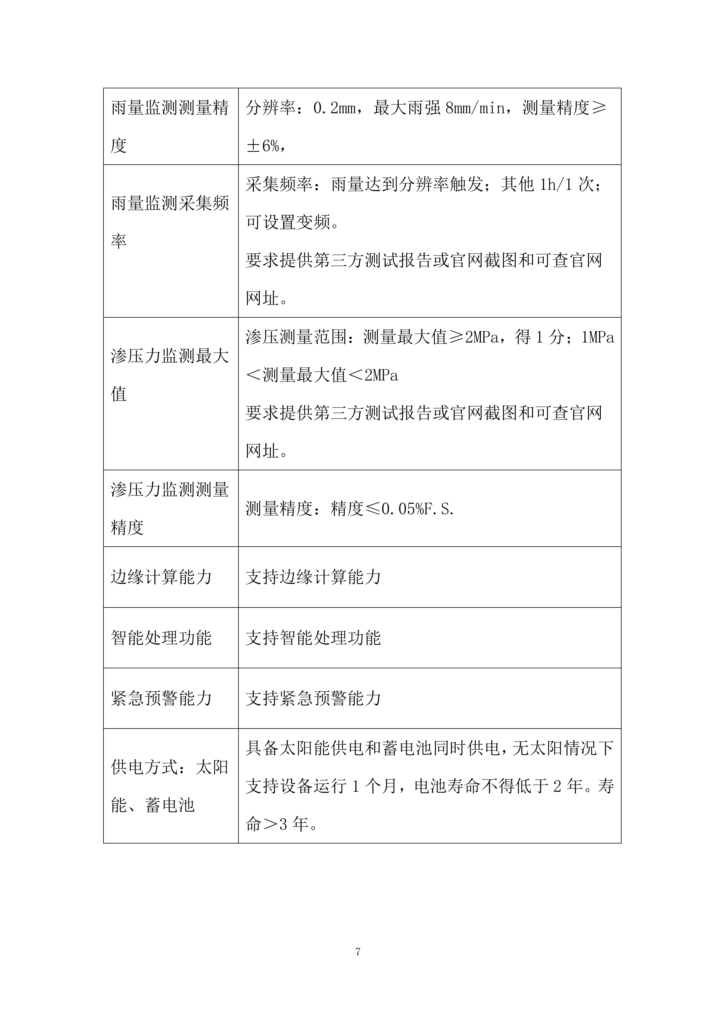
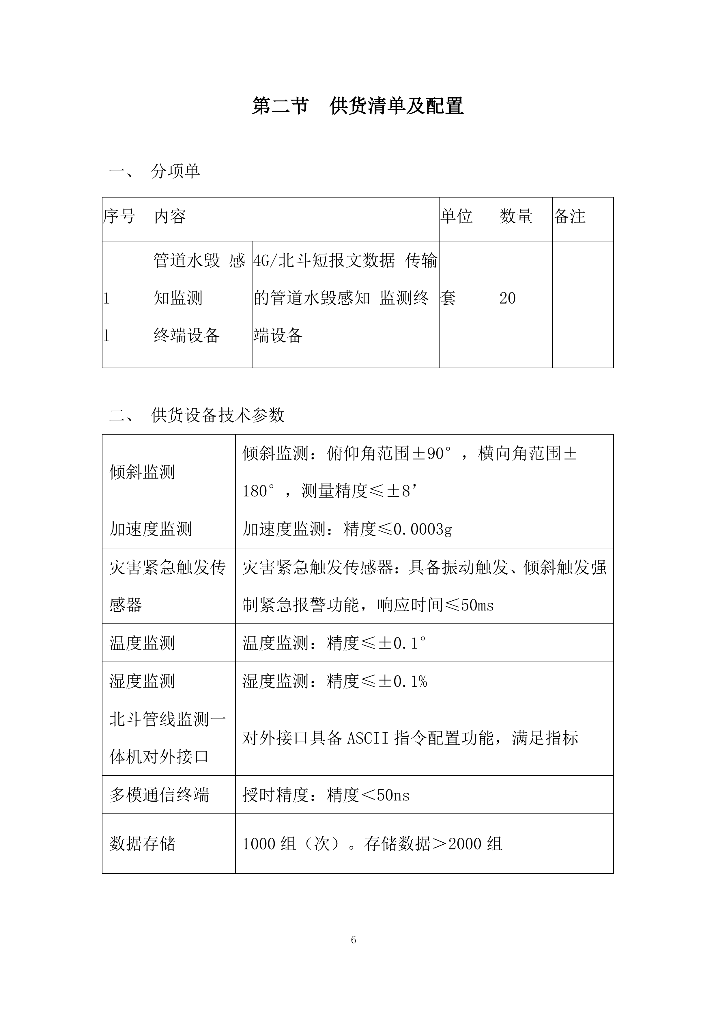
管道水毁感知监测终端设备采购 服务投标方案 目 录 第一章 供货方案 3 第一节 供货方案说明 3 一、 供货组织管理安排 3 二、 供货批次与交付时间安排 3 三、 设备集成与技术适配说明 4 四、 设备出厂前测试与质量验收流程 4 五、 运输与现场配合安排 4 六、 数据平台对接与甲方系统兼容性 5 七、 供货全过程风险防控措施 5 第二节 供货清单及配置 6 一、 分项单 6 二、 供货设备技术参数 6 第三节 质量、进度、保密等保证措施 8 一、 质量保障措施 8 二、 进度控制措施 23 三、 售后服务承诺 46 四、 保密措施与信息安全管理 71 第四节 对本项目的合理化建议 90 一、 建议优化设备选址布设方式,提高监测代表性与覆盖效率 90 二、 建议加强数据智能分析与动态预警联动机制 90 三、 建议完善运维保障机制,延长设备使用寿命 91 四、 建议增强系统平台的开放性与兼容性 91 五、 建议建立项目联动复盘与技术持续优化机制 92 供货方案 供货方案说明 为切实满足“管道水毁感知监测终端设备采购”项目的实施需求,我公司制定了周密的供货实施方案,确保设备供货、运输、安装、调试及后期保障工作按期高效完成。具体方案说明如下: 供货组织管理安排 我公司已成立专门的项目供货执行小组,由经验丰富的项目经理牵头,统筹负责项目物资准备、生产协调、质检放行、运输调度及客户对接; 建立“计划、采购、检测、出库、交付”全过程追溯制度,确保设备从工厂出厂到现场交付全流程受控; 启动专项协调机制,与甲方保持密切沟通,实时汇报供货进度与物流节点,确保供需精准匹配、过程透明可控。 供货批次与交付时间安排 根据甲方招标文件及合同要求,我方承诺在合同签订后70日内完成全部20套设备的供货和调试工作; 采用“统一调试、分批运输、一次性交付”的方式,出厂前统一完成20套设备的安装调测及系统联动测试,现场部署只需接入电源与支架安装; 配送安排同步进行,提前确认现场施工条件,合理安排运输路线及到货时间,确保设备按计划抵达项目安装点位。 设备集成与技术适配说明 所供20套管道水毁感知监测终端设备为高度集成型智能化设备,每套设备均包含北斗管线监测一体机、雨量计、渗压计、多模通信终端、供电模块(太阳能+蓄电池)及安装支架系统; 每套终端设备可实现对位移、倾斜、加速度、雨量、渗压、温湿度等参数的高精度在线监测,数据实时上传至监控平台; 终端系统兼容北斗短报文与4G传输链路,具备边缘计算、紧急触发、智能预警、多源融合传感能力,完全满足技术规范书与评分细则要求。 设备出厂前测试与质量验收流程 所有设备在出厂前均须经过完整的功能测试、通信链路联调、精度验证,涵盖:倾角精度、加速度响应、传输稳定性、预警触发时延等关键指标; 测试完成后形成《出厂检验报告》《测试过程照片集》《设备调试记录单》等资料归档并提交甲方备查; 所有设备配备齐全合格证书、说明书、装箱单和标签标识,确保设备合规、清晰、可追溯。 运输与现场配合安排 运输阶段由我方专人对接协调,全程采用泡沫抗震+木箱包装方式,保障精密部件在运输过程 中的安全性; 运输前核实甲方提供的地理坐标和安装点条件,确保运输车辆具备通行与卸货能力; 安装调试阶段,我方将派遣技术工程师2人组成技术服务小组,现场完成支架安装、终端设备接线、参数配置、联调测试及系统上线。 数据平台对接与甲方系统兼容性 所供设备具备开放式数据接口(支持ASCII协议配置),可与甲方现有监控系统或第三方平台实现无缝对接; 如甲方未部署统一平台,我方可提供演示级WEB端监控平台供展示与验收; 可根据甲方平台对接需求提供对接协议说明、通信参数配置手册与API接口文档。 供货全过程风险防控措施 针对可能出现的生产计划延误、运输中断、调试故障等问题,建立预警机制及备份资源池; 关键部件(如北斗模组、主控板、传感器等)储备10%以上备件,确保故障情况下快速更换; 现场调试人员配备完备工具与应急处理能力,保障安装调试过程中突发问题快速响应与解决。 供货清单及配置 分项单 序号 内容 单位 数量 备注 1 l 管道水毁 感知监测 终端设备 4G/北斗短报文数据 传输的管道水毁感知 监测终端设备 套 20 供货设备技术参数 倾斜监测 倾斜监测:俯仰角范围±90°,横向角范围±180°,测量精度≤±8’ 加速度监测 加速度监测:精度≤0.0003g 灾害紧急触发传感器 灾害紧急触发传感器:具备振动触发、倾斜触发强制紧急报警功能,响应时间≤50ms 温度监测 温度监测:精度≤±0.1° 湿度监测 湿度监测:精度≤±0.1% 北斗管线监测一体机对外接口 对外接口具备ASCII指令配置功能,满足指标 多模通信终端 授时精度:精度<50ns 数据存储 1000组(次)。存储数据>2000组 雨量监测 测量精度 分辨率:0.2mm,最大雨强8mm/min,测量精度≥±6%, 雨量监测采集频率 采集频率:雨量达到分辨率触发;其他1h/1次;可设置变频。 要求提供第三方测试报告或官网截图和可查官网网址。 渗压力监测 最大值 渗压测量范围:测量最大值≥2MPa,得1分 ; 1MPa<测量最大值<2MPa 要求提供第三方测试报告或官网截图和可查官网网址。 渗压力监测 测量精度 测量精度:精度≤0.05%F.S. 边缘计算能力 支持边缘计算能力 智能处理功能 支持智能处理功能 紧急预警能力 支持紧急预警能力 供电方式:太阳能、蓄电池 具备太阳能供电和蓄电池同时供电,无太阳情况下支持设备运行1个月,电池寿命不得低于2年。寿命>3年。 质量、进度、保密等保证措施 为切实保障本项目所供设备满足高标准质量要求、按期完成交付、严格履行保密义务,我公司制定了以下全流程质量控制与进度管理、售后保障及信息安全管理措施: 质量保障措施 为确保本项目所供管道水毁感知监测终端设备性能稳定、指标达标、质量可靠,我公司围绕设备研发、制造、检测、出厂及安装全过程制定了如下质量保障措施: 1. 严格执行产品质保承诺 为保障“管道水毁感知监测终端设备采购”项目所供设备长期稳定运行,确保甲方在使用过程中的持续安全与高效管理,我公司对本项目设备作出以下严格的质保承诺和售后保障安排: 1.1 质保期限明确承诺 所供全部设备(包括北斗管线监测一体机、雨量计、渗压计、多模通信终端、温湿度传感器、供电系统及其附属配件)自项目验收合格之日起计算,质保期为不少于24个月; 在质保期内,凡因设备本身质量问题或出厂缺陷(非人为损坏或不可抗力因素)导致运行异常、监测精度下降、功能丧失等情况,我公司将无条件免费维修或更换,确保不影响设备整体运行和数据采集任务的连续性。 1.2 质保范围全面覆盖 质保内容不仅涵盖硬件本体(主控模块、传感器、电池、结构件等),还包括软件系统、通信协议兼容性、远程接入功能、数据上传稳定性、预警机制运行情况等软硬件功能性指标; 一旦甲方发现设备存在功能性缺陷或不符合技术参数要求(如测量精度不达标、报警功能失效、通讯中断等),我公司将在接报后第一时间启动质量责任处置程序; 对于在质保期内需更换的元器件,保证更换零部件与原配件同等型号或优于原型号,确保功能保持一致或更优。 1.3 故障响应时间承诺 我公司设有专属售后服务响应机制,故障处理实行“双时限响应制”: 接报后2小时内响应、24小时内远程诊断处理; 现场处理承诺 24 小时内到达(根据甲方现场地址及交通条件调整响应方式); 若设备问题无法短期内解决,我公司可提供临时替代设备或数据补偿方案,保障甲方监测数据连续性不受影响; 对于重大故障或突发性群体性问题,成立专项工作小组,由技术部、研发部、售后服务部共同介入,全力保障快速修复。 1.4 明确质量问题责任划分机制 设立质量问题登记与处理台账,出现问题后第一时间记录设备编号、故障现象、处理流程及恢复结果; 每次维修、更换或升级操作均形成《售后服务记录表》并由甲方签字确认,实现质量闭环管理; 对于重复发生的问题,我公司将组织质量回溯分析会议,查找根因,持续优化产品性能与稳定性。 1.5 提供质保文件与服务凭证 随设备出具正式的《产品质保承诺书》,并附盖我公司公章,作为合同履约的正式附件; 在设备包装中随附《产品保修卡》《售后服务热线卡片》,便于甲方使用过程中快速获取支持; 项目验收完成后,我公司将提供一份完整的售后服务对接通讯录,列明联系人、联系方式、技术支持通道、备件调配节点等信息,确保响应渠道清晰、责任明确。 1.6 质保期外服务承诺 在质保期结束后,我公司仍提供有偿服务支持,并保证备件不少于5年供应周期; 所有服务费用合理公开,并提供年度维保服务包、延保服务、远程诊断与升级服务选项,确保甲方设备持续长期可用; 对于重要点位(如高风险地灾点、重点管道段),我方可提供定期巡检与数据分析报告服务,协助甲方做中长期运维优化。 2. 全部设备通过第三方权威检测认证 我公司高度重视本项目设备的检测验证与技术合规性保障,为确保所提供的管道水毁感知监测终端设备各项性能参数真实有效、符合招标人要求,所有关键设备组件及整套系统均已通 过国家权威第三方检测机构的检验检测,并出具正式检测报告或权威机构认证文件。具体保障措施如下: 2.1 检测机构选择合规、权威 所有检测报告均来自国家认证认可监督管理委员会(CNCA)备案的检测实验室,包括但不限于: 中国计量科学研究院 国家信息安全测评中心 国家无线电监测中心 国内省级计量院(如浙江省计量科学研究院等) 确保检测资质权威、结果公正、过程可追溯、数据真实有效,全部检测报告具备唯一编号和可验证查验方式。 2.2 检测内容全面覆盖项目评分要求 所有设备性能指标均按评分标准的技术指标项进行逐项检测,具体包括: 序号 检测参数项 检测结果说明 备注 1 倾斜监测精度 ≤ ±8′,测量范围:俯仰角 ±90°、横向角 ±180° 提供第三方检测报告 2 加速度监测精度 ≤ 0.0003g 提供第三方检测报告 3 紧急触发响应时间 ≤ 50ms,支持振动+倾斜联合触发报警 提供第三方检测报告 4 温度监测精度 ≤ ±0.1℃ 提供第三方检测报告 5 湿度监测精度 ≤ ±0.1%RH 提供第三方检测报告 6 北斗终端接口支持 支持ASCII格式指令配置,接口可调 提供检测报告及平台配置截图 7 通信终端授时精度 IRIG-B授时精度 <50ns 提供检测报告或实验测试图 8 数据存储容量 存储≥2000组(远高于基本要求1000组) 提供检测报告或官网截图+网址 9 雨量监测分辨率与采样频率 分辨率0.2mm,最大雨强8mm/min,精度≥±6%,1h/1次可变频 提供检测报告或官网截图+网址 10 渗压力测量范围及精度 量程≥2MPa,精度≤0.05%F.S. 提供第三方检测报告 11 边缘计算、智能处理、预警能力 具备边缘算法库、事件触发规则配置、本地预警能力 提供支撑材料、平台截图或说明文档 12 IP防护等级 整体设备≥IP67 提供检测报告或认证证书 2.3 检测报告原件随投标文件附带 所有第三方检测报告均在投标文件中单独成册附录提供,并编写索引目录,便于评标委员会审阅; 检测报告均包含以下信息:检测项目、检测条件、测试样品编号、样品照片、测试数据、结论、检测单位公章及报告编号; 部分模块如具备国家/行业认证(如CMA、CNAS、CE、RoHS、防爆标志Ex等),亦同步提供认证扫描件。 2.4 可验证官网资料截图补充说明 对于部分采用公开权威渠道说明的参数(如数据存储容量、雨量监测精度、采集频率等),提供设备生产厂家官方网站截图及网址链接,确保信息真实性、来源公开; 官网截图均标明时间、网址路径及页面信息,对页面中关键技术指标位置用标注框突出显示。 2.5 提供检测一致性对照表 为方便评审,我公司编制**“技术指标—检测报告—页面截图”三位一体对照表**,对投标评分项与检测材料一一对应,内容包括: 技术评分项编号 对应检测内容及参数 提供材料形式(检测报告、官网截图、产品说明书等) 附件编号与页码索引 通过结构化资料管理,提高材料审查效率,增强评审过程的便捷性与信任度。 2.6 后续补测与验证承诺 若评标期间或项目执行过程中,甲方对特定设备参数存在复核或补测要求,我公司承诺积极配合,免费协助完成样品补测、性能复核及报告提供工作; 支持甲方委托的检测机构对任意批次产品进行抽样检测,我公司提供配合和技术解答,确保每一台设备真实达标、稳定可靠。 3. 生产与检测过程严格管控 为确保本项目所供管道水毁感知监测终端设备在性能、精度、稳定性及环境适应性方面全面满足技术规范要求,我公司在产品生产制造全过程中建立了严密的质量管理和检测控制体系,覆盖从元器件采购、组装制造、功能调试、系统集成到最终出厂的每一个环节。 3.1 实施ISO9001质量管理体系全流程控制 本公司已通过ISO9001质量管理体系认证,建立了从产品研发设计、生产制造到交付服务全过程的质量控制机制; 项目所涉及产品全部纳入质量体系覆盖范围,实施“四检”制度:来料检验、过程巡检、成品终检、出厂验收,确保每一台设备均符合标准; 每一项操作环节均有对应《操作规程》《检验记录表》和《工艺卡控点清单》,实现产品质量全过程追溯与过程可控。 3.2 核心部件采购控制严格 所有核心部件(北斗高精度定位模块、加速度计、倾角传感器、雨量计、渗压计、蓄电池、通信终端模组等)均来自国内高可靠性供应链,优先选择已通过行业实际项目应用验证的品牌和型号; 关键元器件(如加速度传感器、北斗授时模块)采购后进行逐批次功能检验与参数复测,对精密传感器实行“逐台调校、批次检测”机制,确保精度一致性; 对温湿度传感器、紧急触发模块等小型敏感部件,设有静电保护区及无尘装配线,避免生产过程造成性能干扰。 3.3 装配阶段实行标准化作业与巡检机制 设备生产装配严格依据标准化流程执行,主要设备(如北斗一体机、多模通信终端)均设装配清单与装配工艺图纸; 每套设备装配完成后立即进入功能性巡检阶段,包括但不限于: 通信功能测试(北斗短报文、4G、LORA通信完整性); 各传感器响应测试(角度、位移、加速度、温湿度、雨量、渗压); 数据传输与边缘处理算法测试; 紧急报警触发测试(模拟倾斜+震动联合信号); 对每个关键检测项目设有明确“判定标准”和“可接受偏差范围”,一旦超差立即返修或更换。 3.4 出厂前全面模拟运行测试 所有设备在装配和调试完成后需进入“整机出厂模拟测试阶段”,在接近实际工况的环境中运行24小时以上,确保设备长期稳定性; 出厂模拟内容包括: 温湿度环境模拟:通过高低温箱模拟 -40℃~+80℃温差变化; 通信链路打通测试:模拟北斗+4G数据同步传输链路; 数据报警逻辑测试:配置报警阈值,触发测试事件,验证本地预警与WEB端同步显示; 供电保障测试:切断太阳能后运行模拟测试,验证蓄电池单独供电能力; 平台对接演练:设备数据上传至内部WEB平台或甲方指定服务器,进行实时展示验证。 3.5 检测记录与质量文件归档 每一批设备完成出厂测试后,均形成标准化的检测资料档案,包括但不限于: 《出厂检验报告》 《设备调试记录表》 《功能测试记录单》 《质量跟踪卡》 关键检测照片资料(用于竣工验收) 上述文件全部纸质盖章并附电子版,以项目编号分类归档,随设备一同提交甲方存档。 3.6 项目全过程质量稽核机制 我公司质检部每月组织项目质量专项抽查与质量分析会议,对已完成设备抽样复查,确保各生产批次一致性; 一旦发现批次差异或隐患问题,立即启动原因追溯—责任追究—工艺改进—重新验证的“四步纠偏流程”; 项目期间设立甲方监督对接窗口,欢迎甲方派员参与生产巡检、抽检、联合验收等质量管理活动,确保质量目标一致、过程可控、结果可验。 4. 完善的出厂检验与资料提供机制 为保证项目所供管道水毁感知监测终端设备交付的规范性、完整性和验收工作的可操作性,我公司建立了统一规范、内容完备、流程闭环的出厂检验与资料交付机制,确保每一台设备出厂即合格、每一份资料可溯源、每一次验收高效率。 4.1 出厂检验流程制度化、标准化 所有出厂设备均须经过“整机功能测试 + 环境适应测试 + 通信组网测试 + 数据校准验证”等多个阶段; 每套设备必须完成如下检验项目后方可出厂: 北斗高精度定位功能校验(水平/垂直精度验证); 倾角、加速度、雨量、渗压等各类传感器数据采集精度测试; 紧急触发报警功能验证(触发时延≤50ms); 通信链路完整性测试(4G/北斗短报文回传); 太阳能与蓄电池组合供电系统负载测试; WEB平台数据上传与展示效果联调。 出厂前由我公司质检部出具统一格式的《出厂检验报告》,报告中详列设备序列号、测试数据、异常记录、检验结论及检验员签字。 4.2 验收资料交付内容全面 为便于甲方顺利组织项目验收与后期运维管理,我公司承诺在设备到场时同步提交一整套标准化交付资料,具体内容如下: 序号 资料名称 说明 1 产品合格证 每台设备单独编号,对应设备序列号及生产批次 2 出厂检验报告 包含每项功能测试记录、测试参数、环境模拟、通信验证等 3 第三方检测报告 所有评分关键项对应的性能检测报告,原件或加盖公章复印件 4 产品说明书 含设备结构图、技术参数、接口说明、常见故障排除方法等 5 安装与调试指导手册 提供立杆安装、电源接线、平台接入等全流程操作说明 6 软件使用手册(WEB端/客户端) 包括登录方式、数据查看、报警设置、参数配置、数据导出等 7 装箱清单与铭牌标识文件 每套设备的配件明细列表及出厂标签照片 8 项目设备编码与分布表 按甲方提供坐标分配每台设备编号,形成统一分布与管理台账 9 安装调试记录(完工后提供) 现场调试过程中的接线图、参数截图、通信成功照片等 10 验收确认表(模板) 提供《设备验收确认单》模板供甲方使用,便于资料签字归档 所有资料**纸质一式两份、电子一份(加密U盘或云盘打包下载)**提交; 所有纸质资料均加盖我公司鲜章并由项目负责人签字确认。 4.3 全生命周期资料归档与编号体系 所有设备出厂后,我公司将同步在内部建立设备电子档案系统,按如下内容建立管理编号体系: 设备唯一编号(SN); 安装地址/点位编号; 出厂批次号; 检验人员与测试时间; 设备当前固件版本/参数设置值; 对应售后负责人与联系方式。 该系统将与后期售后服务体系联动,实现一机一档、一事一追溯的服务支撑。 4.4 资料一致性与真实性保障 所有纸质资料与电子文档内容严格一致,并通过双重人工校对后打印与签章,杜绝缺页、错页、格式错误; 对于第三方检测报告、认证证书,我公司提供真实来源链接或联系方式,便于甲方审查核实; 若甲方提出对个别设备或资料内容复检、补充的需求,我公司承诺在3个工作日内完成补交、解释或替换处理。 4.5 支持甲方数字化平台对接资料转换 若甲方需将资料导入自有数字平台(如项目管理系统、设备运维平台等),我公司可提供资料格式转化服务(如Excel清单、PDF可查目录、照片归类压缩包等); 对平台对接使用说明、参数设置指导视频等支持内容亦可同步打包交付,提升验收效率与甲方资料管理便利性。 5. 项目全生命周期质量控制责任制 为确保“管道水毁感知监测终端设备采购”项目的高质量交付与稳定运行,我公司在本项目实施过程中建立了覆盖设计、制造、运输、安装、调试、运行维护全过程的质量控制责任机制,明确岗位分工、落实质量目标、推动质量闭环管理,确保每一个阶段的质量风险均可预测、可控制、可追踪。 5.1 项目质量管理体系覆盖项目全阶段 项目质量控制工作贯穿于: 项目前期方案评审阶段; 设备生产装配与功能检测阶段; 现场运输与安装调试阶段; 项目验收与资料移交阶段; 运行维护与售后服务阶段; 每个阶段均设立明确的质量目标、质量控制点和质量负责人,形成“责任到岗、任务到人、考核有据”的质量控制闭环体系; 质量管理工作由项目质量负责人统一统筹,全面负责质量目标分解、指标达成、问题预警与纠偏处理等事项。 5.2 明确项目质量管理岗位与职责分工 岗位职责说明表 角色/岗位 职责说明 项目经理 对项目质量总负责,统筹质量目标分解、资源配置与客户沟通 质量负责人 主抓质量工作计划制定、生产检测、出厂检验、调试验收等全流程质量把控 现场安装工程师 负责安装质量、调试规范操作、安装后数据测试达标、问题现场闭环处理 售后服务负责人 负责质保期内故障响应、维修回访、服务台账建立与后续技术支持工作 文档资料专员 负责质检文件、说明书、合格证、验收记录等文档材料的编制、核查与归档提交 每一名责任人员均纳入公司绩效考核体系,与项目质量目标完成情况直接挂钩,保障质量责任可追溯、工作结果有依据。 5.3 建立质量问题追溯与纠偏机制 针对项目执行过程中可能出现的质量问题,我公司制定了**“问题登记—分析追踪—原因查明—责任落实—整改复核”**的闭环处理机制; 所有现场出现的问题由项目现场工程师第一时间填写《质量问题登记表》,分类编号后上传项目质量系统; 项目质量负责人组织召开专题会议,追溯原因、分析责任环节,并制定明确整改计划和时限; 完成整改后由质量部门复查确认,并在台账中更新状态为“已关闭”,确保不留问题隐患、不重复发生。 5.4 质量绩效定期评估与内部审核 项目实施过程中,每月组织一次内部质量评估会,对如下内容进行综合打分与汇报: 设备测试一次合格率; 安装调试无返工率; 客户验收满意度; 质保期内故障率; 售后响应时效; 所有数据纳入公司质量评估系统进行横向比较与纵向趋势分析,推动质量持续改进; 同时,公司质量管理部将不定期对项目开展质量体系内部审核,查验各类记录、现场执行、人员操作规范等情况。 5.5 强化与甲方的质量协同管控 在项目执行过程中,我公司将主动邀请甲方参与如下质量管理工作: 出厂环节:邀请甲方派员参与设备抽样检测和关键性能验收; 安装环节:提供安装计划与现场调试操作视频/报告,接受甲方监督; 运行阶段:定期向甲方提交设备运行状态报告和故障处理情况表; 针对甲方反馈的质量问题,我方承诺在1个工作日内提交书面整改意见书,3个工作日内完成处置并反馈结果。 5.6 项目结束后的质量总结与移交 项目竣工验收后,我公司将统一整理项目全过程的质量资料,形成完整的《项目质量总结报告》,内容包括: 各阶段质量管控措施执行情况; 质量问题统计与处理记录; 客户满意度反馈结果; 后期运维注意事项与质量风险建议; 同时,我公司将提供《质量移交清单》,将所有设备编码、安装位置、质保时间起止、质检资料等形成台账移交给甲方,确保后期使用过程中的可维护性和可管理性。 进度控制措施 为确保“管道水毁感知监测终端设备采购”项目在规定时限内保质保量完成交付,我公司依据招标文件对交付周期的明确要求,制定了系统、可执行、具应变能力的进度控制机制。整体进度控制围绕“计划编制—资源统筹—阶段控制—风险应对—验收保障”五大维度进行,具体如下: 1. 明确供货周期目标与阶段划分 为确保本项目的顺利实施与如期交付,我公司严格对照招标文件中“供货周期70天”的要求,结合本项目涉及设备的生产周期、集成调试周期、运输调配周期与现场安装环境等实际因素,对整体供货任务进行分阶段、分节点精细化拆解与组织安排。明确供货总周期目标为70天以内完成设备交付、安装调试及数据接入上线任务,并设置五个阶段性关键节点,具体如下: (1)阶段一:项目启动与生产准备阶段(第1~7天) 目标:快速启动项目、完成图纸资料确认与生产计划下达,为设备制造准备充分条件。 主要工作内容: 成立项目供货实施组,明确项目经理及各职能人员职责; 召开项目启动会,梳理合同要求、安装点位初步信息、生产配套计划; 对照招标技术规范,最终确认产品图纸、传感器集成方案与通信配置; 启动物料采购流程,向核心器件供应商(北斗模组、加速度计、雨量计等)下达采购订单; 制定《设备生产进度表》《测试计划表》《运输调度表》并同步报甲方备案。 (2)阶段二:设备制造与出厂调试阶段(第8~35天) 目标:完成20套监测终端设备的生产、集成与...
管道水毁感知监测终端设备采购服务投标方案.docx
下载提示

1.本文档仅提供部分内容试读;

2.支付并下载文件,享受无限制查看;

3.本网站所提供的标准文本仅供个人学习、研究之用,未经授权,严禁复制、发行、汇编、翻译或网络传播等,侵权必究;

4.左侧添加客服微信获取帮助;

5.本文为word版本,可以直接复制编辑使用。


这个人很懒,什么都没留下
未认证用户 查看用户
该文档于 上传
推荐文档
×
精品标书制作
百人专家团队
擅长领域:
工程标 服务标 采购标
16852
已服务主
2892
中标量
1765
平台标师
扫码添加客服
客服二维码
咨询热线:192 3288 5147
公众号
微信客服
客服