文库 工程类投标方案 防水工程

购物中心工程屋面工程施工方案.docx

DOCX   59页   下载777   2026-01-14   浏览0   收藏36   点赞731   评分-   19698字   10.00
温馨提示:当前文档最多只能预览 15 页,若文档总页数超出了 15 页,请下载原文档以浏览全部内容。
购物中心工程屋面工程施工方案.docx 第1页
购物中心工程屋面工程施工方案.docx 第2页
购物中心工程屋面工程施工方案.docx 第3页
购物中心工程屋面工程施工方案.docx 第4页
购物中心工程屋面工程施工方案.docx 第5页
购物中心工程屋面工程施工方案.docx 第6页
购物中心工程屋面工程施工方案.docx 第7页
购物中心工程屋面工程施工方案.docx 第8页
购物中心工程屋面工程施工方案.docx 第9页
购物中心工程屋面工程施工方案.docx 第10页
购物中心工程屋面工程施工方案.docx 第11页
购物中心工程屋面工程施工方案.docx 第12页
购物中心工程屋面工程施工方案.docx 第13页
购物中心工程屋面工程施工方案.docx 第14页
购物中心工程屋面工程施工方案.docx 第15页
剩余44页未读, 下载浏览全部
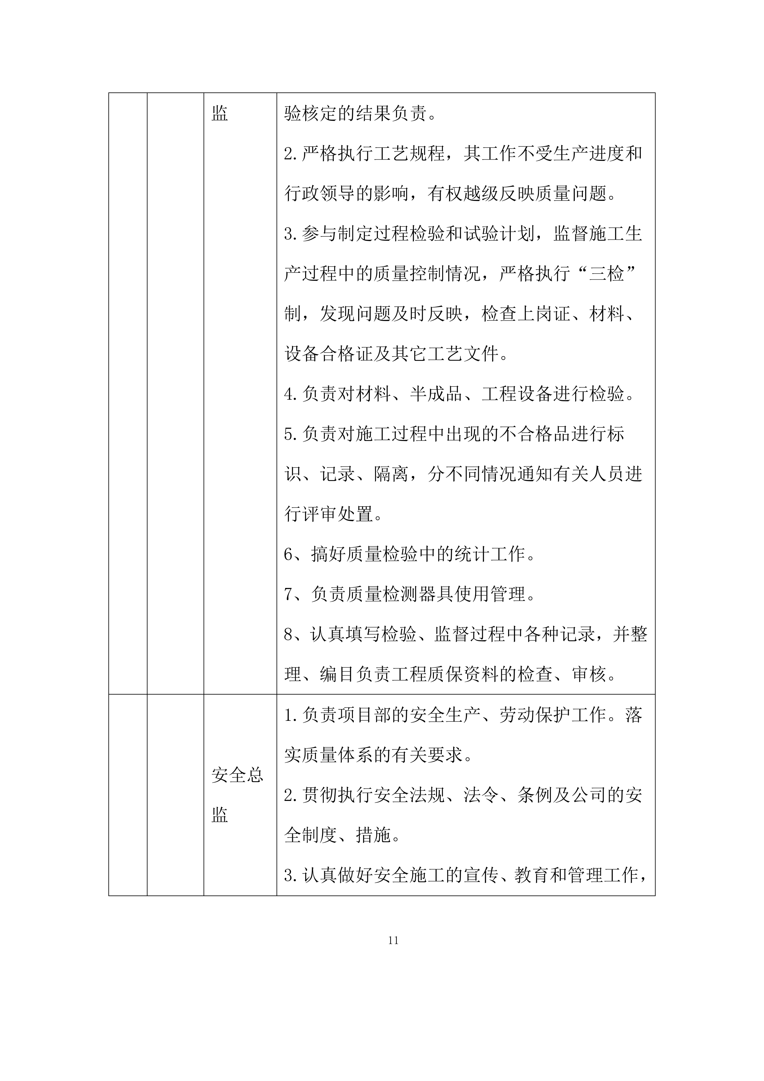
购物中心 工程屋面工程施工方案 目 录 第一 章 编制依据 4 第二 章 工程概况 5 一、 工程建设概况表 5 二、 设计概况 5 三、 工程施工条件 7 第三 章 施工安排 8 一、 管理人员配置及职责 8 二、 施工流水段的划分 12 三、 工程施工重点和难点分析及应对措施 12 第四 章 施工进度计划 15 第五 章 资源配置计划 16 一、 劳动力配置计划 16 二、 工程用原材料需用量计划 16 三、 机具、设备配置计划 17 四、 技术复核和隐蔽验收计划 17 五、 施工试验检验计划 18 六、 测量计量仪器配置计划 19 第六 章 施工方法 1 一、 方案及技术参数 1 二、 施工工艺流程 2 三、 施工要点 3 第七 章 进度管理计划 13 一、 确定施工进度控制点 13 二、 进度管理措施 13 第八 章 质量管理计划 14 一、 质量控制目标分解 14 二、 确定质量控制点 16 三、 质量保证措施 16 四、 验收要求 17 第九 章 安全管理计划 19 一、 职业健康安全管理分解目标 19 二、 安全管理组织机构和职责分工 19 三、 职业健康安全重大危险源 19 四、 职业健康安全资源配置计划 20 五、 安全生产管理制度 20 六、 安全生产保证措施 22 第十 章 环境管理计划 24 第十一 章 绿色施工管理计划 25 一、 绿色施工组织机构和职责分工 25 二、 绿色施工实施措施 26 三、 绿色施工评价 26 第十二 章 成品保护管理计划 27 一、 成品保护管理组织和职责分工 27 二、 成品措施 27 第十三 章 疫情防控 30 一、 防控准备 30 二、 防疫物资配备 32 三、 隔离措施 33 四、 防疫工作内容 33 五、 防疫要求 39 六、 疫情监控 40 第一 章 编制依据 序号 类别 文件名称 编号 1 技术规范 《屋面工程技术规范》 2 《建筑玻璃应用技术规程》 3 《钢结构设计标准》 4 质量验收规范 《钢结构工程施工质量验收规范》 5 《屋面工程质量验收规范》 6 安全技术规程 《建筑施工高处作业安全技术规范》 7 《 施工现场临时用电安全技术规范 》 8 《高空作业机械安全规则》 第二 章 工程概况 一、 工程建设概况表 工程名称 工程性质 商业 总建筑面积 工程地址 地上建筑面积 8.92万㎡ 地上建筑面积 建设单位 项目承包范围 总承包 设计单位 主要分包工程 土建、水电安装、装饰装修等 勘察单位 合同要求 质量 合格 监理单位 工期 495天 总承包单位 安全 安全无事故 工程主要功能或用途 车库、 商业 二、 设计概况 序号 部位 做法 1 细石混凝土 (上人平屋面) (步行街屋面) 1. 素土回填及种植土(厚度详设计) 2. 过滤层:无纺布一层(200g/m2) 3. 疏水层:聚乙烯排水板 4.40 厚C20细石混凝土,配Φ6一级钢筋,配Φ6@250双向钢筋 5.最薄处30mm陶粒混凝土找坡,坡度2% 6.隔离层:无纺布一层(200g/m2) 7.65 mm 厚燃烧性能为B1级的挤塑聚苯乙烯保温板,容重30kg/m3 8.耐根穿刺防水层:4mm厚耐根穿刺自粘防水卷材(化学阻根) 9.普通防水层:2mm厚非固化橡胶沥青防水涂料 10. 钢筋混凝土屋面板(原浆收光) 2 细石混凝土 (上人平屋面) (影院屋面、四层餐饮商铺屋面、新风机房等) 1.40厚C20细石混凝土,配Φ6一级钢筋,配Φ6@250双向钢筋; 2.200g/m2聚酯无纺布隔离层; 3.85mm厚燃烧性能为B1级的挤塑聚苯乙烯保温板,容重30kg/m3; 4.3mm厚SBS改性沥青防水卷材(聚胎脂II型); 5.钢筋混凝土屋面板(原浆收光); 3 混凝土小面积屋面、风井顶面 1.盖板顶面最薄处20厚1:2.5水泥防水砂浆找坡2%,压光抹平 2.素水泥浆一道(内掺建筑胶) 3.钢筋砼结构盖板 三、 工程施工条件 购物中心屋面分为3个部分:影院屋面、步行街屋面及餐饮商铺屋面。 根据施工流水进度安排,以屋面为原材及半成品材料堆场,避开屋面作业施工区域,垂直运输主要为塔吊。 施工条件:屋面花架、设备机房、风井、烟道井反坎及设备基础等施工完成。 第三 章 施工安排 一、 管理人员配置及职责 序号 姓名 岗位名称 职责 项目经理 1 . 项目安全生产的第一责任者,做好与建设单位、监理、总包单位的协调工作; 2 .主持编制安全质量目标与工期计划,建立健全管理制度; 3 .协调人员、材料、设备等重要资源进场 4.组织成本编制,加强项目的成本管理与控制。 项目总工 1.编制实施《项目质量管控计划》,贯彻执行国家技术政策及公司企业技术标准,协助项目经理主抓技术、质量工作; 2.编制项目施工方案、方案交底; 3.主持图纸内部会审、施工组织设计交底及重点技术措施交底; 4.领导项目新技术、新材料、新工艺的推广应用工作; 5.组织安排技术培训工作,保证工程项目按设计规范及施工方案要求施工; 6.落实施工过程质量控制,负责施工过程技术协调工作; 7.工程材料鉴定、测量复核、试验及工程资料的管理工作; 8.主持与总包单位、设计单位及监理单位之间密切联系与协调工作,并取得对方的认可,确保设计文件能满足连续施工的要求; 9 .督促项目计量设备管理工作; 10. QC 小组活动,组织编写项目工程施工总结工作。 生产经理 1.施工生产直接责任人,负责施工生产管理工作 2.负责建立健全各项施工生产管理制度; 3.负责编制项目总工期控制进度计划,年、季、月度计划,并对执行情况进行监督与检查; 4.严格执行项目质量验收程序,保证施工质量及项目质量目标的实现; 5.组织安全、质量事故的调查和分析,并做出处理; 6.组织做好现场机械和物资、设备的管理及调配工作; 7、组织做好施工生产系统信息反馈及各项工作记录。 商务经理 1.辅助项目经理对工程进行全过程的合约及结算工程; 2. 施工图预算的编制,施工图以外项目签订预算,各项取费及价差签回符合规定无遗漏,及时完成工程竣工结算和年度结算,及时、准确地提供月、季、年度预算资料 ; 3. 签订内外分包施工合同,并严格履行合同。协助、指导、督促现场施工人员办理预算签证 ; 4. 组织做好材料、机械设备、工具、能源等物资的进场使用供应、调配、管理,执行各项物资消耗定额,严格管理标准,减少浪费损失,使各项物资消耗不断降低 ; 5. 负责参与现场签证工作,对现场签证进行把关,并负责所有签证的追踪工作。负责领导对分包单位完成工程量的审核与确认,负责完成对分包单位的结算工作 ; 质量总监 1.负责工程质量的检验、监督、检查,并对检验核定的结果负责。 2.严格执行工艺规程,其工作不受生产进度和行政领导的影响,有权越级反映质量问题。 3 .参与制定过程检验和试验计划,监督施工生产过程中的质量控制情况,严格执行“三检”制,发现问题及时反映,检查上岗证、材料、设备合格证及其它工艺文件。 4.负责对材料、半成品、工程设备进行检验。 5 .负责对施工过程中出现的不合格品进行标识、记录、隔离,分不同情况通知有关人员进行评审处置。 6 、搞好质量检验中的统计工作。 7 、负责质量检测器具使用管理。 8 、认真填写检验、监督过程中各种记录,并整理、编目负责工程质保资料的检查、审核。 安全总监 1.负责项目部的安全生产、劳动保护工作。落实质量体系的有关要求。 2.贯彻执行安全法规、法令、条例及公司的安全制度、措施。 3.认真做好安全施工的宣传、教育和管理工作,特别是进场新工人的安全教育工作。 4.深入施工现场,掌握安全生产动态,发现问题及时制止纠正,及时向领导反映情况。 5.有权制止违章作业,有权抵制或报告违规指挥行为,有权给予罚款,严重险情有权停止施工并及时上报领导。 二、 施工流水段的划分 本工程屋面共分为13个区,根据结构特性、工程量、工期等因素综合考虑,施工顺序:B1 →B2 →B3 →A1 →A2 →A3 →A4 →C1 →C2 →C3 →C4 →C5 →C6 三、 工程施工重点和难点分析及应对措施 序号 重难点 具体分析 应对措施 责任人 1 夏季高温施工 混凝土及砂浆面层易开裂 做好混凝土及砂浆面层覆盖并洒水养护工作 周梦杰 2 成品保护 在屋面施工过程中存在与其它专业工序交叉作业的情况,屋面各构造层成品保护是本工程的质量控制重点。 合理安排施工进度计划,避免交叉作业,加强对各队伍的教育,提高成品保护意识,加强现场巡查力度,及时发现并处理破坏成品的行为,保证施工成品质量。 周梦杰 3 工序穿插 屋面施工过程中,涉及众多工序,各工序协调不好,将这个影响工期。 制定工作计划,划分工作区段,各工序紧密配合,出作业面具备施工条件时,及时进行下部工序。 周梦杰 4 设备基础多,防水细部节点处理质量要求高 屋面防水作为屋面工程重点控制项,必须保证施工质量 处理好防水涂料基层,防水卷材附加层搭接,做好卷材防水的搭接;防水施工正处于冬季施工期间,合理安排施工日期及作业时段,确保施工质量 周梦杰 第四 章 施工进度计划 分区 计划开始时间 计划完成时间 责任人 负责人 B1 B2 B3 A1 A2 A3 A4 C1 C2 C3 C4 C5 C6 第五 章 资源配置计划 一、 劳动力配置计划 施工阶段 工种 人数 找平层、找坡层 防水层 保温层 面层 二、 工程用原材料需用量计划 序号 分项工程名称 单位 工程量 规格/型号 责任人 1 水泥砂浆 t 80 1:3水泥砂浆 2 挤塑聚苯板 ㎡ 18000 85mm厚 3 SBS改性沥青防水卷材 ㎡ 18000 3mm厚 4 非固化橡胶沥青防水涂料 t 10 2mm厚 7 耐根穿刺自粘防水卷材 ㎡ 5000 4mm厚 8 钢筋网片 ㎡ 7500 Φ6@200 9 商品混凝土 M³ 650 C20细石 10 无纺布 ㎡ 1600 / 11 聚乙烯排水板 ㎡ 4000 / 三、 机具、设备配置计划 序号 周转材料名称 规格型号 需用量 进场日期 责任人 1 塔式起重机 / 6台 2 施工电梯 SC200/200 3台 3 手推车 / 15辆 4 收光机 / 20个 5 单头喷灯 / 20个 6 平板振捣器 / 6个 四、 技术复核和隐蔽验收计划 序号 技术复核、隐蔽验收部位 复核和隐蔽内容 责任人 1 基层 平整度、外观质量、干燥程度、洁净程度等 2 防水层 涂刷厚度,加强部位、附加层宽高度、泛水高度、搭接长度、铺贴方向、粘接牢固情况、封边收口情况、试水试验等 3 保温层 厚度、平整度、拼缝严密情况等 4 保护层混凝土 强度等级、分仓缝位置、标高控制、平整度等 5 细部构造 管根处理、地漏处理、密封膏嵌缝质量等 五、 施工试验检验计划 序号 工程部位 检验项目 单位 检验频率 检验时间 责任人 1 卷材防水层 改性沥青卷材复试 ㎡ 10000 2 防水涂料 非固化橡胶沥青涂料复试 t 10 3 保温层 挤塑板 ㎡ 5000 4 钢筋 钢筋原材 t 60 5 保护层 混凝土试块 m³ 100 6 影院屋面 淋水试验 / / 7 四层餐饮商铺屋面 淋水试验 / / 8 天沟 蓄水试验 / / 六、 测量计量仪器配置计划 序号 仪器名称 分类 数量 使用特征 检定周期 保管人 1 水平仪 测量 3 / 1年 2 漆膜测厚仪 检测 1 / 1年 3 游标卡尺 检测 1 / 1年 4 千分尺 检测 1 / 1年 第六 章 施工方法 一、 方案及技术参数 序号 部位 建筑做法 1 细石混凝土 (步行街屋面) 1. 素土回填及种植土(厚度详设计) 2. 过滤层:无纺布一层(200g/m2) 3. 疏水层:聚乙烯排水板 4.40 厚C20细石混凝土,配Φ6一级钢筋,配Φ6@250双向钢筋 5.最薄处30mm陶粒混凝土找坡,坡度2% 6.隔离层:无纺布一层(200g/m2) 7.65 mm 厚燃烧性能为B1级的挤塑聚苯乙烯保温板,容重30kg/m3 8.耐根穿刺防水层:4mm厚耐根穿刺自粘防水卷材(化学阻根) 9.普通防水层:2mm厚非固化橡胶沥青防水涂料 10. 钢筋混凝土屋面板(原浆收光) 2 细石混凝土屋面 (影院屋面、四层餐饮商铺屋面、新风机房等) 1.40厚C20细石混凝土,配Φ6一级钢筋,配Φ6@250双向钢筋; 2.200g/m2聚酯无纺布隔离层; 3.85mm厚燃烧性能为B1级的挤塑聚苯乙烯保温板,容重30kg/m3; 4.3mm厚SBS改性沥青防水卷材(聚胎脂II型); 5.钢筋混凝土屋面板(原浆收光); 3 混凝土小面积屋面、风井顶面 1.盖板顶面最薄处20厚1:2.5水泥防水砂浆找坡2%,压光抹平 2.素水泥浆一道(内掺建筑胶) 3.钢筋砼结构盖板 二、 施工工艺流程 6.2.1 步行街种植屋面施工工艺流程 屋面设备基础施工、女儿墙、出屋面管道安装→屋面板基层清理→阴角角处做直径5cm圆弧2mm厚非固化沥青涂抹防水涂料(阴角处上反完成面以上300mm)→满粘4mm厚耐根穿刺自粘防水卷材(阴角处上反完成面上300mm,收口处压槽处理)→6 5mm 厚燃烧性能为B1级的挤塑聚苯乙烯保温板→铺无纺布隔离层→70mm不锈钢透气管设在气道交叉口,透气管间距6000*6000→ 40 厚C20细石混凝土(配Φ6一级钢筋,配Φ6@250双向钢筋; 双向分缝 @3000,缝内嵌合成高分子密封胶)→铺聚乙烯排水板→铺无纺布隔离层→素土回填及种植土 6.2.2 影院及餐饮商铺屋面工艺流程 屋面设备基础施工、女儿墙、出屋面管道安装→屋面板基层清理→阴角角处做直径5CM圆弧→满粘3厚SBS改性沥青防水卷材(阴角处上反完成面上300mm,收口处压槽处理)→85mm厚燃烧性能为B1级的挤塑聚苯乙烯保温板,容重30kg/m3→铺无纺布隔离层→最薄处40厚C20细石砼(内配单层双向一级钢6@200,双向分封3000*3000;70mm不锈钢透气管设在气道交叉口,透气管间距6000*6000)。 三、 施工要点 6.3.1 基层清理 铲除突起物、落地灰、混凝土残渣等异物,并将屋面顶板上的灰土及杂物彻底清扫干净,使基层保证平整、干净;雨水口位置安装施工单位提前预埋,根据屋面做法厚度及材料安装性能确定好标高,并将预留洞口用细石砼(掺加膨胀剂)塞堵密实。 6.2.2屋面找坡层(步行街种植) 1)陶粒混凝土必须严格按设计配比施工,拉线贴饼保证屋面坡度,最薄处不得小于30mm。 2)基层处理:要事先检查基层,基层过于凹凸的部位,高出的部分须剔平,凹处用水泥砂浆分层填实,基层表面的灰尘、污垢等必须事先清除干净 3)机械搅拌:搅拌之前先将所需水量倒入搅拌机内,启动搅拌机1~2分钟后加入水泥、陶粒等材料。搅拌时间以1.5~2.0分钟为宜。加水量以拌和好的料浆较为粘稠为宜,密度控制在950~1050g/L;加水量一般为,粉料:水=1:1(重量比)搅拌要立即使用 4)标高抄控制:按照施工图纸设计要求,测定设置标高控制点(3m/点),周边弹出控制线。首先确定外女儿墙、檐沟、各分水线、雨水斗处等特殊部位的找坡标高,然后根据屋面已弹的结构50的水平标高线向下量出以上部位的找坡层上平标高,然后根据最高点和最低点,拉线抹出找坡墩用来控制找坡层的坡度,防止产生倒坡现象。 5)浇筑后处理:在浇筑后也应注意观察浆体下沉速度及高度,并及时采取促凝措施,还要详细记录,作为下次配料改进的参考。如果出现塌陷问题,应及时补充浇筑。找坡层施工完成后,要适当洒水养护,保持其湿润,但应避免受水浸泡。常温下养护不得少于7天。在养护期间,严禁上人,防止做好的找坡层遭到破坏。 6.3.3 防水工程施工 本工程屋面防水等级为一级防水,合理使用年限为50年,主要材料为非固化橡胶沥青涂料、SBS改性沥青防水卷材、耐根穿刺自粘防水卷材。 1、防水材料进场需有生产厂家提供的产品合格证、检测报告。材料外表或包装物应有明显标志,标明材料生产厂家、材料名称规格、生产日期、执行标准、生产许可证号等;屋面防水材料进场后,由监理、建设、施工三方共同进场验收,并按规定对材料进行复试,复试报告合格;屋面上各种预埋件、支座、伸出屋面管道、落水口等设施已安装就位,屋面保护层已检查验收,质量合格,基层干燥含水率符合要求。 2、基层必须牢固,没有松动、起鼓、凹坑、起砂、掉灰等缺陷。基层表面应平整光滑,均匀一致。其平整度可用2m长直尺检查,基层与直尺间的最大空隙不应超过10mm,空隙仅允许平缓变化。基层阴阳角处应做成半径50mm圆弧。天气刮风、下雨和预报要下雨或雨后基层尚未干燥时不得施工。基层必须干燥,一般以含水率不大于9%为宜。 3、 2厚非固化沥青涂膜防水涂料附加层:对于阴阳角、管道根部、水落口等部位应做增强处理。 4、铺贴卷材 ①铺贴顺序:铺贴多跨和高低屋面时,应先远后近,先高跨后低跨,在一个单跨铺贴时应先铺排水比较集中的部位(如檐口、水落口、天沟等处)再铺卷材附加层,由低到高,使卷材按流水方向搭接。 ②卷材搭接:防水卷材搭接宽度为100mm。将卷材搭接缝处用喷灯加热,趁热使卷材搭接部位粘结牢固,以边缘稍挤出热熔的改性沥青为度并随即刮封接口。 ③卷材铺贴:用喷灯烘烤卷材底面,使涂盖层熔化(温度控制在100-180℃之间)后,立即将卷材滚动与基层粘贴,并用压辊滚压,排除卷材下面的空气,使之平展,不得皱折,并应辊压粘结牢固。搭接缝处要精心操作,喷烤后随即用抹子将边封好,最后再用喷灯在接缝处均匀细致地喷烤压实。 ④铺贴卷材时的注意事项如下: a 火焰加热器加热卷材应均匀,不得过分加热或烧穿卷材; b 卷材表面热熔后应立即滚铺卷材,卷材下面的空气应排尽,并辊压粘结牢固,不得空鼓。 c 卷材接缝部位必须溢出热熔的改性沥青胶。 d 铺贴的卷材应平整顺直,搭接尺寸准确,不得扭曲、皱折。 ⑤特殊部位工程卷材阴阳角剪贴,落水口,分格缝,转角搭接,穿墙管道,变形缝,卷材立面收口等部位施工比较困难,但这些地方又是极易发生渗漏的部位要特别精心细致,以确保整个防水工程的质量。 6.3.2 找平层施工 1 拉线找坡、贴灰饼:根据弹好的控制线,顺排水方向拉线冲筋,冲筋的间距为1.5m 左右,在分格缝位置安装好已刨光、充分湿润并涂刷脱膜剂的木条,在排水沟、雨水口处找出泛水。 2 铺浆:在基层上分仓,铺水泥砂浆,砂浆的稠度应控制在70mm 左右,用木杠沿两边冲筋标高刮平,木抹子搓平,提出水泥浆。 3 压实:砂浆铺抹稍干后,用铁抹子压实二遍成活。头遍拉平、压实,使砂浆均匀密实;待浮水沉失,人踩上去有脚印但不下陷时,再用抹子压第二遍,将表面压平整,密实,收光,注意不得漏压,并把死坑、死角、砂眼、抹纹抹平。切忌在水泥终凝后压光。 4 边角处理:女儿墙拐角、阴阳角等根部应抹成R=50mm的圆角。 5 养护:常温下砂浆找平层抹平压实后24h 可覆盖草袋(垫),浇水养护;干燥后(将1平米的防水卷材,在太阳下铺放于找平层上,4小时后掀开,基层及卷材表面无水印)即可进行防水层施工。 6.3.4 保温层施工 本工程屋面保温层为挤塑聚苯板。找坡层施工前,检查屋面结构层的质量、管道、预埋件等施工和安装质量,并经隐蔽工程检查验收合格后,才可施工找坡层;屋面根据设计要求的坡度弹线,并进行清扫;施工找坡层时应将屋面板表面清理干净。 1、保温板施工 施工工艺流程: 基层处理 →弹控制线→排版备料→配专用粘结砂浆→粘贴保温板→铺无纺布隔离层→检查验收 铺贴时应避免在雨天及大风天气进行,为防止形成火灾隐患,要求保温板铺装完成后随即进行下道工序施工。但不能及时进行隐蔽时,需要做好防火措施。具体施工时还需要注意如下事项: 1) 基层应平整、顺直、坚实,应符合施工验收规范要求。偏差以及存在凸起、空鼓、疏松和有碍粘贴的污物应剔除,并用砂浆找平。 2) 粘贴保温板前将基层略微湿润。 3) 保温板在粘结前应根据基层形状和尺寸,合理下料,板材的排列竖向错缝,交错相接,接缝应错开不小于板长度的1/3布置;板与板之间要靠紧靠实,尽量不得有“碰头灰”,超出2mm的缝隙应用相应宽度的聚苯板薄片填塞。粘贴时可用橡皮锤轻轻敲击固定,严格控制板面平整度、垂直度,用长度不小于2m的靠尺进行压平检查,板周围挤出的胶粘剂应及时清理。 4) 用专用粘结砂浆满涂基层上面,涂层厚2~10mm;采用点框粘结法,在板面四周涂抹一圈搅拌好的专用粘结砂浆,其宽度为50mm,板面中央均匀涂抹5~6个点,保证粘贴面积不小于30%。 5)保温板粘帖时板与板之间互相压边粘帖。 6)保温砂浆的配制与使用:应严格按供应商提供的配比和制作工艺在现场进行,有专人配制,每次配制不得过多,视不同环境温度条件控制在2h内或按产品说明书中规定的时间内用完。 7)保温板铺贴完成后,铺贴无纺布隔离层,无纺布搭接不小于15cm。砼浇筑前注意湿润。 9)铺设程序应从周边开始向中心分水线铺设,板块应紧密铺设、铺平、垫稳; 10)板状保温材料不应破损、缺棱掉角,铺设时遇有缺棱掉角破损不齐的,应锯平拼接使用; 11)保温板相邻间板块表面高度须一致,用锯切割,禁止手掰; 12)相临之间应紧靠严密,不得留有空隙; 6.3.5 细石混凝土面层施工 1 细石混凝土面层施工 1)工艺流程:支设分格缝条→浇混凝土→取出分格条→养护→清理分格条缝→嵌缝。 2)施工要点: (1)必须严格保证钢筋网片间距及位置准确,钢筋在分格缝处需断开,绑扎的搭接接头不小于250mm,同一网格内同一断面的钢筋网片接头面积不超过钢丝断面的1/4。 (2)混凝土分格缝与构筑物交接处宽为30mm,其余为20mm宽,缝填沥青建筑密封膏,按不大于3m×3m分块。 (3)砼浇筑前排气管道布置完成,间距6*6mm。 (4)一个分格区内的混凝土应连续浇筑,不留施工缝。混凝土按先远后近、先高后低的原则进行。 (5)振捣宜采用人工拍实,不宜采用机械振捣,以免破坏保温层及防水层。 (6)随打随抹,按排水坡度刮平,初凝后及时取出分格木条,终凝前压光处理用铁抹子三遍压光成活,抹压时不得撒干水泥或加水泥浆,头遍拉平、压实,使混凝土均匀密实 (7)钢筋网片保护层应偏上,保护层不低于10mm;混凝土表面平整度每2m允许偏差5mm。 (8)混凝土终凝后,立即进行养护,可用草袋覆盖或人工洒水,养护不少于7d。 6.4 细部节点大样 细部节点构造施工时屋面工程施工的重中之重,其施工质量的好坏将直接影响到屋面工程的防水效果和耐久性。 6 .3.1 屋面排气管 所有屋面均按要求设置排气管。 1、排气管距女儿墙、出屋面的机房体、出屋面的设备基础、烟道等根部 出屋面的设备基础、烟道等根部300处,设四周环形通气道,其中间位置再按不大于6米的等距设置,整个屋面所有通气道必须互相贯通、做法一致,无盲道或堵塞现象; 2、排气管位置可结合烟道、风道设计,暗藏在出屋面构件内 6 .3. 2 管道出屋面根部 1.出屋面管道须在屋面板浇筑混凝土时预先埋入带止水翼的止水环,并保证管周混凝土密实。 2. 管道穿屋面时必须设套管,浇筑楼板前必须在模板上放线并准确牢固地固定套管。套管上口高出屋面完成面 500mm ,下口与楼板底平齐。 3. 当设计无要求时,对于小管径管道,套管管径应比管道管径大 30mm 。对于大管径管道,套管管径应大于管道外径 50mm 。浇筑楼板混凝土时,套管两端应用胶布等密封,避免堵塞。 4. 安装管道时,应注意管道居套管中心,并临时固定。管道与套管之间的缝隙用聚氨酯发泡塞严,上面用密封胶封口。 5. 屋面找平时须将套管与屋面相交的阴角处用水泥砂浆抹成半径不小于 100mm 的圆角。 6. 套管根部周围必须增加防水附加层,防水附加层应从阴角开始上翻和水平延伸不小于 300mm( 倒置屋面应考虑保温层厚度 ) 。 7. 按屋面做法施工保护层和饰面层,其与套管间...
购物中心工程屋面工程施工方案.docx
下载提示

1.本文档仅提供部分内容试读;

2.支付并下载文件,享受无限制查看;

3.本网站所提供的标准文本仅供个人学习、研究之用,未经授权,严禁复制、发行、汇编、翻译或网络传播等,侵权必究;

4.左侧添加客服微信获取帮助;

5.本文为word版本,可以直接复制编辑使用。


这个人很懒,什么都没留下
未认证用户 查看用户
该文档于 上传
×
精品标书制作
百人专家团队
擅长领域:
工程标 服务标 采购标
16852
已服务主
2892
中标量
1765
平台标师
扫码添加客服
客服二维码
咨询热线:192 3288 5147
公众号
微信客服
客服