文库 工程类投标方案 防水工程

光电子器件制造项目防火涂料施工投标方案.docx

DOCX   83页   下载822   2026-01-14   浏览0   收藏96   点赞749   评分-   28065字   10.00
温馨提示:当前文档最多只能预览 15 页,若文档总页数超出了 15 页,请下载原文档以浏览全部内容。
光电子器件制造项目防火涂料施工投标方案.docx 第1页
光电子器件制造项目防火涂料施工投标方案.docx 第2页
光电子器件制造项目防火涂料施工投标方案.docx 第3页
光电子器件制造项目防火涂料施工投标方案.docx 第4页
光电子器件制造项目防火涂料施工投标方案.docx 第5页
光电子器件制造项目防火涂料施工投标方案.docx 第6页
光电子器件制造项目防火涂料施工投标方案.docx 第7页
光电子器件制造项目防火涂料施工投标方案.docx 第8页
光电子器件制造项目防火涂料施工投标方案.docx 第9页
光电子器件制造项目防火涂料施工投标方案.docx 第10页
光电子器件制造项目防火涂料施工投标方案.docx 第11页
光电子器件制造项目防火涂料施工投标方案.docx 第12页
光电子器件制造项目防火涂料施工投标方案.docx 第13页
光电子器件制造项目防火涂料施工投标方案.docx 第14页
光电子器件制造项目防火涂料施工投标方案.docx 第15页
剩余68页未读, 下载浏览全部
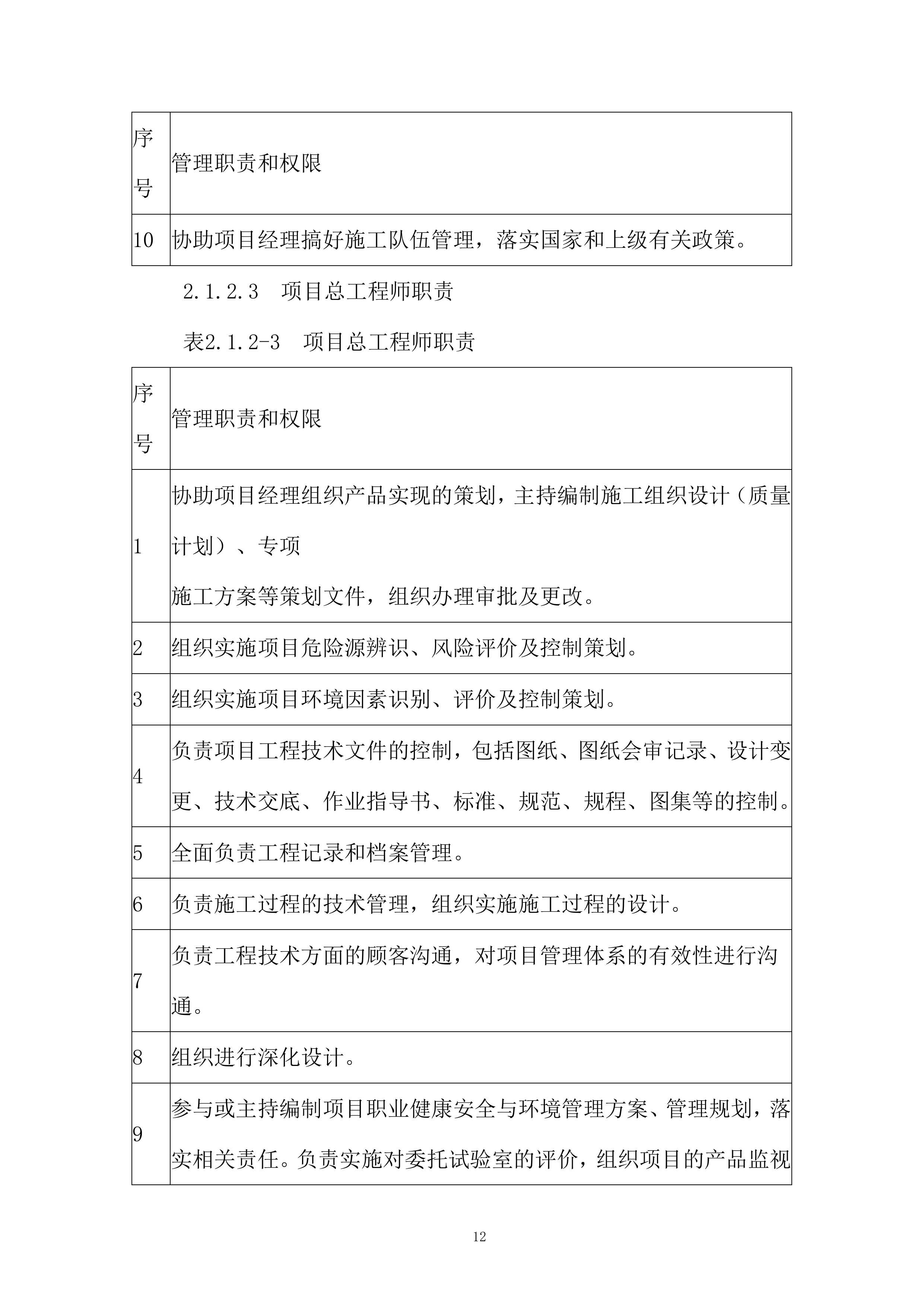
光电子器件制造项目防火涂料施工 投标 方案 目 录 第一章 编制依据 1 一、 工程文件 1 二、 国家或地方政府的法律法规 2 三、 规范及标准 3 四、 企业标准 4 第二章 工程概况 5 一、 建筑结构简介 5 二、 钢屋面简介 6 三、 施工重点与难点分析 6 四、 管理目标 8 第三章 施工部署 9 一、 组织架构与职责 9 二、 总体思路 19 三、 机械选型 20 四、 构件加工及配运 21 五、 施工平面布置 21 第四章 施工进度计划 22 一、 进度计划编制说明 22 二、 3工期主控节点 23 第五章 施工方法及工艺要求 24 一、 屋面系统施工工艺流程 24 二、 玻璃丝棉安装 27 三、 屋面板安装方案 28 第六章 施工保障措施 39 一、 工期保障措施 39 二、 安全保障措施 45 三、 质量保障措施 71 第一章 编制依据 一、 工程文件 表0 .1 - 1 招标资料 序号 文件归类 具体文件名称 1 招标文件 年产3 0 万吨高精密铜材及3 00 万台光电子制造项目招标文件。 2 设计图纸 年产3 0 万吨高精密铜材及3 00 万台光电子制造项目招标图纸。 3 招标答疑文件 年产3 0 万吨高精密铜材及3 00 万台光电子制造项目答疑文件。 4 地勘报告 年产3 0 万吨高精密铜材及3 00 万台光电子制造项目工程详细勘察报告 5 合同文件 年产3 0 万吨高精密铜材及3 00 万台光电子制造项目施工合同文件(包括招标文件、合同文件、补充协议)。 6 国家、地方法律法规 国家、地方有关工程施工质量、安全、文明施工、环保、水保、文物保护等的法律、法规及相关文件。 7 施工 我司拥有的类似工程积累的施工经验、施工技术总结,工法及专利等科研成果,拥有的施工机械设备和装备施工能力。 二、 国家或地方政府的法律法规 表0 .2 - 1 国家或地方政府的法律法规 序号 类别 名称 编号 1 国 家 《中华人民共和国消防法》 2 《中华人民共和国合同法》 3 《中华人民共和国环境保护法》 4 《中华人民共和国计量法》 5 《中华人民共和国安全生产法》 6 《中华人民共和国节约能源法》 7 《中华人民共和国大气污染防治法》 8 《中华人民共和国水污染防治法》 9 《中华人民共和国建筑法》 10 《建设工程质量管理条例》 11 《建设工程安全生产管理条例》 12 《安全生产许可证条例》 13 《建设工程施工现场管理规定》 14 《民用建筑节能管理规定》 15 《房屋建筑工程和市政基础设施工程实行见《证取样和送检的规定》 16 《工程建筑标准强制性条文》 17 《绿色施工导则》 三、 规范及标准 表 0 .3 - 1 规范及标准 序号 专项 名称 编号 1 屋面 工程 《建筑施工组织设计规范》 2 《建筑工程施工质量验收统一标准》 3 《建筑结构荷载规范》 4 《工程测量规范》 5 《工程测量基本术语标准》 6 《碳素结构钢》 7 《低合金高强度结构钢》 8 《建筑结构用钢板》 9 《建筑施工安全检查标准》 10 《施工现场临时用电安全技术规范》 11 《建筑施工高处作业安全技术规范》 12 《现场施工安全生产管理规范》 13 《建筑节能工程施工质量验收规范》 14 《绿色建筑评价标准》 15 其他 《建筑机械使用安全技术规程》 16 《建筑工程冬季施工规程》 17 《施工现场临时用电安全技术规范》 18 《建筑施工安全检查标准》 19 《 建筑施工高处作业安全技术规范 》 四、 企业标准 表 0.4 - 1 企业管理手册和企业标准 序号 规范名称 规范编号 备注 1 中国建筑项目管理手册 2 中建八局项目管理手册 3 绿色施工评价标准 4 施工现场安全防护标准化图集 第二章 工程概况 一、 建筑结构简介 xxxx 5G材料产业园年产30万吨高性能精密铜材项目位于 xx 市本工程主要由39#大拉车间、40#铜杆车间、37#及38#两栋多层标准车间等及室外配套工程组成,总占地面积12.1196万㎡, 总建筑面积 21.5628万㎡, 建设工程性质为工业厂房 。其中39#大拉车间长501m,总跨度为90m。 序号 内容 1 建筑面积 建筑占地面积约4.5 万 m2;总建筑面积约4.5 万 m2 2 建筑层数 一层:11.75m 3 建筑高度 11.75m 4 设计使用年限 50年 5 抗震烈度 7度 表1.1-1 39#车间建筑设计基本情况 二、 钢屋面简介 本工程钢结构主要为门式刚架厂房,3 9 号大拉车间屋面为金属屋面,面积约 4 . 5W 平米,屋面外板采用 0.6mm厚屋面板,基板为镀铝锌板,双面镀铝锌量≥75/75g/㎡,屈服强度≥300Pa,HDP涂层20um+PE涂层10um。(外板外侧为海蓝色,内侧乳白色) ,板型7 88 型,内板采用 0.5mm厚,基板为镀铝锌板,镀铝锌量≥75/75g/㎡,屈服强度≥300Pa,PE涂层15um+PE涂层10um(内、外侧乳白色) ,板型9 00 型,采光板下层板: FRP板,板厚1.5mm,透光率70%-75%,同时采用专用附件(螺钉、胶等)板型:YX900型材料强度、耐久性应满足建筑功能要求 ,采光板上层板: FRP板,板厚1.5mm,透光率70%-75%,同时采用专用透光率70%附件(螺钉、胶等)板型:788型。材料强度、耐久性应满足建筑功能要求 。 三、 施工重点与难点分析 1. 3 .1 难点1:确保屋面不漏水 难点分析 屋面施工过程中,需要确保屋面节点密封可靠,确保不漏水。整个屋面约 45000 平米,要确保一个漏点没有,确实存在实施的难度。 对应措施 施工前,检查屋面板是否有破损,发现问题及时处理,从原材上控制渗漏 施工过程中,确保每道施工工艺实施到位,施工完成后,质量管理人员验收合格后,方可进行后续铺设。 恰逢雨天的情况下,应注意检查铺设完毕部位是否有渗漏情况,一旦发现,及时检查修补,确保再无渗漏情况。 1.3.2 难点2:施工进度紧 难点分析 屋面施工进度非常紧,尤其是有设备部位的屋面闭水节点,现场施工压力很大。 对应措施 组织几个施工班组同时施工,确实施工节点。 1.3.3 难点3:施工工序问题 难点分析 因现场施工进度紧张,原屋面为反吊顶做法,考虑到施工进度,我方申请改为屋面正做法,遭到业主方拒绝,且要求我方先行施工屋面顶板,再施工反吊顶,此种做法为屋面反吊顶逆作法,施工难度很大,尤其后期反吊顶施工难度大大增加。 对应措施 针对业主提出的此种做法,我方施工反吊顶时,准备选用升降机以及直臂车供现场使用。机械进场部位无法施工机械施工的部位,必要时,搭设必要的脚手架,确保施工作业面。 四、 管理目标 我司将通过“科学决策、悉心论证;严密组织、精心施工”,将本项目打造成为“业主满意的精品工程、行业示范工程、标杆工程”,我们确定项目管理目标详见下表。 表1 .4 - 1 项目管理目标 序号 管理项目 项目管理目标 1 质量 一次验收合格 工期目标 总体工期目标:计划开工日期: xx 年 01 月20日,计划完工日期: xx 年 05 月 01 日(暂定);总工期 10 0天 3 安全、文明施工 严格落实国家及地方安全文明施工要求,达到 xx 市安全文明工地标准的要求。 4 环境控制保护目标 1、 大气环境:保护项目周围区域环境空气质量符合(GB3095-2012)《环境空气质量标准》二级标准。 2、噪 声环境:保护项目周围区域声环境质量符合(GB3096-2008)《声环境质量标准》2类标准。 第三章 施工部署 一、 组织架构与职责 2.1 .1 项目管理组织机构 图 2.1 .1 - 1 项目管理组织机构 2.1. 2 项目管理人员及职责权限 2.1 .2.1 项目 经理职责 表 2.1.2 -1 项目经理职责 序号 管理职责和权限 1 组织宣传贯彻公司使命、愿景、管理方针和管理总目标。 2 明确项目的各项管理目标并分解落实。 3 根据项目管理人员的配备情况,明确相关人员的职责和权限。 4 组织项目管理和产品实现过程的策划,编制项目管理策划书、施工组织设计(质量计划)等策划文件。 5 审批项目受控文件清单和记录管理清单,搞好文件和记录档案管理。 6 组织制定和实施成本控制计划,确保完成成本控制目标。 7 建立适当的沟通、协商和信息交流渠道,负责施工期间的顾客沟通,对项目管理体系的有效性进行沟通(如生产例会)。 8 组织项目人员学习标准、规范和管理手册及其他有关知识,进行安全生产和环境管理教育,满足各项管理工作的需要。 9 组织项目职业健康安全和环境管理方案的编制和实施。 10 组织项目风险控制和环境管理策划,编制和实施项目职业健康安全与环境管理规划及安全技术措施方案。 11 组织搞好施工现场管理,满足顾客要求和产品实现策划的安排。 12 审批项目采购文件;当供应商由项目负责评价时,审批合格供应商名录。 13 审批项目编制的不符合处置方案,督促项目技术负责人组织进行不符合的处置。 14 组织相关信息分析,审批项目制定的纠正和预防措施。 15 组织项目文化建设,创造良好工作氛围。 16 组织制定并实施合同履行控制方案,注重项目工期管理。 17 落实资金管理制度和财务制度,合理使用项目资金。 18 组织做好分包队伍管理,做好工程计算工作。 19 负责策划并组织实施收尾工作及工程款回收工作。 20 公司规定的其他管理职责和权限。 2.1.2.2 项目生产 经理职责 表2.1.2-2 项目生产经理职责 序号 管理职责和权限 1 协助项目经理宣传贯彻公司使命、愿景、管理方针和管理总目标。 2 参与项目管理和产品实现过程的策划。 3 负责施工生产过程的管理,落实管理手册和各项策划文件的规定。 4 负责现场职业健康安全管理,落实各项管理方案和规章制度。 5 负责现场环境管理,落实各项管理方案和规章制度。 6 协助项目经理建立适当的沟通、协商和信息交流渠道,对项目管理体系的有效性进行沟通。 7 协助项目经理组织项目人员学习标准、规范和管理手册及其他有关知识,进行安全生产和环境管理教育,满足各项管理工作的需要。 8 协调工程项目的产品保护、标识、可追溯性,搞好顾客财产管理。 9 搞好施工现场 CI 管理和文明施工管理,满足顾客要求和产品实现策划的安排。 10 协助项目经理搞好施工队伍管理,落实国家和上级有关政策。 2.1.2.3 项目总工程师 职责 表2.1.2-3 项目总工程师职责 序号 管理职责和权限 1 协助项目经理组织产品实现的策划,主持编制施工组织设计(质量计划)、专项 施工方案等策划文件,组织办理审批及更改。 2 组织实施项目危险源辨识、风险评价及控制策划。 3 组织实施项目环境因素识别、评价及控制策划。 4 负责项目工程技术文件的控制,包括图纸、图纸会审记录、设计变更、技术交底、作业指导书、标准、规范、规程、图集等的控制。 5 全面负责工程记录和档案管理。 6 负责施工过程的技术管理,组织实施施工过程的设计。 7 负责工程技术方面的顾客沟通,对项目管理体系的有效性进行沟通。 8 组织进行深化设计。 9 参与或主持编制项目职业健康安全与环境管理方案、管理规划,落实相关责任。负责实施对委托试验室的评价,组织项目的产品监视和测量活动,以及重大的职业健康安全与环境监测。 10 组织编制项目应急预案,定期进行培训和演练,落实应急准备和响应。 11 组织进行环境及职业健康安全的合规性评价。 12 分管项目测量设备的控制 13 编制项目不符合处理方案并组织实施 14 根据相关信息的分析情况,制定项目的纠正和预防措施。 15 项目经理分配的其他职责和权限。 2.1.2.4 项目合约经理 职责 表2.1.2-4 项目合约经理职责 序号 管理职责和权限 1 贯彻总部使命、愿景、管理方针和管理总目标。 2 明确项目合约管理目标并分解落实。 3 组织进行履约策划,编制并实施合同履行控制方案。 4 负责对总包方的工程结算管理和现场签证管理。 5 负责对分包方的结算和签证管理。 6 按合同约定及时收取工程款。 7 组织项目成本分析,提出改进意见。 8 本管理手册规定和项目经理分配的其他管理职责和权限。 2.1.2.5 项目技术员 职责 表2.1.2-5 项目技术员职责 序号 管理职责和权限 1 参与产品实现策划,协助技术负责人编制必要的作业指导书,进行专业技术交底。 2 按分工做好相关文件和记录的控制。 3 协助项目经理、副经理搞好施工现场管理。 4 参与项目危险源与环境因素的管理。 5 参与项目管理方案的制定,落实职业健康安全与环境管理规划、管理方案及技术措施方案相关的事项。 6 协助技术负责人搞好施工过程的深化设计。 7 按分工实施施工过程及其产品的监视和测量。 8 按应急预案实施准备和响应。 9 参与不合格品及不符合事项的处置。 10 参与相关信息分析,协助技术负责人制定和实施纠正措施和预防措施。 11 负责分管专业的施工生产调度与协调,及时沟通有关信息。 12 项目经理分配的其他职责和权限。 2.1.2.6 项目质量员 职责 表2.1.2-6 项目质量员职责 序号 管理职责和权限 1 负责工程质量的现场监督检查和分部分项工程的质量验收。 2 负责一般不合格品的处置,发现严重不合格品及时报告技术负责人,并负责处置后的质量验收与评定。 3 按分工做好记录的控制 4 行使现场质量奖惩权。 5 项目经理分配的其他职责和权限。 2.1.2.7 项目安全员、环境管理员 职责 表2.1.2-7 项目安全员、环境管理员职责 序号 管理职责和权限 1 组织项目的职业健康安全和环境管理教育。 2 参与项目危险源辨识、风险评价与控制策划,参与环境因素的识别与评价。 3 负责项目相关职业健康安全 / 环境管理法律法规的识别、收集和提供。 4 参与项目职业健康安全与环境管理规划、管理方案及技术措施方案的制定,落实相关责任。 5 巡回进行职业健康安全 / 环境管理检查,对关键特性参数定期进行监测,发现问题下达整改通知单,并对整改情况进行验证。 6 负责职业健康安全 / 环境应急准备检查,按应急预案进行响应。 7 按分工做好记录的控制。 8 协助技术负责人进行合规性评价。 9 行使安全生产、环境管理、文明施工奖惩权。 10 项目经理分配的其他职责和权限。 2.1.2. 8 项目材料员 职责 表2.1.2- 8 项目材料员职责 序号 管理职责和权限 1 负责工程项目的物资控制,包括经上级授权对物资供应商进行评价、实施招标采购、做好进场物资的验证和记录、物资保管、标识等。 2 负责顾客提供物资的控制。 3 监督检查分包商自行采购物资的控制。 4 按项目职业健康安全与环境管理规划、管理方案的规定,负责工程项目易燃、易爆、化学品、油品等物资的控制,落实相关责任。 5 按应急预案实施准备和响应。 6 负责不合格物资的处置和记录。 7 按分做好记录的控制,及时沟通相关信息。 8 项目经理分配的其他职责和权限。 9 行使安全生产、环境管理、文明施工奖惩权。 2.1.2. 9 项目机械管理员 职责 表2.1.2- 9 项目机械管理员职责 序号 管理职责和权限 1 负责现场机械设备管理,搞好机械设备的保养维修,确保其处于良好运转状态。 2 负责现场设备操作人员的上岗资格检查。 3 负责顾客提供机械设备的控制。 4 参与项目危险源与环境因素管理,负责机械设备相关危险源和环境因素的控制。 5 按应急预案实施准备和响应。 6 项目经理分配的其他职责和权限。 2.1.2.1 0 项目成本预算员 职责 表2.1.2-1 0 项目成本预算员职责 序号 管理职责和权限 1 在项目合约经理领导下实施项目的预算及成本管理。 2 及时收集整理现场签证资料,办理与发包方签证。 3 审核分包签证,办理分包结算。 4 参与项目经济活动分析,及时沟通相关信息。 5 定期进行成本分析,提出改进意见。 6 参与项目经济活动,及时沟通相关信息。 7 项目经理分配的其他职责和权限。 2.1.2.1 1 项目资料员 职责 表2.1.2-1 1 项目资料员职责 序号 管理职责和权限 1 实施项目的文件控制,负责项目所有文件的报批、收发、标识、记录、更改等。 2 收集整理工程竣工技术资料和其他记录资料。 3 协助技术负责人的工作,参与施工过程的技术管理。 4 项目经理分配的其他职责和权限。 二、 总体思路 2.2.1 区段划分 本工程为一个单独的钢结构门式钢架厂房, 屋面施工共分为1 0 个施工区域。 图 2 .2.1 - 1 区段划分 2.2.2 施工概述 本工程金属屋面系统采用的是直立锁边固定方式。首先是将固定座用高强自攻钉固定于镀锌檩条上翼缘,再将屋面板扣在铝合金固定座的梅花头上,最后用电动锁边机将屋面板的搭接边咬合在一起。再有防止屋面板沿屋面板长度方向滑动的固定点都藏在直立锁边内。因此,此屋面系统固定屋面板的位置没有任何穿孔,就从根本上杜绝了因为穿孔造成的屋面漏水情况,檐口及收边、泛水均采用屋面板同材。金属屋面系统的构造层次分析由上到下: 0.6mm厚镀铝锌屋面板,采用直板排布方式, 100 mm厚1 6K玻璃纤维保温棉;隔汽层为聚乙烯膜,防水层为防水透气膜二型,T型码固定座 ,钢丝网Φ 2 mm ,网格尺 250 mm* 250 mm ;钢檩条为Z形钢,规格 Z250 * 75 * 20 * 2 ,大面区间距1500mm,边缘区间距1140mm,具体排布详平面布置图; 三、 机械选型 本工程主要工作量为屋面彩钢板及气楼天窗,采用汽车吊配合安装施工,倒运部分屋面施工材料。 为保证 屋面 顺利吊装 , 本工程使用 2 5t汽车吊进行 辅助施工。考虑到屋面瓦较长,单瓦长度最长4 5 米,压制后吊装至屋面难度较大,屋面板压瓦机选用升降式压瓦机,屋面瓦直接送至金属屋面。屋面底瓦施工时,选用1 4m 直臂车以及1 4m 升降车配合施工。 升降式压瓦机 四、 构件加工及配运 本工程主要构件形式屋面板为现场压制直接送至屋面,其余为汽车货运。 五、 施工平面布置 图 2 .5 - 1 现场平面图 施工时,由3 1 轴施工缝向两边施工,由A 1 向A 5 ,B 1 向B 5 分别推进施工。 第四章 施工进度计划 一、 进度计划编制说明 1、编制依据 根据 招标文件要求, 本节内容以施工部署为纲要,结合工程具体施工内容、现场条件、资源投入等,对施工进度计划进行合理安排;充分考虑本工程各专业施工组织衔接安排,确保现场的可操作性;并完善工期管理措施、组织措施、经济措施、资源投入及协调等各项保证措施,确保承诺工期的实现。 2.总体思路 根据招标文件中的工期要求,我们合理的安排施工区段和施工工序,合理安排主体结构施工期间各施工区段的交叉施工,从而确定关键线路。 随着施工进展和临时施工场区的需求,合理安排非关键线路的穿插。非关键工作在考虑工序要求及资源合理配备前提下,应及早插入;否则一旦非关键线路上工作延误超过自由时差,非关键工作即转变为关键工作, 并 可能造成总工期的延误。 充分考虑各工序之间的技术间歇时间。 充分考虑现场材料加工、材料供应、加工周期等准备工作的时间。 充分考虑 xx 市建设主管部门的关于质量验收的相关规定。 充分考虑整个施工期间的加工场和物料堆放场地的变化和迁移。 充分考虑疫情对于现场施工的影响。 二、 3工期主控节点 1.总体工期目标 根据招标文件和答疑文件要求:计划开工日期: xx 年 01 月20日,计划竣工日期: xx 年 05 月 01 日,总工期 10 0日历天。 2.关键节点工期管理目标 表3 .2 - 1 屋面 工期节点 序号 施工阶段 施工内容 施工时间 1 钢屋面深化设计 钢屋面深化设计图确认 2 钢屋面主体施工 屋面施工A 1,B1 区 3 钢屋面主体施工 屋面施工剩余部分 第五章 施工方法及工艺要求 一、 屋面系统施工工艺流程 图 5 .1 - 1 屋面施工工艺流程 工序交接:屋面系统施工开工前一周进行主钢结构的移交。屋面板的施工以屋面施工缝3 1 轴处为分界线依次向两边铺设,即从A 1-A5,B1-B5 方向铺设。 对钢檩条的复核主要是安装精度,确定偏差大小。上道工序的安装精度将直接影响屋面的安装精度,进而对屋面结构的安装产生影响。 检查方法:全站仪测量和拉线相结合。 拉线方法主要是检查同区块钢结构檩条的偏差。 全站仪测量和拉线相结合检查方法也适用于屋面偏差调整、固定座、屋面底板、屋面板的安装检查。 屋面底板控制线测量 在安装前将底板安装控制线(屋面底板安装平行线)用全站仪测设在檩条上。底板安装计划采用垂直升降车作为垂直运输,人工进行安装。 在底板安装前应进行隐蔽工程验收、检查檩条的直线度、挠度。檩条安装必须符合设计要求,从而保证底板安装后的平整度。 钢底板的安装,板就位后,在四角分别用自攻钉进行临时固定(螺钉固定时应错开钢板上下两边的搭接部位)。钢底板纵向搭接为上搭下,搭接长度≥60mm。钢底板横向两边反边对接处要位于檩条的纵向中线位置。 屋面底板的安装方向由屋面高处向低处,由端部开始进行顺序安装。 由于本项目底板安装固定在 Z 型檩下表面,安装底板选用垂直升降车进行安装作业。 ⑵屋面底板的安装质量控制 第一块底板安装时根据已测设的控制线进行安装,其他底板安装随时检查板材的两端及中间的直线度和整体板材的平行度。 底板在安装过程中随时检查纵横的搭接长度及接缝的情况,及时进行调整。底板开孔时应根据实际尺寸进行开孔,如在开孔处不设包角应使用剪刀或手工剪刀开孔,在开孔后用与板材同色涂装防腐。 在安装过程中及时清理板材上的污杂物。 ⑶安装质量要求: 钢底板安装时应注意板底的平整度,跨中挠度不得超过1/200。 钢底板锚固可靠,安装平整,板缝接触严密,板面干净。 ⑷底板运输 底板由工厂加工好,运输至加工现场,再由现场工人按照施工部分倒运至需要安装的位置。 ⑸底板安装 底板安装前应先在檩条上弹出底板安装边线,然后进行底板安装,底板安装边线以纵向或横向轴线为基准,沿纵向或横向轴线量出底板边线上的两点,两点连线即为底板安装边线,底板安装边线测放完后应进行复查,满足要求后再进行底板安装,底板安装边线要求准确,以确保底板板肋顺直。每隔10块板测放一条底板安装复核线,安装时通过底板安装复核线及时调整底板误差,底板误差每10块板不超过10mm时,可在下步安装过程中通过10张板进行调节,如果误差超过10mm,已安装的底板必须返工,重新安装。底板安装完后,应将屋面的纵横轴线弹在底板上,以便作为后序工序安装时的控制线。 ⑹底板安装 底板采用自攻钉固定,要求固定牢固可靠,自攻钉数量间距符合设计要求,施工完的自攻钉顺直美观。 ⑺施工质量保证措施 ①凡压型钢底板安装人员要进行岗位培训,并进行操作及安装规程交底。 ②压型钢底板的安装要符合设计要求。 ③不同施工队间进行互检,并设立奖惩制度。 ④每天班前做好技术交底,班后做好检查记录。 ⑤每个施工队必须配备专职质量检查员,并做好自检记录 ⑻施工安全防护措施 ①班前做好安全交底工作。 ②高空作业必须挂上安全带,戴好安全帽。 ③所有吊装机具如滑轮需要检查,合格后方可使用。吊装用的钢丝绳、麻绳不能出现断股等情况,如有问题应及时更换。 ④切割机必须加有防护盖,操作人员应佩戴防护镜。 ⑼成品保护措施 压型钢底板安装完毕后禁止被尖锐物体划伤,禁止有人员在上面走动,如需走动要穿软底鞋,并在檩条位置走动。 二、 玻璃丝棉安装 玻璃丝棉施工的关键是防水,为防止玻璃丝绵长时间暴露,施工时必须严密组织、集中施工,尽量减少玻璃丝绵暴露时间,同时准备防雨苫布,每天施工完后及时将未覆盖的玻璃丝绵临时覆盖。以防夜间被雨淋湿。玻璃丝绵铺设时注意必须铺设严密,接缝处采用搭接,防止形成冷桥。 隔汽层提前贴附在玻璃丝棉下口,玻璃丝绵铺设过程中隔汽层也铺设完毕。玻璃丝绵铺设完毕后在玻璃...
光电子器件制造项目防火涂料施工投标方案.docx
下载提示

1.本文档仅提供部分内容试读;

2.支付并下载文件,享受无限制查看;

3.本网站所提供的标准文本仅供个人学习、研究之用,未经授权,严禁复制、发行、汇编、翻译或网络传播等,侵权必究;

4.左侧添加客服微信获取帮助;

5.本文为word版本,可以直接复制编辑使用。


这个人很懒,什么都没留下
未认证用户 查看用户
该文档于 上传
×
精品标书制作
百人专家团队
擅长领域:
工程标 服务标 采购标
16852
已服务主
2892
中标量
1765
平台标师
扫码添加客服
客服二维码
咨询热线:192 3288 5147
公众号
微信客服
客服