文库 服务类投标方案 运营服务

佛山市应急管理局信息化综合运营服务服务项目投标方案.docx

DOCX   1232页   下载816   2025-09-02   浏览62   收藏84   点赞145   评分-   724603字   228.00

AI慧写标书

十分钟千页标书高效生成

温馨提示:当前文档最多只能预览 15 页,若文档总页数超出了 15 页,请下载原文档以浏览全部内容。
佛山市应急管理局信息化综合运营服务服务项目投标方案.docx 第1页
佛山市应急管理局信息化综合运营服务服务项目投标方案.docx 第2页
佛山市应急管理局信息化综合运营服务服务项目投标方案.docx 第3页
佛山市应急管理局信息化综合运营服务服务项目投标方案.docx 第4页
佛山市应急管理局信息化综合运营服务服务项目投标方案.docx 第5页
佛山市应急管理局信息化综合运营服务服务项目投标方案.docx 第6页
佛山市应急管理局信息化综合运营服务服务项目投标方案.docx 第7页
佛山市应急管理局信息化综合运营服务服务项目投标方案.docx 第8页
佛山市应急管理局信息化综合运营服务服务项目投标方案.docx 第9页
佛山市应急管理局信息化综合运营服务服务项目投标方案.docx 第10页
佛山市应急管理局信息化综合运营服务服务项目投标方案.docx 第11页
佛山市应急管理局信息化综合运营服务服务项目投标方案.docx 第12页
佛山市应急管理局信息化综合运营服务服务项目投标方案.docx 第13页
佛山市应急管理局信息化综合运营服务服务项目投标方案.docx 第14页
佛山市应急管理局信息化综合运营服务服务项目投标方案.docx 第15页
剩余1217页未读, 下载浏览全部

开通会员, 优惠多多

6重权益等你来

首次半价下载
折扣特惠
上传高收益
特权文档
AI慧写优惠
专属客服
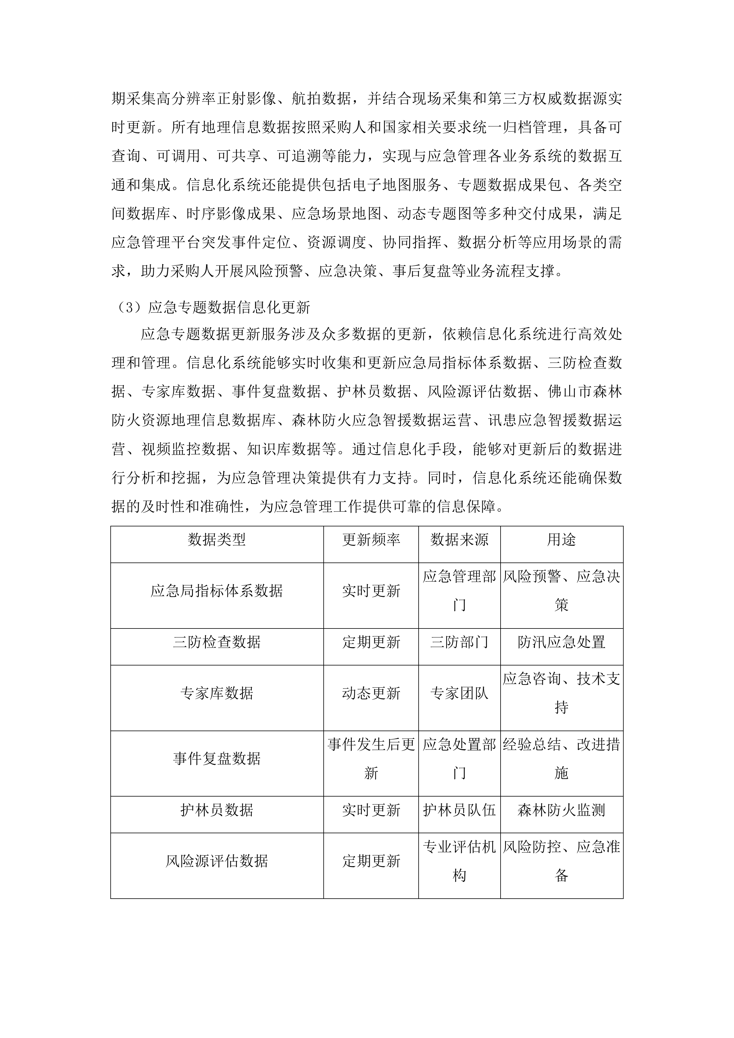
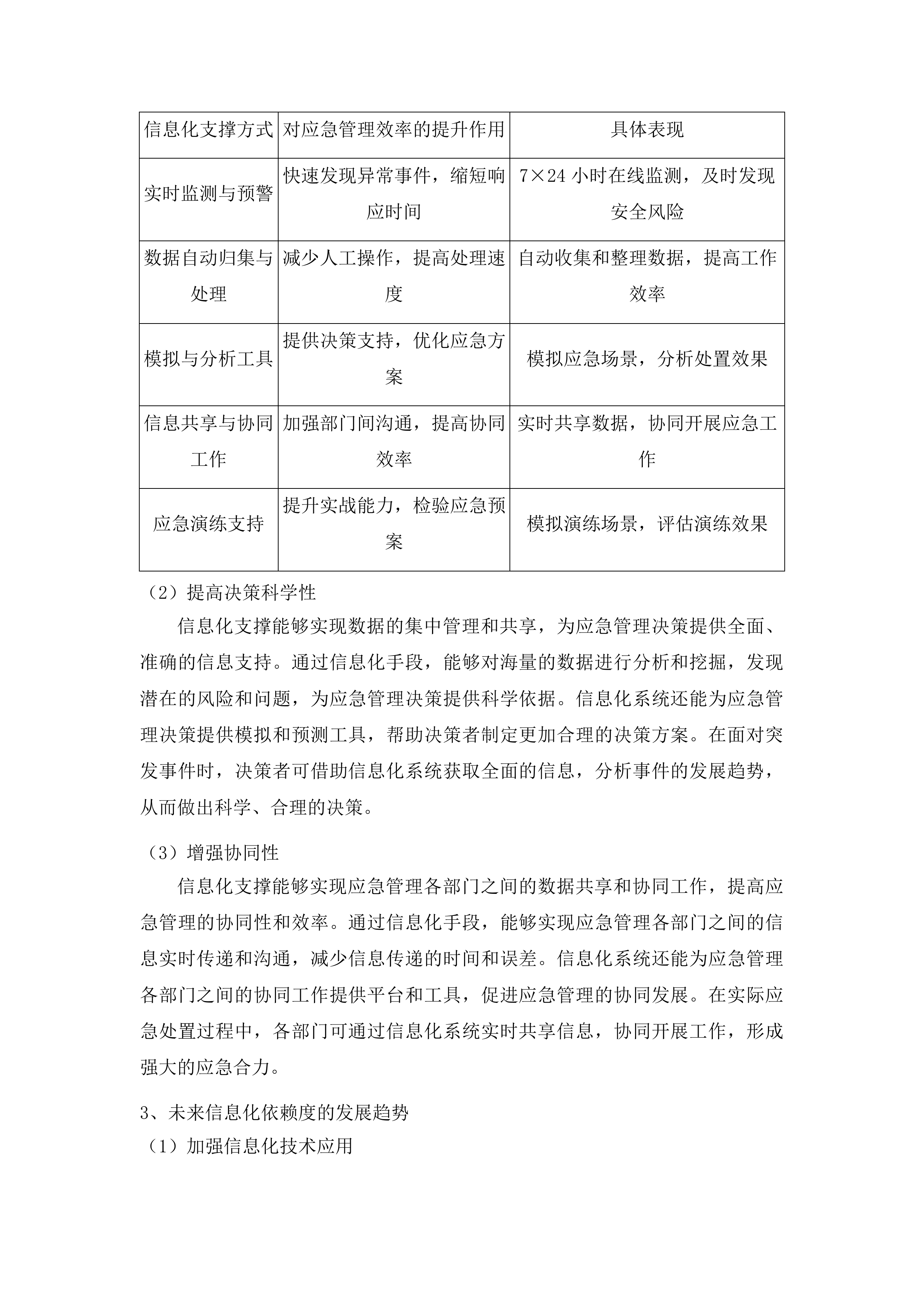
佛山市应急管理局信息化综合运营服务服务项目投标方案 第一章 对项目的理解程度 7 第一节 项目背景理解 7 一、 佛山市应急管理信息化现状分析 7 二、 国家应急管理政策导向解读 23 三、 项目建设现实意义认知 38 第二节 工作内容理解 59 一、 城市安全运行综合管理与应急指挥系统运营服务 59 二、 广东省智慧应急平台运营服务 75 三、 企业安全生产业务运营服务 86 四、 森林防火监测运营服务 96 五、 视频会商系统运营服务 128 六、 现场指挥通信系统服务 145 第三节 具体要求理解 155 一、 服务时效性要求解析 155 二、 数据管理规范要求认知 165 三、 服务质量量化指标理解 177 四、 技术细节规范掌握 186 第二章 项目技术方案 195 第一节 技术方案总体设计 195 一、 城市安全运行综合管理运营服务设计 195 二、 广东省智慧应急平台运营架构规划 216 三、 企业安全生产业务运营框架设计 222 第二节 城市安全运行监测技术路径 237 一、 燃气安全风险实时监测方案 237 二、 桥梁结构健康监测技术实现 252 三、 轨道交通运营安全监测体系 258 第三节 地理信息数据服务技术实现 273 一、 多源遥感影像数据采集处理 273 二、 三防基础区数据动态更新机制 296 三、 应急专题数据标准化管理 302 第四节 智慧应急平台运营技术措施 316 一、 水情雨情监测预警系统运营 316 二、 突发事件快速响应处置流程 331 三、 值班通讯保障技术支撑 349 第五节 企业安全生产数据处理技术路径 352 一、 企业基础信息管理系统运营 352 二、 隐患排查整改数据处理方案 365 三、 风险点危险源数据动态维护 380 第六节 森林防火监测技术方案 393 一、 重点区域视频监控系统部署 393 二、 设备运行维护保障体系 404 三、 专业运营团队技术支撑 433 第七节 无人机巡检技术支持 440 一、 森林防火无人机巡检规划 440 二、 防汛应急无人机作业方案 457 三、 巡检数据标准化管理体系 471 第八节 视频会商系统技术支撑 479 一、 会议组织流程标准化设计 479 二、 多部门协同会商技术实现 493 三、 会议数据管理与应用方案 504 第三章 组织实施计划 510 第一节 项目管理机制 510 一、 组织架构搭建 510 二、 管理制度制定 528 三、 沟通联络机制 546 第二节 实施流程规划 557 一、 分阶段实施计划 557 二、 工作任务分解 576 三、 实施过程管控 589 第三节 人员分工与安排 594 一、 专业团队组建 594 二、 工作职责明确 610 三、 人员保障机制 629 四、 项目进度控制 636 第四节 风险应对措施 648 一、 风险因素识别 648 二、 应对方案制定 662 三、 风险管控实施 676 第四章 项目质量保障方案 689 第一节 质量保障体系 689 一、 质量管理制度规范 689 二、 质量责任分工机制 708 三、 全流程质量控制规范 715 第二节 资源投入保障 732 一、 专业人员配置方案 732 二、 技术装备资源保障 746 三、 数据资源质量保障 761 第三节 实施流程质量控制 781 一、 业务监测质量控制 781 二、 数据处理质量管控 794 三、 成果输出质量审核 808 四、 预警信息质量保障 813 第四节 质量验收机制 824 一、 阶段性成果评审流程 824 二、 数据成果验收规范 837 三、 系统运行质量评估 844 四、 用户满意度测评机制 863 第五节 质量改进措施 881 一、 质量问题反馈机制 881 二、 问题归因分析方法 892 三、 改进措施跟踪落实 909 四、 服务质量提升方案 931 第五章 服务持续支撑与响应方案 945 第一节 技术支持服务 945 一、 核心业务系统技术支持 945 二、 7×24小时技术支持机制 963 第二节 服务便利性保障 969 一、 多方式服务申请入口 969 二、 服务流程标准化机制 979 第三节 问题响应机制 985 一、 分级响应机制构建 985 二、 响应时效保障措施 996 第四节 故障处理流程 1001 一、 关键设施故障处理 1001 二、 故障全流程管理 1015 第五节 优化建议机制 1027 一、 系统运行优化分析 1027 二、 优化建议实施保障 1042 第六章 项目资源及工期保障方案 1050 第一节 技术资源保障 1050 一、 专业技术人员配置 1050 二、 团队资质经验保障 1061 第二节 装备资源保障 1065 一、 应急监测硬件设备 1065 二、 数据处理存储设备 1077 三、 设备运维保障机制 1092 第三节 数据资源保障 1107 一、 多源数据采集更新 1107 二、 数据标准化管理 1129 三、 数据安全保障措施 1155 第四节 项目进度计划 1163 一、 关键阶段任务规划 1163 二、 时间节点管控方案 1176 第五节 进度控制措施 1182 一、 动态监控机制建设 1182 二、 风险预判应对策略 1194 三、 进度调整保障措施 1209 对项目的理解程度 项目背景理解 佛山市应急管理信息化现状分析 制造业基地信息化依赖度评估 应急管理业务信息化依赖现状 在线监测网络信息化支撑 在城市重点领域构建的7×24小时多元化在线监测网络,深度融合视频监控、物联网传感、GIS与业务数据,高度依赖信息化技术实现安全风险的实时监测与智能预警。运营团队借助信息化手段,高效完成数据归集、质量巡检、指标体系维护、模型优化及日常数据安全保障等工作,确保监测数据完整、实时且可溯源。信息化系统凭借强大的数据处理与分析能力,能实时处理海量监测数据,及时发现异常事件,为应急管理提供了坚实有力的支持。例如,在城市燃气、排水、桥梁等重点领域,通过信息化的在线监测网络,可实时掌握设施运行状态,提前发现潜在安全隐患,有效预防事故的发生。 信息化支撑应急管理 地理信息数据信息化管理 基础地理信息数据服务中的多源数据采集、动态更新、归档与标准化管理等工作,均依赖信息化系统实现高效运作。借助信息化手段,能够实时收集和更新佛山市范围内的高清遥感影像、电子地图、三防基础区、重点场所、重点风险点等专题数据。针对森林防火、洪涝防汛、地质灾害等高风险区,每年定期采集高分辨率正射影像、航拍数据,并结合现场采集和第三方权威数据源实时更新。所有地理信息数据按照采购人和国家相关要求统一归档管理,具备可查询、可调用、可共享、可追溯等能力,实现与应急管理各业务系统的数据互通和集成。信息化系统还能提供包括电子地图服务、专题数据成果包、各类空间数据库、时序影像成果、应急场景地图、动态专题图等多种交付成果,满足应急管理平台突发事件定位、资源调度、协同指挥、数据分析等应用场景的需求,助力采购人开展风险预警、应急决策、事后复盘等业务流程支撑。 应急专题数据信息化更新 应急专题数据更新服务涉及众多数据的更新,依赖信息化系统进行高效处理和管理。信息化系统能够实时收集和更新应急局指标体系数据、三防检查数据、专家库数据、事件复盘数据、护林员数据、风险源评估数据、佛山市森林防火资源地理信息数据库、森林防火应急智援数据运营、讯患应急智援数据运营、视频监控数据、知识库数据等。通过信息化手段,能够对更新后的数据进行分析和挖掘,为应急管理决策提供有力支持。同时,信息化系统还能确保数据的及时性和准确性,为应急管理工作提供可靠的信息保障。 数据类型 更新频率 数据来源 用途 应急局指标体系数据 实时更新 应急管理部门 风险预警、应急决策 三防检查数据 定期更新 三防部门 防汛应急处置 专家库数据 动态更新 专家团队 应急咨询、技术支持 事件复盘数据 事件发生后更新 应急处置部门 经验总结、改进措施 护林员数据 实时更新 护林员队伍 森林防火监测 风险源评估数据 定期更新 专业评估机构 风险防控、应急准备 佛山市森林防火资源地理信息数据库 定期更新 林业部门 森林防火指挥 森林防火应急智援数据运营 实时更新 应急管理部门 森林火灾应急处置 讯患应急智援数据运营 实时更新 应急管理部门 汛情应急处置 视频监控数据 实时更新 监控设备 现场情况监测 知识库数据 定期更新 知识管理部门 应急知识查询 信息化支撑对应急管理的重要性 提升应急管理效率 信息化支撑能够实现安全风险的实时监测和智能预警,及时发现异常事件,为应急管理提供快速响应的能力。通过信息化手段,能够实现数据的自动归集和处理,减少人工操作,提高应急管理的效率。信息化系统还能为应急演练和突发事件处置提供模拟和分析工具,提升应急管理的实战能力。在实际应用中,信息化系统可快速收集和分析各类数据,为应急决策提供准确的信息支持,大大缩短应急响应时间,提高应急处置效率。 应急处置能力提升 信息化支撑方式 对应急管理效率的提升作用 具体表现 实时监测与预警 快速发现异常事件,缩短响应时间 7×24小时在线监测,及时发现安全风险 数据自动归集与处理 减少人工操作,提高处理速度 自动收集和整理数据,提高工作效率 模拟与分析工具 提供决策支持,优化应急方案 模拟应急场景,分析处置效果 信息共享与协同工作 加强部门间沟通,提高协同效率 实时共享数据,协同开展应急工作 应急演练支持 提升实战能力,检验应急预案 模拟演练场景,评估演练效果 提高决策科学性 信息化支撑能够实现数据的集中管理和共享,为应急管理决策提供全面、准确的信息支持。通过信息化手段,能够对海量的数据进行分析和挖掘,发现潜在的风险和问题,为应急管理决策提供科学依据。信息化系统还能为应急管理决策提供模拟和预测工具,帮助决策者制定更加合理的决策方案。在面对突发事件时,决策者可借助信息化系统获取全面的信息,分析事件的发展趋势,从而做出科学、合理的决策。 增强协同性 信息化支撑能够实现应急管理各部门之间的数据共享和协同工作,提高应急管理的协同性和效率。通过信息化手段,能够实现应急管理各部门之间的信息实时传递和沟通,减少信息传递的时间和误差。信息化系统还能为应急管理各部门之间的协同工作提供平台和工具,促进应急管理的协同发展。在实际应急处置过程中,各部门可通过信息化系统实时共享信息,协同开展工作,形成强大的应急合力。 未来信息化依赖度的发展趋势 加强信息化技术应用 未来,将进一步加强信息化技术在应急管理中的应用,如物联网、大数据、人工智能等技术,构建更加完善的信息化监测网络和数据处理系统。通过物联网技术,能够实现对城市重点领域的实时监测和数据采集;通过大数据技术,能够对海量的数据进行分析和挖掘,发现潜在的风险和问题;通过人工智能技术,能够实现智能预警和决策支持。加强信息化技术的应用,将提高应急管理的智能化水平和效率。例如,利用物联网传感器实时监测城市基础设施的运行状态,通过大数据分析预测潜在的安全风险,借助人工智能算法实现智能预警和应急决策。 完善信息化监测网络 未来,将进一步完善信息化监测网络,扩大监测范围,提高监测精度。通过增加监测设备和传感器的数量,能够实现对城市重点领域的全方位、实时监测;通过提高监测设备和传感器的精度,能够提高监测数据的准确性和可靠性。完善信息化监测网络,将为应急管理提供更加准确、及时的信息支持。在城市燃气、排水、桥梁等重点领域,增加更多的监测设备,提高监测的覆盖率和精度,及时发现潜在的安全隐患。 加强系统融合 未来,将加强信息化系统与应急管理各业务系统的深度融合,实现更加高效的应急管理协同工作。通过建立统一的数据标准和接口,能够实现信息化系统与应急管理各业务系统的数据互通和集成;通过开发协同工作平台和工具,能够实现应急管理各部门之间的信息共享和协同工作。加强系统融合,将提高应急管理的协同性和效率。例如,将城市安全运行综合管理与应急指挥系统、广东省智慧应急平台等系统进行融合,实现数据的共享和业务的协同。 融合方式 对系统协同工作的促进作用 具体表现 建立统一数据标准和接口 实现数据互通和集成 不同系统之间的数据能够相互共享和调用 开发协同工作平台和工具 加强部门间信息共享和沟通 各部门可通过平台实时交流和协作 优化业务流程和工作机制 提高工作效率和协同性 简化工作流程,减少重复劳动 加强技术支持和保障 确保系统稳定运行和数据安全 提供技术维护和数据备份服务 定期进行系统评估和优化 不断提升系统性能和功能 根据用户反馈,优化系统功能 城市化进程安全风险特征 城市化进程中安全风险的类型 自然灾害风险 佛山市地处珠江三角洲地区,面临着洪涝、台风、地震、地质灾害等多种自然灾害风险。洪涝灾害主要发生在汛期,由于降雨量集中,河水容易泛滥,导致城市内涝,给居民的生活和财产带来严重影响。台风灾害主要发生在夏季和秋季,台风带来的强风、暴雨和风暴潮,容易造成人员伤亡和财产损失。地震灾害虽然发生的概率较低,但一旦发生,后果将非常严重。地质灾害主要包括山体滑坡、泥石流等,主要发生在山区和丘陵地带,对当地的生态环境和居民安全构成威胁。随着城市化进程的加快,这些自然灾害风险的发生频率和影响程度不断增加,给城市的安全和稳定带来了严峻挑战。 自然灾害风险 事故灾难风险 随着城市化进程的加快,佛山市的工业和交通业不断发展,事故灾难风险也不断增加。火灾、爆炸、交通事故、危险化学品泄漏等事故灾难频繁发生,给人民群众的生命财产安全带来了严重威胁。这些事故灾难的发生往往具有突发性和危害性大的特点,一旦发生,会造成严重的人员伤亡和财产损失。例如,工厂的火灾和爆炸事故,可能会导致大量人员伤亡和环境污染;交通事故的发生,会影响城市的交通秩序和居民的出行安全。因此,需要加强对事故灾难的预防和应急处置能力。 事故灾难风险 公共卫生事件风险 随着城市化进程的加快,佛山市的人口流动和聚集程度不断增加,公共卫生事件风险也不断增加。传染病疫情、食品安全事件等公共卫生事件频繁发生,给人民群众的身体健康和生命安全带来了严重威胁。这些公共卫生事件的发生往往具有传播速度快、影响范围广的特点,容易在人群中迅速扩散,造成大规模的疫情爆发。例如,传染病的传播会导致大量人员感染,影响社会的正常秩序;食品安全事件会影响居民的身体健康,引发社会的恐慌。因此,需要加强对公共卫生事件的监测和防控能力。 公共卫生事件风险 安全风险的影响因素 自然环境因素 佛山市地处珠江三角洲地区,地势低洼,河网密布,容易受到洪涝、台风等自然灾害的影响。洪涝灾害主要发生在汛期,由于降雨量集中,河水容易泛滥,导致城市内涝,给居民的生活和财产带来严重影响。台风灾害主要发生在夏季和秋季,台风带来的强风、暴雨和风暴潮,容易造成人员伤亡和财产损失。这些自然灾害的发生往往具有突发性和不可预测性,给城市的安全和稳定带来了严峻挑战。此外,佛山市的地质条件也较为复杂,山区和丘陵地带容易发生山体滑坡、泥石流等地质灾害,对当地的生态环境和居民安全构成威胁。 人口密度因素 随着城市化进程的加快,佛山市的人口密度不断增加,人员聚集程度高,容易导致公共卫生事件和社会安全事件的发生。传染病疫情、食品安全事件等公共卫生事件容易在人口密集的地区传播和扩散,因为人员之间的接触频繁,病毒和细菌更容易传播。恐怖袭击、群体性事件等社会安全事件也容易在人口密集的地区发生,因为人员的情绪容易受到影响,一旦发生突发事件,容易引发社会的混乱。这些事件的发生往往具有突发性和危害性大的特点,需要加强对公共卫生事件和社会安全事件的预防和应急处置能力。 经济发展水平因素 佛山市是广东省重要的经济中心和制造业基地,工业和交通业发达,容易导致事故灾难的发生。火灾、爆炸、交通事故、危险化学品泄漏等事故灾难频繁发生,给人民群众的生命财产安全带来了严重威胁。这些事故灾难的发生往往与工业和交通业的发展水平、生产经营管理水平等因素有关。例如,一些企业为了追求经济效益,忽视安全生产,导致安全隐患增多;交通流量的增加也会导致交通事故的发生率上升。因此,需要加强对工业和交通业的安全监管和风险防控能力。 应对安全风险的措施 加强安全管理 建立健全安全管理制度,加强对重点领域和关键环节的安全监管,提高安全意识和安全素质。加强对城市燃气、排水、桥梁、高风险企业、消防、电梯、轨道交通等重点领域的安全监管,建立健全安全监测和预警体系,及时发现和消除安全隐患。加强对从业人员的安全培训和教育,提高安全意识和安全素质,确保安全生产。通过制定严格的安全标准和规范,加强对企业的安全检查和执法力度,督促企业落实安全生产主体责任。 提高应急处置能力 建立健全应急管理体系,加强应急演练和培训,提高应急响应速度和处置能力。制定完善的应急预案,明确应急处置的流程和责任,加强应急演练和培训,提高应急响应速度和处置能力。加强应急物资储备和管理,确保应急物资的充足和有效供应。通过定期组织应急演练,检验应急预案的可行性和有效性,提高应急队伍的实战能力。同时,加强对应急物资的管理,确保在突发事件发生时能够及时调配和使用。 加强基础设施建设 加大对城市排水、供电、供气等基础设施的投入,提高基础设施的承载能力和可靠性。加强城市排水系统的建设和改造,提高城市的排水能力,防止城市内涝的发生;加强供电、供气等基础设施的建设和维护,提高供电、供气的可靠性,防止停电、停气等事故的发生。加强城市交通基础设施的建设和管理,提高城市交通的通行能力和安全性。通过优化基础设施的布局和结构,提高基础设施的抗灾能力和应急保障能力。 基础设施建设 现有系统运行稳定性诊断 系统运行稳定性的评估指标 系统可用性评估 系统的可用性是指系统在规定的时间内和规定的条件下完成规定功能的能力,通常用系统的开机时间和停机时间来衡量。通过对现有系统的开机时间和停机时间进行统计和分析,可以评估系统的可用性。如果系统的开机时间较长,停机时间较短,则说明系统的可用性较高;反之,则说明系统的可用性较低。提高系统的可用性可以通过加强系统的维护和管理、优化系统的硬件和软件配置、建立备份和恢复机制等措施来实现。定期对系统进行巡检和维护,及时发现和解决系统故障,确保系统的稳定运行。 系统可靠性评估 系统的可靠性是指系统在规定的时间内和规定的条件下完成规定功能的概率,通常用系统的平均无故障时间和平均修复时间来衡量。通过对现有系统的平均无故障时间和平均修复时间进行统计和分析,可以评估系统的可靠性。如果系统的平均无故障时间较长,平均修复时间较短,则说明系统的可靠性较高;反之,则说明系统的可靠性较低。提高系统的可靠性可以通过加强系统的维护和管理、优化系统的硬件和软件配置、建立冗余和容错机制等措施来实现。采用双机热备、数据备份等技术手段,提高系统的可靠性和容错能力。 评估指标 指标含义 对系统可靠性的影响 提高可靠性的措施 平均无故障时间 系统连续无故障运行的平均时间 时间越长,可靠性越高 优化硬件和软件配置,加强维护管理 平均修复时间 系统发生故障后修复的平均时间 时间越短,可靠性越高 建立快速响应机制,储备备用设备 故障发生率 系统在一定时间内发生故障的频率 频率越低,可靠性越高 定期进行故障排查和预防 容错能力 系统在出现故障时继续运行的能力 能力越强,可靠性越高 采用冗余设计,建立容错机制 数据备份与恢复能力 系统备份数据和恢复数据的能力 能力越强,可靠性越高 定期备份数据,测试恢复功能 系统性能评估 系统的性能是指系统在处理业务时的响应速度和处理能力,通常用系统的吞吐量、响应时间和并发用户数来衡量。通过对现有系统的吞吐量、响应时间和并发用户数进行统计和分析,可以评估系统的性能。如果系统的吞吐量较大,响应,时间较短,并发用户数较多,则说明系统的性能较高;反之,则说明系统的性能较低。提高系统的性能可以通过优化系统的硬件和软件配置、采用分布式架构和云计算技术等措施来实现。升级系统的服务器和存储设备,优化数据库结构,提高系统的处理能力和响应速度。 现有系统存在的问题 系统可用性问题 现有系统的可用性较低,主要表现为系统的停机时间较长,影响了业务的正常开展。系统停机的原因可能是硬件故障、软件故障、网络故障等。硬件故障可能是由于设备老化、损坏等原因导致的;软件故障可能是由于程序漏洞、配置错误等原因导致的;网络故障可能是由于网络拥塞、中断等原因导致的。为了提高系统的可用性,需要加强系统的维护和管理,及时发现和解决系统故障,建立备份和恢复机制,确保系统在出现故障时能够快速恢复。定期对系统进行巡检和维护,及时更换老化的设备,优化软件配置,保障网络的稳定运行。 系统可靠性问题 现有系统的可靠性较差,主要表现为系统的故障频繁发生,影响了系统的稳定性和可靠性。系统故障的原因可能是硬件故障、软件故障、人为因素等。硬件故障可能是由于设备老化、损坏等原因导致的;软件故障可能是由于程序漏洞、配置错误等原因导致的;人为因素可能是由于操作人员误操作、违规操作等原因导致的。为了提高系统的可靠性,需要加强系统的维护和管理,优化系统的硬件和软件配置,建立冗余和容错机制,加强对操作人员的培训和管理。采用双机热备、数据备份等技术手段,提高系统的容错能力,加强对操作人员的培训,规范操作流程。 故障原因 对系统可靠性的影响 解决措施 硬件故障 导致系统停机或部分功能失效 定期更换老化设备,建立硬件冗余 软件故障 影响系统的正常运行和数据准确性 及时修复程序漏洞,优化软件配置 人为因素 增加系统故障的发生率 加强人员培训,规范操作流程 环境因素 影响系统的稳定性和性能 改善系统运行环境,加强防护措施 网络故障 导致系统通信中断和数据传输问题 优化网络架构,加强网络监控 系统性能问题 现有系统的性能不足,主要表现为系统的响应速度较慢,处理能力有限,无法满足业务的需求。系统性能不足的原因可能是硬件配置低、软件算法不合理、数据库设计不合理等。硬件配置低可能是由于设备性能不足、内存不足等原因导致的;软件算法不合理可能是由于程序设计不合理、算法复杂度高等原因导致的;数据库设计不合理可能是由于表结构设计不合理、索引设计不合理等原因导致的。为了提高系统的性能,需要优化系统的硬件和软件配置,采用分布式架构和云计算技术,优化数据库设计,提高系统的处理能力和响应速度。升级服务器和存储设备,优化软件算法,合理设计数据库结构,提高系统的性能和效率。 性能问题表现 可能原因 解决措施 响应速度慢 硬件性能不足、软件算法不合理 升级硬件设备,优化软件算法 处理能力有限 硬件配置低、数据库设计不合理 增加硬件资源,优化数据库结构 并发用户数少 系统架构不合理、软件性能瓶颈 采用分布式架构,优化软件性能 数据处理延迟 数据库性能问题、网络拥塞 优化数据库配置,改善网络环境 系统资源利用率低 硬件配置不合理、软件优化不足 调整硬件配置,优化软件代码 改进系统运行稳定性的建议 加强系统维护和管理 定期对系统进行巡检和维护,及时发现和解决系统故障。建立系统维护日志,记录系统的运行状态和维护情况,及时发现和解决系统隐患。加强对系统操作人员的培训和管理,提高操作人员的技术水平和安全意识。制定详细的系统维护计划,明确维护内容和周期,加强对维护过程的监督和管理。同时,加强对操作人员的培训,提高其操作技能和应急处理能力。 优化系统配置 根据系统的业务需求和性能要求,合理配置系统的硬件和软件资源。升级系统的硬件设备,提高系统的处理能力和存储容量;优化系统的软件配置,提高系统的运行效率和稳定性。采用分布式架构和云计算技术,提高系统的扩展性和容错能力。对系统的硬件和软件进行全面评估,根据评估结果进行合理配置和升级,采用先进的技术架构,提高系统的性能和可靠性。 加强安全防护 采取防火墙、入侵检测、加密等安全措施,防止系统受到黑客攻击和数据泄露的威胁。定期对系统进行安全漏洞扫描和修复,及时发现和解决安全隐患。加强对系统用户的身份认证和授权管理,确保系统用户的合法性和安全性。建立完善的安全管理制度,加强对安全措施的实施和监督,定期进行安全培训和演练,提高员工的安全意识和防范能力。 跨部门数据共享瓶颈分析 数据共享的现状 数据标准不统一 不同部门之间的数据标准不统一,数据格式不一致,导致数据难以共享和集成。例如,不同部门对同一数据的定义和编码方式可能不同,导致数据在共享和集成过程中出现错误和歧义。为了实现数据共享和集成,需要制定统一的数据标准和规范,确保不同部门之间的数据能够相互兼容和交换。建立数据标准管理机制,加强对数据标准的制定、实施和监督,提高数据的一致性和准确性。 部门 数据定义差异 编码方式差异 对数据共享的影响 部门A 对某数据的定义侧重于业务流程 采用自定义编码规则 与其他部门数据集成困难 部门B 对同一数据的定义侧重于技术指标 采用行业通用编码规则 数据匹配和转换复杂 部门C 对该数据的定义不明确 编码方式混乱 数据共享易出错 部门D 对数据的定义与其他部门差异较大 编码规则独特 数据无法直接共享 部门E 对同一数据的定义有多种解释 编码缺乏规范 数据共享存在歧义 数据安全和隐私保护问题 不同部门之间的数据安全和隐私保护要求不同,导致数据共享存在一定的风险。一些部门对数据的安全和隐私保护要求较高,不愿意将数据共享给其他部门;一些部门对数据的安全和隐私保护措施不完善,容易导致数据泄露和滥用。为了实现数据共享和集成,需要建立健全数据安全和隐私保护机制,确保数据在共享和集成过程中的安全性和隐私性。制定严格的数据安全管理制度,加强对数据的访问控制和加密处理,定期进行数据安全评估和审计,保障数据的安全和隐私。 信息系统架构和技术平台差异 不同部门之间的信息系统架构和技术平台不同,导致数据共享的难度较大。一些部门使用的是传统的信息系统架构和技术平台,数据处理和存储能力有限;一些部门使用的是先进的信息系统架构和技术平台,数据处理和存储能力较强。为了实现数据共享和集成,需要加强信息系统架构和技术平台的兼容性和互操作性,确保不同部门之间的信息系统能够相互连接和通信。建立统一的接口标准和协议,促进不同信息系统之间的数据交换和共享,加强技术研发和创新,提高信息系统的兼容性和互操作性。 部门 信息系统架构 技术平台 数据处理和存储能力 对数据共享的影响 部门A 传统架构 老旧技术平台 有限 与其他系统对接困难 部门B 先进架构 新型技术平台 较强 数据格式和接口不兼容 部门C 混合架构 多种技术平台 参差不齐 数据共享流程复杂 部门D 定制架构 专用技术平台 特定需求满足 与通用系统集成难 部门E 云架构 开源技术平台 灵活可扩展 安全和权限管理问题 数据共享瓶颈的影响 影响应急管理协同性 由于数据共享不畅,不同部门之间的信息,无法及时传递和共享,导致应急管理的协同性较差。在突发事件发生时,不同部门之间无法及时了解彼此的工作进展和需求,导致应急处置工作无法协调一致,影响了应急处置的效率和效果。为了提高应急管理的协同性,需要加强跨部门数据共享和信息流通,确保不同部门之间的信息能够及时传递和共享。建立跨部门的数据共享平台,实现信息的实时共享和交互,加强部门之间的沟通和协作,提高应急管理的协同效率。 影响决策科学性 由于数据共享不畅,决策者无法获取全面、准确的信息,导致决策的科学性受到影响。在制定应急管理决策时,决策者需要获取全面、准确的信息,包括突发事件的发生情况、影响范围、发展趋势等。如果数据共享不畅,决策者无法获取这些信息,就无法做出科学、合理的决策。为了提高决策的科学性,需要加强跨部门数据共享和信息流通,确保决策者能够获取全面、准确的信息。建立数据共享机制,整合各部门的数据资源,为决策者提供全面、准确的信息支持,提高决策的科学性和合理性。 决策环节 所需信息 数据共享不畅的影响 解决措施 风险评估 灾害数据、地理信息、人口分布 评估不准确,无法制定有效预案 加强数据整合与共享 应急响应 实时灾情、资源分布、人员位置 响应不及时,资源调配不合理 建立实时数据共享平台 资源调配 物资储备、运输能力、需求情况 调配不均衡,浪费资源 优化数据共享流程 恢复重建 损失评估、基础设施状况、资金需求 重建计划不科学,进度缓慢 加强部门间数据沟通 事后评估 处置效果、经验教训、改进建议 评估不全面,无法有效改进 建立数据反馈机制 影响应急管理效率和效果 由于数据共享不畅,应急管理的协同性较差,决策的科学性受到影响,导致应急管理的效率和效果受到影响。在突发事件发生时,由于应急管理的协同性较差,无法及时采取有效的应急处置措施,导致突发事件的影响范围扩大;由于决策的科学性受到影响,无法制定科学、合理的应急管理方案,导致应急管理的效果不佳。为了提高应急管理的效率和效果,需要加强跨部门数据共享和信息流通,提高应急管理的协同性和决策的科学性。加强数据共享平台的建设和管理,提高数据的质量和可用性,促进部门之间的协作和沟通,提高应急管理的效率和效果。 解决数据共享瓶颈的建议 制定统一的数据标准和规范 明确数据的定义、编码方式、格式要求等,确保不同部门之间的数据能够相互兼容和交换。建立数据标准和规范的管理机制,定期对数据标准和规范进行更新和维护。加强对数据标准和规范的宣传和培训,提高各部门对数据标准和规范的认识和遵守程度。成立数据标准制定小组,制定统一的数据标准和规范,加强对数据标准的宣传和培训,提高各部门的数据管理水平。 建立健全数据安全和隐私保护机制 加强数据的加密、访问控制、审计等安全措施,确保数据在共享和集成过程中的安全性和隐私性。建立数据安全和隐私保护的管理制度,明确数据安全和隐私保护的责任和义务。加强对数据安全和隐私保护的技术研发和应用,提高数据安全和隐私保护的水平。采用先进的加密技术对数据进行加密处理,建立严格的访问控制机制,加强对数据的审计和监督,保障数据的安全和隐私。 安全措施 具体内容 对数据安全和隐私保护的作用 数据加密 采用对称加密和非对称加密算法 防止数据在传输和存储过程中被窃取 访问控制 基于角色的访问控制模型 限制用户对数据的访问权限 审计监督 记录和监控数据访问行为 及时发现和处理安全违规行为 备份恢复 定期备份数据并进行恢复测试 保障数据的可用性和完整性 安全培训 对员工进行数据安全培训 提高员工的安全意识和防范能力 加强信息系统架构和技术平台的兼容性和互操作性 采用统一的接口标准和协议,确保不同部门之间的信息系统能够相互连接和通信。建立信息系统架构和技术平台的评估和认证机制,定期对信息系统架构和技术平台进行评估和认证。加强对信息系统架构和技术平台的研发和应用,提高信息系统架构和技术平台的兼容性和互操作性。推动信息系统的标准化和规范化建设,加强技术创新和合作,提高信息系统的兼容性和互操作性。 国家应急管理政策导向解读 智慧应急建设目标要求 应急响应能力提升 实时监测预警 构建多元化在线监测网络,能够实现对城市燃气、排水、桥梁、高风险企业、消防、电梯、轨道交通等重点领域的实时监测和智能预警,可及时发现安全风险和异常事件。融合视频监控、物联网传感、GIS与业务数据等多种监测技术和数据来源,能提高监测的准确性和可靠性,确保能够及时掌握突发事件的动态。建立预警信息发布机制,通过短信、APP推送等方式,确保预警信息能够及时、准确地传达给相关人员,以便采取有效的应对措施。不断优化监测预警模型和算法,结合大数据分析技术,提高预警的及时性和准确性,为应急决策提供有力支持。 协同指挥决策 措施 具体内容 建立应急指挥协同平台 实现各部门之间的信息共享和协同作战,提高应急指挥的效率和决策的科学性。 制定完善的应急指挥流程和预案 明确各部门的职责和任务,确保在应急处置过程中能够高效协同。 利用大数据、人工智能等技术 对突发事件进行分析和预测,为应急指挥决策提供科学依据。 加强与社会力量的合作 整合社会资源,共同参与应急处置工作,提高应急处置的效果。 应急资源调配 建立应急资源数据库,对各类应急资源,如救援设备、物资、人员等进行统一管理和调配,确保在突发事件发生时能够及时、准确地提供必要的资源支持。制定应急资源调配预案,明确资源调配的原则、流程和方法,根据事件的性质和规模,合理分配资源,确保资源调配的高效性和合理性。加强与供应商的合作,建立稳定的应急资源供应渠道,签订长期合作协议,确保应急资源的充足供应。定期对应急资源进行检查和维护,进行性能测试和保养,确保资源的可用性和可靠性。 应急指挥协同平台 事后评估复盘 建立应急处置事后评估机制,对突发事件的处置过程和效果进行全面评估,从响应速度、处置措施、资源调配等方面进行分析,总结经验教训,为今后的应急处置工作提供参考。组织专家对突发事件进行复盘分析,找出存在的问题和不足之处,如指挥协调不畅、信息传递不及时等,提出改进措施和建议。将评估结果纳入绩效考核体系,激励各部门不断提高应急处置能力和水平。根据评估结果,及时修订和完善应急预案和应急管理制度,提高应急管理的科学性和有效性。 数据安全与共享要求 数据加密存储 采用先进的加密技术,如对称加密和非对称加密算法,对敏感数据进行加密存储,防止数据在传输和存储过程中被窃取和篡改。定期更新加密密钥,按照一定的时间周期或事件触发机制进行更新,提高数据加密的安全性和可靠性。对加密设备和系统进行严格的管理和维护,进行定期检查和升级,确保加密技术的有效实施。建立数据加密审计机制,对数据加密操作进行审计和监督,记录加密过程和相关操作,及时发现和处理异常情况。 应急物资储备 访问权限控制 措施 具体内容 建立严格的用户身份认证和授权机制 对用户的访问权限进行精细管理,确保只有授权用户能够访问敏感数据。 根据用户的角色和职责 分配不同的访问权限,实现数据的最小化授权访问。 定期对用户的访问权限进行审查和调整 确保访问权限的合理性和有效性。 记录用户的访问行为和操作日志 以便进行审计和追溯。 数据共享接口 开发标准化的数据共享接口,遵循相关的行业标准和规范,实现不同系统之间的数据互联互通和共享交换。遵循统一的数据格式和协议标准,如JSON、XML等,确保数据在共享过程中的兼容性和一致性。对数据共享接口进行安全防护,采用身份认证、访问控制、数据加密等技术,防止数据在共享过程中被非法获取和利用。建立数据共享监控机制,对数据共享情况进行实时监测和分析,监控数据的流量、访问频率等指标,及时发现和处理数据共享异常情况。 数据安全审计 建立数据安全审计制度,定期对数据安全情况进行审计和检查,从数据的访问、存储、传输等方面进行全面审查,发现潜在的安全风险和问题。对审计结果进行分析和评估,找出安全漏洞和薄弱环节,提出改进措施和建议,及时消除安全隐患。将数据安全审计结果纳入绩效考核体系,激励各部门加强数据安全管理。建立数据安全应急响应机制,在发生数据安全事件时能够迅速采取措施进行处置,启动应急预案,降低损失和影响。 系统运行稳定性保障 硬件设备冗余 采用冗余设计原则,配备备份硬件设备,如服务器、存储设备、网络设备等,设置热备份和冷备份方式,确保在主设备出现故障时能够及时切换到备份设备,保证系统的正常运行。定期对硬件设备进行检查和维护,进行性能测试和故障排查,及时更换老化和损坏的设备,确保设备的性能和可靠性。建立硬件设备故障预警机制,对设备的运行状态进行实时监测,通过传感器和监控软件获取设备的温度、湿度、电压等参数,及时发现潜在的故障风险,提前采取措施进行处理。制定硬件设备应急预案,明确故障处理流程和责任分工,在发生硬件设备故障时能够迅速响应,采取有效的措施进行修复和恢复。 传感器设备 软件系统优化 对软件系统进行定期优化和升级,根据系统的运行情况和用户反馈,修复系统漏洞和缺陷,提高系统的性能和稳定性。采用先进的软件开发技术和架构,如微服务架构、云计算技术等,提高软件系统的可扩展性和灵活性,适应不断变化的应急管理需求。建立软件系统测试和验证机制,在软件上线前进行全面的测试和验证,包括功能测试、性能测试、安全测试等,确保系统的功能和性能符合要求。制定软件系统应急预案,在发生软件系统故障时能够迅速采取措施进行恢复和处理,如启用备份系统、进行数据恢复等,减少对业务的影响。 网络通信保障 建立稳定可靠的网络通信环境,采用高速光纤、无线网络等多种通信方式,确保应急管理信息系统的网络连接畅通无阻。采用冗余网络设计和备份网络链路,设置多条网络线路和备用网络设备,提高网络的可靠性和可用性,防止网络中断。加强网络安全防护,部署防火墙、入侵检测系统等安全设备,防止网络攻击和恶意入侵,保障网络通信的安全和稳定。建立网络通信监测和预警机制,实时监控网络的运行状态,通过网络监控软件和传感器获取网络的带宽、延迟、丢包率等指标,及时发现和处理网络故障和异常情况。 应急恢复演练 措施 具体内容 定期组织应急恢复演练 检验应急预案和灾难恢复方案的可行性和有效性,提高应急处置能力和水平。 模拟各种可能的故障和灾难场景 进行系统恢复演练,确保在实际发生故障和灾难时能够迅速恢复系统的正常运行。 对演练结果进行总结和评估 发现问题和不足之处,及时进行改进和完善。 将应急恢复演练纳入常态化管理 不断提高应急管理信息系统的可靠性和可用性。 智慧林业发展实施路径 林业资源数字化管理 森林资源清查 定期开展森林资源清查工作,采用卫星遥感、无人机、地面调查等先进的技术手段和方法,准确掌握森林资源的数量、质量、分布和动态变化情况。建立森林资源清查数据库,对清查数据进行分析和处理,运用数据分析算法和模型,为森林资源管理和决策提供科学依据。加强森林资源清查成果的应用,将清查结果纳入林业资源管理体系,用于森林资源的规划、保护、培育和合理利用。推动森林资源清查工作的标准化和规范化,制定统一的清查标准和流程,提高清查工作的质量和效率。 森林资源清查 林地资源监管 建立林地资源监管信息系统,利用地理信息系统(GIS)、卫星遥感等技术,对林地的使用情况进行实时监测和动态管理,防止林地非法占用和破坏。加强对林地征占用的审核和监管,严格执行林地保护法律法规,对征占用林地的项目进行严格审批和监督。利用卫星遥感、无人机等技术手段,对林地进行定期巡查和监测,及时发现和查处违法违规行为。建立林地资源监管长效机制,加强部门之间的协作配合,如林业、国土、环保等部门,形成监管合力,提高林地资源监管的效果。 野生动植物保护 加强野生动植物保护工作,建立野生动植物监测体系,采用红外相机、声学监测等技术手段,对野生动植物的种类、数量、分布和生态环境进行实时监测和动态管理。加大对野生动植物栖息地的保护力度,建立自然保护区、森林公园等保护区域,划定保护范围和缓冲区,为野生动植物提供良好的生存环境。严厉打击非法捕猎、交易野生动植物及其制品的行为,加强执法力度,联合公安、市场监管等部门开展专项行动,维护野生动植物的生存安全。开展野生动植物保护宣传教育活动,通过举办讲座、发放宣传资料、开展志愿者活动等方式,提高公众的保护意识,形成全社会共同参与野生动植物保护的良好氛围。 林业灾害预警 建立林业灾害预警系统,对森林火灾、森林病虫害、气象灾害等林业灾害进行实时监测和预警,利用卫星遥感、气象监测站等设备获取相关数据,及时发布灾害信息,为林业灾害防治提供决策支持。加强对林业灾害的监测和分析,利用现代信息技术和数据分析手段,如大数据分析、人工智能算法等,提高灾害预警的准确性和及时性。制定林业灾害应急预案,明确灾害应对的责任、流程和措施,成立应急指挥机构,储备应急物资和设备。加强与相关部门的协作配合,如消防、气象、农业等部门,形成灾害防治合力,共同做好林业灾害防治工作。 生态保护与修复措施 森林生态系统保护 措施 具体内容 加强对森林生态系统的保护和管理 制定森林生态保护规划和政策措施,明确保护目标和任务,确保森林生态系统的安全和稳定。 建立森林生态监测体系 对森林生态系统的结构、功能和动态变化进行实时监测和评估,及时发现和解决生态问题。 加强对森林生态系统的保护宣传教育 提高公众的生态保护意识,形成全社会共同参与森林生态保护的良好氛围。 加大对森林生态保护的投入 加强森林生态保护基础设施建设,提高森林生态保护能力和水平。 退化林修复 开展退化林修复工作,对退化的森林进行调查和评估,采用样地调查、遥感监测等方法,制定退化林修复方案,根据不同的退化原因和程度采取针对性的修复措施,提高森林质量和生态功能。采用人工造林、封山育林、森林抚育等措施,促进退化林的恢复和生长,增加森林植被覆盖。加强对退化林修复工程的管理和监督,建立质量监督机制,确保修复工程的质量和效果。建立退化林修复长效机制,持续推进退化林修复工作,制定长期的修复计划和目标,提高森林生态系统的稳定性和服务功能。 退化林修复 湿地生态保护 措施 具体内容 加强湿地生态保护工作 建立湿地保护体系,对湿地的生态环境、生物多样性和水资源进行保护和管理。 加大对湿地保护的投入 加强湿地保护基础设施建设,提高湿地保护能力和水平。 开展湿地生态修复工作 采取湿地补水、湿地植被恢复等措施,改善湿地生态环境,提高湿地生态功能。 加强对湿地保护的宣传教育 提高公众的湿地保护意识,形成全社会共同参与湿地保护的良好氛围。 荒漠生态治理 措施 具体内容 加强荒漠生态治理工作 采取植树造林、种草固沙、封禁保护等措施,治理荒漠土地,减少风沙危害。 建立荒漠生态监测体系 对荒漠生态环境的变化进行实时监测和评估,及时调整治理措施,提高治理效果。 加大对荒漠生态治理的投入 加强荒漠生态治理基础设施建设,提高荒漠生态治理能力和水平。 加强对荒漠生态治理的宣传教育 提高公众的荒漠生态保护意识,形成全社会共同参与荒漠生态治理的良好氛围。 林业产业发展引导 木材加工产业升级 推动木材加工产业的升级改造,采用先进的生产技术和设备,如自动化生产线、智能加工设备等,提高木材加工的质量和效率,开发高附加值的木材产品,如家具、木地板、木门等。加强木材加工产业的科技创新,推广应用新型木材加工技术和工艺,如木材改性、胶合技术等,提高木材的综合利用率。培育壮大木材加工产业龙头企业,加强产业园区建设,提供完善的基础设施和公共服务,促进木材加工产业集群发展,提高木材加工产业的规模化和集约化水平。加强木材加工产业的品牌建设,打造具有市场竞争力的木材品牌,通过品牌推广和营销活动,提高木材产品的市场占有率。 木材加工自动化生产线 林下经济发展 措施 具体内容 大力发展林下经济 充分利用森林资源和林地空间,发展林下种植、林下养殖、森林旅游等产业,增加农民收入。 加强林下经济技术研发和推广 提高林下经济的科技含量和附加值。 培育壮大林下经济经营主体 加强林下经济示范基地建设,带动林下经济产业的发展。 加强林下经济市场开拓 建立林下经济产品销售渠道,提高林下经济产品的市场竞争力。 森林旅游开发 加强森林旅游资源的开发和利用,对森林旅游资源进行全面调查和评估,打造具有特色的森林旅游产品和线路,如森林徒步、森林露营、森林康养等,吸引游客前来旅游观光。加强森林旅游基础设施建设,建设游客服务中心、停车场、步道等设施,提高森林旅游服务质量和水平。加强森林旅游宣传推广,通过旅游展会、网络营销、媒体宣传等方式,提高森林旅游的知名度和美誉度。建立森林旅游安全保障体系,制定安全管理制度和应急预案,配备安全设备和救援人员,确保游客的人身和财产安全。 林下种植产业 林业电子商务发展 积极发展林业电子商务,搭建林业产品电子商务平台,整合林业产品资源,拓宽林业产品销售渠道,提高林业产品的市场流通效率。加强林业电子商务人才培养,开展培训课程和实践活动,提高林业企业和林农的电子商务应用能力。加强林业电子商务监管,制定相关的法律法规和行业标准,规范林业电子商务市场秩序,保障消费者的合法权益。推动林业电子商务与物流、金融等产业的融合发展,建立物流配送体系和金融服务平台,提高林业电子商务的服务质量和水平。 物联网森林防火应用规范 监测设备安装与调试 视频监控设备安装 步骤 具体内容 选择安装位置 根据实际需求和地形地貌,合理选择视频监控设备的安装位置,确保能够覆盖重点森林防火区域。 保证设备稳定性 安装视频监控设备时,要保证设备的稳定性和可靠性,避免因风吹、震动等原因导致设备移位或损坏。 调试设备 对视频监控设备进行调试,确保图像清晰、传输稳定,能够实时准确地反映森林火情情况。 建立安装档案 建立视频监控设备安装档案,记录设备的安装位置、型号、参数等信息,便于设备的管理和维护。 传感器设备安装 步骤 具体内容 按照要求安装 按照传感器设备的安装说明书和相关标准要求,进行传感器设备的安装,确保传感器能够准确采集森林环境参数。 注意安装细节 安装传感器设备时,要注意传感器的安装高度、角度和方向,避免因安装不当导致数据采集不准确。 调试设备 对传感器设备进行调试,确保传感器能够正常工作,数据传输稳定,能够实时准确地反映森林环境变化情况。 建立安装档案 建立传感器设备安装档案,记录设备的安装位置、型号、参数等信息,便于设备的管理和维护。 通信设备安装 选择合适的通信设备,根据监测区域的环境和需求,确保监测数据能够及时、准确地传输到监控中心。安装通信设备时,要保证设备的信号强度和稳定性,进行信号测试和优化,避免因信号干扰或中断导致数据传输失败。对通信设备进行调试,确保通信设备能够正常工作,数据传输稳定,能够满足森林防火监测的需求。建立通信设备安装档案,记录设备的安装位置、型号、参数等信息,便于设备的管理和维护。 设备联合调试 在所有监测设备安装完成后,进行设备联合调试,检查各设备之间的通信连接和数据交互,确保各设备之间能够协同工作,实现数据的准确采集和传输。对设备联合调试过程中出现的问题进行及时处理,分析问题原因并采取相应的解决措施,确保设备的正常运行。对设备联合调试结果进行记录和评估,记录调试过程中的参数和数据,评估设备的性能和稳定性,为后续的设备维护和管理提供参考。定期对设备进行联合调试,按照一定的时间周期或事件触发机制进行调试,确保设备的性能和稳定性始终保持良好状态。 数据采集与传输标准 数据采集内容规范 明确数据采集的具体内容,包括森林环境参数(如温度、湿度、风速等)、视频图像、火灾报警信息等。对不同类型的数据采集要求进行详细规定,如采集的频率、精度、范围等,确保数据采集的准确性和完整性。建立数据采集质量控制机制,对采集的数据进行审核和验证,采用数据校验、比对等方法,确保数据的可靠性和有效性。根据实际需求和监测情况,及时调整数据采集内容和频率,如在火灾高发期增加采集频率,提高数据采集的针对性和实用性。 数据传输协议选择 措施 具体内容 选择安全可靠的数据传输协议 如TCP/IP、MQTT等,确保数据在传输过程中的稳定性和安全性。 优化配置参数 对数据传输协议的参数进行优化配置,提高数据传输的效率和质量。 建立数据传输加密机制 对传输的数据进行加密处理,防止数据在传输过程中被窃取和篡改。 定期评估和更新协议 确保协议的安全性和兼容性。 数据传输安全保障 采取多种安全措施,保障数据传输的安全性,如身份认证、访问控制、数据加密等。建立数据传输监控机制,实时监测数据传输的状态和流量,通过网络监控软件和传感器获取传输数据的大小、速度、延迟等指标,及时发现和处理异常情况。制定数据传输应急预案,在发生数据传输故障或安全事件时,能够迅速采取措施进行恢复和处理,如切换备用线路、进行数据备份等,确保数据传输的连续性和可靠性。加强对数据传输设备和网络的安全管理,定期进行安全检查和维护,进行漏洞扫描和修复,防止安全漏洞和隐患。 数据传输质量评估 建立数据传输质量评估指标体系,对数据传输的准确性、完整性、及时性等进行评估,如数据的错误率、丢失率、传输延迟等。定期对数据传输质量进行监测和分析,通过数据分析软件和工具对传输数据进行统计和分析,及时发现和解决数据传输过程中存在的问题。根据数据传输质量评估结果,对数据采集和传输系统进行优化和改进,调整传输协议的参数、升级设备等,提高数据传输的质量和效率。将数据传输质量评估结果纳入绩效考核体系,激励相关人员不断提高数据传输质量。 预警与应急响应流程 预警分级与发布 预警级别 发布条件 发布方式 蓝色预警 森林火险等级较低,但存在...
佛山市应急管理局信息化综合运营服务服务项目投标方案.docx
下载提示

1.本文档仅提供部分内容试读;

2.支付并下载文件,享受无限制查看;

3.本网站所提供的标准文本仅供个人学习、研究之用,未经授权,严禁复制、发行、汇编、翻译或网络传播等,侵权必究;

4.左侧添加客服微信获取帮助;

5.本文为word版本,可以直接复制编辑使用。


这个人很懒,什么都没留下
未认证用户 查看用户
该文档于 上传
推荐文档
×
精品标书制作
百人专家团队
擅长领域:
工程标 服务标 采购标
16852
已服务主
2892
中标量
1765
平台标师
扫码添加客服
客服二维码
咨询热线:192 3288 5147
公众号
微信客服
客服