文库 服务类投标方案 运营服务

智慧财务运营一体化平台投标方案.docx

DOCX   364页   下载54   2026-01-25   浏览32   收藏76   点赞551   评分-   307510字   108.00
温馨提示:当前文档最多只能预览 15 页,若文档总页数超出了 15 页,请下载原文档以浏览全部内容。
智慧财务运营一体化平台投标方案.docx 第1页
智慧财务运营一体化平台投标方案.docx 第2页
智慧财务运营一体化平台投标方案.docx 第3页
智慧财务运营一体化平台投标方案.docx 第4页
智慧财务运营一体化平台投标方案.docx 第5页
智慧财务运营一体化平台投标方案.docx 第6页
智慧财务运营一体化平台投标方案.docx 第7页
智慧财务运营一体化平台投标方案.docx 第8页
智慧财务运营一体化平台投标方案.docx 第9页
智慧财务运营一体化平台投标方案.docx 第10页
智慧财务运营一体化平台投标方案.docx 第11页
智慧财务运营一体化平台投标方案.docx 第12页
智慧财务运营一体化平台投标方案.docx 第13页
智慧财务运营一体化平台投标方案.docx 第14页
智慧财务运营一体化平台投标方案.docx 第15页
剩余349页未读, 下载浏览全部
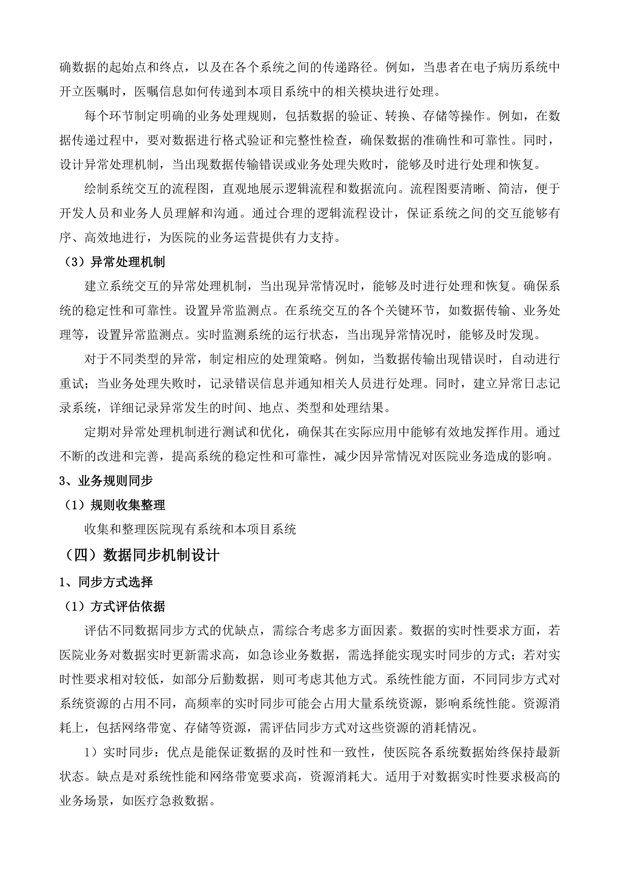
智慧财务运营一体化平台投标方案 第一章 总体技术方案 2 第一节 系统兼容性方案 2 一、 医院现有信息系统业务数据对接 2 二、 预置系统关联接口设计 15 三、 系统模块兼容性保障 25 第二节 系统可靠性保障 37 一、 高并发用户支持方案 37 二、 网页响应性能优化 46 三、 数据安全防护体系 58 四、 动态安全策略管理 70 第二章 整体实施方案 81 第一节 安装调试方案 81 一、 软硬件安装调试流程制定 81 二、 信息系统无缝对接实施 90 三、 安装调试质量控制体系 101 第二节 人员配备方案 111 一、 项目实施团队组建 111 二、 驻场运维人员安排 122 三、 团队资质证明准备 135 第三节 进度保证方案 146 一、 12个月实施计划制定 146 二、 进度跟踪汇报机制 157 三、 进度延误应对策略 159 第四节 验收保障方案 168 一、 试运行期监控计划 168 二、 验收文档资料准备 180 三、 验收整改应对措施 192 第三章 培训方案 203 第一节 业务技术培训方案 203 一、 专项管理培训方案 203 二、 合同管理培训方案 213 三、 资产管理培训方案 227 四、 项目成本管理培训方案 236 五、 招采管理培训方案 248 六、 运营数据中心培训方案 258 第四章 运维服务方案 268 第一节 驻场运维配置 268 一、 配备驻场运维人员 268 二、 提供资质证明及承诺 284 第二节 故障响应机制 294 一、 热线电话服务保障 294 二、 快速故障处理流程 305 三、 处理流程文档化 319 第三节 运维服务期保障 330 一、 系统运维周期 330 二、 日常运维服务 341 三、 运维文档管理 350 总体技术方案 系统兼容性方案 医院现有信息系统业务数据对接 HIS系统数据接口规范 接口协议标准 协议选择依据 根据医院HIS系统的技术架构和数据传输特点,选择最合适的数据接口协议。充分考虑协议的稳定性、安全性和数据传输效率,以满足医院业务对数据交互的实时性和准确性要求。综合来看,以下几个方面是选择协议的重要依据: 考虑因素 具体要求 稳定性 协议需具备良好的容错能力,在网络波动或系统故障时能保证数据传输不中断,确保医院业务的连续性。 安全性 采用先进的加密算法,防止数据在传输过程中被窃取或篡改,保障患者信息和医院业务数据的安全。 数据传输效率 支持高速数据传输,能够快速处理大量数据,满足医院业务高峰时段的数据交互需求。 实时性和准确性 确保数据交互的实时性,保证业务操作的及时性;同时,保证数据传输的准确性,避免数据错误导致的业务问题。 协议适配调整 对选定的数据接口协议进行必要的适配和调整,以确保与医院HIS系统的无缝对接。在适配过程中,严格遵循协议的技术规范,保证数据传输的可靠性和一致性。首先,对医院HIS系统的现有数据接口进行详细分析,了解其技术架构和数据传输特点。然后,根据分析结果,对选定的协议进行针对性的调整,包括参数配置、接口格式转换等。在调整过程中,进行多次测试和验证,确保协议与系统的兼容性和稳定性。建立协议适配的文档记录,以便后续的维护和升级。通过这些措施,确保协议能够准确、高效地与医院HIS系统进行数据交互,满足医院业务的需求。 协议更新维护 建立数据接口协议的更新维护机制,及时跟进协议的最新版本和技术发展动态。定期对协议进行评估和优化,以适应医院业务的不断变化和发展。制定详细的协议更新计划,明确更新的时间节点和内容。在更新过程中,进行充分的测试和验证,确保更新不会对现有业务造成影响。建立协议维护的团队,负责日常的监控和维护工作,及时发现和解决协议运行过程中出现的问题。与协议的开发者和相关技术社区保持密切联系,及时获取最新的技术信息和安全补丁,保证协议的安全性和稳定性。通过这些措施,确保数据接口协议始终能够满足医院业务的需求,为医院的信息化建设提供有力支持。 数据格式定义 格式设计原则 设计数据格式时,遵循简洁、清晰、易于理解和处理的原则。充分考虑医院HIS系统的数据特点和业务需求,确保数据格式能够准确反映业务信息。简洁性方面,避免复杂的数据结构和冗余信息,使数据格式易于解析和处理。清晰性上,明确每个数据字段的含义和用途,避免歧义。易于理解和处理则要求数据格式符合行业标准和通用规范,方便开发人员和业务人员进行操作。考虑医院HIS系统的数据多样性和业务的复杂性,设计灵活的数据格式,能够适应不同业务场景的需求。例如,对于不同类型的医疗数据,可以采用不同的数据结构进行存储和传输,提高数据处理的效率和准确性。 此外,还应注重数据格式的扩展性,以便在未来业务发展和系统升级时能够方便地添加新的数据字段和结构。在设计过程中,进行充分的调研和分析,参考相关的行业标准和最佳实践,确保数据格式的科学性和合理性。通过这些原则的遵循,设计出的数据格式能够更好地支持医院HIS系统的数据交互和业务处理,提高医院的信息化水平。 格式兼容性处理 对于不同版本的HIS系统或其他相关系统,进行数据格式的兼容性处理。通过数据转换和映射机制,确保数据在不同格式之间的顺利转换和交互。首先,对不同系统的数据格式进行详细分析,了解其特点和差异。然后,开发相应的数据转换程序,数据从一种格式转换为另一种格式。在转换过程中,进行数据的校验和清洗,确保数据的准确性和完整性。建立数据映射表,明确不同系统之间数据字段的对应关系,方便数据的转换和处理。 提高兼容性处理的效率和可靠性,采用自动化的数据转换工具和技术。定期对兼容性处理机制进行测试和优化,确保其能够适应系统的升级和变化。此外,与相关系统的开发者保持沟通和协作,及时了解系统的更新情况,对兼容性处理机制进行相应的调整。通过这些措施,保证数据在不同系统之间能够顺利交互,为医院的业务协同提供有力支持。 格式扩展机制 建立数据格式的扩展机制,以应对医院业务的发展和变化。在不影响现有数据交互的前提下,能够方便地添加新的数据字段和结构,满足未来业务的需求。首先,设计灵活的数据结构,采用模块化的设计思想,数据字段和结构进行分类和封装。这样,在需要添加新的数据字段时,可以直接在相应的模块中进行扩展,而不会影响其他模块的功能。 同时,制定明确的扩展规则和接口标准,确保新的数据字段和结构能够与现有系统进行无缝对接。在扩展过程中,进行充分的测试和验证,确保扩展不会对现有业务造成影响。此外,建立数据格式扩展的文档记录,方便开发人员和业务人员进行管理和维护。通过这些措施,保证数据格式的扩展性,为医院业务的发展提供有力支持。 具体来说,扩展机制可以包括以下几个方面:一是支持动态添加数据字段,通过配置文件或管理界面即可完成;二是允许定义新的数据类型和结构,以适应不同业务场景的需求;三是提供数据字段的注释和说明,方便用户理解和使用。 接口安全保障 身份认证机制 建立严格的身份认证机制,对访问HIS系统数据接口的用户和系统进行身份验证。只有经过授权的用户和系统才能访问接口,有效防止非法访问。采用多种身份认证方式,如用户名密码认证、数字证书认证、生物识别认证等,提高认证的准确性和安全性。 对于用户,在登录时要求输入正确的用户名和密码,并进行加密处理。同时,结合短信验证码等方式进行二次验证,确保用户身份的真实性。对于系统,采用数字证书进行身份认证,只有持有合法证书的系统才能与HIS系统进行数据交互。 建立用户权限管理体系,根据用户的角色和职责分配不同的访问权限。对用户的操作进行审计和记录,及时发现和处理异常行为。定期更新认证密钥和证书,防止被破解和盗用。通过这些措施,保障HIS系统数据接口的安全,防止非法访问和数据泄露。 数据加密传输 对通过接口传输的数据进行加密处理,采用先进的加密算法,确保数据在传输过程中的保密性和完整性。防止数据在传输过程中被窃取或篡改。采用对称加密和非对称加密相结合的方式,对数据进行加密和解密。在数据发送端,使用对称加密算法对数据进行加密,然后使用接收方的公钥对对称加密密钥进行加密。在数据接收端,使用自己的私钥对对称加密密钥进行解密,然后使用对称加密密钥对数据进行解密。 同时,对数据进行完整性校验,使用哈希算法生成数据的哈希值,并将其与数据一起传输。在接收端,重新计算数据的哈希值,并与接收到的哈希值进行比较,确保数据在传输过程中没有被篡改。定期更新加密密钥,防止被破解和盗用。通过这些措施,保障数据在传输过程中的安全,防止数据泄露和篡改。 安全审计监控 建立安全审计和监控机制,对接口的访问行为和数据传输情况进行实时监测和审计。及时发现和处理异常情况,保障接口的安全稳定运行。部署专业的安全审计软件,对接口的访问日志进行实时收集和分析。设置审计规则,对异常的访问行为进行预警和报警。例如,对频繁的登录尝试、异常的数据访问等行为进行实时监测。 同时,建立安全监控系统,对数据传输的流量、速度、内容等进行实时监测。通过分析数据传输的特征,及时发现潜在的安全威胁。例如,对异常的数据流量、异常的数据内容等进行实时监测。定期对安全审计和监控机制进行评估和优化,确保其有效性和可靠性。通过这些措施,保障HIS系统数据接口的安全稳定运行,防止安全事故的发生。 电子病历系统数据映射 数据字段映射 字段分析梳理 对电子病历系统和本项目系统的数据字段进行全面的分析和梳理,了解每个字段的特点和业务需求。为准确的字段映射提供基础。详细审查电子病历系统中的每个数据字段,包括字段名称、数据类型、取值范围、含义等信息。同时,对本项目系统的数据字段进行同样的分析。通过对比两个系统的数据字段,找出它们之间的相似性和差异性。 考虑字段的业务背景和使用场景,明确每个字段在医院业务流程中的作用。例如,对于患者基本信息字段,分析其在电子病历系统和本项目系统中的记录方式和使用目的。与医院的业务人员和技术人员进行沟通,了解他们对数据字段的理解和需求。通过这些工作,对数据字段有一个全面、深入的认识,为后续的映射规则制定提供准确的依据。 映射规则制定 根据字段的分析结果,制定科学合理的数据字段映射规则。规则要明确、清晰,便于系统的实现和维护。对于具有相同含义和数据类型的字段,直接建立一对一的映射关系。对于含义相近但数据类型不同的字段,制定相应的转换规则。例如,将电子病历系统中的日期格式转换为本项目系统所支持的日期格式。 考虑到数据的完整性和准确性,在映射规则中设置数据校验和纠错机制。对于可能出现的数据缺失或错误,制定相应的处理策略。建立映射规则的文档记录,详细说明每个映射规则的制定依据和使用方法。这样,在系统实现和维护过程中,开发人员和维护人员能够准确理解和应用这些规则,确保数据映射的准确性和一致性。 映射验证调整 对制定的数据字段映射规则进行验证和调整,通过实际数据的测试和验证,确保映射的准确性和可靠性。及时发现和解决映射过程中出现的问题。使用实际的电子病历数据进行测试,其按照映射规则导入本项目系统中。然后,对比导入前后的数据,检查数据的准确性和完整性。 具体验证内容包括:数据是否完整导入、数据类型是否正确转换、数据的业务含义是否保持一致等。如果发现映射规则存在问题,及时进行调整和优化。可能需要对映射规则进行修改,或者对数据进行预处理,以确保映射的准确性。建立验证报告,记录验证过程和结果,为后续的系统优化提供参考。 验证过程中,还可以邀请医院的业务人员参与,听取他们的意见和建议。他们对业务数据的实际使用有更深入的了解,能够发现一些在技术层面难以察觉的问题。通过不断的验证和调整,确保数据字段映射规则能够准确地反映两个系统之间的数据关系,为系统的正常运行提供有力支持。 数据类型匹配 类型识别判断 准确识别电子病历系统和本项目系统中数据的类型,包括数值型、字符型、日期型等。根据数据的实际情况进行类型判断。对电子病历系统中的每个数据字段进行类型分析,通过查看数据的定义、取值范围和实际数据示例,确定其数据类型。同样,对本项目系统的数据字段也进行类型识别。 对于一些复杂的数据类型,如结构化数据或嵌套数据,需要进行更深入的分析。例如,对于包含多个子字段的患者诊断信息,要准确识别每个子字段的数据类型。在识别过程中,参考相关的行业标准和系统规范,确保类型判断的准确性。同时,建立数据类型识别的文档记录,方便后续的处理和维护。 此外,考虑到数据类型可能存在的变化和扩展,制定灵活的类型识别机制。当出现新的数据类型时,能够及时进行识别和处理。通过准确的类型识别判断,为后续的数据类型匹配和转换提供基础。 匹配转换策略 制定数据类型匹配和转换的策略,针对不同的数据类型采用合适的转换方法。确保数据在转换过程中不丢失重要信息。对于数值型数据,如果两个系统的数据精度不同,进行适当的舍入或截断处理,同时记录转换过程中的精度损失情况。对于字符型数据,注意字符编码的一致性,避免出现乱码问题。 对于日期型数据,根据两个系统的日期格式差异,进行格式转换。可以使用日期处理函数或编写自定义的转换代码。在转换过程中,确保日期的准确性和合法性。对于一些特殊的数据类型,如布尔型、枚举型等,制定相应的映射规则,其准确地转换到目标系统中。 同时,建立数据转换的日志记录,记录每个数据字段的转换过程和结果。这样,在出现问题时能够及时追溯和排查。通过合理的匹配转换策略,确保数据在不同系统之间能够准确、完整地转换,满足医院业务的需求。 类型兼容性处理 对不兼容的数据类型进行特殊处理,通过数据转换和调整,使其能够在两个系统之间顺利交互。保证数据的兼容性和一致性。对于一些在电子病历系统中存在但本项目系统不支持的数据类型,进行数据转换或拆分。例如,一个复杂的结构化数据拆分成多个简单的数据字段,分别进行处理。 对于数据类型的取值范围不一致的情况,进行数据截断或扩展。在截断数据时,确保不丢失重要信息;在扩展数据时,使用合适的默认值进行填充。同时,建立数据类型兼容性处理的规则库,记录各种不兼容情况的处理方法。这样,在遇到类似问题时能够快速、准确地进行处理。 此外,进行兼容性测试,使用实际数据对处理后的结果进行验证。确保数据在交互过程中不会出现错误或异常。通过这些措施,解决数据类型的兼容性问题,保证电子病历系统和本项目系统之间的数据交互顺利进行。 数据语义一致性 语义分析理解 深入分析电子病历系统和本项目系统中数据的语义,理解每个数据项的业务含义和背景。为语义一致性的实现提供基础。对电子病历系统中的每个数据项进行详细的业务分析,了解其在医疗业务流程中的作用和意义。同样,对本项目系统的数据项也进行深入的语义分析。 考虑数据项的上下文关系,以及在不同业务场景下的使用方式。例如,对于患者的诊断信息,分析其在不同科室、不同病情下的具体含义。与医院的业务人员进行沟通,获取他们对数据语义的理解和解释。通过这些工作,全面、准确地理解数据的语义,为后续的语义统一规范制定提供依据。 同时,建立数据语义分析的文档记录,记录每个数据项的语义信息和分析过程。这样,在后续的工作中能够方便地查阅和参考。 语义统一规范 制定统一的数据语义规范,对数据的含义、业务规则和使用方式进行明确的定义。确保两个系统对数据的理解一致。根据语义分析的结果,制定详细的数据语义规范文档。在文档中,明确每个数据项的准确含义、取值范围、业务规则和使用方式。 对数据的命名进行统一规范,避免出现同名不同义或同义不同名的情况。例如,对于患者的年龄数据,统一使用“年龄”作为字段名称,并明确其单位为“岁”。制定数据的编码规则,确保数据在不同系统之间的一致性和可交换性。 语义规范纳入系统的设计和开发过程中,确保系统能够准确地遵循这些规范。对开发人员和业务人员进行培训,使其熟悉和掌握数据语义规范。通过这些措施,实现两个系统之间的数据语义统一,为数据的准确交互和业务协同提供保障。 语义冲突解决 及时解决数据语义冲突问题,通过协商和调整,使两个系统的数据语义达成一致。避免因语义冲突导致的业务错误和数据不一致。当发现电子病历系统和本项目系统之间存在数据语义冲突时,组织相关的业务人员和技术人员进行协商。 分析冲突的原因和影响,根据业务需求和系统的实际情况,制定解决方案。可能需要对数据的定义进行调整,或者对业务规则进行修改。例如,如果两个系统对“患者病情严重程度”的定义不同,通过协商确定一个统一的定义和评估标准。 解决冲突的过程中,充分考虑各方的意见和建议,确保解决方案的可行性和合理性。对解决后的语义进行记录和更新,避免再次出现类似的冲突。通过及时解决语义冲突,保证两个系统之间的数据语义一致性,提高系统的可靠性和业务处理效率。 业务流程对接方案 流程梳理优化 现状调研分析 深入调研医院现有业务流程的现状,了解各个环节的操作方式和业务需求。分析现有流程存在的问题和不足之处。与医院的各个部门进行沟通和交流,包括临床科室、医技科室、财务部门等。了解他们在日常业务中的具体操作流程,以及在流程执行过程中遇到的问题和困难。 收集相关的业务文档和数据,如病历记录、收费单据、检验报告等,通过对这些资料的分析,深入了解业务流程的实际运行情况。观察业务操作的现场,直观地了解各个环节的操作细节和时间消耗。 分析现有流程中存在的问题,如流程繁琐、效率低下、信息传递不畅等。找出影响业务效率和服务质量的关键因素,为后续的流程优化提供依据。例如,发现某些环节存在重复操作,或者信息需要多次手工录入,导致工作效率低下。通过对这些问题的分析,明确流程优化的方向和重点。 流程设计优化 根据调研分析的结果,设计出优化后的业务流程。充分考虑本项目系统的功能和特点,使流程更加简洁、高效。结合本项目系统的功能模块,对现有业务流程进行重新设计。去除不必要的环节和重复操作,简化流程步骤。例如,通过系统的自动化功能,实现信息的自动传递和共享,减少手工录入和纸质单据的流转。 优化流程的逻辑结构,使各个环节之间的衔接更加顺畅。明确每个环节的责任人和操作要求,提高流程的可控性和执行力。考虑业务的多样性和灵活性,设计出具有一定弹性的流程,能够适应不同业务场景的需求。 设计过程中,与医院的业务人员进行充分沟通,听取他们的意见和建议。他们对业务流程的实际操作有更深入的了解,能够提出一些在技术层面难以考虑到的问题。通过不断的沟通和优化,确保设计出的业务流程既符合医院的实际需求,又能够充分发挥本项目系统的优势。 流程模拟验证 对设计好的业务流程进行模拟验证,通过实际数据和场景的测试,检验流程的可行性和有效性。及时发现和解决流程中存在的问题。使用实际的业务数据和典型的业务场景,对设计好的业务流程进行模拟运行。在模拟过程中,记录各个环节的操作时间、数据流转情况和业务处理结果。 根据模拟结果,检查流程是否能够按照设计要求正常运行,是否能够满足业务的实际需求。例如,检查信息是否能够准确传递、业务操作是否能够顺利完成、系统的响应时间是否符合要求等。如果发现流程存在问题,及时进行调整和优化。可能需要对流程步骤进行修改,或者对系统的功能进行调整。 同时,邀请医院的业务人员参与模拟验证过程,听取他们的反馈意见。他们对业务流程的实际操作有更深入的了解,能够发现一些在技术层面难以察觉的问题。通过不断的模拟验证和调整,确保设计好的业务流程能够在实际应用中稳定、高效地运行。 系统交互逻辑 交互方式确定 确定系统之间的交互方式,如接口调用、消息传递等。根据系统的特点和业务需求,选择最合适的交互方式。考虑本项目系统和医院现有系统的技术架构和功能特点,分析不同交互方式的优缺点。接口调用方式具有直接、高效的特点,适合于数据的实时交互和系统之间的紧密集成。消息传递方式则具有异步、解耦的特点,适合于处理大量数据和高并发的业务场景。 结合业务需求,确定具体的交互方式。如果业务对数据的实时性要求较高,如医嘱的实时下达和执行,可能选择接口调用方式。如果业务需要处理大量的异步任务,如数据的批量导入和导出,可能选择消息传递方式。考虑系统的扩展性和兼容性,选择的交互方式要能够适应未来系统的升级和变化。 在确定交互方式后,制定详细的交互规范和接口文档。明确接口的参数、返回值、调用方式等信息,方便系统开发人员进行实现和对接。通过合理选择交互方式,确保系统之间能够高效、稳定地进行数据交互和业务协同。 逻辑流程设计 设计系统交互的逻辑流程,明确每个环节的数据流向和业务处理规则。保证系统之间的交互按照预定的逻辑进行。根据确定的交互方式,设计系统交互的详细逻辑流程。首先,明确数据的起始点和终点,以及在各个系统之间的传递路径。例如,当患者在电子病历系统中开立医嘱时,医嘱信息如何传递到本项目系统中的相关模块进行处理。 每个环节制定明确的业务处理规则,包括数据的验证、转换、存储等操作。例如,在数据传递过程中,要对数据进行格式验证和完整性检查,确保数据的准确性和可靠性。同时,设计异常处理机制,当出现数据传输错误或业务处理失败时,能够及时进行处理和恢复。 绘制系统交互的流程图,直观地展示逻辑流程和数据流向。流程图要清晰、简洁,便于开发人员和业务人员理解和沟通。通过合理的逻辑流程设计,保证系统之间的交互能够有序、高效地进行,为医院的业务运营提供有力支持。 异常处理机制 建立系统交互的异常处理机制,当出现异常情况时,能够及时进行处理和恢复。确保系统的稳定性和可靠性。设置异常监测点。在系统交互的各个关键环节,如数据传输、业务处理等,设置异常监测点。实时监测系统的运行状态,当出现异常情况时,能够及时发现。 对于不同类型的异常,制定相应的处理策略。例如,当数据传输出现错误时,自动进行重试;当业务处理失败时,记录错误信息并通知相关人员进行处理。同时,建立异常日志记录系统,详细记录异常发生的时间、地点、类型和处理结果。 定期对异常处理机制进行测试和优化,确保其在实际应用中能够有效地发挥作用。通过不断的改进和完善,提高系统的稳定性和可靠性,减少因异常情况对医院业务造成的影响。 业务规则同步 规则收集整理 收集和整理医院现有系统和本项目系统 数据同步机制设计 同步方式选择 方式评估依据 评估不同数据同步方式的优缺点,需综合考虑多方面因素。数据的实时性要求方面,若医院业务对数据实时更新需求高,如急诊业务数据,需选择能实现实时同步的方式;若对实时性要求相对较低,如部分后勤数据,则可考虑其他方式。系统性能方面,不同同步方式对系统资源的占用不同,高频率的实时同步可能会占用大量系统资源,影响系统性能。资源消耗上,包括网络带宽、存储等资源,需评估同步方式对这些资源的消耗情况。 1)实时同步:优点是能保证数据的及时性和一致性,使医院各系统数据始终保持最新状态。缺点是对系统性能和网络带宽要求高,资源消耗大。适用于对数据实时性要求极高的业务场景,如医疗急救数据。 2)定时同步:按照预设的时间间隔进行数据同步,可根据医院业务数据的更新频率合理设置间隔。优点是能在一定程度上平衡数据及时性和资源消耗。缺点是在同步间隔内数据可能存在不一致情况。适用于对数据实时性要求不是特别高的业务,如财务数据的定期汇总。 3)事件触发同步:当特定事件发生时触发数据同步,如患者办理入院、出院等事件。优点是能及时同步相关数据,且资源消耗相对较低。缺点是需要对事件进行准确监测和触发设置。适用于与特定业务事件紧密相关的数据同步。 方式确定选择 根据评估结果,综合考虑医院业务特点和系统性能要求来确定同步方式。对于医院核心业务系统,如HIS系统、电子病历系统等,因其对数据实时性和准确性要求高,可优先选择实时同步或事件触发同步方式。实时同步能确保各系统间数据的即时更新,使医护人员随时获取最新患者信息;事件触发同步则可在关键业务事件发生时及时同步相关数据。对于一些对实时性要求不高的后勤管理系统、部分统计分析系统等,可采用定时同步方式,这样既能满足数据更新需求,又能减少对系统资源的占用。考虑系统的扩展性和兼容性,所选同步方式应能适应未来医院业务发展和系统升级的需要。例如,当医院引入新的业务系统或功能模块时,同步方式应能方便地进行调整和扩展。 方式调整优化 根据实际运行情况,对选择的数据同步方式进行调整和优化。在系统上线初期,密切监测同步过程中的各...
智慧财务运营一体化平台投标方案.docx
下载提示

1.本文档仅提供部分内容试读;

2.支付并下载文件,享受无限制查看;

3.本网站所提供的标准文本仅供个人学习、研究之用,未经授权,严禁复制、发行、汇编、翻译或网络传播等,侵权必究;

4.左侧添加客服微信获取帮助;

5.本文为word版本,可以直接复制编辑使用。


这个人很懒,什么都没留下
未认证用户 查看用户
该文档于 上传
推荐文档
×
精品标书制作
百人专家团队
擅长领域:
工程标 服务标 采购标
16852
已服务主
2892
中标量
1765
平台标师
扫码添加客服
客服二维码
咨询热线:192 3288 5147
公众号
微信客服
客服