文库 工程类投标方案 市政工程

图们市月晴镇杰满村基础设施提升项目投标方案.docx

DOCX   1354页   下载579   2025-09-08   浏览38   收藏97   点赞919   评分-   716086字   228.00

AI慧写标书

十分钟千页标书高效生成

温馨提示:当前文档最多只能预览 15 页,若文档总页数超出了 15 页,请下载原文档以浏览全部内容。
图们市月晴镇杰满村基础设施提升项目投标方案.docx 第1页
图们市月晴镇杰满村基础设施提升项目投标方案.docx 第2页
图们市月晴镇杰满村基础设施提升项目投标方案.docx 第3页
图们市月晴镇杰满村基础设施提升项目投标方案.docx 第4页
图们市月晴镇杰满村基础设施提升项目投标方案.docx 第5页
图们市月晴镇杰满村基础设施提升项目投标方案.docx 第6页
图们市月晴镇杰满村基础设施提升项目投标方案.docx 第7页
图们市月晴镇杰满村基础设施提升项目投标方案.docx 第8页
图们市月晴镇杰满村基础设施提升项目投标方案.docx 第9页
图们市月晴镇杰满村基础设施提升项目投标方案.docx 第10页
图们市月晴镇杰满村基础设施提升项目投标方案.docx 第11页
图们市月晴镇杰满村基础设施提升项目投标方案.docx 第12页
图们市月晴镇杰满村基础设施提升项目投标方案.docx 第13页
图们市月晴镇杰满村基础设施提升项目投标方案.docx 第14页
图们市月晴镇杰满村基础设施提升项目投标方案.docx 第15页
剩余1339页未读, 下载浏览全部

开通会员, 优惠多多

6重权益等你来

首次半价下载
折扣特惠
上传高收益
特权文档
AI慧写优惠
专属客服
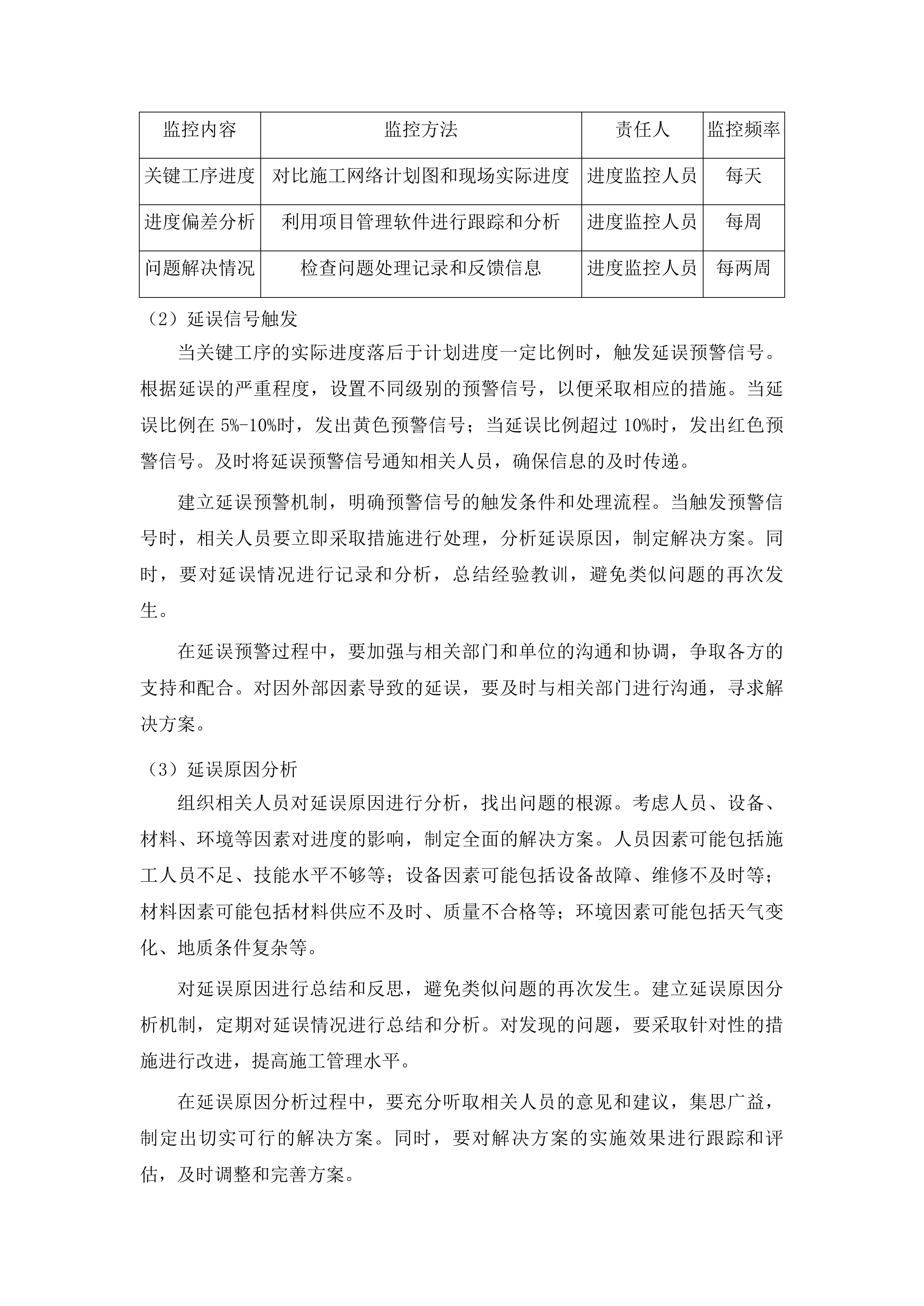
图们市月晴镇杰满村基础设施提升项目投标方案 第一章 施工部署完整性合理性 7 第一节 施工网络计划图 7 一、 工序逻辑关系规划 7 二、 工期保障实施方案 24 第二节 临时用地表 30 一、 现场功能分区规划 30 二、 用地管理保障措施 48 第三节 施工部署方案 60 一、 项目管理组织架构 61 二、 分部分项工程部署 76 三、 施工资源配置方案 100 第二章 施工方案方法针对性可行性 106 第一节 施工流程规划 106 一、 游客服务中心改造工序衔接 106 二、 新建路涵施工阶段划分 118 第二节 施工技术措施 125 一、 混凝土工程专项工艺 125 二、 砌筑工程操作要点 147 三、 防水保温施工方案 153 四、 桥涵工程关键技术 167 第三节 资源调配计划 186 一、 主要施工机械设备配置 186 二、 材料进场供应计划 204 三、 劳动力分阶段配置 225 第四节 现场施工管理 235 一、 施工区域划分管理 235 二、 安全文明施工措施 249 三、 施工进度跟踪控制 261 第五节 施工方案调整机制 279 一、 动态施工流程优化 279 二、 突发情况应急预案 289 三、 施工变更管理流程 302 第三章 工程质量管理体系措施可靠性 308 第一节 质量管理体系 308 一、 质量责任主体划分 308 二、 项目质量管理文件 328 三、 质量监督管理机制 342 第二节 质量管理制度 362 一、 施工前技术交底 362 二、 过程质量检验制度 372 三、 样板引路质量控制 389 四、 质量奖惩管理办法 399 第三节 材料检测与验收 406 一、 进场材料质量证明 406 二、 材料抽样送检管理 419 三、 材料进场联合验收 430 四、 材料使用追溯管理 437 第四节 施工过程质量控制 442 一、 建筑工程质量控制 442 二、 桥涵工程质量控制 449 三、 安装工程质量控制 461 四、 隐蔽工程验收管理 474 第五节 质量改进措施 483 一、 质量问题分析机制 483 二、 第三方质量检测 495 三、 质量缺陷整改管理 506 四、 施工工艺优化提升 522 第四章 安全管理体系措施可靠性 529 第一节 安全管理体系 529 一、 安全管理组织架构 529 二、 岗位安全责任制度 539 三、 安全管理制度体系 552 四、 专项施工安全流程 564 第二节 安全措施方案 573 一、 分部分项工程安全措施 573 二、 高风险作业安全管控 584 三、 施工用电安全方案 594 四、 消防与应急措施 605 五、 施工机械安全管理 616 第三节 安全教育培训 625 一、 安全教育培训计划 625 二、 三级安全教育实施 635 三、 安全知识培训教育 642 四、 安全培训档案管理 650 第四节 安全检查与监督 661 一、 定期安全检查制度 661 二、 专项安全检查实施 670 三、 隐患排查治理机制 682 四、 外部检查配合管理 695 五、 安全奖惩激励机制 702 第五章 环境管理体系措施 707 第一节 环境管理体系 707 一、 管理架构设计 707 二、 环境管理流程规范 722 第二节 环境管理措施 730 一、 扬尘污染控制方案 730 二、 噪音治理专项办法 746 三、 废水处理技术措施 756 四、 废弃物分类管理制度 772 五、 水土保持防护工程 778 第三节 环保材料与设备 791 一、 绿色建材选用标准 791 二、 节能机械设备配置 803 第四节 现场环保宣传与培训 811 一、 环保宣传教育活动 811 二、 施工人员培训方案 823 第五节 应急环保措施 829 一、 突发环境事件预案 829 二、 应急物资保障体系 841 第六章 保障工程进度措施可靠性 848 第一节 施工网络计划 848 一、 游客服务中心升级改造工程时序规划 848 二、 四处路涵新建工程进度统筹 862 第二节 进度控制节点 872 一、 游客服务中心改造关键节点设定 872 二、 路涵新建工程进度节点管理 890 第三节 资源配置计划 907 一、 劳动力投入动态调配计划 907 二、 主要材料进场供应计划 919 三、 施工机械设备使用计划 932 第四节 进度保障措施 955 一、 进度动态监控管理机制 955 二、 风险因素应急预案制定 968 第七章 施工机械设备配置数量性能匹配性 985 第一节 设备数量配置 985 一、 拆除工程设备配置 985 二、 建筑施工设备配置 990 三、 桥涵工程设备配置 998 第二节 设备性能要求 1007 一、 土方施工设备性能 1007 二、 混凝土设备性能 1015 三、 专业施工设备性能 1029 第三节 设备匹配性分析 1042 一、 游客服务中心设备匹配 1042 二、 路涵工程设备匹配 1052 三、 设备进场时间匹配 1063 第四节 设备检测与维护 1069 一、 进场设备性能检测 1069 二、 施工期间维护计划 1077 三、 设备安全管理措施 1086 第八章 劳动力配置适应性 1102 第一节 劳动力组织计划 1102 一、 游客服务中心施工人力配置 1102 二、 新建路涵施工人力部署 1109 第二节 劳动力年龄结构配置 1120 一、 技术岗位骨干人员配置 1120 二、 体力劳动岗位人员配置 1135 第三节 劳动力技能匹配性 1144 一、 特种作业人员持证管理 1144 二、 关键工序技工配置 1156 第四节 劳动力调配机制 1169 一、 项目部统一调度体系 1169 二、 特殊时期劳动力保障 1182 第九章 主要材料进场计划合理性 1196 第一节 材料进场时间安排 1196 一、 大宗材料进场规划 1196 二、 定制材料供货协调 1206 三、 月度材料计划管理 1218 第二节 材料种类与数量匹配 1225 一、 建筑工程材料清单 1225 二、 安装工程材料配置 1238 三、 桥涵工程材料规划 1249 第三节 材料运输与仓储方案 1258 一、 大宗材料运输组织 1258 二、 易损材料防护措施 1269 三、 现场仓储管理规范 1280 第四节 材料供应保障机制 1291 一、 供应商管理体系 1291 二、 材料质量管控流程 1301 三、 供应风险应对措施 1308 第十章 施工平面布置图 1316 第一节 施工总平面布置 1316 一、 施工区域功能划分 1316 二、 临时设施与设备布置 1332 三、 施工平面布置图绘制 1348 施工部署完整性合理性 施工网络计划图 工序逻辑关系规划 分部分项工程节点划分 拆除工程节点 门窗拆除起始节点 依据施工网络计划图,精准明确拆除工程的起始时间,确保与其他分部分项工程的施工顺序达成合理衔接。组织施工人员和设备进场,做好拆除前的准备工作。施工人员需接受专业培训,熟悉拆除流程和安全规范;设备要进行全面调试和检查,确保性能良好。对拆除区域进行封闭管理,设置警示标志,确保施工安全。在拆除过程中,严格遵循施工规范,保证拆除工作的质量和效率。 拆除安全检查 工作内容 具体要求 责任人 完成时间 施工人员和设备进场 施工人员接受专业培训,设备调试检查合格 项目经理 起始时间前1天 拆除区域封闭管理 设置警示标志,禁止无关人员进入 安全负责人 起始时间前半天 拆除工作实施 严格遵循施工规范,保证拆除质量和效率 施工队长 起始时间当天 余方弃置完成节点 在拆除工作完成后,及时清理拆除产生的垃圾和余方,确保施工现场整洁。组织专门的清理队伍,对拆除现场进行全面清扫,将垃圾和余方分类整理。按照环保要求,将余方运至指定的弃置地点进行处理。运输过程中,采取覆盖、密封等措施,防止扬尘和泄漏。对弃置地点进行检查和验收,确保符合环保要求。检查弃置地点的地形、地质条件,以及是否有防渗漏、防扬尘等措施。 清理工作要做到及时、彻底,避免垃圾和余方在施工现场堆积,影响后续施工。运输过程要严格遵守交通规则和环保要求,确保运输安全和环境安全。验收工作要认真负责,确保弃置地点符合环保标准,避免对环境造成污染。 在整个余方弃置过程中,要建立完善的记录和档案,包括清理时间、运输车辆信息、弃置地点等,以便后续查询和追溯。同时,要加强与相关部门的沟通和协调,确保余方弃置工作的顺利进行。 拆除验收 拆除安全检查节点 在拆除过程中,定期对拆除现场进行安全检查,确保施工安全。检查拆除设备的运行情况,确保设备正常运行。设备要定期进行维护和保养,及时更换磨损的部件。检查施工人员的安全防护措施是否到位,确保施工人员的人身安全。施工人员要佩戴好安全帽、安全带等防护用品,遵守安全操作规程。 安全检查要形成制度化、常态化,建立检查记录和隐患整改台账。对发现的安全隐患,要及时采取措施进行整改,确保拆除工作的安全进行。同时,要加强对施工人员的安全教育和培训,提高施工人员的安全意识和自我保护能力。 在拆除过程中,要制定应急预案,应对可能出现的安全事故。应急预案要包括事故类型、应急措施、救援队伍等内容,确保在事故发生时能够迅速、有效地进行救援。 关键路径识别与控制 关键工序确认 拆除关键工序 金属门窗拆除的质量和进度直接影响后续的施工工作,需严格按照施工规范进行操作。施工人员要具备专业技能,熟悉拆除工艺和安全要求。拆除过程中,要注意保护周边环境和设施,避免造成损坏。余方弃置的及时性关系到施工现场的整洁和安全,需合理安排运输车辆和弃置地点。运输车辆要保持良好的车况,遵守交通规则;弃置地点要符合环保要求,避免对环境造成污染。 对拆除关键工序进行重点监控,确保其顺利进行。建立监控机制,实时掌握拆除工作的进度和质量。对发现的问题,要及时采取措施进行解决,确保拆除工作按时完成。 在拆除关键工序中,要加强与其他施工工序的协调和配合,避免出现相互干扰的情况。同时,要做好施工记录和资料整理工作,为后续的施工提供参考。 主体关键工序 基础钢筋绑扎的质量直接影响基础的承载能力,需严格按照设计要求进行施工。钢筋的规格、数量、间距等要符合设计标准,绑扎要牢固、整齐。混凝土浇筑的连续性和密实性关系到主体结构的稳定性,需合理安排施工人员和设备。施工人员要具备丰富的经验,熟悉混凝土浇筑工艺;设备要性能良好,能够满足施工要求。 对主体关键工序进行实时监控,及时解决出现的问题。建立监控系统,对混凝土的温度、湿度、坍落度等参数进行实时监测。对发现的问题,要及时调整施工方案,确保主体结构的质量。 在主体关键工序中,要加强与设计单位、监理单位的沟通和协调,及时解决施工中遇到的技术问题。同时,要做好施工质量验收工作,确保主体结构符合设计要求和施工规范。 基础钢筋绑扎 混凝土浇筑 进度实时监控 工序名称 质量要求 责任人 监控措施 基础钢筋绑扎 钢筋规格、数量、间距符合设计标准,绑扎牢固、整齐 钢筋班组长 定期检查钢筋的绑扎情况,记录质量问题 混凝土浇筑 连续性和密实性好,温度、湿度、坍落度符合要求 混凝土班组长 实时监测混凝土的参数,及时调整施工方案 装修关键工序 墙面涂料施工的平整度和色泽均匀度直接影响装饰效果,需严格控制施工工艺。施工前要对墙面进行基层处理,保证墙面的平整度和垂直度;施工过程中,要严格按照涂料的使用说明进行操作,控制好涂料的厚度和涂刷次数。地面地砖铺设的空鼓率和平整度关系到使用功能和美观度,需严格按照施工规范进行操作。地砖要选择质量好、规格一致的产品,铺设时要注意排版和留缝,确保空鼓率在规定范围内。 对装修关键工序进行重点管理,确保其质量和进度。建立质量管理体系,对墙面涂料施工和地面地砖铺设进行全程监控。对发现的质量问题,要及时进行整改,确保装修工程的质量。 在装修关键工序中,要加强与业主的沟通和协调,及时了解业主的需求和意见。同时,要做好装修工程的成品保护工作,避免在施工过程中对已完成的工程造成损坏。 墙面涂料施工 地面地砖铺设 路径延误预警 进度实时监控 通过施工网络计划图和现场实际进度进行对比,实时监控关键工序的进度。利用项目管理软件,对关键工序的进度进行跟踪和分析,及时发现问题。安排专人负责关键工序的进度监控,确保监控的及时性和准确性。监控人员要定期到施工现场进行检查,记录关键工序的实际进度和完成情况。 建立进度监控机制,对关键工序的进度进行动态管理。当发现进度偏差时,及时采取措施进行调整,确保关键工序能够按时完成。同时,要对进度监控结果进行分析和总结,为后续的施工提供参考。 在进度监控过程中,要加强与施工人员的沟通和协调,了解他们在施工过程中遇到的问题和困难。对施工人员提出的合理建议,要及时采纳和解决,提高施工效率。 监控内容 监控方法 责任人 监控频率 关键工序进度 对比施工网络计划图和现场实际进度 进度监控人员 每天 进度偏差分析 利用项目管理软件进行跟踪和分析 进度监控人员 每周 问题解决情况 检查问题处理记录和反馈信息 进度监控人员 每两周 延误信号触发 当关键工序的实际进度落后于计划进度一定比例时,触发延误预警信号。根据延误的严重程度,设置不同级别的预警信号,以便采取相应的措施。当延误比例在5%-10%时,发出黄色预警信号;当延误比例超过10%时,发出红色预警信号。及时将延误预警信号通知相关人员,确保信息的及时传递。 建立延误预警机制,明确预警信号的触发条件和处理流程。当触发预警信号时,相关人员要立即采取措施进行处理,分析延误原因,制定解决方案。同时,要对延误情况进行记录和分析,总结经验教训,避免类似问题的再次发生。 在延误预警过程中,要加强与相关部门和单位的沟通和协调,争取各方的支持和配合。对因外部因素导致的延误,要及时与相关部门进行沟通,寻求解决方案。 延误原因分析 组织相关人员对延误原因进行分析,找出问题的根源。考虑人员、设备、材料、环境等因素对进度的影响,制定全面的解决方案。人员因素可能包括施工人员不足、技能水平不够等;设备因素可能包括设备故障、维修不及时等;材料因素可能包括材料供应不及时、质量不合格等;环境因素可能包括天气变化、地质条件复杂等。 对延误原因进行总结和反思,避免类似问题的再次发生。建立延误原因分析机制,定期对延误情况进行总结和分析。对发现的问题,要采取针对性的措施进行改进,提高施工管理水平。 在延误原因分析过程中,要充分听取相关人员的意见和建议,集思广益,制定出切实可行的解决方案。同时,要对解决方案的实施效果进行跟踪和评估,及时调整和完善方案。 控制措施实施 计划调整策略 根据延误的情况和剩余工期,对施工计划进行合理调整。重新安排各分部分项工程的施工顺序和时间节点,确保关键路径的工期得到有效控制。与相关单位进行沟通和协调,争取各方的支持和配合。在调整施工计划时,要充分考虑各分部分项工程之间的逻辑关系和相互影响,避免出现新的冲突和问题。 制定计划调整方案,明确调整的内容和措施。对调整后的施工计划进行评审和论证,确保其可行性和合理性。同时,要将调整后的施工计划及时通知相关人员,确保他们能够按照新的计划进行施工。 在计划调整过程中,要加强对施工进度的监控和管理,及时掌握施工进展情况。当发现实际进度与调整后的计划仍有偏差时,要及时采取进一步的措施进行调整,确保工期目标的实现。 资源追加方式 增加施工人员的数量,提高施工的人力投入。招聘有经验的施工人员,对新招聘的人员进行培训和考核,确保他们具备相应的技能和素质。调配更多的施工设备,提高施工的机械化程度。对现有设备进行维护和保养,确保其性能良好;根据施工需要,租赁或购置新的设备。增加材料的供应,确保施工的连续性。与材料供应商建立长期稳定的合作关系,及时了解材料的供应情况和价格变化,提前做好材料采购计划。 在资源追加过程中,要合理安排资源的使用,避免浪费和闲置。对施工人员进行合理分工和调配,提高工作效率;对施工设备进行科学管理和调度,充分发挥其作用;对材料进行严格的质量控制和管理,确保材料的质量符合要求。 同时,要对资源追加的效果进行评估和分析,及时调整资源追加的策略和方式。当发现资源追加后仍不能满足施工需要时,要进一步采取措施进行解决,确保施工的顺利进行。 资源类型 追加方式 责任人 完成时间 施工人员 招聘有经验的人员,进行培训和考核 人力资源部门 延误发生后1周内 施工设备 维护保养现有设备,租赁或购置新设备 设备管理部门 延误发生后2周内 材料 与供应商建立合作关系,提前做好采购计划 物资采购部门 延误发生后1周内 工艺优化手段 采用先进的施工工艺和技术,提高施工效率。引进新型的施工设备和材料,推广应用新技术、新工艺。对施工流程进行优化,减少不必要的环节和工序。通过合理安排施工顺序和施工方法,提高施工效率。加强施工管理,提高施工的组织协调能力。建立健全施工管理制度,加强对施工人员的管理和考核。 在工艺优化过程中,要充分考虑施工的实际情况和特点,选择合适的施工工艺和技术。对优化后的施工工艺和技术进行试验和验证,确保其可行性和有效性。同时,要对施工人员进行培训和指导,使他们能够熟练掌握和应用新的施工工艺和技术。 此外,要不断总结和积累工艺优化的经验和教训,持续改进施工工艺和技术。通过工艺优化,提高施工质量和效率,降低施工成本,为项目的顺利实施提供保障。 工艺优化手段 工序衔接时间设定 拆除与主体衔接 拆除验收标准 拆除工程完成后,按照设计要求和施工规范进行验收。检查拆除现场的整洁情况,确保无残留垃圾和障碍物。对拆除部位的质量进行检查,确保符合后续施工的要求。拆除部位的尺寸、平整度、垂直度等要符合设计标准。 建立拆除验收机制,明确验收的内容和标准。验收人员要具备专业知识和经验,严格按照验收标准进行检查。对验收中发现的问题,要及时要求施工单位进行整改,直至符合验收标准为止。 在拆除验收过程中,要做好验收记录和资料整理工作。验收记录要详细记录验收的时间、地点、内容、结果等信息;资料整理要将验收相关的文件、报告、图纸等进行分类归档,便于查询和使用。 验收内容 验收标准 验收方法 责任人 拆除现场整洁情况 无残留垃圾和障碍物 现场检查 验收人员 拆除部位质量 尺寸、平整度、垂直度符合设计标准 测量检查 验收人员 验收记录和资料整理 详细记录验收信息,分类归档相关文件 检查记录和资料 资料管理人员 主体进场准备 在拆除工程验收合格前,主体结构施工队伍做好进场准备工作。组织施工人员和设备进场,进行现场布置和调试。施工人员要熟悉施工图纸和施工规范,掌握施工技术和工艺;设备要进行全面检查和调试,确保性能良好。对施工图纸进行会审,熟悉施工要求和技术标准。会审过程中,要提出疑问和建议,与设计单位和建设单位进行沟通和协调。 建立主体进场准备机制,明确准备工作的内容和要求。准备工作要提前规划和安排,确保在拆除工程验收合格后能够迅速进场施工。同时,要对准备工作的进展情况进行跟踪和检查,及时解决遇到的问题。 在主体进场准备过程中,要加强与拆除施工队伍的沟通和协调。了解拆除工程的进展情况和存在的问题,避免因拆除工程未完成或存在质量问题而影响主体结构施工。 衔接时间把控 合理安排拆除工程和主体结构施工的时间,确保两者之间的衔接紧密。在拆除工程完成后,尽快组织主体结构施工队伍进场,减少等待时间。制定详细的施工进度计划,明确拆除工程和主体结构施工的时间节点和关键路径。对衔接时间进行监控和管理,确保工期目标的实现。 建立衔接时间管理机制,加强对拆除工程和主体结构施工的进度监控。当发现衔接时间出现偏差时,及时采取措施进行调整,确保拆除工程和主体结构施工能够顺利衔接。同时,要对衔接时间管理的效果进行评估和分析,总结经验教训,为后续的施工提供参考。 在衔接时间把控过程中,要加强与各参建单位的沟通和协调。及时了解他们的需求和意见,共同解决施工中遇到的问题。对因外部因素导致的衔接时间延误,要及时与相关部门进行沟通,寻求解决方案。 主体与装修衔接 主体验收流程 主体结构施工完成后,组织相关单位进行结构验收。对主体结构的质量进行全面检查和测试,包括混凝土强度、钢筋保护层厚度等。采用无损检测、抽样检测等方法,确保主体结构的质量符合设计要求和施工规范。取得结构验收合格报告,为后续的装饰装修工程提供依据。 建立主体验收机制,明确验收的程序和标准。验收人员要具备专业资质和经验,严格按照验收标准进行检查。对验收中发现的问题,要及时要求施工单位进行整改,直至符合验收标准为止。 在主体验收过程中,要做好验收记录和资料整理工作。验收记录要详细记录验收的时间、地点、内容、结果等信息;资料整理要将验收相关的文件、报告、图纸等进行分类归档,便于查询和使用。 验收内容 验收标准 验收方法 责任人 混凝土强度 符合设计要求 无损检测、抽样检测 验收人员 钢筋保护层厚度 符合设计标准 测量检查 验收人员 验收记录和资料整理 详细记录验收信息,分类归档相关文件 检查记录和资料 资料管理人员 装修进场条件 在主体结构验收合格后,装饰装修施工队伍做好进场准备工作。组织施工人员和材料进场,进行现场布置和施工准备。施工人员要熟悉装修图纸和施工规范,掌握装修技术和工艺;材料要进行质量检验和筛选,确保符合设计要求。对施工图纸进行会审,熟悉装修要求和设计风格。会审过程中,要提出疑问和建议,与设计单位和建设单位进行沟通和协调。 建立装修进场准备机制,明确准备工作的内容和要求。准备工作要提前规划和安排,确保在主体结构验收合格后能够迅速进场施工。同时,要对准备工作的进展情况进行跟踪和检查,及时解决遇到的问题。 在装修进场准备过程中,要加强与主体结构施工队伍的沟通和协调。了解主体结构的施工情况和存在的问题,避免因主体结构未完成或存在质量问题而影响装饰装修施工。 交接工作要点 做好主体结构施工和装饰装修施工之间的交接工作,包括现场清理、资料移交等。现场清理要彻底,确保无残留建筑垃圾和障碍物;资料移交要完整,包括施工图纸、施工记录、验收报告等。对主体结构的施工质量进行检查和确认,确保无质量问题。检查内容包括混凝土强度、钢筋保护层厚度、墙体平整度等。与装饰装修施工队伍进行沟通和协调,明确双方的责任和义务。 建立交接工作机制,明确交接的程序和要求。交接工作要在双方共同参与下进行,确保交接的顺利进行。对交接中发现的问题,要及时协商解决,避免影响后续的施工。 在交接工作过程中,要做好交接记录和资料整理工作。交接记录要详细记录交接的时间、地点、内容、结果等信息;资料整理要将交接相关的文件、报告、图纸等进行分类归档,便于查询和使用。 各专业工序衔接 专业施工顺序 根据施工网络计划图和现场实际情况,合理安排各专业工序的施工顺序。一般情况下,先进行给排水、电气等隐蔽工程的施工,再进行地面、墙面等装饰工程的施工。确保各专业工序之间的施工顺序合理,避免相互干扰。在施工过程中,要根据实际情况及时调整施工顺序,确保施工进度和质量。 建立专业施工顺序管理机制,明确各专业工序的施工先后顺序和关键节点。施工顺序要提前规划和安排,确保各专业工序能够有序进行。同时,要对施工顺序的执行情况进行跟踪和检查,及时解决遇到的问题。 在专业施工顺序安排过程中,要加强与各专业施工队伍的沟通和协调。了解他们的施工计划和需求,共同制定合理的施工顺序。对因施工顺序不合理导致的问题,要及时进行调整和解决。 专业工序 施工顺序 责任人 开始时间 给排水工程 先进行隐蔽工程施工 给排水施工队长 主体结构施工完成后 电气工程 先进行隐蔽工程施工 电气施工队长 主体结构施工完成后 地面工程 在给排水、电气隐蔽工程完成后进行 地面施工队长 给排水、电气隐蔽工程完成后 墙面工程 在地面工程完成后进行 墙面施工队长 地面工程完成后 时间节点确定 根据施工进度计划和各专业工序的特点,确定各专业工序的时间节点。明确各专业工序的开始时间、完成时间和关键时间节点,确保施工的进度和质量。对时间节点进行监控和管理,及时调整施工计划。当发现某一专业工序的实际进度与时间节点偏差较大时,要及时采取措施进行调整,确保整个工程能够按时完成。 建立时间节点管理机制,加强对各专业工序时间节点的跟踪和控制。时间节点要提前规划和安排,确保各专业工序能够按照计划进行。同时,要对时间节点的执行情况进行检查和评估,及时发现问题并解决。 在时间节点确定过程中,要充分考虑各专业工序之间的逻辑关系和相互影响。合理安排时间节点,避免出现时间冲突和延误。对因外部因素导致的时间节点延误,要及时与相关部门进行沟通,寻求解决方案。 沟通协调机制 建立各专业之间的沟通协调机制,加强信息交流和共享。定期召开工程协调会,解决施工中出现的问题和矛盾。协调会要邀请各专业施工队伍的负责人参加,共同讨论和解决问题。加强各专业施工队伍之间的协作配合,确保施工的顺利进行。 建立沟通协调平台,方便各专业之间的信息传递和沟通。利用现代信息技术,如项目管理软件、即时通讯工具等,实现信息的实时共享和交流。对沟通协调中发现的问题,要及时进行处理和反馈,确保问题得到及时解决。 在沟通协调机制建立过程中,要明确各专业之间的沟通渠道和方式。制定沟通协调制度,规范沟通协调行为。同时,要加强对沟通协调效果的评估和分析,不断完善沟通协调机制。 交叉作业协调机制 作业区域划分 区域划分原则 根据施工流程和工艺要求,合理划分各作业区域。考虑各作业区域之间的相互影响和干扰,避免交叉作业时的安全隐患。确保各作业区域的施工方便和高效,提高施工效率。在划分作业区域时,要充分考虑施工设备的作业范围、施工人员的活动空间等因素。 建立区域划分机制,明确划分的原则和方法。区域划分要提前规划和安排,确保各作业区域的合理性和可行性。同时,要对区域划分的执行情况进行检查和评估,及时调整不合理的区域划分。 在区域划分过程中,要加强与各施工队伍的沟通和协调。了解他们的施工需求和意见,共同制定合理的区域划分方案。对因区域划分不合理导致的问题,要及时进行调整和解决。 作业区域 划分原则 责任人 完成时间 拆除作业区域 与其他作业区域保持安全距离,避免交叉干扰 拆除施工队长 施工前1天 主体结构施工区域 便于施工设备和材料的运输和堆放 主体结构施工队长 施工前1天 装饰装修作业区域 与主体结构施工区域分开,避免相互污染 装饰装修施工队长 主体结构施工完成后 责任落实到人 明确各作业区域的责任单位和责任人,确保责任落实到位。各责任单位和责任人对本区域的施工质量、安全和进度负责。建立责任追究制度,对因工作失误造成的问题进行严肃处理。责任人要定期对作业区域进行检查和监督,及时发现和解决问题。 建立责任落实机制,明确责任的划分和考核标准。责任落实要与绩效考核挂钩,激励责任人积极履行职责。同时,要对责任落实情况进行检查和评估,及时调整不合理的责任划分。 在责任落实过程中,要加强与各责任单位和责任人的沟通和协调。了解他们的工作情况和存在的问题,提供必要的支持和帮助。对因责任不明确导致的问题,要及时进行调整和解决。 标识设置要求 在各作业区域设置明显的标识,包括区域名称、责任单位、责任人等信息。标识的设置要醒目、清晰,便于施工人员识别和管理。定期对标识进行检查和维护,确保其完好无损。标识的内容要准确、规范,避免产生歧义。 建立标识设置机制,明确标识的设置标准和要求。标识设置要提前规划和安排,确保各作业区域的标识统一规范。同时,要对标识设置的执行情况进行检查和评估,及时更换损坏或模糊的标识。 在标识设置过程中,要加强与各施工队伍的沟通和协调。了解他们的需求和意见,共同制定合理的标识设置方案。对因标识设置不合理导致的问题,要及时进行调整和解决。 作业时间安排 时间计划制定 根据施工网络计划图和各作业的特点,制定各作业的时间计划。明确各作业的开始时间、完成时间和持续时间,确保时间安排合理。对时间计划进行优化和调整,提高施工效率。在制定时间计划时,要充分考虑各作业之间的逻辑关系和相互影响。 建立时间计划制定机制,明确制定的原则和方法。时间计划要提前规划和安排,确保各作业能够有序进行。同时,要对时间计划的执行情况进行跟踪和检查,及时发现和解决问题。 在时间计划制定过程中,要加强与各施工队伍的沟通和协调。了解他们的施工计划和需求,共同制定合理的时间计划。对因时间计划不合理导致的问题,要及时进行调整和解决。 关键作业优先 优先安排关键路径上的作业,确保其按时完成。对关键作业的时间进行重点监控和管理,及时解决出现的问题。合理安排其他作业的时间,避免对关键作业造成影响。在安排作业时间时,要充分考虑关键作业的重要性和紧迫性。 建立关键作业优先机制,明确优先安排的原则和方法。关键作业要提前规划和安排,确保其能够按时完成。同时,要对关键作业的执行情况进行跟踪和检查,及时发现和解决问题。 在关键作业优先安排过程中,要加强与各施工队伍的沟通和协调。了解他们的施工计划和需求,共同制定合理的作业时间安排方案。对因关键作业优先安排不合理导致的问题,要及时进行调整和解决。 时间协调调整 当出现时间冲突时,及时对交叉作业的时间进行协调和调整。根据作业的重要性和紧急程度,合理安排作业的先后顺序。与相关作业单位进行沟通和协商,达成共识。在协调调整时间时,要充分考虑各作业的实际情况和需求。 建立时间协调调整机制,明确协调调整的原则和方法。时间协调调整要及时、有效,确保交叉作业能够顺利进行。同时,要对时间协调调整的效果进行评估和分析,不断完善协调调整机制。 在时间协调调整过程中,要加强与各作业单位的沟通和协调。了解他们的意见和建议,共同制定合理的时间协调调整方案。对因时间协调调整不合理导致的问题,要及时进行调整和解决。 协调沟通渠道 渠道建立方式 建立多种协调沟通渠道,包括电话、短信、微信、会议等。确保各作业单位之间能够及时、有效地进行沟通和交流。对沟通渠道进行维护和管理,确保其畅通无阻。在建立沟通渠道时,要充分考虑各作业单位的实际情况和需求。 建立沟通渠道管理机制,明确渠道的使用规则和要求。沟通渠道要方便、快捷,确保信息能够及时传递和反馈。同时,要对沟通渠道的使用情况进行检查和评估,及时发现和解决问题。 在沟通渠道建立过程中,要加强与各作业单位的沟通和协调。了解他们的意见和建议,共同制定合理的沟通渠道建立方案。对因沟通渠道建立不合理导致的问题,要及时进行调整和解决。 会议组织安排 定期召开协调会,一般每周或每两周召开一次。会议内容包括施工进度、质量、安全等方面的问题。对会议提出的问题进行跟踪和落实,确保问题得到及时解决。在会议组织安排时,要充分考虑各作业单位的工作安排和时间要求。 建立会议组织安排机制,明确会议的组织流程和要求。会议要高效、有序,确保会议的效果和质量。同时,要对会议的执行情况进行跟踪和检查,及时发现和解决问题。 在会议组织安排过程中,要加强与各作业单位的沟通和协调。了解他们的意见和建议,共同制定合理的会议组织安排方案。对因会议组织安排不合理导致的问题,要及时进行调整和解决。 会议类型 召开频率 会议内容 责任人 周协调会 每周一次 施工进度、质量、安全等问题 项目经理 月协调会 每月一次 施工进度总结、问题分析和解决方案 项目经理 专题协调会 根据需要召开 特定问题的讨论和解决 相关负责人 专人协调职责 设置专人负责协调工作,明确其职责和权限。协调人员要及时了解交叉作业中的问题和矛盾,积极协调解决。对协调工作进行总结和分析,不断提高协调能力和水平。协调人员要具备良好的沟通能力和组织协调能力。 建立专人协调职责机制,明确协调人员的工作内容和要求。协调人员要定期到施工现场进行检查和了解情况,及时发现和解决问题。同时,要对协调人员的工作效果进行评估和分析,不断调整和完善协调职责。 在专人协调职责落实过程中,要加强与各作业单位的沟通和协调。了解他们的意见和建议,共同制定合理的协调方案。对因专人协调职责落实不到位导致的问题,要及时进行调整和解决。 工期保障实施方案 60天工期分解计划 拆除工程阶段 1)第1-3天,安排专业拆除团队,严格按照施工规范,完成金属门窗拆除43.26m²、木门窗拆除5.67m²以及余方弃置2.94m³。拆除过程中注重安全防护,避免对周边环境造成不必要的破坏。 2)第3-5天,组织经验丰富的施工人员进行桥涵拆除工程,运用合适的拆除设备,确保高效完成拆除钢筋混凝土及余方弃置工作。同时,对拆除现场进行实时监测,保障施工安全。 3)第5-7天,由质量检测人员对拆除工程进行全面检查,确保拆除彻底,无残留钢筋、混凝土块等,为后续施工提供良好的基础条件。若发现问题,及时安排人员进行整改。 4)第7-8天,安排专人清理拆除现场,将拆除产生的建筑垃圾及时清运,对现场进行平整,为后续施工做好充分准备,确保后续施工能够顺利开展。 金属门窗拆除 桥涵拆除工程 钢筋混凝土工程施工 基础施工阶段 1)第9-15天,调配专业的施工队伍开展地面工程的垫层施工,严格按照设计要求,进行450厚级配碎石压实度95%、300厚碎石灌M2.5混合砂浆、120厚C20混凝土内配φ6钢筋@200等施工操作。在施工过程中,加强对施工质量的控制,确保垫层的压实度和强度符合标准。 2)第16-20天,组织施工人员进行桥涵的挖一般土方、回填方、垫层(80cm砂砾石换基)等基础工作。根据现场实际情况,合理安排施工顺序和施工机械,确保基础施工的进度和质量。 3)第21-23天,安排专业防水施工人员完成楼(地)面卷材防水、保温隔热楼地面施工。施工过程中,严格把控材料质量和施工工艺,做好防水层的搭接和密封处理,确保防水效果和保温性能。 4)第24-25天,由专业质量检测机构对基础施工进行质量检测,运用先进的检测设备和方法,确保基础牢固,各项指标符合设计和规范要求。若检测结果不符合要求,立即采取整改措施。 地面工程垫层施工 楼(地)面卷材防水施工 主体结构施工阶段 1)第26-30天,安排熟练的砌筑工人进行砌筑工程,严格按照施工图纸和规范要求,完成实心砖墙(新增墙240mm、洗手台)等施工。在砌筑过程中,注意砖的排列方式和灰缝的饱满度,确保墙体的整体性和稳定性。 2)第31-35天,组织钢筋工、模板工等专业人员开展钢筋混凝土工程,包括扶手、压顶、现浇构件钢筋等。严格把控钢筋的加工、绑扎和混凝土的浇筑质量,确保结构的强度和耐久性。 3)第36-40天,安排专业安装人员进行门窗工程的安装,包括金属(塑钢、断桥)窗、木质门、全玻自由门等。安装过程中,注意门窗的平整度和密封性,确保门窗的使用功能和美观度。 4)第41-42天,由质量验收小组对主体结构施工进行全面质量验收,依据相关标准和规范,检查结构的安全性和可靠性。若发现质量问题,及时要求施工单位进行整改,直至验收合格。 门窗工程安装 资源动态调配方案 人力资源调配 1)根据施工阶段,在拆除工程阶段增加专业拆除工人数量,确保拆除工作能够高效、安全地进行。这些工人需具备丰富的拆除经验和专业技能,熟悉各类拆除设备的操作。 2)在主体结构施工阶段,调配充足的砌筑、钢筋、模板等工种工人。提前与劳务分包单位沟通协调,确保工人按时进场,并进行必要的技术交底和安全培训。 3)当某一施工环节进度滞后时,从其他非关键环节调配工人支援。制定详细的人员调配计划,明确调配的人员数量、时间和岗位,确保施工进度不受影响。 4)定期评估工人工作效率,通过建立绩效考核制度,对效率低下的工人进行培训或调整岗位。培训内容包括施工技能、安全知识等方面,以提高工人的综合素质和工作效率。 材料资源调配 1)依据施工进度,提前安排主体结构施工所需的钢筋、水泥、砖块等材料进场。与优质供应商建立长期合作关系,确保材料的质量和供应稳定性。同时,制定详细的材料采购计划,明确材料的规格、数量和进场时间。 2)当材料使用量超出计划时,及时与供应商沟通,增加材料供应。建立材料使用监控机制,实时掌握材料的消耗情况,以便及时调整采购计划。 3)对现场材料进行定期盘点,建立材料库存台账,详细记录材料的出入库情况。避免材料积压或短缺,提高材料的利用率。 4)根据不同施工阶段,调整材料的存储位置,方便取用。合理规划材料堆放场地,按照材料的种类、规格和使用频率进行分类存放,并设置明显的标识牌。 机械设备调配 1)在土方开挖阶段,增加挖掘机、装载机等设备投入。选用性能良好、适合现场施工条件的设备,并确保设备操作人员具备相应的资质和经验。 2)当某台设备出现故障时,及时调配备用设备投入使用。建立设备维修保养制度,定期对设备进行检查和维护,确保设备的正常运行。 3)根据施工任务量,合理安排设备的使用时间,提高设备利用率。制定设备使用计划,优化设备的调配和调度,避免设备闲置和浪费。 4)定期对设备进行维护保养,严格按照设备的维护手册进行操作,确保设备性能良好。建立设备维护档案,记录设备的维护情况和故障处理过程。 进度监控预警机制 进度数据收集 1)每日收集各施工班组的完成工作量数据,通过现场统计和施工记录相结合的方式,确保数据的准确性和及时性。建立数据收集台账,对数据进行分类整理和分析。 2)每周统计各分部分项工程的实际进度情况,与施工进度计划进行对比。分析进度偏差的原因和影响程度,为后续的进度调整提供依据。 3)定期检查施工日志,记录施工过程中的关键事件和进度信息。施工日志应详细记录施工时间、施工内容、遇到的问题及解决方法等,为工程的质量追溯和进度管理提供重要资料。 4)通过现场巡查,及时掌握施工进度的实际状态。巡查人员应具备丰富的施工经验和敏锐的观察力,能够及时发现施工过程中存在的问题,并提出改进建议。 进度偏差分析 通过对比实际进度与施工网络计划图,精确计算进度偏差,详细分析进度偏差产生的原因,如人力不足、材料供应不及时等。评估进度偏差对后续施工的影响程度,根据偏差分析结果,制定针对性的纠偏措施。以下是详细的进度偏差分析表格: 分部分项工程 计划进度 实际进度 进度偏差 偏差原因 影响程度 纠偏措施 拆除工程 第1-7天完成 第1-8天完成 延迟1天 拆除难度超出预期 对后续基础施工有一定影响 增加拆除人员,加快后续基础施工准备工作 基础施工 第9-25天完成 第9-26天完成 延迟1天 土方开挖遇到岩石层 对主体结构施工开始时间有影响 增加挖掘设备,调整施工顺序 主体结构施工 第26-42天完成 第26-43天完成 延迟1天 钢筋供应不及时 影响后续装饰装修工程开始时间 与供应商沟通增加供应,调整施工计划 预警响应措施 1)当进度偏差超过一定比例时,立即发出预警信号。通过建立科学合理的预警指标体系,设定明确的偏差阈值,一旦达到预警条件,及时通知相关人员。 2)启动应急调配方案,增加资源投入,加快施工进度。应急调配方案应包括人力资源、材料资源和机械设备的调配计划,确保能够迅速满足施工需求。 3)调整施工顺序,优先保证关键路径上的工作进度。重新评估施工网络计划,优化施工流程,合理安排各工序的施工时间和顺序,确保关键工作能够按时完成。 4)与相关方沟通协调,争取各方支持,共同解决进度问题。及时向业主、监理等相关方汇报进度情况,听取他们的意见和建议,积极协调各方资源,形成解决问题的合力。 临时用地表 现场功能分区规划 材料堆放区位置划定 建筑材料堆放区 门窗材料堆放 1)将金属门窗和木门窗分别堆放,避免相互碰撞损坏。金属门窗质地坚硬,木门窗相对脆弱,混放易导致木门窗表面刮伤、变形,影响使用性能。门窗放置在平整地面,并用垫木垫高10-15厘米,可有效防止因地面不平或积水导致的变形。 2)门窗按规格和型号分类堆放,便于统计和管理。不同规格和型号的门窗在尺寸、用途上存在差异,分类堆放能快速准确地查找所需门窗,提高施工效率。同时,在堆放处设置明显标识牌,注明门窗的规格、型号、数量等信息,方便施工人员识别。 3)门窗堆放时应保持一定的间距,避免挤压。每堆门窗的高度不宜过高,金属门窗可堆至2-3层,木门窗以1-2层为宜,防止上层门窗对下层门窗造成压力过大而损坏。定期对门窗进行检查,查看是否有损坏、变形等情况,及时处理。 金属门窗堆放 砌筑材料堆放 1)实心砖堆放整齐,高度不宜超过规定范围,确保堆放安全。一般实心砖堆高度不超过2米,过高易导致砖堆倒塌,引发安全事故。不同规格和强度等级的实心砖分区堆放,避免混用。不同规格和强度等级的实心砖在建筑结构中的作用不同,混用会影响建筑质量。 2)在砖堆周围设置排水设施,如排水沟、排水坡度等,防止雨水浸泡导致砖块损坏。雨水浸泡会使砖块强度降低,影响使用性能。定期对排水设施进行检查和清理,确保排水畅通。 3)对实心砖进行防潮处理,可在砖堆底部铺设防潮垫,如塑料薄膜等。防潮垫能有效阻止地面水分渗透到砖块中,延长砖块的使用寿命。同时,在砖堆上方搭建防雨棚,避免雨水直接淋在砖块上。 实心砖堆放 钢筋材料堆放 1)钢筋按不同直径、长度和等级分类堆放,并用标识牌注明。不同直径、长度和等级的钢筋在建筑结构中的受力情况不同,分类堆放便于施工人员准确取用,保证施工质量。钢筋放置在垫木上,垫木高度不低于20厘米,避免与地面直接接触,防止生锈。 2)对于较长的钢筋,采取架空堆放的方式,如搭建钢筋架,防止弯曲变形。钢筋架的间距应根据钢筋的长度和重量合理确定,确保钢筋堆放稳定。定期对钢筋进行检查,查看是否有生锈、弯曲等情况,及时处理。 3)对钢筋进行防锈处理,可在钢筋表面涂刷防锈漆。防锈漆能有效防止钢筋生锈,延长钢筋的使用寿命。在钢筋堆放区设置遮雨棚,避免雨水直接淋在钢筋上,减少生锈的可能性。 钢筋材料堆放 给排水材料堆放区 管材堆放 1)PP-R管和PVC-U管分别堆放,防止不同材质的管材相互污染。PP-R管和PVC-U管的化学性质不同,混放可能导致管材表面腐蚀、损坏,影响使用性能。管材堆放整齐,层数不宜过多,PP-R管堆高不超过3层,PVC-U管堆高不超过4层,避免底层管材受压变形。 2)在管材堆放区设置防护设施,如围栏、防护网等,防止管材受到外力撞击。外力撞击可能导致管材破裂、变形,影响使用。定期对管材进行检查,查看是否有损坏、变形等情况,及时处理。 3)对管材进行标识,注明管材的规格、型号、材质等信息。标识清晰能方便施工人员准确取用管材,提高施工效率。同时,在管材堆放区设置排水坡度,防止积水浸泡管材。 PP-R管堆放 配件堆放 阀门、水表等配件按类型和规格进行分类存放,便于查找和使用。不同类型和规格的配件在给排水系统中的作用不同,分类存放能快速准确地找到所需配件。配件放置在干燥、通风的环境中,可在存放架上设置干燥剂,防止生锈和损坏。 阀门配件存放 配件类型 存放要求 防护措施 阀门 放置在干燥通风处,水平摆放 涂抹防锈油,用塑料薄膜包裹 水表 存放在专用箱内,避免碰撞 安装减震垫,防止震动损坏 其他小配件 分类装在密封盒中 放置干燥剂,防潮防锈 对于易碎的配件,如陶瓷阀芯等,采取特殊的包装和防护措施,如使用泡沫塑料、海绵等进行包裹,避免在搬运和堆放过程中损坏。定期对配件进行检查,查看是否有生锈、损坏等情况,及时处理。 卫生器具堆放 1)蹲式大便器、淋浴器、洗脸盆等卫生器具分类堆放,避免相互碰撞。不同卫生器具的形状、材质不同,混放易导致表面刮伤、损坏。卫生器具放置在柔软的垫子上,如橡胶垫、泡沫垫等,防止表面划伤。 2)对卫生器具进行遮盖,如使用塑料薄膜、苫布等,防止灰尘和杂物污染。灰尘和杂物进入卫生器具内部,会影响其使用性能。定期对卫生器具进行清理,保持表面清洁。 3)卫生器具堆放时应保持稳定,避免倾倒。对于体积较大的卫生器具,如浴缸等,可采用卧式堆放,并在底部设置支撑物,确保安全。同时,在堆放区设置明显的标识牌,注明卫生器具的类型、规格等信息。 蹲式大便器堆放 电气材料堆放区 配电箱堆放 1)配电箱按型号和规格进行分类堆放,便于安装和调试。不同型号和规格的配电箱在电气系统中的功能和用途不同,分类堆放能快速准确地找到所需配电箱。配电箱放置在干燥、通风的地方,可在存放处设置除湿机,防止受潮损坏。 2)对配电箱进行防护,如使用防护罩、防护棚等,避免受到外力撞击和灰尘污染。外力撞击可能导致配电箱外壳变形、内部元件损坏,灰尘污染会影响配电箱的散热和电气性能。定期对配电箱进行检查,查看是否有损坏、受潮等情况,及时处理。 3)在配电箱堆放区设置消防器材,如灭火器等,防止发生火灾。同时,对配电箱进行标识,注明型号、规格、用途等信息,方便施工人员识别。 配电箱堆放 电缆堆放 1)电缆根据规格和长度进行分类盘绕,整齐堆放在电缆架上。不同规格和长度的电缆在电气系统中的传输性能不同,分类盘绕能便于管理和使用。电缆架具有足够的承载能力,确保电缆堆放安全。 2)在电缆堆放区设置警示标识,如“高压危险”“禁止触摸”等,防止无关人员靠近。同时,定期对电缆进行检查,查看是否有破损、老化等情况,及时处理。 3)电缆盘绕时应注意方向,避免电缆扭曲、打结。对于较长的电缆,可分段盘绕,并,设置标识牌注明电缆的起点、终点、规格等信息。 电缆盘绕堆放 灯具堆放 1)灯具按类型和功率进行分类存放,避免混淆。不同类型和功率的灯具在照明效果和使用场景上存在差异,分类存放能快速准确地找到所需灯具。灯具放置在专用的包装盒或泡沫垫中,防止碰撞损坏。 2)对灯具进行防潮处理,可在存放处放置干燥剂,确保灯具的性能不受影响。潮湿环境会导致灯具内部元件生锈、短路,影响使用寿命。定期对灯具进行检查,查看是否有损坏、受潮等情况,及时处理。 3)灯具堆放时应避免挤压,每堆灯具的高度不宜过高。对于较大型的灯具,如吊灯等,可单独摆放,并采取固定措施,防止倾倒。 施工机械停放区布置 土方施工机械停放区 挖掘机停放 1)挖掘机停放在平坦、坚实的地面上,确保机身稳定。不平坦的地面可能导致挖掘机倾斜、晃动,影响停放安全。将挖掘机的铲斗落地,收回动臂和斗杆,减少占用空间。 2)对挖掘机进行定期保养和检查,如检查发动机机油、液压油液位,查看轮胎气压等,确保其处于良好的工作状态。定期保养能延长挖掘机的使用寿命,提高工作效率。在停放挖掘机时,设置警示标识,提醒其他人员注意安全。 3)挖掘机停放后,关闭发动机,拉紧手刹,并切断电源。定期对挖掘机的电气系统进行检查,防止漏电等安全事故发生。同时,对挖掘机的外观进行清洁,保持机身整洁。 挖掘机停放 装载机停放 1)装载机停放在指定的位置,避免影响其他施工机械的通行。合理规划停放位置,能提高施工现场的通行效率。将装载机的铲斗落地,关闭发动机,拉紧手刹。 2)对装载机的轮胎进行检查,确保轮胎气压正常。轮胎气压不足会导致装载机行驶困难、油耗增加,甚至引发爆胎事故。定期对装载机的制动系统进行检查,确保制动性能良好。 3)装载机停放时,应远离易燃、易爆物品和水源。在停放处设置消防器材,如灭火器等,防止发生火灾。同时,对装载机进行遮盖,防止灰尘和雨水侵蚀。 推土机停放 1)推土机停放在干燥、通风的地方,防止设备生锈。潮湿环境会加速推土机金属部件的腐蚀,影响使用寿命。将推土机的推土铲落地,关闭发动机,切断电源。 2)对推土机的履带进行检查,确保履带张紧度合适。履带张紧度不当会导致推土机行驶不稳定、履带磨损加剧。定期对推土机的润滑系统进行检查和保养,确保各部件运转顺畅。 3)推土机停放后,清理推土铲上的泥土和杂物。在停放处设置防护围栏,防止无关人员靠近。同时,对推土机的外观进行检查,查看是否有损坏、变形等情况,及时处理。 混凝土施工机械停放区 混凝土搅拌机停放 混凝土搅拌机停放在水平地面上,确保搅拌桶的稳定性。水平地面能保证搅拌机正常运转,减少振动和噪音。将搅拌机内的混凝土清理干净,防止混凝土凝固损坏设备。 检查部位 检查内容 维护措施 搅拌桶 查看是否有混凝土残留 及时清理,用清水冲洗 传动部件 检查皮带、链条张紧度 调整张紧度,添加润滑油 电气系统 检查电线是否破损 更换破损电线,做好绝缘处理 对搅拌机的传动部件进行检查和润滑,如检查皮带、链条的张紧度,添加润滑油等,确保其正常运转。定期对搅拌机进行全面检查和维护,延长使用寿命。 混凝土输送泵停放 1)混凝土输送泵停放在坚实、平整的地面上,支腿应完全伸出并牢固支撑。坚实平整的地面能保证输送泵的稳定性,防止在停放过程中发生倾斜、倒塌。将输送泵的管道拆卸并清洗干净,妥善存放。 2)对输送泵的液压系...
图们市月晴镇杰满村基础设施提升项目投标方案.docx
下载提示

1.本文档仅提供部分内容试读;

2.支付并下载文件,享受无限制查看;

3.本网站所提供的标准文本仅供个人学习、研究之用,未经授权,严禁复制、发行、汇编、翻译或网络传播等,侵权必究;

4.左侧添加客服微信获取帮助;

5.本文为word版本,可以直接复制编辑使用。


这个人很懒,什么都没留下
未认证用户 查看用户
该文档于 上传
推荐文档
×
精品标书制作
百人专家团队
擅长领域:
工程标 服务标 采购标
16852
已服务主
2892
中标量
1765
平台标师
扫码添加客服
客服二维码
咨询热线:192 3288 5147
公众号
微信客服
客服