文库 工程类投标方案 供暖工程

供热服务合作投标方案.docx

DOCX   1090页   下载574   2025-08-30   浏览56   收藏12   点赞706   评分-   644989字   228.00

AI慧写标书

十分钟千页标书高效生成

温馨提示:当前文档最多只能预览 15 页,若文档总页数超出了 15 页,请下载原文档以浏览全部内容。
供热服务合作投标方案.docx 第1页
供热服务合作投标方案.docx 第2页
供热服务合作投标方案.docx 第3页
供热服务合作投标方案.docx 第4页
供热服务合作投标方案.docx 第5页
供热服务合作投标方案.docx 第6页
供热服务合作投标方案.docx 第7页
供热服务合作投标方案.docx 第8页
供热服务合作投标方案.docx 第9页
供热服务合作投标方案.docx 第10页
供热服务合作投标方案.docx 第11页
供热服务合作投标方案.docx 第12页
供热服务合作投标方案.docx 第13页
供热服务合作投标方案.docx 第14页
供热服务合作投标方案.docx 第15页
剩余1075页未读, 下载浏览全部

开通会员, 优惠多多

6重权益等你来

首次半价下载
折扣特惠
上传高收益
特权文档
AI慧写优惠
专属客服
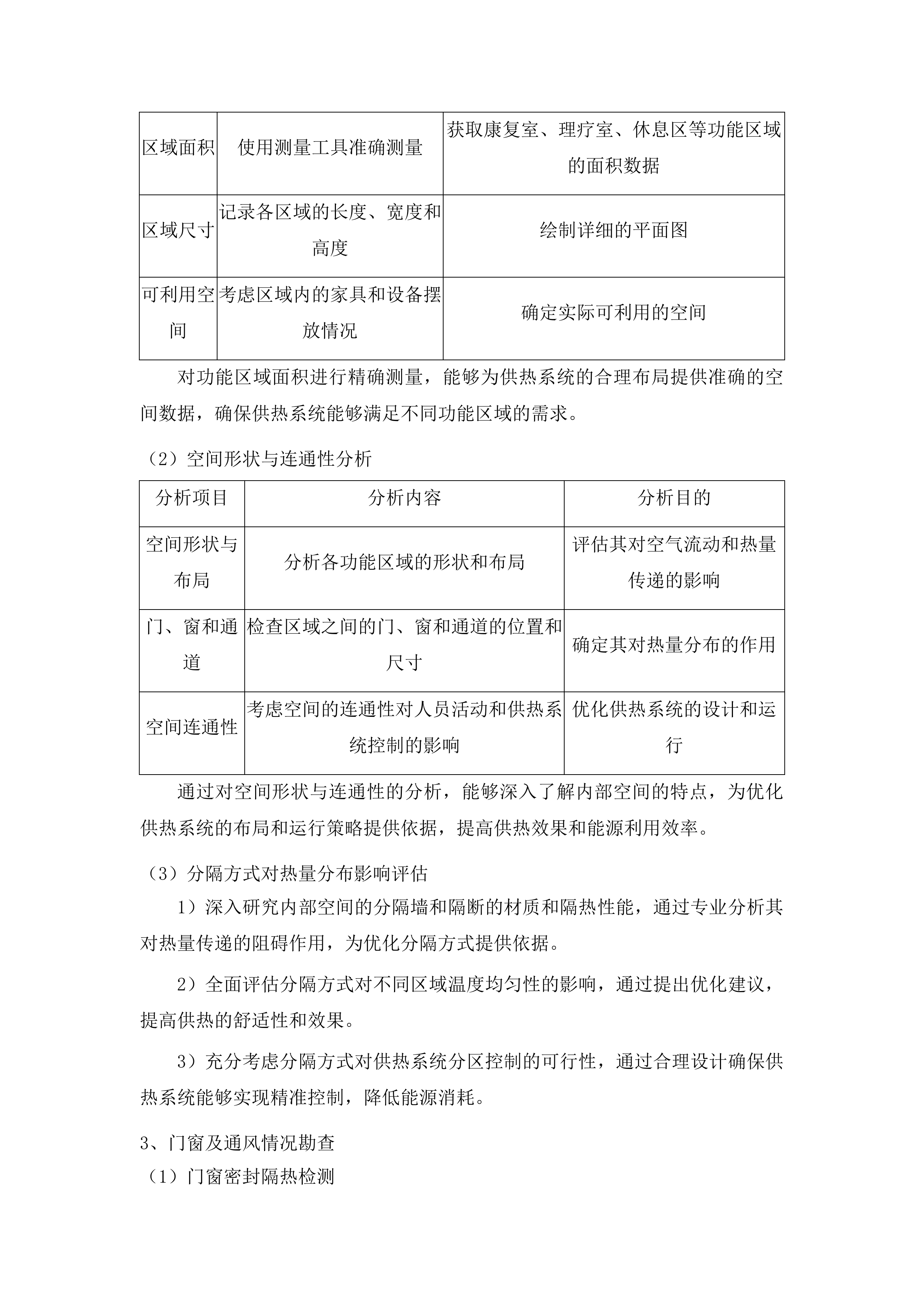
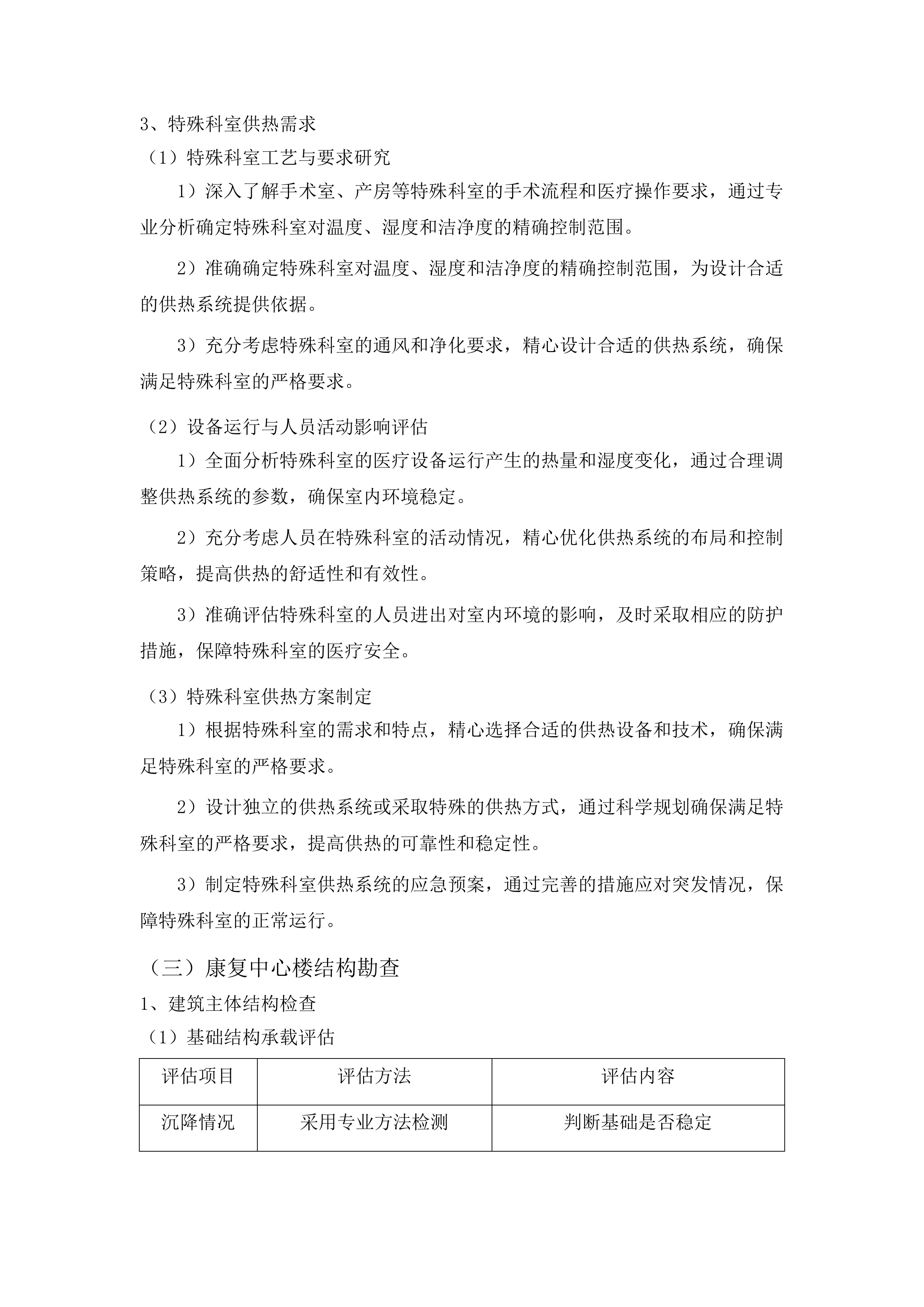
供热服务合作投标方案 第一章 项目实施方案 8 第一节 供热服务前期准备及检查 8 一、 建筑结构供热需求勘察 8 二、 空气能系统改造设计 20 三、 设备运输进场计划 31 第二节 项目服务质量保障 37 一、 质量管理体系构建 37 二、 设备安装质量控制 51 三、 施工过程质量巡检 62 第三节 项目重点难点分析 67 一、 医疗环境供热要求 67 二、 建筑结构限制因素 82 三、 电力系统改造难点 98 第四节 供暖设备运输及存储安全 113 一、 运输安全操作规范 113 二、 临时存储场地规划 131 三、 设备出入库管理制度 142 第五节 供热服务施工方案 170 一、 施工组织设计编制 170 二、 设备安装施工规范 183 三、 室外管路施工方案 194 第六节 供暖设备安全运行保障 198 一、 运行监控系统部署 198 二、 设备巡检计划制定 209 三、 故障快速响应机制 225 第七节 用电安全保障 239 一、 用电安全管理制度 239 二、 动力环境监测系统 251 三、 用电安全培训计划 261 第八节 供暖设备检查与养护 266 一、 定期检查计划制定 266 二、 换热器管路清洗 277 三、 养护记录管理制度 295 第九节 日常巡视检查与维护 300 一、 巡检计划详细编制 300 二、 供暖前全面检查 309 三、 供暖后停机操作 318 第二章 项目组织架构及人员配备方案 325 第一节 项目组织架构 325 一、 关键岗位设置 325 二、 岗位隶属关系 340 第二节 项目服务期间人员配备 354 一、 常驻人员配置标准 354 二、 人员稳定性保障 373 第三节 人员岗位职责方案 397 一、 项目经理职责范围 397 二、 技术负责人工作职责 415 三、 安全员岗位责任 433 第四节 人员日常工作计划 449 一、 设备巡检工作安排 450 二、 维护保养计划制定 472 三、 工作汇报机制建立 487 第五节 人员管理制度 499 一、 日常管理制度建设 499 二、 应急管理机制设置 513 三、 培训考核体系构建 525 第三章 属地维护人员 540 第一节 属地维护人员数量 540 一、 基础人员配置标准 540 二、 服务连续性保障措施 549 第二节 人员资质要求 563 一、 电气操作资质标准 563 二、 人员专业能力条件 575 第三节 自有人员证明材料 585 一、 社保证明文件要求 585 二、 人员归属关系证明 592 第四节 代理维护人员证明材料 601 一、 代理服务合同文件 601 二、 人员劳动关系证明 610 第五节 加分项落实方案 615 一、 增配人员配置计划 615 二、 加分资质保障措施 622 第四章 节能降耗管控措施 631 第一节 智慧节能管理平台 631 一、 能耗数据管理系统软件平台 631 二、 多端访问支持系统 638 第二节 系统功能及远程管理 646 一、 供热设备运行状态监控 646 二、 能耗数据采集与分析 657 三、 远程控制功能模块 669 第三节 系统截图展示 674 一、 用户登录界面截图 674 二、 主控界面截图 683 三、 能耗分析界面截图 691 第四节 节能降耗措施 699 一、 动态调节供水温度策略 699 二、 设备启停时间优化 712 三、 负荷智能分配方案 718 第五章 人员管理及培训方案 727 第一节 人员用工及安全管理 727 一、 人员用工制度规范 727 二、 安全管理制度建立 743 三、 人员资质证明文件 750 四、 突发事件应对流程 758 第二节 供热设备安全操作培训 765 一、 空气能系统操作流程 765 二、 运行异常处理培训 776 三、 培训考核认证机制 785 第三节 供热设备检修操作培训 800 一、 日常巡检规范培训 800 二、 周期性保养操作 807 三、 专项设备检修培训 813 四、 实操演练场地建设 825 第四节 安全用电知识培训 836 一、 电力系统基础培训 836 二、 医院用电安全规范 843 三、 用电安全考核机制 854 第五节 消防器械使用培训 868 一、 医院消防系统认知 868 二、 灭火器材操作培训 873 三、 初期火灾扑救技能 881 四、 消防演练组织实施 894 第六章 项目应急预案 916 第一节 突发火灾应急预案 916 一、 应急响应流程设计 916 二、 消防系统联动接口 932 三、 灾后恢复运行方案 939 四、 应急组织职责分工 954 第二节 供热系统常规故障应急预案 959 一、 典型故障处置规程 959 二、 故障响应时效保障 972 三、 备用物资储备管理 976 四、 故障处理记录制度 983 第三节 应急巡检维护与特殊天气预案 993 一、 极端天气专项巡检 993 二、 灾害前后防护方案 1006 三、 应急保障资源配置 1019 四、 备用供热保障策略 1034 第七章 市电临时停电应急预案 1040 第一节 应急发电响应机制 1040 一、 供电保障时效承诺 1040 二、 应急调度执行规范 1047 第二节 油机数量配置保障 1064 一、 设备资源配置方案 1064 二、 运维管理质量控制 1077 项目实施方案 供热服务前期准备及检查 建筑结构供热需求勘察 医院门诊楼实地调研 建筑布局详细查看 楼层结构信息收集 1)对门诊楼每层楼的高度、长度和宽度进行精准测量,全面掌握楼层的空间数据,为后续供热系统的科学设计提供坚实的空间依据。 2)详细记录楼梯、电梯的位置和数量,深入评估其在热量传递过程中所产生的影响,为优化供热方案提供参考。 3)仔细检查楼层之间的分隔方式,通过专业分析确定是否存在热量散失的薄弱环节,以便采取针对性的措施加以改进。 房间功能特性梳理 1)明确各科室的医疗设备使用情况,深入了解设备产生的热量对室内温度的具体影响,为合理调整供热参数提供数据支持。 2)统计各房间的人员容纳量,全面分析人员活动产生的热量对供热需求的影响,确保供热系统能够满足实际需求。 3)密切关注特殊科室的特殊要求,如手术室、产房等对温度和湿度的严格要求,制定个性化的供热方案,保障医疗环境的安全和舒适。 出入口影响评估 评估方面 具体内容 评估目的 朝向与开启频率 观察出入口的朝向和开启频率,分析冬季冷空气进入的方向和强度 为确定是否需要加强供热提供依据 门帘与密封措施 检查出入口的门帘、密封措施是否完善,评估其对热量散失的控制效果 判断是否需要改进密封措施 人员流动情况 考虑出入口附近的人员流动情况,确定是否需要加强供热 优化供热布局,提高供热效率 通过对出入口的全面评估,能够准确把握其对室内温度的影响,从而采取有效的措施来减少热量散失,提高供热效果。 围护结构状况检测 外墙保温性能评估 检测项目 检测方法 评估内容 热传导系数 采用专业设备检测 判断保温材料的有效性 裂缝与破损情况 实地检查 评估其对保温性能的影响 施工工艺与质量 查阅资料并分析 分析可能存在的保温薄弱环节 对外墙保温性能进行系统评估,有助于发现潜在的问题,及时采取修复和改进措施,提高外墙的保温效果,降低供热能耗。 窗户密封隔热检测 1)运用气密性能检测仪对窗户的密封程度进行严格检测,精准确定是否存在漏风现象,为后续的改进提供明确方向。 2)仔细检查窗户的玻璃类型和层数,通过专业评估其隔热性能,判断是否需要更换玻璃以提高隔热效果。 3)认真查看窗户的边框材质和密封胶条的状况,根据实际情况判断是否需要更换,确保窗户的密封隔热性能良好。 屋顶保温情况检查 1)详细查看屋顶的保温层结构和材料,运用科学方法评估其保温效果,为制定合理的保温方案提供依据。 2)全面检查屋顶是否存在积水、渗漏等问题,深入分析其对保温性能的影响,及时采取修复措施。 3)综合考虑屋顶的朝向和面积,确定是否需要加强保温措施,以提高屋顶的保温性能,减少热量散失。 现有供热系统评估 供热方式与效果分析 分析项目 分析方法 评估内容 供热方式 实地考察确定 评估供热效率 室内温度分布 实地测量和用户反馈 判断供热效果是否达标 环境影响 分析污染物排放情况 评估对环境的影响 对现有供热方式和效果进行深入分析,能够找出存在的问题,为选择更合适的供热系统提供参考,提高供热质量和环保性能。 供热管道布局检查 检查项目 检查内容 评估目的 管径、材质与连接方式 检查供热管道的管径、材质和连接方式 评估其水力性能 保温情况 查看管道的保温情况 确定是否存在热量损失 布局合理性 分析管道的布局是否合理 判断是否存在局部过热或过冷现象 通过对供热管道布局的全面检查,能够及时发现问题并进行优化,确保供热管道的水力性能良好,减少热量损失,提高供热效率。 供热设备运行状况评估 1)认真查看供热设备的运行参数和历史记录,全面了解其运行稳定性和可靠性,为设备的维护和管理提供依据。 2)仔细检查设备的维护保养情况,通过专业判断是否存在故障隐患,及时采取预防措施,确保设备正常运行。 3)科学评估设备的使用寿命和性能衰减情况,根据评估结果确定是否需要更新或升级设备,以保证供热系统的高效运行。 住院部供热需求分析 病房区域需求确定 病房类型与要求梳理 1)严格区分普通病房、重症监护室、隔离病房等不同类型病房的供热需求,深入了解各类型病房的特点和要求。 2)精准了解各类型病房的温度、湿度标准,通过专业措施确保满足病人的康复需求,为病人提供舒适的康复环境。 3)充分考虑病房的通风要求,全面分析其对供热系统的影响,优化供热系统的设计和运行。 病人康复需求分析 1)深入研究不同病情病人对温度和湿度的敏感程度,通过科学方法确定合适的供热参数,为病人提供个性化的供热服务。 2)充分考虑病人的活动范围和休息习惯,精心优化病房的供热布局,提高供热的舒适性和有效性。 3)高度关注病人的心理需求,通过营造舒适的供热环境,促进病人的康复。 医疗设备热量影响评估 1)全面统计病房内各类医疗设备的功率和发热情况,深入分析其对室内温度的贡献,为合理调整供热系统提供数据支持。 2)充分考虑设备的使用时间和频率,通过科学方法合理调整供热系统的运行策略,提高能源利用效率。 3)准确评估设备产生的热量对空气品质的影响,及时采取相应的通风和净化措施,保障病房内的空气质量。 公共区域供热考量 公共区域功能与需求确定 1)明确走廊、电梯厅等公共区域的主要功能和使用频率,通过详细分析确定公共区域的供热负荷。 2)根据人员流动情况,运用科学方法确定公共区域的供热负荷,确保供热系统能够满足实际需求。 3)充分考虑公共区域的装饰和布局,精心选择合适的供热设备和方式,提高供热的舒适性和美观性。 人员流动对供热的影响 1)深入分析人员在公共区域的停留时间和活动规律,通过合理调整供热系统的运行时间和温度,提高能源利用效率。 2)充分考虑人员的进出对公共区域温度的影响,及时采取相应的保温和隔热措施,减少热量散失。 3)准确评估人员流动对公共区域空气品质的影响,加强通风和净化,保障公共区域的空气质量。 与病房热量传递关系分析 1)深入研究公共区域与病房之间的隔墙和门窗的隔热性能,通过采取有效措施减少热量传递,提高供热效率。 2)精心优化公共区域与病房的供热系统连接方式,通过科学设计提高供热效率,降低能源消耗。 3)充分考虑公共区域与病房的温度差,及时采取适当的调节措施,确保公共区域和病房的温度适宜。 特殊科室供热需求 特殊科室工艺与要求研究 1)深入了解手术室、产房等特殊科室的手术流程和医疗操作要求,通过专业分析确定特殊科室对温度、湿度和洁净度的精确控制范围。 2)准确确定特殊科室对温度、湿度和洁净度的精确控制范围,为设计合适的供热系统提供依据。 3)充分考虑特殊科室的通风和净化要求,精心设计合适的供热系统,确保满足特殊科室的严格要求。 设备运行与人员活动影响评估 1)全面分析特殊科室的医疗设备运行产生的热量和湿度变化,通过合理调整供热系统的参数,确保室内环境稳定。 2)充分考虑人员在特殊科室的活动情况,精心优化供热系统的布局和控制策略,提高供热的舒适性和有效性。 3)准确评估特殊科室的人员进出对室内环境的影响,及时采取相应的防护措施,保障特殊科室的医疗安全。 特殊科室供热方案制定 1)根据特殊科室的需求和特点,精心选择合适的供热设备和技术,确保满足特殊科室的严格要求。 2)设计独立的供热系统或采取特殊的供热方式,通过科学规划确保满足特殊科室的严格要求,提高供热的可靠性和稳定性。 3)制定特殊科室供热系统的应急预案,通过完善的措施应对突发情况,保障特殊科室的正常运行。 康复中心楼结构勘查 建筑主体结构检查 基础结构承载评估 评估项目 评估方法 评估内容 沉降情况 采用专业方法检测 判断基础是否稳定 承载能力 分析基础的类型和设计参数 评估其是否满足供热设备安装要求 地质灾害风险 检查基础周边的土壤情况 确定是否存在潜在风险 对基础结构承载能力进行全面评估,能够确保供热设备的安全安装和稳定运行,为康复中心楼的供热系统提供坚实的基础保障。 主体框架安全检测 检测项目 检测方法 评估内容 钢材质量与焊接工艺 检查框架的钢材质量和焊接工艺 评估其强度和韧性 节点连接情况 检测框架的节点连接情况 确保其牢固可靠 抗震安全性 考虑框架的抗震设计标准 分析其在地震作用下的安全性 通过对主体框架的安全检测,能够及时发现潜在的安全隐患并进行处理,确保康复中心楼的结构安全,为供热系统的正常运行提供保障。 墙体楼板强度检测 检测项目 检测方法 评估内容 混凝土强度 使用无损检测技术 检测墙体和楼板的混凝土强度 厚度与性能 检查墙体和楼板的厚度 评估其隔热和隔音性能 裂缝与变形情况 查看墙体和楼板的裂缝和变形情况 分析其对结构安全的影响 对墙体楼板强度进行检测和评估,有助于了解其结构性能,为供热系统的设计和安装提供准确的结构信息,确保供热系统的安全稳定运行。 内部空间布局测量 功能区域面积测量 测量项目 测量方法 测量目的 区域面积 使用测量工具准确测量 获取康复室、理疗室、休息区等功能区域的面积数据 区域尺寸 记录各区域的长度、宽度和高度 绘制详细的平面图 可利用空间 考虑区域内的家具和设备摆放情况 确定实际可利用的空间 对功能区域面积进行精确测量,能够为供热系统的合理布局提供准确的空间数据,确保供热系统能够满足不同功能区域的需求。 空间形状与连通性分析 分析项目 分析内容 分析目的 空间形状与布局 分析各功能区域的形状和布局 评估其对空气流动和热量传递的影响 门、窗和通道 检查区域之间的门、窗和通道的位置和尺寸 确定其对热量分布的作用 空间连通性 考虑空间的连通性对人员活动和供热系统控制的影响 优化供热系统的设计和运行 通过对空间形状与连通性的分析,能够深入了解内部空间的特点,为优化供热系统的布局和运行策略提供依据,提高供热效果和能源利用效率。 分隔方式对热量分布影响评估 1)深入研究内部空间的分隔墙和隔断的材质和隔热性能,通过专业分析其对热量传递的阻碍作用,为优化分隔方式提供依据。 2)全面评估分隔方式对不同区域温度均匀性的影响,通过提出优化建议,提高供热的舒适性和效果。 3)充分考虑分隔方式对供热系统分区控制的可行性,通过合理设计确保供热系统能够实现精准控制,降低能源消耗。 门窗及通风情况勘查 门窗密封隔热检测 1)使用气密性能检测仪对门窗的密封程度进行严格检测,通过精准确定是否存在漏风现象,为提高门窗的密封性能提供依据。 2)仔细检查门窗的玻璃类型和层数,通过专业评估其隔热性能,判断是否需要更换玻璃以提高隔热效果。 3)认真查看门窗的边框材质和密封胶条的状况,根据实际情况判断是否需要更换,确保门窗的密封隔热性能良好。 通风系统布局与效果分析 分析项目 分析内容 分析目的 通风系统类型与参数 了解通风系统的类型和设计参数 评估其通风效率和均匀性 通风管道走向与连接 检查通风管道的走向和连接情况 确保其畅通无阻 与供热系统协同工作 分析通风系统与供热系统的协同工作情况 优化运行策略 对通风系统布局与效果进行全面分析,能够找出存在的问题并进行优化,确保通风系统与供热系统能够协同高效运行,提高室内空气质量和供热效果。 门窗通风口使用情况检查 1)对门窗和通风口的开启和关闭进行灵活测试,通过确保其正常使用,保障室内空气的流通和热量的调节。 2)仔细检查门窗和通风口的防护设施是否完好,通过防止异物进入,确保通风系统的安全运行。 3)充分考虑门窗和通风口的使用频率和方式,通过制定合理的维护计划,延长其使用寿命,提高使用效率。 传染病区场地条件评估 场地周边环境考察 周边建筑物影响分析 1)对周边建筑物的高度、间距和朝向进行深入研究,通过专业分析其对传染病区的日照和通风的影响,为优化传染病区的布局和供热系统设计提供参考。 2)全面评估周边建筑物的供热系统是否会与传染病区的供热系统产生相互影响,通过采取相应的措施避免干扰,确保供热系统的稳定运行。 3)充分考虑周边建筑物的建设规划,通过预测其对传染病区供热系统的潜在影响,提前做好应对准备,保障供热系统的长期稳定。 污染源噪音源排查 排查项目 排查方法 排查目的 污染源 查找周边环境的污染源,如工厂、垃圾处理场等 分析其对空气和水质的污染程度 噪音源 检测周边环境的噪音水平 确定其对供热设备运行和人员休息的影响 防护要求 评估污染源和噪音源对供热系统的防护要求 采取相应的防护措施 对污染源和噪音源进行全面排查,能够及时发现潜在的危害并采取有效的防护措施,确保传染病区的供热系统安全运行和人员的健康安全。 周边公共设施安全性评估 1)充分考虑周边公共设施的分布和使用情况,如学校、医院、商场等,通过全面评估供热系统建设和运行对其安全性的影响,制定合理的建设和运行方案。 2)深入分析周边公共设施与传染病区的距离和交通状况,通过确定供热设备运输和维护的便利性,优化运输和维护方案,提高工作效率。 3)高度关注周边公共设施的应急需求,通过确保供热系统在紧急情况下能够正常运行,保障公共设施的正常使用和人员的生命安全。 场地地形地貌分析 地形地貌测量与绘图 测量项目 测量方法 测量目的 高程、坡度和高差 使用测量仪器准确测量 绘制地形图 地形特征 记录场地的地形特征,如山丘、洼地、河流等 分析其对供热系统布局的影响 空气流动与热量分布 考虑地形地貌对空气流动和热量分布的影响 优化供热系统的设计 对地形地貌进行精确测量和深入分析,能够为供热系统的合理布局提供准确的地形信息,确保供热系统能够适应场地的地形条件,提高供热效果和能源利用效率。 坡度高差排水影响评估 评估项目 评估内容 评估目的 设备安装与管道敷设 分析场地的坡度和高差对供热设备安装和管道敷设的影响 确定合理的安装位置和走向 排水系统完善程度 检查场地的排水系统是否完善 评估其对供热设备的防潮和防腐蚀性能的影响 积水情况与排水措施 考虑场地的积水情况 采取相应的排水措施,确保供热设备安全运行 对坡度高差排水影响进行全面评估,能够及时发现潜在的问题并采取有效的措施加以解决,确保供热设备的安全安装和稳定运行。 地质条件基础处理分析 1)深入了解场地的地质构造和土壤类型,通过专业评估其承载能力和稳定性,为供热设备的安装提供可靠的地质依据。 2)根据地质条件,通过确定是否需要进行地基处理和基础加固,确保供热设备的安装安全和稳定。 3)充分考虑地质灾害的可能性,如地震、滑坡等,通过采取相应的防护措施,保障供热系统的安全运行。 场地现有设施调研 现有供热设施评估 评估项目 评估内容 评估目的 供热设备类型与规格 检查现有供热设备的类型、规格和使用年限 评估其供热能力和效率 供热管道材质与连接 查看供热管道的材质、管径和连接方式 分析其水力性能和保温效果 运行记录与维护情况 了解现有供热系统的运行记录和维护情况 判断其是否存在故障隐患 对现有供热设施进行全面评估,能够了解其现状和存在的问题,为供热系统的改造和升级提供依据,提高供热系统的性能和可靠性。 给排水设施调研 1)详细了解给排水管道的走向和管径,通过专业评估其供水和排水能力,为供热系统的设计和运行提供可靠的给排水保障。 2)仔细检查给排水设施的卫生状况和运行情况,通过确定是否需要进行清洁和维护,确保给排水设施的正常运行。 3)充分考虑给排水设施与供热系统的协同工作,通过优化设计方案,提高供热系统的整体性能和可靠性。 电力设施状况分析 分析项目 分析内容 分析目的 电力线路布局与容量 查看电力线路的布局和容量 评估其供电能力是否满足供热设备的需求 电力设备运行与安全 检查电力设备的运行状况和安全性能 确定是否需要进行检修和更换 接地与防雷措施 了解电力设施的接地和防雷措施 确保其在恶劣天气下的安全运行 对电力设施状况进行全面分析,能够及时发现潜在的问题并采取有效的措施加以解决,确保电力供应的稳定和安全,为供热系统的正常运行提供保障。 空气能系统改造设计 环保节能型系统选型 全面调研与分析 建筑结构调研 为确保供热系统与医院建筑完美适配,将详细测量医院各建筑的面积、高度、朝向等参数。精确掌握这些数据后,深入了解建筑的保温性能和热损失情况,以便在系统设计中采取针对性的节能措施。同时,仔细分析建筑的布局和结构,综合考虑各方面因素,确定供热系统的最佳安装位置和管路走向,避免对建筑结构造成不必要的影响。此外,全面评估建筑的承载能力,从多个角度进行考量,确保系统设备能够安全安装和稳定运行,为供热系统的长期稳定运行奠定坚实基础。 供热需求分析 根据医院各区域的功能和使用情况,进行细致入微的分析,确定不同区域的供热负荷和温度要求。充分考虑医院的医疗流程和患者需求,尤其关注手术室、病房等特殊区域,确保供热系统能够精准满足这些区域的特殊供热需求。同时,深入分析医院的供热时间和规律,结合实际情况制定合理的供热方案,通过优化能源分配,提高能源利用效率,降低能源消耗,实现节能减排的目标。 场地条件评估 实地考察医院的场地空间和周边环境,全面评估各方面因素,确定系统设备的安装场地和配套设施的建设位置。仔细评估场地的通风、排水、供电等条件,确保这些条件能够满足系统的正常运行和维护需求。同时,充分考虑场地的交通和物流情况,选择合适的安装位置,方便设备的运输和安装,减少施工过程中的困难和成本。 系统性能评估 供热效率评估 通过模拟计算和实际测试相结合的方式,全面评估各系统的供热效率,确保其能够满足医院的供热需求。深入分析系统的能源利用方式和转换效率,从多个维度进行考量,选择能源利用率高的系统。同时,充分考虑系统的调节性能和适应能力,确保系统能够根据不同的供热负荷和环境条件进行灵活调整,实现高效稳定的供热。 节能效果分析 深入研究各系统的节能技术和措施,如热泵技术、蓄热技术等,全面评估其节能效果和经济效益。详细分析系统的能耗数据和运行成本,与传统供热系统进行对比,从多个方面进行综合考量,选择节能效果显著的系统。同时,充分考虑系统的节能潜力和发展前景,为医院的长期节能降耗提供有力支持。 稳定性评估 评估项目 评估内容 评估标准 可靠性 考察系统在不同工况下的运行情况和故障发生率 故障发生率低 稳定性 分析系统的备用设备和应急措施 具备完善的备用设备和应急措施 维护保养 考虑系统的维护保养要求和难度 易于维护和管理 通过对各系统的可靠性、稳定性和维护保养要求进行全面评估,选择能够在不同工况下稳定运行、具备完善备用设备和应急措施且易于维护管理的系统,确保供热系统的稳定可靠运行。 系统选型确定 综合比较与决策 比较项目 系统A 系统B 系统C 优点 供热效率高、节能效果好 稳定性强、维护成本低 兼容性好、扩展性强 缺点 初期投资较大 调节性能一般 部分设备需进口 决策建议 适用于对供热效率和节能要求较高的情况 适用于对稳定性和维护成本较为关注的情况 适用于有未来发展和改造需求的情况 对各系统的优缺点进行综合比较,权衡利弊,做出科学合理的选型决策。充分考虑系统的兼容性和扩展性,为医院未来的发展和改造提供便利。同时,参考其他医院的成功案例和经验,选择经过实践验证的可靠系统。 沟通与协调 与医院的管理部门、使用部门和技术部门进行充分沟通,深入了解他们的需求和意见。耐心解答他们对系统选型的疑问和担忧,通过专业的解释和案例分析,争取他们的理解和支持。根据他们的反馈和建议,对系统选型方案进行优化和调整,确保选型方案能够满足医院的实际需求。 选型报告编制 详细记录系统选型的过程和结果,包括调研分析、性能评估、比较决策等内容。全面说明所选系统的技术参数、性能特点、运行成本和维护要求等信息,为医院提供清晰准确的参考。同时,提供系统选型的相关图纸和资料,为后续的设计和施工提供详细的依据。 主机水泵布置方案 主机位置确定 建筑布局分析 建筑区域 供热负荷 与主机距离 管路走向 扩展空间 门诊楼 较大 适中 较直 有一定预留 住院部 大 较近 较复杂 预留空间有限 康复中心 适中 较远 较简单 预留空间充足 研究医院各建筑的分布和功能,确定供热负荷集中的区域,为主机位置选择提供参考。充分考虑主机与各供热区域的距离和管路走向,减少能量损失和管道阻力。结合医院的未来发展规划,预留主机的扩展空间,确保主机位置的选择能够满足医院长期发展的需求。 通风散热要求 确保主机周围有足够的通风空间,保证空气流通顺畅,提高主机的散热效率。避免主机安装在封闭或半封闭的空间内,防止热量积聚导致主机故障。仔细考虑通风口的位置和方向,避免通风口受到障碍物的阻挡,确保通风效果良好。 噪音影响评估 分析主机运行时产生的噪音水平,评估对周围环境和人员的影响。选择合适的隔音措施,如隔音罩、吸音材料等,降低噪音污染。将主机安装在远离病房、手术室等噪音敏感区域的地方,减少噪音对医疗环境的干扰。 水泵选型与布置 水泵参数计算 计算参数 数值 计算依据 设计流量 XXXm³/h 根据供热系统的热负荷和温差计算得出 扬程 XXXm 考虑管道阻力、设备阻力等因素计算得出 压力 XXXPa 根据系统运行要求确定 流量范围 XXX-XXXm³/h 满足系统不同工况下的流量需求 扬程范围 XXX-XXXm 适应系统运行工况的变化 效率 XXX% 选择高效节能的水泵 能耗指标 XXXkWh/m³ 评估水泵的能耗情况 根据供热系统的设计流量、扬程和压力等参数,精确计算水泵的性能要求。充分考虑系统的运行工况和调节要求,选择具有合适流量和扬程范围的水泵。结合水泵的效率和能耗指标,选择节能型水泵,降低运行成本。 水泵位置布置 布置要求 具体内容 安装位置 靠近主机和主要供热区域,减少管道长度和阻力 安装高度和水平度 符合要求,避免水泵产生振动和噪音 进出口管道安排 合理安排,避免管道交叉和碰撞 将水泵安装在靠近主机和主要供热区域的位置,减少管道长度和阻力。确保水泵的安装高度和水平度符合要求,避免水泵产生振动和噪音。合理安排水泵的进出口管道,避免管道交叉和碰撞,保证系统的正常运行。 检修空间设置 设置要求 具体内容 检修空间预留 在水泵周围预留足够的空间,方便进行拆卸、维修和保养 检修通道和操作平台设置 设置检修通道和操作平台,确保检修人员能够安全、方便地进行工作 预留更换和升级空间及接口 考虑水泵的更换和升级需求,预留必要的空间和接口 在水泵周围预留足够的检修空间,方便进行水泵的拆卸、维修和保养。设置检修通道和操作平台,确保检修人员能够安全、方便地进行工作。考虑水泵的更换和升级需求,预留必要的空间和接口,为系统的长期稳定运行提供保障。 系统连接与固定 连接方式选择 根据管路的材质和管径,选择合适的连接方式,如法兰连接、焊接连接等。严格确保连接方式符合相关标准和规范,保证连接的可靠性和密封性。在连接部位使用密封材料,如橡胶垫片、密封胶等,提高密封效果,防止漏水和漏气。 密封检查与处理 在连接完成后,对连接部位进行严格的密封检查,使用压力测试等方法检测是否存在漏水和漏气现象。如发现密封不良,及时进行处理,更换密封材料或重新进行连接。定期对连接部位进行检查和维护,确保密封性能始终良好,保证系统的正常运行。 设备固定措施 采用合适的固定方式,如地脚螺栓、支架等,将主机和水泵牢固固定在基础上。确保固定部位的强度和稳定性,能够承受设备的重量和运行时的振动。在固定过程中,注意设备的水平度和垂直度,保证设备的正常运行,延长设备的使用寿命。 换热器匹配设计 换热需求计算 供热负荷分析 对医院各区域的供热负荷进行详细分析,包括门诊楼、住院部、康复中心等。充分考虑不同区域的使用功能和人员密度,确定各区域的供热需求特点。结合当地的气候条件和供热期,计算全年的供热负荷曲线,为换热器的设计提供准确的依据。 热水需求统计 科室/部门 热水使用量(m³/d) 用水时间 温度要求(℃) 供应方式 手术室 XXX 全天不定时 XXX 集中供应 病房 XXX 白天较多 XXX 分区供应 食堂 XXX 早中晚高峰 XXX 独立供应 统计医院的热水使用量和用水时间,了解热水需求的规律和特点。考虑不同科室和部门的热水需求差异,如手术室、病房、食堂等。分析热水的温度要求和供应方式,为换热器的设计提供准确数据。 工况调节考虑 考虑供热系统在不同工况下的运行情况,如高峰负荷、低谷负荷等。确定换热器的调节范围和调节方式,确保能够适应供热需求的变化。深入分析换热器在不同工况下的性能表现,优化换热器的设计参数,提高换热器的运行效率和稳定性。 换热器选型 类型选择依据 根据供热系统的特点和需求,选择适合的换热器类型,如板式换热器、管壳式换热器等。深入分析不同类型换热器的优缺点,结合实际情况进行综合考虑。充分考虑换热器的适用范围和工作条件,确保所选换热器能够满足系统要求。 性能指标评估 评估指标 板式换热器 管壳式换热器 传热效率 高 适中 压力损失 小 较大 耐腐蚀性能 较好 一般 适用范围 适用于低温差、小流量工况 适用于高温差、大流量工况 评估换热器的传热效率、压力损失、耐腐蚀性能等关键性能指标。选择传热效率高、压力损失小、耐腐蚀性能好的换热器,提高系统的运行效率和可靠性。参考换热器的技术参数和测试报告,确保所选换热器的性能符合要求。 供应商比较 对不同供应商的换热器产品进行比较,了解其产品质量、售后服务和价格情况。选择具有良好信誉和口碑的供应商,确保能够提供优质的产品和可靠的售后服务。与供应商进行沟通和协商,争取优惠的价格和合理的交货期。 匹配性验证 模拟计算分析 工况 换热器运行参数 主机运行参数 水泵运行参数 系统性能指标 高峰负荷 XXX XXX XXX XXX 低谷负荷 XXX XXX XXX XXX 使用专业的软件对供热系统进行模拟计算,分析换热器在不同工况下的运行情况。评估换热器与主机、水泵等设备的匹配程度,预测系统的性能和效率。根据模拟计算结果,发现潜在的问题和不足,提出改进措施。 实际测试验证 测试项目 实际测试结果 模拟计算结果 差异分析 调整措施 传热效率 XXX XXX XXX XXX 压力损失 XXX XXX XXX XXX 温度控制精度 XXX XXX XXX XXX 在实际工程中对换热器进行测试,采集运行数据,评估其实际性能和效果。比较实际测试结果与模拟计算结果的差异,分析原因并进行调整。通过实际测试,验证换热器与系统的匹配性和可靠性。 调整与优化 根据模拟计算和实际测试结果,对换热器的选型、设计参数和运行方式进行调整和优化。确保换热器与空气能系统的匹配达到最佳状态,提高系统的整体性能和稳定性。对调整后的系统进行再次验证,确保满足医院的供热需求。 管路走向规划 现场勘查与分析 建筑结构勘查 了解医院各建筑的墙体、楼板、梁柱等结构特点,确定管路的敷设方式和固定位置。避免管路穿越承重墙、结构梁等重要部位,确保建筑结构的安全。充分考虑建筑的装修和美观要求,选择合适的管路敷设路径,减少对医院环境的影响。 场地条件评估 评估医院的场地空间和地形地貌,确定管路的埋地深度和走向。考虑场地的排水、通风等条件,避免管路受到积水、潮湿等影响。分析场地的交通和物流情况,确保管路的施工和维护不会影响正常的医疗秩序。 现有管路调查 调查医院现有的供热、给排水、电气等管路系统,了解其走向、管径和位置。避免新管路与现有管路发生冲突和干扰,制定合理的协调方案。充分考虑现有管路的改造和利用,提高资源的利用效率。 管路走向设计 路径选择原则 选择最短、最直的路径敷设管路,减少不必要的弯曲和分支。避免管路经过高温、潮湿、腐蚀等恶劣环境,延长管路的使用寿命。充分考虑管路的维护和检修方便性,设置必要的检修口和阀门,便于日常维护和故障排除。 能量损失控制 控制措施 具体内容 效果评估 保温材料包裹 采用优质保温材料对管路进行包裹,减少热量散失 可降低热量损失XXX% 合适管径和流速选择 根据系统流量和压力要求,选择合适的管径和流速,降低管道阻力 可降低能量损失XXX% 管路布局和连接方式优化 合理布局管路,优化连接方式,避免局部阻力过大 可提高能源利用效率XXX% 采用保温材料对管路进行包裹,减少热量散失,提高能源利用效率。选择合适的管径和流速,降低管道阻力,减少能量损失。优化管路的布局和连接方式,避免出现局部阻力过大的情况。 排水排气设计 合理设置管路的坡度,确保排水顺畅,防止积水和冻裂。在管路的最高点和最低点设置排气阀和排水阀,及时排除空气和积水。充分考虑排水和排气的方向和位置,避免对周围环境造成影响。 管路保护措施 防腐防锈处理 对管路表面进行除锈、涂漆等处理,防止管路生锈和腐蚀。选择耐腐蚀的管材和管件,提高管路的抗腐蚀性能。在管路周围设置防腐层或保护套,进一步增强管路的防腐能力。 支撑固定装置 根据管路的管径、重量和走向,合理设置支撑和固定装置,如支架、吊架等。确保支撑和固定装置的强度和稳定性,能够承受管路的重量和振动。定期对支撑和固定装置进行检查和维护,确保其正常工作。 防护措施设置 在管路穿越楼板、墙体等部位设置套管,保护管路不受损坏。对管路进行标识和警示,防止误操作和外力破坏。设置防护栏或防护罩,防止人员和车辆碰撞管路。 储热设备容量配置 需求分析与计算 供热需求分析 对医院各区域的供热需求进行详细分析,包括不同季节、不同时段的供热负荷变化。充分考虑医院的医疗流程和患者需求,确定供热的峰值和谷值。深入分析供热需求的波动情况,为储热设备的容量配置提供依据。 用电负荷曲线 统计医院的用电负荷情况,绘制用电负荷曲线。分析用电负荷的高峰和低谷时段,确定储热设备的充放电时间。结合电力政策和电价情况,合理安排储热设备的运行方式,降低运行成本。 特殊需求考虑 考虑医院的特殊需求,如应急供热、热水供应等,预留一定的储热容量。分析医院在突发情况下的供热需求,确保储热设备能够满足应急要求。结合医院的应急预案,制定储热设备的应急运行方案。 设备选型与配置 类型选择依据 设备类型 优点 缺点 适用情况 水箱储热 成本低、技术成熟 占地面积大、热损失较大 适用于空间充足、对成本较为敏感的情况 相变储热 储能密度高、热损失小 初期投资较大、部分材料需进口 适用于对空间和节能要求较高的情况 根据供热系统的特点和需求,选择适合的储热设备类型,如水箱储热、相变储热等。深入分析不同类型储热设备的优缺点,结合实际情况进行综合考虑。充分考虑储热设备的适用范围和工作条件,确保所选设备能够满足系统要求。 性能指标评估 评估指标 水箱储热设备 相变储热设备 储能效率 XXX% XXX% 充放电速度 XXXkWh/h XXXkWh/h 热损失 XXXkWh/d XXXkWh/d 评估储热设备的储能效率、充放电速度、热损失等关键性能指标。选择储能效率高、充放电速度快、热损失小的储热设备,提高系统的运行效率和经济性。参考储热设备的技术参数和测试报告,确保所选设备的性能符合要求。 数量布局规划 根据储热设备的容量需求和系统的运行要求,合理确定储热设备的数量。充分考虑储热设备的安装空间和连接方式,优化设备的布局方案。确保储热设备之间的协同工作效果,提高系统的整体性能和稳定性。 系统集成与控制 系统集成方案 设计储热设备与空气能系统的连接方式和接口标准,确保系统的兼容性和稳定性。优化系统的运行参数和控制策略,提高系统的整体效率和性能。充分考虑系统的扩展性和升级需求,为未来的发展预留空间。 智能控制策略 开发智能控制系统,采用先进的算法和模型,实现对储热设备的精确控制。根据供热需求、能源价格和电网负荷等因素,自动调节储热设备的充放电时间和功率。实现系统的自动化运行和优化管理,提高能源利用效率和经济效益。 监测报警机制 建立储热设备的监测系统,实时采集设备的温度、压力、液位等运行参数。设置报警阈值,当设备运行参数超出正常范围时,及时发出报警信号。制定应急预案,对设备故障和异常情况进行及时处理,确保系统的安全可靠。 设备运输进场计划 运输车辆选型规范 车辆载重适配标准 ①根据空气能主机、水泵、换热器等供热设备的重量、体积,精确计算所需运输车辆的载重和容积,确保车辆的载重能力与设备重量相匹配,容积能够容纳设备并留有适当的安全空间。比如对于大型空气能主机,其重量和体积较大,需选择载重能力强、容积大的车辆,且要预留一定空间避免运输时设备相互挤压。 ②对于较重、较大的设备,选择具有足够承载能力和稳定性的重型运输车辆,以防止运输过程中因车辆载重不足而导致的安全事故。重型运输车辆的底盘结构和悬挂系统经过特殊设计,能够更好地承受重物的压力,保障运输安全。 ③对于小型、精密的设备,选用具有减震、防护功能的小型运输车辆,避免设备在运输过程中受到震动、碰撞等损坏。这类车辆通常配备有减震装置和防护材料,可有效保护设备的完整性。 ④综合考虑设备的运输数量和频次,合理安排车辆的数量和类型,提高运输效率,降低运输成本。根据设备的运输计划,科学调配车辆资源,避免车辆闲置或过度使用。 重型运输车辆 小型运输车辆 车辆性能质量要求 ①选择车况良好、性能稳定的运输车辆,确保车辆的刹车、转向、悬挂等系统正常运行,以保障运输过程中的安全性。定期对车辆进行全面检查和维护,确保各系统处于最佳工作状态。 ②车辆的轮胎应具备良好的耐磨性和防滑性能,以适应不同的路况和天气条件。优质的轮胎能够提供更好的抓地力,减少制动距离,提高行车安全性。 ③检查车辆的发动机、变速器等关键部件,确保其工作正常,动力充沛,能够满足长途运输的需求。发动机的性能直接影响车辆的动力输出和燃油经济性,变速器的顺畅换挡则保证了行驶的平稳性。 ④要求运输车辆配备必要的安全设备,如消防器材、防滑链等,以应对突发情况。消防器材可在车辆起火时及时灭火,防滑链则在雪地或结冰路面增加轮胎的摩擦力,防止车辆打滑。 车辆安全保障措施 保障措施 具体内容 购买保险 为运输车辆购买足额的保险,包括车辆保险和货物运输保险,以降低运输过程中的风险。车辆保险可在车辆发生事故时提供经济赔偿,货物运输保险则保障货物在运输途中的安全。 安装监控设备 在车辆上安装定位系统和监控设备,实时跟踪车辆的行驶位置和状态,以便及时掌握运输情况。通过监控设备,可随时了解车辆的行驶轨迹、速度等信息,确保运输过程可控。 驾驶员资质审核 要求运输车辆驾驶员具备相应的驾驶证和从业资格证,且具有丰富的运输经验和良好的驾驶记录。合格的驾驶员能够熟练操作车辆,应对各种路况和突发情况,保障运输安全。 定期维护保养 对运输车辆进行定期的维护和保养,确保车辆始终处于良好的运行状态。定期更换机油、滤清器等易损件,检查车辆的各项性能指标,及时发现和排除故障。 吊装设备操作流程 吊装前检查工作 ①对吊装设备进行全面的检查,包括起重机的机械结构、电气系统、液压系统等,确保设备无故障、无损坏。仔细检查机械结构的连接部位是否牢固,电气系统的线路是否正常,液压系统的压力是否稳定。 ②检查吊装绳索、吊钩、卡环等吊具的完好性,确保其强度和安全性符合要求。查看绳索是否有磨损、断裂等情况,吊钩和卡环的开口是否能够正常闭合,保证吊具的可靠性。 ③确认吊装设备的工作场地平整、坚实,能够承受设备的重量和作业时的冲击力。对场地进行勘察,清除场地内的障碍物,必要时进行加固处理,确保吊装作业的安全进行。 ④明确吊装设备的操作参数和安全注意事项,确保操作人员熟悉设备的性能和操作规程。组织操作人员进行培训,使其了解设备的各项性能指标和操作要点,严格遵守安全操作规程。 吊装绳索 设备吊装操作步骤 ①根据设备的重量、形状和重心位置,选择合适的吊装点和吊装方式,确保设备在吊装过程中保持平衡和稳定。对于形状不规则的设备,要精确计算其重心位置,选择多个吊装点进行吊装,保证设备的平稳起吊。 ②在吊装过程中,严格按照操作规程进行操作,缓慢起吊设备,避免设备晃动和碰撞。起吊速度要均匀,避免突然加速或减速,防止设备因惯性而晃动。 ③安排专人负责指挥吊装作业,指挥人员应与操作人员保持良好的沟通和配合,确保吊装作业的安全进行。指挥人员要熟悉吊装流程和设备性能,准确传达指挥信号,操作人员要严格按照信号进行操作。 ④在设备吊装到指定位置后,进行精确的定位和固定,确保设备安装牢固、可靠。使用测量工具对设备的位置进行精确调整,然后采用螺栓、焊接等方式将设备固定在基础上。 吊装后收尾工作 ①对吊装设备进行清理和维护,将吊具、绳索等归位存放,保持工作场地的整洁。清理设备表面的灰尘和杂物,对吊具和绳索进行检查和保养,然后存放在指定的位置。 ②检查设备的安装质量和固定情况,确保设备无松动、无损坏,能够正常运行。检查设备的连接部位是否牢固,螺栓是否拧紧,对设备进行试运行,检查其运行状况。 ③对吊装作业进行总结和评估,分析作业过程中存在的问题和不足,提出改进措施和建议。总结吊装作业中的经验教训,针对存在的问题制定相应的改进措施,提高吊装作业的质量和效率。 ④整理和保存吊装作业的相关记录和资料,以备后续查询和参考。记录吊装作业的时间、地点、设备型号、操作人员等信息,将相关的文件和资料进行归档保存。 运输路线勘查 进场路线规划方案 路线实地勘查工作 勘查内容 具体工作 道路状况勘查 对可能的运输路线进行实地勘查,了解道路状况、交通流量、桥梁承载能力等信息。查看道路是否平坦、有无坑洼,了解交通流量的高峰和低谷时段,评估桥梁的承载能力是否满足设备运输的要求。 交通管制检查 查看路线上是否存在限高、限宽、限行等交通管制措施,以及是否有施工路段、障碍物等影响运输的因素。提前了解交通管制的具体规定,避免因违反规定而导致运输受阻。 与交管部门沟通 与当地交通管理部门沟通,了解路线的交通规则和特殊要求,确保运输过程符合相关规定。获取交通管理部门的支持和指导,办理必要的运输手续。 地理环境数据收集 收集路线周边的地理信息和环境数据,为制定合理的运输方案提供依据。了解路线周边的地形、地貌、气象等情况,以便应对可能出现的恶劣天气和复杂地形。 最佳路线选择依据 选择依据 具体说明 距离和路况 优先选择距离短、路况好、交通流量小的路线,以缩短运输时间,提高运输效率。较短的距离可以减少运输成本和时间,良好的路况则能保证车辆的安全行驶。 安全性和可靠性 考虑路线的安全性和可靠性,避免选择存在安全隐患的路段,如山路、急转弯、陡坡等。选择安全可靠的路线,可降低运输过程中的风险,保障设备和人员的安全。 设备运输要求 结合设备的尺寸和重量,选择能够满足运输要求的路线,确保设备能够顺利通过。对于大型设备,要选择道路宽度和高度足够的路线,避免因道路狭窄或限高而无法通行。 运输成本评估 评估路线的运输成本,包括燃油费、过路费、罚款等,选择成本较低的路线。综合考虑各项成本因素,选择最经济实惠的运输路线。 路线应急预案制定 ①针对可能出现的交通拥堵、交通事故、恶劣天气等突发情况,制定相应的应急处理预案。明确在不同突发情况下的应对措施,如遇到交通拥堵时如何调整路线,遇到交通事故时如何报警和救援等。 ②准备备用路线,当原路线无法通行时,能够及时切换到备用路线,确保运输工作的正常进行。提前规划好备用路线,并对备用路线进行实地勘查,确保其可行性。 ③与当地的救援机构和交通管理部门建立联系,在遇到紧急情况时能够及时获得支援和帮助。与救援机构和交通管理部门保持沟通,确保在需要时能够迅速响应。 ④定期对应急预案进行演练和评估,不断完善预案的可行性和有效性。通过演练发现预案中存在的问题,及时进行修改和完善,提高应急预案的实用性。 起重机吊装供热设备 交通管制路段 项目服务质量保障 质量管理体系构建 质量控制节点设置 前期调研设计节点 建筑结构调研把控 在前期调研设计中,建筑结构调研把控十分关键。深入了解医院各建筑的布局、层数、朝向等,能为设备安装和管路铺设提供依据。评估建筑的保温性能,提出针对性的改善建议,可有效提升供热效率。确定建筑内可用于供热设备放置的空间,确保设备有合适的安装位置,避免因空间不足导致设备运行不畅。 调研内容 具体要求 作用 建筑布局 详细记录各建筑的分布、连接关系 为管路铺设规划合理路径 层数朝向 明确每层功能及朝向特点 便于确定不同区域供热需求 保温性能 检测墙体、门窗等保温情况 提出改善建议提升供热效果 设备放置空间 测量可用空间尺寸、承载能力 确保设备安装安全稳定 供热需求分析审核 供热需求分析审核是前期调研设计的重要环节。根据医院不同区域的功能,如手术室、病房、门诊等,确定其对供热温度、湿度等的具体要求,能精准满足医疗环境的特殊需求。分析医院的人员流量和活动规律,合理规划供热负荷,可避免能源浪费。结合医院的未来发展规划,预留一定的供热能力,确保系统具有前瞻性和适应性。 在分析过程中,需充分考虑医院的实际运营情况,如不同科室的工作时间、患者流量的季节性变化等因素。对于手术室等对温度、湿度要求严格的区域,要制定精确的供热方案。同时,根据人员流量的变化,动态调整供热负荷,提高能源利用效率。此外,预留供热能力时,要综合考虑医院的发展方向和规模扩张计划,避免后期改造的成本和难度。 设计方案合规审查 设计方案合规审查是保障供热系统安全、环保、高效运行的重要步骤。检查设计方案是否符合环保、消防及医疗场所安全规范,能确保系统在运行过程中不会对环境和人员造成危害。审核设备选型是否合理,能否满足医院的供热需求,可保证系统的性能和可靠性。确保设计方案中的节能措施切实可行,能有效降低能耗,提高经济效益。 在审查过程中,要严格按照相关标准和规范进行评估。对于环保要求,要确保系统采用的能源和技术符合国家环保政策。对于消防和医疗场所安全规范,要检查设备的安装位置、防火措施等是否符合要求。同时,对节能措施的可行性进行深入分析,评估其在实际运行中的效果和成本效益。 设备采购安装节点 设备采购质量把控 设备采购质量把控是确保供热系统性能的基础。严格筛选设备供应商,要求提供设备合格证、质检报告,能保证所采购的设备符合质量标准。对采购的设备进行到货检验,检查设备的规格、型号、数量是否与合同一致,可避免因设备不符导致的安装和运行问题。对设备的外观进行检查,确保无损坏、变形等情况,能保证设备的完整性和可靠性。 在筛选供应商时,要考察其信誉、生产能力和售后服务。对于设备的到货检验,要制定详细的检验流程和标准。同时,建立设备质量追溯体系,以便在出现问题时能及时找到原因和责任方。 设备安装规范执行 设备安装规范执行直接影响供热系统的运行效果。确保设备就位准确,水平度和垂直度符合要求,能保证设备的正常运行和使用寿命。严格按照规范进行管路连接,保证连接牢固、无泄漏,可避免能源损失和安全隐患。电路铺设符合电气安全标准,控制系统安装调试正常,能确保系统的稳定性和安全性。 安装内容 规范要求 检查方式 设备就位 水平度偏差不超过规定值,垂直度符合要求 使用水平仪、经纬仪测量 管路连接 连接牢固,密封良好,无泄漏 压力测试、外观检查 电路铺设 符合电气安全标准,布线整齐 绝缘测试、外观检查 控制系统安装 调试正常,功能完备 功能测试、模拟运行 附属设施施工监督 附属设施施工监督是保障供热系统整体质量的重要环节。监督设备基础浇筑的混凝土质量和浇筑工艺,能确保设备的稳定性和安全性。对机房改造进行...
供热服务合作投标方案.docx
下载提示

1.本文档仅提供部分内容试读;

2.支付并下载文件,享受无限制查看;

3.本网站所提供的标准文本仅供个人学习、研究之用,未经授权,严禁复制、发行、汇编、翻译或网络传播等,侵权必究;

4.左侧添加客服微信获取帮助;

5.本文为word版本,可以直接复制编辑使用。


这个人很懒,什么都没留下
未认证用户 查看用户
该文档于 上传
×
精品标书制作
百人专家团队
擅长领域:
工程标 服务标 采购标
16852
已服务主
2892
中标量
1765
平台标师
扫码添加客服
客服二维码
咨询热线:192 3288 5147
公众号
微信客服
客服