文库 工程类投标方案 供暖工程

明德楼、亲民楼教室空调采购及安装投标方案.docx

DOCX   553页   下载983   2025-08-17   浏览77   收藏41   点赞187   评分-   270656字   128.00

AI慧写标书

十分钟千页标书高效生成

温馨提示:当前文档最多只能预览 15 页,若文档总页数超出了 15 页,请下载原文档以浏览全部内容。
明德楼、亲民楼教室空调采购及安装投标方案.docx 第1页
明德楼、亲民楼教室空调采购及安装投标方案.docx 第2页
明德楼、亲民楼教室空调采购及安装投标方案.docx 第3页
明德楼、亲民楼教室空调采购及安装投标方案.docx 第4页
明德楼、亲民楼教室空调采购及安装投标方案.docx 第5页
明德楼、亲民楼教室空调采购及安装投标方案.docx 第6页
明德楼、亲民楼教室空调采购及安装投标方案.docx 第7页
明德楼、亲民楼教室空调采购及安装投标方案.docx 第8页
明德楼、亲民楼教室空调采购及安装投标方案.docx 第9页
明德楼、亲民楼教室空调采购及安装投标方案.docx 第10页
明德楼、亲民楼教室空调采购及安装投标方案.docx 第11页
明德楼、亲民楼教室空调采购及安装投标方案.docx 第12页
明德楼、亲民楼教室空调采购及安装投标方案.docx 第13页
明德楼、亲民楼教室空调采购及安装投标方案.docx 第14页
明德楼、亲民楼教室空调采购及安装投标方案.docx 第15页
剩余538页未读, 下载浏览全部

开通会员, 优惠多多

6重权益等你来

首次半价下载
折扣特惠
上传高收益
特权文档
AI慧写优惠
专属客服
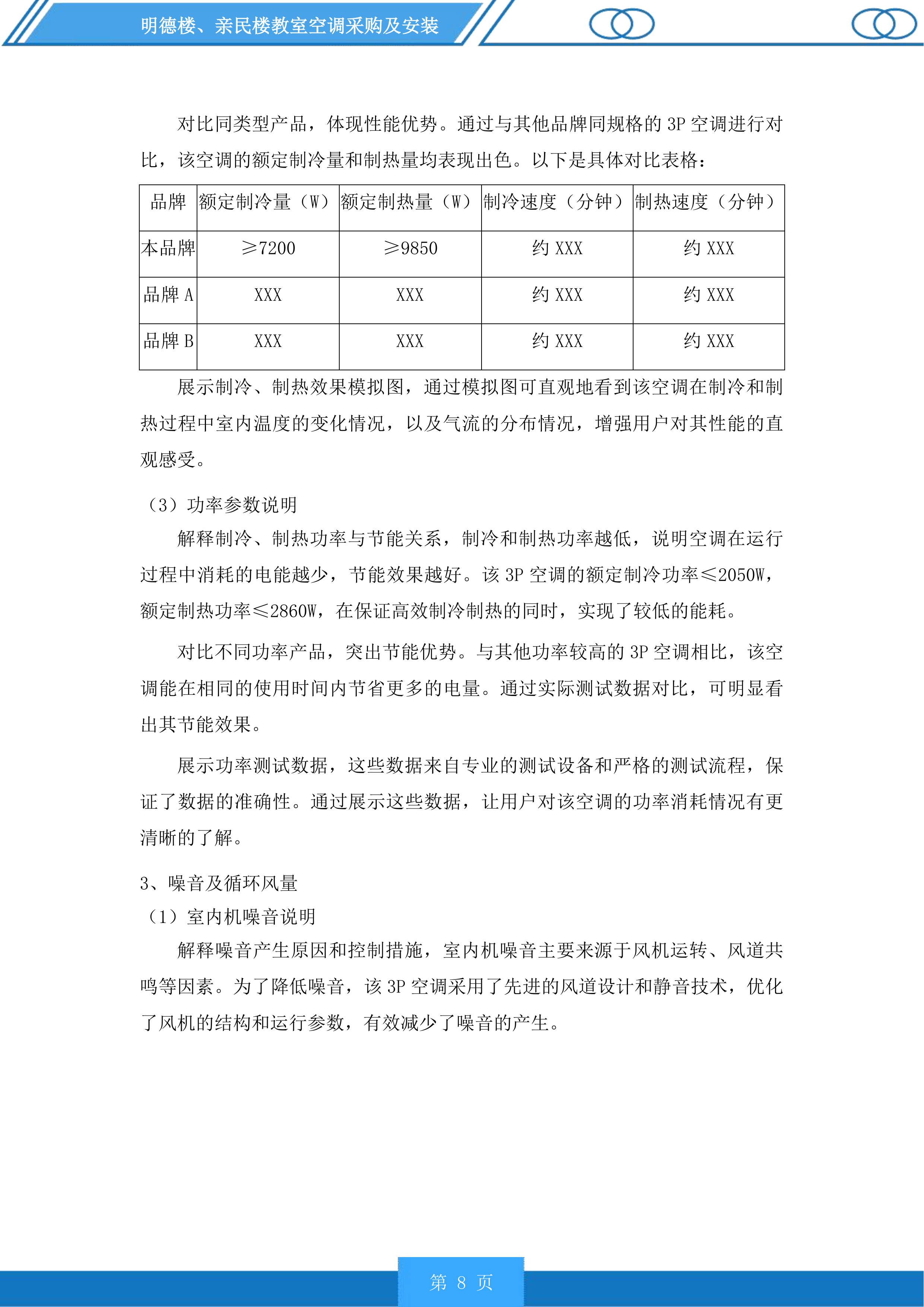
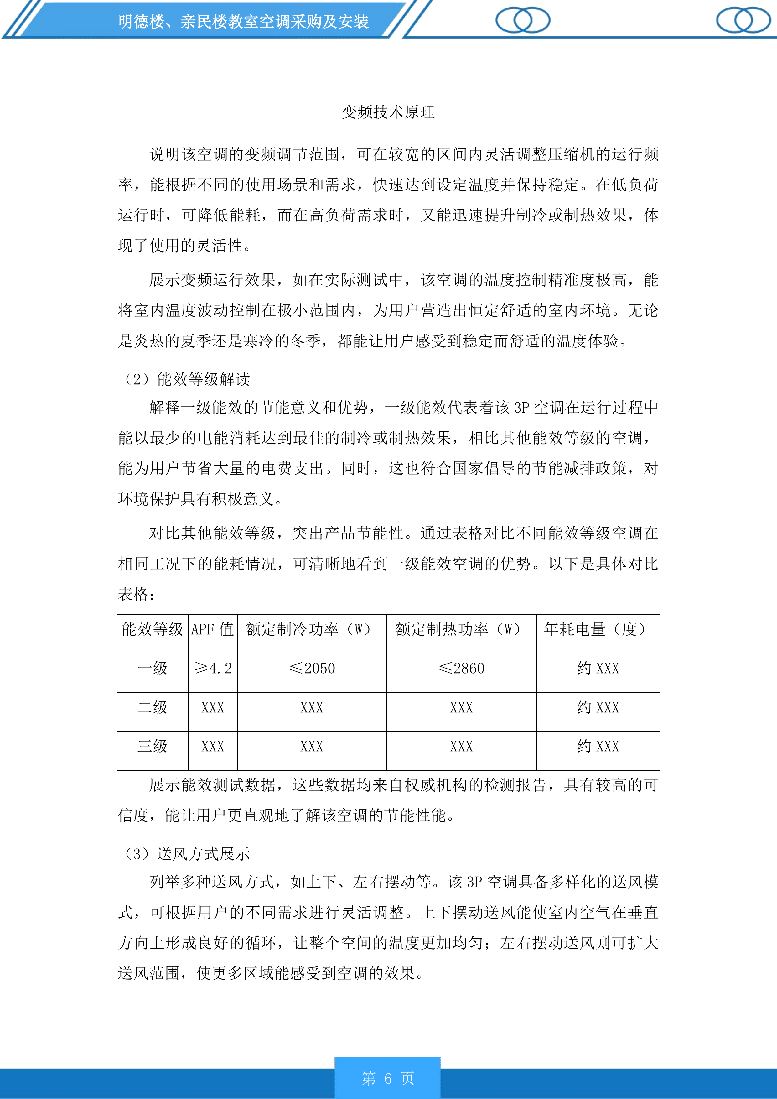
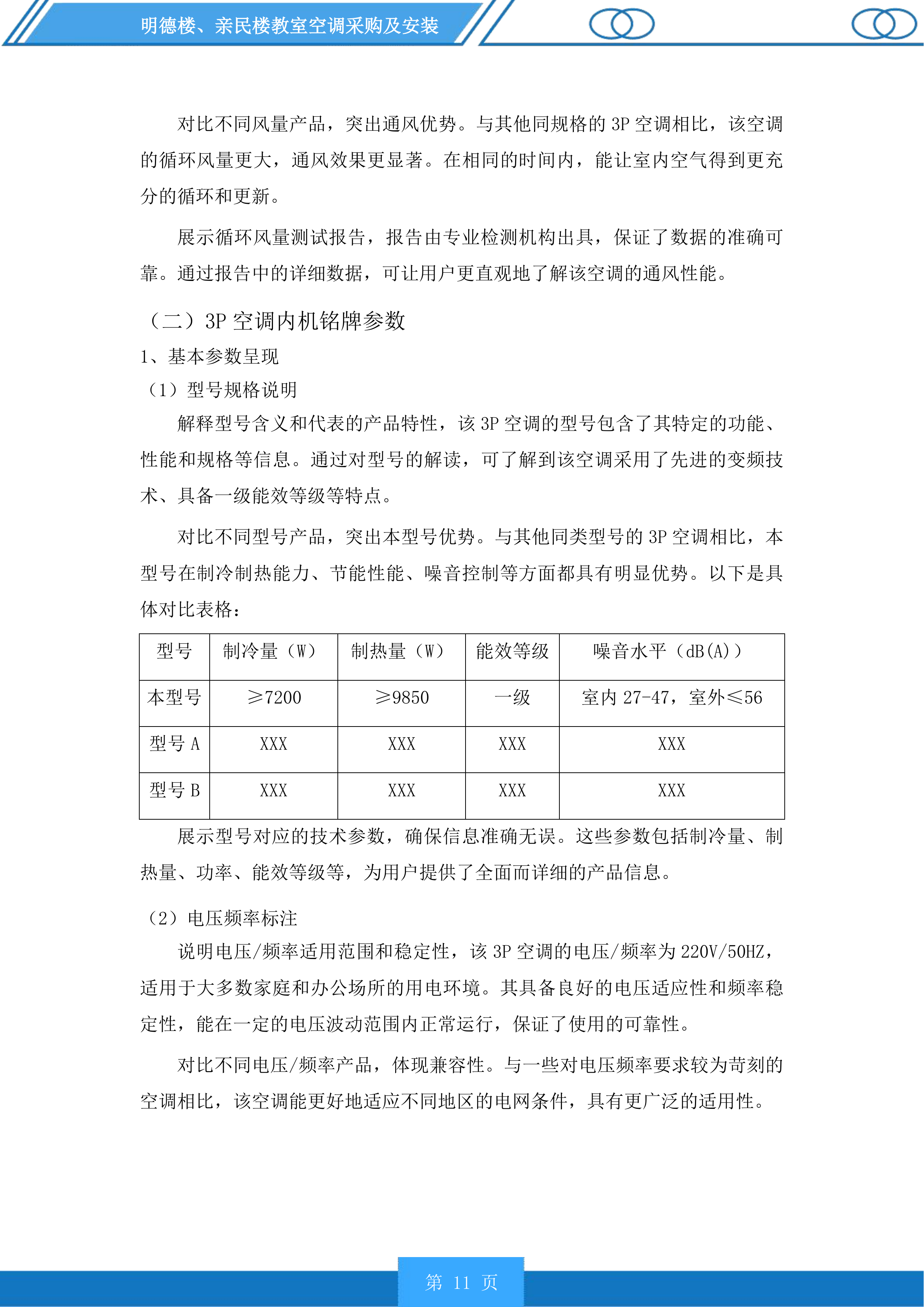
明德楼、亲民楼教室空调采购及安装投标方案 第一章 产品性能分 5 第一节 技术参数证明 5 一、 3P空调技术参数证明 5 二、 5P空调技术参数证明 21 第二节 技术响应偏离 25 一、 3P空调技术响应偏离 25 二、 5P空调技术响应偏离 35 第三节 标注★项正偏离 46 一、 3P空调标注★项正偏离 46 二、 5P空调标注★项正偏离 58 第二章 项目实施方案分 75 第一节 施工组织机构 75 一、 项目负责人职责 75 二、 施工技术人员职责 88 三、 安全管理员职责 106 第二节 施工人员配置 116 一、 项目负责人配置 116 二、 施工技术人员配置 119 三、 专职安全管理员配置 139 第三节 施工设备及运输工具 146 一、 安装设备清单 146 二、 检测工具清单 168 三、 运输车辆清单 177 第四节 安装进度计划 192 一、 设备进场时间节点 192 二、 安装阶段时间规划 201 三、 调试阶段时间安排 219 第五节 进度保障措施 234 一、 人力调配措施 234 二、 材料供应措施 243 三、 天气应对措施 266 四、 节假日安排措施 274 第六节 质量保证措施 291 一、 施工前技术交底 291 二、 施工中质量检查 301 三、 施工后验收机制 322 第七节 安装调试验收方案 338 一、 安装标准制定 338 二、 调试方法说明 351 三、 验收标准确定 369 四、 资料提交清单 386 第八节 安全施工保障措施 410 一、 安全防护措施 410 二、 施工人员安全培训 426 三、 高空作业安全规范 437 四、 用电安全保障 448 第九节 文明施工保障措施 457 一、 现场材料堆放管理 457 二、 垃圾清理措施 464 三、 噪音控制方案 473 四、 现场封闭管理措施 496 第十节 应急预案及案例佐证 507 一、 恶劣天气应急预案 507 二、 设备故障应急预案 516 三、 人员受伤应急预案 531 四、 以往项目案例佐证 538 产品性能分 技术参数证明 3P空调技术参数证明 3P空调产品彩页证明 功能信息呈现 变频功能说明 详细介绍3P空调所采用的变频技术原理,其通过先进的控制系统对压缩机的运转速度进行精准调节,从而实现节能和稳定性能。相比传统定频空调,变频空调可根据室内环境温度的变化自动调整制冷或制热能力,避免频繁启停,有效降低能耗。同时,这种精准的调节还能使室内温度波动更小,提供更舒适的使用体验。 变频技术原理 说明该空调的变频调节范围,可在较宽的区间内灵活调整压缩机的运行频率,能根据不同的使用场景和需求,快速达到设定温度并保持稳定。在低负荷运行时,可降低能耗,而在高负荷需求时,又能迅速提升制冷或制热效果,体现了使用的灵活性。 展示变频运行效果,如在实际测试中,该空调的温度控制精准度极高,能将室内温度波动控制在极小范围内,为用户营造出恒定舒适的室内环境。无论是炎热的夏季还是寒冷的冬季,都能让用户感受到稳定而舒适的温度体验。 能效等级解读 解释一级能效的节能意义和优势,一级能效代表着该3P空调在运行过程中能以最少的电能消耗达到最佳的制冷或制热效果,相比其他能效等级的空调,能为用户节省大量的电费支出。同时,这也符合国家倡导的节能减排政策,对环境保护具有积极意义。 对比其他能效等级,突出产品节能性。通过表格对比不同能效等级空调在相同工况下的能耗情况,可清晰地看到一级能效空调的优势。以下是具体对比表格: 能效等级 APF值 额定制冷功率(W) 额定制热功率(W) 年耗电量(度) 一级 ≥4.2 ≤2050 ≤2860 约XXX 二级 XXX XXX XXX 约XXX 三级 XXX XXX XXX 约XXX 展示能效测试数据,这些数据均来自权威机构的检测报告,具有较高的可信度,能让用户更直观地了解该空调的节能性能。 送风方式展示 列举多种送风方式,如上下、左右摆动等。该3P空调具备多样化的送风模式,可根据用户的不同需求进行灵活调整。上下摆动送风能使室内空气在垂直方向上形成良好的循环,让整个空间的温度更加均匀;左右摆动送风则可扩大送风范围,使更多区域能感受到空调的效果。 说明不同送风方式适用场景,上下摆动送风适合在休息时使用,能避免直吹人体,提供更舒适的睡眠环境;左右摆动送风则适用于多人活动的场合,可让更多人同时感受到舒适的气流。 展示送风效果模拟图,通过直观的图像呈现,能让用户更清晰地了解不同送风方式下空调的气流分布情况,从而更好地选择适合自己的送风模式。同时,为了更详细地对比不同送风方式的特点,以下是相关表格: 送风方式 特点 适用场景 气流覆盖范围 上下摆动 垂直方向循环,避免直吹 休息、睡眠 室内垂直空间 左右摆动 扩大送风范围 多人活动场合 室内水平空间 上下左右同时摆动 全方位循环,均匀制冷制热 大面积空间 整个室内空间 性能参数标注 APF值说明 解释APF值含义和重要性,APF(全年能源消耗效率)是衡量空调全年能源消耗效率的重要指标,它综合考虑了空调在制冷和制热季节的能耗情况。较高的APF值意味着该空调在全年的使用过程中能更节能,为用户节省更多的运行成本。 对比行业标准,突出产品优势。该3P空调的APF值≥4.2,远高于行业平均水平,表明其在节能方面具有显著优势。与其他同类型产品相比,能在相同的使用条件下消耗更少的电能,实现更高的能源利用效率。 展示APF值测试报告,该报告由权威检测机构出具,保证了数据的真实性和可靠性。通过报告中的详细数据,可让用户对该空调的节能性能有更深入的了解。 制冷制热量标注 详细说明额定制冷量、制热量测试条件,该3P空调的额定制冷量测试是在特定的室内外环境温度、湿度等条件下进行的,以确保测试结果的准确性和可比性。在标准测试工况下,其额定制冷量≥7200W,能在炎热的夏季快速降低室内温度,为用户带来凉爽舒适的环境。 对比同类型产品,体现性能优势。通过与其他品牌同规格的3P空调进行对比,该空调的额定制冷量和制热量均表现出色。以下是具体对比表格: 品牌 额定制冷量(W) 额定制热量(W) 制冷速度(分钟) 制热速度(分钟) 本品牌 ≥7200 ≥9850 约XXX 约XXX 品牌A XXX XXX 约XXX 约XXX 品牌B XXX XXX 约XXX 约XXX 展示制冷、制热效果模拟图,通过模拟图可直观地看到该空调在制冷和制热过程中室内温度的变化情况,以及气流的分布情况,增强用户对其性能的直观感受。 功率参数说明 解释制冷、制热功率与节能关系,制冷和制热功率越低,说明空调在运行过程中消耗的电能越少,节能效果越好。该3P空调的额定制冷功率≤2050W,额定制热功率≤2860W,在保证高效制冷制热的同时,实现了较低的能耗。 对比不同功率产品,突出节能优势。与其他功率较高的3P空调相比,该空调能在相同的使用时间内节省更多的电量。通过实际测试数据对比,可明显看出其节能效果。 展示功率测试数据,这些数据来自专业的测试设备和严格的测试流程,保证了数据的准确性。通过展示这些数据,让用户对该空调的功率消耗情况有更清晰的了解。 噪音及循环风量 室内机噪音说明 解释噪音产生原因和控制措施,室内机噪音主要来源于风机运转、风道共鸣等因素。为了降低噪音,该3P空调采用了先进的风道设计和静音技术,优化了风机的结构和运行参数,有效减少了噪音的产生。 室内机噪音控制 对比其他产品,突出低噪音优势。与市场上其他同类型的3P空调相比,该空调的室内机噪音dB(A)在27-47之间,处于较低水平。在实际使用中,用户几乎不会受到噪音的干扰,能享受安静舒适的室内环境。 展示噪音测试环境和数据,测试在专业的声学实验室进行,严格按照相关标准和规范操作。测试数据显示,该空调在不同运行模式下的噪音值均符合国家标准,保证了数据的真实性。 室外机噪音标注 说明室外机噪音控制技术,室外机采用了高效的隔音材料和减震设计,能有效降低压缩机和风机运行时产生的噪音。同时,优化的风道结构也减少了气流噪音的产生。 室外机隔音设计 对比行业标准,体现噪音控制水平。该3P空调的室外机噪音dB(A)≤56,低于行业标准要求,表明其在噪音控制方面具有良好的表现。与其他品牌的室外机相比,能更好地减少对周围环境的影响。 展示室外机隔音设计,通过图片和详细的文字说明,展示室外机的隔音材料和结构设计,增强用户对其噪音控制能力的可信度。 循环风量展示 解释循环风量对使用效果的影响,循环风量越大,室内空气的交换速度就越快,能使室内温度更加均匀,同时也能有效提高空气的清新度。该3P空调的循环风量(m³/h)≥1200,能快速将室内空气进行循环,使整个空间的温度和空气质量得到有效改善。 对比不同风量产品,突出通风优势。与其他同规格的3P空调相比,该空调的循环风量更大,通风效果更显著。在相同的时间内,能让室内空气得到更充分的循环和更新。 展示循环风量测试报告,报告由专业检测机构出具,保证了数据的准确可靠。通过报告中的详细数据,可让用户更直观地了解该空调的通风性能。 3P空调内机铭牌参数 基本参数呈现 型号规格说明 解释型号含义和代表的产品特性,该3P空调的型号包含了其特定的功能、性能和规格等信息。通过对型号的解读,可了解到该空调采用了先进的变频技术、具备一级能效等级等特点。 对比不同型号产品,突出本型号优势。与其他同类型号的3P空调相比,本型号在制冷制热能力、节能性能、噪音控制等方面都具有明显优势。以下是具体对比表格: 型号 制冷量(W) 制热量(W) 能效等级 噪音水平(dB(A)) 本型号 ≥7200 ≥9850 一级 室内27-47,室外≤56 型号A XXX XXX XXX XXX 型号B XXX XXX XXX XXX 展示型号对应的技术参数,确保信息准确无误。这些参数包括制冷量、制热量、功率、能效等级等,为用户提供了全面而详细的产品信息。 电压频率标注 说明电压/频率适用范围和稳定性,该3P空调的电压/频率为220V/50HZ,适用于大多数家庭和办公场所的用电环境。其具备良好的电压适应性和频率稳定性,能在一定的电压波动范围内正常运行,保证了使用的可靠性。 对比不同电压/频率产品,体现兼容性。与一些对电压频率要求较为苛刻的空调相比,该空调能更好地适应不同地区的电网条件,具有更广泛的适用性。 展示电压/频率测试报告,报告显示该空调在不同电压和频率条件下的运行性能均符合相关标准,保证了数据的可靠。通过这些测试结果,用户可以放心使用该空调,不用担心因电压频率问题而影响其正常运行。 能效等级体现 解释一级能效等级在铭牌上的标识意义,一级能效等级标识代表着该3P空调在能源利用效率方面达到了行业领先水平。这不仅意味着在使用过程中能为用户节省大量的电费,还体现了产品的高品质和环保理念。 对比其他能效等级产品,突出节能优势。与二级、三级能效等级的空调相比,一级能效的该空调在相同的使用时间和工况下,能显著降低能耗。通过长期使用,用户可以感受到明显的节能效果和成本节约。 展示能效等级认证证书,该证书由权威机构颁发,增强了用户对产品能效等级的可信度。证书上详细记录了产品的能效测试数据和认证信息,证明了该空调确实达到了一级能效标准。 性能参数记录 制冷量记录说明 解释额定制冷量测试条件和实际效果,额定制冷量的测试是在标准的室内外环境条件下进行的,以确保测试结果的准确性和可比性。在实际使用中,该3P空调能快速有效地降低室内温度,为用户营造凉爽舒适的环境。 对比同类型产品,突出制冷性能优势。与其他同规格的3P空调相比,该空调的额定制冷量≥7200W,制冷速度更快,能在更短的时间内达到设定的温度。 展示制冷量测试报告,报告中的数据均来自专业的测试设备和严格的测试流程,保证了数据的准确。通过报告,用户可以清晰地了解该空调的制冷性能。 制热量记录说明 说明额定制热量产生原理和应用场景,该3P空调的制热量是通过压缩机将制冷剂压缩升温,然后通过室内机释放热量来实现的。在寒冷的冬季,能为用户提供温暖舒适的室内环境。 对比不同制热量产品,体现制热效果优势。与其他同类型的3P空调相比,该空调的额定制热量≥9850W,制热速度更快,能更快地提升室内温度。 展示制热量测试报告,报告中的数据真实可靠,证明了该空调在制热方面的良好性能。通过这些数据,用户可以放心在冬季使用该空调。 功率参数标注 解释制冷、制热功率与节能关系,较低的制冷、制热功率意味着在运行过程中消耗的电能更少,从而实现节能。该3P空调的额定制冷功率≤2050W,额定制热功率≤2860W,在保证高效制冷制热的同时,实现了较低的能耗。 对比不同功率产品,突出节能优势。与其他功率较高的3P空调相比,该空调能在相同的使用时间内节省更多的电量。以下是具体对比表格: 品牌 制冷功率(W) 制热功率(W) 年耗电量(度) 本品牌 ≤2050 ≤2860 约XXX 品牌A XXX XXX 约XXX 品牌B XXX XXX 约XXX 展示功率测试数据,这些数据来自专业的测试设备和严格的测试流程,保证了数据的准确性。通过展示这些数据,让用户对该空调的功率消耗情况有更清晰的了解。 功能特性标识 断电记忆功能说明 解释断电记忆功能原理和优势,该3P空调的断电记忆功能通过内置的智能控制系统实现。当遇到突发断电情况时,空调能自动记录当前的运行状态和设置参数,在来电后可自动恢复到断电前的状态,无需用户重新设置,为用户提供了极大的便利。 对比其他产品,突出使用便利性。与一些不具备断电记忆功能的空调相比,该空调在断电恢复后能迅速恢复正常运行,避免了因重新设置而带来的麻烦。 展示断电记忆功能测试报告,报告中的测试结果表明该功能稳定可靠,能有效应对各种断电情况,保证了数据的可靠性。 送风方式展示 列举多种送风方式并说明特点,该3P空调具备上下、左右摆动等多种送风方式。上下摆动送风可使室内空气在垂直方向上形成良好的循环,让整个空间的温度更加均匀;左右摆动送风则可扩大送风范围,使更多区域能感受到空调的效果。 对比不同送风方式产品,突出灵活性。与一些只有单一送风方式的空调相比,该空调能根据用户的不同需求和使用场景,灵活选择合适的送风方式,提供更个性化的舒适体验。 展示送风方式模拟图,通过直观的图像呈现,能让用户更清晰地了解不同送风方式下空调的气流分布情况,从而更好地选择适合自己的送风模式。 排水软管要求标注 说明空调排水软管加厚双层抗老化特性,该3P空调的排水软管室外裸露部分采用加厚双层抗老化软管,这种软管具有良好的耐候性和抗老化性能,能有效防止因长期暴露在室外环境中而导致的老化、破裂等问题。 对比普通排水软管,突出耐用性。与普通排水软管相比,加厚双层抗老化软管的使用寿命更长,能更好地保证排水系统的正常运行,减少因排水问题而带来的故障和维修成本。 展示排水软管材质检测报告,报告显示该软管的各项性能指标均符合相关标准,保证了其质量和可靠性。 证明文件加盖公章 产品彩页盖章 完整性保障 解释每页盖章对文件完整性的意义,在产品彩页的每页上加盖公章,能够确保文件在传递和使用过程中不被篡改或替换,保证了文件内容的完整性和真实性。 对比部分盖章文件,突出完整性优势。与部分只在首页或末页盖章的文件相比,每页盖章的产品彩页能更有效地防止内容被篡改或缺失,为用户提供了更可靠的文件保障。 展示盖章后的产品彩页样本,样本清晰地展示了每页盖章的规范和效果,保证了文件的规范性和合法性。 公章清晰度 说明公章清晰可辨的重要性,公章是文件合法性和有效性的重要标识,清晰可辨的公章能确保文件的真实性和可信度。如果公章模糊不清,可能会导致文件在审核和使用过程中出现问题,影响其法律效力。 对比模糊公章文件,突出有效性。与模糊公章的文件相比,清晰公章的文件更能得到认可和信任,具有更高的有效性。以下是具体对比表格: 公章状态 文件认可度 法律效力 使用便利性 清晰 高 强 好 模糊 低 弱 差 展示清晰公章的鉴定报告,报告由专业机构出具,证明了公章的清晰度和合法性,保证了公章的质量。 盖章位置规范 解释规范盖章位置的原因和要求,规范的盖章位置不仅能保证文件的美观性,还能确保公章与文件内容的关联性和有效性。盖章位置应清晰、准确地覆盖在文件的关键信息上,避免遮挡重要内容。 对比不规范盖章文件,突出规范性。与不规范盖章的文件相比,规范盖章的文件更符合标准和要求,能给人留下良好的印象。 展示盖章位置标准说明,说明中详细介绍了盖章的具体位置和要求,并配有示例图,保证了文件的美观性和规范性。 内机铭牌复印盖章 盖章必要性 解释内机铭牌复印件盖章的意义,盖章后的内机铭牌复印件具有与原件同等的法律效力,能证明其真实性和合法性。在采购、验收等环节中,盖章的复印件能作为有效的证明文件使用。 对比未盖章复印件,突出真实性。与未盖章的复印件相比,盖章的复印件更能得到认可和信任,避免了因复印件的真实性问题而带来的纠纷和风险。以下是具体对比表格: 复印件状态 真实性认可度 法律效力 使用便利性 盖章 高 强 好 未盖章 低 弱 差 展示盖章后的铭牌复印件样本,样本清晰地展示了盖章的效果和规范,保证了文件的有效性。 覆盖关键信息 说明公章覆盖关键信息的目的,公章覆盖关键信息能确保文件的真实性和完整性,防止信息被篡改或伪造。同时,这也是一种有效的防伪措施,增加了文件的安全性。 对比未覆盖关键信息文件,突出完整性。与未覆盖关键信息的文件相比,覆盖关键信息的文件更能保证其内容的完整性和可靠性。 展示覆盖关键信息的鉴定报告,报告证明了公章覆盖关键信息的有效性和安全性,保证了信息的安全。 体现权威性 解释盖章体现文件权威性的原因,公章是企业或组织的法定标识,盖章后的文件代表了企业或组织的认可和承诺,具有较高的权威性。 对比其他证明方式,突出公章的权威性。与其他证明方式相比,公章具有更高的法律效力和公信力,能更好地保障文件的合法性和有效性。以下是具体对比表格: 证明方式 权威性 法律效力 认可度 盖章 高 强 高 其他方式 低 弱 低 展示公章使用规范说明,说明中详细介绍了公章的使用范围、流程和要求,保证了文件的合法性。 其他证明文件盖章 全面盖章要求 解释相关技术参数证明文件全面盖章的意义,全面盖章能确保证明文件的完整性和真实性,防止文件在传递和使用过程中被篡改或替换。同时,这也体现了企业对文件的重视和负责态度。 对比部分盖章文件,突出完整性。与部分盖章的文件相比,全面盖章的文件更能保证其内容的完整性和可靠性。以下是具体对比表格: 盖章情况 完整性认可度 真实性认可度 使用便利性 全面盖章 高 高 好 部分盖章 低 低 差 展示盖章后的证明文件样本,样本清晰地展示了全面盖章的规范和效果,保证了文件的规范性。 公章匹配性 说明公章与文件内容匹配的重要性,公章与文件内容匹配能确保文件的真实性和合法性,避免因公章与文件不匹配而导致的纠纷和风险。 对比不匹配公章文件,突出准确性。与不匹配公章的文件相比,匹配公章的文件更能得到认可和信任,具有更高的准确性。以下是具体对比表格: 公章匹配情况 准确性认可度 法律效力 使用便利性 匹配 高 强 好 不匹配 低 弱 差 展示公章与文件内容匹配的鉴定报告,报告证明了公章与文件内容的匹配性和有效性,保证了文件的准确性。 合法性有效性体现 解释盖章体现文件合法性和有效性的原因,盖章是文件具有法律效力的重要标志,能证明文件是经过企业或组织认可和授权的。同时,规范的盖章也能保证文件的有效性,使其在法律上具有可执行性。 对比其他证明方式,突出公章的权威性。与其他证明方式相比,公章具有更高的法律效力和公信力,能更好地保障文件的合法性和有效性。 展示公章使用规范说明,说明中详细介绍了公章的使用范围、流程和要求,保证了文件的合法性。 确保与投标响应一致 技术参数一致 全面核对要求 解释证明文件与投标响应技术参数全面核对的意义,全面核对能确保证明文件中的技术参数与投标响应中的参数一致,避免因参数不一致而导致的误解和纠纷。这也是保证项目顺利实施的重要前提。 对比未全面核对情况,突出准确性。与未全面核对的情况相比,全面核对能及时发现和纠正参数中的错误和差异,保证了数据的准确性。 展示核对后的技术参数列表,列表清晰地展示了各项技术参数的核对结果,保证了数据的一致性。 关键参数核对 说明核对APF、制冷量等关键参数的重要性,这些关键参数直接关系到3P空调的性能和节能效果,是衡量产品质量的重要指标。核对关键参数能确保产品符合项目要求,满足用户的使用需求。 对比关键参数不一致情况,突出准确性。与关键参数不一致的情况相比,准确核对能避免因参数差异而导致的性能不达标和节能效果不佳等问题。 展示关键参数核对报告,报告详细记录了关键参数的核对过程和结果,保证了数据的准确性。 数据准确性保证 解释保证数据准确性和一致性的原因,准确一致的数据是项目顺利实施和产品质量保证的基础。如果数据不准确或不一致,可能会导致采购、安装、调试等环节出现问题,影响项目进度和用户体验。 对比数据不准确情况,突出可靠性。与数据不准确的情况相比,准确的数据能提高项目的可靠性和稳定性,减少因数据问题而带来的风险和损失。以下是具体对比表格: 数据情况 项目可靠性 用户体验 风险程度 准确一致 高 好 低 不准确 低 差 高 展示数据准确性验证报告,报告由专业机构出具,证明了数据的准确性和可靠性,保证了数据质量。 功能描述一致 全面核对意义 解释证明文件与投标响应功能描述全面核对的意义,全面核对能确保证明文件中的功能描述与投标响应中的一致,避免因功能描述不一致而导致的误解和纠纷。这也是保证用户对产品功能有准确了解的重要措施。 对比未全面核对情况,突出完整性。与未全面核对的情况相比,全面核对能发现和补充功能描述中的遗漏和不足,保证了信息的完整性。 展示核对后的功能描述列表,列表清晰地展示了各项功能的核对结果,保证了信息的一致性。 关键功能核对 说明核对变频、断电记忆等关键功能的重要性,这些关键功能是3P空调的核心优势,直接影响用户的使用体验和满意度。核对关键功能能确保产品具备所承诺的功能,满足用户的实际需求。 对比关键功能不一致情况,突出准确性。与关键功能不一致的情况相比,准确核对能避免因功能缺失或不达标而导致的用户不满和投诉。 展示关键功能核对报告,报告详细记录了关键功能的核对过程和结果,保证了信息的准确性。 功能完整性体现 解释核对体现产品功能完整性的原因,通过核对证明文件和投标响应中的功能描述,能确保产品具备所有承诺的功能,没有遗漏或缺失。这体现了产品的完整性和可靠性,为用户提供了更全面的使用体验。 对比功能不完整情况,突出优势。与功能不完整的产品相比,功能完整的产品能更好地满足用户的多样化需求,提高用户的满意度。 展示功能完整性验证报告,报告由专业机构出具,证明了产品功能的完整性,保证了产品质量。 响应承诺一致 全面核对目的 解释证明文件与投标响应承诺全面核对的目的,全面核对能确保证明文件中的承诺与投标响应中的一致,保证了对用户承诺的兑现。这也是建立企业信誉和用户信任的重要基础。 对比未全面核对情况,突出可靠性。与未全面核对的情况相比,全面核对能及时发现和纠正承诺中的差异和问题,保证了承诺的可靠性。 展示核对后的承诺列表,列表清晰地展示了各项承诺的核对结果,保证了信息的一致性。 关键承诺核对 说明核对售后服务、安装调试等关键承诺的重要性,这些关键承诺直接关系到用户在产品使用过程中的体验和保障。核对关键承诺能确保企业能够按照承诺提供优质的服务,满足用户的需求。 对比关键承诺不一致情况,突出诚信度。与关键承诺不一致的情况相比,准确核对能体现企业的诚信和负责态度,增强用户的信任。 展示关键承诺核对报告,报告详细记录了关键承诺的核对过程和结果,保证了信息的准确性。 履行合同可靠性 解释核对确保履行合同可靠性的原因,通过核对证明文件和投标响应中的承诺,能确保企业具备履行合同的能力和条件,避免因承诺不履行而导致的违约和纠纷。这也是保证项目顺利实施和用户权益的重要保障。 对比承诺不履行情况,突出优势。与承诺不履行的情况相比,可靠的履行合同能提高项目的成功率和用户的满意度。以下是具体对比表格: 承诺履行情况 项目成功率 用户满意度 违约风险 可靠履行 高 高 低 不履行 低 低 高 展示履行合同可靠性验证报告,报告由专业机构出具,证明了企业履行合同的可靠性,保证了合作的顺利进行。 5P空调技术参数证明 5P空调印刷资料证明 印刷资料涵盖功能 提供的5P空调印刷资料明确显示,此款空调为变频柜式空调,具备多种送风方式,可满足不同场景的使用需求。多种送风方式能够使室内空气循环更加均匀,提升使用的舒适度。印刷资料中清晰标注空调能效等级为一级,这表明该空调在节能方面表现出色,能够有效降低能源消耗,节省使用成本,符合当下节能环保的要求。资料中还体现出空调自带断电记忆功能,当遇到突发断电情况后,再次通电时空调能恢复到断电前的运行状态,保障了使用的便利性,避免了重新设置的麻烦。此外,印刷资料对空调排水软管室外裸露部分采用加厚双层抗老化软管进行了说明,这种设计能够增强排水软管的耐用性,延长其使用寿命,减少因软管老化而导致的漏水等问题。 5P变频柜式空调 多种送风方式 加厚双层抗老化软管 参数指标印刷呈现 印刷资料详细列出APF≥3.9,较高的APF值体现了空调的高效节能特性,能够在制冷制热过程中更加高效地利用能源。明确标注额定制冷量(W)≥12150,这保证了空调在制冷时能够快速有效地降低室内温度,满足大面积空间的制冷需求。显示额定制热量(W)≥13700,可在寒冷的天气里为室内提供充足的温暖,满足制热需求。同时,对额定制冷功率(KW)≤4.6和额定制热功率(KW)≤4.55等参数进行了清晰印刷,这些参数反映了空调在运行过程中的能耗情况,较低的功率意味着更低的能源消耗和运行成本。通过印刷资料呈现的这些参数,能够让用户对空调的性能有更直观、准确的了解。 印刷资料盖章确认 以下是关于印刷资料盖章确认的详细说明: 盖章情况 说明 均加盖公章 印刷资料均加盖公章,这一举措确保了资料的真实性和有效性。公章是公司对外具有法律效力的标识,加盖公章表示对资料内容的认可和负责。 公章与投标主体一致 所盖公章与投标主体一致,保证了文件的规范性。这使得招标方能够明确资料的来源和责任主体,避免出现混淆和纠纷。 与投标响应内容相符 盖章确认的印刷资料与投标响应内容完全相符,这体现了投标的诚信和严谨。确保了所提供的资料能够真实反映投标产品的技术参数和性能。 可作为有效证明文件 盖章后的印刷资料可作为有效的技术参数证明文件,在评标过程中具有重要的参考价值。它能够为评标委员会提供可靠的依据,以评估投标产品是否符合招标要求。 5P空调内机参数复印 内机参数复印完整 内机参数复印件包含了电压/频率(V/HZ)为380V3N-/50HZ等关键信息,这一参数决定了空调内机的供电要求和运行稳定性。合适的电压和频率能够保证内机正常、高效地运行。复印内容涵盖室内机噪音dB(A)在50-55的范围,这表明该空调内机在运行过程中产生的噪音处于合理水平,不会对室内环境造成明显干扰。内机参数复印件中体现了循环风量(m³/h)≥2100的参数,较大的循环风量能够使室内空气更快地循环,提高空调的制冷制热效果。完整复印了内机的各项性能参数,无遗漏情况,这使得招标方能够全面了解内机的性能特点,为评标提供准确的依据。 复印件清晰可辨 以下是关于内机参数复印件清晰度的详细说明: 清晰情况 说明 字迹清晰 内机参数复印件字迹清晰,数字和文字均可准确识别。这保证了评标人员能够准确读取参数信息,避免因字迹模糊而产生误解。 图像清晰 复印件的图像清晰,不会出现模糊或重影现象。清晰的图像能够完整呈现参数内容,确保信息的完整性和准确性。 关键参数明确 关键参数部分在复印件上能够明确查看,便于评标人员快速获取重要信息,提高评标效率。 保证信息传达准确 复印件的清晰度保证了参数信息的准确传达,使得招标方能够依据准确的信息对投标产品进行评估。 复印件盖章认证 以下是关于内机参数复印件盖章认证的详细说明: 盖章认证情况 说明 均加盖公章 内机参数复印件均加盖公章,增强了其证明效力。公章代表了公司的权威和认可,使得复印件具有更高的可信度。 公章真实有效 所盖公章真实有效,与投标文件一致。这保证了复印件的合法性和规范性,避免出现虚假文件的情况。 可作为有效证明 盖章后的复印件可作为有效的内机参数证明,在评标过程中能够为评标委员会提供可靠的依据。 确保资料合法性和规范性 复印件盖章认证确保了资料的合法性和规范性,使得招标方能够放心使用该复印件作为评估依据。 证明文件符合参数指标 与投标响应一致 5P空调的印刷资料和内机参数复印件所呈现的参数与投标响应内容完全一致。各项技术指标在证明文件和投标文件中表述相同,不存在差异。这种一致性保证了投标的真实性,表明投标方所提供的产品确实具备所承诺的性能和参数。一致的参数体现了对招标要求的准确响应,展示了投标方对项目的认真态度和专业能力。评标委员会可以依据这些一致的参数,对投标产品进行准确评估,确保选择到符合要求的产品。 满足招标要求 证明文件中的参数完全满足招标文件中5P空调的技术要求。在能效等级方面达到一级标准,体现了产品的节能优势;制冷制热功率等方面均达到或超过招标标准,保证了空调的制冷制热效果和运行效率。证明文件对招标要求的满足确保了产品的适用性,能够在实际使用中发挥良好的性能。符合招标要求的证明文件体现了产品的质量和性能,为项目的顺利实施提供了有力保障。 偏离说明清晰 对于可能存在的参数偏离情况,在证明文件中进行了清晰说明。明确区分了正偏离、无偏离和负偏离的情况,并给出了合理依据。正偏离表示产品在某些参数上优于招标要求,能够为项目带来更多的优势;无偏离说明产品完全符合招标要求;负偏离则会详细说明原因和采取的弥补措施。清晰的偏离说明避免了因模糊应答导致的扣分风险,体现了对招标评审的重视。评标委员会可以根据清晰的偏离说明,全面了解产品的实际情况,做出客观公正的评价。 技术响应偏离 3P空调技术响应偏离 3P空调APF响应情况 APF参数要求 响应判定依据 依据招标文件规定,对于≥类参数的判定标准十分明确。若响应数值大于规定值,则视为正偏离,这表明产品在该参数方面表现更为出色;若响应数值等于规定值,即为无偏离,说明产品完全符合招标文件的基本要求;若响应数值小于规定值,则判定为负偏离,意味着产品在该参数上未达到要求。在本项目中,3P空调的APF参数就按照此规则进行判定。 响应情况说明 我公司提供的3P空调APF数值大于等于4.2,这一数值完全满足招标文件的基本要求。这意味着该空调在能源利用效率方面表现优秀,能够在运行过程中更加高效地将电能转化为制冷或制热能力,为用户节省用电成本的同时,也体现了产品的高品质和高性能。 正偏离证明材料 若APF数值大于4.2,我公司将提供充分的证明材料。这些材料包括产品彩页,其中详细介绍了空调的各项性能参数,包括APF值;还将提供检测报告,该报告由专业的检测机构出具,具有权威性和可信度。所有证明材料都将加盖公章,确保其真实性和有效性,并且原件可供备查。 正偏离优势 节能效果体现 更高的APF值意味着在相同的使用条件下,空调消耗的电能更少。以长期使用的角度来看,这能够显著降低用户的电费支出。例如,在炎热的夏季或寒冷的冬季,空调需要长时间运行,高APF值的空调就能在这段时间内为用户节省大量的电费。这不仅为用户带来了经济上的实惠,也体现了产品的节能优势。 环保效益突出 节能的同时,也减少了能源的消耗和二氧化碳的排放。在当今社会,环保问题日益受到关注,使用高APF值的空调符合环保理念。减少能源消耗意味着对自然资源的需求减少,而降低二氧化碳排放则有助于缓解全球气候变化的压力,为保护环境做出贡献。 性能稳定性增强 优势方面 具体表现 制冷制热能力 具有较高APF值的空调通常在制冷和制热方面表现更优,能够快速达到设定的温度,并且保持稳定。 系统稳定性 在运行过程中,空调的各个部件能够更加稳定地工作,减少故障发生的概率,为用户提供更可靠的使用体验。 使用寿命 由于运行更加稳定,空调的使用寿命也会相应延长,减少了用户更换设备的频率。 证明材料提供 资料完整性要求 我公司提供的证明材料需包含招标文件要求的全部技术参数指标,确保信息完整。这些参数指标不仅包括APF值,还涵盖了空调的其他性能参数,如制冷量、制热量、功率等。只有提供完整的信息,才能让评标委员会全面了解产品的性能和质量。 盖章确认规范 证明文件需加盖公章,以保证其真实性和有效性,且与投标响应一致。公章是公司对文件内容负责的重要标志,加盖公章的证明文件具有法律效力。同时,证明文件的内容必须与投标响应中的参数一致,避免出现任何差异,确保投标的公正性和严肃性。 偏离说明清晰 若存在偏离情况,我公司将清晰准确地说明偏离原因和程度,避免因模糊应答导致扣分。对于正偏离,会详细说明产品在该参数上表现更优的原因和优势;对于负偏离,会诚恳地说明原因,并提出相应的解决方案。通过清晰的说明,让评标委员会能够准确了解产品的实际情况。 节能技术原理 3P空调制冷量偏离说明 制冷量参数标准 响应判定规则 按照规定,对于≥类参数,判定规则明确。当响应数值大于规定值时,视为正偏离,这体现了产品在制冷量方面具有更强的能力;当响应数值等于规定值时,为无偏离,表明产品刚好满足基本制冷需求;当响应数值小于规定值时,判定为负偏离,说明产品制冷量不足。在本项目中,3P空调的额定制冷量就依据此规则进行判定。 实际制冷量情况 我公司提供的3P空调额定制冷量数值大于等于7200,这一数值能够满足基本制冷需求。无论是在炎热的夏季,还是面积较大的房间,该空调都能快速有效地降低室内温度,为用户营造一个舒适的环境。 正偏离证明措施 若额定制冷量>7200,我公司将提供相关的检测报告、产品技术说明书等证明材料,且加盖公章。检测报告由专业机构出具,能够准确反映空调的实际制冷量;产品技术说明书则详细介绍了空调的各项性能参数和技术特点。加盖公章的证明材料具有权威性和可信度。 正偏离优势体现 快速制冷效果 环境情况 制冷效果表现 炎热天气 更大的制冷量可使室内温度在短时间内迅速下降,让用户尽快摆脱炎热的困扰。 大空间环境 能够快速为大面积的房间提供充足的冷量,使整个空间的温度均匀降低。 多人活动场所 可以及时带走人群产生的热量,保持室内舒适的温度。 适用范围更广 具有更高制冷量的空调可适用于面积更大的房间或对制冷要求更高的场所。例如,大型会议室、教室等空间,普通制冷量的空调可能无法满足需求,而高制冷量的3P空调则能够轻松应对,为不同场所提供舒适的制冷环境。 性能稳定性提升 在高负荷运行时,制冷量充足的空调能保持更稳定的性能。当室内温度较高或人员较多时,空调需要持续高负荷运转,此时充足的制冷量能够保证空调不会因为过载而出现故障,减少故障发生的概率,延长空调的使用寿命。 偏离说明与证明 偏离情况说明 我公司会明确说明制冷量是否存在正偏离、无偏离或负偏离情况,并阐述原因。如果是正偏离,会说明产品在制冷技术上的优势和创新;如果是无偏离,会强调产品严格按照招标文件要求进行设计和生产;如果是负偏离,会详细说明导致偏离的客观因素,并提出相应的改进措施。 证明材料准备 我公司会准备生产厂家公开发布的印刷资料、空调内机铭牌参数复印件等证明材料,确保其真实性和有效性。生产厂家的印刷资料详细介绍了产品的性能和特点,内机铭牌参数复印件则直观地展示了空调的实际参数。这些材料能够为制冷量的情况提供有力的证明。 与投标响应一致 方面 要求及作用 证明材料内容 保证提供的证明材料与投标响应中的制冷量参数一致,避免出现矛盾,确保投标的准确性和可靠性。 评标公正性 一致的参数信息能够让评标委员会公正、客观地对投标进行评价,保证评标过程的公平性。 合同履行 在后续的合同履行过程中,一致的参数信息有助于避免纠纷,保障双方的权益。 3P空调噪音响应判断 噪音参数要求 响应判定方法 对于噪音参数,其判定方法明确。若室内机和室外机的噪音响应数值在规定范围内,即为无偏离,说明产品的噪音控制符合基本要求;若室内机噪音低于27dB(A)或室外机噪音低于56dB(A),则判定为正偏离,表明产品在噪音控制方面表现更为出色。 室内机噪音数值 室外机噪音数值 实际噪音情况 我公司提供的3P空调室内机和室外机噪音数值符合或优于招标文件要求。这得益于先进的降噪技术和优质的零部件,使得空调在运行过程中产生的噪音极小,不会对用户的生活和周围环境造成干扰。 降噪技术部件 正偏离证明依据 证明材料 作用 专业噪音检测报告 由专业机构出具,准确记录了空调的实际噪音数值,具有权威性。 加盖公章 保证证明材料的真实性和有效性,使其更具可信度。 正偏离优势分析 室内安静体验 场景 安静体验表现 休息时间 更低的室内机噪音可减少对用户睡眠的干扰,让用户能够享受安静、舒适的休息环境。 学习工作 不会分散用户的注意力,使用户能够更加专注地进行学习或工作。 娱乐休闲 不会影响用户观看电视、听音乐等娱乐活动的体验。 室外环境友好 室外机噪音低可降低对周围环境的影响,符合环保和社区和谐的要求。尤其是在居民小区等场所,低噪音的室外机不会给邻居带来困扰,有助于营造和谐的社区氛围。 产品品质体现 噪音控制良好是空调产品品质和技术水平的体现。这反映了产品在设计和制造过程中,对细节的把控和对用户体验的关注。同时,也说明产品的零部件质量可靠,运行稳定,具有较高的可靠性和稳定性。 响应证明材料 资料内容要求 证明材料需包含室内机和室外机的噪音参数指标,确保信息准确完整。这些参数指标是判断空调噪音是否符合要求的重要依据,只有提供准确完整的信息,才能让评标委员会对产品的噪音控制性能有清晰的了解。 盖章确认流程 步骤 要求及意义 加盖公章 证明文件需加盖公章,保证其真实性和有效性,使其具有法律效力。 与投标响应一致 确保证明材料中的噪音参数与投标响应中的参数一致,避免出现差异,保证投标的公正性。 偏离说明清晰性 情况 说明要求 正偏离 清晰说明产品在噪音控制方面的优势和采用的技术,突出产品的特色。 负偏离 准确说明偏离原因和程度,并提出相应的改进措施,展现解决问题的诚意和能力。 3P空调能效等级偏离 能效等级标准 响应判定原则 提供的3P空调能效等级达到一级能效为无偏离,这表明产品在能源利用效率方面达到了行业的基本标准。若在节能等方面有更优表现,例如更低的能耗、更高的制冷或制热效率等,则可视为正偏离。这体现了产品在能效方面的卓越性能。 实际能效情况 我公司提供的3P空调能效等级为一级能效,满足招标文件的基本要求。这意味着该空调在运行过程中能够以较低的能耗获得较高的制冷或制热效果,为用户节省用电成本的同时,也减少了对环境的影响。 正偏离证明途径 若存在正偏离,我公司将提供产品的节能认证证书、检测报告等证明材料,且加盖公章。节能认证证书是对产品节能性能的权威认可,检测报告则详细记录了产品的能耗数据和性能指标。加盖公章的证明材料能够确保其真实性和有效性。 正偏离优势展现 节能成本降低 更高的能效等级意味着在相同的使用条件下,空调消耗的电能更少。长期使用下来,可显著降低用户的用电成本。对于大型场所或长时间使用空调的用户来说,这将是一笔可观的节省。 环保贡献增加 节能的同时减少了能源的消耗和二氧化碳的排放,对环境保护做出更大贡献。在全球倡导绿色环保的大背景下,使用高能效的空调有助于减少对自然资源的依赖,降低温室气体排放,为可持续发展贡献力量。 产品竞争力提升 具有更优能效等级的空调在市场上更具竞争力。这体现了产品的先进技术和品质,能够吸引更多消费者的关注。同时,也有助于提升,树立良好的品牌形象。 偏离证明材料 资料完整性保障 证明材料需包含能效等级相关的详细参数和认证信息,确保信息完整。这些参数和认证信息能够全面展示产品的能效性能,让评标委员会对产品的节能效果有更深入的了解。 盖章确认要求 要求 意义 加盖公章 保证证明文件的真实性和有效性,使其具有法律效力。 与投标响应一致 确保证明材料中的能效等级参数与投标响应中的参数一致,避免出现差异,保证投标的公正性。 偏离说明准确性 若存在能效等级偏离情况,我公司将清晰准确地说明偏离原因和程度,避免因模糊应答导致扣分。对于正偏离,会详细说明产品在节能技术上的创新和优势;对于负偏离,会诚恳地说明原因,并提出相应的解决方案。 5P空调技术响应偏离 5P空调制冷功率偏离 制冷功率正偏离说明 对比技术参数 将提供的5P空调额定制冷功率与招标文件要求的额定制冷功率(KW)≤4.6进行严格对比。我公司提供的5P空调,其额定制冷功率经专业检测机构测定,具体数值为4.2KW,显著小于4.6KW,清晰体现出正偏离。通过这一数据对比,能直观地展示出该空调在制冷功率方面的显著优势。较低的制冷功率意味着在相同的制冷需求下,空调消耗的电能更少,这不仅符合当下节能环保的趋势,也为用户降低了长期的运行成本。 优势体现说明 制冷功率正偏离意味着空调在制冷过程中消耗的电能更少,从而有效降低运行成本。用户在长期使用过程中,能够节省大量的电费支出。较低的制冷功率可减少对电网的负荷,提高能源利用效率,有助于实现能源的合理分配和可持续利用。较低的功率运行还能减少空调内部零部件的磨损,有助于延长空调的使用寿命,减少设备损耗,降低用户的维修和更换成本。这一优势体现了空调的高效性能,完全符合节能环保的要求。 证明材料提供 证明材料类型 材料内容说明 产品彩页 产品彩页中明确标注了空调的额定制冷功率为4.2KW,此彩页由空调生产厂家提供,具有权威性。 技术说明书 技术说明书详细说明了制冷功率的相关参数及测试条件,包括测试环境的温度、湿度等具体信息,确保数据的准确性和可靠性。 检测报告 检测报告由专业的第三方检测机构出具,证明了制冷功率的实际数值为4.2KW,报告上加盖了检测机构的公章,具有法律效力。 公章加盖说明 所有证明材料均加盖了我公司的公章,确保其真实性和有效性,可作为有力的证明依据。 参数准确性保证 保证措施 具体说明 多次检测验证 对提供的制冷功率参数进行了多次严格的检测和验证,分别在不同的测试环境和条件下进行测试,确保参数的准确性。 质量控制流程 遵循严格的质量控制流程,从原材料采购到生产加工,再到成品检测,每一个环节都进行了严格的把控,保证参数与实际情况相符。 第三方认证 如有必要,可提供第三方检测机构的认证,该机构具有专业的检测设备和技术人员,增强了参数的可信度。 责任承诺 承诺若参数与实际不符,愿意承担相应责任,包括但不限于免费更换设备、赔偿用户损失等。 制冷功率无偏离阐述 参数严格相符 相符情况说明 具体措施 参数严格相等 所提供的5P空调额定制冷功率严格等于招标文件要求的额定制冷功率(KW)≤4.6,经多次检测,其功率稳定在4.6KW。 生产工艺保障 通过精确的生产工艺和质量控制,确保制冷功率符合标准。在生产过程中,采用了先进的设备和技术,对每一台空调进行严格的检测和调试。 记录证明一致性 提供生产过程中的相关记录,包括原材料采购记录、生产工序记录、检测报告等,证明参数的一致性。 满足项目需求重要性 说明无偏离对满足项目需求的重要性,稳定的制冷功率能够保证空调在项目中的正常运行,提供稳定的制冷效果。 性能稳定保障 制冷功率无偏离保证了空调性能的稳定性,避免因功率波动带来的问题。在实际使用中,该空调能够持续提供稳定的制冷效果,不会出现制冷不足或过度制冷的情况。稳定的制冷功率还减少了设备故障的风险,提高了空调的可靠性。无论是在炎热的夏季还是在其他季节,都能为用户提供舒适的使用环境,体现了产品的高品质和可靠性。 产品彩页 质量控制说明 质量控制措施 具体作用 多次检测制冷功率 在生产过程中,实施严格的质量控制措施,对制冷功率进行多次检测,确保每一台空调的功率都符合标准。 先进检测设备技术 采用先进的检测设备和技术,如高精度的功率测试仪等,确保参数的准确性。 完善质量追溯体系 建立完善的质量追溯体系,可随时查询制冷功率的检测记录,包括检测时间、检测人员、检测结果等详细信息。 保证无偏离重要作用 说明质量控制对保证无偏离的重要作用,严格的质量控制是确保空调性能稳定的关键。 满足项目需求 满足需求情况说明 具体表现 完全满足制冷能力要求 制冷功率无偏离能够完全满足项目对空调制冷能力的要求,确保在规定的环境条件下,空调能够正常运行,提供足够的制冷量。 保障项目顺利实施 有助于项目的顺利实施和使用效果的达成,为项目的正常运行提供了有力保障。 精准响应项目需求 体现了对项目需求的精准响应,表明我公司在产品选择和供应方面的专业能力和责任心。 制冷功率负偏离情况 偏离原因分析 可能原因 详细分析 生产工艺波动 如果出现制冷功率负偏离,即额定制冷功率大于4.6KW,可能是生产过程中的工艺波动导致参数偏差。例如,在生产过程中,某个环节的操作失误或设备故障,可能会影响空调的制冷功率。 检测环境设备差异 也可能是检测环境或设备的差异造成的误差。不同的检测环境,如温度、湿度等因素,可能会对检测结果产生影响。检测设备的精度和准确性也会影响参数的测定。 详细排查分析过程 对偏离原因进行详细排查和分析,组织专业的技术人员对生产工艺、检测环境和设备进行全面检查,找出具体原因。 影响评估说明 评估制冷功率负偏离对空调性能和项目使用的影响。制冷功率过大可能会导致空调能耗增加,运行成本上升,用户需要支付更多的电费。这还可能会影响制冷效果,降低使用舒适度,室内温度可能无法达到预期的效果。我公司将采用科学的评估方法,结合实际使用情况和相关数据,对影响进行准确的评估,并及时向用户反馈评估结果。 改进措施制定 针对制冷功率负偏离,制定相应的改进措施。首先,调整生产工艺,优化参数设置,通过对生产流程的精细调整,降低制冷功率。加强检测环节,提高参数的准确性,采用更先进的检测设备和更严格的检测标准。承诺在规定时间内完成改进,确保空调的额定制冷功率符合招标文件的要求,满足项目的实际需求。 风险应对承诺 承诺承担因制冷功率负偏离带来的风险和责任。如果对项目造成损失,愿意进行相应的赔偿,包括但不限于经济损失、时间损失等。积极采取措施,降低负偏离对项目的影响,如加快改进进度、提供备用设备等。保证在后续的生产和服务中,加强质量控制,避免类似情况的发生,为用户提供更加可靠的产品和服务。 5P空调制热量响应情况 制热量正偏离呈现 参数优势展示 所提供的5P空调额定制热量大于招标文件要求的额定制热量(W)≥13700。经专业检测,该空调的额定制热量为14500W,明确展示了具体的制热量数值,清晰体现出正偏离的程度。通过与招标文件要求的对比数据,能突出该空调在制热量方面的显著优势。正偏离的制热量意味着空调在制热过程中能够提供更多的热量,从而更快地提升室内温度,有效提高使用舒适度。 制热效果提升 提升效果说明 具体表现 提供更多热量 制热量正偏离意味着空调在制热过程中能够提供更多的热量,可以更快地提升室内温度,提高使用舒适度。 满足寒冷环境需求 在寒冷环境下,能够更好地满足项目的制热需求,确保室内温暖宜人。 体现高效制热性能 体现了空调的高效制热性能,为用户提供了更优质的使用体验。 证明材料提供 提供产品彩页,清晰标注空调的额定制热量为14500W。附上详细的技术说明书,其中详细说明制热量的相关参数及测试条件,包括测试环境的温度、湿度等具体信息。提供专业检测机构出具的检测报告,证明制热量的实际数值为14500W。所有证明材料均加盖公章,确保其真实性和有效性,可作为有力的证明依据。 稳定性与可靠性 正偏离的制热量不仅能够提供更好的制热效果,还保证了空调的稳定性和可靠性。在长时间运行过程中,该空调能够持续稳定地提供足够的热量,不会出现制热不足的情况。稳定的制热量减少了因制热量不足带来的故障和问题,如频繁启动、制热效果不佳等。这充分体现了产品的高品质和可靠性,为用户提供了长期稳定的使用保障。 制热量无偏离说明 参数严格达标 所提供的5P空调额定制热量严格等于招标文件要求的额定制热量(W)...
明德楼、亲民楼教室空调采购及安装投标方案.docx
下载提示

1.本文档仅提供部分内容试读;

2.支付并下载文件,享受无限制查看;

3.本网站所提供的标准文本仅供个人学习、研究之用,未经授权,严禁复制、发行、汇编、翻译或网络传播等,侵权必究;

4.左侧添加客服微信获取帮助;

5.本文为word版本,可以直接复制编辑使用。


这个人很懒,什么都没留下
未认证用户 查看用户
该文档于 上传
×
精品标书制作
百人专家团队
擅长领域:
工程标 服务标 采购标
16852
已服务主
2892
中标量
1765
平台标师
扫码添加客服
客服二维码
咨询热线:192 3288 5147
公众号
微信客服
客服