文库 服务类投标方案 规划设计

榆树市和美乡村建设项目初步设计、施工图设计及预算投标方案.docx

DOCX   316页   下载433   2025-09-08   浏览69   收藏17   点赞457   评分-   182480字   128.00

AI慧写标书

十分钟千页标书高效生成

温馨提示:当前文档最多只能预览 15 页,若文档总页数超出了 15 页,请下载原文档以浏览全部内容。
榆树市和美乡村建设项目初步设计、施工图设计及预算投标方案.docx 第1页
榆树市和美乡村建设项目初步设计、施工图设计及预算投标方案.docx 第2页
榆树市和美乡村建设项目初步设计、施工图设计及预算投标方案.docx 第3页
榆树市和美乡村建设项目初步设计、施工图设计及预算投标方案.docx 第4页
榆树市和美乡村建设项目初步设计、施工图设计及预算投标方案.docx 第5页
榆树市和美乡村建设项目初步设计、施工图设计及预算投标方案.docx 第6页
榆树市和美乡村建设项目初步设计、施工图设计及预算投标方案.docx 第7页
榆树市和美乡村建设项目初步设计、施工图设计及预算投标方案.docx 第8页
榆树市和美乡村建设项目初步设计、施工图设计及预算投标方案.docx 第9页
榆树市和美乡村建设项目初步设计、施工图设计及预算投标方案.docx 第10页
榆树市和美乡村建设项目初步设计、施工图设计及预算投标方案.docx 第11页
榆树市和美乡村建设项目初步设计、施工图设计及预算投标方案.docx 第12页
榆树市和美乡村建设项目初步设计、施工图设计及预算投标方案.docx 第13页
榆树市和美乡村建设项目初步设计、施工图设计及预算投标方案.docx 第14页
榆树市和美乡村建设项目初步设计、施工图设计及预算投标方案.docx 第15页
剩余301页未读, 下载浏览全部

开通会员, 优惠多多

6重权益等你来

首次半价下载
折扣特惠
上传高收益
特权文档
AI慧写优惠
专属客服
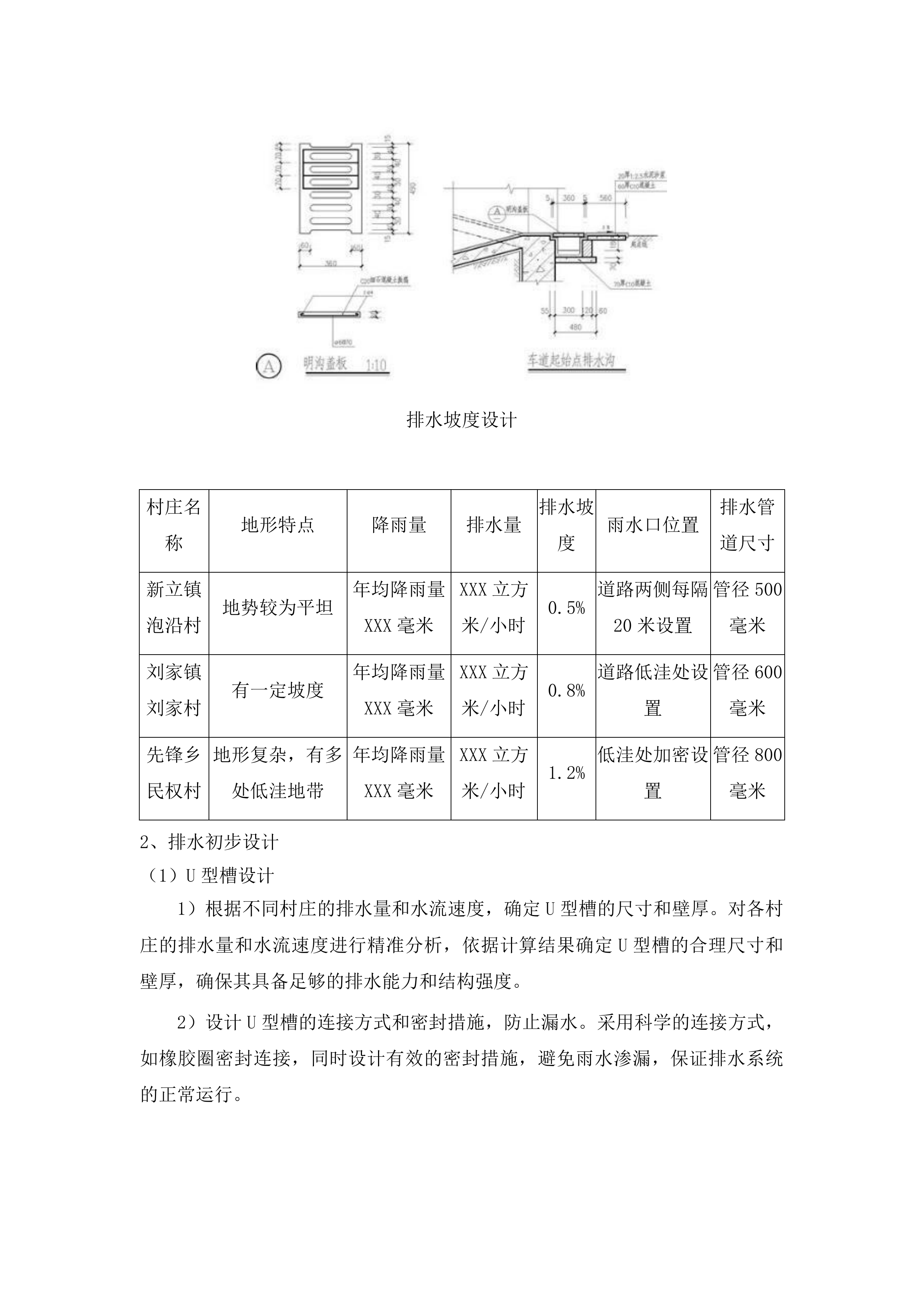
榆树市和美乡村建设项目初步设计、施工图设计及预算投标方案 第一章 满足竞争性谈判文件要求 2 第一节 项目设计内容响应 2 一、 十八个村设计服务 2 二、 专项工程设计方案 19 三、 设计成果组成要素 38 四、 设计说明文件编制 59 第二节 工程量明细响应 77 一、 各村工程量清单 77 二、 工程量对应村庄参数 90 三、 工程量计算依据 103 四、 特殊结构设计说明 124 第三节 工期履约承诺 145 一、 设计总工期承诺 145 二、 设计进度计划安排 157 三、 人员调配保障方案 171 四、 工期风险应对措施 184 第四节 质量标准响应 205 一、 设计成果标准遵循 205 二、 设计质量控制流程 224 三、 成果提交复核确认 239 四、 设计修改完善承诺 246 第五节 服务配合承诺 259 一、 评审配合服务内容 259 二、 服务响应机制建立 273 三、 设计交底施工配合 287 四、 技术支持服务保障 299 满足竞争性谈判文件要求 项目设计内容响应 十八个村设计服务 初步设计编制 道路初步设计 水泥路面设计 1)分析不同村庄的交通状况和承载需求,确定水泥混凝土路面的强度等级和配合比。依据村庄日常车流量、车辆类型等,精准计算出能满足长期使用的强度标准,并合理调配水泥、砂石等材料的比例,确保路面质量。 2)根据村庄的布局和道路走向,设计水泥路面的伸缩缝和施工缝位置。充分考虑村庄地形地貌、建筑物分布等因素,科学规划伸缩缝和施工缝,避免因温度变化、路面沉降等问题导致路面开裂。 3)考虑村庄的景观需求,对水泥路面的表面纹理和颜色进行初步设计。结合村庄整体风格和周边环境,选择合适的表面纹理以增强防滑性能,同时挑选协调的颜色提升美观度。 村庄名称 交通状况 强度等级 配合比 伸缩缝位置 表面纹理 颜色 新立镇泡沿村 车流量一般,多为小型车辆 C30 水泥:砂:石子=1:2:3 每隔5米设置 横纹 灰色 刘家镇刘家村 有一定车流量,含部分中型车辆 C35 水泥:砂:石子=1:1.8:3.2 每隔4米设置 网格纹 浅灰色 先锋乡民权村 车流量较大,有大型车辆通行 C40 水泥:砂:石子=1:1.6:3.4 每隔3米设置 菱形纹 深灰色 沥青路面设计 1)根据当地的气候条件和交通流量,选择合适的沥青材料和级配类型。榆树市气候四季分明,冬季寒冷,夏季炎热,结合各村庄不同的交通流量,挑选能适应温度变化且具有良好耐久性的沥青材料和合理的级配类型。 2)设计沥青路面的平整度和抗滑性能指标,保障行车安全。严格按照国家相关标准,确定合适的平整度和抗滑性能指标,通过优化施工工艺确保指标达标,为行车提供安全保障。 3)结合村庄的道路规划,确定沥青路面的摊铺工艺和施工顺序。依据村庄道路的走向、宽度、周边环境等因素,制定科学合理的摊铺工艺和施工顺序,提高施工效率和质量。 道路排水设计 1)根据村庄的地形和降雨量,计算道路排水系统的排水量和排水坡度。详细测量各村庄地形起伏,结合榆树市历年降雨量数据,精确计算排水系统所需的排水量和合适的排水坡度,确保雨水能迅速排出。 2)设计雨水口和排水管道的位置和尺寸,确保雨水能够及时排出。根据道路走向和地势特点,合理规划雨水口和排水管道的位置,确定其尺寸大小,保障排水顺畅。 3)考虑道路周边的农田和水系,对排水系统与周边环境的衔接进行初步设计。充分尊重村庄周边农田灌溉和水系生态需求,使排水系统与周边环境和谐融合,避免对农田和水系造成不良影响。 排水坡度设计 村庄名称 地形特点 降雨量 排水量 排水坡度 雨水口位置 排水管道尺寸 新立镇泡沿村 地势较为平坦 年均降雨量XXX毫米 XXX立方米/小时 0.5% 道路两侧每隔20米设置 管径500毫米 刘家镇刘家村 有一定坡度 年均降雨量XXX毫米 XXX立方米/小时 0.8% 道路低洼处设置 管径600毫米 先锋乡民权村 地形复杂,有多处低洼地带 年均降雨量XXX毫米 XXX立方米/小时 1.2% 低洼处加密设置 管径800毫米 排水初步设计 U型槽设计 1)根据不同村庄的排水量和水流速度,确定U型槽的尺寸和壁厚。对各村庄的排水量和水流速度进行精准分析,依据计算结果确定U型槽的合理尺寸和壁厚,确保其具备足够的排水能力和结构强度。 2)设计U型槽的连接方式和密封措施,防止漏水。采用科学的连接方式,如橡胶圈密封连接,同时设计有效的密封措施,避免雨水渗漏,保证排水系统的正常运行。 3)考虑U型槽的安装和维护便利性,对U型槽的支撑结构进行初步设计。设计便于安装和拆卸的支撑结构,降低施工难度和后期维护成本,提高工作效率。 排水系统连接设计 排水坡度设计 1)分析村庄的地形地貌,确定排水沟的排水坡度,保证排水顺畅。深入研究各村庄的地形起伏、地势走向等,结合排水量要求,确定能使雨水快速排出的排水坡度。 2)根据排水沟的长度和排水量,对排水坡度进行优化设计。综合考虑排水沟长度和排水量大小,进一步优化排水坡度,提高排水效率,减少积水现象。 3)考虑排水沟的自清能力,对排水坡度的最小值进行合理设定。为防止排水沟内杂物堆积,影响排水效果,合理设定排水坡度的最小值,确保排水沟具有一定的自清能力。 村庄名称 地形地貌 排水沟长度 排水量 排水坡度 自清能力要求 新立镇泡沿村 地势平坦 XXX米 XXX立方米/小时 0.3% 能排出常见杂物 刘家镇刘家村 有一定坡度 XXX米 XXX立方米/小时 0.5% 能排出较大杂物 先锋乡民权村 地形复杂 XXX米 XXX立方米/小时 0.8% 能排出大量杂物 排水口设计 1)结合村庄的道路和水系情况,确定排水沟的排水口位置和形式。充分考虑村庄道路布局和周边水系分布,选择合适的排水口位置和形式,使雨水能够顺利流入水系。 2)设计排水口的防堵措施,防止杂物进入排水沟。设置格栅、滤网等防堵装置,有效拦截杂物,避免排水口堵塞,保障排水系统的畅通。 3)考虑排水口与周边环境的协调性,对排水口的外观进行初步设计。使排水口外观与村庄整体环境相协调,提升村庄的美观度。 照明初步设计 路灯布置设计 1)分析不同村庄的道路宽度和交通流量,确定路灯的布置方式和间距。详细测量各村庄道路宽度,统计交通流量,根据实际情况选择合适的路灯布置方式,如单侧布置、双侧对称布置等,并合理确定路灯间距,确保道路照明均匀。 2)考虑村庄的景观需求,对路灯的布置位置进行优化设计。结合村庄的景观规划和特色建筑,将路灯布置在既能提供照明又能增强景观效果的位置,提升村庄的整体形象。 3)结合村庄的地形和建筑物分布,避免路灯产生照明死角。充分考虑村庄地形起伏和建筑物遮挡情况,合理调整路灯的高度和角度,消除照明死角,保障行人及车辆的安全。 路灯布置设计 路灯选型设计 1)根据村庄的气候条件和使用环境,选择合适的路灯材质和防护等级。榆树市冬季寒冷、夏季多雨,选择具有良好耐寒、防水性能的路灯材质,并确定相应的防护等级,确保路灯在恶劣环境下正常使用。 2)考虑路灯的照明效果和节能性能,对路灯的光源和灯具进行选型。选用高效节能的光源和灯具,提高照明效果的同时降低能源消耗,实现经济效益和社会效益的双赢。 3)结合村庄的经济实力,选择性价比高的路灯产品。在满足照明需求和质量要求的前提下,综合考虑村庄经济承受能力,挑选价格合理、性能优良的路灯产品。 路灯基础设计 1)根据路灯的高度和重量,计算路灯基础的尺寸和配筋。准确测量路灯的高度和重量,通过力学计算确定路灯基础所需的尺寸和配筋数量,保证路灯基础的稳定性。 2)考虑村庄的地质条件,对路灯基础的类型和施工工艺进行初步设计。对各村庄地质情况进行勘察,根据土壤承载能力等因素,选择合适的路灯基础类型,如独立基础、条形基础等,并制定相应的施工工艺。 3)设计路灯基础的接地系统,确保路灯的使用安全。设置完善的接地系统,将路灯基础与大地可靠连接,防止漏电事故发生,保障人员和设备的安全。 施工图设计绘制 道路施工图设计 路面结构设计 1)精确计算水泥混凝土路面和沥青路面各结构层的厚度和配合比。依据初步设计确定的强度等级和性能要求,运用专业软件和计算公式,精确计算各结构层的厚度和材料配合比,确保路面结构的科学性和合理性。 2)标注路面结构层的施工工艺和质量要求。详细说明各结构层的施工流程、施工方法和质量检验标准,为施工人员提供准确的指导,保证施工质量。 3)设计路面的补强和修复方案,以应对可能出现的病害。针对常见的路面病害,如裂缝、坑洼等,制定相应的补强和修复方案,确保路面在使用过程中能够及时得到维护和修复。 道路附属设计 1)确定路缘石的尺寸、材质和安装方式。根据道路宽度和设计要求,选择合适尺寸和材质的路缘石,并确定科学合理的安装方式,保证路缘石的稳定性和美观性。 2)绘制交通标志和标线的施工图,明确其位置和规格。严格按照交通法规和设计标准,绘制交通标志和标线的详细施工图,准确标注其位置、形状、尺寸和颜色等信息,确保交通指示清晰准确。 3)设计道路的安全防护设施,如护栏和警示标志等。根据道路的危险程度和交通流量,合理设计护栏和警示标志的类型、位置和数量,提高道路的安全性。 道路附属设计 道路排水设计 1)细化道路排水系统的施工图,标注雨水口、排水管道和检查井的尺寸和位置。在初步设计的基础上,进一步细化排水系统施工图,精确标注雨水口、排水管道和检查井的具体尺寸和位置,为施工提供详细的依据。 2)设计排水系统的连接方式和坡度,确保排水顺畅。明确排水管道之间、排水管道与雨水口、检查井之间的连接方式,合理设计排水坡度,保证雨水能够迅速、顺畅地排出。 3)考虑排水系统的维护和清理需求,设置必要的检查孔和检修通道。在排水系统中预留检查孔和检修通道,方便后期对排水管道进行检查、清理和维护,确保排水系统的长期稳定运行。 村庄名称 雨水口位置 排水管道尺寸 检查井位置 连接方式 排水坡度 检查孔设置 检修通道尺寸 新立镇泡沿村 道路两侧每隔XXX米 管径XXX毫米 每隔XXX米设置 橡胶圈密封连接 0.5% 每隔XXX米设置一个 宽度XXX米,高度XXX米 刘家镇刘家村 道路低洼处 管径XXX毫米 根据地形设置 热熔焊接连接 0.8% 关键节点设置 宽度XXX米,高度XXX米 先锋乡民权村 低洼处加密设置 管径XXX毫米 复杂地段加密设置 承插式连接 1.2% 多处设置 宽度XXX米,高度XXX米 排水施工图设计 U型槽施工设计 1)确定U型槽的生产工艺和质量标准。选择先进、成熟的生产工艺,制定严格的质量标准,确保U型槽的生产质量符合设计要求。 2)标注U型槽的安装顺序和连接方式。在施工图上清晰标注U型槽的安装顺序和连接方式,指导施工人员正确安装,保证U型槽的连接紧密、稳固。 3)设计U型槽的基础处理方案,确保其稳定性。根据U型槽所在位置的地质条件,设计合理的基础处理方案,如夯实基础、铺设砂垫层等,增强U型槽的稳定性。 村庄名称 生产工艺 质量标准 安装顺序 连接方式 基础处理方案 新立镇泡沿村 预制生产工艺 符合相关国家标准 从一端向另一端依次安装 橡胶圈密封连接 夯实基础,铺设100毫米砂垫层 刘家镇刘家村 现场浇筑工艺 满足设计强度要求 分段安装,先底部后两侧 钢筋混凝土连接 换填软弱土层,铺设150毫米砂垫层 先锋乡民权村 预制与现场浇筑结合工艺 达到行业先进水平 根据地形灵活安装 螺栓连接 打桩加固,铺设200毫米砂垫层 排水附属设计 1)设计检查井的尺寸、材质和井盖类型。根据排水系统的流量和使用要求,确定检查井的合理尺寸,选择合适的材质,如砖砌、钢筋混凝土等,并挑选适配的井盖类型,如重型铸铁井盖、复合材料井盖等。 2)确定跌水井的位置和形式,标注其尺寸和落差。根据地形和排水坡度变化,合理确定跌水井的位置和形式,精确标注其尺寸和落差,保证排水顺畅,减少水流对排水管道的冲击。 3)选择合适的雨水篦子,标注其规格和安装方式。根据雨水口的尺寸和排水流量,选择具有良好排水性能和防盗功能的雨水篦子,明确其规格和安装方式,确保雨水能顺利进入排水系统。 排水系统连接设计 1)绘制排水管道的连接节点图,标注连接方式和密封要求。详细绘制排水管道的连接节点图,清晰标注连接方式,如橡胶圈密封连接、热熔焊接连接等,并明确密封要求,防止漏水。 2)设计排水系统与周边道路和建筑物的接口,确保排水畅通。充分考虑排水系统与周边道路、建筑物的相对位置和高程关系,设计合理的接口形式,保证排水系统与周边环境的有效衔接。 3)考虑排水系统的伸缩和沉降问题,设置必要的伸缩缝和沉降缝。在排水管道的适当位置设置伸缩缝和沉降缝,以适应温度变化和地基沉降等因素的影响,防止排水管道因伸缩和沉降而损坏。 照明施工图设计 路灯安装设计 1)确定路灯的基础尺寸和配筋,标注基础的施工要求。根据路灯的高度、重量和地质条件,准确计算路灯基础的尺寸和配筋数量,在施工图上明确标注基础的施工要求,如混凝土强度等级、钢筋规格等,确保基础的稳定性。 2)设计路灯的安装支架和固定方式,确保路灯的稳定性。选择合适的安装支架,如悬臂式支架、直杆式支架等,并确定科学合理的固定方式,如螺栓固定、焊接固定等,保证路灯在使用过程中不晃动、不倾斜。 3)标注路灯的安装高度和角度,保证照明效果。在施工图上精确标注路灯的安装高度和角度,使其能够满足道路照明的要求,提供均匀、充足的照明。 电气系统设计 1)计算路灯电气系统的负荷和电流,选择合适的电缆和配电箱。根据路灯的功率、数量和分布情况,准确计算电气系统的负荷和电流,选择截面合适、绝缘性能良好的电缆和容量匹配的配电箱,确保电气系统安全可靠运行。 2)绘制电缆的敷设路线图,标注电缆的埋深和保护措施。详细绘制电缆的敷设路线图,明确电缆的埋深要求,如直埋电缆的埋深不应小于0.7米,并标注电缆的保护措施,如穿钢管保护、设置电缆沟等,防止电缆受到外力破坏和环境因素影响。 3)设计路灯的接地系统,确保电气安全。设置完善的接地系统,将路灯的金属外壳、配电箱等与接地极可靠连接,降低触电风险,保障人员和设备的安全。 村庄名称 路灯负荷 电流计算值 电缆型号 配电箱容量 电缆敷设路线 电缆埋深 保护措施 接地系统设置 新立镇泡沿村 XXX千瓦 XXX安培 YJV-XXX XXX千伏安 沿道路一侧敷设 0.8米 穿钢管保护 采用角钢接地极 刘家镇刘家村 XXX千瓦 XXX安培 VV-XXX XXX千伏安 随道路走向敷设 0.7米 设置电缆沟 利用建筑物基础接地 先锋乡民权村 XXX千瓦 XXX安培 ZR-YJV-XXX XXX千伏安 根据地形敷设 0.9米 双层保护管 环形接地网 路灯控制设计 1)选择合适的路灯控制方式,如定时控制、光控或智能控制。根据村庄的实际需求和使用习惯,选择最适合的路灯控制方式。定时控制可根据不同季节和时间段设置路灯的开关时间;光控可根据环境光线强度自动控制路灯的开关;智能控制则可实现远程监控、调光等功能,提高路灯的管理效率和节能效果。 2)设计路灯的节能措施,如采用节能灯具和智能调光系统。选用高效节能的LED灯具,降低能源消耗;同时,配备智能调光系统,根据实际照明需求自动调节路灯亮度,进一步节约能源。 3)绘制路灯控制线路图,标注控制设备的位置和连接方式。详细绘制路灯控制线路图,准确标注控制设备的位置,如控制器、传感器等,并明确其连接方式,确保路灯控制功能的正常实现。 工程预算文件编制 道路预算编制 路面工程预算 1)计算水泥混凝土路面和沥青路面的材料用量和费用。根据设计要求和施工图纸,精确计算水泥、砂石、沥青等材料的用量,并结合市场价格,计算出材料费用。同时,考虑材料运输、损耗等因素,确保预算的准确性。 2)确定路面施工的人工费用和机械费用。依据施工进度和施工工艺,估算所需的人工数量和机械台班数,结合当地人工工资和机械租赁价格,确定人工费用和机械费用。 3)考虑路面施工的损耗和风险因素,适当增加预算费用。在预算中预留一定比例的费用,以应对施工过程中可能出现的材料损耗、天气变化、设计变更等风险因素,保证工程顺利进行。 附属工程预算 1)计算路缘石、交通标志和标线等附属设施的材料费用和安装费用。根据设计规格和数量,计算路缘石、交通标志、标线等附属设施的材料费用,并考虑安装过程中的人工、机械等费用,得出附属设施的总费用。 2)确定附属工程的人工费用和管理费用。根据附属工程的施工难度和工作量,估算所需的人工数量和管理成本,确定人工费用和管理费用。 3)考虑附属工程的设计变更和调整因素,预留一定的预算空间。由于附属工程在施工过程中可能会根据实际情况进行设计变更和调整,因此在预算中预留一定的费用,以应对这些变化。 附属设施名称 材料费用 安装费用 人工费用 管理费用 预留费用 路缘石 XXX元 XXX元 XXX元 XXX元 XXX元 交通标志 XXX元 XXX元 XXX元 XXX元 XXX元 交通标线 XXX元 XXX元 XXX元 XXX元 XXX元 间接费用预算 1)计算道路施工的管理费、规费和利润等间接费用。按照相关规定和行业标准,计算道路施工过程中的管理费、规费和利润等间接费用,确保各项费用的合理性和合规性。 2)确定间接费用的计算方法和费率。根据项目特点和市场行情,确定间接费用的计算方法和费率,如管理费可按直接费用的一定比例计算,规费按照国家规定的标准计算。 3)考虑间接费用的市场波动和政策变化因素,对预算进行适当调整。关注市场价格波动和政策法规变化,及时对间接费用预算进行调整,以适应实际情况的变化。 排水预算编制 U型槽工程预算 1)计算U型槽的材料用量和费用。根据设计尺寸和数量,准确计算U型槽所需的水泥、钢筋、砂石等材料的用量,并结合市场价格,计算出材料费用。 2)确定U型槽的生产和运输费用。考虑U型槽的生产工艺和运输距离,估算生产和运输过程中的人工、机械、燃料等费用,确定U型槽的生产和运输总费用。 3)考虑U型槽施工的损耗和安装难度,增加相应的预算费用。由于U型槽施工过程中可能会出现材料损耗、安装困难等情况,在预算中适当增加费用,以保证施工质量和进度。 附属工程预算 1)计算排水附属设施,如检查井、跌水井和雨水篦子等的费用。根据设计规格和数量,计算排水附属设施的材料费用和制作费用,并考虑运输、安装等费用,得出附属设施的总费用。 2)确定附属工程的安装费用和人工费用。根据附属工程的施工难度和工作量,估算所需的人工数量和安装费用,确定附属工程的安装费用和人工费用。 3)考虑附属工程的设计变更和维护成本,预留一定的预算资金。由于附属工程在施工和使用过程中可能会进行设计变更和维护,在预算中预留一定的资金,以应对这些情况。 间接费用预算 1)计算排水工程的管理费、规费和利润等间接费用。按照相关规定和标准,计算排水工程施工过程中的管理费、规费和利润等间接费用,确保费用的合理性和合规性。 2)确定间接费用的计算基数和费率。根据排水工程的特点和市场行情,确定间接费用的计算基数和费率,如管理费可按直接费用的一定比例计算,规费按照国家规定的标准计算。 3)考虑排水工程的风险因素,如地下水位变化和地质条件复杂等,增加风险费用。由于排水工程施工过程中可能会遇到地下水位变化、地质条件复杂等风险因素,在预算中增加一定的风险费用,以应对这些不确定性。 照明预算编制 路灯设备预算 1)计算路灯的采购费用,包括灯具、灯杆和基础等。根据设计要求和市场价格,计算路灯的灯具、灯杆、基础等设备的采购费用,并考虑运输、保险等费用,得出路灯设备的总费用。 2)确定路灯的运输费用和保险费用。根据路灯的数量、运输距离和运输方式,估算路灯的运输费用;同时,为确保路灯在运输过程中的安全,购买相应的保险,确定保险费用。 3)考虑路灯的品牌和质量差异,对预算进行合理调整。由于不同品牌和质量的路灯价格存在差异,在预算中根据项目实际需求和质量要求,对路灯采购费用进行合理调整。 电气系统预算 1)计算电缆、配电箱和控制设备等电气系统的费用。根据路灯的分布和电气设计要求,计算电缆、配电箱、控制设备等电气系统的设备费用,并考虑安装、调试等费用,得出电气系统的总费用。 2)确定电气系统的安装费用和调试费用。根据电气系统的施工难度和工作量,估算所需的人工数量和安装、调试费用,确定电气系统的安装费用和调试费用。 3)考虑电气系统的节能措施和智能化升级需求,预留一定的预算空间。为了提高电气系统的节能效果和智能化水平,在预算中预留一定的费用,用于采用节能灯具、智能调光系统等节能措施和进行智能化升级。 间接费用预算 1)计算照明工程的管理费、规费和利润等间接费用。按照相关规定和标准,计算照明工程施工过程中的管理费、规费和利润等间接费用,确保费用的合理性和合规性。 2)确定间接费用的计算方法和标准。根据照明工程的特点和市场行情,确定间接费用的计算方法和标准,如管理费可按直接费用的一定比例计算,规费按照国家规定的标准计算。 3)考虑照明工程的后期维护和更换成本,增加相应的预算费用。由于照明工程在使用过程中需要进行定期维护和设备更换,在预算中增加一定的费用,以应对后期维护和更换成本。 设计成果整合提交 设计文件整理 初步设计整理 1)收集和整理初步设计的相关图纸、说明和计算书。安排专人负责收集初步设计阶段产生的各类图纸、设计说明和计算书等文件,按照专业和类别进行分类整理,确保文件的完整性和准确性。 2)核对初步设计文件的一致性和协调性。仔细检查初步设计文件中各专业之间的设计参数、技术要求等是否一致,各部分设计内容是否协调,避免出现矛盾和冲突。 3)对初步设计文件进行编号和归档,便于查阅和管理。为每个初步设计文件赋予唯一的编号,并建立详细的档案目录,将文件妥善归档,方便后续查阅和管理。 施工图设计整理 1)整理施工图设计的图纸和技术要求,确保图纸清晰、准确。对施工图设计的图纸进行仔细审核,检查图纸的标注是否清晰、尺寸是否准确、技术要求是否明确,确保图纸质量符合要求。 2)检查施工图设计文件的审核意见和修改记录。查阅施工图设计文件的审核意见和修改记录,确保所有审核意见都得到了妥善处理,修改内容符合设计要求。 3)按照专业和部位对施工图设计文件进行分类装订。将施工图设计文件按照道路、排水、照明等专业和不同部位进行分类,采用专业的装订方式进行装订,便于查阅和保存。 工程预算整理 1)收集和汇总工程预算文件的各项费用明细和计算依据。全面收集工程预算文件中的各项费用明细,如材料费用、人工费用、机械费用等,并整理其计算依据,确保预算数据的准确性和可追溯性。 2)核对工程预算文件的准确性和合理性。对工程预算文件进行仔细核对,检查各项费用的计算是否准确、费率是否合理、是否存在漏项或重复计算等问题,保证预算文件的质量。 3)编制工程预算文件的总表和分部分项表,便于统计和分析。将工程预算文件中的各项费用进行汇总,编制总表和分部分项表,直观展示工程的总造价和各部分费用情况,为统计和分析提供便利。 设计说明编写 设计思路说明 1)介绍设计方案的整体构思和布局,以及如何结合村庄的实际情况进行设计。阐述设计方案是如何根据榆树市各村庄的地形地貌、交通状况、景观特色等实际情况进行整体构思和布局的,强调设计的针对性和实用性。 2)说明设计过程中考虑的主要因素,如地形、交通、环境和经济等。详细说明在设计过程中充分考虑了地形起伏对排水和道路建设的影响、交通流量对路灯照明和道路宽度的要求、环境保护对排水系统和景观设计的约束以及村庄经济实力对预算的限制等主要因素。 3)阐述设计方案的创新点和亮点,以及如何提高项目的质量和效益。介绍设计方案中采用的新技术、新材料、新方法等创新点,以及这些创新如何提高项目的质量、降低成本、提升景观效果和改善村民生活环境等效益。 技术参数说明 1)详细解释设计文件中各项技术参数的含义和取值范围。对设计文件中涉及的水泥混凝土路面强度等级、沥青路面级配类型、排水坡度、路灯照明亮度等各项技术参数的含义进行详细解释,并明确其取值范围,确保施工人员和相关人员能够准确理解和执行。 2)说明技术参数的确定依据和计算方法,确保其合理性和可靠性。阐述各项技术参数是根据国家相关标准、榆树市的气候条件、村庄的实际需求等确定的,以及采用了哪些科学的计算方法,保证技术参数的合理性和可靠性。 3)对技术参数的变更和调整情况进行说明,以及对项目的影响。如果在设计过程中对某些技术参数进行了变更和调整,说明变更的原因、调整的内容以及对项目进度、质量和成本等方面的影响。 施工注意说明 1)提出施工过程中的注意事项和质量要求,确保施工符合设计意图。明确施工过程中在材料采购、施工工艺、质量检验等方面的注意事项和质量要求,如水泥混凝土路面的浇筑温度、沥青路面的摊铺压实度、排水管道的连接密封等,保证施工质量与设计要求一致。 2)说明施工过程中可能遇到的问题和解决方法,以及对施工安全的保障措施。列举施工过程中可能遇到的如地质条件复杂、天气变化等问题,并提供相应的解决方法。同时,强调施工安全的重要性,说明采取的安全保障措施,如设置安全警示标志、配备安全防护用品等。 3)强调施工过程中对环境保护和文明施工的要求。要求施工单位在施工过程中采取有效的环境保护措施,减少扬尘、噪音等污染,保护村庄的生态环境。同时,倡导文明施工,保持施工现场的整洁有序,避免对村民的正常生活造成影响。 施工阶段 注意事项 质量要求 可能问题 解决方法 安全保障措施 环保要求 道路施工 控制路面平整度 符合国家相关标准 路基沉降 加强夯实处理 设置警示标志 减少扬尘污染 排水施工 保证管道连接密封 无渗漏现象 地下水位高 采取降水措施 佩戴防护用品 避免污水排放 照明施工 确保电气连接安全 绝缘性能良好 灯具损坏 及时更换 遵守电气安全规范 合理处理废弃物 成果提交交付 提交时间安排 1)确定设计成果的提交时间节点,确保按时交付。根据合同签订之日起12天内完成的要求,制定详细的提交时间计划,明确初步设计、施工图设计、工程预算等各阶段成果的具体提交时间节点,确保设计成果能够按时交付。 2)制定提交计划,合理安排各项工作的进度和顺序。按照提交时间节点,制定详细的提交计划,对收集资料、设计绘图、审核修改、文件整理等各项工作进行合理安排,确保工作有条不紊地进行。 3)预留一定的时间用于应对可能出现的突发情况和延误。考虑到施工过程中可能会遇到不可抗力因素、设计变更等突发情况,预留一定的时间作为缓冲,以应对可能出现的延误,保证项目能够按时完成。 提交方式选择 1)选择合适的提交方式,如邮寄、快递或现场交付等。根据设计成果的数量、重要性和紧急程度,选择最适合的提交方式。对于重要且时间紧迫的文件,可选择现场交付;对于数量较多的文件,可采用快递方式提交。 2)确保提交过程中的文件安全和完整性,避免文件丢失或损坏。在提交文件前,对文件进行妥善包装和保护,选择信誉良好的快递公司或可靠的交付人员,确保文件在运输和交付过程中的安全和完整性。 3)提供提交文件的签收证明,以便跟踪和查询。要求接收方在收到文件后提供签收证明,如签字确认的回执单等,方便对文件提交情况进行跟踪和查询。 评审验收配合 1)积极配合采购人进行设计成果的评审工作,解答评审过程中提出的问题。安排专业的设计人员参加评审会议,认真听取评审专家的意见和建议,及时解答评审过程中提出的问题,确保评审工作顺利进行。 2)根据评审意见,及时对设计成果进行修改和完善。对评审意见进行认真分析和研究,按照要求对设计成果进行修改和完善,确保设计质量符合采购人的需求。 3)协助采购人进行设计成果的验收工作,确保项目顺利通过验收。在验收过程中,提供必要的技术支持和资料,协助采购人对设计成果进行全面检查和评估,确保项目能够顺利通过验收。 专项工程设计方案 水泥混凝土路面设计 路面厚度设计 交通流量分析 1)对本项目涉及的18个村过往车辆类型和数量进行详细统计分析,全面掌握不同路段的交通流量状况。针对不同类型车辆的荷载特点,如货车、客车等,以及它们的行驶频率,为路面厚度设计提供精确依据。 2)依据交通流量大小,科学地将路段划分为不同等级。对于交通流量大、重载车辆多的路段,在路面厚度设计上适当增加厚度,以提高路面的承载能力;而对于交通流量较小的路段,则合理设计厚度,避免资源浪费。 3)充分考虑未来交通流量的增长趋势,结合当地的发展规划和经济趋势,在设计中预留一定的安全系数。确保路面在未来一定时期内,即使交通流量增加,也能保持良好的使用性能,减少因交通流量增长而导致的路面损坏。 水泥混凝土路面厚度设计 交通流量分析 地质条件考量 1)对每个村的地质情况展开详细勘察工作,运用专业的勘察设备和技术,深入了解土壤的承载能力和稳定性。通过地质钻探、土工试验等手段,获取准确的地质数据,为后续设计提供可靠支持。 2)针对地质条件较差的区域,如软土地基、湿陷性黄土等,制定相应的地基处理措施。采用换填、加固等方法,改善地基的承载性能,确保路面与地基能够协同工作,避免因地基沉降导致路面开裂。 3)根据地质勘察结果,及时调整路面厚度设计方案。对于地质条件复杂的地段,适当增加路面厚度或采取特殊的结构设计,以适应地基的变化,保证路面的整体稳定性和耐久性。 地质条件勘察 气候因素影响 1)深入分析当地的气候特点,包括气温变化、降水情况等。收集当地多年的气象数据,评估气候因素对路面的影响程度。了解气温的季节性变化和极端气温情况,以及降水的分布规律和强度,为路面设计提供参考。 2)在气温变化较大的地区,精心设计合适的伸缩缝。根据当地的气温变化范围和路面材料的性能,确定伸缩缝的间距和宽度,并设置传力杆,保证路面在温度变化时能够自由伸缩,防止因温度应力而开裂。 3)针对多雨地区,优化路面排水设计。合理设置路面横坡和纵坡,确保雨水能够迅速排出路面。同时,在路面边缘设置雨水口和排水管道,将雨水引入排水系统,避免积水对路面造成损坏。 路面材料选择 水泥质量控制 1)严格检查水泥的出厂合格证和质量检验报告,确保其质量符合国家标准和本项目的要求。对水泥的各项性能指标进行详细核对,如强度等级、安定性、凝结时间等,保证水泥的质量可靠。 2)对水泥进行现场抽样检测,按照相关标准和规范的要求,选取具有代表性的水泥样品进行检测。验证其强度、安定性等指标是否满足设计要求,确保使用的水泥质量合格。 3)选择信誉良好的水泥供应商,与供应商建立长期稳定的合作关系。对供应商的生产能力、质量控制体系等进行考察,保证水泥的质量稳定,供应及时。 路面材料选择 骨料级配优化 1)对骨料进行筛分分析,采用专业的筛分设备和方法,确定其颗粒级配情况。了解骨料的粒径分布、细度模数等指标,为优化级配提供依据。 2)通过调整骨料的级配,使混凝土具有良好的和易性和密实性。合理搭配不同粒径的骨料,减少空隙率,提高混凝土的强度和耐久性。同时,控制骨料的含泥量和泥块含量,避免对混凝土性能产生不利影响。 3)选用质地坚硬、洁净的骨料,对骨料的来源进行严格筛选。避免使用含有有害物质的骨料,如硫化物、氯化物等,确保骨料的质量符合要求,保证混凝土的性能稳定。 外加剂作用 1)根据混凝土的性能要求,合理选用外加剂。如在需要提高混凝土强度时,选用早强剂;在需要改善混凝土和易性时,选用减水剂等。根据不同的工程部位和施工条件,选择合适的外加剂品种和掺量。 2)严格控制外加剂的掺量,按照产品说明书和相关标准的要求,准确称量外加剂的用量。对外加剂的掺量进行试验验证,确保其对混凝土性能的改善效果达到最佳,同时避免因掺量不当而影响混凝土的质量。 3)对外加剂进行适应性试验,将外加剂与水泥和骨料进行混合试验。观察混凝土的工作性能、凝结时间、强度发展等情况,保证外加剂与水泥和骨料的相容性良好,确保混凝土的质量稳定。 路面接缝设计 伸缩缝布置 1)根据路面的长度和温度变化情况,精确确定伸缩缝的间距和宽度。考虑当地的气候条件和路面材料的特性,合理设置伸缩缝,保证路面在温度变化时能够自由伸缩,避免因温度应力而产生裂缝。 2)在伸缩缝处设置传力杆,采用合适的传力杆材料和尺寸。传力杆能够有效地传递车辆荷载,保证路面的传荷能力,减少伸缩缝处的病害发生。 3)对伸缩缝进行定期维护,安排专业的维护人员进行巡查。及时清理伸缩缝内的杂物,如泥土、砂石等,确保伸缩缝的正常工作,延长路面的使用寿命。 路面接缝设计 胀缝设置 1)在路面的特定位置设置胀缝,如交叉口、桥梁两端等。这些位置由于车辆荷载和温度变化的影响较大,容易产生较大的变形,设置胀缝可以有效地释放应力,避免路面损坏。 2)胀缝内填充弹性材料,选择具有良好弹性和耐久性的填充材料。弹性材料能够适应路面的膨胀变形,同时防止水分和杂物进入胀缝,保证胀缝的正常功能。 3)对胀缝进行防水处理,采用防水密封材料对胀缝进行密封。防止水分渗入路面结构,避免因水分侵蚀而导致路面病害的发生,提高路面的使用寿命。 施工缝处理 1)在施工过程中,合理安排施工缝的位置。尽量减少施工缝对路面整体性的影响,选择在路面结构受力较小的部位设置施工缝,如伸缩缝附近、路面板块的中间等。 2)对施工缝进行凿毛处理,使用专用的凿毛设备对施工缝表面进行处理。增加新旧混凝土的粘结力,保证施工缝处的混凝土能够形成一个整体,提高路面的强度和耐久性。 3)在施工缝处设置止水带,选用质量可靠的止水带材料。止水带能够有效地防止水分渗透,避免因水分侵蚀而导致施工缝处的病害发生,保证路面的防水性能。 沥青路面结构设计 路面结构分层 面层设计 1)选用优质的沥青混合料作为面层材料,确保其具有良好的抗滑、耐磨和抗疲劳性能。根据本项目的交通流量和使用要求,选择合适的沥青和骨料,严格控制沥青混合料的配合比,保证面层的质量。 2)根据路面的使用要求,精确确定面层的厚度和级配类型。考虑车辆荷载、行驶速度、气候条件等因素,合理设计面层的结构,提高路面的使用性能。 3)对面层进行特殊处理,如微表处、稀浆封层等。这些处理方法可以提高路面的平整度和防水性能,延长路面的使用寿命。以下是不同处理方法的相关参数: 处理方法 厚度(mm) 适用条件 性能提升 微表处 5-10 轻度病害路面、预防性养护 抗滑、防水、平整度 稀浆封层 3-6 新铺路面、基层封水 防水、平整度 基层设计 1)选择合适的基层材料,如水泥稳定碎石、二灰稳定碎石等。这些材料具有较高的强度和稳定性,能够承受车辆荷载的作用,为面层提供坚实的支撑。 2)根据基层的承载能力和变形特性,准确确定其厚度和压实度要求。通过试验和计算,合理设计基层的结构,保证基层的性能满足设计要求。 3)对基层进行质量控制,从原材料的检验、配合比的设计到施工过程的监督,严格按照相关标准和规范进行操作。确保基层的质量符合设计标准,为路面的整体性能提供保障。 底基层设计 1)底基层采用低强度的材料,如级配碎石、石灰土等。这些材料能够起到扩散荷载和改善路基性能的作用,减少车辆荷载对路基的影响。 2)根据底基层的功能要求,合理确定其厚度和压实度标准。考虑路基的承载能力、路面的使用要求等因素,设计底基层的结构,保证底基层的性能满足工程需要。 3)对底基层进行施工质量监控,在施工过程中,加强对原材料、施工工艺、压实度等方面的检查。及时发现和处理质量问题,保证底基层的施工质量,为路面的长期稳定提供基础。 沥青材料选择 气候适应性 1)在高温地区,选用针入度较小、软化点较高的沥青。这种沥青能够提高路面的高温稳定性,减少车辙等病害的发生,保证路面在高温环境下的使用性能。 2)在低温地区,选择针入度较大、延度较好的沥青。它可以增强路面的低温抗裂性能,防止路面在低温下出现裂缝,提高路面的耐久性。 3)根据当地的气温变化范围,合理调整沥青的标号。结合气象数据和工程经验,选择最适合当地气候条件的沥青标号,确保路面的性能稳定。 质量检测标准 1)按照国家和行业标准,对沥青进行多项性能指标的检测。包括针入度、软化点、延度、闪点等指标,全面评估沥青的质量。 2)建立严格的质量检验制度,对每一批次的沥青进行抽样检测。确保沥青的质量符合设计要求,防止不合格的沥青用于工程中。 3)确保沥青的质量符合设计要求,保证路面的使用寿命。通过严格的质量控制,提高路面的性能和耐久性,减少维修和养护成本。 改性沥青应用 1)根据路面的特殊要求,选择合适的改性剂对沥青进行改性。如提高路面的高温稳定性、低温抗裂性能等,选用不同类型的改性剂。 2)对改性沥青的生产工艺进行严格控制,确保其性能稳定。从改性剂的添加量、搅拌时间、温度等方面进行精确控制,保证改性沥青的质量。 3)在实际工程中,推广应用改性沥青,提高路面的使用性能。通过工程实践,验证改性沥青的效果,为类似工程提供参考。 路面排水设计 横坡与纵坡设计 1)根据路面的宽度和排水要求,精确确定合理的横坡坡度。考虑路面的类型、车辆行驶速度等因素,保证雨水能够迅速排出路面。 2)结合地形条件,设计合适的纵坡,使雨水能够顺畅排出。在满足排水要求的前提下,尽量减少纵坡对车辆行驶的影响。 3)对横坡和纵坡进行精确施工,确保其符合设计标准。在施工过程中,加强测量和控制,保证路面的平整度和排水性能。以下是不同路面宽度对应的横坡坡度和纵坡建议: 路面宽度(m) 横坡坡度(%) 纵坡(%) 小于9 1.5-2.5 0.3-3 9-15 2-3 0.3-3 大于15 2.5-3.5 0.3-3 排水设施设置 1)在路面边缘设置雨水口和排水管道,将路面雨水引入排水系统。合理布置雨水口的间距和位置,保证雨水能够及时收集和排出。 2)对排水设施进行定期清理和维护,防止杂物堵塞排水管道。安排专人负责排水设施的维护工作,确保排水畅通。 3)在排水管道的连接处采取密封措施,防止漏水。选用合适的密封材料,保证排水系统的密封性,避免水分渗透到路基中。 透水沥青路面 1)采用透水沥青混合料铺筑路面,使雨水能够渗透到路面结构内部。这种路面可以减少路面积水,降低雨天行车的风险,提高行车安全性。 2)对透水沥青路面的孔隙率和透水系数进行严格控制,保证其排水效果。通过试验和检测,确保透水沥青路面的性能符合设计要求。 3)在透水沥青路面下设置排水基层,进一步提高排水能力。排水基层可以快速将渗透下来的雨水排出路面结构,减少水分对路面的影响。 排水沟系统设计 排水沟布局规划 地形分析 1)对每个村的地形进行详细测量和分析,运用先进的测量技术和设备,获取准确的地形数据。了解地势高低和坡度变化,为排水沟的布局提供基础信息。 2)根据地形特点,确定排水沟的最佳走向和坡度。使水流能够顺畅排出,减少水流对排水沟的冲刷和淤积,提高排水效率。 3)在地形复杂的区域,采取适当的措施,如设置跌水、消能设施等。这些措施可以防止水流冲刷,保证排水沟的稳定性和安全性。以下是不同地形条件下排水沟的设计参数: 地形条件 排水沟走向 坡度(‰) 措施 平坦地区 直线或折线 0.3-1 适当加密排水口 缓坡地区 顺坡布置 1-3 设置跌水 陡坡地区 之字形或阶梯形 3-5 设置消能设施 水流收集 1)在道路两侧、建筑物周边等容易积水的地方设置排水沟,及时收集雨水。合理规划排水沟的位置和走向,确保能够有效地收集雨水。 2)合理设置排水沟的断面尺寸,根据当地的降雨量和汇水面积进行计算。确保其能够容纳最大流量的雨水,避免排水不畅导致积水。 3)对排水沟的进水口进行优化设计,采用格栅、滤网等装置。提高雨水的收集效率,减少杂物进入排水沟,保证排水系统的正常运行。 系统衔接 1)将排水沟与雨水口、排水管道等排水设施进行无缝连接,确保排水畅通。在连接部位,采用合适的连接方式和密封材料,保证连接的可靠性。 2)对连接处进行密封处理,防止漏水和杂物进入排水系统。定期检查连接处的密封情况,及时修复损坏的密封部位。 3)在排水系统的交汇处设置检查井,便于维护和清理。检查井的尺寸和结构应符合相关标准和规范的要求,方便工作人员进行操作。以下是不同管径排水管道交汇处检查井的设计参数: 排水管道管径(mm) 检查井尺寸(长×宽,m) 井壁厚度(mm) 井盖类型 小于400 1×1 150 铸铁井盖 400-800 1.2×1.2 200 球墨铸铁井盖 大于800 1.5×1.5 250 复合材料井盖 排水沟断面设计 排水量计算 1)根据当地的降雨量和汇水面积,运用专业的计算公式和软件,计算排水沟的最大排水量。考虑暴雨等极端天气情况,确保排水沟能够满足排水需求。 2)考虑到暴雨等极端天气情况,适当增加排水量的安全系数。根据当地的气象历史数据和经验,确定合理的安全系数,提高排水沟的排水能力。 3)根据排水量确定排水沟的断面尺寸,结合排水沟的形状和坡度,进行优化设计。保证其排水能力,同时减少占地面积和工程造价。以下是不同排水量对应的排水沟断面尺寸: 排水量(m³/s) 矩形断面(宽×高,m) 梯形断面(底宽×顶宽×高,m) U型断面(管径,m) 小于0.5 0.3×0.4 0.2×0.4×0.3 0.3 0.5-1 0.4×0.5 0.3×0.6×0.4 0.4 1-2 0.5×0.6 0.4×0.8×0.5 0.5 断面形状选择 1)矩形断面适用于排水量大、水流速度快的情况。它具有施工简单、排水效率高的优点,能够快速排出大量的雨水。 2)梯形断面具有较好的稳定性,适用于边坡较缓的地区。在这种地形条件下,梯形断面可以减少边坡的坍塌风险,保证排水沟的安全运行。 3)U型断面的水力性能较好,适用于小流量排水。它的水流阻力小,能够有效地减少水流的能量损失,提高排水效率。 边坡稳定性 1)对排水沟的边坡进行岩土力学分析,评估其稳定性。采用专业的分析软件和方法,考虑边坡的地质条件、坡度、地下水等因素,判断边坡是否稳定。 2)根据边坡的地质条件和坡度,采取相应的加固措施。如铺设草皮、设置挡土墙等,提高边坡的稳定性,防止边坡坍塌。 3)定期对边坡进行检查和维护,及时发现和处理潜在的安全隐患。安排专人负责边坡的检查工作,对发现的问题及时进行处理,保证排水沟的安全运行。 排水沟材料选用 混凝土排水沟 1)混凝土排水沟具有强度高、耐久性好的优点,适用于大型排水工程。能够承受较大的水流压力和车辆荷载,保证排水系统的长期稳定运行。 2)对混凝土的配合比进行优化设计,提高其抗渗性和抗冻性。选用优质的水泥、骨料和外加剂,严格控制配合比,确保混凝土的性能符合要求。 3)在混凝土表面进行防水处理,延长其使用寿命。采用防水涂料、防水卷材等防水材料,对混凝土表面进行处理,防止水分渗透到混凝土内部,导致混凝土损坏。 砖砌排水沟 1)砖砌排水沟施工方便、成本较低,适用于小型排水项目。它可以根据现场实际情况进行灵活施工,减少施工难度和成本。 2)对砖块的质量进行严格把关,确保其强度和耐久性。选择质量合格的砖块,对砖块的尺寸、强度等指标进行检验,保证砖砌排水沟的质量。 3)采用合适的砌筑工艺,保证砖砌排水沟的整体性和密封性。在砌筑过程中,控制灰缝的厚度和质量,采用勾缝等工艺,提高排水沟的防水性能。 塑料排水沟 1)塑料排水沟具有重量轻、安装方便的特点,适用于临时排水或对排水要求不高的场合。它可以快速安装和拆卸,提高施工效率。 2)选择质量可靠的塑料材料,确保其耐老化、耐腐蚀性能。对塑料材料的质量进行检测,选用符合相关标准和规范的塑料材料,保证塑料排水沟的使用寿命。 3)对塑料排水沟的连接部位进行密封处理,防止漏水。采用密封胶、密封圈等密封材料,对连接部位进行密封,保证排水系统的密封性。 涵洞构造设计 涵洞类型选择 圆管涵适用情况 1)圆管涵适用于流量较小、填土高度较低的情况。在这种条件下,圆管涵能够满足排水要求,同时具有施工简单、造价较低的优点。 2)具有施工简单、造价较低的优点。其制造工艺成熟,安装方便,可以缩短施工周期,降低工程成本。 3)对圆管涵的管径和壁厚进行合理设计,保证其承载能力。根据设计流量和填土高度等因素,计算确定圆管涵的管径和壁厚,确保其能够安全可靠地运行。 涵洞类型选择 盖板涵特点 1)盖板涵适用于跨越沟谷、渠道等情况,具有较大的跨度和承载能力。它可以满足不同的排水和交通需求,适用于多种地形条件。 2)盖板的结构形式多样,可根据实际情况进行选择。如钢筋混凝土盖板、预应力混凝土盖板等,不同的结构形式具有不同的性能特点,可以根据工程要求进行合理选择。 3)对盖板涵的基础进行加固处理,确保其稳定性。在基础施工过程中,采用换填、夯实等方法,提高基础的承载能力,防止基础沉降导致涵洞损坏。 箱涵优势 1)箱涵适用于流量大、地质条件复杂的情况。它具有整体性好、抗变形能力强的优点,能够适应复杂的地质条件和较大的水流压力。 2)具有整体性好、抗变形能力强的优点。箱涵的结构设计可以有效地抵抗外力的作用,减少结构的变形,保证涵洞的安全运行。 3)对箱涵的钢筋布置和混凝土浇筑进行严格控制,保证其质量。在施工过程中,严格按照设计要求进行钢筋的加工和安装,控制混凝土的配合比和浇筑工艺,确保箱涵的质量符合标准。 涵洞尺寸设计 孔径确定 1)根据涵洞的设计流量和允许流速,运用水力学原理和计算公式,计算涵洞的孔径。考虑洪水等极端情况,适当增大孔径,提高排水能力。 2)考虑到洪水等极端情况,适当增大孔径,提高排水能力。在设计过程中,结合当地的水文历史数据和气象条件,确定合理的安全系数,保证涵洞在洪水期间能够安全排水。 3)对孔径的取值进行合理性分析,确保其符合实际情况。通过对不同孔径方案的比较和分析,选择最优的孔径设计,同时考虑工程造价和施工难度等因素。 高度计算 1)根据涵洞的类型和用途,确定涵洞的高度。考虑车辆通行的净空要求、排水要求等因素,合理设计涵洞的高度,保证涵洞能够正常使用。 2)考虑到车辆通行的净空要求,保证涵洞的高度足够。根据设计车型的尺寸和行驶要求,确定涵洞的最小净空高度,避免车辆在通过涵洞时发生碰撞。 3)对高度进行优化设计,减少工程造价。在满足使用要求的前提下,通过调整涵洞的结构形式和尺寸,降低工程造价,提高工程的经济效益。 长度规划 1)根据地形条件和涵洞的连接方式,确定涵洞的长度。考虑涵洞与上下游排水设施的衔接、地形的起伏等因素,合理规划涵洞的长度,保证排水系统的畅通。 2)保证涵洞的长度能够满足排水和交通的要求。在设计过程中,充分考虑排水流量、水流速度、车辆通行等因素,确保涵洞的长度能够满足实际使用需求。 3)对长度进行合理调整,避免不必要的浪费。通过对不同长度方案的比较和分析,选择最优的长度设计,同时考虑施工难度和工程造价等因素。 涵洞基础设计 刚性基础应用 1)刚性基础适用于地质条件较好、荷载较小的情况。它具有施工简单、造价较低的优点,能够在满足基础承载能力的前提下,降低工程成本。 2)具有施工简单、造价较低的优点。刚性基础的施工工艺相对简单,不需要复杂的施工设备和技术,施工周期短,造价较低。 3)对刚性基础的尺寸和混凝土强度进行合理设计,保证其承载能力。根据涵洞的荷载大小和地质条件,计算确定刚性基础的尺寸和混凝土强度等级,确保基础能够安全可靠地承载涵洞的重量。 柔性基础特点 1)柔性基础适用于地质条件较差、荷载较大的情况。它能够适应地基的不均匀沉降,减少对涵洞的影响,保证涵洞的结构安全。 2)能够适应地基的不均匀沉降,减少对涵洞的影响。柔性基础具有较好的弹性和变形能力,可以随着地基的沉降而发生相应的变形,从而减少对涵洞结构的破坏。 3)对柔性基础的材料和结构进行优化设计,提高其性能。选择合适的柔性材料,如土工格栅、砂垫层等,并合理设计柔性基础的结构形式,提高其承载能力和变形性能。 基础加固措施 1)在地质条件较差的地区,采取地基处理措施,如换填、夯实等。通过改善地基的物理力学性质,提高地基的承载能力,为涵洞基础提供坚实的支撑。 2)对基础进行加固,如设置钢筋、增加基础厚度等。在基础设计中,根据地质条件和荷载情况,合理设置钢筋和增加基础厚度,增强基础的强度和稳定性。 3)定期对基础进行检查和维护,确保其安全可靠。建立基础检查和维护制度,定期对基础的沉降、裂缝等情况进行监测和检查,及时发现和处理潜在的安全隐患。 路灯安装布置设计 路灯类型选择 高压钠灯特性 1)高压钠灯具有发光效率高、寿命长的优点。它能够将大部分电能转化为光能,提供较高的照明亮度,同时使用寿命较长,减少了更换灯泡的频率。 2)适用于道路照明要求较高的场合。在车流量较大、...
榆树市和美乡村建设项目初步设计、施工图设计及预算投标方案.docx
下载提示

1.本文档仅提供部分内容试读;

2.支付并下载文件,享受无限制查看;

3.本网站所提供的标准文本仅供个人学习、研究之用,未经授权,严禁复制、发行、汇编、翻译或网络传播等,侵权必究;

4.左侧添加客服微信获取帮助;

5.本文为word版本,可以直接复制编辑使用。


这个人很懒,什么都没留下
未认证用户 查看用户
该文档于 上传
×
精品标书制作
百人专家团队
擅长领域:
工程标 服务标 采购标
16852
已服务主
2892
中标量
1765
平台标师
扫码添加客服
客服二维码
咨询热线:192 3288 5147
公众号
微信客服
客服