文库 服务类投标方案 规划设计

锡企服务平台“滨”纷惠专区建设项目投标方案.docx

DOCX   440页   下载499   2026-02-03   浏览7   收藏97   点赞895   评分-   373442字   128.00
温馨提示:当前文档最多只能预览 15 页,若文档总页数超出了 15 页,请下载原文档以浏览全部内容。
锡企服务平台“滨”纷惠专区建设项目投标方案.docx 第1页
锡企服务平台“滨”纷惠专区建设项目投标方案.docx 第2页
锡企服务平台“滨”纷惠专区建设项目投标方案.docx 第3页
锡企服务平台“滨”纷惠专区建设项目投标方案.docx 第4页
锡企服务平台“滨”纷惠专区建设项目投标方案.docx 第5页
锡企服务平台“滨”纷惠专区建设项目投标方案.docx 第6页
锡企服务平台“滨”纷惠专区建设项目投标方案.docx 第7页
锡企服务平台“滨”纷惠专区建设项目投标方案.docx 第8页
锡企服务平台“滨”纷惠专区建设项目投标方案.docx 第9页
锡企服务平台“滨”纷惠专区建设项目投标方案.docx 第10页
锡企服务平台“滨”纷惠专区建设项目投标方案.docx 第11页
锡企服务平台“滨”纷惠专区建设项目投标方案.docx 第12页
锡企服务平台“滨”纷惠专区建设项目投标方案.docx 第13页
锡企服务平台“滨”纷惠专区建设项目投标方案.docx 第14页
锡企服务平台“滨”纷惠专区建设项目投标方案.docx 第15页
剩余425页未读, 下载浏览全部
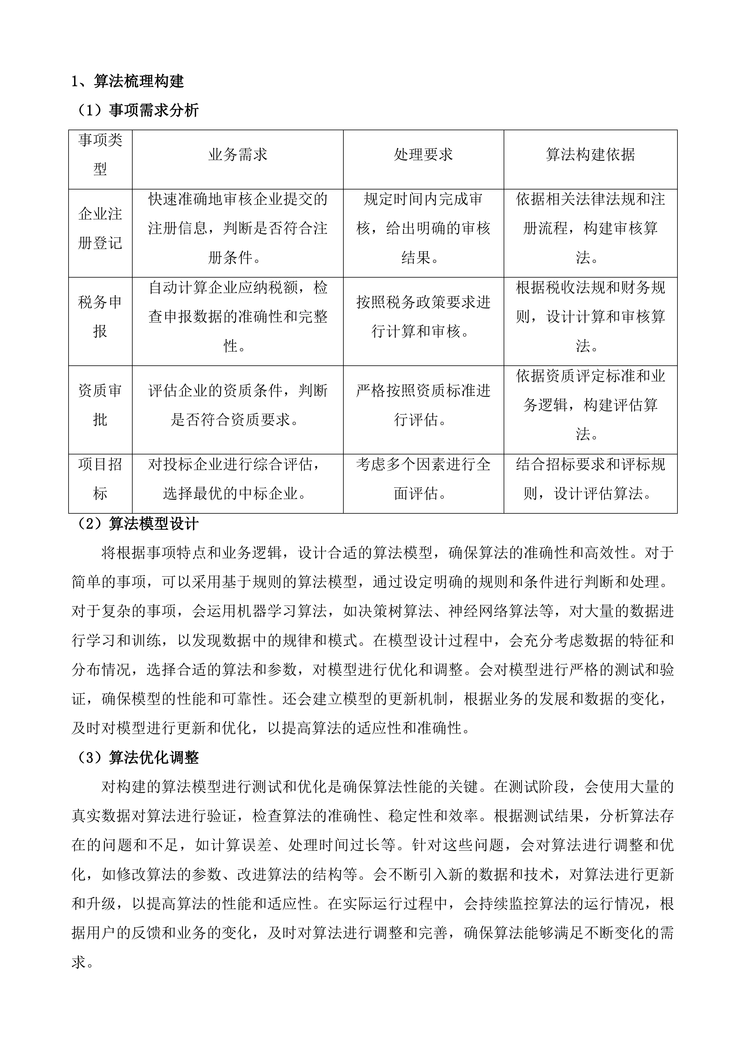
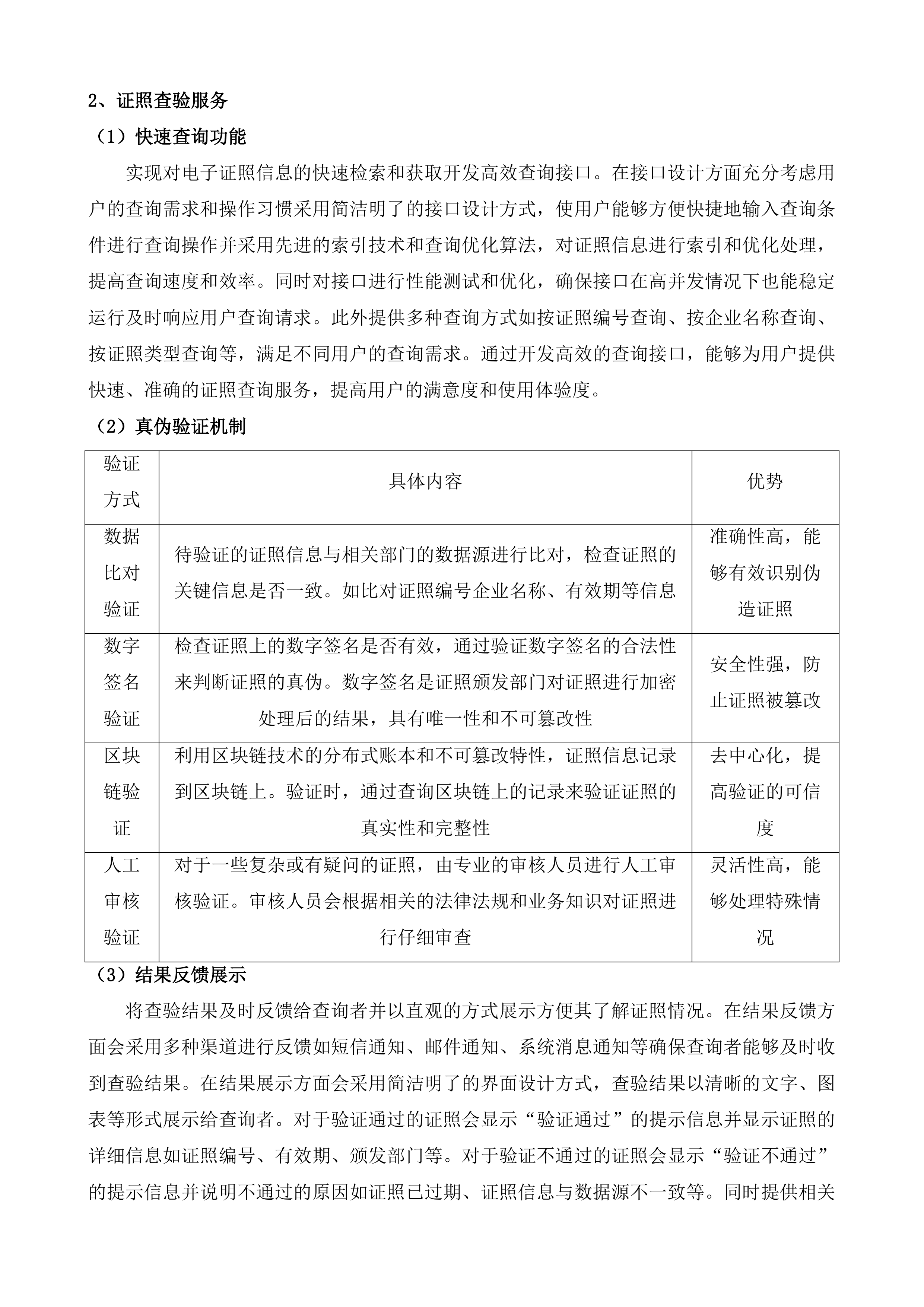
锡企服务平台“滨”纷惠专区建设项目投标方案 第一章 技术方案 3 第一节 项目背景理解 3 一、 滨湖区数字底座支撑 3 二、 企业服务建设目标 15 三、 政策法规遵循依据 31 第二节 项目需求分析 38 一、 系统功能模块分析 38 二、 业务流程整合分析 50 三、 系统性能容量分析 60 第三节 系统总体设计方案 69 一、 企业服务总体架构 69 二、 技术架构实施方案 78 三、 网络部署安全架构 94 第四节 区内招投标信息 98 一、 招投标信息发布 98 二、 企业参与通道建设 109 第五节 优秀企业风采 118 一、 企业展示模块设计 118 二、 品牌影响力提升方案 132 第六节 滨湖惠企云讲堂 142 一、 在线学习平台构建 142 二、 惠企政策解读服务 154 第七节 服务部门矩阵 162 一、 部门资源整合方案 162 二、 企业对接服务优化 171 第八节 服务直达平台 180 一、 事项直办功能实现 180 二、 服务流程精简方案 193 第九节 政企互联 207 一、 政策精准推送系统 207 二、 企业诉求响应机制 218 第十节 企企互联 227 一、 供需对接平台建设 227 二、 行业交流社区构建 239 第十一节 税务专区 251 一、 税务服务一站式平台 251 二、 税务数据交互安全 260 第十二节 金融专区 274 一、 融资服务对接平台 274 二、 金融风险防范体系 285 第十三节 平台设置 298 一、 系统管理功能模块 298 二、 用户体验优化方案 308 第十四节 算法化梳理服务 319 一、 事项标准化处理 319 二、 智能逻辑建模 329 第十五节 实施发布服务 333 一、 事项发布流程管理 333 二、 服务上线质量保障 349 第十六节 实施组织方案 360 一、 项目管理体系构建 360 二、 开发进度保障机制 368 三、 质量保证体系建设 378 第十七节 项目培训方案 391 一、 系统维护培训内容 391 二、 培训实施计划设计 393 第十八节 售后服务方案 410 一、 运维服务体系构建 410 二、 故障应急处理预案 423 技术方案 项目背景理解 滨湖区数字底座支撑 一企一档数据整合 数据收集整理 多源数据收集 保障本项目数据的全面性,我公司将从多个渠道收集企业数据。政府部门的登记信息是重要的数据来源之一,涵盖了企业的基本注册信息、经营许可范围等,这些信息准确且权威,能为项目提供坚实的基础。企业自身的申报数据也不容忽视,其包含了企业的财务状况、生产经营数据等,能反映企业的实际运营情况。此外,还会收集行业协会发布的相关数据、市场调研机构的统计信息等,以获取更广泛的行业动态和市场趋势。通过整合这些多源数据,能构建出全面、立体的企业画像,为后续的数据分析和应用提供有力支持。 数据清洗优化 清洗操作 具体内容 目的 去除重复数据 对收集到的数据进行比对,识别并删除重复的记录。例如,企业在不同渠道申报的相同财务数据,只保留一份。 减少数据冗余,提高数据处理效率。 修正错误数据 检查数据中的逻辑错误、格式错误等,并进行修正。如日期格式不统一的,统一为标准格式。 保证数据的准确性和一致性。 补充不完整数据 对于部分缺失关键信息的数据,通过其他渠道进行补充。如企业联系方式缺失的,尝试从其他数据源获取。 确保数据的完整性。 格式转换和统一编码 不同格式的数据转换为统一的格式,如文本格式的数字转换为数值型。同时,统一编码规则,如采用UTF -8编码。 便于数据的存储和管理。 数据安全保障 数据收集和整理过程中,我公司将采取严格的安全措施,保障企业数据的安全和隐私。在技术层面,采用先进的加密算法对数据进行加密处理,确保数据在传输和存储过程中不被窃取和篡改。例如,对敏感的企业财务数据和商业机密信息,采用对称加密和非对称加密相结合的方式进行加密。建立完善的访问控制机制,对数据的访问进行严格的权限管理,只有经过授权的人员才能访问特定的数据。在管理层面,制定严格的数据安全管理制度,加强员工的安全意识培训,防止内部人员的违规操作导致数据泄露。对数据的操作进行详细的日志记录,以便在出现问题时能够及时追溯和排查。此外,定期进行数据安全评估和漏洞扫描,及时发现并修复潜在的安全隐患,确保企业数据的安全和隐私得到有效保障。 数据关联分析 建立关联模型 实现对数据的有效关联和分析,我公司将根据企业的业务特点和数据特征,构建合适的数据关联模型。首先,深入了解企业所处的行业环境、业务流程和运营模式,明确数据之间的潜在关联关系。例如,对于制造业企业,其生产数据与销售数据、原材料采购数据之间可能存在着紧密的关联。然后,运用先进的数据分析技术和算法,如机器学习算法、关联规则挖掘算法等,对数据进行挖掘和分析,找出数据之间的关联模式和规律。在构建模型的过程中,会充分考虑数据的多样性和复杂性,确保模型的准确性和可靠性。同时,对模型进行不断的优化和调整,根据实际应用情况进行验证和改进,以提高模型的性能和适应性。通过建立有效的数据关联模型,能够深入挖掘数据的价值,为企业的决策提供有力支持。 挖掘潜在价值 通过对数据的深入分析,我公司致力于发现企业之间的合作机会、市场需求趋势等潜在价值信息。在企业合作方面,通过分析企业的业务数据、产品数据和市场数据等,找出具有互补性的企业,为企业之间的合作提供建议和参考。例如,一家生产零部件的企业和一家组装成品的企业,通过数据关联分析发现双方在生产和销售环节具有很强的互补性,从而可以开展合作,实现资源共享和优势互补。在市场需求趋势方面,通过分析市场调研数据、行业动态数据和消费者行为数据等,预测市场的发展趋势和潜在需求。例如,通过对消费者购买行为数据的分析,可以发现消费者对某种新产品或新服务的潜在需求,为企业开发新产品和拓展市场提供方向指引,并根据分析结果及时调整企业的战略和运营策略,提高企业市场竞争力。 提供决策支持 我公司会将分析结果以直观的方式呈现给政府和企业,为其提供决策参考依据。对于分析结果的呈现,会采用多样化的方式,如数据可视化报表、图表、图形等,使政府和企业能够快速理解和把握数据的核心内容和关键信息。例如,通过制作柱状图、折线图等图表,直观地展示企业不同时间段的销售业绩、市场份额变化等情况。同时,会对分析结果进行深入的解读和分析,结合行业背景和实际情况,为政府和企业提供针对性的建议和决策方案。对于政府部门,会根据企业的发展情况和市场趋势,提供产业政策制定方面的建议,促进产业结构优化升级。对于企业,会根据自身的数据特点和市场竞争情况,提供市场营销策略、产品研发方向等方面决策建议,帮助企业制定科学合理的发展战略,提高决策效率和准确性。 数据动态更新 设定更新周期 确保数据及时反映企业的实际情况,我公司将根据数据的变化频率和业务需求合理设定数据更新周期。对于变化较为频繁的数据,如企业的实时销售数据、库存数据等,设定较短的更新周期,如每日更新或实时更新,并及时捕捉企业运营的动态变化,为企业决策提供最新的数据支持。对于变化相对较慢的数据,如企业的基本注册信息、行业统计数据等,设定较长的更新周期,可以每月或每季度进行更新,并保证数据及时性同时,减少数据更新的成本和工作量。在设定更新周期的过程中,会充分考虑数据的重要性和影响程度,对关键数据进行重点关注和及时更新。同时结合企业的业务流程和决策需求,确保数据更新周期与企业的实际运营相匹配,为企业的生产经营活动提供有力的数据保障。 自动更新技术 我公司将采用先进的自动更新技术,实现数据的实时或定期自动更新,减少人工干预。 1)运用数据接口技术,与数据源系统进行对接,实现数据的实时同步。通过调用数据源系统提供的API接口,能够及时获取最新的数据,并将其更新到本项目的数据系统中。 2)利用定时任务调度工具,可以按照预设更新周期自动触发更新任务,对数据进行批量更新。例如,设置每天凌晨进行数据更新,确保数据的及时性和准确性。 3)建立数据监控机制,对数据的变化进行实时监测,并自动触发更新操作。当数据源系统中的数据发生变化时,系统能够自动感知并及时更新本项目的数据。通过这些自动更新技术的应用,能够提高数据更新的效率和准确性,减少人工操作带来错误和延误。 更新质量监控 确保更新后的数据质量符合要求,我公司将对数据更新过程进行严格的监控和管理。 1)建立数据质量监控指标体系,对数据的准确性、完整性、一致性等进行量化评估。例如,设置数据准确率、数据完整率等指标,定期对更新后的数据进行检查和评估。 2)采用数据比对技术,更新前后的数据进行比对分析,及时发现数据差异和异常情况。如发现数据更新后出现错误或不一致的情况,可以及时进行修正和调整。 3)对数据更新过程进行日志记录,可以详细记录数据更新的时间、内容、操作人员等信息,以便在出现问题时能够及时追溯和排查。 4)建立数据质量反馈机制,及时收集用户对数据质量的反馈意见,并根据反馈情况对数据更新过程进行优化和改进。通过这些措施的实施,能够有效保障数据更新的质量。 电子证照服务支撑 证照信息汇聚 多类型证照收集 我公司将收集不同类型、不同部门颁发的企业电子证照,确保涵盖企业经营所需的各类证照信息。工商部门颁发的营业执照是企业合法经营的基础证照,包含了企业的基本注册信息、经营范围等重要内容将重点收集。税务部门颁发的税务登记证,反映了企业的纳税情况和税务信息,对于企业的财务管理和税务申报具有重要意义同样会进行收集整理。还会收集企业的行业资质证书、安全生产许可证、质量认证证书等,这些证照体现企业的专业能力和合规经营水平。会与各部门建立良好的合作关系,通过数据接口、数据共享平台等方式,获取电子证照数据。制定详细的证照收集规范和流程,并保证证照信息的完整性和准确性。通过全面收集多类型的电子证照,为企业提供一站式的证照服务,提高企业的办事效率和服务体验。 企业电子证照收集类型 数据格式统一 便于系统的存储和管理对收集到电子证照信息进行格式转换和统一处理。 1)制定统一的数据格式标准,明确证照信息的字段定义、数据类型、编码规则等。例如,对于证照编号采用统一的编码格式,便于系统的识别和查询。 2)对不同格式的证照信息进行转换,其转换为统一的数据格式。如将PDF格式的证照文件转换为XML或JSON格式,以便于系统进行解析和处理。 3)对证照信息进行标准化处理,统一数据的命名规范和表达方式确保数据一致性和规范性。 4)建立数据格式校验机制,对转换后的数据进行检查和验证,并保证数据格式符合统一标准。通过这些措施的实施,能够提高系统的数据处理效率和管理水平,为后续的证照查验和应用提供有力支持。 数据库安全建设 保障证照信息的安全性和完整性,加强电子证照数据库的安全防护。 1)采用先进的数据库安全技术,如数据库加密技术、访问控制技术等对数据库进行加密和权限管理。对存储的证照信息进行加密处理,防止数据在存储过程中被窃取和篡改。设置严格的访问权限,只有经过授权人员才能访问数据库中的特定数据。 2)建立完善的数据备份和恢复机制,定期对数据库进行备份,并存储在安全的位置以便在出现数据丢失或损坏时能够及时恢复。 3)加强数据库的安全监控和审计,实时监测数据库活动情况,及时发现并处理异常行为。对数据库的操作进行详细的审计记录,以便在出现安全事件时能够进行追溯和调查。 4)定期对数据库进行安全评估和漏洞扫描,及时发现并修复潜在安全隐患。通过这些措施实施,能够有效保障电子证照数据库的安全。 证照查验服务 快速查询功能 实现对电子证照信息的快速检索和获取开发高效查询接口。在接口设计方面充分考虑用户的查询需求和操作习惯采用简洁明了的接口设计方式,使用户能够方便快捷地输入查询条件进行查询操作并采用先进的索引技术和查询优化算法,对证照信息进行索引和优化处理,提高查询速度和效率。同时对接口进行性能测试和优化,确保接口在高并发情况下也能稳定运行及时响应用户查询请求。此外提供多种查询方式如按证照编号查询、按企业名称查询、按证照类型查询等,满足不同用户的查询需求。通过开发高效的查询接口,能够为用户提供快速、准确的证照查询服务,提高用户的满意度和使用体验度。 真伪验证机制 验证方式 具体内容 优势 数据比对验证 待验证的证照信息与相关部门的数据源进行比对,检查证照的关键信息是否一致。如比对证照编号企业名称、有效期等信息 准确性高,能够有效识别伪造证照 数字签名验证 检查证照上的数字签名是否有效,通过验证数字签名的合法性来判断证照的真伪。数字签名是证照颁发部门对证照进行加密处理后的结果,具有唯一性和不可篡改性 安全性强,防止证照被篡改 区块链验证 利用区块链技术的分布式账本和不可篡改特性,证照信息记录到区块链上。验证时,通过查询区块链上的记录来验证证照的真实性和完整性 去中心化,提高验证的可信度 人工审核验证 对于一些复杂或有疑问的证照,由专业的审核人员进行人工审核验证。审核人员会根据相关的法律法规和业务知识对证照进行仔细审查 灵活性高,能够处理特殊情况 结果反馈展示 将查验结果及时反馈给查询者并以直观的方式展示方便其了解证照情况。在结果反馈方面会采用多种渠道进行反馈如短信通知、邮件通知、系统消息通知等确保查询者能够及时收到查验结果。在结果展示方面会采用简洁明了的界面设计方式,查验结果以清晰的文字、图表等形式展示给查询者。对于验证通过的证照会显示“验证通过”的提示信息并显示证照的详细信息如证照编号、有效期、颁发部门等。对于验证不通过的证照会显示“验证不通过”的提示信息并说明不通过的原因如证照已过期、证照信息与数据源不一致等。同时提供相关的操作指引和建议,帮助查询者解决问题。通过及时反馈和直观展示查验结果,能够提高查询者的满意度和使用体验。 证照应用集成 系统接口开发 实现电子证照信息的无缝对接和共享开发与企业服务系统其他模块的接口。在接口开发过程中会遵循统一的接口标准和规范,确保接口的兼容性和互操作性。采用先进的接口技术如RESTfulAPI技术,使接口具有良好的扩展性和灵活性。对接口进行严格的测试和验证,确保接口的稳定性和可靠性。在接口设计方面会充分考虑其他模块的功能需求和数据交互方式,提供丰富的接口功能和数据服务。如提供证照信息的查询接口、证照状态更新接口等,方便其他模块调用和使用。通过开发高效的系统接口,能够实现电子证照信息在企业服务系统中的流通和共享,提高系统的整体效率和服务水平。 自动调用机制 建立证照信息的自动调用规则在业务办理需要时自动获取相关证照数据。首先对企业服务系统的业务流程进行深入分析,找出需要调用证照信息的业务环节和场景。然后根据这些业务需求制定相应的自动调用规则。在企业注册登记业务中,当用户填写相关信息时,系统可以自动调用用户的营业执照信息,填充到相应的字段中,减少用户的手动输入工作量。同时会对自动调用规则进行优化和调整,根据实际业务情况进行动态更新和完善。会建立自动调用的监控机制,对自动调用过程进行实时监测和管理,确保自动调用的准确性和稳定性。通过建立自动调用机制,能够提高业务办理的效率和便捷性,为企业提供更加优质的服务。 业务流程优化 根据证照应用集成情况对企业服务业务流程进行优化提高整体服务效率。 1)简化业务办理流程,减少不必要的环节和手续。通过证照信息的自动调用和共享,实现业务办理的自动化和智能化,提高办理速度和效率。 2)加强部门之间的协同合作,打破信息壁垒,实现数据的互联互通和业务的协同办理。不同部门之间可以共享企业的证照信息,避免企业重复提交材料,提高办事效率。 3)优化业务流程的设计,根据证照应用的实际情况,对业务流程进行重新梳理和调整,使业务流程更加科学合理。 4)提供个性化的服务,根据企业的不同需求和特点,为企业提供定制化的业务办理方案,提高企业的满意度和忠诚度。通过这些措施的实施,能够优化企业服务业务流程,提高整体服务效率和质量。 事项算法服务体系 算法梳理构建 事项需求分析 事项类型 业务需求 处理要求 算法构建依据 企业注册登记 快速准确地审核企业提交的注册信息,判断是否符合注册条件。 规定时间内完成审核,给出明确的审核结果。 依据相关法律法规和注册流程,构建审核算法。 税务申报 自动计算企业应纳税额,检查申报数据的准确性和完整性。 按照税务政策要求进行计算和审核。 根据税收法规和财务规则,设计计算和审核算法。 资质审批 评估企业的资质条件,判断是否符合资质要求。 严格按照资质标准进行评估。 依据资质评定标准和业务逻辑,构建评估算法。 项目招标 对投标企业进行综合评估,选择最优的中标企业。 考虑多个因素进行全面评估。 结合招标要求和评标规则,设计评估算法。 算法模型设计 将根据事项特点和业务逻辑,设计合适的算法模型,确保算法的准确性和高效性。对于简单的事项,可以采用基于规则的算法模型,通过设定明确的规则和条件进行判断和处理。对于复杂的事项,会运用机器学习算法,如决策树算法、神经网络算法等,对大量的数据进行学习和训练,以发现数据中的规律和模式。在模型设计过程中,会充分考虑数据的特征和分布情况,选择合适的算法和参数,对模型进行优化和调整。会对模型进行严格的测试和验证,确保模型的性能和可靠性。还会建立模型的更新机制,根据业务的发展和数据的变化,及时对模型进行更新和优化,以提高算法的适应性和准确性。 算法优化调整 对构建的算法模型进行测试和优化是确保算法性能的关键。在测试阶段,会使用大量的真实数据对算法进行验证,检查算法的准确性、稳定性和效率。根据测试结果,分析算法存在的问题和不足,如计算误差、处理时间过长等。针对这些问题,会对算法进行调整和优化,如修改算法的参数、改进算法的结构等。会不断引入新的数据和技术,对算法进行更新和升级,以提高算法的性能和适应性。在实际运行过程中,会持续监控算法的运行情况,根据用户的反馈和业务的变化,及时对算法进行调整和完善,确保算法能够满足不断变化的需求。 算法服务应用 系统集成部署 将算法服务集成到企业服务系统中是实现算法应用的重要环节。在集成过程中,会充分考虑系统的架构和接口规范,确保算法服务能够与系统无缝对接。会对算法服务进行封装和优化,使其能够以高效、稳定的方式运行在系统中。会对系统进行相应的配置和调整,以适应算法服务的需求。在部署方面,会选择合适的服务器和环境,确保算法服务能够在高并发情况下稳定运行。会建立监控和管理机制,对算法服务的运行状态进行实时监测,及时发现并解决问题。通过系统集成部署,能够确保算法服务在企业服务系统中正常运行,为业务提供有力的支持。 业务流程适配 根据算法服务的特点和要求,对业务流程进行相应的调整和适配是实现算法与业务有机结合的关键。会深入了解算法服务的功能和优势,分析业务流程中哪些环节可以应用算法服务来提高效率和质量。对于一些需要大量数据处理和分析的环节,可以引入算法服务进行自动化处理。会对业务流程进行重新设计和优化,使其与算法服务的运行方式相匹配。会制定相应的操作规范和流程,确保员工能够正确使用算法服务。通过业务流程适配,能够实现算法与业务的深度融合,提高业务的整体效率和竞争力。 效果评估改进 对算法服务的应用效果进行评估和分析是不断提升服务质量的重要手段。会建立科学的评估指标体系,从准确性、效率、用户满意度等多个方面对算法服务的应用效果进行评估。通过收集用户的反馈意见和业务数据,对评估指标进行量化分析,找出算法服务存在的问题和不足之处。根据评估结果,制定相应的改进措施,对算法进行优化和调整,对业务流程进行进一步的改进。会持续跟踪改进效果,不断优化算法服务,以提高服务质量和用户体验。 算法服务更新 需求跟踪反馈 建立需求跟踪和反馈机制是及时了解企业和政府部门对算法服务新需求的重要途径。会与企业和政府部门保持密切的沟通和联系,定期收集他们的需求和意见。通过问卷调查、用户访谈等方式,深入了解他们在使用算法服务过程中遇到的问题和期望。会对收集到的需求进行整理和分析,建立需求数据库,以便对需求进行跟踪和管理。会及时将需求反馈给算法研发团队,为算法的更新和优化提供依据。通过建立有效的需求跟踪反馈机制,能够确保算法服务始终满足用户的需求。 算法更新优化 根据需求变化对算法进行更新和优化是提高算法性能和适应能力的关键。当收到新的需求反馈后,算法研发团队会对需求进行深入分析,确定算法需要改进的方向和重点。会运用先进的算法技术和方法,对算法进行更新和升级,提高算法的准确性、效率和稳定性。会对更新后的算法进行严格的测试和验证,确保算法的性能和质量。会建立算法更新的管理机制,对算法的更新过程进行记录和监控,确保算法的更新不会对系统造成不良影响。通过不断的算法更新优化,能够使算法服务更好地适应不断变化的需求。 系统升级维护 对集成算法服务的系统进行相应的升级和维护是确保算法服务正常运行的重要保障。会定期对系统进行检查和评估,根据算法服务的更新情况和系统的运行状况,制定系统升级计划。在升级过程中,会对系统的硬件和软件进行更新和优化,确保系统能够支持算法服务的高效运行。会建立系统维护机制,对系统进行日常的监控和管理,及时发现并解决系统运行过程中出现的问题。会对系统的数据进行备份和恢复,确保数据的安全性和完整性。通过系统升级维护,能够为算法服务提供稳定可靠的运行环境。 政企互联基础构建 网络通信搭建 网络架构设计 根据政企互联的业务需求和数据流量特点,设计合理的网络架构至关重要。在设计过程中,会充分考虑网络的高效性和可扩展性。采用分层架构的设计理念,网络分为核心层、汇聚层和接入层,各层之间职责明确,分工协作,提高网络的运行效率。会根据数据流量的预测和分析,合理配置网络设备和带宽资源,确保网络能够满足政企互联的业务需求。为了保证网络的可扩展性,会采用模块化的设计方法,便于在未来根据业务的发展进行网络的升级和扩展。会对网络架构进行优化和调整,提高网络的可靠性和稳定性。通过设计合理的网络架构,能够为政企互联提供坚实的网络基础。 设备选型配置 选择合适的网络设备并进行合理的配置和部署是网络通信搭建的关键。在设备选型方面,会根据网络架构的设计要求和业务需求,选择性能稳定、可靠性高的网络设备。对于核心层网络设备,会选择具有高带宽、高转发能力的路由器和交换机,以确保网络的高速运行。对于接入层设备,会选择适合不同用户接入的设备,如无线接入点、以太网交换机等。在配置和部署方面,会根据设备的特点和网络架构的要求,对设备进行参数配置和优化。会设置合理的路由策略、访问控制列表等,确保网络的安全性和可靠性。会对设备进行定期的维护和管理,及时更新设备的软件和固件,以提高设备的性能和稳定性。 网络安全防护 加强网络安全防护措施是防止网络攻击和数据泄露,保障政企通信安全性的重要手段。会采用多种安全技术和手段,构建多层次的网络安全防护体系。在网络边界部署防火墙,对进出网络的流量进行过滤和监控,防止非法入侵和攻击。会安装入侵检测系统和入侵防御系统,实时监测网络中的异常行为和攻击事件,并及时采取措施进行防范和处理。会对网络中的数据进行加密处理,确保数据在传输过程中的安全性。会加强员工的安全意识培训,制定严格的安全管理制度,防止内部人员的违规操作导致安全事故的发生。通过加强网络安全防护,能够为政企互联提供安全可靠的网络环境。 数据交互标准 格式规范制定 规定数据的编码方式、存储格式等,确保数据在政企之间的统一和兼容是数据交互标准制定的重要内容。会制定统一的数据编码规范,如采用UTF-8编码,确保不同系统之间能够正确识别和处理数据。会规定数据的存储格式,如采用XML、JSON等通用格式,便于数据的交换和共享。会对数据的字段定义、数据类型、数据长度等进行规范,确保数据的一致性和准确性。会建立数据格式的校验机制,对传输和存储的数据进行格式检查,确保数据符合规范要求。通过制定数据格式规范,能够提高数据交互的效率和质量,为政企之间的数据共享和业务协同提供有力支持。 接口协议设计 设计科学合理的接口协议是实现数据高效传输和交互的关键。在接口协议设计方面,会遵循开放、标准、通用的原则,采用成熟的接口技...
锡企服务平台“滨”纷惠专区建设项目投标方案.docx
下载提示

1.本文档仅提供部分内容试读;

2.支付并下载文件,享受无限制查看;

3.本网站所提供的标准文本仅供个人学习、研究之用,未经授权,严禁复制、发行、汇编、翻译或网络传播等,侵权必究;

4.左侧添加客服微信获取帮助;

5.本文为word版本,可以直接复制编辑使用。


这个人很懒,什么都没留下
未认证用户 查看用户
该文档于 上传
×
精品标书制作
百人专家团队
擅长领域:
工程标 服务标 采购标
16852
已服务主
2892
中标量
1765
平台标师
扫码添加客服
客服二维码
咨询热线:192 3288 5147
公众号
微信客服
客服