文库 工程类投标方案 供暖工程

冬季取暖设备采购安装投标方案(97页)(2024年修订版).docx

DOCX   97页   下载531   2024-09-11   浏览864   收藏62   点赞398   评分-   36679字   15.00

AI慧写标书

十分钟千页标书高效生成

温馨提示:当前文档最多只能预览 15 页,若文档总页数超出了 15 页,请下载原文档以浏览全部内容。
冬季取暖设备采购安装投标方案(97页)(2024年修订版).docx 第1页
冬季取暖设备采购安装投标方案(97页)(2024年修订版).docx 第2页
冬季取暖设备采购安装投标方案(97页)(2024年修订版).docx 第3页
冬季取暖设备采购安装投标方案(97页)(2024年修订版).docx 第4页
冬季取暖设备采购安装投标方案(97页)(2024年修订版).docx 第5页
冬季取暖设备采购安装投标方案(97页)(2024年修订版).docx 第6页
冬季取暖设备采购安装投标方案(97页)(2024年修订版).docx 第7页
冬季取暖设备采购安装投标方案(97页)(2024年修订版).docx 第8页
冬季取暖设备采购安装投标方案(97页)(2024年修订版).docx 第9页
冬季取暖设备采购安装投标方案(97页)(2024年修订版).docx 第10页
冬季取暖设备采购安装投标方案(97页)(2024年修订版).docx 第11页
冬季取暖设备采购安装投标方案(97页)(2024年修订版).docx 第12页
冬季取暖设备采购安装投标方案(97页)(2024年修订版).docx 第13页
冬季取暖设备采购安装投标方案(97页)(2024年修订版).docx 第14页
冬季取暖设备采购安装投标方案(97页)(2024年修订版).docx 第15页
剩余82页未读, 下载浏览全部

开通会员, 优惠多多

6重权益等你来

首次半价下载
折扣特惠
上传高收益
特权文档
AI慧写优惠
专属客服
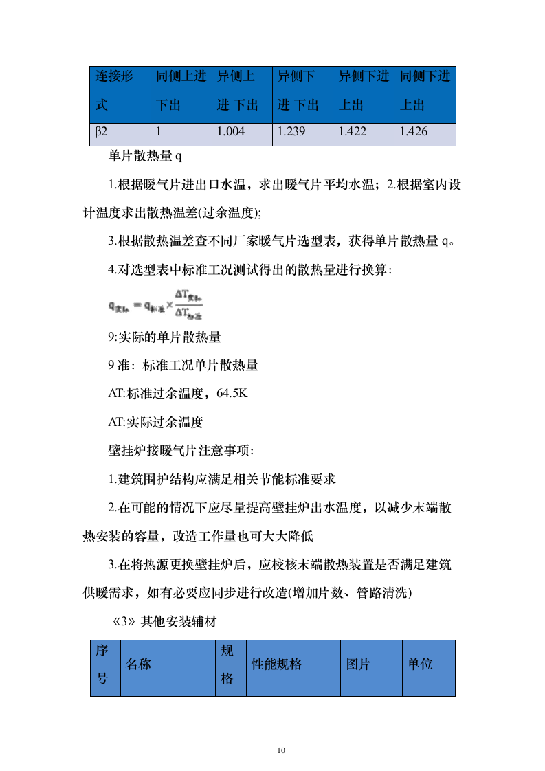
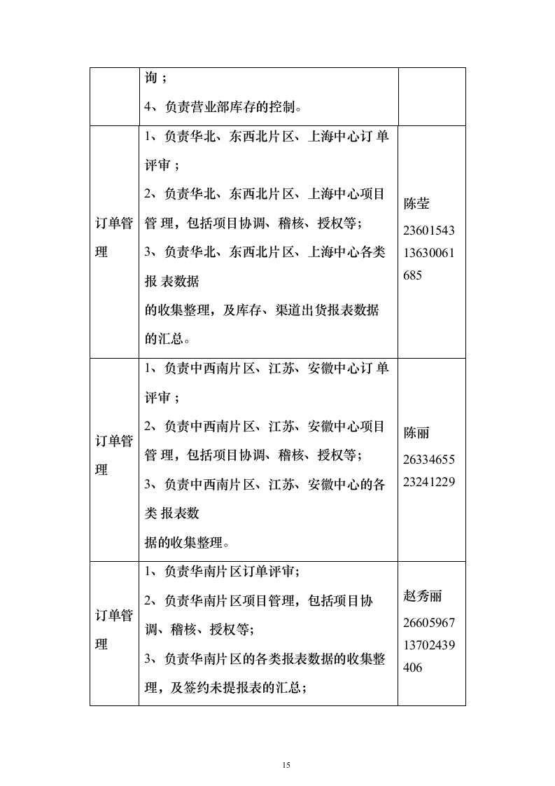
冬季取暖设备采购安装投标方案 目录 第一章 项目实施方案 2 第一节 备货、供货进度及保证措施 2 第一条 供货备货及安装保障措施和方案 2 第二条 运输供货系统的保障体系 12 第二节 拟投入本项目的人员安排及责任制度 22 第一条 针对本项目的管理组织机构 22 第二条 责任制度 24 第三节 产品安装、检测、调试等方面保证措施 27 第一条 施工组织与部署 27 第二条 施工方法与工艺 29 第三条 货物安装实施方案 39 第四条 工程验收保障方案 73 第五条 与采购人工作配合 78 第六条 与采购人的配合措施 79 第七条 与监理方的配合措施 81 第八条 安全文明施工措施 82 项目实施方案 备货、供货进度及保证措施 供货备货及安装保障措施和方案 1.1.工程概况 乾县冬季清洁取暖试点工程第三年度取暖设备及相关配套产品采购及安装供应商入围项目,燃气壁挂炉(20kw)+暖气片(不少于40片)设备及辅材安装。 1.2.设计依据 《民用建筑供暖通风与空气调节设计规范》(GB50736-2012) 《低温热水地板辐射供暖应用技术规程》 JGJ142-2012 《建筑设计防火规范》(GB50016-2014) 《建筑给排水及采暖工程施工质量验收规范》(GB50242-2013) 辐射供暖供冷技术规程【M】 国家现行的其他相关规范及措施 1.3.设计参数 《1》室外计算温度 供暖室外计算温度应采用历年平均不保证5天的日平均温度。按照累年室外实际出现的较低日平均温度低于日供暖室外计算温度的时间,平均每年不超过5日的原则确定。 表A室外空气 省/直辖市/自治区 北京(1) 天津 市/区/白治州 北京 天津 台站名称及编号 北京 天津 54511 54527 台站 信息 北纬 39 °48 39 °05 东经 116°28 11704 海拔(m) 31.3 2.5 统计年份 1971~2000 1971~2000 年平均温度(℃) 12.3 12.7 室外计 算 温 、 湿度 供暖室外计算温度(℃) 7.6 -7.0 冬季通风室外计算温度(℃) -3.6 —3.5 冬季空气调节室外计算温度(℃) 9.9 9.6 冬季空气调节室外计算相对湿度(%) 44 56 夏季空气调节室外计算干球温度(℃) 33.5 33.9 夏季空气调节室外计算湿球温度(℃) 26.4 26.8 夏季通风室外计算温度(℃) 29.7 29.8 夏季通风室外计算相对湿度(%) 61 63 夏季空气调节室外计算日平均温度(℃) 29.6 29.4 冬季空调室外计算温度,应采用历年平均不保证1天的日平均温度。 主要城市的室外计算参数可参考规范《民用建筑供暖通风与空气调节设计规范》GB50736-2012中附录A选取。对于山区的气象条件,应根据邻近台站的气象资料进行比较确定。 《2》采暖室内计算温度 参照《民用建筑供暖通风与空气调节设计规范》中有关规定,严寒和寒冷地区主要房间供暖室内设温度按18℃ 24℃设计。 表3.0.2人员长期逗留区域空调室内设计参数 类别 热舒适度等级 温度(℃) 相对湿度(%) 风速(m/s) 供热工况 I级 22~24 ≥30 ≤0.2 Ⅱ 级 18~22 ≤0.2 辐射供暖室内设计温度宜降低2℃。 1.4.负荷计算 《1》详细计算法: 冬季供暖通风系统的热负荷应根据建筑物下列散失和获得的热量确定: 1、围护结构的耗热量 2、加热有外门、窗缝隙渗入室内的冷空气耗热量; 3、加热由外门开启时经过外门进入室内的冷空气耗热量; 4、通风耗热量; 5、通过其他途径散失或获得的热量; 注:详细计算的,以设计院计算的为准。 《2》面积估算法: 本项目设计标准,采暖负荷计算参照《实用供热空调设计手册》中的“民用建筑供暖设计热负荷计算”部分有关规定,采用估算法进行采暖负荷进行计算,当已知建筑物总面积Ft(m²)时,使用供暖面积指标qn.m(W/m²),用下式估算建筑物总供暖-热负荷Qn.m(W)。 Qnm=QnmF Qn。值表表5.1-18 建 筑 类 型 qs。 (W/m²) 建 筑 类 型 4。 (W/m²) 住宅 45~70 商店 65~75 节能住宅 30~45 单层住宅 80~105 办公室 60~80 一二层别累 100~125 医院、幼儿园 65~80 食堂、餐厅 115~140 旅馆 60~70 影剧院 90~115 图书馆 45~75 大礼堂、体育馆 115~160 注:1、表中数值适用于东北、华北、西北区域。集中供热取较大值,地板采暖可取较小值; 2、除非有设计图纸证明是节能建筑,无设计图纸的均按非节能建筑热指标选择; 3、2005年以后的建筑可采用该表数值,2005年以前的建筑建议在最大值基础上增加20%~50%热负荷,建筑年限越长负荷越大; 4、外门经常开启或门窗密闭性不好的负荷增加10 % ~30%,外门常开的需校核计算; 5、新建建筑、低于3层的建筑,建议负荷在最大值基础上增加10%~20%。 6、以上附加系数可以多项叠加。 7、热泵采暖供水温度较低,散热器末端需校核计算。 《3》制冷通风空调负荷计算——估算法 对于有要求制冷的场所,负荷配置可采用参考《实用供热空调设计手册》(陆耀庆)中的有关规定,按以下估算法进行配置,单位(W/m²)。 建筑类型 冷负荷 指标 建筑类型 冷负荷 指标 建筑类型 冷负荷 指标 客房 80~140 公寓、住 宅 100~120 美容、理 发 120~180 会议室 200~300 高级病房 80~140 健身房 140~200 办公室 100~140 C T 诊 断 120~150 保龄球房 140~180 酒店、咖 啡屋 150~200 手术室 100~150 室内游 泳池 200~350 商店 150~200 洁净手术 室 300~500 舞厅 250~350 服务机构 100~160 大会堂 、 展厅 180~250 体育馆 120~250 门厅、走 道 90~120 银行 120~160 中餐厅 200~350 中庭 90~120 商场 150~250 图书阅 览室 120~160 注意:负荷配置适用于华北、西北及空调使用频率较低的地区 负荷计算——单位面积冷负荷法QL=qLxS 式中:QL——建筑物空调房间总冷负荷(W)qL——冷负荷(W/m2) S——空调房间面积(m2) 1.5.产品选型 《1》板换机C16 型号 L1PB20-C16 额定功率(KW) 20 换热方式 板换式 供暖温度调节范围(℃) 30~80 地暖温度调节范围(℃) 30~60 供暖适应水压(Mpa) 0.05~0.3 供暖系统最大水压(Mpa) 0.3 △t=25k标称产热水率(KW/min) 10 △t=25k标称产热水率(KW/min) 8.4 绝缘等级 I 类 防水等级 IPX4 能效等级 2 级 《2》暖气片 材质 系列 型号 中心 距 片高 片 数 口 径 颜 色 进 式 片间 距 组宽 D D 间 距 标准散热量 (MM) (MM) (MM) (MM) (MM) (MM) (MM) (W/ 片 ) 铜铝 铜芯 (75*75) TX600-755 600 655 5 6 分 白色 上进下出 75 75 8 412 常规 为 166mm (特 殊 规 格 必 须 按 照 8 3 的 倍 数 ) 750 TX600-756 600 655 6 6 分 白色 上进下出 75 75 8 495 900 X600-7510 600 655 10 6 白色 上进下出 75 75 8 827 1500 X600-7512 600 655 12 6 分 白色 上进下出 75 75 8 993 1800 X600-7516 600 655 16 6 J 白色 上进下出 7 75 8 1325 2400 选型规则: 根据房间的热负荷和暖气片的散热量相匹配的原则进行选型; 兼顾房间的舒适性、美观性来确定与之相符的暖气片的型号; 暖气片选型的计算方法: A=Q/qxβ1xβ2A:暖气片片数 Q:房间热负荷q:单片散热量 β1:暖气片片数修正系数 每组片数 <6 6-10 11-20 >20 β1 0.95 1 1.05 1.1 β2:暖气片连接形式修正系数 连接形式 同侧上进 下出 异侧上进 下出 异侧下进 下出 异侧下进 上出 同侧下进 上出 β2 1 1.004 1.239 1.422 1.426 单片散热量q 1.根据暖气片进出口水温,求出暖气片平均水温;2.根据室内设计温度求出散热温差(过余温度); 3.根据散热温差查不同厂家暖气片选型表,获得单片散热量q。 4.对选型表中标准工况测试得出的散热量进行换算: 9:实际的单片散热量 9准:标准工况单片散热量 AT:标准过余温度,64.5K AT:实际过余温度 壁挂炉接暖气片注意事项: 1.建筑围护结构应满足相关节能标准要求 2.在可能的情况下应尽量提高壁挂炉出水温度,以减少末端散热安装的容量,改造工作量也可大大降低 3.在将热源更换壁挂炉后,应校核末端散热装置是否满足建筑供暖需求,如有必要应同步进行改造(增加片数、管路清洗) 《3》其他安装辅材 序号 名称 规格 性能规格 图片 单位 1 PPR管 φ 16x2。0(进 口LG 原料) 米 2 Y形过滤器 DN20黄铜 只 3 自动排气阀 DN15黄铜 只 4 自动排气阀 DN20黄铜 只 5 内外丝活接球 阀 DN15 只 6 内外丝活接球 阀 DN20 只 7 双活接PPR球 阀 PPR20 只 8 双活接PPR球 阀 PPR25 9 过滤器球阀 DN15黄铜 只 10 过滤器球阀 DN20黄铜 只 11 湿转子屏蔽泵 (6米 泵 ) RS25/6铸铁 进出口 尺寸25 (mm) 只 《4》装设计图纸示例(60m²) 运输供货系统的保障体系 2.1.供货体系保障原则 (1)物流反应流转速度加快。依托订单生产模式,根据计划管理的月/年度预测,按单生产。制造、物流的对市场的反应速度将大为加快,多物流节点构成高密度物流网络,使得每次的运输距离减少,灵活性增强,从而满足了农村销售多批次、小批量的特征。 (2)订单整合后达成整车配送效率。主动分流、订单整车率上升、减少了配货点、提高了效率、降低了运输成本,提供了效率和费用配比优化,从而能够更多更好地服务于农村市场。 (3)信息平台整合提升信息流转质量和速度。完善配套信息工具,使成品信息、促销品信息及配送信息集成到公司的计划营销、ERP等信息系统上,形成一体化的物流信息系统;实现无线网络的仓储管理,用GPS定位系统跟进重点在途车辆;为家电下乡提供了良好的信息平台支持。 2.2.保障计划制度 (1)建立应急物流指挥体系,设立专门的物流调控小组。依托物流职能部门,由物流负责人牵头组织,骨干力量参与,统一协调组织各方物流力量,其职责重点放在各种家电机器的订单整合速度和及时运输方面。 (2)制定应急工作计划,确定流程图。制订专门的应急物流预案,针对安全库存不足、车源稀缺、车辆空载、交通管制等不同类型,以及特别重大、重大、较大和一般等不同级别及不同的物流方式,分级分类论证制定适用的应急物流预案,减少应急物流的无序性,保证应急物流通道的畅通。 (3)定期组织应急物流演练。对应急物流预案科学性、可行性、有效性的全面检验,也是提高公司内部关于物流方的危机意识、忧患意识、责任意识、团队意识和应急意识,加强应急小组指挥能力、加快应急物流效率,提高应急物流满意度。 (4)安全库存确保物流效率。家电机型在各基地内部设 定均安全库存,当紧急计划下达时,根据加急预备车辆,专人专岗负责此票货物的物流工作。 (5)车况维护及保险。对应急车辆定期维护检查,及对车辆各险种及各类号牌证件的督察,保证车辆的完好启动。 (6)高成本新技术的应用。使用应用条码、射频自动识别等高成本技术,适当提高物流成本,加快产品出入库时间,提高应急物流的运行质量。 (7)值班制度。在作息制度上实行留守值班制度,设定值班员和总值班,通讯24小时畅通,确保在紧急计划来临时,能够在第一时间将家电下乡机器送达客户。 (8)投标产品组织货物供应人员架构及功能介绍 货物供应人员架构及功能介绍 计划物 流经理 1、负责顺德本部销售项目、订单、计划、 运输管理整体工作,接受中心、客户对计 划物流模块工作投诉; 2、负责顺德本部项目稽查、订单管理及 物流相关事宜并修订相关制度流程; 3、负责顺德本部销售合同(不含经销商 年度协议)评审并修订合同管理办法及 制定相关标准合同文本。 严嵩 26333542 13923235 406 营业部 计划 1、收集营业部市场需求信息,考核中心计划 达成情况; 2、根据市场需求和公司经营要求编制营业部 产、销、存计划和规划; 3、跟进营业部、部分大机(风机盘管)的 日常生产进度情况,并接受中心和客户的 查 询 ; 4、负责营业部库存的控制。 刘建华 23604312 13450872 618 订单管 理 1、负责华北、东西北片区、上海中心订 单评审 ; 2、负责华北、东西北片区、上海中心项目管 理,包括项目协调、稽核、授权等; 3、负责华北、东西北片区、上海中心各类报 表数据 的收集整理,及库存、渠道出货报表数据 的汇总。 陈莹 23601543 13630061 685 订单管 理 1、负责中西南片区、江苏、安徽中心订 单评审 ; 2、负责中西南片区、江苏、安徽中心项目管 理,包括项目协调、稽核、授权等; 3、负责中西南片区、江苏、安徽中心的各类 报表数 据的收集整理。 陈丽 26334655 23241229 订单管 理 1、负责华南片区订单评审; 2、负责华南片区项目管理,包括项目协 调、稽核、授权等; 3、负责华南片区的各类报表数据的收集整 理,及签约未提报表的汇总; 4、负责大项目攻关费的管理。 赵秀丽 26605967 13702439 406 物流结 算兼订 单管理 1、负责顺德本部运输费用核算; 2、负责顺德本部运输货损的处理、运输保险 索赔及保险费的核算。 3、负责浙江订单评审; 4、负责浙江项目管理,包括项目协调、稽核、 授权等 ; 5、负责浙江的各类报表数据的收集整理。 庄青 23601539 13450576 787 顺德基 地单证 管理专 员兼模 块信息 1.负责顺德基地和区域仓,物流仓储综合业 务管理,物流考核等; 2.暖通主体运费付款; 3.保险事件等。 崔晨曦 22605370 仓储管 理专员 ( 派 驻 合肥) 1.负责合肥基地中转衔接、入库规划、现 场管理等相关仓储工作; 2.负责处理货损、退货等相关工作; 3.负责运输合同和发货单据的制定。 刘成龙 0551-627 23644 13856071 598 物流考 核 1、负责顺德本部运输跟踪管理; 2、负责顺德本部物流与仓库、客户衔接 管 理 ; 3、负责顺德本部运输服务商的考核。 常虎 26337370 13823437 421 2.3.保障计划流程 (1)根据情况确定应急预案。根据客户个性化要求提供客户服务和信息服务预案,在物流配送服务合同的全面严格约束下,对货物在途的各种可能情况做出详细预案; (2)根据与流通商共建共享的网上虚拟仓库,选择最优物流辐射中心库。订单响应时间加快,库存自动补货促使货源得到保障,将产品与市场通过信息化连接起来,成为统一的整体,对促进厂商关系、优化供应链管理具有推动作用,物流信息共享并跟进解决异常状况; (3)应急小组以最优物流效率为标准,制定最佳物流路线。物流调控小组及其分部对本地区的道路交通情况做到详细的分析,根据近期道路实际通行状况,结合当地交警 、 路政部门的阶段性的政策力度,分析道路条件状况,在运输应急预案中指定出最佳物流路线,以便发生紧急计划时货物在第一时间运达现场。 (4)物流“绿色通道”。在实行区域的CDC/RDC,开辟储运“绿色通道”;“绿色通道”指整车运送机型的车辆享有优先“装、卸、签、发”的便利,在各物流中心均执行此项制度;家电下乡机型运输保障工作将遵循以下原则:控制总量、确保重点;先申请、后发证、再运输;在现有基础上运输效率至少提高一倍;应急车辆的物流工作实行特事特批(在人、财、物等资源上均给予倾斜)。 (5)客户信息反馈及投诉全天候保障。在呼叫小组开通物流客户24小时服务专线,接听和收集客户和终端客户投诉以及最新需求信息,并能够有完整记录,方便与客户进行沟通和反馈。 2.4.物流保障体系 (1)在传统的粗放式配送上积极寻求精细化操作,为客户提B2B,B2C的配送服务,辐射三、四级市场,现有的年超数万次的配送能力,使得更多的客户共享了公司的配送平台,也使更多的零售终端享受到多客户集成配送的便利。 (2)推进较为成熟的供应链方案。客户通过物流审计、物流规划、物流顾问、系统实施及物流培训等五个方面,物流管理可对客户提供专业化的咨询服务,帮助客户集中解决的供应链方案,提升企业竞争力。通过系统实施服务,帮助客户有效地建立、维护和优化物流信息系统,通过物流培训,为客户引入先进的物流管理理念和运作方式,协助客户培养具有实际操作能力的物流专业人才和管理人才。同时针对不同客户的实际需求,以及客户实际运作情况,物流管理采取差异化战略,为客户设计个性化的整体物流方案和全面物流解决方案,借助物流功能集成和社会物流集成服务,提高物流管理效率,降低企业经营成本,为客户在市场中赢得竞争优势。 (3)强调“网络控制”,任一环节统一运作。对于网络末端的节点(RDC或流通商),通过物流运作的增值服务的方式进行控制。首先是CDC向RDC根据订单预测结果及相关因素,确定合理的安全库存计划,进行主动补货,而后RDC的每个网络节点上都保证每个SKU(最小可管理存货单位)都有14天的安全库存,根据物流管理现有运输商的服务标准,500公里以内的客户都可以在24小时内送达。而当前大部分物流RDC的配送范围仅仅是100~150公里,可以完全保证货源的及时性,RDC充足的货源供应保证了RDC配送到终端销售组织的安全库存,保证家电下乡产品的及时高效送达,就保证了流通商能够维持一定的利润水平,进而保证家电下乡整体活动的顺利开展。 (4)快速的订单响应速度 ①根据各分公司的销量情况和库存情况,通过配货模型合理配置各分公司和中转仓的库存,高效、快捷满足市场需求。 ②订单快速响应,从接到商家订单到确定配货地点、运输车辆到货物到达平均为4.5天。 (5)物流质量控制 成立了专门的物流质量稽查,负责产品流通环节的物流质量控制,严格执行相关物流服务标准,标准如下: a)仓储质量标准: 仓储标示卡明显,便于查找。 帐实一致率:≥99.998% 即时库存残损率:≤0.05%装卸保证能力:100% 单证流转准确率:100% 库房三防(防盗,防火,防水)指标达标。库房管理信息化程度。 b)运输质量标准: 运输及时率:≥99% 运输准确率:100% 途中残损率:≤0.1% 单据传递准确率:100%货物跟踪及时率≥95% 运输异常申报时间1小时以内运输车辆车况完好率100% 运输车辆通讯畅达保持率≥70% c)装卸质量标准: 装卸货物破损率≤0.01% 装卸安全作业标准执行100%装卸能力提供100% 装卸作业率达标,18米标准挂车装卸量每小时1 车装卸违规0%。 d)信息质量标准: 物流信息及时率≥90%物流信息正确率≥99% 新增物流信息传递在工作日内不超过4个小时。e)供货产品运输方案 运输指令的下达:本公司采用与承运方约定的信息传递方式(电话、传真或互联网等),向承运方下达货物运输指令,运输指令内容包括但不限于:货物品种、数量、发运地、目的地、交货期限、运输方式等。 承运方接到运输指令后,按指令要求完成运力组织和调度工作。 货物提货手续由承运方驻厂业务代表凭有效证件、车辆行驶证在指定地点办理。 货物装车时,承运方对现场进行监装或对所属车辆进行现场管理。装车结束,承运方确认无误后,在托运方发货单上签字确认。 货物发出后,承运人通过GPS定位系统或电话跟踪方式指定专人对在途车辆进行跟踪监控,定时、完整、真实、准确地完成跟踪信息的反馈。 运输一般以村为单位,货物运达指定村指定地点后,收货方和承运方应在场清点交接,确认无误后,由收货方在承 运方所持的《货物运输合同》上签字确认,如发现有差错,双方当事人应共同查明情况,分清责任,由收货方在签收时批注清楚。《货物运输合同》须经收货方签字并加盖收货单位公章(如无公章需核对身份证并记录身份证号码)。 每个村指定某个农户、村委会或公共区域作为本村煤改电指定库房,每次发货都由上级库房运输到村库房,作为安装培训基地和后期售后服务点。 每村每户需要安装设备时,从村库房提货,运输到农户家安装。必须要求包装完好、随机资料完好、随机合格证书完好。 (6)我司仓储综合能力 仓库名称 产品类型 规划库位面积 (平米) 总部中央库存系统 电热水器/烟机 26800 总部中央库存系统 电热水器/灶具 20289 总部中央库存系统 燃气热水器/燃气采暖 热水炉 13000 总部中央库存系统 烟机/消毒柜/灶具 29000 合计 89089 (7)物流配送能力 安得物流公司隶属广东美的集团,是美的集团全资控股的第三方物流公司。全国一体化的仓储体系是现代物流的骨架。未来3年内,安得将在仓库体系上投入1亿元,用于改善仓库的货架、托盘、作业设备工具、管理软件、识别系 统、分拣设施及仓库库房的改造,以适应将来客户货物流转加快的市场需求。 目前,安得建立了顺德、杭州、郑州、芜湖、沈阳、西安、重庆、北京、上海、武汉十大物流中心,在100多个大中城市(其中30个省会级城市)设立了分公司级业务网点,管理遍布全国的100多个仓库。每一个网点均配备现代化的通讯工具和信息系统和终端,对当地的仓库资源、运输资源、配送资源相当了解,提供7*24的物流服务,与总部和期货网点保持全天候的联系,实行“一票到底”的管理模式,以基于Internet的信息系统进行高效的信息互动管理。 拟投入本项目的人员安排及责任制度 针对本项目的管理组织机构 根据我公司IS09001质量管理体系标准的要求,我公司工程质量保证体系分为四个阶段:生产准备阶段、工程施工阶段、竣工验收阶段、服务阶段、质量保证措施。 以施工及验收规范、工程质量验收标准为依据,全面实现招标书及合同约定的质量目标,项目组织机构图中项目现场实际人员及现场职能机构图所示: 项目组织机构图 现场职能机构图 责任制度 负责人职责: 1.认真贯彻执行《建筑法》、《合同法》和国家有关劳动保护法令和制度以及公司的安全生产制度,贯彻安全第一、预防为主的方针,按规定搞好安全防范措施,把安全工作落到实处,在各种经济承包中必须包括安全生产、做到讲效益必须讲安全,抓生产首先必须抓安全。 2.全面负责本工程的一切事务,认真了解项目情况、编制施工组织设计方案和施工安全技术措施,会同项目部相关人员精选强有力的施工队伍,编制工程进度计划及人力、物力计划和机具、用具、设备计划,做到文明施工。 3.制定适合本工程项目的管理细则、方案及措施,组织职工按期开会学习,合理安排、科学引导、顺利完成本工程的各项施工任务。 4.和工地相关管理人员一起商订制定签订本项目的单项工程承包合同、材料进购合同、劳动合同及零工的处理商定。 5.及时向各班组下达施工任务书及材料限额领料单。认真记录好项目经理台账。 6.深入实际了解员工的生活工作学习情况,采纳员工中的合理化建议,妥善解决好员工的后顾之忧,保质保量顺利 完成本工程施工任务。 项目经理职责: 1.负责本项目各单元的整体施工质量管理工作;2.组织编制施工方案、专用作业指导书; 3.组织对关键过程、特殊过程实施控制;4.负责组织工程配套设备的验证; 5.负责与用户、甲方、政府机构的相关谈判;6.负责各单元的安全质量; 7.负责各单元的工期及进度控制。 一户一方案设计组(技术负责人)职责: 1.按照招标方的要求,进行一户一方案的设计工作; 2.按照招标方的设计要求,合理配比用户家的实际方案; 3.编制一户一方案,按要求进行现场勘测和设计。安全员职责: 1.负责项目安全实施的监督检查工作; 2.协助项目经理对进入施工现场售人员的安全教育;3.督促施工员对作业人员进行安全交底; 4.作业前对施工环境进行安全检查,并督促安全措施的落实; 5.负责过程中的安全巡检,督促项目部及时排除安全隐患; 6.负责对违章人员进行教育或经济处罚,遇有险情,有 权责令停止施工,并立即向项目经理及有关领导报告;7.参加工作事故的调查,并负责保护工作事故现场。质检员职责: 1.负责工程质量的监督检查工作; 2.负责施工过程中各种检查和试验结果的核认;3.按程序规定对不合格品实施控制; 4.负责项目工程质量控制资料、安全和功能检测资料的审核、收集、保管工作; 5.负责对施工过程中的检验试验状态进行标识;6.参与工程配套设备的验证; 8.组织检验批质量的检查评定和报验; 9.参与分项、分部工程质量的检查评定,参加监理组织的验收; 10.参与工程资料的收集、整理工作; 11.参加单位工程的预验收及竣工验收。资料员职责: 1.收集整理齐全工程前期的各种资料; 2.按照文明工地的要求、及时整理齐全文明工地资料;3.做好本工程的工程资料并与工程进度同步; 4.工程资料应认真填写,字绩工整,装订整齐;5.登记保管好项目部的各种书籍、资料表格; 6.收集保存好公司及相关部门的会议文件; 7.及时做好资料的审查备案工作。 施工员职责: 1.在项目经理的直接领导下开展工作,贯彻安全第一、预防为主的方针,按规定搞好安全防范措施,把安全工作落到实处,做到讲效益必须讲安全,抓生产首先必须抓安全。 2.认真熟悉用户安装地形、编制各项施工组织设计方案和施工安全、质量、技术方案,编制各单项工程进度计划及人力、物力计划和机具、用具、设备计划。 3.编制、组织职工按期开会学习,合理安排、科学引导、顺利完成本工程的各项施工任务。 产品安装、检测、调试等方面保证措施 施工组织与部署 1.1.施工计划参考标准 在编制本工程项目进度计划时,主要依据下述原则: (1)合同中关于各施工项目总体进度要求; (2)国家及地方的有关法令、法规; (3)施工工艺标准规定的施工方法和施工工艺流程; (4)合同中规定的开、竣工日期; (5)燃气管道、暖气设备等的施工进度计划安排; (6)设计图纸和设计说明; (7)顾问公司的技术规格说明书; (8)有关设备的供货周期; (9)本工程的地理位置、交通状况及临近社区环境; (10)各工种之间的施工顺序和搭接关系; (11)本公司对本工程的各项承诺。 1.2.安装施工部置 (1)本项目安装施工管理要求规范、严格。遵循了科学的现代管理理念。 (2)本项目安装施工需要主动地多与甲方沟通、配合。 (3)本项目安装施工内容应接受国家质量技术监督局法规规定,接受监督管理的项目内容。 1.3.施工难点分析 (1)本项目安装施工组织设计的实施执行是一项庞杂的系统工程,涉及到燃气管路、水路管路、供暖系统设备及管路、燃气用具、电路部分等。其统一调度指挥指令的下达、执行、跟催、返馈、调控、监督是不可疏忽的重要环节,也是保证工程施工健康实施的难点。 (2)所有设备需做气密性试验、水压试验、电路地
冬季取暖设备采购安装投标方案(97页)(2024年修订版).docx
下载提示

1.本文档仅提供部分内容试读;

2.支付并下载文件,享受无限制查看;

3.本网站所提供的标准文本仅供个人学习、研究之用,未经授权,严禁复制、发行、汇编、翻译或网络传播等,侵权必究;

4.左侧添加客服微信获取帮助;

5.本文为word版本,可以直接复制编辑使用。


这个人很懒,什么都没留下
未认证用户 查看用户
该文档于 上传
×
精品标书制作
百人专家团队
擅长领域:
工程标 服务标 采购标
16852
已服务主
2892
中标量
1765
平台标师
扫码添加客服
客服二维码
咨询热线:192 3288 5147
公众号
微信客服
客服