文库 货物类投标方案 医疗器械

专用设备购置项目-肾内科投标方案.docx

DOCX   682页   下载731   2025-09-05   浏览42   收藏28   点赞723   评分-   409926字   158.00

AI慧写标书

十分钟千页标书高效生成

温馨提示:当前文档最多只能预览 15 页,若文档总页数超出了 15 页,请下载原文档以浏览全部内容。
专用设备购置项目-肾内科投标方案.docx 第1页
专用设备购置项目-肾内科投标方案.docx 第2页
专用设备购置项目-肾内科投标方案.docx 第3页
专用设备购置项目-肾内科投标方案.docx 第4页
专用设备购置项目-肾内科投标方案.docx 第5页
专用设备购置项目-肾内科投标方案.docx 第6页
专用设备购置项目-肾内科投标方案.docx 第7页
专用设备购置项目-肾内科投标方案.docx 第8页
专用设备购置项目-肾内科投标方案.docx 第9页
专用设备购置项目-肾内科投标方案.docx 第10页
专用设备购置项目-肾内科投标方案.docx 第11页
专用设备购置项目-肾内科投标方案.docx 第12页
专用设备购置项目-肾内科投标方案.docx 第13页
专用设备购置项目-肾内科投标方案.docx 第14页
专用设备购置项目-肾内科投标方案.docx 第15页
剩余667页未读, 下载浏览全部

开通会员, 优惠多多

6重权益等你来

首次半价下载
折扣特惠
上传高收益
特权文档
AI慧写优惠
专属客服
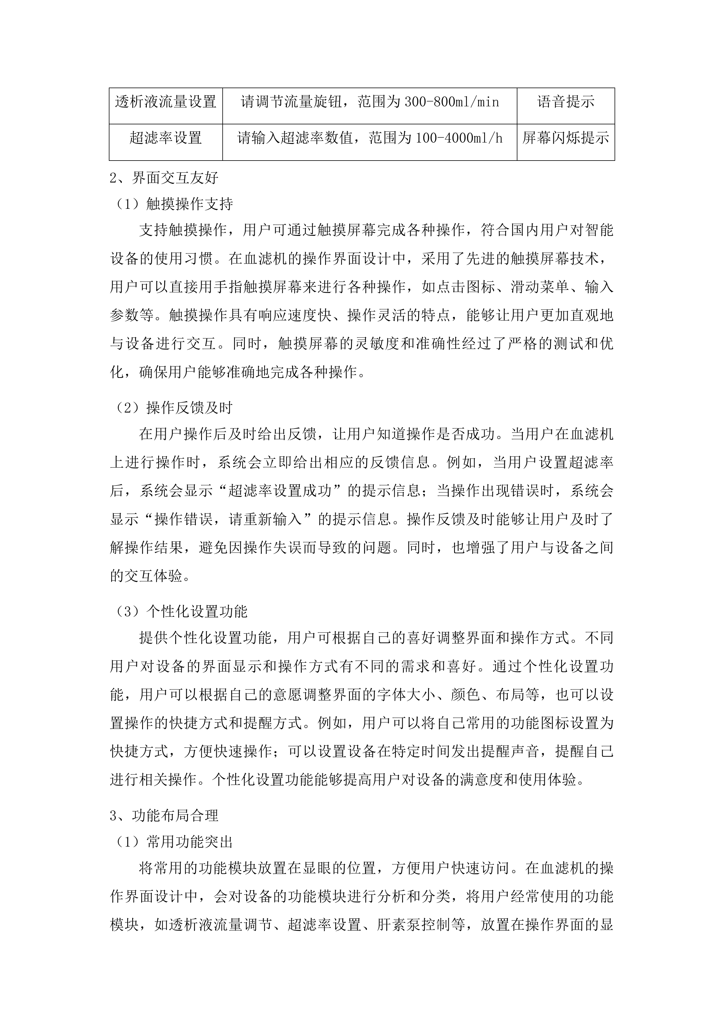
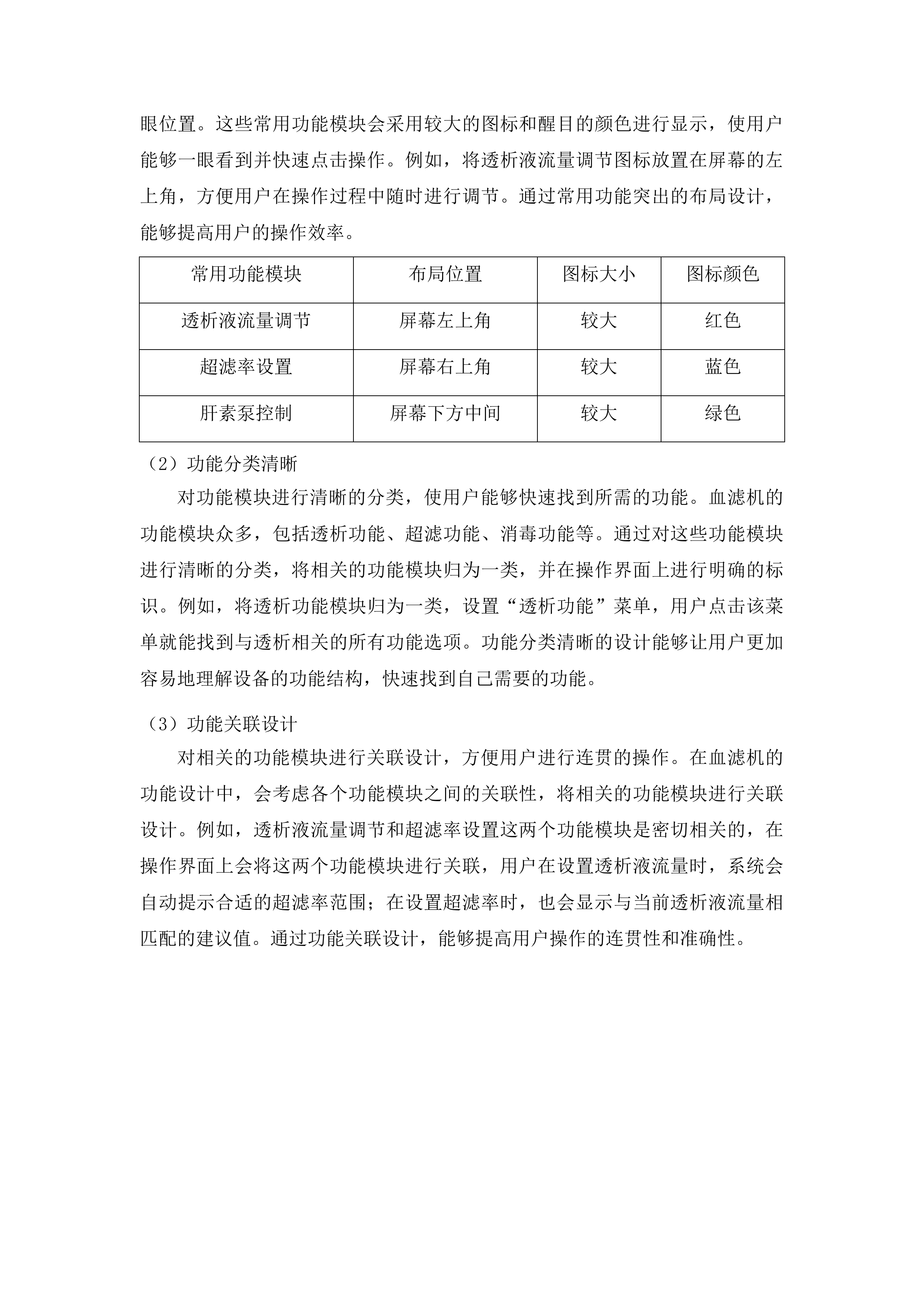
专用设备购置项目-肾内科投标方案 第一章 技术需求 3 第一节 图标注释功能 3 一、 操作界面功能实现 3 第二节 透析充分性模块 16 一、 尿素清除率在线监测 16 第三节 血液管路预冲功能 31 一、 自动预冲流程设计 31 二、 预冲技术参数说明 50 第四节 自动引血与回血功能 63 一、 引血回血自动化控制 63 第五节 低血压预防模块 75 一、 症状性低血压防护 75 二、 模块临床应用保障 88 第六节 滤过分数设置功能 102 一、 滤过分数手动调控 102 二、 操作界面参数配置 111 第二章 服务承诺 132 第一节 故障响应机制 133 一、 7×24小时响应专线设置 133 二、 故障处理服务流程规范 151 三、 故障响应服务承诺函 161 第二节 维修时效保障 179 一、 区域服务网点覆盖能力 179 二、 专职维修团队配置方案 191 三、 维修服务记录与报告管理 201 四、 维修服务时效承诺函 212 第三节 服务承诺文件 221 一、 服务承诺函编制规范 221 二、 违约责任及补救措施 234 三、 承诺函内容一致性保障 243 第三章 培训方案 259 第一节 培训计划及讲义 259 一、 血滤机培训时间表设计 260 二、 肾内科专用培训讲义编制 272 第二节 实操指南 286 一、 血滤机全流程操作规范 286 二、 核心功能模块操作步骤 301 三、 设备维护保养规程 320 第三节 人员分类培训 333 一、 临床医生专项培训 333 二、 护理人员操作培训 344 三、 设备维护人员培训 360 第四章 质量保证体系及措施 376 第一节 质量保证体系 376 一、 质量管理组织架构 376 二、 质量控制标准依据 387 三、 质量管理体系认证 402 四、 设备质量追溯机制 407 第二节 质量保证措施 421 一、 运输包装保护方案 421 二、 现场开箱验收流程 440 三、 安装调试质量保障 454 四、 维护保养服务计划 464 五、 故障应急响应机制 477 六、 质保期维修承诺 501 第五章 安装方案 518 第一节 安装流程 518 一、 运输与交接安排 518 二、 开箱验收规范 539 三、 现场就位实施 546 四、 系统连接部署 556 五、 功能测试验证 570 六、 验收交付流程 582 第二节 安装注意事项 599 一、 安装环境要求 599 二、 电源配置规范 618 三、 水路连接要点 632 四、 数据接口兼容 647 五、 安全防护措施 665 六、 安装后处理要求 673 技术需求 图标注释功能 操作界面功能实现 图标功能注释显示 注释操作界面提供 图标注释功能 操作界面的图标均具备注释功能,极大地方便了用户对设备功能的了解。当用户点击图标时,即可显示该图标的详细功能注释,这一设计充分考虑了用户在操作过程中可能遇到的疑问,使操作更加直观和便捷。在本项目中,血滤机的操作界面涉及众多复杂的功能图标,如透析液流量调节、超滤率设置等,通过图标注释功能,用户无需花费大量时间去查阅说明书,就能快速准确地理解每个图标的含义和作用,提高了操作的效率和准确性。 血滤机操作界面 图标名称 功能注释 重要性 透析液流量调节图标 用于调节透析液的流量,范围为300-800ml/min,连续可调 高 超滤率设置图标 设置超滤率,范围为100-4000ml/h,超滤泵误差<;1% 高 温度调节图标 调节透析液的温度,范围为35℃-39℃ 中 肝素泵控制图标 控制肝素泵的注入和追加功能,可读累积肝素容量 中 注释显示方式 图标功能注释以清晰、易懂的方式显示,这是为了让用户能够快速准确地获取所需信息。注释的文字排版整齐,字体大小适中,颜色对比度高,确保在不同的光线条件下都能清晰可见。同时,注释内容简洁明了,避免使用过于专业和复杂的术语,以方便不同专业背景的用户查看。在本项目中,对于血滤机操作界面上的图标注释,采用了图文结合的方式,对于一些关键的操作步骤和参数设置,还配有简单的动画演示,进一步提高了注释的可读性和可理解性,帮助用户更好地掌握设备的使用方法。 注释更新机制 图标功能注释可根据系统更新进行同步更新,这一机制确保了信息的准确性和及时性。随着血滤机系统的不断升级和优化,其功能和操作方式可能会发生变化,图标注释也需要相应地进行更新。通过建立完善的更新机制,当系统更新时,图标注释会自动同步更新,避免了因信息滞后而给用户带来的操作失误。在本项目中,设备制造商将定期对血滤机的系统进行更新和维护,并及时推送图标注释的更新内容,用户只需连接网络,即可自动获取最新的注释信息,保证了设备操作的安全性和有效性。 注释显示准确性 注释内容审核 对图标功能注释的内容进行严格审核是确保其准确性和完整性的关键步骤。在血滤机的研发和生产过程中,会组织专业的技术人员和医疗专家对图标注释内容进行多次审核。审核过程中,会仔细核对每个图标的功能描述是否准确无误,是否涵盖了所有必要的操作步骤和注意事项。对于一些涉及到关键技术参数和医疗安全的注释内容,还会进行反复验证和确认。在本项目中,我公司将建立严格的审核流程,确保图标功能注释能够准确反映血滤机的实际功能和操作要求,为用户提供可靠的操作指导。 注释错误修正 若发现图标功能注释存在错误,及时进行修正并更新显示是保障用户正常使用的重要措施。在血滤机的使用过程中,可能会由于各种原因导致图标注释出现错误,如系统升级时的疏忽、技术参数的调整等。一旦发现注释错误,将立即启动修正程序,组织专业人员对错误进行分析和整改。修正完成后,会及时更新显示在操作界面上,并通过设备的提示功能告知用户。在本项目中,我公司将建立快速响应机制,确保在最短的时间内解决注释错误问题,避免给用户带来不必要的困扰。 错误类型 修正措施 预计完成时间 文字表述错误 由技术人员重新核对并修改文字内容 1个工作日 技术参数错误 组织专家团队进行验证和修正,并更新系统数据 3个工作日 操作步骤错误 与医疗专家沟通确认后,重新编写操作步骤并更新注释 2个工作日 注释用户反馈 接受用户对图标功能注释的反馈,根据反馈进行优化和改进是提升用户体验的重要途径。用户在使用血滤机的过程中,可能会对图标注释的内容、显示方式等方面提出宝贵的意见和建议。我公司将建立完善的用户反馈渠道,如在线客服、意见反馈邮箱等,及时收集用户的反馈信息。对于用户提出的合理建议,将组织专业团队进行分析和评估,并根据评估结果对图标注释进行优化和改进。在本项目中,通过不断收集和处理用户反馈,能够使图标功能注释更加符合用户的实际需求,提高用户对设备的满意度和信任度。 注释显示稳定性 显示性能优化 对图标功能注释的显示性能进行优化,能够提高显示的稳定性和流畅性。在血滤机的操作界面设计中,会采用先进的显示技术和算法,确保图标注释能够快速、准确地显示在屏幕上。同时,会对显示系统进行优化,减少因系统卡顿或延迟而导致的注释显示不完整或闪烁等问题。在本项目中,通过对显示性能的优化,能够保证图标功能注释在各种环境下都能稳定、流畅地显示,为用户提供良好的操作体验。 显示故障处理 若出现图标功能注释显示故障,及时进行排查和修复是保障设备正常运行的重要措施。显示故障可能由多种原因引起,如屏幕损坏、系统软件故障等。一旦发现显示故障,将立即组织专业技术人员进行排查,确定故障原因后,采取相应的修复措施。在本项目中,我公司将建立快速响应的维修团队,配备充足的维修配件,确保在最短的时间内解决显示故障问题,减少对用户使用的影响。 显示稳定性测试 对图标功能注释的显示稳定性进行测试,确保在各种环境下都能正常显示是设备质量保障的重要环节。在血滤机的研发和生产过程中,会模拟不同的使用环境和条件,对图标注释的显示稳定性进行全面测试。测试内容包括高温、低温、潮湿、震动等环境下的显示情况,以及长时间连续使用时的显示稳定性。通过严格的测试,能够及时发现和解决潜在的显示问题,确保血滤机在实际使用中能够稳定可靠地运行。 测试环境 测试项目 测试结果要求 高温环境(40℃) 图标注释显示清晰度、响应速度 显示清晰,响应时间小于1秒 低温环境(-10℃) 图标注释显示完整性、稳定性 显示完整,无闪烁或卡顿现象 潮湿环境(湿度80%) 图标注释显示可读性、准确性 文字清晰可读,注释内容准确 震动环境(振幅2mm,频率50Hz) 图标注释显示稳定性、连贯性 显示稳定,无中断或跳跃现象 产品说明书标注方式 实现方式标注 技术原理说明 详细说明图标注释功能的技术原理和实现方法,有助于用户深入了解设备的工作机制。在血滤机的产品说明书中,会对图标注释功能的技术原理进行详细阐述,包括采用的软件算法、数据传输方式等。同时,会介绍实现图标注释功能的具体方法,如如何在操作界面上添加注释代码、如何与设备的控制系统进行交互等。通过对技术原理和实现方法的说明,用户能够更好地理解图标注释功能的工作原理,为设备的正确使用和维护提供了理论支持。 操作步骤介绍 介绍使用图标注释功能的具体操作步骤,能够帮助用户快速掌握该功能的使用方法。在产品说明书中,会以图文并茂的方式详细介绍如何点击图标查看注释、如何在不同的界面中使用图标注释功能等。同时,会针对一些特殊情况,如图标注释显示异常时的处理方法进行说明。在本项目中,通过清晰、详细的操作步骤介绍,用户能够轻松上手使用图标注释功能,提高操作的效率和准确性。 相关参数说明 说明图标注释功能涉及的相关参数和设置,使用户能够根据自己的需求进行个性化调整。在血滤机的图标注释功能中,可能涉及到注释显示的字体大小、颜色、显示时间等参数。在产品说明书中,会对这些参数的含义和设置方法进行详细说明,用户可以根据自己的使用习惯和实际需求进行调整。例如,用户可以将注释显示的字体调大,以方便在远距离或视力不佳的情况下查看。通过对相关参数的说明,能够提高用户对图标注释功能的使用体验。 标注位置明确 目录索引标注 在产品说明书的目录中对图标注释功能的标注位置进行索引,方便用户快速找到相关内容。在血滤机的产品说明书中,会在目录部分明确标注图标注释功能的章节位置,用户只需查看目录,就能快速定位到图标注释功能的详细说明部分。同时,会在目录中对图标注释功能的主要内容进行简要概括,使用户对该功能有一个初步的了解。通过目录索引标注,能够节省用户查找信息的时间,提高使用效率。 目录章节 图标注释功能内容概述 页码 操作界面说明 介绍图标注释功能的操作方法和显示方式 10-15 功能参数设置 说明图标注释功能涉及的相关参数和设置方法 20-25 常见问题解答 提供图标注释功能的常见问题及解决方法 30-35 重点突出标注 采用特殊的字体、颜色或符号等方式,突出显示图标注释功能的标注内容,能够吸引用户的注意力,使重要信息更加醒目。在产品说明书中,会对图标注释功能的关键内容,如操作步骤、注意事项等,采用加粗、变色或添加图标等方式进行突出显示。例如,将操作步骤的文字设置为红色加粗字体,将注意事项用感叹号图标进行标注。通过重点突出标注,能够使用户更加容易地关注到重要信息,避免因疏忽而导致的操作失误。 关联内容说明 说明图标注释功能标注与其他相关内容的关联和引用关系,有助于用户建立完整的知识体系。在血滤机的产品说明书中,会对图标注释功能与设备的其他功能、操作流程等方面的关联进行说明。例如,图标注释功能可能与透析液流量调节、超滤率设置等功能相关联,会在说明书中详细介绍如何通过图标注释功能更好地实现这些功能。同时,会对图标注释功能在不同操作流程中的使用方法进行说明,使用户能够将图标注释功能与实际操作相结合,提高操作的准确性和效率。 标注内容完整 功能描述完整 完整描述图标注释功能的特点、优势和使用场景,能够让用户全面了解该功能的价值。在血滤机的产品说明书中,会详细描述图标注释功能的特点,如操作简便、显示清晰、实时更新等。同时,会阐述该功能的优势,如提高操作效率、减少误操作、方便用户学习等。此外,还会介绍图标注释功能在不同使用场景下的应用,如在紧急情况下快速了解设备功能、在培训过程中帮助新手掌握操作方法等。通过完整的功能描述,使用户能够充分认识到图标注释功能的重要性和实用性。 技术细节说明 详细说明图标注释功能的技术细节和实现要点,能够为专业用户提供深入了解该功能的途径。在血滤机的产品说明书中,会对图标注释功能的技术细节进行详细介绍,包括软件架构、数据存储方式、通信协议等。同时,会说明实现图标注释功能的要点,如如何保证注释内容的准确性和及时性、如何优化显示效果等。通过对技术细节和实现要点的说明,能够满足专业用户对设备技术原理的需求,为设备的维护和升级提供技术支持。 常见问题解答 提供图标注释功能的常见问题解答,帮助用户更好地理解和使用是产品服务的重要组成部分。在血滤机的产品说明书中,会收集和整理用户在使用图标注释功能过程中可能遇到的常见问题,并提供详细的解答。问题涵盖了操作方法、显示异常、参数设置等方面,解答内容通俗易懂、具有可操作性。通过提供常见问题解答,能够帮助用户快速解决遇到的问题,减少因问题解决不及时而导致的使用不便。 全中文操作系统适配 系统语言设置 默认中文显示 操作系统默认以中文显示界面和菜单,无需用户额外设置,这一设计充分考虑了国内用户的使用习惯。在本项目中,血滤机面向国内市场,采用默认中文显示能够让用户更加轻松地操作设备。用户无需在开机后花费时间去设置语言,直接就能看到熟悉的中文界面和菜单,提高了操作的便捷性。同时,中文显示也有助于减少因语言障碍而导致的操作失误,确保设备的安全使用。 语言切换功能 提供语言切换功能,用户可根据需要切换到其他语言,满足了不同用户的多样化需求。虽然血滤机默认以中文显示,但考虑到可能存在一些特殊用户,如外籍医护人员等,提供语言切换功能能够使设备具有更广泛的适用性。用户可以通过简单的操作在操作系统中切换到其他语言,如英语、日语等。在本项目中,语言切换功能的实现采用了先进的软件技术,确保切换过程快速、流畅,不会影响设备的正常运行。 支持语言 切换方式 切换时间 中文 在系统设置中选择语言选项 小于1秒 英语 在系统设置中选择语言选项 小于1秒 日语 在系统设置中选择语言选项 小于1秒 中文输入法支持 支持多种中文输入法,方便用户输入中文信息。在血滤机的操作过程中,用户可能需要输入一些中文信息,如患者姓名、诊断结果等。支持多种中文输入法,如拼音输入法、五笔输入法等,能够满足不同用户的输入习惯。用户可以根据自己的熟练程度选择合适的输入法,快速准确地输入中文信息。这一功能的实现提高了用户输入信息的效率,也提升了设备的实用性。 中文界面设计 界面布局优化 优化操作界面的布局,使中文信息显示更加清晰、易读。在血滤机的中文界面设计中,会充分考虑中文文字的特点和排版要求。界面布局采用简洁明了的设计风格,避免过多的信息堆砌,使中文信息能够有序地显示在屏幕上。同时,会合理调整文字的大小、间距和颜色,提高中文信息的可读性。例如,将重要的操作提示信息用较大的字体显示,将次要的说明信息用较小的字体显示。通过界面布局优化,能够让用户更加轻松地获取中文信息,提高操作的准确性。 界面区域 布局优化措施 效果 主操作界面 减少图标数量,增大文字显示区域 中文信息显示清晰,操作便捷 参数设置界面 采用表格形式排列参数,文字对齐整齐 参数信息一目了然,易于查看和设置 提示信息界面 将提示信息居中显示,加大文字字号 重要提示更加醒目,避免遗漏 字体选择合适 选择合适的中文字体,确保文字显示清晰、美观。在中文界面设计中,字体的选择至关重要。会选择笔画清晰、结构合理的中文字体,如宋体、黑体等,以保证文字在不同的显示设备和分辨率下都能清晰显示。同时,会根据界面的整体风格和文字的重要程度,合理调整字体的大小和粗细。例如,在标题部分使用较大的加粗字体,在正文部分使用适中的正常字体。通过选择合适的中文字体,能够提升界面的美观度和可读性。 图标中文标注 对操作界面的图标进行中文标注,方便用户理解其功能。在血滤机的操作界面中,图标众多且功能复杂,通过中文标注能够让用户更加直观地了解每个图标的含义。中文标注会采用简洁明了的语言,准确地描述图标的功能。例如,对于透析液流量调节图标,会标注“透析液流量调节”字样。通过图标中文标注,能够降低用户的学习成本,提高操作的效率。 中文功能适配 功能菜单翻译 将操作系统的功能菜单准确翻译成中文,方便用户使用。在血滤机的操作系统中,功能菜单包含了设备的各种操作选项和设置功能。将这些功能菜单准确翻译成中文,能够让用户更加容易地理解和操作。翻译过程会由专业的翻译人员进行,确保翻译内容准确、通顺,符合中文的表达习惯。同时,会对翻译后的菜单进行多次审核和校对,避免出现翻译错误或歧义。 提示信息中文显示 系统的提示信息、警告信息等都以中文显示,便于用户理解。在血滤机的运行过程中,系统会实时发出各种提示信息和警告信息,如设备故障提示、操作错误警告等。这些信息以中文显示,能够让用户及时准确地了解设备的运行状态和可能存在的问题。中文提示信息会采用简洁明了的语言,直接传达关键信息。例如,当设备出现超滤泵故障时,会显示“超滤泵故障,请检查”的中文提示信息。通过中文显示提示信息,能够提高用户对设备的监控和管理能力,保障设备的安全运行。 中文文档支持 提供中文的操作手册、帮助文档等,方便用户学习和使用。在本项目中,会为血滤机配备详细的中文操作手册和帮助文档。操作手册会包含设备的安装、操作、维护等方面的详细说明,帮助用户快速掌握设备的使用方法。帮助文档会针对一些常见问题和操作技巧进行解答和介绍,为用户提供技术支持。中文文档的编写会采用图文并茂的方式,使内容更加直观、易懂。通过提供中文文档支持,能够帮助用户更好地使用和维护血滤机。 国内用户操作习惯优化 操作流程简化 一键操作功能 提供一键操作功能,用户只需点击一个按钮即可完成复杂的操作,大大提高了操作效率。在血滤机的操作过程中,有些操作步骤较为繁琐,如设备的启动、停止、参数设置等。通过一键操作功能,用户无需依次进行多个操作步骤,只需点击一个按钮就能完成这些复杂的操作。例如,用户按下“启动”按钮,血滤机就能自动完成透析液流量调节、超滤率设置等一系列操作,快速进入工作状态。这一功能的实现充分考虑了国内用户追求高效、便捷的操作习惯。 操作步骤合并 将多个操作步骤合并为一个步骤,进一步提高操作效率。在血滤机的设计中,会对一些相关的操作步骤进行分析和优化,将可以合并的步骤进行整合。例如,在设置透析液流量和温度时,原本需要分别进行两个操作步骤,现在将这两个步骤合并为一个操作界面,用户可以在同一个界面中同时设置透析液流量和温度,减少了操作的时间和复杂度。操作步骤合并的设计符合国内用户希望简化操作流程的需求。 操作引导提示 在操作过程中提供引导提示,帮助用户快速掌握操作方法。血滤机的操作涉及到众多的参数设置和操作步骤,对于一些新手用户来说,可能会感到困惑。通过操作引导提示功能,在用户进行操作时,系统会实时显示下一步的操作提示和注意事项。例如,当用户进行超滤率设置时,系统会提示“请输入超滤率数值,范围为100-4000ml/h”。操作引导提示功能能够降低用户的学习成本,使操作更加简单易懂。 操作步骤 引导提示内容 提示方式 设备启动 请检查电源连接,按下启动按钮 文字提示框 透析液流量设置 请调节流量旋钮,范围为300-800ml/min 语音提示 超滤率设置 请输入超滤率数值,范围为100-4000ml/h 屏幕闪烁提示 界面交互友好 触摸操作支持 支持触摸操作,用户可通过触摸屏幕完成各种操作,符合国内用户对智能设备的使用习惯。在血滤机的操作界面设计中,采用了先进的触摸屏幕技术,用户可以直接用手指触摸屏幕来进行各种操作,如点击图标、滑动菜单、输入参数等。触摸操作具有响应速度快、操作灵活的特点,能够让用户更加直观地与设备进行交互。同时,触摸屏幕的灵敏度和准确性经过了严格的测试和优化,确保用户能够准确地完成各种操作。 操作反馈及时 在用户操作后及时给出反馈,让用户知道操作是否成功。当用户在血滤机上进行操作时,系统会立即给出相应的反馈信息。例如,当用户设置超滤率后,系统会显示“超滤率设置成功”的提示信息;当操作出现错误时,系统会显示“操作错误,请重新输入”的提示信息。操作反馈及时能够让用户及时了解操作结果,避免因操作失误而导致的问题。同时,也增强了用户与设备之间的交互体验。 个性化设置功能 提供个性化设置功能,用户可根据自己的喜好调整界面和操作方式。不同用户对设备的界面显示和操作方式有不同的需求和喜好。通过个性化设置功能,用户可以根据自己的意愿调整界面的字体大小、颜色、布局等,也可以设置操作的快捷方式和提醒方式。例如,用户可以将自己常用的功能图标设置为快捷方式,方便快速操作;可以设置设备在特定时间发出提醒声音,提醒自己进行相关操作。个性化设置功能能够提高用户对设备的满意度和使用体验。 功能布局合理 常用功能突出 将常用的功能模块放置在显眼的位置,方便用户快速访问。在血滤机的操作界面设计中,会对设备的功能模块进行分析和分类,将用户经常使用的功能模块,如透析液流量调节、超滤率设置、肝素泵控制等,放置在操作界面的显眼位置。这些常用功能模块会采用较大的图标和醒目的颜色进行显示,使用户能够一眼看到并快速点击操作。例如,将透析液流量调节图标放置在屏幕的左上角,方便用户在操作过程中随时进行调节。通过常用功能突出的布局设计,能够提高用户的操作效率。 常用功能模块 布局位置 图标大小 图标颜色 透析液流量调节 屏幕左上角 较大 红色 超滤率设置 屏幕右上角 较大 蓝色 肝素泵控制 屏幕下方中间 较大 绿色 功能分类清晰 对功能模块进行清晰的分类,使用户能够快速找到所需的功能。血滤机的功能模块众多,包括透析功能、超滤功能、消毒功能等。通过对这些功能模块进行清晰的分类,将相关的功能模块归为一类,并在操作界面上进行明确的标识。例如,将透析功能模块归为一类,设置“透析功能”菜单,用户点击该菜单就能找到与透析相关的所有功能选项。功能分类清晰的设计能够让用户更加容易地理解设备的功能结构,快速找到自己需要的功能。 功能关联设计 对相关的功能模块进行关联设计,方便用户进行连贯的操作。在血滤机的功能设计中,会考虑各个功能模块之间的关联性,将相关的功能模块进行关联设计。例如,透析液流量调节和超滤率设置这两个功能模块是密切相关的,在操作界面上会将这两个功能模块进行关联,用户在设置透析液流量时,系统会自动提示合适的超滤率范围;在设置超滤率时,也会显示与当前透析液流量相匹配的建议值。通过功能关联设计,能够提高用户操作的连贯性和准确性。 透析充分性模块 尿素清除率在线监测 URR数值实时显示 实时显示方式 集成显示优势 1)实现与血滤机其他治疗参数统一显示,可让医护人员一眼全面掌握患者透析情况,如动脉压、静脉压等参数与尿素清除率(URR)一同展示,便于综合判断。 2)减少额外设备和操作,无需医护人员在不同设备间切换查看数据,提高工作效率,节省时间用于更多患者的护理。 3)确保数据的同步性和一致性,避免因不同设备数据更新时间差异导致的数据误差,为医护人员提供准确可靠的信息。 优势 具体表现 带来的好处 统一显示 与血滤机其他参数一同呈现 全面掌握患者透析情况 减少设备操作 无需额外设备查看数据 提高工作效率 数据同步一致 避免数据更新时间差异 提供准确可靠信息 数字格式特点 1)数字显示清晰、醒目,采用高对比度的显示技术,不受环境光线影响,即使在强光或弱光环境下,医护人员也能轻松读取尿素清除率(URR)数值。 2)显示精度高,能够精确到小数点后几位,满足临床诊断对数据准确性的需求,为医护人员制定治疗方案提供可靠依据。 3)更新速度快,采用先进的数据处理芯片和算法,及时反映患者尿素清除情况的变化,让医护人员第一时间了解患者透析效果。 单位标识作用 1)明确数据含义,在尿素清除率(URR)数值旁清晰标注单位,避免因单位混淆导致的错误判断,确保医护人员准确理解数据。 2)符合医疗行业规范,采用统一的单位标识,便于医护人员准确记录和分析数据,方便不同医院之间的数据交流和对比。 3)提高数据的可读性和可理解性,简单易懂的单位标识降低了医护人员之间的沟通成本,使信息传递更加高效。 实时数据更新 时间间隔设定 时间间隔设定 1)根据临床经验和患者病情,设定合理的更新时间间隔,例如对于病情稳定的患者,可设置为每5分钟更新一次;对于病情不稳定的患者,可设置为每1分钟更新一次。 2)时间间隔可在一定范围内进行灵活调整,以适应不同的监测场景,医护人员可根据实际情况在1-10分钟之间进行调整。 3)确保更新时间间隔的准确性和一致性,采用高精度的时钟芯片和定时算法,避免因时间误差影响数据的实时性,确保每次更新时间的误差在±0.1秒以内。 频率调整方式 1)通过血滤机的操作界面,方便快捷地调整更新频率,医护人员只需在触摸屏上点击相应按钮即可完成调整。 2)提供多种预设的更新频率选项,如快速、中速、慢速等,供医护人员根据实际情况选择,满足不同的监测需求。 3)调整过程简单易懂,无需复杂的操作步骤,降低了医护人员的操作难度,提高了工作效率。 系统稳定性保障 1)采用先进的硬件和软件技术,确保系统在数据更新过程中的稳定性,如采用高性能的处理器和稳定的操作系统。 2)具备数据备份和恢复功能,防止因意外情况导致数据丢失,定期将数据备份到外部存储设备,在需要时可快速恢复数据。 3)进行严格的系统测试和验证,确保系统在长时间运行过程中不会出现故障,经过模拟不同环境和工况的测试,保证系统的可靠性。 异常数值提示 正常范围设定 正常范围设定 1)根据临床研究和实践经验,设定合理的URR正常范围,一般来说,对于大多数患者,尿素清除率(URR)的正常范围在60%-70%之间。 2)正常范围可根据患者的具体情况进行个性化调整,例如对于年轻、身体状况较好的患者,正常范围可适当提高;对于年老、身体虚弱的患者,正常范围可适当降低。 3)确保正常范围的设定科学合理,能够准确反映患者的透析充分性,结合患者的其他临床指标,如血肌酐、尿素氮等,综合判断患者的透析效果。 提示信号类型 1)声音报警采用独特的音调,在嘈杂的环境中也能清晰听到,如采用尖锐的警报声,引起医护人员的注意。 2)屏幕闪烁方式醒目,不会被忽视,屏幕以红色闪烁显示异常信息,提醒医护人员及时处理。 3)可根据医护人员的偏好,选择合适的提示信号类型,如声音报警、屏幕闪烁或两者同时使用。 异常信息显示 1)显示异常数值的具体大小、超出范围的程度等详细信息,如显示尿素清除率(URR)的具体数值以及超出正常范围的百分比。 2)提供相关的参考建议,帮助医护人员分析异常原因,如提示可能是透析参数设置不当或患者身体状况变化等原因。 3)以直观易懂的方式呈现异常信息,便于医护人员快速理解和处理,采用图表和文字相结合的方式展示异常信息。 模块安装承诺文件 安装承诺声明 标准规范遵循 1)严格遵循国家相关医疗设备安装标准和行业规范,确保安装质量和安全性,如遵循《医疗器械安装验收规范》等标准。 2)参考血滤机制造商提供的安装指南,确保安装的准确性,按照制造商的要求进行安装操作。 3)不断关注最新的安装标准和规范变化,及时调整安装工作,保持与行业发展同步。 技术要求满足 1)保证安装后的模块与血滤机的其他系统兼容,不影响血滤机的正常功能,经过严格的兼容性测试,确保模块与血滤机的各项功能协同工作。 2)确保模块的性能指标符合招标要求和临床应用需求,如尿素清除率(URR)的监测精度、更新速度等指标满足要求。 3)在安装过程中,采取必要的技术措施,保证模块的稳定性和可靠性,如采用防震、防潮等措施。 正常运行保障 1)安装完成后,进行全面的调试和测试,确保模块正常运行,对模块的各项功能进行逐一测试,确保其性能稳定。 2)提供一定时间的免费维护期,在维护期内及时解决模块出现的问题,如提供1年的免费维护服务。 3)建立完善的售后服务体系,为模块的长期稳定运行提供保障,包括技术支持、配件供应等服务。 安装责任界定 责任义务明确 1)详细列出在安装过程中的各项责任和义务,避免产生纠纷,明确安装方和使用方的责任范围。 2)与相关方签订明确的安装合同,明确双方的权利和责任,合同中规定安装的质量标准、工期、费用等条款。 3)定期对安装工作进行检查和评估,确保责任落实到位,建立质量检查和评估机制,对安装工作进行监督。 故障维修承担 1)在规定的时间内,对因安装原因导致的模块故障进行免费维修,如在安装后的3个月内出现故障,免费进行维修。 2)若模块损坏无法修复,及时更换新的模块,确保不影响血滤机的使用,保证血滤机的正常运行。 3)承担维修和更换过程中的运输、安装等相关费用,减轻使用方的负担。 安全措施实施 1)安装人员具备相应的安全资质和技能,严格遵守安全操作规程,安装人员经过专业培训,持有相关的安全证书。 2)在安装现场设置明显的安全警示标志,采取必要的防护措施,如设置围栏、佩戴安全帽等。 3)定期对安装人员进行安全培训,提高安全意识,增强安装人员的安全防范能力。 安装时间承诺 合同时间遵循 1)严格按照合同约定的时间节点,开展安装工作,制定详细的安装计划,确保按时完成安装任务。 2)将安装时间纳入项目管理计划,进行严格的监控和控制,建立进度跟踪机制,及时掌握安装进度。 3)建立有效的沟通机制,及时反馈安装进度情况,与使用方保持密切沟通,及时解决安装过程中出现的问题。 安装计划制定 1)根据血滤机的安装现场情况和模块特点,制定科学合理的安装计划,考虑现场的空间、电源等因素。 2)明确安装的各个阶段和关键环节,合理安排人员和资源,合理分配安装人员的工作任务。 3)对安装计划进行动态调整,根据实际情况及时优化,确保安装工作顺利进行。 延期沟通处理 1)如遇不可抗力等特殊情况导致延期安装,及时与采购人沟通,说明延期的原因和预计恢复时间。 2)提供详细的延期原因说明和新的安装时间计划,争取采购人的理解和支持。 3)积极采取措施,尽量减少延期对血滤机使用的影响,如增加安装人员、调整安装顺序等。 产品技术实现说明 监测原理阐述 检测技术优势 1)采用高精度的传感器,能够准确检测血液中尿素的微小变化,传感器的灵敏度高,能够检测到尿素浓度的细微变化。 2)检测技术具有高灵敏度和特异性,减少误差和干扰,只对尿素产生反应,不受其他物质的干扰。 3)不断研发和改进检测技术,提高检测的准确性和可靠性,投入大量的研发资源进行技术创新。 数据采集传输 1)传感器具备快速数据采集能力,能够及时获取血液中尿素的信息,采集速度快,能够在短时间内获取准确的数据。 2)采用稳定可靠的传输方式,确保数据准确无误地传输到处理系统,如采用有线或无线传输方式,保证数据传输的稳定性。 3)对传输的数据进行加密处理,保证数据的安全性和隐私性,防止数据泄露和被篡改。 算法计算精度 1)预设的算法经过大量的临床验证和优化,确保计算结果的准确性,算法经过多次临床试验验证,具有较高的准确性。 2)算法能够根据不同患者的情况进行自适应调整,提高计算的精度,考虑患者的个体差异,进行个性化计算。 3)定期对算法进行更新和维护,以适应不断变化的临床需求,保证算法的有效性和实用性。 系统架构介绍 组成部分功能 1)传感器负责采集血液中尿素的数据,具有高精度和高可靠性,能够准确采集尿素浓度数据。 2)数据处理单元对采集到的数据进行分析和计算,得出尿素清除率(URR)数值,对数据进行快速处理和分析。 3)显示单元将计算结果以直观的方式显示出来,方便医护人员查看,如采用大屏幕液晶显示屏显示数据。 显示单元 通信接口特点 1)采用高速、稳定的通信接口,确保数据传输的及时性和准确性,如采用USB、以太网等接口。 2)通信接口具备良好的兼容性,能够与血滤机的其他系统无缝对接,方便系统集成和扩展。 3)对通信接口进行加密处理,防止数据泄露和干扰,保障数据传输的安全性。 模块化设计优势 1)便于安装和拆卸,减少安装时间和成本,模块采用标准化设计,安装和拆卸方便快捷。 2)在维护过程中,可单独对故障模块进行更换,提高维护效率,无需整体更换系统,降低维护成本。 3)支持系统的升级和扩展,满足未来的发展需求,可根据需要添加或更换模块。 优势 具体表现 带来的好处 便于安装拆卸 模块标准化设计 减少安装时间和成本 提高维护效率 可单独更换故障模块 降低维护成本 支持升级扩展 可添加或更换模块 满足未来发展需求 技术创新亮点 检测技术创新 1)研发了新型的传感器材料和检测方法,提高了检测的精度和可靠性,采用新型材料提高传感器的性能。 2)检测技术具有快速响应和高稳定性的特点,能够及时反映患者的尿素清除情况,快速响应患者尿素浓度的变化。 3)不断投入研发资源,持续改进检测技术,保持技术领先地位,加大研发投入,推动技术创新。 智能分析功能 1)通过内置的智能算法,对监测数据进行实时分析,发现异常情况及时预警,智能算法能够自动识别异常数据。 2)提供详细的分析报告和建议,帮助医护人员制定个性化的治疗方案,分析报告提供治疗建议和参考。 3)智能分析功能可根据不同患者的情况进行个性化设置,提高分析的准确性和实用性,满足不同患者的需求。 系统融合优势 1)与血滤机系统深度融合,实现了数据的实时共享和协同工作,与血滤机其他系统无缝集成。 2)避免了数据的重复采集和处理,提高了工作效率,减少了数据处理的工作量。 3)为医护人员提供了更加全面和准确的患者信息,有助于提高治疗效果,综合分析患者的各项数据。 临床应用价值阐述 治疗方案调整依据 参数调整原则 1)当URR数值低于目标值时,适当增加透析液流量或血流量,提高尿素清除效果,增加透析液和血液的接触面积,促进尿素的清除。 2)若URR数值过高,可适当减少透析时间或调整透析参数,避免过度透析,减少对患者身体的负担。 3)根据患者的具体情况和病情变化,灵活调整参数,确保透析治疗的个性化和精准化,考虑患者的年龄、体重、病情等因素。 效果提升体现 1)通过合理调整透析参数,提高了尿素清除率,有效清除患者体内的毒素,降低患者体内尿素等毒素的浓度。 2)改善了患者的临床症状,提高了患者的生活质量,缓解患者的不适症状,如恶心、呕吐等。 3)降低了患者发生并发症的风险,延长了患者的生存期,减少患者发生心血管疾病等并发症的风险。 不良影响避免 1)避免了透析不充分导致的毒素蓄积,减少了患者的不适症状,防止毒素在体内积累对患者造成伤害。 2)防止了过度透析对患者身体造成的负担和损伤,保护患者的身体健康。 3)保障了患者的透析安全和有效性,提高透析治疗的质量。 避免的不良影响 具体表现 带来的好处 透析不充分 毒素蓄积、不适症状 减少患者痛苦 过度透析 身体负担和损伤 保护患者健康 保障透析 安全和有效性 提高治疗质量 患者健康状况评估 健康状况判断 1)稳定的URR数值表明患者的透析治疗效果良好,健康状况相对稳定,说明透析方案有效。 2)URR数值的明显波动可能提示患者存在潜在的健康问题,需要进一步检查和治疗,波动可能是病情变化或透析参数不合适导致。 3)结合患者的其他临床指标,综合评估患者的健康状况,制定个性化的治疗和康复方案,全面考虑患者的身体状况。 病情发展监测 1)持续监测URR数值,能够及时发现患者病情的变化,及时调整治疗方案,如数值下降可能表示病情恶化。 2)当URR数值出现下降趋势时,可能意味着患者的肾功能进一步恶化,需要调整治疗方案,增加透析强度或采取其他治疗措施。 3)通过对病情的早期监测和干预,提高患者的治疗效果和预后,降低患者的死亡率和并发症发生率。 长期管理支持 1)为患者建立健康档案,记录URR数值和其他相关信息,便于长期跟踪和管理,了解患者的病情变化和治疗效果。 2)根据患者的健康状况和治疗效果,制定个性化的长期健康管理计划,包括饮食、运动、药物等方面的管理。 3)定期对患者进行随访和评估,及时调整管理计划,提高患者的生活质量和健康水平,根据患者的反馈调整管理计划。 医疗质量提升作用 治疗流程规范 1)明确了透析治疗过程中尿素清除率(URR)监测的重要性和操作规范,规范医护人员的操作行为。 2)医护人员按照规范进行操作,减少了人为因素对监测结果的影响,提高监测结果的准确性。 3)提高了透析治疗的标准化和规范化程度,保证透析治疗的质量和安全。 工作效率提高 1)实时显示URR数值,减少了医护人员手动记录和计算的工作量,提高工作效率,节省时间。 2)智能分析功能提供了详细的分析报告和建议,帮助医护人员快速做出决策,提高决策的准确性和及时性。 3)提高了医护人员的工作效率,使他们能够更好地为患者服务,增加医护人员为患者服务的时间。 医疗水平提升 1)推动了医院在透析治疗领域的技术创新和发展,引入先进的监测技术和设备。 2)提高了医院对肾功能衰竭患者的治疗能力和水平,改善患者的治疗效果。 3)增强了医院的综合竞争力,吸引更多的患者前来就医,提升医院的知名度和影响力。 监测数据精准性保障 传感器精度保证 高精度传感器 1)采用先进的传感器技术,具有高灵敏度和分辨率,能够准确检测血液中尿素的微小变化,传感器的灵敏度高,能够检测到微小的尿素浓度变化。 2)传感器的精度经过严格测试和验证,符合相关标准和要求,经过多次测试和校准,保证传感器的精度。 3)不断研发和改进传感器技术,提高其精度和可靠性,投入研发资源,推动传感器技术的创新。 质量检测校准 1)在传感器生产过程中,进行多道质量检测工序,确保产品质量,严格把控传感器的生产质量。 2)定期对传感器进行校准,消除误差和漂移,保证测量的准确性,按照规定的时间间隔进行校准。 3)校准过程严格按照标准操作流程进行,确保校准结果的可靠性,遵循校准标准和规范。 检测校准环节 具体操作 目的 生产过程检测 多道质量检测工序 确保产品质量 定期校准 消除误差和漂移 保证测量准确性 校准流程 严格按标准操作 确保校准结果可靠 维护保养措施 1)制定详细的传感器维护保养计划,定期进行清洁和检查,保持传感器的清洁和性能稳定。 2)避免传感器受到外力撞击和损坏,确保其正常工作,采取防护措施,防止传感器受损。 3)及时更换老化或损坏的传感器部件,保证传感器的性能稳定,定期检查传感器部件的状态,及时更换损坏部件。 维护保养措施 具体内容 作用 制定计划 定期清洁和检查 保持传感器性能稳定 避免损坏 防止外力撞击 确保传感器正常工作 更换部件 及时更换老化损坏部件 保证传感器性能稳定 数据处理准确性 算法先进性 1)研发了高效准确的数据处理算法,能够快速、准确地计算尿素清除率(URR)数值,算法具有高效性和准确性。 2)算法经过大量的临床验证和优化,具有良好的稳定性和可靠性,经过多次临床试验验证,保证算法的稳定性。 3)不断改进算法,提高数据处理的准确性和效率,持续优化算法,提高处理效率。 质量控制措施 1)在数据处理过程中,设置多重质量控制环节,对数据进行筛选和验证,确保数据的准确性和可靠性。 2)对异常数据进行标记和分析,查找原因并进行修正,及时发现和处理异常数据。 3)定期对数据处理系统进行检查和维护,确保其正常运行,保证数据处理系统的稳定性。 备份恢复功能 1)建立完善的数据备份机制,定期对监测数据进行备份,防止数据丢失,如每天进行数据备份。 2)在数据丢失或损坏的情况下,能够快速恢复数据,保证数据的完整性,恢复数据的时间短,保证数据的可用性。 3)备份数据存储在安全可靠的位置,防止数据泄露和丢失,如存储在加密的外部存储设备中。 系统稳定性维护 稳定性维护措施 1)优化系统的硬件和软件设计,提高系统的稳定性和性能,采用高性能的硬件和稳定的软件。 2)对系统进行实时监测和监控,及时发现异常情况并采取措施,如设置报警机制,及时发现系统故障。 3)建立系统故障应急预案,确保在出现故障时能够快速恢复正常运行,制定详细的应急预案,提高系统的恢复能力。 冗余容错设计 1)采用冗余的传感器和数据处理单元,当某个部件出现故障时,能够自动切换到备用部件,提高系统的可靠性。 2)具备容错功能,能够对系统中的错误进行自动检测和纠正,保证系统的正常运行。 3)提高了系统的可靠性和可用性,减少了因故障导致的数据丢失和中断,降低系统故障对监测的影响。 巡检维护计划 1)制定详细的系统巡检和维护计划,定期对系统进行全面检查,如每周进行一次系统巡检。 2)清洁系统设备,检查连接线路和接口,确保系统正常运行,保持系统设备的清洁和连接稳定。 3)对发现的问题及时进行处理和解决,保证系统的稳定性和可靠性,及时修复系统故障,提高系统的稳定性。 系统巡检 血液管路预冲功能 自动预冲流程设计 血液管路透析器预冲 自动开启预冲程序 设备在血管路开放的瞬间,凭借先进的感应技术自动识别并迅速启动血液管路和透析器的预冲程序,无需人工手动干预,有效节省时间和人力成本。系统会依据内置的专业算法,自动调配合适的预冲液,精准把控预冲液的成分和比例,使其完全符合严格的医疗要求。同时,自动设置预冲液的流速和压力,通过精密的控制确保预冲过程稳定且安全。预冲程序启动后,立即自动记录预冲开始时间,为后续的追溯、监控以及数据分析提供准确的时间依据。 在预冲液调配方面,系统会根据不同的患者情况和治疗需求,精确调整预冲液的成分,如电解质浓度、酸碱度等,以满足个性化的医疗要求。对于流速和压力的设置,会综合考虑血液管路和透析器的规格、性能以及患者的身体状况,确保在安全的范围内达到最佳的预冲效果。记录预冲开始时间不仅有助于医护人员实时了解预冲进度,还能在出现问题时进行准确的时间定位和原因排查。 此外,设备还具备智能学习功能,能够根据以往的预冲数据和患者反馈,不断优化预冲程序的启动和运行,提高预冲的效率和质量。例如,根据不同批次的透析器和血液管路的特点,自动调整预冲液的流速和压力,以适应不同的设备性能。同时,对于多次使用的设备,能够根据其使用情况和损耗程度,动态调整预冲参数,确保每次预冲都能达到理想的效果。 为了进一步提高预冲程序的可靠性和稳定性,设备采用了冗余设计和多重安全保护机制。在预冲过程中,如果出现异常情况,如流速突然变化、压力过高或过低等,系统会立即自动停止预冲程序,并发出警报,提醒医护人员及时处理。同时,设备还会记录异常情况的详细信息,为后续的故障排查和维护提供有力的支持。 设备还支持远程监控和管理功能,医护人员可以通过手机、电脑等终端设备实时查看预冲程序的运行状态和相关参数。在预冲过程中,如果发现问题,医护人员可以及时进行远程干预和调整,确保预冲过程的顺利进行。此外,设备还可以将预冲数据上传至医院的信息管理系统,方便医护人员进行数据分析和统计,为临床决策提供科学依据。 设备的预冲程序还具备可定制化功能,医护人员可以根据实际需求对预冲程序的参数进行个性化设置。例如,可以调整预冲液的成分、流速、压力和时间等参数,以满足不同患者和治疗场景的需求。同时,设备还提供了多种预冲模式供医护人员选择,如快速预冲模式、精细预冲模式等,以提高预冲的效率和质量。 设备的预冲程序还具备自我诊断和修复功能。在预冲过程中,如果发现系统存在故障或异常情况,设备会自动进行诊断,并尝试自我修复。如果无法自行修复,设备会及时发出警报,并提供详细的故障信息,方便医护人员进行维修和处理。此外,设备还会定期进行自我检测和维护,确保系统的稳定性和可靠性。 为了提高设备的易用性和可操作性,设备采用了人性化的设计理念。操作界面简洁明了,医护人员可以通过触摸屏幕轻松完成预冲程序的启动、停止和参数设置等操作。同时,设备还提供了详细的操作指南和提示信息,帮助医护人员快速掌握设备的使用方法。此外,设备还具备语音提示功能,在预冲过程中及时提醒医护人员注意事项和操作步骤。 设备的预冲程序还具备数据加密和安全传输功能。在预冲过程中,设备会对采集到的预冲数据进行加密处理,确保数据的安全性和隐私性。同时,设备还采用了安全可靠的传输协议,将预冲数据传输至医院的信息管理系统,防止数据在传输过程中被窃取或篡改。此外,设备还具备数据备份和恢复功能,确保数据的完整性和可用性。 设备的预冲程序还具备节能环保功能。在预冲过程中,设备会根据实际需求自动调整预冲液的用量和流速,减少不必要的浪费。同时,设备还采用了高效的节能技术,降低设备的能耗,减少对环境的影响。此外,设备的外壳采用了环保材料,符合国家相关环保标准。 血液管路透析器预冲程序 预冲过程监控 预冲过程监控 在预冲过程中,设备通过高精度的传感器实时监测预冲液的流量,确保流量始终稳定在规定的范围内,从而保证预冲效果达到最佳状态。同时,持续监测预冲液的压力,利用先进的压力反馈系统及时发现压力的异常变化,防止压力过高或过低对血液管路和透析器造成损坏。对于预冲液的温度,也进行严格监控,通过精确的温度调节装置确保温度适宜,避免因温度不适给患者带来不必要的不适。此外,通过先进的传感器实时检测预冲液中的杂质和气泡,一旦发现立即采取相应措施,确保预冲液的质量符合严格的医疗标准。 流量监测方面,传感器能够精确测量预冲液的流速和总量,将数据实时反馈给控制系统。如果流量出现偏差,控制系统会自动调整流速,使其恢复到规定范围内。压力监测则采用了多重保护机制,当压力超过安全阈值时,系统会自动降低流速或停止预冲,防止设备受损。温度监控系统会根据环境温度和预冲液的初始温度,自动调整加热或冷却装置,确保预冲液温度保持在合适的区间。杂质和气泡检测传感器利用光学或声学原理,能够快速、准确地检测到预冲液中的微小杂质和气泡,并及时发出警报。 为了提高监控的准确性和可靠性,设备采用了冗余设计和多重验证机制。在流量、压力、温度和杂质气泡检测等方面,都配备了多个传感器,当其中一个传感器出现故障时,其他传感器能够继续正常工作,确保监控数据的准确性。同时,系统会对多个传感器的数据进行实时比对和验证,一旦发现数据异常,会立即发出警报并采取相应措施。 设备还具备远程监控和数据分析功能。医护人员可以通过手机、电脑等终端设备实时查看预冲过程的各项参数和监控数据,及时发现问题并进行处理。同时,设备会将预冲过程的数据存储在本地数据库中,方便后续的数据分析和统计。通过对大量预冲数据的分析,可以发现潜在的问题和规律,为设备的优化和改进提供有力的依据。 在预冲过程中,一旦发现预冲液的流量、压力、温度或质量出现异常,设备会立即发出声光警报,提醒医护人员及时处理。同时,系统会自动记录异常事件的详细信息,包括发生时间、异常参数值等,为后续的故障排查和分析提供重要的参考。医护人员可以根据系统提供的提示信息,快速定位问题并采取相应的解决措施。 设备的监控系统还具备自我诊断和修复功能。在监控过程中,如果发现传感器或其他部件出现故障,系统会自动进行诊断,并尝试自我修复。如果无法自行修复,会及时发出警报并提供详细的故障信息,方便医护人员进行维修和更换。此外,系统还会定期对监控系统进行自检,确保其始终处于正常工作状态。 为了提高医护人员的操作便利性,设备的监控界面采用了直观、简洁的设计风格。各项参数和监控数据以清晰的图表和数字形式显示,医护人员可以一目了然地了解预冲过程的实时状态。同时,界面还提供了详细的操作指南和提示信息,帮助医护人员快速掌握监控系统的使用方法。 设备的监控系统还具备数据安全和保密功能。在数据传输和存储过程中,采用了先进的加密技术,确保数据的安全性和隐私性。同时,系统还设置了严格的访问权限,只有授权的医护人员才能查看和操作监控数据,防止数据泄露和滥用。 设备的监控系统还具备与医院信息管理系统的接口,能够将预冲过程的监控数据实时上传至医院的信息平台。这样,医护人员可以在医院的任何地方通过信息平台查看预冲过程的详细信息,方便进行远程管理和决策。同时,医院的管理人员也可以通过信息平台对设备的使用情况进行统计和分析,提高医院的管理效率和质量。 设备的监控系统还具备智能预警功能。通过对大量预冲数据的分析和学习,系统能够预测可能出现的问题,并提前发出预警。例如,当预冲液的流量或压力出现微小变化时,系统...
专用设备购置项目-肾内科投标方案.docx
下载提示

1.本文档仅提供部分内容试读;

2.支付并下载文件,享受无限制查看;

3.本网站所提供的标准文本仅供个人学习、研究之用,未经授权,严禁复制、发行、汇编、翻译或网络传播等,侵权必究;

4.左侧添加客服微信获取帮助;

5.本文为word版本,可以直接复制编辑使用。


这个人很懒,什么都没留下
未认证用户 查看用户
该文档于 上传
推荐文档
×
精品标书制作
百人专家团队
擅长领域:
工程标 服务标 采购标
16852
已服务主
2892
中标量
1765
平台标师
扫码添加客服
客服二维码
咨询热线:192 3288 5147
公众号
微信客服
客服