文库 货物类投标方案 其他

简阳市2025年以工代赈工程项目江源镇材料供应投标方案.docx

DOCX   149页   下载109   2025-10-10   浏览1   收藏14   点赞993   评分-   75537字   58.00

AI慧写标书

十分钟千页标书高效生成

温馨提示:当前文档最多只能预览 15 页,若文档总页数超出了 15 页,请下载原文档以浏览全部内容。
简阳市2025年以工代赈工程项目江源镇材料供应投标方案.docx 第1页
简阳市2025年以工代赈工程项目江源镇材料供应投标方案.docx 第2页
简阳市2025年以工代赈工程项目江源镇材料供应投标方案.docx 第3页
简阳市2025年以工代赈工程项目江源镇材料供应投标方案.docx 第4页
简阳市2025年以工代赈工程项目江源镇材料供应投标方案.docx 第5页
简阳市2025年以工代赈工程项目江源镇材料供应投标方案.docx 第6页
简阳市2025年以工代赈工程项目江源镇材料供应投标方案.docx 第7页
简阳市2025年以工代赈工程项目江源镇材料供应投标方案.docx 第8页
简阳市2025年以工代赈工程项目江源镇材料供应投标方案.docx 第9页
简阳市2025年以工代赈工程项目江源镇材料供应投标方案.docx 第10页
简阳市2025年以工代赈工程项目江源镇材料供应投标方案.docx 第11页
简阳市2025年以工代赈工程项目江源镇材料供应投标方案.docx 第12页
简阳市2025年以工代赈工程项目江源镇材料供应投标方案.docx 第13页
简阳市2025年以工代赈工程项目江源镇材料供应投标方案.docx 第14页
简阳市2025年以工代赈工程项目江源镇材料供应投标方案.docx 第15页
剩余134页未读, 下载浏览全部

开通会员, 优惠多多

6重权益等你来

首次半价下载
折扣特惠
上传高收益
特权文档
AI慧写优惠
专属客服
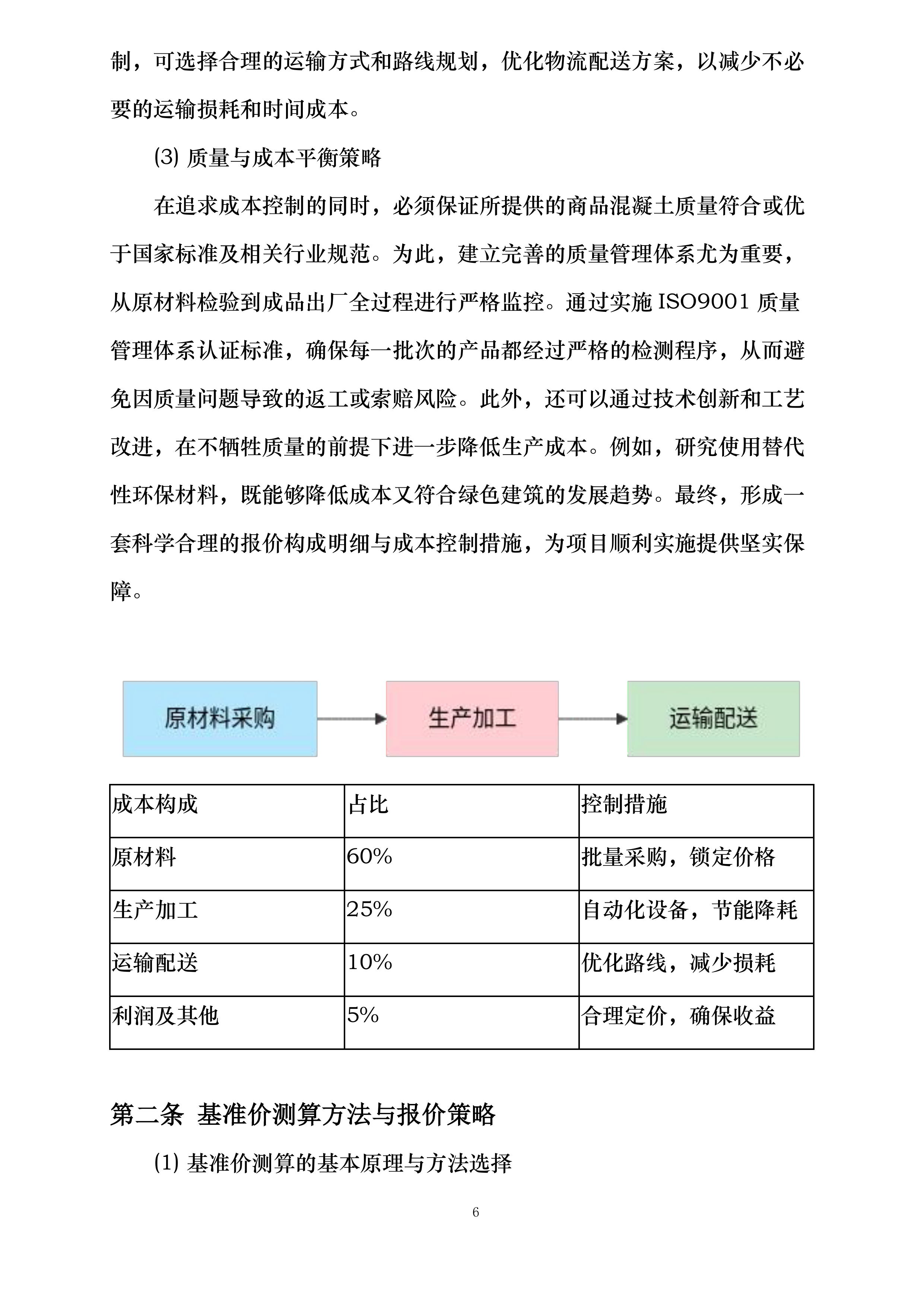
简阳市2025年以工代赈工程项目江源镇材料供应投标方案 第一章 报价方案 4 第一节 报价方案分析与优化路径 4 第一条 报价构成明细与成本控制措施 4 第二条 基准价测算方法与报价策略 6 第三条 价格竞争力提升方案 7 第四条 报价合理性分析与风险防范 9 第二节 报价计算模型与得分优化措施 13 第一条 基准价与投标报价的关联性分析 13 第二条 报价得分计算公式解析与应用 15 第三条 报价浮动区间设定与控制 18 第四条 最优报价方案制定路径 21 第三节 报价合规性保障措施 24 第一条 报价文件规范性要求 24 第二条 报价构成要素完整性保证 26 第三条 报价数据准确性核查机制 28 第四条 报价方案合法性保障措施 30 第二章 技术参数响应方案 32 第一节 技术参数条款全面响应分析 32 第一条 商品混凝土C20技术参数响应措施 32 第二条 商品混凝土C25技术参数响应措施 33 第三条 商品混凝土C30技术参数响应措施 36 第二节 技术参数达标保障路径 39 第一条 原材料质量控制技术方案 39 第二条 配合比设计优化措施 40 第三条 生产工艺参数管控方法 43 第三节 技术参数验证与检测措施 44 第一条 出厂检验标准及执行方案 44 第二条 第三方检测机构合作计划 46 第三条 质量追溯体系建设方案 49 第四节 技术参数偏差预防机制 50 第一条 参数监控预警系统建设 50 第二条 技术参数调整应急预案 52 第三条 参数异常处理流程设置 54 第三章 供货方案 56 第一节 产品质量保证措施分析 56 第一条 质量管理体系与认证说明 56 第二条 原材料质量控制方法 58 第三条 生产过程质量监控路径 60 第四条 出厂检验与验收标准 61 第二节 交货时间保证措施规划 63 第一条 生产排期优化方案 63 第二条 库存管理策略 65 第三条 紧急订单响应机制 67 第四条 供货周期承诺与保障 69 第三节 运输储存实施方案 71 第一条 专业运输车辆配置 71 第二条 温湿度控制措施 72 第三条 防震防损包装设计 74 第四条 存储场地条件要求 75 第四节 运输路线优化分析 77 第一条 最优运输路线规划 77 第二条 备用路线设置方案 79 第三条 路况实时监测机制 81 第四条 运输时效保障措施 82 第五节 安全保障体系构建 84 第一条 运输安全防护措施 84 第二条 危险品应急预案 86 第三条 人员安全培训计划 88 第四条 安全责任制度建设 90 第六节 安装能力及措施评估 93 第一条 专业安装团队配置 93 第二条 安装设备清单 96 第三条 安装工艺流程 97 第四条 安装质量验收标准 99 第四章 售后服务方案 101 第一节 售后服务质量保证分析与措施 101 第一条 售后服务团队配置与专业能力保障 101 第二条 产品质量保修期限与范围承诺 102 第三条 定期回访机制与客户满意度提升路径 104 第二节 售后服务具体要求与实施路径 105 第一条 产品使用培训方案与实施计划 105 第二条 日常维护保养指导措施 107 第三条 技术支持与咨询服务响应方案 109 第三节 故障响应时间保障措施 111 第一条 快速响应机制与时限承诺 111 第二条 故障分级处理流程与实施细则 113 第三条 备品备件储备方案与调用流程 115 第四节 应急响应机制建设方案 117 第一条 突发事件应急处理预案 117 第二条 24小时应急响应体系建设 119 第三条 应急物资调配与人员组织方案 121 第五章 履约能力证明 122 第一节 履约能力证明分析 122 第一条 2022年以来商品混凝土供应项目业绩汇总 122 第二条 商品混凝土供应项目合同协议书关键内容解析 125 第三条 合同履约关键要素与项目匹配度分析 127 第四条 项目盖章签署页规范性说明 129 第五条 合同执行情况及成果展示路径 131 第二节 履约能力保障措施 133 第一条 项目团队人员配置及经验优势 133 第二条 质量管控体系及实施方法 135 第三条 应急预案及风险控制机制 137 第四条 运输配送能力保障方案 139 第五条 售后服务体系对接措施 142 报价方案 报价方案分析与优化路径 报价构成明细与成本控制措施 (1) 报价构成明细分析 报价构成是整个方案的核心部分,它不仅体现了供应商对项目的理解深度,还直接决定了项目的经济性和可行性。对于简阳市2025年以工代赈工程项目江源镇材料供应项目,商品混凝土(C20、C25、C30)的采购价格由原材料成本、生产加工费用、运输费用及利润等多方面构成。其中,原材料成本占据主要比例,包括水泥、砂石、水等基础材料的价格波动将直接影响整体报价。生产加工费用则涉及设备折旧、能源消耗以及人工成本,这些固定和变动成本都需要精确核算。此外,考虑到项目位于江源镇,运输距离较远,因此运输费用也需重点考虑,包括燃油附加费、路桥费以及可能的装卸费用。 (2) 成本控制措施实施 为确保报价具有竞争力且符合项目预算要求,采取有效的成本控制措施至关重要。首先,在原材料采购环节,可以通过建立长期稳定的供应商合作关系来锁定较低的原材料价格,同时利用批量采购的优势获取更大的折扣。其次,在生产过程中,采用先进的生产工艺和设备,提高生产效率,降低单位产品能耗和人工成本。例如,引入自动化生产线不仅可以减少人力投入,还能提升产品质量稳定性。另外,针对运输环节的成本控制,可选择合理的运输方式和路线规划,优化物流配送方案,以减少不必要的运输损耗和时间成本。 (3) 质量与成本平衡策略 在追求成本控制的同时,必须保证所提供的商品混凝土质量符合或优于国家标准及相关行业规范。为此,建立完善的质量管理体系尤为重要,从原材料检验到成品出厂全过程进行严格监控。通过实施ISO9001质量管理体系认证标准,确保每一批次的产品都经过严格的检测程序,从而避免因质量问题导致的返工或索赔风险。此外,还可以通过技术创新和工艺改进,在不牺牲质量的前提下进一步降低生产成本。例如,研究使用替代性环保材料,既能够降低成本又符合绿色建筑的发展趋势。最终,形成一套科学合理的报价构成明细与成本控制措施,为项目顺利实施提供坚实保障。 成本构成 占比 控制措施 原材料 60% 批量采购,锁定价格 生产加工 25% 自动化设备,节能降耗 运输配送 10% 优化路线,减少损耗 利润及其他 5% 合理定价,确保收益 基准价测算方法与报价策略 (1) 基准价测算的基本原理与方法选择 基准价的测算需要综合考虑市场行情、项目需求和成本构成。对于简阳市2025年以工代赈工程项目江源镇材料供应,首先应对C20、C25、C30商品混凝土的市场价格进行充分调研。通过收集近一年内同区域类似项目的中标价格数据,结合当前原材料价格波动情况,建立合理的基准价计算模型。具体而言,可以采用加权平均法或中位数法来确定基准价,确保其既反映市场真实水平又具有一定的前瞻性。此外,还应将运输成本、装卸费用等附加因素纳入测算范围,以保证基准价的全面性和准确性。 (2) 报价策略制定的关键要素与实施路径 报价策略的制定需基于对项目背景和竞争态势的深入分析。考虑到供应商须提供全新货物并承担质量三包责任,应在保证合理利润空间的前提下,适当降低基础报价以提升竞争力。可以通过优化供应链管理,与上游原材料供应商签订长期合作协议,锁定较低的采购成本。同时,引入精益生产理念,减少不必要的中间环节,提高生产效率,从而为报价留出更多调整余地。在实际操作中,可针对不同规格的商品混凝土设置差异化报价方案,体现灵活的价格策略。 (3) 动态调整机制的设计与执行要点 由于建筑材料市场价格存在波动性,需建立一套完善的动态调整机制。该机制应包括定期监测原材料价格变化、运输费用浮动以及政策法规更新等内容,并据此对基准价和报价策略进行适时调整。例如,当水泥、砂石等主要原料价格上涨超过一定幅度时,应及时修订报价方案,确保既能覆盖新增成本又能维持合理利润。此外,还应设立专门的市场信息采集团队,负责收集整理相关数据,为决策提供可靠依据。通过这种动态调整机制,能够有效应对市场环境变化带来的挑战。 价格竞争力提升方案 (1) 竞争力分析与市场调研 在简阳市2025年以工代赈工程项目江源镇材料供应项目中,提升报价竞争力需从多方面着手。首先进行详尽的市场调研,了解当前商品混凝土(C20、C25、C30)的价格波动趋势及各供应商的定价策略。通过对比分析,明确自身产品在价格、质量和服务上的优势与劣势。同时关注原材料成本变化、运输费用等因素对最终报价的影响,确保报价具有较强的市场适应性。 此外,深入研究竞争对手的历史报价数据和成功案例,挖掘其报价构成中的隐性成本和价值点。结合简阳市本地经济环境和政策导向,评估可能影响报价的因素,如税收优惠、政府补贴等。通过对市场的全面洞察,为制定更具竞争力的报价方案奠定坚实基础。 (2) 优化供应链管理降低综合成本 为了提高价格竞争力,必须从供应链管理入手,寻找降低成本的有效途径。一方面,与优质原材料供应商建立长期合作关系,通过规模化采购获取更优惠的价格条件。另一方面,优化物流配送体系,合理规划运输路线,减少中间环节,从而降低运输成本。 同时,引入先进的库存管理系统,实现原材料的精准调配和高效利用,避免因库存积压或短缺造成的额外支出。采用现代化的生产技术,提高生产效率,缩短交货周期,进一步降低运营成本。通过这些措施,确保在保证产品质量的前提下,最大限度地压缩成本空间,增强报价的市场竞争力。 (3) 创新服务模式提升附加价值 除了控制直接成本外,还可以通过创新服务模式来提升整体报价的吸引力。例如,提供定制化的技术咨询服务,帮助客户优化混凝土配比方案,既可体现专业能力,又能增加客户的粘性。同时,建立完善的售后服务体系,包括快速响应机制、定期巡检维护等,为客户解决后顾之忧。 此外,可以开发智能化的监控平台,实时跟踪货物状态,确保及时准确地交付。通过这些增值服务,不仅能够提升客户满意度,还能在报价中体现出更高的价值含量,从而增强价格竞争力。这种差异化竞争策略有助于在激烈的市场竞争中脱颖而出,赢得更多客户的青睐。 (4) 动态调整报价策略适应市场需求 考虑到市场价格的波动性和项目的特殊要求,需要建立灵活的报价调整机制。根据原材料价格走势、汇率变化等因素,适时调整报价水平,保持市场敏感度。同时,针对不同类型的客户群体,制定差异化的报价方案,满足其个性化需求。 在具体操作层面,可以通过设置浮动价格区间,预留一定的调整空间,以便在谈判过程中灵活应对。此外,密切关注政策变化和行业动态,及时更新报价依据,确保始终处于有利的竞争地位。通过这种动态调整机制,能够在保证利润空间的同时,不断提升报价的市场竞争力。 报价合理性分析与风险防范 (1) 报价合理性分析的现状背景与挑战 在简阳市2025年以工代赈工程项目江源镇材料供应项目中,报价合理性分析是确保供应商能够提供符合要求的商品混凝土(C20、C25、C30)等材料,并满足施工需求的重要环节。目前市场上存在诸多不确定因素,例如原材料价格波动、运输成本变化以及政策调整等,这些都可能对报价产生直接影响。此外,不同供应商的成本结构和定价策略差异较大,使得合理评估报价变得复杂。为应对这些挑战,必须从多个角度深入剖析报价合理性。 首先需要明确的是,合理的报价不仅应反映供应商的实际成本,还需兼顾项目的预算限制和质量要求。这意味着报价分析不能仅停留在表面的价格比较层面,而要深入挖掘每个报价背后的构成要素及其逻辑关系。同时,还需要考虑项目实施过程中可能出现的各种风险因素,如工期延误、材料损耗增加等,这些都会对最终报价的合理性产生重要影响。因此,在进行报价合理性分析时,必须综合考虑多方面的因素,以确保得出的结论既科学又具有实际指导意义。 (2) 解决措施与具体技术/管理方式 针对上述挑战,可以通过建立一套系统的报价合理性分析框架来解决。这一框架主要包括以下几个方面:首先是成本分解分析法的应用,将总报价细分为直接材料费、人工费、设备使用费、运输费及其他间接费用等多个组成部分,逐一核实各部分成本的真实性与合理性。通过这种方法,可以有效识别出报价中的异常项或不合理成分。 其次是采用市场比价法,收集同类项目的历史数据及当前市场价格信息,构建价格基准数据库。通过对标行业平均水平,可以快速判断某个特定报价是否偏离正常范围。此外,还可以引入专家评审机制,邀请具有丰富经验的专业人士参与报价评估,结合他们的专业知识和实战经验,进一步提高分析结果的准确性和可靠性。 最后,在技术手段上,可以利用大数据分析工具,对海量历史交易数据进行挖掘和建模,预测未来价格走势,为报价合理性分析提供强有力的数据支持。同时,借助信息化管理系统,实现报价信息的实时更新和动态监控,确保整个分析过程透明高效。 (3) 实施流程与操作细节 在具体实施过程中,报价合理性分析通常按照以下步骤展开:第一步是资料收集阶段,包括获取供应商提交的详细报价单、成本核算表及相关证明文件;第二步是初步审核阶段,重点检查报价文件的完整性和规范性,确保所有必要信息均已提供;第三步是深入分析阶段,运用前述方法对各项成本进行逐项验证,并与其他可比项目进行横向对比;第四步是形成结论阶段,基于分析结果出具正式的合理性评估报告,指出存在的问题并提出改进建议。 在整个流程中,特别需要注意保持公正客观的态度,避免受到主观偏见的影响。同时,要充分尊重供应商的商业秘密,在不违反保密协议的前提下开展工作。另外,考虑到项目时间紧迫的特点,还应制定严格的时间表,确保各个环节按时完成,不影响整体进度安排。 (4) 风险防范的重要性与具体措施 除了确保报价合理性外,还需要高度重视风险防范工作。在江源镇材料供应项目中,可能存在多种潜在风险,如供应商履约能力不足、材料质量问题、交货延迟等,这些都会对项目顺利推进造成不利影响。为此,必须采取一系列针对性措施加以预防和控制。 首要任务是加强供应商资质审查,通过实地考察、信用调查等方式全面了解其经营状况、财务实力和技术水平,优先选择信誉良好且具备较强履约能力的企业合作。其次是在合同条款中明确约定双方权利义务,特别是对于违约责任要有清晰界定,以便在出现问题时能够迅速采取法律手段维护自身权益。此外,还可以建立保证金制度,要求供应商缴纳一定比例的履约保证金作为担保,降低项目执行过程中的不确定性。 在日常管理方面,应定期组织项目例会,及时沟通协调各方意见,密切跟踪项目进展情况。一旦发现异常情况,立即启动应急预案,调动各方资源共同解决问题。同时,要加强内部管控体系建设,完善规章制度,强化监督考核,杜绝任何形式的违规操作行为发生,从而为项目成功实施提供坚实保障。 (5) 数据准确性核查与长期机制建设 为了保证报价合理性分析和风险防范措施的有效性,还需要建立健全的数据准确性核查机制。这一体系的核心在于实现数据采集、处理、存储全流程的标准化管理,确保所有相关信息真实可靠。具体做法包括但不限于:制定统一的数据格式标准,规范各类报表模板;引入第三方审计机构定期抽查关键数据;利用区块链技术记录重要交易信息,防止篡改伪造;建立跨部门协作平台,促进信息共享交流。 更重要的是,要把短期行动与长效机制建设结合起来,逐步形成一套完善的管理体系。通过持续改进优化现有流程,不断提升工作效率和服务质量,最终实现项目目标与企业长远发展的双赢局面。 报价计算模型与得分优化措施 基准价与投标报价的关联性分析 (1) 基准价的定义与计算方法 基准价是投标报价的重要参考依据,其制定需要综合考虑项目成本、市场行情以及政策法规等多方面因素。在本项目中,基准价的计算需结合商品混凝土(C20、C25、C30)的原材料价格波动情况、运输成本以及施工期间的市场价格走势。此外,还需要对历史项目的基准价数据进行分析,以确保新项目的基准价具有合理性和可比性。为了提高基准价的准确性,建议采用加权平均法或指数平滑法对各类材料的价格进行动态调整。 (2) 投标报价的影响因素分析 投标报价受到多种因素的影响,其中最为关键的是成本控制能力、市场竞争态势以及企业自身的定价策略。针对简阳市江源镇材料供应项目,供应商需要充分评估自身在采购、生产及物流环节的成本构成,并结合当前市场供需关系确定合理的利润空间。同时,考虑到政府项目对于价格透明度和公平性的要求,供应商还需建立一套完善的内部审核机制,确保报价过程公开透明且符合相关法律法规。 (3) 关联性分析的具体步骤 要准确把握基准价与投标报价之间的关联性,首先需要对两者的数据来源进行详细对比分析。通过收集同类型项目的实际成交价格信息,可以发现基准价与最终中标价格之间存在的规律性差异。其次,应建立一个动态监测系统,实时跟踪市场价格变化趋势,并据此调整投标报价模型中的各项参数设置。最后,在实际操作过程中,还需注意区分不同阶段的报价重点,如初步报价阶段注重竞争力体现,而最终报价则更强调合理性与合规性。 (4) 数据分析工具的选择与应用 为实现对基准价与投标报价关联性的精准分析,选择合适的工具至关重要。推荐使用Excel表格或专业的数据分析软件(如SPSS、SAS等),这些工具能够高效处理大量复杂数据,并支持多种统计分析方法的应用。例如,可以通过回归分析确定基准价变动对投标报价的影响程度;利用聚类分析将相似项目归类,从而更好地识别共性特征。此外,还应定期更新数据库,确保所使用的数据始终处于最新状态。 工具名称 主要功能 Excel 基础数据整理与简单统计分析 SPSS 高级统计建模与预测分析 SAS 大规模数据挖掘与报表生成 (5) 实施过程中的注意事项 在进行基准价与投标报价关联性分析时,有几个关键点需要特别关注。一是确保所有原始数据的真实性和完整性,避免因数据质量问题导致结论偏差;二是明确分析目标,根据具体需求选取适当的分析方法;三是加强跨部门协作,整合财务、采购、销售等部门的信息资源,形成全面系统的分析框架。另外,随着市场环境的变化,应及时修订和完善现有的分析模型,保持其适应性和前瞻性。 报价得分计算公式解析与应用 (1) 报价得分计算公式的构成要素解析 报价得分计算公式是整个报价体系中至关重要的部分,其直接决定了供应商在价格维度上的竞争力。公式通常由基准价、投标报价以及权重系数等关键参数组成。其中,基准价的确定需要综合考虑市场行情、历史数据和项目具体需求等因素。对于本项目而言,基准价的测算方法应基于商品混凝土(C20、C25、C30)的市场价格波动趋势,并结合简阳市江源镇的区域经济环境和运输成本进行调整。此外,投标报价作为公式中的另一个核心变量,需充分反映供应商的成本控制能力和利润预期。通过合理设置权重系数,可以确保报价得分既体现公平性,又能激励供应商提供更具竞争力的价格方案。 (2) 公式应用中的技术细节与实施流程 在实际应用过程中,报价得分计算公式需要经过一系列严谨的技术处理才能发挥其最大效用。首先,应对所有参与投标的供应商报价进行归一化处理,以消除因单位差异或数量级不同带来的干扰。其次,采用加权平均法对各供应商的报价进行评估,确保每一家企业的报价都能得到公正对待。为了提高透明度和可操作性,还需明确每个参数的具体取值范围及其对应的评分标准。例如,当供应商报价低于基准价一定比例时,应给予额外加分;反之,则扣除相应分数。这一机制的设计不仅有助于引导供应商合理定价,还能有效避免恶意低价竞争现象的发生。 (3) 数据处理与评分结果校验机制 在完成报价得分计算后,必须建立一套完整的数据处理与评分结果校验机制,以保证整个过程的准确性和可靠性。这包括但不限于对原始报价数据的完整性检查、异常值检测以及重复数据清理等工作。同时,还应引入第三方审计机构对最终的评分结果进行独立审核,确保其符合相关法律法规的要求。此外,可以通过构建模拟测试环境,反复验证报价得分计算公式的稳定性和适应性,及时发现并解决潜在问题,从而为项目的顺利推进奠定坚实基础。 参数名称 取值范围 评分规则 基准价偏差率 -5%至+5% 偏差越小得分越高 投标报价 95万元以内 按比例分配得分 (4) 公式优化策略与动态调整机制 随着市场环境的变化和技术的进步,原有的报价得分计算公式可能无法完全满足新的需求。因此,建立一套灵活的公式优化策略和动态调整机制显得尤为重要。一方面,可以通过定期收集市场反馈信息,对现有公式中的各项参数进行微调,使其更加贴近实际情况。另一方面,借助大数据分析工具,挖掘隐藏在海量数据背后的规律,为公式的持续改进提供科学依据。例如,针对某些特殊情况下可能出现的极端报价,可以在公式中加入限制条款,防止其对整体评分造成过大影响。 (5) 实施过程中的注意事项与保障措施 在将报价得分计算公式应用于实际项目时,需要注意多个方面的细节问题。首先,确保所有参与人员都充分理解公式的原理和使用方法,避免因误解而导致错误操作。其次,制定详细的应急预案,一旦出现系统故障或其他突发状况,能够迅速响应并恢复正常运行。最后,加强与其他相关部门的沟通协调,形成合力共同推动项目的高效执行。通过这些措施,可以最大限度地降低风险,提升报价得分计算工作的质量和效率。 报价浮动区间设定与控制 (1) 报价浮动区间的概念与意义 报价浮动区间是衡量投标报价合理性的重要指标,它反映了供应商对项目成本的精准把控能力以及对市场价格波动的适应性。在简阳市2025年以工代赈工程项目江源镇材料供应中,设定合理的报价浮动区间不仅能够确保供应商的利润空间,还能满足采购方的成本控制需求。对于本项目而言,商品混凝土(C20、C25、C30)等材料的价格受原材料价格、运输费用及市场供需关系等多种因素影响,因此必须通过科学的方法来确定浮动范围,从而保证报价的灵活性和竞争力。 (2) 现状背景分析 当前市场上,商品混凝土的价格波动较为频繁,尤其是在大型基础设施建设项目集中启动时,原材料如水泥、砂石等的价格往往会出现阶段性上涨。此外,不同地区的运输成本差异也会影响最终的报价水平。结合本项目的具体情况,江源镇地理位置相对偏远,运输距离较长,这将直接导致物流成本的增加。同时,考虑到项目预算金额为人民币95万元且最高限价同样为95万元,这意味着报价浮动区间需要严格控制在合理范围内,既不能超出预算上限,又要充分反映成本构成的真实性。 (3) 问题挑战识别 在设定报价浮动区间时,主要面临以下几方面的挑战:首先,如何准确评估原材料价格的波动趋势,特别是水泥、砂石等核心材料的价格变化;其次,如何平衡运输成本与报价之间的关系,避免因运输距离过长而导致报价过高;最后,如何在满足质量标准的前提下,优化生产工艺流程以降低成本,从而扩大报价浮动空间。这些问题都需要通过系统性的方法逐一解决,才能实现报价浮动区间的科学设定。 (4) 解决措施之一:原材料价格监控机制 为了应对原材料价格波动带来的不确定性,可以建立一套完整的原材料价格监控体系。该体系包括定期采集市场行情数据、分析历史价格走势以及预测未来价格变动趋势三个关键环节。例如,可以通过与上游供应商签订长期合作协议的方式锁定部分原材料价格,从而降低短期内价格剧烈波动的风险。同时,引入大数据技术对市场价格进行实时跟踪,并结合季节性因素调整采购策略,进一步增强成本控制能力。 (5) 解决措施之二:运输成本优化方案 针对江源镇地理位置偏远导致的运输成本问题,可以从以下几个方面着手解决:一是选择距离较近的搅拌站作为供货点,缩短运输距离;二是采用批量运输方式,减少单次运输成本;三是优化运输路线设计,利用现代导航技术和地理信息系统(GIS)规划最佳路径。这些措施不仅能够有效降低运输成本,还能够在一定程度上缓解报价压力,为浮动区间的设定提供更大的操作空间。 (6) 具体技术/管理方式:生产工艺改进与成本节约 在保证产品质量符合国家标准的前提下,可以通过改进生产工艺来实现成本节约。例如,采用新型添加剂技术,在不降低混凝土强度的情况下减少水泥用量;或者通过精细化管理提升生产效率,减少单位产品的能耗。这些技术手段的应用不仅能降低生产成本,还可以为报价浮动区间创造更多的弹性空间,使最终报价更具竞争力。 (7) 实施流程一:浮动区间测算模型构建 报价浮动区间的设定需要基于科学的测算模型。首先,明确各项成本要素的比例分布,包括原材料成本、人工成本、运输成本以及其他附加费用。然后,根据市场调研结果设定每个成本要素的浮动范围,并综合考虑项目的特殊要求(如运输距离、施工条件等),最终形成一个动态调整的浮动区间。这一过程需反复验证和优化,确保测算结果的准确性。 (8) 实施流程二:浮动区间审核与调整机制 在完成初始浮动区间测算后,还需要建立一套完善的审核与调整机制。具体来说,可以通过内部专家评审会的形式对测算结果进行复核,重点检查各成本要素是否合理、浮动范围是否符合实际市场情况。如果发现偏差,则及时调整相关参数,直至达到最优状态。此外,还需定期回顾已中标项目的执行情况,总结经验教训,为后续类似项目的浮动区间设定提供参考依据。 (9) 浮动区间控制的关键点分析 在实际操作过程中,浮动区间控制需要特别关注以下几个关键点:首先是确保浮动范围的上下限值具有足够的包容性,既能涵盖正常情况下的报价需求,也能应对极端市场环境的变化;其次是加强与采购方的沟通交流,充分了解其对报价合理性的期望值,以便及时调整浮动区间;最后是注重风险管理,预留一定的缓冲空间以应对不可预见的外部因素影响。 成本要素 占比范围 浮动区间 原材料成本 50%-60% ±5% 运输成本 20%-30% ±3% 人工成本 10%-15% ±2% 其他附加费用 5%-10% ±1% 最优报价方案制定路径 (1) 最优报价方案制定的基础分析 在简阳市2025年以工代赈工程项目江源镇材料供应的背景下,最优报价方案的制定需要基于全面的成本核算和市场调研。首先,通过对C20、C25、C30商品混凝土等主要材料的市场价格进行深入调查,结合当前市场供需关系、原材料价格波动趋势以及运输成本等因素,可以初步构建出项目的基准价测算模型。其次,考虑到供应商需提供全新货物并满足国家或行业标准的要求,因此在制定报价方案时必须充分考虑质量保障措施所带来的附加成本,如检验检测费用、质量保证期内可能产生的维修或更换费用等。此外,还应将售后服务承诺纳入成本考量范围,确保报价既具有竞争力又符合项目要求。 (2) 报价浮动区间的合理设定 为了实现报价方案的最优化,需要科学设定报价浮动区间。一方面,通过分析历史项目数据和同类型工程案例,确定合理的利润空间与风险缓冲值;另一方面,结合采购单位的具体需求及付款条件,调整报价浮动幅度以适应不同场景下的资金流压力。例如,在项目预算金额为95万元的情况下,可设置一个上下浮动不超过5%的价格区间作为参考依据。同时,针对可能出现的不可预见因素,如原材料价格剧烈波动或物流成本增加等情况,预先留出一定的弹性空间,以保证最终报价能够在控制成本的同时保持足够的灵活性。 (3) 报价得分计算公式的实际应用 在制定最优报价方案的过程中,报价得分计算公式扮演着至关重要的角色。具体而言,该公式通常包含多个关键参数,如基准价偏离度、技术分权重、商务分权重等。通过对这些参数进行量化处理,并赋予相应的权重系数,可以得出每个投标人的综合得分。例如,当投标报价与基准价的偏离度越小,其得分越高;而技术分和商务分则分别反映了供应商的技术实力和服务能力。在实际操作中,可以通过建立一套标准化的评分体系,确保所有投标人处于公平竞争的环境中,从而提高报价方案的科学性和公正性。 (4) 优化路径中的关键环节把控 制定最优报价方案并非一蹴而就的过程,而是需要对多个关键环节进行严格把控。首先,在数据收集阶段,必须确保所获取的信息真实可靠,避免因信息不对称导致决策失误。其次,在数据分析阶段,采用先进的统计工具和算法模型,对大量复杂的数据进行高效处理,挖掘出潜在的价值点。最后,在方案实施阶段,密切关注市场动态变化,及时调整策略以应对各种突发情况。例如,若发现竞争对手突然降低报价,则需迅速重新评估自身的优势与劣势,并据此调整报价方案,确保在激烈的市场竞争中立于不败之地。 环节 主要内容 数据收集 确保信息真实可靠 数据分析 采用先进工具处理复杂数据 方案实施 关注市场动态并及时调整策略 (5) 实施流程的细化与落地 为确保最优报价方案能够顺利落地,需对其实施流程进行详细规划。第一步,组建专业的报价团队,成员涵盖财务、技术、市场等多个领域专家,共同参与方案的设计与执行。第二步,制定详细的进度计划表,明确各阶段的任务目标和时间节点,以便统筹安排各项工作。第三步,建立完善的沟通协调机制,确保团队内部信息流通顺畅,外部与采购单位保持良好互动。第四步,定期开展培训活动,提升团队成员的专业素养和业务水平,增强整体竞争力。通过以上措施,可以使最优报价方案从理论层面转化为实践成果,真正服务于项目建设需求。 报价合规性保障措施 报价文件规范性要求 (1) 报价文件的格式与结构要求 报价文件是供应商参与简阳市2025年以工代赈工程项目江源镇材料供应项目的核心依据,其规范性直接决定了项目的成功与否。在制定报价文件时,需严格遵循招标文件中对文件格式和结构的要求。具体而言,文件应包含封面、目录、正文及附件等部分,且各部分内容需清晰分层、逻辑连贯。例如,封面应标明项目名称、供应商名称及日期;目录则需要细化到二级或三级标题,便于评审人员快速定位所需内容。此外,正文中应明确列出商品混凝土(C20、C25、C30)的价格构成、技术参数及服务承诺等内容,确保信息完整且易于理解。 (2) 文件排版与字体规范 为提升报价文件的专业性和可读性,在排版和字体选择上也需格外注意。建议使用统一的字体和字号,如宋体或微软雅黑,标题字号可设置为小三或四号加粗,正文则采用小四或五号字体。段落间距应适中,避免过于紧凑导致阅读困难。同时,对于关键信息如价格明细、技术指标等,可通过加粗、下划线或使用表格等方式进行突出显示。这种规范化的排版不仅提升了文件的整体美观度,还便于评审人员快速获取重要信息。 (3) 报价文件的语言表达标准 语言表达的准确性同样至关重要。在编写报价文件时,应尽量使用正式、简洁且专业的术语,避免口语化或模糊表述。例如,在描述商品混凝土的技术参数时,应明确指出各项性能指标的具体数值,如抗压强度、耐久性等,并附上相应的检测报告或认证证书。此外,对于售后服务承诺等内容,应以明确的条款形式呈现,确保无歧义。通过严谨的语言表达,可以有效降低因误解或不清晰而导致的风险。 (4) 文件审核与校对机制 为确保报价文件的规范性,建立完善的审核与校对机制必不可少。首先,可组建由技术、商务及法律等多领域专家组成的审核小组,对文件进行全面审查。重点检查是否存在遗漏项、错误数据或不符合招标要求的内容。其次,利用专业文档管理软件进行自动化校对,识别拼写错误、格式异常等问题。最后,进行多次交叉校对,确保每一份提交的文件都达到最高标准。这一机制不仅能提升文件质量,还能增强供应商在评审中的竞争力。 (5) 电子版与纸质版文件的一致性保障 随着招投标流程的数字化发展,电子版与纸质版文件的一致性成为不可忽视的问题。在准备报价文件时,需确保两者的格式、内容及签名盖章均完全一致。为此,可采用PDF格式保存电子版文件,锁定文档布局,防止在不同设备上打开时出现变形或错位现象。同时,纸质版文件应严格按照招标要求进行装订,包括使用规定的封面样式、页码标注及密封方式。通过这些细致的措施,进一步提高报价文件的合规性与可信度。 文件部分 具体要求 封面 标明项目名称、供应商名称及日期 目录 细化至二级或三级标题 正文 列出价格构成、技术参数及服务承诺 附件 提供检测报告或认证证书 报价构成要素完整性保证 (1) 报价构成要素的全面性分析 商品混凝土(C20、C25、C30)等材料供应项目中,报价构成要素的完整性直接决定了供应商能否在竞争中脱颖而出。针对本项目背景,需从材料成本、运输费用、装卸费用、税费以及售后服务等多个维度进行细致分析。首先,材料成本作为报价的核心部分,必须结合当前市场行情和原材料价格波动情况,确保所报单价具备竞争力且符合实际。其次,运输费用应充分考虑江源镇地理位置及道路条件,制定合理的运输方案以降低物流成本。同时,装卸费用不可忽视,特别是对于大型建设项目而言,高效的装卸流程能够有效缩短工期并节约成本。此外,税费计算需严格按照国家相关政策法规执行,避免因税务问题导致报价不合规或后期纠纷。 (2) 要素完整性保证的具体措施 为确保报价构成要素的完整性,将采取一系列具体措施加以落实。建立专业的报价团队,成员涵盖工程造价师、财务分析师以及供应链管理专家,通过多角度评估形成全面的报价方案。定期组织内部培训,提升团队对最新政策法规的理解与应用能力,确保报价过程中各环节均符合规范要求。引入先进的造价软件系统,利用大数据分析功能对历史项目数据进行挖掘,为当前报价提供科学依据。同时,加强与上游供应商的合作关系,获取第一手市场价格信息,确保报价中的各项成本数据真实可靠。 (3) 实施流程与质量控制体系 在具体实施过程中,将构建一套完整的质量控制体系以保障报价构成要素的完整性。首先,制定详细的报价编制流程,明确各阶段任务分工及时间节点,确保整个过程有序高效推进。其次,设立专门的质量审核小组,对报价文件进行逐项检查,重点审查是否存在遗漏项或不合理数据。最后,建立反馈改进机制,及时收集各方意见并进行优化调整,不断提升报价工作的专业化水平。通过以上措施,确保最终提交的报价方案不仅要素齐全,而且内容准确无误,为项目顺利开展奠定坚实基础。 报价数据准确性核查机制 (1) 报价数据的采集与初步校验 为确保报价数据的准确性,首先需要从源头上把控数据的质量。在简阳市2025年以工代赈工程项目中,商品混凝土(C20、C25、C30)等材料的采购涉及多个环节的数据采集,包括原材料成本、运输费用、人工成本以及税费等。这些数据的来源必须明确且可靠,例如通过市场调研获取当前市场价格水平,或依据历史项目经验进行估算。同时,对采集到的数据进行初步校验,确保其逻辑一致性。例如,检查运输费用是否合理地随距离增加而上升,或者人工成本是否符合当地劳动力市场的平均水平。 (2) 数据交叉验证与异常值处理 在初步校验之后,采用多种方法对数据进行交叉验证。可以将不同渠道获取的价格信息进行对比分析,找出可能存在的偏差。如果发现某些数据点与其他数据不一致,则需进一步调查原因。对于明显偏离正常范围的异常值,应采取科学合理的处理方式。例如,通过统计学方法判断其是否属于偶然误差还是系统性问题,并据此决定是修正该数值还是剔除它。此外,还可以利用行业内的标杆企业作为参照系,评估自身报价数据的合理性。 (3) 报价数据审核体系构建 建立一套完善的报价数据审核体系至关重要。这一体系应当涵盖从数据录入到最终输出的全过程管理。具体而言,在数据录入阶段设置严格的格式要求和自动校验规则,防止人为错误;在数据处理阶段引入专业的财务软件或ERP系统,利用其内置算法提高计算精度;最后,在输出前还需经过多级复核程序,确保每一步骤都达到预期目标。另外,考虑到本项目预算金额为95万元人民币,最高限价同样设定为95万元,因此在整个审核过程中要特别关注总额控制,避免出现超支情况。 (4) 实施动态监控与持续改进 除了上述静态核查手段外,还需要实施动态监控措施来保证报价数据在整个项目周期内的准确性和时效性。随着市场环境变化等因素影响,原材料价格可能会发生波动,这就要求定期更新相关参数值,并及时调整整体报价方案。同时,鼓励团队成员积极参与问题发现与解决过程,形成良好的学习氛围,不断积累经验教训,从而实现持续改进的目的。通过设立绩效考核指标,激励员工提高工作效率和服务质量,最终达成提升报价数据准确性的长远目标。 报价方案合法性保障措施 (1) 合法性保障的背景与重要性 在简阳市2025年以工代赈工程项目江源镇材料供应项目中,确保报价方案的合法性是整个采购过程顺利进行的基础。合法性的缺失可能导致合同无效、法律纠纷或项目延期等严重后果。当前市场上存在一些不规范的报价行为,例如低于成本价恶意竞争、虚报成本或隐瞒费用等,这些问题直接影响了项目的公平性和透明度。为避免上述情况发生,必须从制度层面和操作层面建立完善的合法性保障机制。 (2) 报价方案合法性保障的具体措施 首先,需明确所有参与方应遵守的法律法规框架。包括但不限于《中华人民共和国招标投标法》《政府采购法》及其实施条例等相关法规。这些法规对报价文件的内容完整性、格式规范性以及数据真实性都有明确规定。其次,制定详细的审查流程,由独立第三方机构对报价文件进行全面审核,重点核查是否存在虚假信息、违规操作或其他不符合法律规定的情况。此外,还应设立举报机制,鼓励供应商之间互相监督,一旦发现违法行为及时上报并采取相应措施。 (3) 法律风险防范体系构建 为有效防范潜在的法律风险,需要建立多层次的风险防范体系。一方面,加强内部管理,确保所有文档记录清晰可追溯,便于后续审计检查;另一方面,引入法律顾问团队全程参与项目,提供专业意见和指导,确保每一步骤都符合现行法律法规要求。同时,定期组织相关人员培训学习最新法律法规知识,提高全员法律意识,从根本上减少因无知而导致的违法事件发生概率。 (4) 合规性与合法性之间的关系处理 在实际操作过程中,可能会遇到合规性与合法性存在一定冲突的情况。例如某些地方性规定可能与国家层面的大政方针有所差异。此时,应优先保证报价方案符合国家层面的法律法规要求,同时尽量兼顾地方特色需求。通过深入研究两者间的异同点,寻找最佳平衡点,在满足合法性前提下尽可能做到最大程度上的合规化处理。 (5) 审核机制的实际应用案例分析 如上图所示,完整的审核机制分为三个阶段:初步审核关注的是报价文件是否包含所有必要信息;详细审查则深入到具体数字背后的支持证据验证;最后形成正式书面结论作为决策参考依据。这种分层次逐步推进的方式能够有效提升整体效率,同时降低人为因素干扰导致的误判可能性。 (6) 持续改进机制的设计与实施 考虑到市场环境不断变化以及法律法规更新频繁的特点,必须建立起一套动态调整的持续改进机制。定期收集整理过往项目中的成功经验和失败教训,总结归纳出具有普遍适用价值的最佳实践指南,并将其融入到现有工作流程当中去。同时,保持与政府主管部门的良好沟通交流渠道畅通无阻,第一时间掌握政策导向调整方向,快速作出响应以适应新的形势要求。 技术参数响应方案 技术参数条款全面响应分析 商品混凝土C20技术参数响应措施 (1) 商品混凝土C20的技术标准解读 商品混凝土C20作为江源镇建设项目的基础材料,其技术参数需严格符合国家标准GB/T 14902-2012《预拌混凝土》中的相关规定。具体而言,C20混凝土的抗压强度应在28天龄期达到20MPa以上,同时满足坍落度、含气量、泌水率等物理性能指标要求。此外,还需考虑施工环境对混凝土和易性、保水性的特殊需求。为确保响应准确无误,将逐一核对招标文件中列出的所有技术参数,并结合实际施工条件进行适应性调整。 (2) 原材料选择与质量保证措施 在原材料选用方面,采用高品质水泥、精选骨料及高效外加剂,确保混凝土配比科学合理。水泥选用符合GB 175标准的P.O42.5级普通硅酸盐水泥,骨料则从经过认证的矿山采购,严格控制含泥量和针片状颗粒比例。对于外加剂的选择,优先考虑具有减水、增稠功能的产品,以提升混凝土的工作性能。所有原材料均需通过严格的进场检验,包括化学成分分析、物理性能测试等环节,确保其品质稳定可靠。 (3) 配合比设计与优化策略 针对C20混凝土的具体要求,制定详细的配合比设计方案。首先根据理论计算确定初步配比,随后通过实验室试配验证其可行性。在此基础上,结合施工现场的实际需求,对配合比进行微调优化,以实现最佳的经济性和适用性。例如,在保证强度的前提下适当降低水泥用量,既可节约成本又能减少收缩裂缝风险。整个设计过程遵循系统化、规范化的操作流程,确保最终方案既能满足技术参数要求,又具备良好的施工性能。 (4) 生产工艺控制与实施细节 在生产环节,采用自动化程度高的搅拌设备,确保混凝土拌合均匀且计量精准。通过安装在线监测系统,实时监控各项工艺参数,如搅拌时间、投料顺序等,及时发现并纠正偏差。此外,建立完善的质量管理体系,从原料进厂到成品出厂全程跟踪记录,形成闭环管理机制。特别强调的是,在夏季高温或冬季低温条件下,采取相应的温控措施,避免极端天气对混凝土性能造成不利影响。 (5) 出厂检验与交付保障方案 每批次C20混凝土出厂前均需经过严格的质量检验,包括抗压强度试验、坍落度测定等关键项目。检验合格后方能签发出厂报告,并随货附带完整的质量证明文件。为保证运输过程中混凝土状态稳定,选用专用运输车辆并配备GPS定位系统,实时掌握运输动态。到达施工现场后,主动配合验收工作,提供必要的技术支持和服务保障,确保混凝土顺利应用于工程项目中。 商品混凝土C25技术参数响应措施 (1) 商品混凝土C25的性能要求与技术参数分析 商品混凝土C25作为一种常见的建筑材料,其主要技术参数包括抗压强度、坍落度、和易性以及耐久性等。根据项目背景和技术需求,C25混凝土需要满足国家或行业标准中的相关规范。在实际应用中,抗压强度是衡量混凝土质量的重要指标之一,需达到25MPa以上,以确保施工质量和结构安全。此外,坍落度作为反映混凝土流动性的关键参数,直接影响到施工过程中的可操作性和密实程度。为满足江源镇建设项目的需求,必须严格控制原材料的选择和配比设计,以保证最终产品的性能符合预期。 为了进一步细化技术参数要求,需要对原材料的质量进行深入研究。水泥作为混凝土的主要成分,其种类和等级将直接影响混凝土的强度发展;骨料的级配和含泥量则决定了混凝土的和易性及耐久性。因此,在制定响应措施时,应当从原材料的来源、检测方法以及存储条件等方面进行全面考量,确保每一批次的C25混凝土都能达到规定的性能标准。 (2) 原材料选择与质量控制的具体措施 针对商品混凝土C25的技术参数要求,原材料的选择显得尤为重要。首先,水泥应选用符合国家标准的P.O 42.5及以上等级的硅酸盐水泥,同时对水泥的安定性和凝结时间进行严格检验,确保其稳定性。其次,粗细骨料的选择也至关重要,需采用质地坚硬、级配良好的天然砂石,且含泥量不得超过规定限值。此外,还需对掺合料如粉煤灰、矿粉等进行合理搭配,以改善混凝土的工作性能并降低生产成本。 在质量控制方面,建立完善的原材料进场检验制度尤为必要。通过设置专职质检人员负责每批次材料的抽检工作,并结合实验室数据分析结果,及时发现并解决潜在问题。例如,对于砂石料的含水量变化,可通过调整用水量来保持混凝土配合比的稳定;而对于水泥的储存环境,则需避免受潮结块现象的发生。这些细致入微的管理措施将为后续生产环节奠定坚实基础。 (3) 配合比设计与优化方案 基于上述原材料的质量控制措施,接下来需要对商品混凝土C25的配合比进行科学设计与优化。配合比的设计不仅关系到混凝土的强度等级,还直接影响其经济性和施工便利性。为此,可以采用经验公式结合试验数据的方法确定最佳配合比。具体而言,先根据理论计算得出初步比例,然后通过试拌验证其实际效果,不断调整水灰比、砂率等参数直至满足所有技术要求。 在这一过程中,还需要充分考虑施工现场的具体条件,例如气候因素、运输距离以及浇筑方式等,以确保混凝土在使用过程中始终保持良好的工作状态。例如,在高温天气下施工时,可以通过增加适量的缓凝剂来延长混凝土的初凝时间;而在寒冷地区,则需采取保温措施防止混凝土受冻影响强度发展。通过这些针对性强的技术手段,能够有效提升商品混凝土C25的整体性能表现。 (4) 生产工艺与过程控制要点 商品混凝土C25的生产工艺同样不容忽视,只有严格执行标准化的操作流程才能保证产品质量的一致性。在生产阶段,搅拌设备的选型和维护保养是关键环节之一。应选用高效节能型搅拌机,并定期对其进行检修校准,确保设备运行状态良好。同时,在投料顺序上也需遵循先干后湿的原则,即先投入骨料再加入水泥和水,最后添加外加剂,这样可以提高混合均匀度并减少离析现象的发生。 另外,混凝土的运输和泵送过程也需要特别关注。运输车辆需配备专用罐体,并保持适当转速以防止混凝土分层;而泵送过程中则要合理设置管道布局,避免出现堵管或压力过大的情况。通过对整个生产工艺链条的精细化管理,可以最大限度地减少人为因素造成的质量波动,从而保障商品混凝土C25始终处于可控范围之内。 (5) 技术参数响应的持续改进机制 为实现商品混凝土C25技术参数的全面响应,还需要构建一套完整的持续改进机制。这包括定期组织技术人员参加专业培训,学习国内外先进的生产工艺和管理理念;同时鼓励员工提出合理化建议,激发创新活力。此外,还可以引入信息化管理系统,对生产过程中的各项数据进行实时采集和分析,为决策提供科学依据。 在实际操作层面,设立专门的技术攻关小组负责解决生产过程中遇到的各种难题。例如,当发现某批次混凝土强度偏低时,可通过回溯分析查找原因,并及时调整配合比或优化生产工艺。通过这种闭环式的管理模式,不仅能够快速应对突发状况,还能不断提升整体技术水平,为简阳市2025年以工代赈工程项目的顺利实施保驾护航。 商品混凝土C30技术参数响应措施 (1) 商品混凝土C30的性能要求与标准分析 商品混凝土C30作为一种高性能建筑材料,其技术参数必须严格符合国家或行业标准。在本项目中,C30混凝土的抗压强度需达到30MPa以上,并且需要具备良好的工作性、耐久性和体积稳定性。为确保满足江源镇相关建设项目施工需求,将从以下几个方面进行详细分析和响应:首先,根据GB/T 14902-2012《预拌混凝土》标准,明确C30混凝土的各项性能指标,包括但不限于坍落度、含气量、初凝时间及终凝时间等关键参数。其次,结合施工现场的具体环境条件(如温度、湿度等因素),进一步优化混凝土配合比设计,以保证混凝土在运输和浇筑过程中的性能稳定性。 (2) 原材料选择与质量控制措施 原材料的选择直接决定了商品混凝土C30的质量水平。为确保所供材料完全符合项目要求,将采取以下具体措施:第一,选用优质的水泥品种,优先考虑具有较高早期强度和良好耐久性的硅酸盐水泥或普通硅酸盐水泥;同时,严格控制水泥的安定性和细度等指标。第二,骨料部分采用级配合理、杂质含量低的天然河砂和碎石,其中砂的细度模数应控制在2.6至3.0之间,碎石的最大粒径不超过31.5mm。第三,外加剂的选用需经过严格的试验验证,确保其与水泥和其他组分具有良好的相容性,能够有效改善混凝土的工作性能并降低水胶比。 (3) 配合比设计与优化策略 针对商品混凝土C30的技术参数要求,将通过科学的配合比设计来实现最佳性能表现。首先,基于理论计算确定初步配合比,综合考虑水泥用量、水灰比、砂率等关键参数的影响。其次,通过实验室试配调整各组分比例,直至达到目标强度和工作性能要求。在此过程中,特别注重优化外加剂掺量,以提高混凝土的流动性和保水性,同时减少泌水现象的发生。最后,在实际生产前进行多次试拌验证,确保最终配合比能够在大规模生产中保持稳定性和一致性。 (4) 生产工艺与质量保障体系 为了确保商品混凝土C30在生产环节中的技术参数得到全面响应,建立了一套完整的生产工艺和质量保障体系。具体而言,从原材料进厂检验到成品出厂检测,每个环节都设置了严格的质量控制点。例如,在搅拌阶段,采用自动化控制系统精确计量各种原材料的投料量,并实时监测搅拌时间和速度等工艺参数,从而避免因人为因素导致的技术偏差。此外,还定期对生产设备进行维护保养,确保其处于良好运行状态,以最大限度地减少生产过程中的波动影响。 (5) 技术支持与售后服务承诺 除了在生产阶段严格把控商品混凝土C30的技术参数外,还提供了全方位的技术支持和售后服务保障。一方面,安排专业技术人员驻扎施工现场,及时解决可能出现的各种技术问题,确保混凝...
简阳市2025年以工代赈工程项目江源镇材料供应投标方案.docx
下载提示

1.本文档仅提供部分内容试读;

2.支付并下载文件,享受无限制查看;

3.本网站所提供的标准文本仅供个人学习、研究之用,未经授权,严禁复制、发行、汇编、翻译或网络传播等,侵权必究;

4.左侧添加客服微信获取帮助;

5.本文为word版本,可以直接复制编辑使用。


这个人很懒,什么都没留下
未认证用户 查看用户
该文档于 上传
×
精品标书制作
百人专家团队
擅长领域:
工程标 服务标 采购标
16852
已服务主
2892
中标量
1765
平台标师
扫码添加客服
客服二维码
咨询热线:192 3288 5147
公众号
微信客服
客服