文库 服务类投标方案 监理服务

全过程代建管理体系服务投标方案.docx

DOCX   76页   下载10   2026-01-19   浏览0   收藏37   点赞773   评分-   27886字   10.00
温馨提示:当前文档最多只能预览 15 页,若文档总页数超出了 15 页,请下载原文档以浏览全部内容。
全过程代建管理体系服务投标方案.docx 第1页
全过程代建管理体系服务投标方案.docx 第2页
全过程代建管理体系服务投标方案.docx 第3页
全过程代建管理体系服务投标方案.docx 第4页
全过程代建管理体系服务投标方案.docx 第5页
全过程代建管理体系服务投标方案.docx 第6页
全过程代建管理体系服务投标方案.docx 第7页
全过程代建管理体系服务投标方案.docx 第8页
全过程代建管理体系服务投标方案.docx 第9页
全过程代建管理体系服务投标方案.docx 第10页
全过程代建管理体系服务投标方案.docx 第11页
全过程代建管理体系服务投标方案.docx 第12页
全过程代建管理体系服务投标方案.docx 第13页
全过程代建管理体系服务投标方案.docx 第14页
全过程代建管理体系服务投标方案.docx 第15页
剩余61页未读, 下载浏览全部
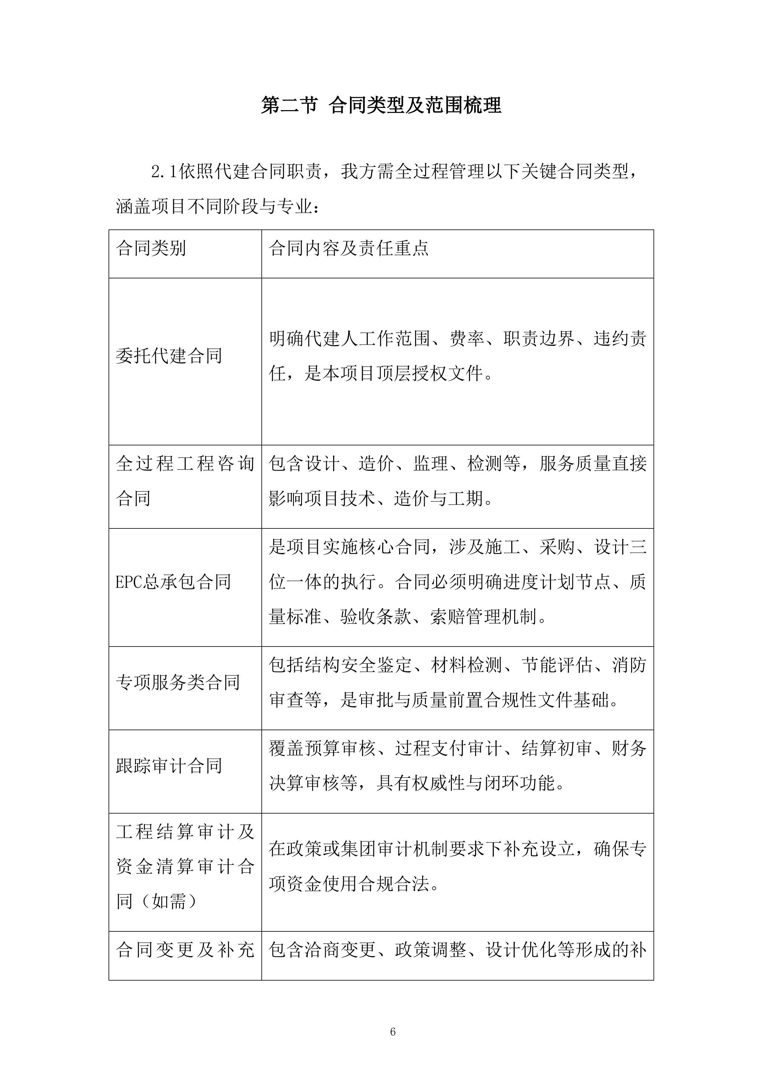
全过程代建管理体系 服务投标方案 目 录 第一章 合同管理 5 第一节 合同管理目标定位 5 第二节 合同类型及范围梳理 6 第三节 合同编制与审查流程 8 第四节 合同签署与备案制度 9 第五节 合同履行过程监督机制 11 第六节 合同变更控制程序 12 第七节 履约责任管理与违约应对 14 第八节 合同纠纷协调与法律支持机制 15 第九节 合同闭环与绩效评估 16 第十节 制度执行与信息化管理 17 第二章 结算管理 18 第一节 结算管理目标与原则 18 一、 管理目标定位 18 二、 基本原则 18 三、 全过程控制重点 18 第二节 结算范围与分类管理 20 一、 结算分类清单 20 二、 系统化管理平台支撑 20 第三节 支付控制机制 22 第四节 工程款及变更价款管理机制 22 一、 进度款与变更价款双轨审核机制 22 二、 变更价款审批流程 22 三、 暂估价款与指定材料审核机制 23 四、 审减控制及责任追溯机制 23 第五节 跟踪审计与财务决算管理机制 24 一、 三方协同结算机制 24 二、 财务决算内容组织与编制 24 三、 决算审核报告与代建结算联动机制 24 第六节 付款风险防控与合规预警机制 25 第七节 信息化结算系统与委托人联审机制 26 第三章 档案管理 27 一、 档案管理目标与原则 27 二、 档案范围与分类清单 28 三、 档案收集与整理流程 30 四、 档案交接与审查管理 32 五、 档案保密与信息安全管理 33 第四章 相关风险分析及应对措施 35 第一节 改造意愿动态变化与设计落地风险 35 第二节 项目投资控制与资金支付风险 37 第三节 工程进度滞后与时间节点错位风险 40 第四节 设计与实际条件不符导致返工风险 43 第五节 政策审批变动与审计合规风险 46 第六节 档案资料缺失与竣工移交风险 49 第七节 代建管理界面不清与职责交叉风险 52 第五章 资料及信息化管理方案 55 第一节 总体目标与管理定位 55 一、 管理目标 55 二、 管理定位 55 三、 管理核心原则 56 第二节 资料管理体系构建 57 一、 资料分类标准化 57 二、 阶段归集机制 58 三、 纸质与电子并行归档制度 58 四、 资料质量审核机制 58 第三节 信息化平台建设与应用 60 第四节 资料交接与电子化移交机制 63 一、 封卷与纸质资料移交 63 二、 电子档案库建设 63 三、 三方移交机制 64 第五节 制度保障与考核机制 66 第六章 服务承诺 69 第一节 全过程组织管理承诺 69 第二节 投资控制与财务审计承诺 70 第三节 进度目标与节点执行承诺 70 第四节 群众协调与舆情稳控承诺 72 第五节 资料归档与移交管理承诺 73 第六节 信息化支撑与透明管理承诺 74 第七节 服务响应与风险处置承诺 75 第八节 廉洁履职与信义担当承诺 76 合同管理 合同管理目标定位 1.1本项目涉及多产权主体(完全产权、混合产权含散户),楼栋数量大、建筑年代久远,居民需求差异化显著,实施周期长,资金监管要求严,属典型复杂改造型城市更新工程,合同管理难度高、跨专业多、风险点集中。 1.2我方作为代建人,须全面代表委托人承担全过程组织实施职责,因此合同管理不仅是法律文件管理,更是项目统筹、投资控制、风险防控、质量进度保障的基础抓手。 1.3管理目标包括: 保障合同内容合法合规,条款设置严谨; 确保合同履行进程与委托人审批、项目总控计划、投资边界一致; 实现各参与单位(全过程咨询、EPC、审计等)之间权责明确、协同高效; 通过制度性合同台账与履约评估,实现动态监 控与纠偏能力。 合同类型及范围梳理 2.1依照代建合同职责,我方需全过程管理以下关键合同类型,涵盖项目不同阶段与专业: 合同类别 合同内容及责任重点 委托代建合同 明确代建人工作范围、费率、职责边界、违约责任,是本项目顶层授权文件。 全过程工程咨询合同 包含设计、造价、监理、检测等,服务质量直接影响项目技术、造价与工期。 EPC总承包合同 是项目实施核心合同,涉及施工、采购、设计三位一体的执行。合同必须明确进度计划节点、质量标准、验收条款、索赔管理机制。 专项服务类合同 包括结构安全鉴定、材料检测、节能评估、消防审查等,是审批与质量前置合规性文件基础。 跟踪审计合同 覆盖预算审核、过程支付审计、结算初审、财务决算审核等,具有权威性与闭环功能。 工程结算审计及资金清算审计合同(如需) 在政策或集团审计机制要求下补充设立,确保专项资金使用合规合法。 合同变更及补充协议 包含洽商变更、政策调整、设计优化等形成的补充协议,是项目管理弹性控制的关键文件。 2.2合同种类、周期、责任方多,我方将以合同进度为主线,与建设节点、支付节点及招标节奏对齐,配合委托人建立一张全链条、多角色、多时间点交织的“合同协同矩阵”。 合同编制与审查流程 3.1合同编制以模板化、风险前置、条款清晰为原则,由我方牵头主导,确保格式规范、内容权责明晰,关键要素包括但不限于: 建设规模与内容边界; 工期安排与节点计划; 质量标准(含节能、抗震、环保等); 支付机制与发票要求; 合同变更与索赔处理程序; 保密、验收、质保、档案移交及争议解决机制。 3.2编制流程如下: 初稿拟定(代建人)→内部审核(法务/造价/管理团队)→委托人预审→法务终审→签署版本确认→正式签署→合同备案及归档 3.3合同模板及审查标准统一纳入《项目合同管理手册》,接受委托人审核,作为项目全过程合规管理制度之一。 合同签署与备案制度 4.1所有合同须由我方起草并提交委托人书面审定确认后,方可组织各方签署。 4.2签署流程严格执行以下顺序: 双方核对条款→正式盖章→现场留档→建立签署纪要→流程留痕归档。 4.3备案资料清单包括但不限于: 正式合同文本(PDF及Word); 授权委托书及法人身份证明; 签字盖章页原件扫描件; 合同附件(图纸、报价表、节点计划等); 合同执行风险提示说明(如有); 备案登记表及编号。 4.4所有备案材料由我方项目管理部汇总上传至合同管理系统,保证可追溯、可查阅。 合同履行过程监督机制 5.1我方将建立“合同履约监督台账”,内容涵盖以下信息: 合同基本信息(签署日期、单位名称、金额、服务周期); 执行进度节点(启动、实施、阶段支付、结算、竣工); 关键履约行为(成果提交、验收、问题整改等); 风险提示记录与处理措施; 付款流程节点与发票上传记录。 5.2合同执行情况按“月度检查+季度总结+节点回顾”形式开展: 每月更新台账,标注执行状态; 每季度形成《合同执行监测报告》,报送委托人; 重点节点(如施工启动、验收前)安排专项合同履约回顾会议,统一调度各方履约情况。 5.3对于履约过程中出现以下情况的单位,我方将启动“履约预警机制”: 未按约定时间提交成果或节点滞后; 出现服务质量问题被委托人或监督部门通报; 存在发票不合规、重复付款申请、信息不一致等问题。 5.4对严重履约违约单 位,我方将向委托人提交处理建议,包括违约责任认定、追责程序启动、替换人员或单位建议等,并协助落实违约处罚。 合同变更控制程序 6.1合同变更触发情形包括但不限于以下方面: 国家或北京市政策、技术规范更新调整; 居民入户调研结果与原初步设计不一致; 项目实际施工现场条件与原方案不符; 不可抗力事件造成方案调整或工程暂停; 委托人或使用人需求变化。 6.2所有变更必须具备可追溯依据,由相关责任单位(设计单位、施工单位、咨询单位等)出具变更建议及技术说明文件,明确变更原因、调整内容、影响分析。 6.3我方组织以下变更流程: 变更立项建议(责任单位)→造价测算(咨询单位)→合法合规审查(我方)→风险评估与建议(我方)→委托人审批→签署《合同变更协议》→建立变更台账→编号归档。 6.4所有合同变更事项需建立专门变更台账,台账信息包括变更编号、发起单位、审批流程、执行状态、影响事项(造价、工期、质量)、责任单位等,便于后期审计与绩效考核。 履约责任管理与违约应对 7.1我方将制定《合同履约评价机制》,以定性+定量指标对全过程各类合同的履行情况进行季度与节点考核。 7.2履约考核要素包括: 合同进度执行率(按计划完成情况); 成果质量合格率(按检查验收记录); 文档报送及时率; 问题整改响应时效; 合同变更频次及原因归属; 付款资料完整性与发票合规性。 7.3评价结果分为:优、良、中、差四档,并作为后续支付申请、考核奖惩、资料归档与绩效评价的重要依据。 7.4若发现存在以下情形的单位,我方将第一时间书面报告委托人,并提出应对建议: 进度滞后超10个工作日未报预警; 屡次提交不合规材料或虚报成果; 存在安全隐患、环保违规、质量问题未及时整改; 拒不配合项目协调与资料移交。 7.5应对措施包括: 责令限期整改; 暂停付款流程; 启动追责程序或索赔申请; 建议更换责任人员或单位; 情节严重者建议终止合 同并纳入履约不良记录。 合同纠纷协调与法律支持机制 8.1合同纠纷协调机制遵循“依法合规、优先协商、资料支撑、委托人主导”的处理原则。 8.2若在履约过程中发生争议(如工程量争议、工期延误、付款争执等),我方将: 组织合同三方召开协调会议; 核对台账、变更记录、履约文件、验收资料; 出具初步纠纷处理建议并书面提交委托人。 8.3如协商未果,依据委托代建合同约定,我方将: 协助委托人准备仲裁资料、证明文件、审计记录; 全程参与仲裁或诉讼过程中的技术配合工作; 保证相关资料时效完整可供使用,维护委托人权益。 8.4我方配备法律顾 问及合同事务专员,对所有高风险合同事项进行事前审查,提升合同争议预防能力。 合同闭环与绩效评估 9.1合同履约期满或合同义务履行完毕后,我方将开展合同闭环管理,包括: 成果确认与项目完工节点匹配; 付款完成、发票齐全与审计对账一致; 争议事项处理完毕; 档案归档编号完成; 各方签署《合同履行确认函》。 9.2闭环后,我方统一组织编制《合同履约评估报告》,内容包括: 履约指标完成情况; 关键节点达成度; 合同变更履历; 付款与进度对照表; 合同争议与风险记录; 总体履约评价结论及责任建议。 9.3履约评估报告作为以下工作的重要依据: 全过程审计及结算资料; 档案封卷归档; 对该单位后续参与项目的信用评定参考; 委托人对我方代 建服务绩效评价基础。 制度执行与信息化管理 1 0.1我方将全面推行“合同全过程信息化管理”,建立覆盖签署、执行、变更、履约、归档等环节的管理平台,提升合同精细化、流程化、可追溯能力。 10.2系统模块包括: 合同录入与电子签审; 付款节点智能提示; 合同变更审批流程; 履约动态跟踪面板; 履约评价评分模块; 档案自动归集与电子签收。 10.3平台将对接委托人项目财务管理、审计、档案归档系统,实现数据同步、信息共享。所有操作保留电子痕迹,满足项目后续审计与问责溯源要求。 10.4 所有代建项目合同管理流程与台账系统执行情况将纳入我方项目内控检查范畴,确保每项合同闭环执行、每笔支出有据可查。 结算管理 结算管理目标与原则 管理目标定位 我方作为代建人,承担全过程结算管理职责,管理目标聚焦“四控一审一防”: 控投资:确保项目各类费用在委托人批准概算内运行; 控支付:确保每笔支付均有合法合同依据和完整资料支撑; 控节点:确保付款时点与实际完成节点匹配; 控资料:确保付款流程资料合规、审计留痕完整; 强审计:以全过程跟踪审计意见为支付关键依据; 防风险:建立事前预警、事中监督、事后核查机制,有效规避财务及合规风险。 基本原则 我方结算管理工作坚持以下四项基本原则: 预算控制为先:任何支付不得突破委托人批准的项目总投资概算。 支付审核为本:每一笔支付必须基于我方审查结果,并通过委托人审批。 审计成果为据:结算款项的最终支付必须以全过程跟踪审计出具的审核报告为依据。 合同条款为准:严格按合同约定的金额、进度、节点、资料要求进行结算,不得临时变更支付条件。 全过程控制重点 围绕合同全周期、费用全类型,我方构建覆盖“预付款、进度款、变更款、结算款、保留款”的全过程管理机制: 对变更价款、暂估价款实行专项审计备案; 结合投资控制目标、财务管理制度与项目进展,统筹全项目资金支付节 奏。 结算范围与分类管理 结算分类清单 本项目结 算范围主要包括以下三大类,由我方全过程组织、管理、审核和对接委托人审批: 序号 结算类别 管理内容 1 代建管理费结算 包含代建管理费阶段性支付、履约考核扣减、决算支付等。依据代建合同、履约考核和审计意见进行申请。 2 专业服务类结算 涉及全过程工程咨询、审计服务、检测、设计单位等服务费用,按合同条款、阶段成果及结算审核结果支付。 3 EPC工程款结算 涉及进度款、变更款、签证、暂估材料价格确认款项,质保金留存与后期支付等内容,属项目最大支出项,管理重点高、审计频次多。 系统化管理平台支撑 我方已建立“项目资金支付一体化平台”,对每类结算形成独立电子台账: 关联合同编号、供应商信息、审批流程、进度节点、票据编号等; 各类费用可视化展示进度与余额; 提供委托人多角色在线 审核功能,实现结算状态透明可控; 可与财务系统、审计平台对接,确保决算全流程留痕、可追溯。 支付控制机制 3. 1 支付资料标准清单 所有付款申请必须提交以下六类合规资料,经我方审核、委托人审定后方可启动支付流程: 付款申请表及申请单位书面说明; 正式合同及附件复印件(含变更协议、补充条款等); 履约保函或履约考核表; 审计初审报告或阶段结算审核意见; 合同执行台账及节点成果证明(验收报告、会议纪要等); 合规增值税发票(开 票信息与合同信息一致)。 工程款及变更价款管理机制 进度款与变更价款双轨审核机制 我方作为代建人,将对EPC总承包单位的所有付款申请实施双层审核机制: 第一层由我方组织全过程造价咨询单位进行工程量实测核对与计价审核; 第二层将审核结果同步提交全过程跟踪审计单位,出具《初步审计意见》,作为委托人付款审批依据。 变更价款审批流程 项目在实施过程中出现设计变更、现场施工调整、材料替换等情况时,必须按照以下流程完成价款变更处理: EPC单位提出变更申请并附设计变更单; 设计单位出具变更图纸及技术说明; 我方会同全过程造价单位核算增减造价,形成《变更预算审核表》; 提交委托人审批; 批复结果作为后续结算及支付依据。 暂估价款与指定材料审核机制 针对合同中涉及暂估材料或设备项目,我方将执行如下管控程序: EPC单位需提供合同文件、招采过程资料、采购合同、发票、供货单、入库单; 我方会同造价单位审核市场价格合理性; 审核结果报委托人审定并建立材料价款调整台账。 审减控制及责任追溯机制 若EPC单位申报结算金额与审计终审结果之间存在超5%的审减差额,我方将: 按照合同条款从该单位应付结算款中扣减差额部分所对应的审计成本; 建议委托人对其纳入履约不良记录; 同时更 新项目审减情况分析报告,作为履约评价和信用考核依据。 跟踪审计与财务决算管理机制 三方协同结算机制 我方建立代建人—全过程审计单位—委托人三方联合机制,形成审计闭环流程: 每笔付款前由我方组织合同初审及成果核实; 提交全过程审计单位进行量价审核及程序合规性评估; 审计单位出具《审计初审意见》,我方汇总并提交委托人; 若发生争议,由我方组织各方召开专题协调会,形成复核定案。 财务决算内容组织与编制 在项目竣工后,我方牵头组织全过程审计单位开展财务决算审核工作,内容包括: 全部工程造价结算审核确认; 对代建管理费执行情况进行核对; 对所有服务单位发票、资金拨付进行财务票据交叉核查; 对接委托人财务系统及财务报表统一归集,形成投资决算总账。 决算审核报告与代建结算联动机制 全过程审计 单位出具《财务决算审核报告(初稿)》后,我方依据报告中核定金额向委托人提交《代建管理费结算申请》,办理最终支付审批。所有支付前必须提供完整决算数据、履约证明材料、电子审计档案。 付款风险防控与合规预警机制 6.1付款风控“红线指标”设置 我方结合本项目多类型合同、多单位参与的特点,设置以下五类支付风险红线,触发任一条即启动预警程序,暂停支付: 付款资料不完整或不合规; 发票金额、开票单位与合同内容不一致或重复; 进度严重滞后且无调整备案; 工程变更未经审批或相关证据链不完整; 审计审减率超过报审金额的10%或连续两次超过5%。 6.2合规预警处理机制 预警启动后,我方将: 向委托人提交《风险付款预警报告》; 要求责任单位限期整改并提交合规材料; 对问题严重或屡次违规单位,建议委托人暂停合同执行或更换服务方。 6.3闭环支付流程体系 所有支付流程须纳入“付款节点流程图”及“付款审批台账”中,内容包括: 支付申请流程图、审批路径、节点负责人; 电子记录留痕、审批结果 自动归档; 与财务系统、合同系统数据交叉比对,形成数据闭环。 信息化结算系统与委托人联审机制 7.1信息化结算系统功能构建 我方已建立“项目结算审批信息系统”,系统核心功能包括: 结算状态全过程可视化展示; 材料、合同、发票、审计意见、结算申请等自动归档; 系统自动判断是否符合节点计划与合同要求; 风险信息一键推送至委托人账户端,便于审查。 7.2结算联审机制执行细则 为高效解决争议、优化审批效率,我方建立结算联审机制,机制特点如下: 组成:由我方项目管理部牵头,委托人指定财务/审计人员及全过程审计单位参与; 职责:联合审议大额结算申请、复杂变更争议、暂估价确认等事项; 效率保障:一般事项3个工作日内完成初审;重大事项7个工作日内完成联审决议。 7.3制度归口与责任闭环 联审 机制所形成的会议纪要、联审意见、纠纷处理建议均由我方归档并纳入项目合同管理系统,作为未来结算核查、审计审阅、绩效评价的重要依据。 档案管理 档案管理目标与原则 1.1档案管理目标 1.1.1保障决策依据与监管留痕 我方作为代建人,全面承担项目档案工作的组织、归集与归档责任,确保资料全面、真实、可查,成为委托人履行职责和应对审计、财务监管、上级稽查的首要凭据。 1.1.2服务结算审计与投资控制 档案体系作为结算、财务决算、造价审核、税务处理的重要支撑,须保证合同、付款、发票、审计、施工资料逻辑贯通、证据链完整,支撑委托人实现资金闭环管理。 1.1.3回应群众关切与社会监督 在居民参与度高、信息公开要求强的老旧小区整治背景下,档案资料必须支持对工程质量争议、设计变更质疑、工期延误投诉等情况的快速溯源和解释。 1.1.4绩效考核与责任追溯依据 档案作为评价代建履约表现的重要材料之一,将直接用于委托人对我方的中期评估、竣工考核、保修期满意度测评,以及相关参建单位的履约信用评价。 1.2档案管理原则 1.2.1全过程覆盖 档案覆盖项目全生命周期,包括但不限于:立项申报、可研批复、设计报审、施工过程、验收备案、决算审计、资料移交、保修服务等所有管理节点。 1.2.2分类分级管理 按照“文件来源+阶段属性+内容种类”的思路,分为六大类文件(合同类、技术类、管理类、工程类、财务类、竣工移交类),同时分设一级类目与二级子项,实现资料分类编码管理,避免重复、缺漏、错档。 1.2.3资料同步归集机制 与项目工作同步收集资料,采用“计划—提醒—催交—审核—归档”五步归集机制,每月形成资料归档动态台账,重大节点实行资料“清单式”验收。 1.2.4电子与纸质并行管理 建立“实物档案+数字档案”并行体系: 纸质档案:统一纸张规格、封面模板、编页码、装订归卷; 电子档案:以PDF原文+扫描件双文件存储,采用专用数据库标识属性字段,实现快速检索与数据对接; 所有纸质与电子版本对应编号一一匹配,便于审计交叉核验。 档案范围与分类清单 2.1档案范围覆盖内容 本项目档案收集范围共六大类、约80余个关键节点资料,具体如下: 类别编号 档案类别 主要内容 ① 合同类 委托代建合同、全过程咨询合同、EPC总承包合同、检测/审计/鉴定等专项服务合同、合同台账、合同变更协议、合同履行记录 ② 技术类 初步设计批复、施工图审查意见、施工图纸、设计变更单、技术交底记录、标准图集、竣工图审核清单 ③ 管理类 会议纪要、工作简报、工程例会记录、工程进度汇报表、各类协调函件、施工日志、巡查记录 ④ 工程类 工程签证单、质量验收资料、分项/分部/单位工程验收报告、检测报告、安全管理台账、隐蔽工程验收单、工程变更说明书 ⑤ 财务类 项目投资计划表、付款审批单、进度支付台账、审计报告、税票汇总表、资金使用分析报告、合同结算表 ⑥ 竣工移交类 竣工验收报告、验收备案资料、竣工图、设备使用手册、保修协议、交接清单、各专业移交记录等 2.2专项归档机制 2.2.1三方归档责任机制 所有资料形成后必须完成“三方归档”: 形成单位留存一份; 我方审核存档一份; 委托人移交归档一份(最终版); 每一份均须编号一致、目录清晰、责任明确,形成封面+目录+正文+签收页格式。 2.2.2《档案资料责任清单制》制度化管理 我方建立《档案资料责任清单》,对各专业工作单位、施工单位、设计单位资料报送义务进行节点分解、责任人锁定、时间节点对齐,对未按期提供资料单位进行书面催办、履约考核扣分。 2.2.3纸质资料统一封卷归档管理 所有纸质档案资料在收集、复核后,统一采用A4规格纸张编印; 加盖单位印章后编制卷内目录、编号分类、文件编号、签字页; 统一存入项目档案柜或档案专用库房,执行安全防火、防潮、防鼠标准; 封卷文件编号、条码及电子版资料需实现“内容—编码—物件”三对应。 档案收集与整理流程 3.1资料同步收集机制 3.1.1我方在每阶段工作启动前(如设计启动、施工进场、分部验收等),统一下发《阶段档案资料清单》,明晰各专业单位报送的资料目录、格式要求与提交时限。 3.1.2对于重点节点(如全过程咨询单位进场、EPC总包签约、初步设计批复、竣工验收),设定“资料专项报送期”,由项目部文控专员进行节点提醒、汇总登记、问题反馈。 3.1.3每月召开一次《资料归集协调会》,汇总各参建单位资料报送情况,形成《资料报送进度通报表》,对未按时提交或资料不规范单位下发催办函,限期整改。 3.2资料整理标准化处理 3.2.1所有资料需统一使用我方提供的归档模板,涵盖页眉页脚规范、装订格式、签章位、责任签字页、资料目录模板等内容,确保资料结构一致、查阅便捷。 3.2.2资料命名采用“四维命名法”: 单位简称+阶段标识+专业类别+文件内容 例:“EPC-施工阶段-结构专业-分部工程验收记录.pdf” 3.2.3每卷档案内设有以下内容: 《封面》:显示资料类别、专业、时间; 《目录页》:记录页码、文件名称、责任单位; 《资料整理责任卡》:注明整理人、审核人; 《资料移交签收表》:签字盖章后交委托人或档案专员留存。 3.3电子与纸质归档同步推进 3.3.1我方建立电子档案系统,支持: 文档上传; 权限分级管理; 自动生成归档索引; 快速查询检索; 与纸质资料一一对应存档。 3.3.2所有资料必须实现“扫描件+电子原文并存”双轨归档,电子文件保留.doc、.xls、.pdf等可编辑或可溯源格式;所有图纸保留.dwg、.pdf双份版本。 3.3.3数据按季度备份,分别归档至: 云端数据库; 本地服务器(配置防火防磁措施); 外部移动硬盘(由项目档案负责人妥善保管); 确保数据安全、双重保障、审计随时调用。 档案交接与审查管理 4.1阶段性移交机制 4.1.1项目建设过程设定若干关键阶段(如基础完工、主体结构封顶、单位工程完工、整体竣工),每阶段完成后,由我方整理该阶段资料,启动档案阶段性归集流程。 4.1.2每轮归集完成后,我方出具《阶段档案清单》和《阶段档案交接记录表》,报送委托人审批并办理正式签收,防止项目结束前资料集中处理出现缺失。 4.2最终竣工移交机制 4.2.1项目竣工验收合格后,我方开展档...
全过程代建管理体系服务投标方案.docx
下载提示

1.本文档仅提供部分内容试读;

2.支付并下载文件,享受无限制查看;

3.本网站所提供的标准文本仅供个人学习、研究之用,未经授权,严禁复制、发行、汇编、翻译或网络传播等,侵权必究;

4.左侧添加客服微信获取帮助;

5.本文为word版本,可以直接复制编辑使用。


这个人很懒,什么都没留下
未认证用户 查看用户
该文档于 上传
×
精品标书制作
百人专家团队
擅长领域:
工程标 服务标 采购标
16852
已服务主
2892
中标量
1765
平台标师
扫码添加客服
客服二维码
咨询热线:192 3288 5147
公众号
微信客服
客服