文库 货物类投标方案 医疗器械

长春中医药大学附属医院高端多普勒彩超等设备采购项目.docx

DOCX   471页   下载528   2025-07-18   浏览93   收藏13   点赞56   评分-   278096字   128.00

AI慧写标书

十分钟千页标书高效生成

温馨提示:当前文档最多只能预览 15 页,若文档总页数超出了 15 页,请下载原文档以浏览全部内容。
长春中医药大学附属医院高端多普勒彩超等设备采购项目.docx 第1页
长春中医药大学附属医院高端多普勒彩超等设备采购项目.docx 第2页
长春中医药大学附属医院高端多普勒彩超等设备采购项目.docx 第3页
长春中医药大学附属医院高端多普勒彩超等设备采购项目.docx 第4页
长春中医药大学附属医院高端多普勒彩超等设备采购项目.docx 第5页
长春中医药大学附属医院高端多普勒彩超等设备采购项目.docx 第6页
长春中医药大学附属医院高端多普勒彩超等设备采购项目.docx 第7页
长春中医药大学附属医院高端多普勒彩超等设备采购项目.docx 第8页
长春中医药大学附属医院高端多普勒彩超等设备采购项目.docx 第9页
长春中医药大学附属医院高端多普勒彩超等设备采购项目.docx 第10页
长春中医药大学附属医院高端多普勒彩超等设备采购项目.docx 第11页
长春中医药大学附属医院高端多普勒彩超等设备采购项目.docx 第12页
长春中医药大学附属医院高端多普勒彩超等设备采购项目.docx 第13页
长春中医药大学附属医院高端多普勒彩超等设备采购项目.docx 第14页
长春中医药大学附属医院高端多普勒彩超等设备采购项目.docx 第15页
剩余456页未读, 下载浏览全部

开通会员, 优惠多多

6重权益等你来

首次半价下载
折扣特惠
上传高收益
特权文档
AI慧写优惠
专属客服
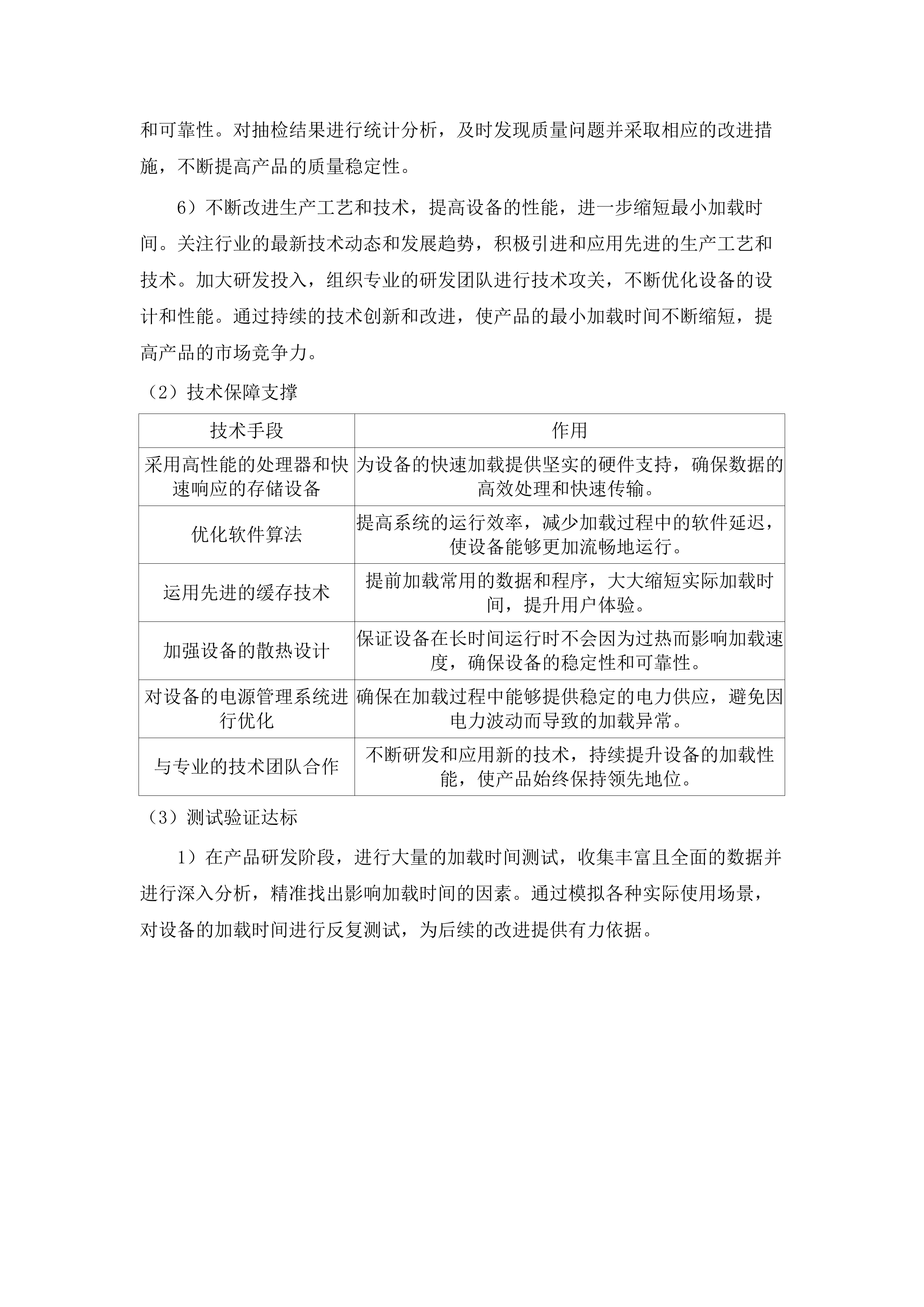
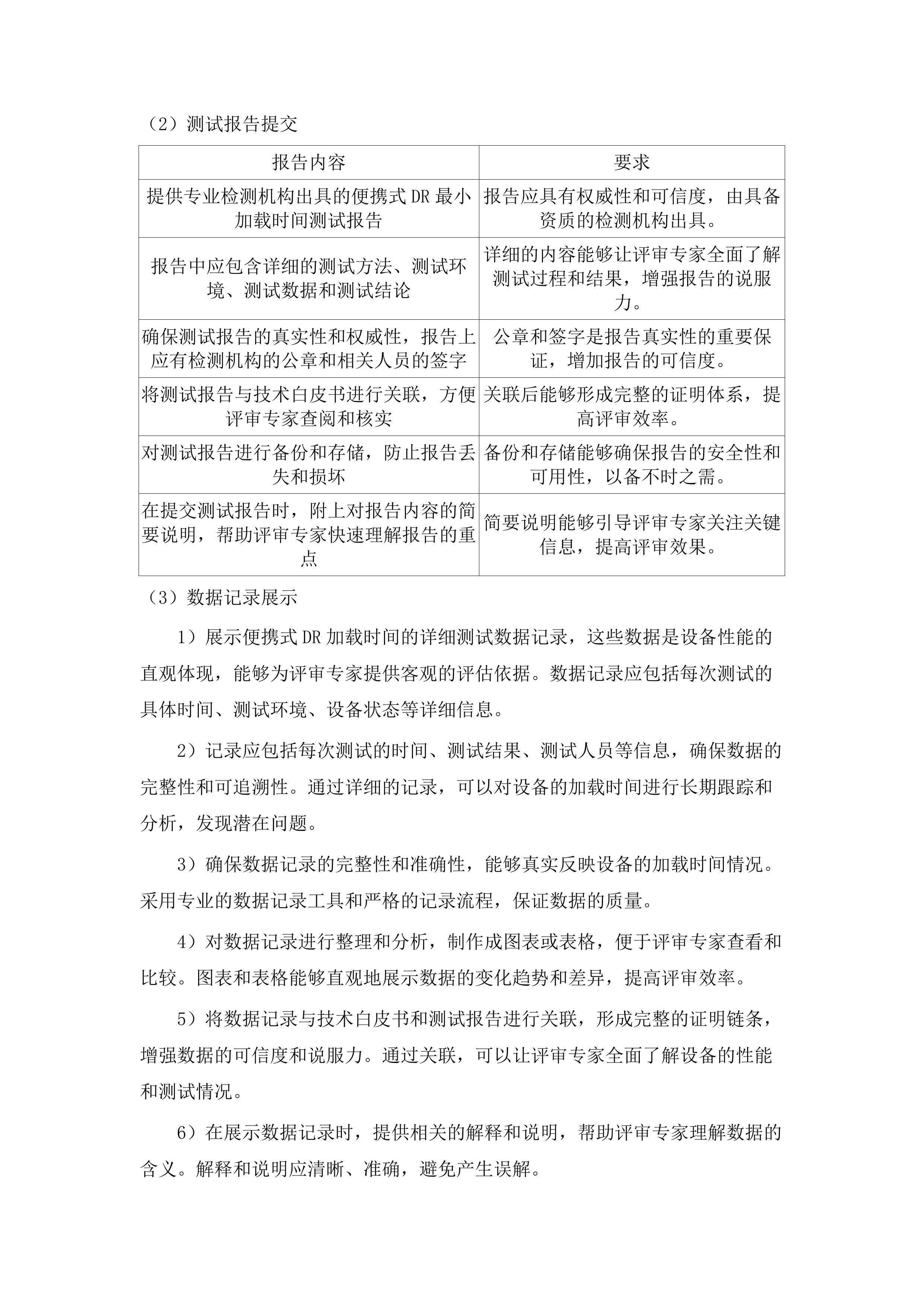
长春中医药大学附属医院高端多普勒彩超等设备采购项目 第一章 技术参数 4 第一节 便携式DR技术参数 4 一、 最小加载时间参数 4 二、 最大加载时间参数 24 三、 阳极热容量参数 37 四、 阳极靶角参数 42 五、 空间分辨率参数 57 六、 伸缩臂伸缩范围参数 67 七、 设备整机运输位尺寸参数 83 八、 整机重量参数 94 九、 高压发生器功率参数 103 十、 管电压与管电流参数 114 十一、 毫安秒参数 121 十二、 平板探测器承重参数 130 十三、 主机工作站参数 149 十四、 触摸操作屏尺寸参数 155 十五、 整机电池参数 167 第二节 心脏多普勒超声仪参数 177 一、 纯净波探头数量 177 二、 纯净波矩阵实时三维探头技术 186 三、 实时三维探头显像功能 198 四、 心脏实时三维成像容积角度 208 五、 动态范围参数 218 第三节 消毒机及冰箱技术参数 227 一、 过氧化氢消毒机雾化压力 227 二、 过氧化氢消毒机病毒去除率 235 三、 过氧化氢消毒机功率参数 249 四、 医用冰箱容积参数 273 五、 医用冰箱噪音参数 285 六、 医用冰箱断电显示参数 294 第四节 腹部多普勒超声仪参数 303 一、 成像焦点调节参数 303 二、 造影模式存储时间参数 316 三、 支持探头种类参数 327 四、 探头频率范围参数 340 五、 温控技术探头参数 348 六、 操作面板触摸屏参数 359 第二章 服务承诺 379 第一节 故障响应机制 379 一、 12小时维修任务承诺 379 二、 24小时维修完成保障 395 三、 48小时特殊情况预案 407 第二节 服务承诺函编制 428 一、 加盖公章承诺函附具 428 二、 响应时间内容明确 446 三、 承诺函格式规范保障 461 技术参数 便携式DR技术参数 最小加载时间参数 最小加载时间≤2ms 时间参数达标 确保时间合格 1)严格控制便携式DR的最小加载时间,确保其达到≤2ms的标准,这是产品满足市场需求和客户期望的关键。在实际生产中,每一个环节都紧密围绕这一标准展开,从原材料的选择到组装工艺的把控,都进行严格的质量监控。通过高精度的检测设备和专业的技术团队,对每一台设备进行加载时间的测试,确保每一个产品都符合要求。 2)在产品生产过程中,采用高精度的计时设备进行多次测试,保证加载时间的准确性。这些计时设备具有极高的精度和稳定性,能够实时记录设备的加载时间,并与标准值进行对比分析。通过多次测试,不断优化生产工艺和设备参数,确保加载时间的一致性和准确性。同时,对测试数据进行详细的记录和分析,为后续的生产改进提供有力依据。 便携式DR加载时间优化 3)运用先进的电子元件和电路设计,优化设备的加载流程,减少不必要的时间损耗。选用高性能的处理器和快速响应的存储设备,提高设备的运行速度和数据处理能力。同时,对电路进行优化设计,减少信号传输延迟和干扰,提高设备的稳定性和可靠性。通过这些技术手段,有效地缩短了设备的加载时间,提高了设备的使用效率。 4)对生产出来的每一台便携式DR都进行严格的加载时间检测,不合格产品坚决不出厂。建立了完善的质量检测体系,从原材料进厂到成品出厂,每一个环节都进行严格的检测和检验。在加载时间检测环节,采用专业的测试设备和科学的测试方法,对设备的加载时间进行精确测量。一旦发现不合格产品,立即进行返工或报废处理,确保出厂的每一台设备都符合质量标准。 5)建立完善的质量检测体系,定期对产品的加载时间进行抽检,确保产品质量的稳定性。制定了详细的抽检计划和标准,定期对生产线上的产品进行抽检。抽检过程中,严格按照检测标准和方法进行操作,确保检测结果的准确性和可靠性。对抽检结果进行统计分析,及时发现质量问题并采取相应的改进措施,不断提高产品的质量稳定性。 6)不断改进生产工艺和技术,提高设备的性能,进一步缩短最小加载时间。关注行业的最新技术动态和发展趋势,积极引进和应用先进的生产工艺和技术。加大研发投入,组织专业的研发团队进行技术攻关,不断优化设备的设计和性能。通过持续的技术创新和改进,使产品的最小加载时间不断缩短,提高产品的市场竞争力。 技术保障支撑 技术手段 作用 采用高性能的处理器和快速响应的存储设备 为设备的快速加载提供坚实的硬件支持,确保数据的高效处理和快速传输。 优化软件算法 提高系统的运行效率,减少加载过程中的软件延迟,使设备能够更加流畅地运行。 运用先进的缓存技术 提前加载常用的数据和程序,大大缩短实际加载时间,提升用户体验。 加强设备的散热设计 保证设备在长时间运行时不会因为过热而影响加载速度,确保设备的稳定性和可靠性。 对设备的电源管理系统进行优化 确保在加载过程中能够提供稳定的电力供应,避免因电力波动而导致的加载异常。 与专业的技术团队合作 不断研发和应用新的技术,持续提升设备的加载性能,使产品始终保持领先地位。 测试验证达标 1)在产品研发阶段,进行大量的加载时间测试,收集丰富且全面的数据并进行深入分析,精准找出影响加载时间的因素。通过模拟各种实际使用场景,对设备的加载时间进行反复测试,为后续的改进提供有力依据。 便携式DR测试验证达标 2)根据测试结果,对设备进行针对性的改进和优化,经过多次调试和验证,直到达到最小加载时间≤2ms的要求。不断调整设备的硬件参数和软件算法,确保加载时间的稳定性和准确性。 3)邀请专业的检测机构对设备进行独立检测,借助其权威的检测设备和专业的技术人员,确保测试结果的公正性和权威性,让客户更加放心。 4)在设备的生产过程中,定期进行加载时间的抽检,严格保证每一台设备都符合标准。对抽检结果进行详细记录和分析,及时发现问题并采取措施解决。 5)建立详细的测试报告和记录,将每一次测试的相关信息完整保存,以便在需要时能够提供给评审专家进行查阅,为产品质量提供有力证明。 6)对测试过程中出现的问题进行及时的总结和反馈,不断完善测试方法和流程,提高测试的准确性和有效性,为产品的持续改进提供支持。 数据精准记录 1)在每次加载时间测试时,准确记录测试的时间、环境条件、设备状态等信息,这些详细的数据是评估设备性能的重要依据。通过建立完善的数据记录系统,确保数据的完整性和准确性。 2)使用专业的数据记录软件,对测试数据进行科学的整理和深入分析,确保数据的准确性和完整性。利用软件的强大功能,对数据进行可视化处理,方便发现数据中的规律和问题。 3)建立数据备份和存储系统,采用可靠的存储设备和安全的备份策略,防止数据丢失和损坏,保障数据的安全性和可用性。 4)对数据进行定期的统计和分析,通过数据挖掘和分析技术,及时发现设备加载时间的变化趋势,为产品的优化提供参考。 5)将测试数据与技术白皮书进行关联,使评审专家能够方便地查阅和核实,增强数据的可信度和说服力。 6)对数据记录和管理过程进行严格的质量控制,制定详细的操作规范和审核流程,确保数据的可靠性和安全性,为产品质量提供坚实保障。 参数持续优化 1)持续关注行业内的新技术和新发展,积极借鉴先进经验,不断对设备的加载时间进行优化,使产品始终紧跟时代步伐。 2)根据用户的反馈和实际使用情况,深入了解用户需求和痛点,对设备的加载时间进行针对性的调整和改进,提高用户满意度。 3)定期对设备进行性能评估和分析,运用专业的评估方法和工具,找出可以进一步优化的空间,为产品的升级提供方向。 4)与供应商合作,共同研发和应用新的材料和技术,充分发挥双方的优势,提高设备的加载性能,实现互利共赢。 5)建立设备的升级和维护机制,及时为设备提供软件更新和硬件升级服务,确保设备始终保持最佳的加载状态,延长设备使用寿命。 6)对优化过程进行详细记录和全面总结,为后续的产品研发和改进提供宝贵的经验参考,促进产品不断完善和发展。 符合标书要求 1)严格按照招标文件的要求,提供便携式DR最小加载时间≤2ms的技术参数响应,确保投标文件的规范性和准确性。在编写响应文件时,对每一项参数都进行认真核对和详细说明。 2)在采购需求偏离表中,清晰标明所投产品的实际最小加载时间参数,使评审专家能够一目了然地了解产品的性能。同时,对偏离情况进行合理说明,争取获得认可。 3)在备注栏准确标注佐证材料(技术白皮书)的对应页码,方便评审专家快速查阅和核实,提高评审效率。 4)提供详细的技术说明和测试报告,用充分的证据证明设备的最小加载时间符合要求,增强产品的可信度。 5)确保所提供的参数和证明材料真实、有效、可靠,遵守诚信原则,不提供虚假信息。 6)积极响应评审专家的疑问和要求,及时提供相关的补充材料和清晰的解释,展现专业的服务态度和良好的沟通能力。 佐证材料提供 白皮书标注 1)在技术白皮书中,详细标注便携式DR最小加载时间≤2ms的相关内容和页码,这是向评审专家展示产品技术实力的重要方式。白皮书应涵盖设备的技术原理、性能指标、测试方法等关键信息,为评审提供全面的参考。 2)确保白皮书的内容准确、清晰,能够直观地反映设备的加载时间参数,避免出现模糊或误导性的表述。对每一个数据和参数都进行严格的审核和验证,保证其真实性和可靠性。 3)对白皮书进行合理的排版和精心的整理,使其易于查阅和理解。采用清晰的章节结构和图表展示,提高白皮书的可读性和专业性。 4)在白皮书中提供相关的技术原理和测试方法,增强证明材料的可信度。详细介绍设备的工作原理和测试过程,让评审专家对产品的性能有更深入的了解。 5)对白皮书进行严格的审核和仔细的校对,确保标注的页码准确无误。页码的准确性直接影响评审专家的查阅效率,因此必须认真对待。 6)将白皮书作为重要的佐证材料,与其他证明文件一起提交给评审专家,形成完整的证明链条,为产品的质量和性能提供有力支持。 测试报告提交 报告内容 要求 提供专业检测机构出具的便携式DR最小加载时间测试报告 报告应具有权威性和可信度,由具备资质的检测机构出具。 报告中应包含详细的测试方法、测试环境、测试数据和测试结论 详细的内容能够让评审专家全面了解测试过程和结果,增强报告的说服力。 确保测试报告的真实性和权威性,报告上应有检测机构的公章和相关人员的签字 公章和签字是报告真实性的重要保证,增加报告的可信度。 将测试报告与技术白皮书进行关联,方便评审专家查阅和核实 关联后能够形成完整的证明体系,提高评审效率。 对测试报告进行备份和存储,防止报告丢失和损坏 备份和存储能够确保报告的安全性和可用性,以备不时之需。 在提交测试报告时,附上对报告内容的简要说明,帮助评审专家快速理解报告的重点 简要说明能够引导评审专家关注关键信息,提高评审效果。 数据记录展示 1)展示便携式DR加载时间的详细测试数据记录,这些数据是设备性能的直观体现,能够为评审专家提供客观的评估依据。数据记录应包括每次测试的具体时间、测试环境、设备状态等详细信息。 2)记录应包括每次测试的时间、测试结果、测试人员等信息,确保数据的完整性和可追溯性。通过详细的记录,可以对设备的加载时间进行长期跟踪和分析,发现潜在问题。 3)确保数据记录的完整性和准确性,能够真实反映设备的加载时间情况。采用专业的数据记录工具和严格的记录流程,保证数据的质量。 4)对数据记录进行整理和分析,制作成图表或表格,便于评审专家查看和比较。图表和表格能够直观地展示数据的变化趋势和差异,提高评审效率。 5)将数据记录与技术白皮书和测试报告进行关联,形成完整的证明链条,增强数据的可信度和说服力。通过关联,可以让评审专家全面了解设备的性能和测试情况。 6)在展示数据记录时,提供相关的解释和说明,帮助评审专家理解数据的含义。解释和说明应清晰、准确,避免产生误解。 技术原理说明 1)提供便携式DR最小加载时间≤2ms的技术原理说明,详细阐述设备是如何通过硬件和软件的优化来实现快速加载的。从处理器的性能、存储设备的速度到软件算法的优化,都应进行深入分析。 2)解释设备是如何通过硬件和软件的优化来实现快速加载的,让评审专家了解产品的技术优势。硬件方面,选用高性能的芯片和快速的存储设备;软件方面,采用优化的算法和高效的程序架构。 3)说明所采用的技术和方法的先进性和可靠性,引用相关的技术研究和实践案例,证明技术的可行性和稳定性。同时,介绍技术的研发背景和发展趋势。 4)结合技术白皮书和测试报告,进一步阐述技术原理与实际加载时间的关系,使评审专家能够更好地理解产品的性能。通过对比分析,展示技术原理对加载时间的影响。 5)确保技术原理说明通俗易懂,便于评审专家理解。避免使用过于专业和复杂的术语,采用简洁明了的语言进行解释。 6)对技术原理说明进行审核和校对,确保内容准确无误。审核过程中,邀请专业技术人员进行把关,保证说明的科学性和准确性。 对比分析论证 1)将所投便携式DR的最小加载时间与其他同类产品进行对比分析,通过客观的数据和实际测试结果,清晰地展示所投产品的优势。对比分析应包括加载时间、性能指标、价格等多个方面。 2)说明所投产品在加载时间方面的优势和特点,强调快速加载能够带来的实际效益,如提高工作效率、提升用户体验等。同时,介绍产品的独特设计和创新技术。 3)提供对比分析的依据和数据来源,增强论证的可信度。引用权威的市场调研数据、专业的测试报告等,确保对比分析的科学性和准确性。 4)结合市场需求和用户反馈,阐述快速加载时间对产品使用的重要性,让评审专家认识到产品的市场价值。分析市场对快速加载设备的需求趋势和用户的实际需求。 5)通过对比分析,突出所投产品在满足标书要求方面的优势,使评审专家能够清楚地看到产品的竞争力。针对标书的具体要求,详细说明产品的符合情况。 6)对对比分析结果进行总结和归纳,为评审专家提供清晰的结论。总结应简洁明了,突出重点,便于评审专家快速了解产品的优势。 专家意见参考 1)如有相关专家对便携式DR最小加载时间的评价和意见,提供给评审专家参考,专家的意见能够为产品的技术实力提供有力支持。选择具有权威性和专业性的专家进行评价。 2)说明专家的专业背景和权威性,介绍专家在相关领域的研究成果和实践经验,增强专家意见的可信度。同时,提供专家的资质证明和荣誉证书。 3)引用专家意见时,应准确引用其观点和结论,避免断章取义或歪曲原意。在引用时,注明专家的姓名和出处。 4)将专家意见与技术白皮书、测试报告等证明材料相结合,增强证明的力度。通过综合分析,形成完整的证明体系,提高产品的可信度。 5)对专家意见进行分析和解读,为评审专家提供更深入的理解。分析专家意见的依据和逻辑,挖掘其中的潜在价值。 6)在提供专家意见时,应尊重专家的知识产权和隐私。遵守相关法律法规,保护专家的合法权益。 参数优势说明 提升工作效率 1)便携式DR最小加载时间≤2ms,能够大大缩短设备的准备时间,提高工作效率。在医院繁忙的工作环境中,医生可以更快地启动设备进行检查,无需长时间等待加载。这使得在单位时间内能够完成更多的检查任务,提高了设备的使用周转率。 2)在紧急情况下,快速的加载时间可以让医生更快地获取患者的影像信息,为诊断和治疗争取宝贵的时间。例如在急诊室,患者病情危急,每一秒都至关重要。快速加载的便携式DR能够及时提供清晰的影像,帮助医生做出准确的诊断,制定合理的治疗方案。 3)对于需要频繁进行影像检查的患者,快速加载可以减少患者的等待时间,提高患者的满意度。患者无需长时间坐在检查室等待设备加载,减少了不适感和焦虑情绪。这有助于改善医患关系,提升医院的服务形象。 4)在医院繁忙的工作环境中,快速加载的便携式DR可以提高设备的使用周转率,增加医院的经济效益。更多的检查任务意味着更多的收入,同时也提高了医院资源的利用效率。 5)能够在短时间内完成多次加载和拍摄,满足批量检查的需求。在体检中心等场所,需要对大量人群进行快速检查。快速加载的便携式DR可以高效地完成任务,提高工作效率。 6)有助于提高医疗团队的协作效率,使整个检查过程更加流畅。医生、护士和技术人员之间的配合更加紧密,减少了因设备加载时间过长而导致的等待和延误。 增强用户体验 1)快速的加载时间可以减少用户的等待焦虑,提升用户对设备的好感度。当用户使用设备时,无需长时间等待加载,能够立即开始操作,这种流畅的体验会让用户对设备产生好感。 2)让用户能够更便捷地使用设备,提高操作的流畅性和舒适度。快速加载使得设备的响应更加及时,用户的操作指令能够迅速得到执行。这减少了因加载时间过长而导致的误操作和疲劳感,提高了用户的操作体验。 3)在实际使用中,用户可以更快速地获取影像结果,及时进行诊断和处理。这对于医生来说尤为重要,能够提高诊断的效率和准确性。对于患者来说,也能够更快地得到诊断结果,减少心理负担。 4)减少了因加载时间过长而导致的误操作和疲劳感。长时间等待加载会让用户注意力分散,容易出现误操作。快速加载可以避免这种情况的发生,提高操作的准确性和效率。 5)提升了设备的易用性和实用性,使更多的用户愿意选择该产品。在市场竞争激烈的今天,用户体验是吸引用户的重要因素之一。快速加载的便携式DR能够满足用户对高效、便捷设备的需求,提高产品的市场竞争力。 6)良好的用户体验有助于树立产品的品牌形象,提高市场竞争力。用户对产品的满意度会通过口碑传播,吸引更多的潜在用户。这对于企业的长期发展具有重要意义。 体现技术实力 1)实现最小加载时间≤2ms,展示了在便携式DR技术研发方面的强大实力。这需要企业具备先进的硬件设计和软件开发能力,能够不断突破技术瓶颈,提高设备的性能。 2)表明具备先进的硬件设计和软件优化能力。在硬件方面,选用高性能的处理器和快速响应的存储设备,确保设备能够快速加载和运行。在软件方面,优化算法,提高系统的运行效率,减少加载时间。 3)体现了对技术创新的追求和投入,能够不断推出高性能的产品。企业注重技术研发,不断投入资源进行创新,以满足市场对产品性能的不断提高的需求。这使得产品在技术上始终保持领先地位。 4)与其他同类产品相比,具有明显的技术优势,能够在市场竞争中脱颖而出。快速加载的便携式DR在性能上优于竞争对手,能够吸引更多的客户。这有助于企业扩大市场份额,提高经济效益。 5)有助于吸引更多的合作伙伴和客户,拓展业务领域。企业的技术实力和产品优势会吸引其他企业与之合作,共同开展研发和市场推广活动。同时,也会吸引更多的客户选择该企业的产品,为企业带来更多的业务机会。 6)为产品的持续升级和改进提供了技术保障。随着技术的不断发展和市场需求的变化,产品需要不断升级和改进。企业的技术实力能够为产品的升级提供支持,确保产品始终能够满足市场需求。 保障医疗质量 1)快速加载可以减少患者在检查过程中的移动,降低影像模糊的风险,提高影像质量。在检查过程中,患者需要保持静止状态。如果加载时间过长,患者可能会因为疲劳或不适而移动身体,导致影像模糊。快速加载可以缩短检查时间,减少患者移动的可能性,从而提高影像的清晰度。 2)及时获取清晰的影像信息,有助于医生做出准确的诊断,提高医疗质量。医生可以根据清晰的影像进行详细的分析和判断,准确地发现病变和异常情况。这对于疾病的早期诊断和治疗至关重要。 3)在紧急抢救等情况下,能够快速提供准确的影像结果,为患者的治疗提供有力支持。例如在心脏骤停、脑出血等紧急情况下,快速加载的便携式DR能够及时提供心脏、脑部等部位的影像,帮助医生制定紧急治疗方案。 4)减少了因加载时间过长而导致的患者配合度下降问题。患者在长时间等待加载的过程中,可能会感到不耐烦和焦虑,从而影响配合度。快速加载可以减少患者的等待时间,提高患者的配合度,确保检查的顺利进行。 5)有助于提高医院的整体医疗水平和声誉。准确的诊断和高质量的医疗服务能够提高患者的治愈率和满意度,为医院赢得良好的口碑。这有助于吸引更多的患者前来就医,提高医院的知名度和影响力。 6)为患者的健康提供更可靠的保障。快速准确的诊断能够及时发现疾病,采取有效的治疗措施,提高患者的治愈率和生存率。这对于患者的健康和生命至关重要。 适应临床需求 1)满足了临床对快速、高效影像检查的需求,适用于各种紧急和常规检查场景。在现代医疗中,时间就是生命,尤其是在紧急情况下,快速的影像检查能够为患者的治疗争取宝贵的时间。同时,在常规检查中,快速高效的检查也能够提高医院的工作效率。 2)在急救室、手术室等对时间要求较高的场所,能够发挥重要作用。在急救室,患者病情危急,需要迅速进行诊断和治疗。快速加载的便携式DR能够在短时间内提供清晰的影像,帮助医生做出准确的诊断。在手术室,便携式DR可以实时提供手术部位的影像,为手术操作提供指导。 3)可以与其他医疗设备和系统进行快速对接,实现信息的快速共享和传输。这有助于提高医疗团队的协作效率,使不同科室之间能够及时获取患者的影像信息,共同制定治疗方案。 4)适应了现代医疗信息化和智能化的发展趋势。随着信息技术的不断发展,医疗设备也越来越智能化。快速加载的便携式DR可以与医院的信息系统集成,实现影像数据的电子化管理和远程诊断。 5)有助于提高医院的整体运营效率和管理水平。快速高效的影像检查可以减少患者的等待时间,提高设备的使用周转率。同时,信息化的管理也能够提高医院的工作效率和决策的科学性。 6)为临床医疗工作提供了更便捷、高效的工具。医生可以更加方便地使用便携式DR进行检查,无需将患者转移到大型检查设备上。这对于行动不便的患者和需要在床边进行检查的患者尤为方便。 降低使用成本 1)快速加载可以减少设备的能耗,降低使用成本。设备在加载过程中需要消耗大量的电能,快速加载可以缩短加载时间,从而减少能耗。这对于医院来说,可以降低运营成本。 2)提高了设备的使用寿命,减少了设备的维修和更换频率。快速加载可以减少设备的磨损和老化,延长设备的使用寿命。同时,也减少了因设备故障而导致的维修和更换成本。 3)在相同的时间内可以完成更多的检查任务,提高了设备的性价比。医院可以在不增加设备数量的情况下,提高检查效率,满足更多患者的需求。这意味着医院可以用更少的投入获得更多的收益。 4)有助于医院节约资源,提高经济效益。快速加载的便携式DR可以提高设备的使用效率,减少资源的浪费。这对于医院的可持续发展具有重要意义。 5)降低了患者的检查费用,减轻了患者的经济负担。由于设备的使用成本降低,医院可以适当降低检查费用,为患者提供更加实惠的医疗服务。 6)符合医院的成本控制和可持续发展要求。在当前医疗资源紧张的情况下,医院需要控制成本,提高资源利用效率。快速加载的便携式DR能够满足医院的这一需求,促进医院的可持续发展。 低加载时间优势体现 设备性能提升 运行速度加快 1)低加载时间使得便携式DR在启动和切换功能时更加迅速,整体运行速度得到显著提升。在实际使用中,医生可以快速启动设备进行检查,无需长时间等待加载过程。这使得设备能够更快地投入使用,提高了工作效率。 2)能够更快地响应医生的操作指令,提高设备的使用效率。医生在操作设备时,每一个指令都能得到及时响应,不会出现延迟或卡顿现象。这让医生能够更加流畅地进行检查操作,减少了不必要的等待时间。 3)在进行连续拍摄或多次检查时,无需长时间等待加载,大大缩短了检查周期。对于需要进行多次拍摄的患者,低加载时间的便携式DR可以在短时间内完成所有拍摄任务,减少了患者的痛苦和等待时间。 4)加快了影像数据的处理和传输速度,使医生能够更快地获取诊断结果。快速的数据处理和传输可以让医生及时了解患者的病情,做出准确的诊断和治疗方案。在紧急情况下,这一点尤为重要,能够为患者的治疗争取宝贵的时间。 5)提升了设备的实时性和流畅性,为临床诊断提供更及时的支持。在临床诊断中,实时性是非常关键的。低加载时间的便携式DR能够实时显示影像数据,让医生能够及时观察患者的病情变化,做出准确的判断。 6)有助于提高设备在复杂临床环境下的适应性和稳定性。在不同的临床场景中,设备可能会面临各种干扰和挑战。低加载时间可以使设备更快地适应环境变化,保持稳定的运行状态,确保检查结果的准确性。 稳定性增强 1)低加载时间减少了设备在加载过程中的压力和损耗,降低了出现故障的概率。加载过程中,设备的各个部件需要承受较大的压力,如果加载时间过长,容易导致部件磨损和老化。低加载时间可以减少这种压力,延长设备的使用寿命。 2)设备能够在更短的时间内完成初始化和自检,确保各项功能正常运行。快速的初始化和自检可以及时发现设备的潜在问题,并进行修复。这有助于提高设备的可靠性和稳定性,减少故障的发生。 3)减少了因加载时间过长而导致的系统崩溃或卡顿现象,提高了设备的稳定性。长时间的加载可能会导致系统资源耗尽,从而出现崩溃或卡顿现象。低加载时间可以避免这种情况的发生,使设备始终保持稳定的运行状态。 4)在长时间连续使用时,低加载时间有助于保持设备的性能稳定,避免出现性能下降的问题。长时间连续使用会使设备发热,从而
长春中医药大学附属医院高端多普勒彩超等设备采购项目.docx
下载提示

1.本文档仅提供部分内容试读;

2.支付并下载文件,享受无限制查看;

3.本网站所提供的标准文本仅供个人学习、研究之用,未经授权,严禁复制、发行、汇编、翻译或网络传播等,侵权必究;

4.左侧添加客服微信获取帮助;

5.本文为word版本,可以直接复制编辑使用。


这个人很懒,什么都没留下
未认证用户 查看用户
该文档于 上传
推荐文档
×
精品标书制作
百人专家团队
擅长领域:
工程标 服务标 采购标
16852
已服务主
2892
中标量
1765
平台标师
扫码添加客服
客服二维码
咨询热线:192 3288 5147
公众号
微信客服
客服