文库 货物类投标方案 医疗器械

黔南州中医医院2025年医疗设备采购项目投标方案.docx

DOCX   931页   下载601   2025-08-29   浏览56   收藏68   点赞187   评分-   563694字   198.00

AI慧写标书

十分钟千页标书高效生成

温馨提示:当前文档最多只能预览 15 页,若文档总页数超出了 15 页,请下载原文档以浏览全部内容。
黔南州中医医院2025年医疗设备采购项目投标方案.docx 第1页
黔南州中医医院2025年医疗设备采购项目投标方案.docx 第2页
黔南州中医医院2025年医疗设备采购项目投标方案.docx 第3页
黔南州中医医院2025年医疗设备采购项目投标方案.docx 第4页
黔南州中医医院2025年医疗设备采购项目投标方案.docx 第5页
黔南州中医医院2025年医疗设备采购项目投标方案.docx 第6页
黔南州中医医院2025年医疗设备采购项目投标方案.docx 第7页
黔南州中医医院2025年医疗设备采购项目投标方案.docx 第8页
黔南州中医医院2025年医疗设备采购项目投标方案.docx 第9页
黔南州中医医院2025年医疗设备采购项目投标方案.docx 第10页
黔南州中医医院2025年医疗设备采购项目投标方案.docx 第11页
黔南州中医医院2025年医疗设备采购项目投标方案.docx 第12页
黔南州中医医院2025年医疗设备采购项目投标方案.docx 第13页
黔南州中医医院2025年医疗设备采购项目投标方案.docx 第14页
黔南州中医医院2025年医疗设备采购项目投标方案.docx 第15页
剩余916页未读, 下载浏览全部

开通会员, 优惠多多

6重权益等你来

首次半价下载
折扣特惠
上传高收益
特权文档
AI慧写优惠
专属客服
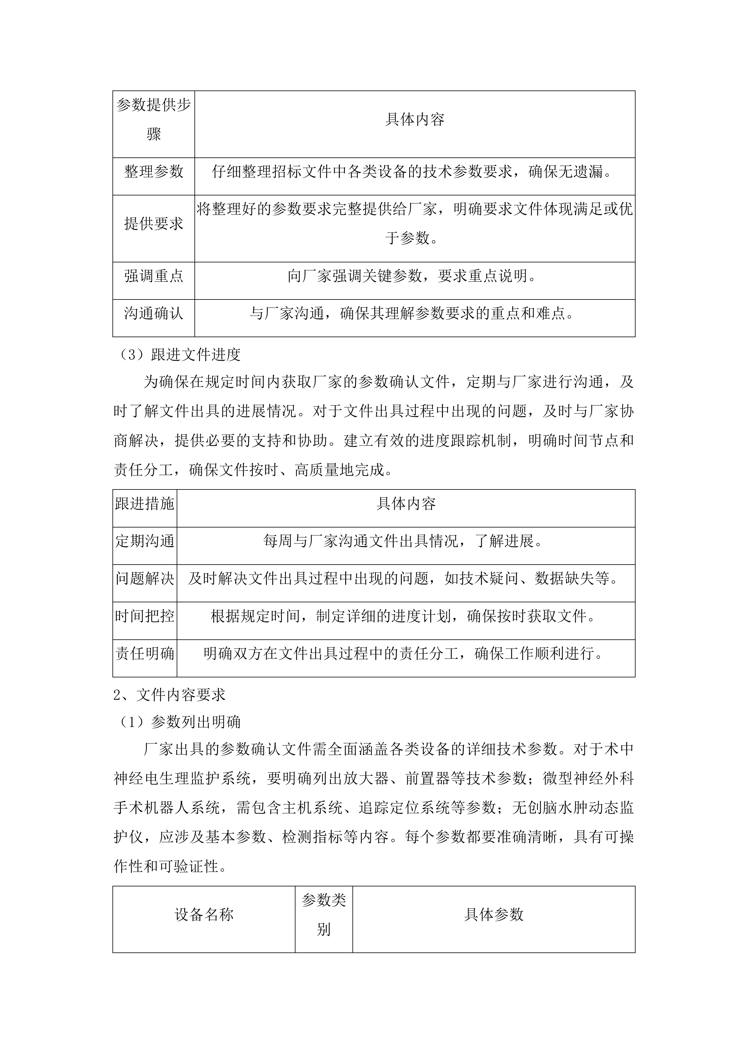
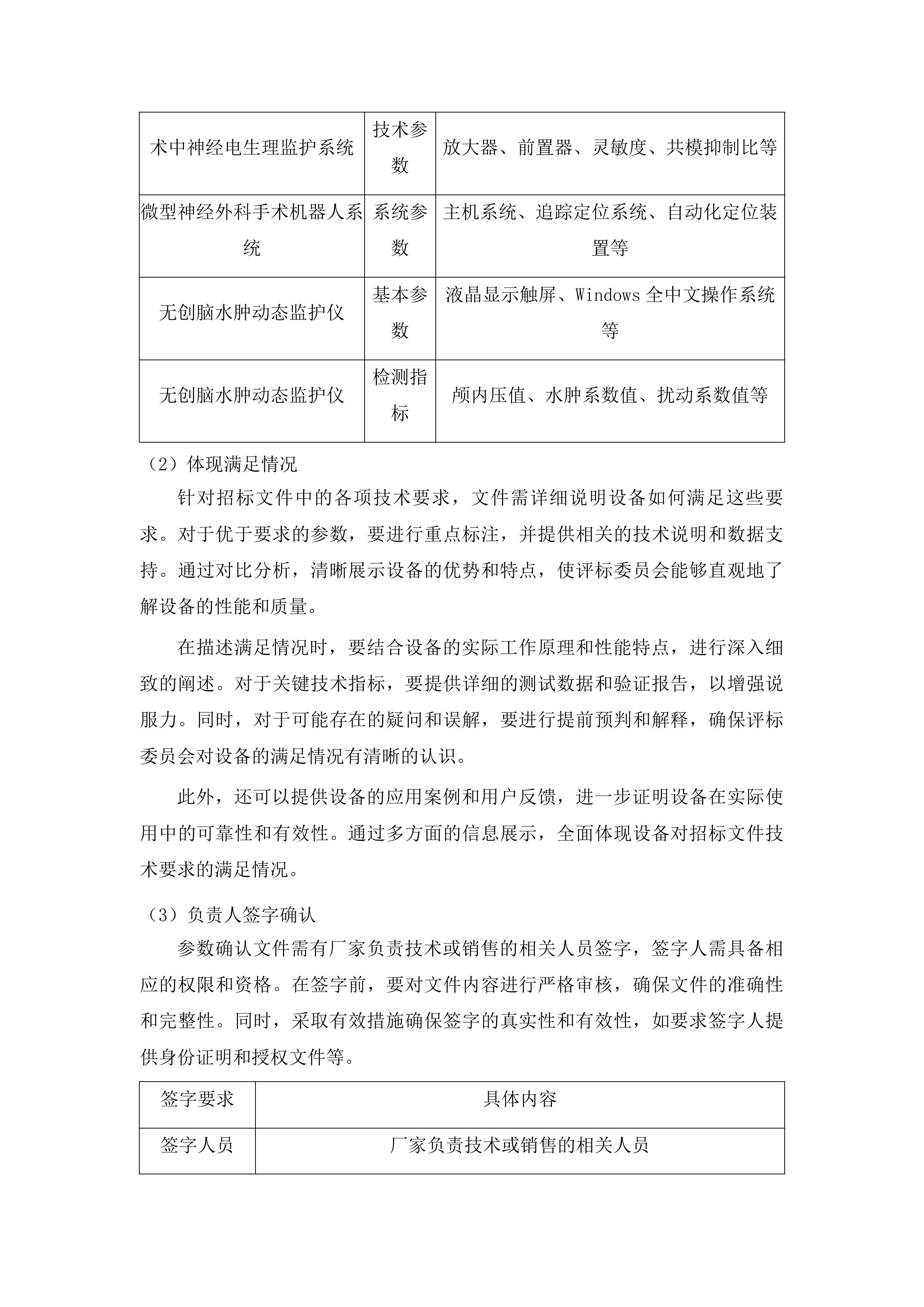
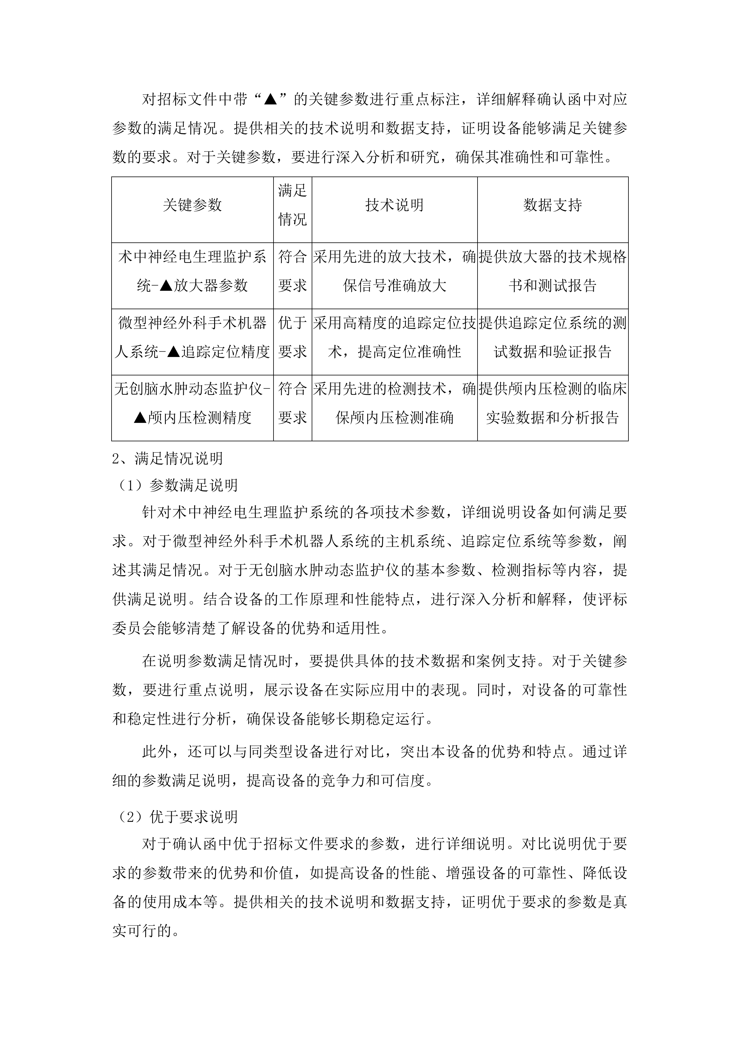
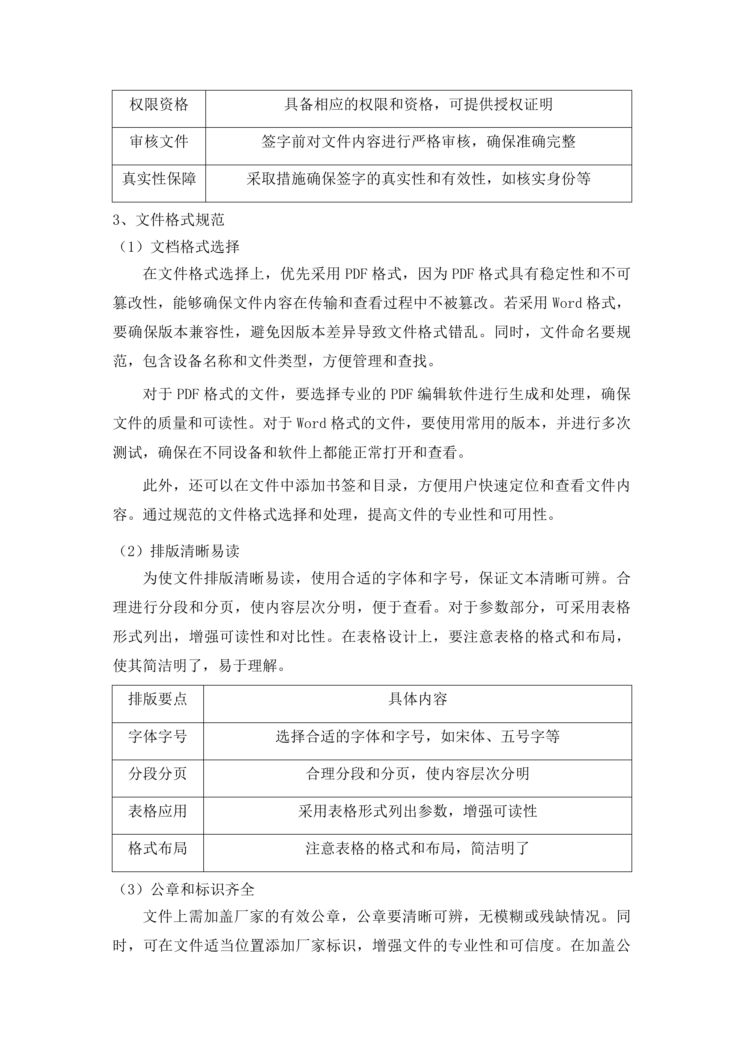
黔南州中医医院2025年医疗设备采购项目投标方案 第一章 投标响应评价 6 第一节 技术参数响应 6 一、 参数确认函获取 6 二、 证明材料准备 21 第二节 带参数满足 35 一、 核心参数响应策略 35 二、 扣分风险防控 50 第三节 非带参数满足 71 一、 常规参数响应方案 71 二、 响应完整性保障 90 第四节 设备技术参数响应 104 一、 术中神经电生理监护系统 104 二、 微型神经外科手术机器人系统 112 三、 无创脑水肿动态监护仪 134 四、 眼科广域成像系统角膜地形图仪 155 五、 光脉冲睑板腺功能障碍治疗仪 165 六、 脉动真空灭菌器 175 七、 全自动清洗消毒器 182 八、 脉动真空清洗消毒器 195 九、 血液透析机双泵机 208 第五节 响应材料完整性 211 一、 材料内容合规性 211 二、 材料提交规范性 232 第二章 项目管理及实施整体方案 247 第一节 项目内容说明 247 一、 医疗设备采购明细 247 二、 脉动真空灭菌器配置 261 三、 清洗消毒设备清单 267 四、 血液透析机双泵机参数 280 第二节 项目实施进度计划 293 一、 合同确认与备货阶段 293 二、 设备运输执行安排 313 三、 现场安装调试流程 326 四、 验收及培训实施计划 348 第三节 项目管理制度 370 一、 项目进度管理制度 370 二、 设备运输管理制度 385 三、 现场安装管理制度 396 四、 质量控制管理制度 413 五、 安全管理制度 434 六、 文档资料管理制度 454 第四节 人员安排 458 一、 项目经理岗位职责 459 二、 技术工程师配置 470 三、 安装调试人员安排 481 四、 运输物流人员职责 499 五、 售后服务人员配置 522 第五节 质量控制措施 534 一、 设备出厂前质检 534 二、 运输过程质量防护 546 三、 现场安装前检查 552 四、 安装后调试测试 565 五、 最终验收检测 585 第三章 供货服务方案 595 第一节 供货期安排 595 一、 设备采购时间规划 595 二、 运输阶段时间管理 615 三、 安装调试进度控制 622 第二节 包装方式 634 一、 原厂标准包装实施 634 二、 精密设备定制包装 638 三、 包装质量检测认证 655 第三节 装卸货物保护方案 671 一、 专业装卸操作规范 671 二、 大型设备装卸指导 689 三、 装卸过程质量监控 702 第四节 配送货流程方案 708 一、 物流跟踪管理机制 708 二、 分批次配送计划 717 三、 到货验收交接流程 725 第五节 应急处理措施 730 一、 突发情况应急预案 730 二、 关键设备保障机制 750 三、 应急响应团队配置 772 第四章 售后服务方案及培训方案 789 第一节 售后服务承诺 789 一、 整机质保服务期限 789 二、 医院专属服务管理 798 第二节 技术支持方案 812 一、 技术文档资料提供 812 二、 巡检服务实施安排 818 三、 远程技术支持方式 831 第三节 维修响应机制 834 一、 报修响应时效承诺 834 二、 故障修复时间保障 842 第四节 备品备件保障 853 一、 本地备件库建设 853 二、 备件质量追溯体系 859 第五节 安装调试服务 867 一、 到货验收安装流程 867 二、 安装过程管理规范 879 第六节 退换货机制 890 一、 验收不合格处理 890 二、 退换货流程管理 901 第七节 培训方案安排 906 一、 培训内容体系构建 906 二、 培训实施计划安排 921 投标响应评价 技术参数响应 参数确认函获取 厂家参数确认文件 文件获取途径 直接沟通厂家 为获取术中神经电生理监护系统、微型神经外科手术机器人系统等设备的参数确认文件,主动与各设备生产厂家建立联系。以正式函件形式,清晰明确地向厂家提出获取参数确认文件的需求,函件中详细说明本项目的重要性和紧迫性。同时,积极与厂家相关负责人搭建有效沟通渠道,定期进行沟通交流,及时了解文件出具的进展情况,确保双方信息的及时传递和问题的高效解决。 沟通步骤 具体内容 联系厂家 通过电话、邮件等方式与术中神经电生理监护系统、微型神经外科手术机器人系统等设备的生产厂家取得联系。 发送函件 以正式函件形式向厂家提出获取参数确认文件的需求,说明项目背景、用途和时间要求。 建立渠道 与厂家相关负责人建立有效沟通渠道,如添加微信、建立工作群等,方便及时沟通。 定期沟通 定期与厂家沟通文件出具情况,了解进展,解决问题。 提供参数要求 将招标文件中术中神经电生理监护系统、微型神经外科手术机器人系统等各类设备的详细技术参数要求完整提供给厂家。明确告知厂家,要求文件需清晰体现设备满足或优于这些技术参数的情况,对于关键参数,要求厂家进行重点说明,并提供相关的技术支持和数据依据。在与厂家沟通时,确保厂家充分理解参数要求的重点和难点,避免出现误解和偏差。 参数提供步骤 具体内容 整理参数 仔细整理招标文件中各类设备的技术参数要求,确保无遗漏。 提供要求 将整理好的参数要求完整提供给厂家,明确要求文件体现满足或优于参数。 强调重点 向厂家强调关键参数,要求重点说明。 沟通确认 与厂家沟通,确保其理解参数要求的重点和难点。 跟进文件进度 为确保在规定时间内获取厂家的参数确认文件,定期与厂家进行沟通,及时了解文件出具的进展情况。对于文件出具过程中出现的问题,及时与厂家协商解决,提供必要的支持和协助。建立有效的进度跟踪机制,明确时间节点和责任分工,确保文件按时、高质量地完成。 跟进措施 具体内容 定期沟通 每周与厂家沟通文件出具情况,了解进展。 问题解决 及时解决文件出具过程中出现的问题,如技术疑问、数据缺失等。 时间把控 根据规定时间,制定详细的进度计划,确保按时获取文件。 责任明确 明确双方在文件出具过程中的责任分工,确保工作顺利进行。 文件内容要求 参数列出明确 厂家出具的参数确认文件需全面涵盖各类设备的详细技术参数。对于术中神经电生理监护系统,要明确列出放大器、前置器等技术参数;微型神经外科手术机器人系统,需包含主机系统、追踪定位系统等参数;无创脑水肿动态监护仪,应涉及基本参数、检测指标等内容。每个参数都要准确清晰,具有可操作性和可验证性。 设备名称 参数类别 具体参数 术中神经电生理监护系统 技术参数 放大器、前置器、灵敏度、共模抑制比等 微型神经外科手术机器人系统 系统参数 主机系统、追踪定位系统、自动化定位装置等 无创脑水肿动态监护仪 基本参数 液晶显示触屏、Windows全中文操作系统等 无创脑水肿动态监护仪 检测指标 颅内压值、水肿系数值、扰动系数值等 体现满足情况 针对招标文件中的各项技术要求,文件需详细说明设备如何满足这些要求。对于优于要求的参数,要进行重点标注,并提供相关的技术说明和数据支持。通过对比分析,清晰展示设备的优势和特点,使评标委员会能够直观地了解设备的性能和质量。 在描述满足情况时,要结合设备的实际工作原理和性能特点,进行深入细致的阐述。对于关键技术指标,要提供详细的测试数据和验证报告,以增强说服力。同时,对于可能存在的疑问和误解,要进行提前预判和解释,确保评标委员会对设备的满足情况有清晰的认识。 此外,还可以提供设备的应用案例和用户反馈,进一步证明设备在实际使用中的可靠性和有效性。通过多方面的信息展示,全面体现设备对招标文件技术要求的满足情况。 负责人签字确认 参数确认文件需有厂家负责技术或销售的相关人员签字,签字人需具备相应的权限和资格。在签字前,要对文件内容进行严格审核,确保文件的准确性和完整性。同时,采取有效措施确保签字的真实性和有效性,如要求签字人提供身份证明和授权文件等。 签字要求 具体内容 签字人员 厂家负责技术或销售的相关人员 权限资格 具备相应的权限和资格,可提供授权证明 审核文件 签字前对文件内容进行严格审核,确保准确完整 真实性保障 采取措施确保签字的真实性和有效性,如核实身份等 文件格式规范 文档格式选择 在文件格式选择上,优先采用PDF格式,因为PDF格式具有稳定性和不可篡改性,能够确保文件内容在传输和查看过程中不被篡改。若采用Word格式,要确保版本兼容性,避免因版本差异导致文件格式错乱。同时,文件命名要规范,包含设备名称和文件类型,方便管理和查找。 对于PDF格式的文件,要选择专业的PDF编辑软件进行生成和处理,确保文件的质量和可读性。对于Word格式的文件,要使用常用的版本,并进行多次测试,确保在不同设备和软件上都能正常打开和查看。 此外,还可以在文件中添加书签和目录,方便用户快速定位和查看文件内容。通过规范的文件格式选择和处理,提高文件的专业性和可用性。 排版清晰易读 为使文件排版清晰易读,使用合适的字体和字号,保证文本清晰可辨。合理进行分段和分页,使内容层次分明,便于查看。对于参数部分,可采用表格形式列出,增强可读性和对比性。在表格设计上,要注意表格的格式和布局,使其简洁明了,易于理解。 排版要点 具体内容 字体字号 选择合适的字体和字号,如宋体、五号字等 分段分页 合理分段和分页,使内容层次分明 表格应用 采用表格形式列出参数,增强可读性 格式布局 注意表格的格式和布局,简洁明了 公章和标识齐全 文件上需加盖厂家的有效公章,公章要清晰可辨,无模糊或残缺情况。同时,可在文件适当位置添加厂家标识,增强文件的专业性和可信度。在加盖公章时,要确保公章加盖位置正确、清晰,避免出现模糊、残缺或加盖不规范的情况。 公章标识要求 具体内容 公章加盖 加盖厂家有效公章,清晰可辨 位置规范 公章加盖位置正确,无模糊残缺 标识添加 在文件适当位置添加厂家标识 专业可信 增强文件的专业性和可信度 大区代理商确认材料 代理商选择标准 信誉口碑良好 通过市场调研和客户反馈,全面了解代理商的信誉情况。查看代理商是否存在不良记录或纠纷,优先选择在行业内有较高知名度和良好口碑的代理商。通过与其他客户交流和查阅相关资料,深入了解代理商的服务质量、商业信誉和市场形象,确保选择的代理商能够为项目提供可靠的支持和保障。 在市场调研过程中,可以采用问卷调查、实地访谈等方式,广泛收集信息。对于客户反馈,要进行认真分析和评估,筛选出有价值的信息。同时,关注代理商的行业动态和发展趋势,了解其在市场中的竞争力和发展潜力。 此外,还可以参考行业协会和相关机构的评价和推荐,进一步验证代理商的信誉和口碑。通过多方面的考察和评估,选择出信誉良好的代理商。 具备销售授权 要求代理商提供厂家的销售授权文件,并严格核实授权文件的真实性和有效性。确保授权范围涵盖本次采购的设备,避免出现授权不符的情况。在核实授权文件时,要与厂家进行沟通确认,确保文件的合法性和合规性。 仔细审查授权文件的内容,包括授权期限、授权范围、授权方式等。对于授权文件中的关键信息,要进行重点核实和验证。同时,要求代理商提供相关的证明材料,如授权书、合同等,以增强授权文件的可信度。 此外,还可以通过查询厂家的官方网站和相关数据库,核实授权文件的真实性。通过严格的审核和验证,确保选择的代理商具备合法有效的销售授权。 行业经验丰富 考察代理商在医疗设备销售领域的从业时间和过往销售业绩,了解其客户案例和市场份额。判断其是否熟悉相关设备的技术参数和市场情况,能否为项目提供专业的技术支持和解决方案。通过与代理商的沟通交流和实地考察,深入了解其业务能力和专业水平。 考察方面 具体内容 从业时间 了解代理商在医疗设备销售领域的从业时间 销售业绩 查看代理商的过往销售业绩和客户案例 技术熟悉度 判断代理商是否熟悉相关设备的技术参数 市场了解度 考察代理商对市场情况的了解和把握能力 材料获取流程 沟通提出需求 以正式函件或面谈形式与代理商进行沟通,明确说明需要的确认材料内容和格式。详细告知代理商材料的使用目的和时间要求,确保代理商清楚了解本项目的需求和期望。在沟通中,要保持良好的沟通态度和沟通效果,及时解答代理商的疑问,确保双方信息的对称和理解的一致。 在正式函件中,要清晰明确地列出需要的确认材料清单,包括材料的名称、内容要求、格式要求等。面谈时,要做好记录,确保双方达成的共识和约定得到有效落实。同时,建立有效的沟通机制,及时跟进沟通进展,确保需求得到及时响应和处理。 此外,还可以向代理商提供相关的项目资料和背景信息,帮助其更好地理解项目需求。通过良好的沟通和交流,为获取准确有效的确认材料奠定基础。 提供参数要求 将招标文件中各类设备的详细技术参数要求完整提供给代理商,要求代理商按照要求出具确认材料。确保代理商充分理解参数要求的重点和难点,必要时进行详细的解释和说明。在提供参数要求时,要整理成清晰的文档或表格,方便代理商查阅和理解。 与代理商进行深入沟通,了解其对参数要求的理解和掌握情况。对于代理商提出的疑问和问题,要及时进行解答和指导。同时,要求代理商在出具确认材料时,严格按照参数要求进行描述和说明,确保材料的准确性和可靠性。 此外,还可以提供相关的技术资料和参考案例,帮助代理商更好地把握参数要求。通过有效的沟通和指导,确保代理商能够出具符合要求的确认材料。 跟进材料进度 定期与代理商沟通确认材料的出具情况,及时解决材料出具过程中出现的问题。建立有效的进度跟踪机制,明确时间节点和责任分工,确保在规定时间内获取完整准确的材料。在跟进过程中,要保持与代理商的密切联系,及时了解材料的进展情况和存在的问题。 对于出现的问题,要及时与代理商协商解决方案,确保问题得到及时解决。同时,根据时间要求,合理安排工作进度,督促代理商按时完成材料的出具。建立进度报告制度,定期向相关部门汇报材料的获取情况,确保项目进展顺利。 此外,还可以采取一些激励措施,鼓励代理商积极配合,提高工作效率。通过有效的跟进和管理,确保在规定时间内获取高质量的确认材料。 材料内容要点 参数确认明确 代理商出具的确认材料需针对术中神经电生理监护系统等设备的技术参数进行明确确认。详细说明设备参数满足或优于招标文件要求的情况,并提供相关的技术说明和数据支持。通过对比分析,清晰展示设备的优势和特点,使评标委员会能够直观地了解设备的性能和质量。 在确认参数时,要结合设备的实际工作原理和性能特点,进行深入细致的阐述。对于关键技术指标,要提供详细的测试数据和验证报告,以增强说服力。同时,对于可能存在的疑问和误解,要进行提前预判和解释,确保评标委员会对设备的参数确认有清晰的认识。 此外,还可以提供设备的应用案例和用户反馈,进一步证明设备在实际使用中的可靠性和有效性。通过多方面的信息展示,全面体现设备对招标文件技术参数的满足情况。 设备来源说明 确认材料中需详细说明设备的生产厂家和进货渠道,提供设备的质量检测报告和合格证书。确保设备来源正规、质量可靠,符合国家相关标准和行业要求。在说明设备来源时,要提供详细的信息和证明材料,如生产厂家的资质证书、进货合同等。 对设备的质量检测报告和合格证书进行严格审核,确保其真实性和有效性。对于检测报告中的关键指标和数据,要进行重点核实和验证。同时,要求代理商提供设备的售后服务承诺和保障措施,确保设备在使用过程中能够得到及时的维护和维修。 此外,还可以对设备的生产厂家进行实地考察和评估,了解其生产能力和质量管理体系。通过多方面的考察和验证,确保设备来源正规、质量可靠。 公章签字齐全 确认材料上需加盖代理商的有效公章,并由代理商相关负责人签字确认。确保公章和签字的真实性和有效性,采取有效措施进行核实和验证。在加盖公章和签字时,要确保位置正确、清晰,避免出现模糊、残缺或加盖不规范的情况。 公章签字要求 具体内容 公章加盖 加盖代理商有效公章,清晰可辨 签字人员 代理商相关负责人签字确认 真实性核实 采取措施核实公章和签字的真实性 规范要求 公章和签字位置正确,无模糊残缺 技术参数对应说明 参数对应方式 逐一对应参数 针对术中神经电生理监护系统、微型神经外科手术机器人系统、无创脑水肿动态监护仪等设备,对其各项技术参数进行逐一对应。对于术中神经电生理监护系统的放大器、前置器等参数,微型神经外科手术机器人系统的主机系统、追踪定位系统等参数,无创脑水肿动态监护仪的基本参数、检测指标等内容,都要进行详细的核对和匹配。确保每个参数都能准确对应,不出现遗漏和偏差。 在对应参数过程中,要仔细研究招标文件和确认函中的参数要求,建立参数对应表。对于每个参数,要明确其来源和依据,确保对应关系的准确性和可靠性。同时,对参数进行分类整理,便于查看和比较。 此外,还可以对参数进行标注和说明,解释参数的含义和作用。通过逐一对应参数,为后续的对比分析和评估提供基础。 表格对比说明 制作参数对比表格,将确认函和招标文件中的参数进行清晰展示。在表格中注明参数的满足情况和偏离情况,对于满足要求的参数,用“符合”表示;对于偏离要求的参数,详细说明偏离的程度和原因。可在表格中添加备注,对特殊参数进行说明,增强表格的可读性和解释性。 在设计表格时,要注意表格的格式和布局,使其简洁明了,易于理解。同时,对表格中的数据进行准确录入和核对,确保数据的真实性和可靠性。通过表格对比说明,能够直观地展示参数的差异和满足情况,为评标委员会提供清晰的参考依据。 此外,还可以对表格进行分析和总结,提出改进建议和措施。通过表格对比说明,提高参数对应说明的效率和质量。 关键参数标注 对招标文件中带“▲”的关键参数进行重点标注,详细解释确认函中对应参数的满足情况。提供相关的技术说明和数据支持,证明设备能够满足关键参数的要求。对于关键参数,要进行深入分析和研究,确保其准确性和可靠性。 关键参数 满足情况 技术说明 数据支持 术中神经电生理监护系统-▲放大器参数 符合要求 采用先进的放大技术,确保信号准确放大 提供放大器的技术规格书和测试报告 微型神经外科手术机器人系统-▲追踪定位精度 优于要求 采用高精度的追踪定位技术,提高定位准确性 提供追踪定位系统的测试数据和验证报告 无创脑水肿动态监护仪-▲颅内压检测精度 符合要求 采用先进的检测技术,确保颅内压检测准确 提供颅内压检测的临床实验数据和分析报告 满足情况说明 参数满足说明 针对术中神经电生理监护系统的各项技术参数,详细说明设备如何满足要求。对于微型神经外科手术机器人系统的主机系统、追踪定位系统等参数,阐述其满足情况。对于无创脑水肿动态监护仪的基本参数、检测指标等内容,提供满足说明。结合设备的工作原理和性能特点,进行深入分析和解释,使评标委员会能够清楚了解设备的优势和适用性。 在说明参数满足情况时,要提供具体的技术数据和案例支持。对于关键参数,要进行重点说明,展示设备在实际应用中的表现。同时,对设备的可靠性和稳定性进行分析,确保设备能够长期稳定运行。 此外,还可以与同类型设备进行对比,突出本设备的优势和特点。通过详细的参数满足说明,提高设备的竞争力和可信度。 优于要求说明 对于确认函中优于招标文件要求的参数,进行详细说明。对比说明优于要求的参数带来的优势和价值,如提高设备的性能、增强设备的可靠性、降低设备的使用成本等。提供相关的技术说明和数据支持,证明优于要求的参数是真实可行的。 在说明优于要求的参数时,要结合设备的实际应用场景和需求,进行深入分析和解释。对于关键的优势参数,要进行重点强调,使评标委员会能够充分认识到设备的优势和价值。同时,对优于要求的参数进行风险评估,确保其不会对设备的正常运行和使用造成影响。 此外,还可以提供用户的反馈和评价,进一步证明优于要求的参数在实际使用中的效果。通过详细的优于要求说明,提高设备的吸引力和竞争力。 证明材料支持 提供产品官方宣传彩页、原厂技术白皮书等证明材料,证明设备参数满足或优于招标文件要求。确保证明材料的真实性和有效性,对证明材料进行严格审核和验证。在提供证明材料时,要选择权威、可靠的来源,确保材料的可信度和说服力。 证明材料类型 材料内容 作用 产品官方宣传彩页 展示设备的外观、功能和特点 直观了解设备的基本情况 原厂技术白皮书 详细介绍设备的技术参数和工作原理 深入了解设备的性能和技术水平 测试报告 提供设备的各项性能测试数据 验证设备参数的准确性和可靠性 用户反馈 收集用户对设备的使用评价和反馈 证明设备在实际使用中的效果和满意度 偏离情况处理 负偏离说明 若术中神经电生理监护系统等设备出现负偏离参数,详细说明原因。分析负偏离对项目的影响程度,如对设备性能、使用效果、项目进度等方面的影响。提供相关的数据和分析报告,支持负偏离说明的合理性和可靠性。 设备名称 负偏离参数 原因说明 影响程度分析 数据支持 术中神经电生理监护系统 某参数未达到要求 因技术升级导致部分参数调整 对设备的部分功能有一定影响,但不影响整体使用 提供技术升级的相关报告和测试数据 微型神经外科手术机器人系统 某参数低于标准 生产工艺的细微差异导致 对设备的精度有轻微影响,可通过调试解决 提供生产工艺的说明和调试方案 无创脑水肿动态监护仪 某指标不达标 检测环境的变化影响了指标 对检测结果的准确性有一定影响,需优化环境 提供检测环境的分析报告和优化建议 解决方案提出 针对负偏离参数,提出具体的解决方案和改进措施。说明解决方案的可行性和有效性,确保能够解决负偏离问题,使设备满足项目要求。在提出解决方案时,要充分考虑项目的实际情况和需求,结合设备的特点和技术水平,制定切实可行的方案。 对解决方案进行详细的分析和评估,包括方案的实施步骤、时间安排、资源需求等。同时,对解决方案的风险进行预测和控制,确保方案的顺利实施。通过提出有效的解决方案,降低负偏离对项目的影响。 此外,还可以与厂家和代理商进行沟通,共同探讨解决方案,充分利用他们的技术和资源优势。通过合作解决负偏离问题,提高项目的成功率。 避免负偏离措施 在采购设备过程中,严格把控设备质量和参数。与厂家和代理商充分沟通,明确技术要求和质量标准,确保设备参数符合要求。加强对确认函和证明材料的审核,建立严格的审核机制,对材料的真实性、准确性和完整性进行全面审查。 在与厂家和代理商沟通时,要及时了解设备的生产进度和质量控制情况,发现问题及时解决。同时,要求厂家和代理商提供质量保证措施和售后服务承诺,确保设备在使用过程中得到及时的维护和维修。 此外,还可以建立设备质量追溯体系,对设备的生产、采购、使用等环节进行全程跟踪和管理。通过加强质量控制和审核,避免出现负偏离情况。 确认函公章有效性 公章真实性核实 多种方式核实 采用电话核实、实地考察等方式核实公章真实性。与厂家或代理商的官方网站公布的公章样式进行对比,查看是否一致。咨询专业的印章鉴定机构,获取权威的鉴定意见。通过多种方式的综合核实,确保公章的真实性和可靠性。 在电话核实时,要与厂家或代理商的官方电话进行联系,确认公章的使用情况和真实性。实地考察时,要对厂家或代理商的办公场所和印章管理情况进行检查。与官方网站公布的公章样式对比时,要仔细核对公章的形状、字体、编号等细节。咨询专业的印章鉴定机构时,要选择有资质、信誉好的机构。 此外,还可以收集其他相关的证明材料,如公章的备案证明、使用记录等,进一步验证公章的真实性。通过多种方式的核实,提高公章真实性的可信度。 与相关方确认 直接与厂家或代理商联系,确认公章的真实性。要求厂家或代理商提供公章的备案证明,核实公章的使用范围和权限。与厂家或代理商的法定代表人或授权代表进行沟通,确保公章的使用符合规定。 在与相关方确认时,要保持沟通的有效性和真实性。要求厂家或代理商提供详细的公章信息和证明材料,对其进行认真审核和验证。对于公章的使用范围和权限,要进行明确界定,避免出现公章滥用的情况。 此外,还可以通过查询工商登记信息等方式,进一步核实公章的真实性和合法性。通过与相关方的有效确认,确保公章的使用安全可靠。 查询工商信息 通过国家企业信用信息公示系统等平台查询厂家或代理商的工商登记信息。核实公章信息与工商登记信息是否一致,查看是否存在公章违规使用的记录。对查询结果进行认真分析和评估,发现问题及时采取措施。 查询平台 查询内容 核实要点 处理方式 国家企业信用信息公示系统 厂家或代理商的工商登记信息 公章信息与登记信息是否一致 若不一致,进一步核实原因并采取措施 其他相关平台 企业的信用记录和违规情况 是否存在公章违规使用记录 若有记录,深入调查并处理 公章使用合规性 符合规定要求 公章使用需符合国家法律法规和企业内部规定。确保公章使用的合法性和规范性,避免公章滥用和违规使用情况。建立健全公章使用管理制度,明确公章的使用流程和审批权限。 在公章使用过程中,要严格按照规定的流程和权限进行操作。对于重要文件和合同的盖章,要经过严格的审核和审批。同时,加强对公章使用人员的培训和管理,提高其法律意识和责任意识。 此外,定期对公章使用情况进行检查和监督,发现问题及时整改。通过规范公章使用,确保企业的合法权益和正常运营。 确认使用权限 核实公章的使用范围和权限是否与确认函内容相符。要求厂家或代理商提供公章使用授权文件,明确签字人具备相应的公章使用权限。对授权文件进行认真审核和验证,确保公章使用的合法性和有效性。 在核实使用权限时,要仔细查看授权文件的内容,包括授权期限、授权范围、授权方式等。对于签字人的身份和权限,要进行严格核实。同时,要求厂家或代理商提供相关的证明材料,如授权书、合同等,以增强授权文件的可信度。 此外,还可以与厂家或代理商的法定代表人或授权代表进行沟通,进一步确认公章使用权限的真实性和合法性。通过严格的核实和验证,确保公章使用符合规定要求。 检查加盖情况 检查公章加盖位置是否清晰、完整。确认公章加盖方式是否符合要求,避免公章模糊、残缺或加盖不规范情况。建立公章加盖检查机制,对每份文件的公章加盖情况进行检查。 检查要点 具体内容 处理方式 加盖位置 公章是否加盖在规定的位置,是否清晰完整 若不符合要求,重新加盖 加盖方式 公章加盖方式是否符合规定,是否有模糊残缺 若不符合要求,采取补救措施 检查机制 建立公章加盖检查制度,定期进行检查 确保公章加盖规范 公章有效性保障 保障措施实施 对确认函公章进行备份和存档,以便日后查询和核实。在使用公章过程中,严格按照规定流程操作,确保公章的安全和保密。建立公章使用登记制度,记录公章的使用时间、用途、经办人等信息。 在备份和存档时,要选择安全可靠的存储方式,如电子存储和纸质存储相结合。在使用公章时,要严格控制公章的使用范围和权限,避免公章被盗用或滥用。建立公章使用登记制度,能够及时发现和处理公章使用过程中出现的问题。 此外,还可以加强对公章保管人员的管理和监督,提高其安全意识和责任意识。通过实施保障措施,确保公章的有效性和安全性。 定期检查维护 定期对公章的印油、清晰度等进行检查。及时更换磨损或损坏的公章,确保公章始终保持良好的使用状态。建立公章定期检查维护制度,明确检查的时间间隔和内容要求。 在检查印油时,要确保印油充足,颜色鲜艳。检查清晰度时,要查看公章的字迹和图案是否清晰可辨。对于磨损或损坏的公章,要及时进行更换,避免影响公章的使用效果。建立公章定期检查维护制度,能够及时发现和处理公章存在的问题。 此外,还可以对公章的保管环境进行检查和维护,确保公章不受潮湿、高温等因素的影响。通过定期检查维护,延长公章的使用寿命。 制度建立完善 建立健全公章使用管理制度。明确公章使用的审批流程和责任追究制度,加强对公章使用人员的培训和管理。制定详细的公章使用手册,规范公章的使用行为。 在建立管理制度时,要结合企业的实际情况和需求,制定科学合理的制度。明确审批流程,确保公章的使用经过严格的审核和批准。建立责任追究制度,对公章使用过程中出现的违规行为进行严肃处理。加强对公章使用人员的培训和管理,提高其法律意识和责任意识。 此外,还可以定期对公章使用管理制度进行评估和完善,确保制度的有效性和适应性。通过建立完善的制度,保障公章的安全使用。 证明材料准备 官方宣传彩页资料 彩页参数匹配 功能参数对应 1)术中神经电生理监测技术具备检测诱发电位、肌电图、脑电图、TOF等测试项目的功能,能为手术医生提供大脑活动、中枢神经、周围神经、肌肉及麻醉用药的客观评价指标,实时反馈手术中神经活动情况,指导手术操作。此功能在彩页中详细对应,有明确说明。 2)神经外科手术导航系统的软件系统包含患者管理模块、影像处理模块、手术计划模块等多个模块,具备多种功能。这些软件功能在彩页中清晰展示,便于了解其具体作用。 3)无创脑水肿动态监护仪可检测颅内压值、水肿系数值、扰动系数值等指标。这些检测指标在彩页中有准确体现,有助于直观了解设备的检测能力。 4)眼科广域成像系统的视野成像、接触方式等参数,以及角膜地形图仪的角膜地形图功能、泪膜破裂测量时间范围等性能指标,在彩页中一一对应,能让读者全面了解设备的性能特点。 技术参数相符 设备名称 技术参数 彩页描述情况 术中神经电生理监测技术 放大器、前置器、灵敏度、共模抑制比等 与彩页中的描述一致 神经外科手术导航系统 主机系统配置,如专业计算机图像处理工作站、高清触控显示屏等 在彩页中准确呈现 无创脑水肿动态监护仪 基本参数,如液晶显示触屏、Windows全中文操作系统等 在彩页中得到体现 光脉冲睑板腺功能障碍(MGD)治疗仪 脉冲数量、治疗能量选择范围等 在彩页中相符 特殊参数展示 1)术中神经电生理监测技术的刺激器参数,包括高电流刺激器、低电流刺激器、恒压刺激器硬件一体化设计等,在彩页中有详细展示,有助于深入了解刺激器的性能特点。 2)神经外科手术导航系统的注册技术,支持标记点注册、无标记点注册等方式,具备自动化注册、术中验证-重注册功能。这些注册技术在彩页中清晰说明,方便评估其定位准确性和灵活性。 3)无创脑水肿动态监护仪的配置需求,如主机、测试线、电源线等,在彩页中完整呈现,能让用户清楚知晓设备的配套情况。 4)脉动真空灭菌器的安全联锁装置,如压力安全联锁装置、双门互锁等,在彩页中明确展示,可体现设备的安全性设计。 综合参数验证 1)对彩页中的所有参数进行综合验证,确保各项参数之间逻辑合理,不存在矛盾或冲突。例如,检查功能参数与技术参数是否相互匹配,避免出现功能描述与实际技术指标不符的情况。 2)与其他证明材料相互印证,如参数确认函、原厂技术白皮书等,保证参数的一致性和准确性。通过对比不同材料中的参数,可进一步核实彩页信息的真实性。 3)针对可能存在的疑问或模糊之处,进行进一步的核实和澄清,确保彩页能够准确反映设备的真实情况。可以与厂家或代理商沟通,获取更详细的解释。 4)邀请专业技术人员对彩页参数进行审核,确保其符合技术要求和行业标准。专业人员凭借其丰富的经验和专业知识,能有效识别参数中的问题。 彩页来源可靠 厂家资质审核 1)审核设备生产厂家的资质,包括生产许可证、质量认证等,确保其具备生产符合要求设备的能力。生产许可证是厂家合法生产的依据,质量认证则体现了设备的质量水平。 2)了解厂家的生产规模、技术实力、市场信誉等情况,评估其产品的质量和可靠性。生产规模大、技术实力强的厂家通常能提供更稳定的产品。 3)查询厂家的历史业绩,了解其在医疗设备领域的经验和口碑。丰富的历史业绩表明厂家在该领域有一定的积累和优势。 4)与厂家的其他客户进行沟通,了解其对厂家产品和服务的评价。通过实际用户的反馈,能更直观地了解厂家的产品质量和服务水平。 代理商授权确认 1)确认大区代理商是否具有厂家的合法授权,能够代表厂家提供设备和相关服务。合法授权是代理商开展业务的前提,确保其能提供正规的产品和服务。 2)检查代理商的代理协议,了解其代理的范围、期限等信息。明确代理协议的内容,可避免在合作过程中出现纠纷。 3)核实代理商的经营状况和信誉,确保其能够履行合同义务。经营状况良好、信誉高的代理商更值得信赖。 4)与厂家进行沟通,确认代理商的授权情况和服务质量。通过与厂家的直接沟通,可获取最准确的信息。 彩页版本核实 核实方式 具体操作 目的 渠道查询 通过厂家或代理商的官方网站、客服热线等渠道,核实彩页的版本是否为最新版本 确保获取的是最新信息 版本对比 对比不同版本的彩页,了解设备技术参数和性能的变化情况 掌握设备的改进和优化之处 关注更新说明 关注彩页中的更新说明,了解设备的改进和优化之处 明确设备的升级内容 获取最新彩页 要求厂家或代理商提供最新版本的彩页,并加盖公章,以确保其有效性 保证彩页的合法性和准确性 信息真实性验证 验证方式 具体操作 作用 查阅资料 对彩页中的信息进行真实性验证,如设备的性能指标、功能特点等,可以通过查阅相关技术资料、咨询专业人士等方式进行核实 确保信息的真实性 对比资料 对比不同厂家或代理商的宣传资料,避免被夸大或虚假的宣传所误导 筛选准确信息 索要文件 要求厂家或代理商提供相关的检测报告、认证文件等,以证明设备的性能和质量 获取客观证明 实地考察 在签订合同前,对设备进行实地考察或测试,确保其符合实际需求 亲身体验设备性能 彩页盖章确认 盖章规范要求 盖章要求 具体内容 作用 印泥使用 公章应使用红色印泥,确保盖章清晰、醒目 便于识别公章 覆盖关键信息 盖章要覆盖在彩页的关键信息上,如设备名称、技术参数等,以证明其与设备的关联性 体现盖章与设备的关联 避免重复和不完整 避免在彩页上重复盖章或盖章不完整的情况,确保盖章的规范性和一致性 保证盖章质量 复印件清晰 如果需要对彩页进行复印或扫描,要保证复印件或扫描件上的公章清晰可辨 方便后续查阅 公章真实性核实 1)通过工商行政管理部门的官方网站或其他渠道,查询厂家或授权单位的公章备案信息,核实公章的真实性。公章备案信息是判断公章真伪的重要依据。 2)对比不同文件上的公章,检查其字体、图案、大小等是否一致,以判断公章的真伪。不一致的公章可能存在问题。 3)如果对公章的真实性存在疑问,可以要求厂家或授权单位提供相关的证明文件或进行现场核实。及时核实可避免潜在风险。 4)在签订合同前,将公章的核实情况记录在案,以备后续查阅和参考。记录核实情况有助于追溯和查询。 盖章位置选择 位置选择原则 具体位置 目的 显著位置 选择在彩页的显著位置盖章,如封面、封底或关键页面的右上角等,以便评标委员会容易看到 方便评标委员会查看 不影响关键信息 避免在彩页的空白处或不影响关键信息的地方盖章,确保盖章不影响彩页的可读性和美观性 保证彩页质量 多页处理 如果彩页有多页,可以在每一页上都盖章,或者采用骑缝章的方式,以保证彩页的完整性和连贯性 确保彩页完整 符合要求 根据招标文件的要求,选择合适的盖章方式和位置,确保符合评标标准 满足评标要求 盖章记录存档 存档操作 具体内容 作用 记录盖章情况 对盖章的彩页进行拍照或扫描,记录盖章的情况和日期 便于追溯盖章信息 一起存档 将盖章记录与其他证明材料一起存档,以备后续查阅和审计 方便统一管理和查询 建立管理制度 建立盖章记录的管理制度,明确记录的保存期限和查阅权限 规范存档管理 及时提供证明 在项目实施过程中,如果需要对盖章记录进行查询或提供相关证明,能够及时、准确地提供 满足项目需求 原厂技术白皮书文件 白皮书参数详细 功能参数阐述 1)术中神经电生理监测技术具备检测大脑活动、中枢神经、周围神经等功能,能为手术医生提供客观评价指标,指导手术操作。这些功能在白皮书中有详细的阐述,有助于深入了解其工作原理和应用场景。 2)神经外科手术导航系统的软件功能,如患者管理模块、影像处理模块等,在白皮书中有深入的解释,能让用户清楚各模块的作用和操作方法。 3)无创脑水肿动态监护仪可检测颅内压值、水肿系数值等指标,其检测原理和意义在白皮书中有详细的说明,便于理解设备的检测能力。 4)眼科广域成像系统的视野成像、接触方式等参数,以及角膜地形图仪的性能指标,在白皮书中有全面的介绍,能让读者对设备的性能有更清晰的认识。 技术参数明细 1)术中神经电生理监测技术的放大器、前置器等技术参数,在白皮书中有具体的数值和范围,为设备的性能评估提供了准确依据。 2)神经外科手术导航系统的主机系统配置,如专业计算机图像处理工作站、高清触控显示屏等,在白皮书中有详细的说明,有助于了解设备的硬件组成。 3)无创脑水肿动态监护仪的基本参数,如液晶显示触屏、Windows全中文操作系统等,在白皮书中有准确的描述,方便用户了解设备的操作界面和系统环境。 4)光脉冲睑板腺功能障碍(MGD)治疗仪的脉冲数量、治疗能量选择范围等参数,在白皮书中有详细的记录,能让用户清楚设备的治疗参数设置。 关键参数说明 1)术中神经电生理监测技术的灵敏度、共模抑制比等关键参数,在白皮书中有详细的说明和数据支持,这些参数直接影响设备的检测精度和抗干扰能力。 2)神经外科手术导航系统的追踪定位系统的精度、视野范围等关键参数,在白皮书中有深入的解释,对于评估系统的定位准确性和适用范围至关重要。 3)无创脑水肿动态监护仪的检测精度、稳定性等关键参数,在白皮书中有准确的描述,能让用户了解设备的检测可靠性。 4)眼科广域成像系统的图像分辨率、色彩还原度等关键参数,在白皮书中有详细的介绍,有助于判断设备的成像质量。 参数测试标准 测试标准要求 具体内容 作用 提供测试方法 对于各项技术参数,白皮书应提供相应的测试方法和标准,以证明设备的性能符合要求 确保设备性能达标 科学可靠 测试方法应具有科学性和可靠性,能够准确反映设备的实际性能 保证测试结果准确 符合规范 测试标准应符合国家相关标准和行业规范,确保设备的质量和安全性 保障设备质量安全 明确测试机构 在白皮书中应明确测试机构的资质和信誉,以增加测试结果的可信度 增强测试结果公信力 白皮书来源权威 厂家资质审查 1)审查设备生产厂家的资质,包括生产许可证、质量认证等,确保其具备生产符合要求设备的能力。生产许可证是厂家合法生产的保障,质量认证体现了设备的质量水平。 2)了解厂家的研发实力、技术创新能力等情况,评估其产品的技术含量和竞争力。研发实力强的厂家通常能推出更先进的产品。 3)查询厂家的历史业绩,了解其在医疗设备领域的经验和口碑。丰富的历史业绩表明厂家在该领域有一定的积累和优势。 4)与厂家的其他客户进行沟通,了解其对厂家产品和服务的评价。通过实际用户的反馈,能更直观地了解厂家的产品质量和服务水平。 白皮书版本确认 1)通过厂家的官方网站、客服热线等渠道,确认白皮书的版本是否为最新版本。获取最新版本的白皮书能保证信息的及时性和准确性。 2)对比不同版本的白皮书,了解设备技术参数和性能的变化情况。通过对比可掌握设备的改进和优化之处。 3)关注白皮书中的更新说明,了解设备的改进和优化之处。更新说明能明确设备的升级内容。 4)要求厂家提供最新版本的白皮书,并加盖公章,以确保其有效性。加盖公章的白皮书更具合法性和权威性。 格式内容规范 1)检查白皮书的格式是否规范,包括字体、排版、图表等是否清晰、美观。规范的格式有助于提高白皮书的可读性。 2)核实白皮书的内容是否完整,是否涵盖了设备的各项技术参数和功能要求。完整的内容能让用户全面了解设备。 3)确保白皮书的内容准确无误,不存在错误或歧义。准确的内容是白皮书的基本要求。 4)对比白皮书与其他证明材料的内容,确保其一致性和协调性。一致的内容能增强证明材料的可信度。 合法性有效性核实 核实方式 具体操作 目的 与厂家沟通 与厂家进行沟通,确认白皮书的合法性和有效性,了解其是否经过内部审核和批准 确保白皮书合法有效 查询备案 查询白皮书是否在相关部门进行备案,以确保其符合法律法规的要求 保证符合法规要求 索要授权证明 要求厂家提供白皮书的授权证明,以证明其有权发布该技术资料 证明发布权限 记录核实情况 在签订合同前,将白皮书的合法性和有效性核实情况记录在案,以备后续查阅和参考 方便后续查询 白皮书盖章生效 盖章规范操作 1)公章应使用红色印泥,确保盖章清晰、醒目。清晰醒目的公章便于识别和确认。 2)盖章要覆盖在白皮书的关键信息上,如设备名称、技术参数等,以证明其与设备的关联性。覆盖关键信息能体现盖章的关联性。 3)避免在白皮书上重复盖章或盖章不完整的情况,确保盖章的规范性和一致性。规范一致的盖章能提高盖章质量。 4)如果需要对白皮书进行复印或扫描,要保证复印件或扫描件上的公章清晰可辨。清晰可辨的公章复印件方便后续查阅。 公章真伪核实 核实方式 具体操作 作用 查询备案信息 通过工商行政管理部门的官方网站或其他渠道,查询厂家的公章备案信息,核实公章的真实性 判断公章真伪 对比公章 对比不同文件上的公章,检查其字体、图案、大小等是否一致,以判断公章的真伪 识别公章差异 索要证明文件 如果对公章的真实性存在疑问,可以要求厂家提供相关的证明文件或进行现场核实 消除疑问 记录核实情况 在签订合同前,将公章的核实情况记录在案,以备后续查阅和参考 方便后续查询 盖章位置选择 1)选择在白皮书的显著位置盖章,如封面、封底或关键页面的右上角等,以便评标委员会容易看到。显著位置的盖章方便评标委员会查看。 2)避免在白皮书的空白处或不影响关键信息的地方盖章,确保盖章不影响白皮书的可读性和美观性。不影响关键信息的盖章能保证白皮书质量。 3)如果白皮书有多页,可以在每一页上都盖章,或者采用骑缝章的方式,以保证白皮书的完整性和连贯性。多页盖章或骑缝章能确保白皮书完整。 4)根据招标文件的要求,选择合适的盖章方式和位置,确保符合评标标准。符合要求的盖章能满足评标需求。 盖章记录存档 存档操作 具体内容 作用 记录盖章情况 对盖章的白皮书进行拍照或扫描,记录盖章的情况和日期 便于追溯盖章信息 一起存档 将盖章记录与其他证明材料一起存档,以备后续查阅和审计 方便统一管理和查询 建立管理制度 建立盖章记录的管理制度,明确记录的保存期限和查阅权限 规范存档管理 及时提供证明 在项目实施过程中,如果需要对盖章记录进行查询或提供相关证明,能够及时、准确地提供 满足项目需求 材料内容完整核对 参数满足核对 带“▲”参数核对 1)针对招标文件中带“▲”的技术参数,在证明材料中逐一查找对应的内容,确保其完全满足要求。带“▲”参数通常是关键参数,需重点核对。 2)检查证明材料中是否有明确的表述和数据支持,以证明设备的性能符合带“▲”参数的要求。明确的表述和数据能增强证明的可信度。 3)如果发现带“▲”参数存在负偏离的情况,要及时与厂家沟通,寻求解决方案。及时沟通可避免因参数不符导致的问题。 4)在偏离表中对带“▲”参数的响应情况进行详细记录,注明证明材料的对应位置和标识。详细记录方便评标委员会查阅和评估。 非带“▲”参数核对 1)对于招标文件中未带“▲”的技术参数,同样要在证明材料中进行核对,确保无负偏离。全面核对能保证设备整体性能符合要求。 2)检查证明材料中对非带“▲”参数的描述是否准确、完整,是否与招标文件的要求一致。准确完整的描述能体现设备的真实情况。 3)如果发现非带“▲”参数存在负偏离的情况,要及时对证明材料进行补充或修正。及时补充修正可提高证明材料的质量。 4)在偏离表中对非带“▲”参数的响应情况进行记录,以便评标委员会查阅和评估。记录响应情况有助于评标。 整体参数比对 1)将证明材料中的所有技术参数与招标文件的要求进行整体比对,确保各项参数都能满足或优于要求。整体比对能全面评估设备性能。 2)检查证明材料中是否存在遗漏或缺失的技术参数,如有需要及时补充。补充缺失参数可保证证明材料的完整性。 3)对比不同证明材料之间的参数一致性,确保相互印证,不存在矛盾或冲突。一致的参数能增强证明材料的可信度。 4)在核对过程中,要注意参数的单位、精度等细节,确保准确无误。关注细节能避免因小错误导致的问题。 参数偏离处理 偏离情况 处理方式 目的 正偏离 如果发现证明材料中的技术参数与招标文件要求存在正偏离的情况,要在证明材料中突出体现,以展示设备的优势和竞争力 展示设备优势 负偏离 对于负偏离的情况,要及时与厂家沟通,寻求解决方案,尽量减少负偏离的影响 降低负面影响 记录偏离情况 在偏离表中对参数偏离情况进行详细记录,并说明原因和处理措施 方便评标委员会了解 格式规范核对 字体排版检查 1)检查证明材料的字体是否统一、规范,大小是否合适,便于阅读。统一规范的字体能提高证明材料的可读性。 2)核对排版是否整齐、美观,段落间距、行间距等是否合理。合理的排版能增强证明材料的视觉效果。 3)检查图表的绘制是否清晰、准确,标注是否完整、易懂。清晰准确的图表能更好地展示数据和信息。 4)确保证明材料的格式符合招标文件的要求,如纸张大小、页边距等。符合要求的格式能满足评标标准。 页码编号核对 1)检查证明材料的页码是否连续、准确,是否有漏页、重页等情况。连续准确的页码方便查阅和引用。 2)核对编号是否规范,是否与内容对应,便于查找和引用。规范的编号能提高查阅效率。 3)确保页码和编号的字体、颜色等与证明材料的整体风格一致。一致的风格能增强证明材料的美观性。 4)如果证明材料有多份,要检查各份材料之间的页码和编号是否协调、统一。协调统一的页码编号便于管理和使用。 封面目录检查 检查内容 具体要求 作用 封面完整性 检查证明材料的封面是否完整、清晰,是否包含项目名称、设备名称、厂家名称等关键信息 提供关键信息 目录准确性 核对目录是否准确、详细,是否与正文内容对应,便于快速查找所需信息 方便查找信息 格式符合要求 确保封面和目录的格式符合招标文件的要求,字体、颜色等是否协调 满足评标标准 排版美观 检查封面和目录的排版是否美观、大方,是否有明显的错误或瑕疵 提高整体质量 整体结构审查 1)审查证明材料的整体结构是否合理、清晰,是否符合逻辑顺序。合理清晰的结构能让评标委员会更容易理解。 2)检查正文内容是否完整、有条理,各部分之间的衔接是否自然、流畅。完整有条理的内容能准确传达信息。 3)确保证明材料的内容层次分明,重点突出,便于评标委员会理解和评估。层次分明的内容能提高评标效率。 4)在审查过程中,要注意检查证明材料是否有重复、冗余或矛盾的内容,如有需要及时进行调整和修改。调整修改可提高证明材料的质量。 盖章标识核对 盖章清晰检查 1)检查证明材料上的公章是否清晰可辨,字体、图案等是否完整、准确。清晰可辨的公章能确保其有效性。 2)核对盖章的位置是否合适,是否覆盖在关键信息上,不影响证明材料的可读性。合适的盖章位置能体现盖章的关联性。 3)确保盖章的颜色鲜艳、醒目,便于评标委员会识别。鲜艳醒目的盖章方便评标委员会查看。 4)如果盖章存在模糊、不清晰的情况,要及时与厂家沟通,重新盖章或提供清晰的复印件。及时处理可避免因盖章问题导致的影响。 公章真伪核实 1)通过工商行政管理部门的官方网站或其他渠道,查询厂家的公章备案信息,核实公章的真实性。公章备案信息是判断公章真伪的重要依据。 2)对比不同文件上的公章,检查其字体、图案、大小等是否一致,以判断公章的真伪。不一致的公章可能存在问题。 3)如果对公章的真实性存在疑问,可以要求厂家提供相关的证明文件或进行现场核实。及时核实可避免潜在风险。 4)在签订合同前,将公章的核实情况记录在案,以备后续查阅和参考。记录核实情况有助于追溯和查询。 标识准确核对 1)检查证明材料在偏离表中的对应位置和标识是否准确、清晰,与证明材料的内容一致。准确清晰的标识能方便评标委员会查找。 2)核对标识的内容是否完整,是否包含设备名称、技术参数、证明材料页码等关键信息。完整的标识能提供全面信息。 3)确保标识的字体、颜色等与偏离表的整体风格一致,便于评标委员会查找和识别。一致的风格能提高识别效率。 4)如果标识存在错误或遗漏,要及时进行修改和补充,确保其准确性和完整性。及时修改补充可提高标识质量。 盖章标识一致 1)确保证明材料上的盖章和标识与招标文件的要求一致,不存在矛盾或冲突。一致的盖章和标识能满足评标标准。 2)检查盖章和标识的格式、内容等是否符合招标文件的规定,如盖章的颜色、标识的字体大小等。符合规定的格式内容能避免问题。 3)在核对过程中,要注意盖章和标识的一致性,避免出现盖...
黔南州中医医院2025年医疗设备采购项目投标方案.docx
下载提示

1.本文档仅提供部分内容试读;

2.支付并下载文件,享受无限制查看;

3.本网站所提供的标准文本仅供个人学习、研究之用,未经授权,严禁复制、发行、汇编、翻译或网络传播等,侵权必究;

4.左侧添加客服微信获取帮助;

5.本文为word版本,可以直接复制编辑使用。


这个人很懒,什么都没留下
未认证用户 查看用户
该文档于 上传
推荐文档
×
精品标书制作
百人专家团队
擅长领域:
工程标 服务标 采购标
16852
已服务主
2892
中标量
1765
平台标师
扫码添加客服
客服二维码
咨询热线:192 3288 5147
公众号
微信客服
客服