文库 服务类投标方案 规划设计

湟中区2025年129个村庄规划编制项目投标方案.docx

DOCX   1329页   下载361   2025-07-31   浏览69   收藏93   点赞147   评分-   788046字   228.00

AI慧写标书

十分钟千页标书高效生成

温馨提示:当前文档最多只能预览 15 页,若文档总页数超出了 15 页,请下载原文档以浏览全部内容。
湟中区2025年129个村庄规划编制项目投标方案.docx 第1页
湟中区2025年129个村庄规划编制项目投标方案.docx 第2页
湟中区2025年129个村庄规划编制项目投标方案.docx 第3页
湟中区2025年129个村庄规划编制项目投标方案.docx 第4页
湟中区2025年129个村庄规划编制项目投标方案.docx 第5页
湟中区2025年129个村庄规划编制项目投标方案.docx 第6页
湟中区2025年129个村庄规划编制项目投标方案.docx 第7页
湟中区2025年129个村庄规划编制项目投标方案.docx 第8页
湟中区2025年129个村庄规划编制项目投标方案.docx 第9页
湟中区2025年129个村庄规划编制项目投标方案.docx 第10页
湟中区2025年129个村庄规划编制项目投标方案.docx 第11页
湟中区2025年129个村庄规划编制项目投标方案.docx 第12页
湟中区2025年129个村庄规划编制项目投标方案.docx 第13页
湟中区2025年129个村庄规划编制项目投标方案.docx 第14页
湟中区2025年129个村庄规划编制项目投标方案.docx 第15页
剩余1314页未读, 下载浏览全部

开通会员, 优惠多多

6重权益等你来

首次半价下载
折扣特惠
上传高收益
特权文档
AI慧写优惠
专属客服
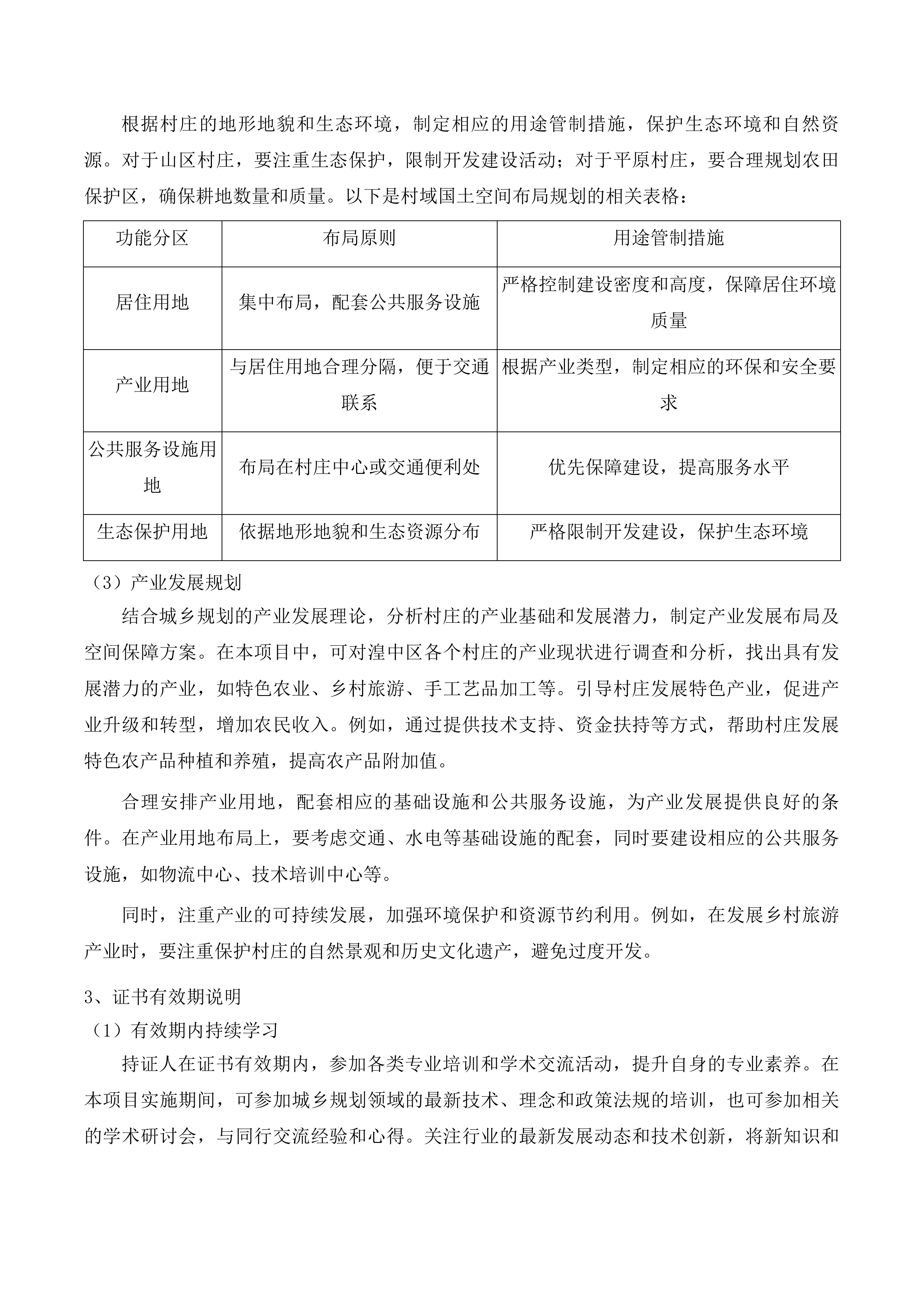
湟中区2025年129个村庄规划编制项目投标方案 第一章 项目负责人 8 第一节 项目负责人资质 8 一、 负责人专业资质证书 8 二、 负责人在职身份证明 26 三、 负责人类似项目经验 35 第二章 项目组成员 47 第一节 人员职称配置 47 一、 高级职称人员资质证明 47 二、 中级职称人员证明材料 54 三、 国家注册规划师资质 62 第二节 人员证明材料 70 一、 劳动合同扫描件 70 二、 社保缴纳证明 75 三、 外地职称认证材料 84 第三节 人员分工说明 91 一、 成员具体职责明确 91 二、 按证书等级分工 101 三、 项目阶段工作安排 110 第三章 项目管理及实施方案 125 第一节 编制总体思路 125 一、 前期准备工作统筹 125 二、 现场调研安排部署 141 三、 规划编制流程把控 152 四、 成果审核与提交 163 第二节 项目管理机构 173 一、 项目负责人职责 173 二、 技术组工作内容 187 三、 调研组任务安排 197 四、 数据组职能定位 211 五、 质量组工作重点 225 第三节 项目组织架构 236 一、 项目负责人职责范围 236 二、 包片负责人工作内容 251 三、 村级规划执行组任务 262 第四节 项目管理措施 274 一、 进度控制机制 274 二、 质量保障机制 286 三、 问题反馈机制 299 四、 信息化管理平台 306 第五节 项目管理制度 315 一、 项目例会制度 315 二、 资料管理制度 324 三、 成果审查制度 336 四、 变更管理制度 346 五、 人员考勤制度 355 六、 绩效考核制度 366 第六节 现状调查措施 376 一、 村域用地现状调查 376 二、 人口结构情况调查 389 三、 基础设施状况调查 399 四、 公共服务水平调查 412 五、 产业发展情况调查 425 第七节 保守秘密措施 439 一、 保密责任制度 439 二、 资料分级管理 453 三、 数据加密保护 471 四、 专用设备处理 482 第四章 规划方案 491 第一节 内部工作组织流程 491 一、 项目启动工作安排 491 二、 资料收集阶段要点 504 三、 现场调研实施策略 517 四、 方案编制流程规范 527 五、 成果审核环节把控 538 六、 项目提交工作细节 547 第二节 项目进度计划技术方案 560 一、 各包村庄规划时间节点 560 二、 关键任务详细安排 578 三、 人员调配计划制定 592 四、 技术方案环节规划 604 五、 应急调整机制建立 616 第三节 成果内容保障方案 630 一、 村庄发展定位保障 630 二、 耕地保护措施落实 642 三、 国土空间布局优化 655 四、 产业布局规划策略 665 五、 基础设施保障方案 680 六、 生态保护方案制定 696 七、 历史文化保护措施 707 八、 住房布局规划要点 727 九、 人居环境整治计划 744 十、 安全防灾规划措施 759 十一、 近期实施项目规划 770 第四节 规划方案总体内容框架 780 一、 规划编制技术路线 780 二、 核心内容模块设计 800 三、 图件表达方式规范 812 四、 数据库建设标准制定 823 五、 成果格式与交付要求 834 第五章 服务质量保障措施 846 第一节 项目进度计划 846 一、 现状调查阶段计划 846 二、 数据整理阶段计划 858 三、 规划编制阶段计划 874 四、 成果审核阶段计划 885 五、 修改完善阶段计划 896 第二节 保障措施 906 一、 资源配置计划 906 二、 定期进度检查机制 917 三、 进度偏差预警与调整机制 928 第三节 风险管理 940 一、 资料获取困难风险 940 二、 现场调研受限风险 952 三、 村民配合度低风险 965 四、 风险预警机制建立 977 五、 替代方案制定 989 第四节 应急保障措施 998 一、 自然灾害应急响应 998 二、 人员变动应急处理 1011 三、 政策调整应急机制 1025 四、 应急预案制定 1035 五、 临时工作调整方案 1047 第五节 质量保障措施 1061 一、 成果三级审核制度 1061 二、 质量检查标准 1072 三、 问题反馈与整改机制 1085 第六节 服务保障措施 1093 一、 专人对接制度 1093 二、 定期汇报机制 1108 三、 成果修改服务承诺 1119 四、 现场服务支持 1129 第七节 售后服务保障 1146 一、 成果使用指导 1146 二、 内容修改配合 1159 三、 定期回访机制 1170 四、 问题响应时限 1187 第八节 合理化建议 1197 一、 村庄分类编制建议 1197 二、 数据共享机制 1213 三、 成果应用推广建议 1230 四、 后续维护建议 1245 第六章 售后服务方案 1259 第一节 售后服务人员安排 1259 一、 明确售后服务负责人 1259 二、 配置专职售后服务人员 1267 三、 建立售后响应机制 1275 四、 提供人员证明材料 1283 第二节 内容变更及修改配合方案 1288 一、 制定内容变更流程 1288 二、 明确变更响应时限 1299 三、 提供修改技术支持 1305 四、 承诺免费规划优化 1315 五、 配合主管部门审查 1321 项目负责人 项目负责人资质 负责人专业资质证书 城乡规划高级职称证书 证书权威性说明 规划理论掌握 持证人系统掌握城乡规划的基础理论、专业知识和相关政策法规,能将其灵活运用到村庄规划编制中。在本项目里,可依据青海省的相关政策法规,结合湟中区村庄的实际情况进行规划。能够运用先进的规划理念和方法进行城乡规划设计与研究,针对不同村庄的特点,设计出符合其发展的规划方案。对城乡发展的规律和趋势有深入的理解和把握,能精准预测村庄未来的发展走向,为规划编制提供前瞻性的指导。 湟中区村庄规划编制 比如在分析村庄的发展定位时,可根据当地的产业基础、资源优势以及人口流动趋势等因素,确定村庄是发展生态旅游、特色农业还是其他产业。在规划设计过程中,充分考虑村庄的可持续发展,合理布局各类用地,保护生态环境和历史文化遗产。同时,还能对规划方案进行科学评估,确保其可行性和有效性。 规划方案科学评估 村庄可持续发展 此外,持证人还能将先进的规划理念与湟中区村庄的实际相结合,制定出具有地方特色的规划方案。例如,在一些具有传统民俗文化的村庄,可通过规划设计,将民俗文化元素融入到村庄的建筑、景观和公共空间中,提升村庄的文化内涵和吸引力。 实践操作能力 在实际项目中,能够熟练运用各类规划工具和技术手段进行规划设计,如地理信息系统(GIS)、计算机辅助设计(CAD)等,提高规划设计的效率和精度。在本项目中,可利用GIS技术对村庄的地形、地貌、土地利用等情况进行分析,为规划设计提供准确的数据支持。具备组织和协调城乡规划项目实施的能力,确保项目顺利推进。在项目实施过程中,能够与各相关部门、村民等进行有效的沟通和协调,解决项目中出现的问题。 计算机辅助设计(CAD) 可以根据不同地区的实际情况,制定科学合理的城乡规划方案。针对湟中区不同村庄的自然条件、经济发展水平和社会文化特点,制定个性化的规划方案。例如,对于山区村庄,可注重生态保护和资源利用,发展生态农业和乡村旅游;对于平原村庄,可加强基础设施建设和产业发展,提高村庄的综合竞争力。 同时,在规划实施过程中,能够及时根据实际情况对规划方案进行调整和优化,确保规划目标的实现。比如,在项目实施过程中,如果发现某个村庄的产业发展遇到困难,可及时调整规划方案,引导村庄发展其他适合的产业。 研究创新能力 有能力开展城乡规划相关的研究工作,为行业发展提供新的思路和方法。在本项目中,可针对湟中区村庄规划的特点和问题,开展相关的研究,提出创新性的解决方案。能够对城乡规划中的热点和难点问题进行深入研究,提出创新性的解决方案。例如,针对村庄的空心化问题,可提出通过发展乡村旅游、特色农业等产业,吸引人口回流,促进村庄的振兴。 积极参与行业学术交流,推动城乡规划领域的技术进步和发展。持证人可将在学术交流中获取的最新知识和技术应用到本项目中,提高规划的质量和水平。同时,还能与其他专家学者分享本项目的经验和成果,为行业的发展做出贡献。 此外,持证人还能关注行业的最新发展动态,将新的理念和技术引入到村庄规划中。例如,在规划设计中引入智慧城市的理念,提高村庄的管理和服务水平。 证书与项目适配性 发展定位规划 根据城乡规划专业知识,对各村庄的自然、社会、经济等条件进行综合分析,确定村庄的发展定位和目标。在本项目中,可对湟中区各个村庄的地形地貌、自然资源、产业基础、人口结构等进行详细调查和分析,结合当地的发展战略和政策导向,确定每个村庄的发展定位,如生态宜居村、特色产业村、旅游观光村等。考虑村庄的资源优势和特色,制定具有针对性的发展策略,促进村庄可持续发展。 例如,对于拥有丰富自然资源的村庄,可发展生态旅游和特色农业;对于具有传统手工艺的村庄,可发展手工艺品加工产业。合理预测村庄的人口规模、产业规模等,为规划编制提供科学依据。通过对村庄的人口增长趋势、产业发展前景等进行分析,预测未来村庄的人口规模和产业规模,从而合理规划村庄的建设用地、公共服务设施等。 同时,在制定发展定位和目标时,充分考虑村庄的可持续发展,注重生态环境保护和资源节约利用。例如,在发展旅游产业时,要避免过度开发,保护好村庄的自然景观和历史文化遗产。 空间布局设计 运用规划设计方法,进行村域国土空间布局规划,优化村庄的居住、产业、公共服务等功能分区。在本项目中,可根据村庄的发展定位和目标,合理安排各类用地,提高土地利用效率。确保村庄的各项用地布局合理,提高土地利用效率,促进城乡融合发展。例如,将居住用地集中布局,配套建设公共服务设施,方便村民生活;将产业用地与居住用地合理分隔,减少相互干扰。 根据村庄的地形地貌和生态环境,制定相应的用途管制措施,保护生态环境和自然资源。对于山区村庄,要注重生态保护,限制开发建设活动;对于平原村庄,要合理规划农田保护区,确保耕地数量和质量。以下是村域国土空间布局规划的相关表格: 功能分区 布局原则 用途管制措施 居住用地 集中布局,配套公共服务设施 严格控制建设密度和高度,保障居住环境质量 产业用地 与居住用地合理分隔,便于交通联系 根据产业类型,制定相应的环保和安全要求 公共服务设施用地 布局在村庄中心或交通便利处 优先保障建设,提高服务水平 生态保护用地 依据地形地貌和生态资源分布 严格限制开发建设,保护生态环境 产业发展规划 结合城乡规划的产业发展理论,分析村庄的产业基础和发展潜力,制定产业发展布局及空间保障方案。在本项目中,可对湟中区各个村庄的产业现状进行调查和分析,找出具有发展潜力的产业,如特色农业、乡村旅游、手工艺品加工等。引导村庄发展特色产业,促进产业升级和转型,增加农民收入。例如,通过提供技术支持、资金扶持等方式,帮助村庄发展特色农产品种植和养殖,提高农产品附加值。 合理安排产业用地,配套相应的基础设施和公共服务设施,为产业发展提供良好的条件。在产业用地布局上,要考虑交通、水电等基础设施的配套,同时要建设相应的公共服务设施,如物流中心、技术培训中心等。 同时,注重产业的可持续发展,加强环境保护和资源节约利用。例如,在发展乡村旅游产业时,要注重保护村庄的自然景观和历史文化遗产,避免过度开发。 证书有效期说明 有效期内持续学习 持证人在证书有效期内,参加各类专业培训和学术交流活动,提升自身的专业素养。在本项目实施期间,可参加城乡规划领域的最新技术、理念和政策法规的培训,也可参加相关的学术研讨会,与同行交流经验和心得。关注行业的最新发展动态和技术创新,将新知识和新方法应用到实际工作中。例如,学习先进的规划设计软件和技术,提高规划设计的效率和质量。 不断更新规划理念和方法,提高规划编制的质量和水平。根据行业的发展趋势和村庄的实际需求,及时调整规划思路和方法,制定出更加科学合理的规划方案。 此外,通过持续学习,还能增强持证人的创新能力和解决问题的能力,更好地应对项目中出现的各种挑战。 证书有效性维护 按照规定定期进行证书的审核和年检,确保证书的有效性和合法性。在证书有效期内,严格遵守相关规定,按时提交审核和年检材料,配合相关部门的工作。遵守行业的职业道德和规范,保持良好的职业形象和声誉。在项目实施过程中,诚实守信,公正公平地开展工作,为村庄和村民提供优质的服务。 积极配合相关部门的管理工作,及时完成证书管理的各项要求。例如,当证书管理部门要求提供相关信息或进行检查时,要及时响应并提供准确的信息。 同时,要妥善保管证书,避免证书遗失、损坏等情况的发生。如果证书出现问题,要及时按照规定申请补发或更换。 有效期意义 证书在有效期内,保证了项目负责人在本项目中的专业能力和技术水平的稳定性。在项目实施过程中,项目负责人能够凭借其专业知识和经验,为项目提供可靠的技术支持和指导。为项目的顺利实施提供了可靠的专业保障,增强了项目的可信度和可行性。 体现了项目负责人对专业的持续追求和对行业规范的严格遵守。持证人通过不断学习和提升自己,保持了专业的先进性和规范性,为项目的成功实施奠定了坚实的基础。 此外,证书的有效期也促使项目负责人不断更新知识和技能,适应行业的发展变化,提高自身的竞争力。 土地规划高级职称证书 证书专业价值 资源管理能力 熟悉土地资源的调查、评价和监测方法,能够准确掌握土地资源的现状和变化情况。在本项目中,可运用先进的技术手段,如卫星遥感、地理信息系统等,对湟中区村庄的土地资源进行全面调查和分析,了解土地的类型、面积、质量等情况。具备土地资源优化配置的能力,合理安排各类土地用途,提高土地利用效率。根据村庄的发展需求和土地资源状况,制定科学合理的土地利用规划,确保土地资源得到充分利用。 土地资源调查、评价和监测 制定科学的土地资源保护和开发利用策略,确保土地资源的可持续利用。在土地资源保护方面,严格划定永久基本农田保护区,加强对耕地的保护和管理;在土地开发利用方面,注重节约集约用地,避免浪费和闲置土地。 耕地和永久基本农田保护 同时,要加强对土地资源的动态监测,及时掌握土地利用变化情况,为土地资源的管理和决策提供依据。 规划设计能力 能够进行土地利用总体规划、详细规划等各类规划的编制工作。在本项目中,可根据村庄的发展定位和目标,编制土地利用总体规划和详细规划,明确土地的用途和布局。运用先进的规划理念和技术手段,优化土地利用结构和布局,促进土地节约集约利用。例如,采用紧凑式的土地开发模式,提高土地利用效率;加强对闲置土地的盘活和利用,减少土地浪费。 结合项目实际情况,制定符合当地发展需求的土地规划方案。针对湟中区不同村庄的特点和需求,制定个性化的土地规划方案,确保规划方案具有可行性和可操作性。 同时,在规划设计过程中,要充分考虑土地资源的生态功能和社会效益,实现土地资源的可持续利用。 政策法规运用 掌握国家和地方的土地规划相关政策法规,确保规划方案的合法性和合规性。在本项目中,严格遵守《土地管理法》《城乡规划法》等相关法律法规,以及青海省和湟中区的土地规划政策,确保土地规划方案符合规定。能够运用政策法规解决土地规划中的实际问题,保障项目的顺利实施。例如,在土地征收、土地流转等方面,依据相关政策法规进行操作,维护农民的合法权益。 关注政策法规的变化,及时调整规划方案,适应新的发展要求。随着国家和地方政策法规的不断调整和完善,要及时了解政策法规的变化情况,对土地规划方案进行相应的调整和优化。 以下是土地规划政策法规运用的相关表格: 政策法规名称 主要内容 应用场景 《土地管理法》 规定土地的所有权、使用权、征收等方面的内容 在土地征收、土地流转等工作中遵循 《城乡规划法》 规范城乡规划的制定、实施和管理 在土地规划编制和审批过程中遵守 青海省土地规划政策 结合本省实际情况制定的土地规划政策 在湟中区土地规划中具体应用 对项目的重要性 耕地保护规划 依据土地规划专业知识,制定严格的耕地和永久基本农田保护措施,确保耕地数量不减少、质量不降低。在本项目中,对湟中区村庄的耕地和永久基本农田进行全面调查和分析,划定永久基本农田保护区,明确保护范围和责任。加强对耕地的监管和保护,严厉打击违法占用耕地的行为。 划定永久基本农田保护区,明确保护范围和责任,加强对耕地的监管和保护。建立健全耕地保护监测体系,实时掌握耕地变化情况,及时发现和处理耕地破坏问题。合理安排建设用地,避免对耕地的过度占用,保障粮食安全。在村庄建设和产业发展过程中,优先考虑利用闲置土地和低效用地,减少对耕地的占用。 同时,要加强对耕地质量的保护和提升,采取科学的农业生产方式,提高耕地肥力和产出率。 国土空间规划 进行村域国土空间的合理布局,优化城乡建设用地结构和布局,促进城乡融合发展。在本项目中,根据村庄的发展需求和资源条件,对村域国土空间进行合理分区,明确城乡建设用地的规模和布局。根据村庄的发展需求和资源条件,确定各类建设用地的规模和布局,提高土地利用的科学性和合理性。例如,合理安排居住用地、产业用地、公共服务设施用地等,提高土地利用效率。 协调好生产、生活、生态空间的关系,实现土地资源的可持续利用。在国土空间规划中,注重生态环境保护和生态功能提升,打造宜居宜业的乡村环境。 同时,要加强对国土空间规划的实施和监督,确保规划目标的实现。 项目决策支持 为项目中的土地资源管理和规划提供专业的技术分析和评估,为决策提供科学依据。在本项目中,运用土地规划专业知识和技术手段,对土地资源的现状、潜力和利用效益进行分析和评估,为项目决策提供数据支持。对不同的规划方案进行比较和论证,选择最优方案,提高项目的经济效益和社会效益。例如,在土地开发利用方案的选择上,综合考虑土地的成本、收益、环境影响等因素,选择最适合村庄发展的方案。 及时解决项目中出现的土地规划问题,保障项目的顺利推进。在项目实施过程中,如遇到土地权属纠纷、土地利用矛盾等问题,能够运用专业知识和经验进行解决。 同时,要加强与项目其他相关部门的沟通和协作,共同推进项目的实施。 证书获取过程 理论知识考核 参加土地规划相关的专业理论知识考试,涵盖土地资源学、土地利用规划、土地管理学等多个方面。持证人需要系统学习和掌握这些专业知识,具备扎实的理论基础。要求持证人具备扎实的理论基础,能够准确掌握土地规划的基本概念、原理和方法。在考试中,能够运用所学知识进行分析和解答问题,展示自己的专业水平。 通过考试检验持证人对专业理论知识的掌握程度和应用能力。考试不仅考察持证人的理论知识水平,还考察其对实际问题的分析和解决能力。只有通过严格的考试,才能证明持证人具备从事土地规划工作的资格。 同时,持证人在备考过程中,要不断学习和思考,提高自己的综合素质和能力。 实践经验评审 评审过程中,对持证人的实践经验进行严格审核,要求其具有一定年限的土地规划工作经验。在本项目中,要求持证人具有丰富的土地规划实践经验,能够独立承担和完成土地规划项目。提供在实际项目中承担的规划任务、取得的成果和业绩等证明材料,证明其具备实际操作能力。例如,提供参与过的土地利用总体规划、详细规划等项目的相关资料,以及取得的规划成果和荣誉证书等。 评审专家对持证人的实践能力进行综合评估,确保其能够胜任土地规划工作。评审专家会从项目的难度、规模、成果等方面对持证人的实践能力进行评估,只有通过评审的持证人才能获得证书。 同时,持证人在实践工作中,要不断积累经验,提高自己的实践能力和水平。 科研成果要求 鼓励持证人在土地规划领域开展科研工作,取得一定的科研成果。科研成果可以包括发表的学术论文、参与的科研项目等,体现持证人的创新能力和学术水平。在本项目中,持证人可以结合项目实际情况,开展相关的科研工作,为项目的实施提供技术支持和理论依据。 科研成果也是证书评审的重要参考依据之一,有助于提升持证人的专业影响力。评审专家会对持证人的科研成果进行评估,优秀的科研成果可以为持证人加分。 同时,持证人要积极参与科研活动,不断提高自己的科研能力和水平,为土地规划行业的发展做出贡献。 国家注册规划师证书 证书行业认可度 专业资格证明 国家注册规划师证书是对持证人在城乡规划专业领域的系统知识和专业技能的认可。通过严格的考试和注册程序,证明持证人具备从事城乡规划编制、管理、咨询等工作的资格。在本项目中,持证人能够凭借其专业资格,为村庄规划编制提供专业的服务。 国家注册规划师证书 是进入城乡规划行业的重要门槛,也是职业发展的重要保障。拥有国家注册规划师证书的人员,在就业市场上具有更强的竞争力,能够获得更多的职业机会和发展空间。 同时,持证人要不断学习和提升自己的专业能力,保持证书的有效性和权威性。 行业地位体现 在行业内,拥有国家注册规划师证书的人员通常具有较高的职业地位和社会声誉。能够参与重要的城乡规划项目和决策,为行业发展提供专业的意见和建议。在本项目中,持证人可以凭借其专业知识和经验,为项目的决策提供科学依据和技术支持。 是行业内专业人才的代表,对行业的发展和进步起到积极的推动作用。持证人可以通过参与行业学术交流、科研项目等活动,分享自己的经验和成果,促进城乡规划行业的发展。 同时,持证人要积极履行社会责任,为城乡规划事业的发展贡献自己的力量。 市场竞争力提升 持有国家注册规划师证书,在就业市场上具有更强的竞争力。能够获得更多的职业机会和发展空间,为个人的职业发展带来更多的可能性。在本项目中,持证人可以凭借其证书优势,参与项目的投标和竞争,提高中标率。 有助于提升个人的薪资待遇和职业成就感,实现个人价值的最大化。拥有国家注册规划师证书的人员,通常能够获得较高的薪资待遇和职业成就感,从而更加努力地工作,为行业的发展做出更大的贡献。 同时,持证人要不断提升自己的综合素质和能力,适应市场的变化和需求。 证书对项目的作用 专业标准遵循 按照国家和地方的城乡规划相关标准和规范进行规划编制,确保规划方案的合法性和合规性。在本项目中,严格遵守《青海省村庄规划编制技术导则》等相关标准和规范,编制科学合理的村庄规划方案。运用专业的方法和技术进行规划设计,保证规划成果的科学性和合理性。例如,采用先进的规划理念和技术手段,对村庄的现状进行分析和评估,制定出符合实际需求的规划方案。 严格执行规划审批程序,确保规划方案的质量和可行性。在规划方案编制完成后,按照规定的程序进行审批,确保规划方案符合要求。 同时,要加强对规划实施的监督和管理,确保规划目标的实现。 规划质量保障 凭借专业知识和经验,对村庄的现状进行全面深入的分析和研究,制定出符合实际需求的规划方案。在本项目中,持证人可以对湟中区各个村庄的自然条件、经济发展水平、社会文化特点等进行详细调查和分析,为规划方案的制定提供依据。注重规划的前瞻性和可持续性,为村庄的长远发展提供有力的支持。在规划方案制定过程中,充分考虑村庄的未来发展趋势和需求,制定具有前瞻性和可持续性的规划方案。 对规划成果进行严格的审核和把关,确保规划质量达到较高水平。在规划方案编制完成后,组织专家进行审核和评估,对规划方案进行优化和完善。以下是规划质量保障的相关表格: 保障措施 具体内容 实施效果 现状分析 全面深入调查村庄自然、经济、社会等情况 为规划方案提供准确依据 前瞻性规划 考虑村庄未来发展趋势和需求 确保规划具有可持续性 专家审核 组织专家对规划成果进行审核和评估 提高规划质量和水平 项目实施保障 在项目实施过程中,能够提供专业的技术指导和咨询服务,确保规划方案的顺利实施。在本项目中,持证人可以为项目实施方提供技术支持和咨询服务,解决项目中出现的技术问题。及时解决项目中出现的问题,协调各方利益关系,保障项目的顺利推进。在项目实施过程中,可能会遇到各种问题和矛盾,持证人可以凭借其专业知识和经验,协调各方利益关系,解决问题。 对项目的实施效果进行跟踪和评估,及时调整规划方案,提高项目的实施效益。在项目实施过程中,定期对项目的实施效果进行跟踪和评估,根据评估结果及时调整规划方案,确保项目达到预期目标。 同时,要加强与项目实施方的沟通和协作,共同推进项目的实施。 证书注册与管理 注册程序要求 持证人需要按照规定的时间和程序进行注册,提交相关的证明材料和申请表格。在本项目中,持证人要严格遵守国家注册规划师证书注册的相关规定,按时提交注册材料。注册机关对持证人的资格和条件进行审核,确保其符合注册要求。注册机关会对持证人的学历、工作经验、考试成绩等进行审核,只有符合要求的持证人才能注册成功。 通过注册程序,确认持证人的专业资格和身份,保证证书的合法性和有效性。注册成功后,持证人将获得国家注册规划师证书,其专业资格和身份得到确认。以下是注册程序要求的相关表格: 注册步骤 具体要求 时间限制 提交材料 学历证明、工作经验证明、考试成绩等 规定时间内 资格审核 审核学历、工作经验、考试成绩等 规定时间内 注册确认 颁发国家注册规划师证书 审核通过后 继续教育规定 为了保持专业能力和知识的更新,持证人需要参加定期的继续教育活动。在本项目中,持证人要按照规定参加国家注册规划师的继续教育活动,不断学习和掌握新的知识和技能。继续教育的内容包括行业最新动态、新技术、新方法等方面的培训和学习。通过参加继续教育活动,持证人可以了解行业的最新发展趋势和技术创新,提高自己的专业水平。 通过继续教育,不断提升持证人的专业素养和业务能力,适应行业发展的需求。随着城乡规划行业的不断发展和变化,持证人需要不断学习和提升自己的能力,才能适应行业的发展需求。以下是继续教育规定的相关表格: 继续教育内容 培训方式 时间要求 行业最新动态 线上课程、线下讲座等 规定时间内完成 新技术、新方法 专业培训、实践操作等 规定时间内完成 证书管理规范 严格遵守国家注册规划师证书管理的相关规定,不得转借、出租、涂改证书。在本项目中,持证人要妥善保管自己的证书,遵守证书管理的相关规定。如有证书遗失、损坏等情况,应及时按照规定申请补发或更换。如果证书遗失或损坏,持证人要及时向注册机关申请补发或更换证书。 积极配合注册管理机关的工作,按时完成各项注册管理任务,维护证书的正常使用和效力。持证人要按照注册管理机关的要求,按时参加继续教育、年度审核等活动,确保证书的有效性。 同时,要加强对证书的保密工作,防止证书信息泄露。 相关专业资质证明 资质证明类型 培训证书说明 参加各类专业培训课程,获得相关的培训证书,表明项目负责人不断学习和提升专业知识。在本项目中,项目负责人可以参加城乡规划新技术、土地资源管理新方法等方面的培训课程,拓宽自己的视野和知识面。培训内容可能涉及城乡规划新技术、土地资源管理新方法等方面,拓宽了项目负责人的视野和知识面。通过参加培训课程,项目负责人可以了解行业的最新发展动态和技术创新,掌握新的知识和技能。 培训证书是项目负责人持续学习和专业成长的重要体现。拥有培训证书可以证明项目负责人具有不断学习和提升自己的意识和能力,有助于提高项目的实施质量和效果。以下是培训证书说明的相关表格: 培训课程名称 培训内容 培训效果 城乡规划新技术培训 GIS技术、BIM技术等 提高规划设计效率和精度 土地资源管理新方法培训 土地节约集约利用、土地整治等 优化土地资源配置 荣誉证书价值 获得的荣誉证书代表着项目负责人在专业领域取得的成绩和认可。在本项目中,项目负责人获得的荣誉证书可以是行业内的奖项、表彰等,体现了项目负责人的专业水平和工作业绩。荣誉证书可以是行业内的奖项、表彰等,体现了项目负责人的专业水平和工作业绩。荣誉证书是对项目负责人工作的肯定和鼓励,有助于提升项目负责人的自信心和工作积极性。 是项目负责人专业能力和综合素质的重要证明,有助于提升项目的可信度和影响力。拥有荣誉证书可以证明项目负责人具有较高的专业能力和综合素质,能够为项目的实施提供可靠的保障。 同时,荣誉证书也可以为项目负责人的职业发展提供帮助,提高其在行业内的知名度和影响力。 其他资质补充 还可能拥有其他与项目相关的资质证明,如相关软件的操作证书等。在本项目中,项目负责人可能拥有地理信息系统(GIS)、计算机辅助设计(CAD)等软件的操作证书,这些证书可以证明项目负责人具备相应的技术能力。这些资质证明进一步丰富了项目负责人的技能和能力,为项目的顺利实施提供了更多的保障。 展示了项目负责人的多元化专业背景和适应不同工作需求的能力。拥有多种资质证明可以表明项目负责人具有多元化的专业背景和较强的适应能力,能够应对项目中出现的各种问题和挑战。 同时,项目负责人要不断学习和提升自己的技能,获取更多的资质证明,提高自己的竞争力。 资质证明与项目关联 知识技能应用 将培训所学的新知识、新技能运用到村庄规划编制的各个环节中,如规划设计、数据分析等。在本项目中,项目负责人可以将在培训课程中学到的城乡规划新技术、土地资源管理新方法等知识和技能运用到村庄规划编制中,提高规划的科学性和合理性。提高规划编制的科学性和创新性,为项目带来新的思路和方法。通过运用新的知识和技能,可以打破传统的规划思维模式,提出更加创新和可行的规划方案。 促进项目团队成员之间的知识共享和交流,提升整个团队的专业水平。项目负责人可以将自己所学的知识和技能分享给团队成员,促进团队成员之间的交流和合作,提高整个团队的专业水平。 同时,要鼓励团队成员不断学习和提升自己的能力,形成良好的学习氛围。 信誉与能力体现 荣誉证书和其他资质证明展示了项目负责人的良好信誉和专业能力,赢得了合作伙伴和业主的信任。在本项目中,项目负责人拥有的荣誉证书和其他资质证明可以证明其具有较高的专业水平和良好的信誉,能够为项目的实施提供可靠的保障。有助于吸引优秀的人才加入项目团队,提高团队的整体素质和竞争力。拥有良好的信誉和专业能力可以吸引更多优秀的人才加入项目团队,为项目的成功实施提供人才支持。 在项目实施过程中,能够更好地协调各方利益关系,保障项目的顺利推进。项目负责人可以凭借其良好的信誉和专业能力,协调项目各方的利益关系,解决项目中出现的问题和矛盾。以下是信誉与能力体现的相关表格: 体现方面 具体表现 实施效果 信誉展示 荣誉证书、资质证明等 赢得合作伙伴和业主信任 人才吸引 良好信誉和专业能力 提高团队整体素质和竞争力 利益协调 协调各方利益关系 保障项目顺利推进 项目支持作用 相关专业资质证明为项目的实施提供了全方位的支持,从技术到管理,从专业到信誉。在本项目中,项目负责人拥有的各类专业资质证明可以为项目的实施提供技术支持、管理经验和信誉保障。确保项目在各个方面都能够达到较高的标准和要求,提高项目的成功率和效益。通过运用专业资质证明所带来的知识和技能,可以提高项目的实施质量和效果,确保项目达到预期目标。 为项目的顺利完成提供了坚实的保障,提升了项目的整体质量和水平。拥有相关专业资质证明可以增强项目的可靠性和可行性,为项目的顺利完成提供有力的支持。 同时,要充分发挥专业资质证明的作用,为项目的实施提供更好的服务。 资质证明有效性说明 有效期审核 建立资质证明有效期审核机制,定期检查证书的有效期,及时提醒持证人进行更新。在本项目中,要建立专门的资质证明有效期审核小组,定期对项目负责人的各类资质证明进行检查,确保证书在有效期内。确保在项目实施过程中,所有资质证明都处于有效状态,避免因证书过期而影响项目的正常进行。如果证书过期,可能会导致项目无法顺利推进,甚至影响项目的合法性和合规性。 对即将过期的证书,提前安排持证人参加相关的培训和考试,确保证书的连续性和有效性。在证书即将过期前,要提前通知持证人参加相关的培训和考试,及时更新证书,确保证书的连续性和有效性。 同时,要加强对资质证明有效期的管理和监督,确保审核机制的有效运行。 需求匹配调整 根据项目的需求和变化,及时调整资质证明的种类和数量,确保其与项目要求相适应。在本项目中,随着项目的推进和需求的变化,可能需要项目负责人具备新的知识和技能,因此要及时调整资质证明的种类和数量。对于项目中需要的新的专业知识和技能,及时安排持证人参加相关的培训和学习,获取新的资质证明。如果项目需要运用GIS技术进行规划设计,就需要安排项目负责人参加GIS技术培训课程,获取相关的资质证明。 保持资质证明的动态管理,提高项目团队的适应性和灵活性。通过及时调整资质证明的种类和数量,可以使项目团队更好地适应项目的需求和变化,提高项目的实施效率和质量。 同时,要建立资质证明需求评估机制,定期对项目的需求进行评估,确保资质证明与项目要求相匹配。 规定遵守维护 严格遵守资质证明管理的相关规定,不得伪造、涂改、转让证书。在本项目中,项目负责人要严格遵守国家和地方关于资质证明管理的相关规定,确保证书的真实性和合法性。如有违反规定的行为,将承担相应的法律责任和后果。如果伪造、涂改、转让证书,将面临法律的制裁和处罚。 积极配合相关部门的管理工作,维护资质证明的权威性和公信力。项目负责人要积极配合相关部门的资质证明审核、监管等工作,共同维护资质证明的权威性和公信力。以下是规定遵守维护的相关表格: 规定内容 遵守要求 违规后果 不得伪造、涂改、转让证书 严格遵守规定,确保证书真实性和合法性 承担法律责任和处罚 配合相关部门管理工作 积极配合审核、监管等工作 维护资质证明权威性和公信力 负责人在职身份证明 劳动合同复印件 合同基本信息 公司信息明确 劳动合同准确记录公司全称、注册地址及联系方式,确保信息真实可追溯。明确法定代表人姓名,在合同履行中明晰责任主体。提供营业执照等相关资质证明,证实公司合法经营资格。体现公司城乡规划业务范围,与本项目性质要求相符。明确公司与项目负责人权利义务,保障双方合法权益。规定合同生效与终止条件,确保合同有效稳定。 个人信息准确 项目负责人姓名、身份证号等个人信息需与身份证原件一致。提供手机号码、电子邮箱等联系方式,便于项目实施中及时沟通。记录家庭住址,确保必要时能联系到本人。明确入职时间,体现其工作年限与经验积累。要求项目负责人签字确认,表明认可接受合同内容。如有需要,提供学历证书、职业资格证书等相关证明材料。 签订日期合规 劳动合同签订日期应在合理范围,与项目筹备启动时间匹配。确保早于项目实施时间,体现前期已建立合作。签订日期清晰可辨,避免模糊涂改。提供签订时照片或视频等证明材料,增强合同可信度。明确签订日期法律效力,确保合同自签订生效。如有需要,对签订日期进行公证,保障合同合法有效。 期限覆盖项目 劳动合同期限应足够长,覆盖本项目实施周期,确保负责人全程参与。明确起始与结束日期,避免期限模糊。可约定延长条件,应对项目延期。期限内,负责人遵守公司规章,履行职责义务。期满后,双方有意可协商续签。提供项目进度计划等证明材料,证实期限与项目实施时间匹配。 岗位与项目相关 劳动合同明确工作岗位与本项目紧密相关,如城乡规划师、项目负责人等。岗位描述详细,涵盖主要职责、工作内容与目标。确保岗位要求与负责人专业背景、工作经验匹配,体现专业能力。明确晋升机制与职业发展路径,激励负责人贡献力量。根据项目实际可调整岗位,但需协商并签订协议。提供简历、工作成果等证明材料,证实其胜任岗位。 工作内容清晰 项目 详情 工作内容描述 详细描述项目负责人在本项目中的具体工作,如参与村庄实地调研、收集基础资料等。 质量要求与标准 明确工作内容质量要求和完成标准,确保按要求完成任务。 交付时间节点 规定交付时间节点,便于监控管理项目进度。 变更条件与程序 明确工作内容变更条件和程序,避免随意变更影响项目。 附件形式 必要时,将工作内容以附件形式附在合同后,方便查阅执行。 证明材料 提供工作计划、成果报告等证明材料,证实按要求完成任务。 合同条款完整性 报酬支付明确 劳动合同明确劳动报酬金额或计算方式,让项目负责人清楚收入情况。规定支付周期,如按月或按项目阶段支付,保障资金流转。明确支付方式,如银行转账、现金支付,确保安全便捷。约定调整机制,根据项目完成、市场行情等因素调整。如有奖金或提成,明确计算方式与发放条件。提供工资条、银行转账记录等证明材料,证实按时足额支付报酬。 社保缴纳合规 按国家法律法规,明确公司为项目负责人缴纳社保的种类和比例。规定缴纳时间和方式,确保按时足额缴纳。提供社保缴费记录、手册等证明材料,证实履行缴纳义务。明确负责人社保权利义务,如享受待遇、配合缴纳。根据实际情况可购买额外商业保险,提供全面保障。关注政策变化,及时调整缴纳标准和方式,确保合规。 劳动保护到位 项目 详情 保护用品设备 公司提供安全帽、手套等必要劳动保护用品和设备,确保负责人工作安全。 制度规程 制定劳动保护制度和操作规程,要求负责人严格遵守,避免事故。 检查维护 定期检查维护保护用品和设备,确保性能良好。 安全培训 为负责人提供安全培训,提高安全意识和自我保护能力。 责任义务 合同明确公司劳动保护责任义务,如提供培训、保障安全等。 事故处理 发生安全事故,公司及时救援并按规定处理。 劳动条件合理 为项目负责人提供适宜工作环境和条件,如办公场所、设备,确保高效完成任务。合理安排工作时间和量,避免过度劳累。关注身心健康,提供心理支持帮助。合同明确公司劳动条件责任义务,如改善环境、提供资源。根据需求调整优化工作条件。定期评估改进,提高负责人工作满意度。 违约条款明确 劳动合同明确双方违约应承担的责任后果。规定违约情形和责任承担方式,如支付违约金、赔偿损失。明确计算方法和支付时间,确保可操作性。约定违约方承担法律及相关费用,如律师费、诉讼费。必要时约定补救措施,如继续履行、纠正错误。提供违约通知、赔偿协议等证明材料,证实违约及责任承担。 争议解决方式 合同明确双方争议解决方式,如协商、仲裁或诉讼。选择合适解决机构,如仲裁委员会或法院,明确管辖范围。规定解决程序和规则,确保公正及时解决。约定双方在解决过程中的权利义务,如提供证据、配合调查。必要时约定费用承担方式,如败诉方承担。关注执行情况,确保争议彻底解决。 合同合法性审查 符合法律法规 项目 详情 法规遵循 劳动合同遵守《中华人民共和国劳动法》《中华人民共和国劳动合同法》等相关法律法规。 条款合规 合同条款不违反法律法规强制性规定,如劳动报酬不低于当地最低工资标准。 及时修订 关注法规变化,及时修订完善合同,确保合法。 约定遵守 合同明确双方遵守法律法规约定,如遵守纪律、保守秘密。 适用规则 必要时约定适用法律法规和解释规则,避免法律适用争议。 证明材料 提供法律法规文本、解读等证明材料,证实合同符合法规。 签订过程合法 劳动合同签订遵循平等、自愿、协商一致原则,确保意思表示真实。避免欺诈、胁迫手段,保障合同合法有效。签订时确保双方具有相应民事行为能力,如负责人年满18周岁且具完全能力。规定签订程序和方式,如签字、盖章,确保规范。必要时对签订过程公证,增强证明力。提供签订现场照片、视频等证明材料,证实签订合法。 内容公平合理 项目 详情 公平保障 劳动合同内容公平合理,保障双方合法权益。 避免显失公平 避免出现一方义务过多、权利过少的显失公平条款。 权利义务对等 明确双方权利义务,确保对等。 内容合理匹配 关注内容合理性,如报酬与工作匹配。 调整优化 根据实际情况调整优化合同内容,达公平合理目的。 证明材料 提供市场调研、行业标准等证明材料,证实内容公平合理。 法律顾问审查 必要时聘请专业法律顾问全面审查评估劳动合同。法律顾问应经验丰富、知识专业,准确识别法律风险。提出专业意见建议,修改完善合同条款,确保合法有效。签订前充分听取意见,根据建议调整合同。必要时要求出具法律意见书,证明合法性。提供资质证书、意见书等证明材料,证实经过专业审查。 充分说明条款 项目 详情 充分说明 签订前向项目负责人充分说明合同内容条款,确保理解同意。 通俗易懂方式 用通俗易懂语言和方式说明,避免专业术语和复杂表述。 给予思考时间 给予足够时间思考,解答疑问。 签字确认 要求负责人签字确认,表明理解同意。 记录说明过程 必要时记录说明过程,如制作记录、录音。 证明材料 提供说明记录、签字确认书等证明材料,证实负责人了解内容。 合法性证明材料 提供法律意见书、合同审查报告等劳动合同合法性审查证明材料,证实合同合法。确保证明材料真实有效,避免虚假伪造。材料应与合同相关,支持合法性有效性。投标文件清晰展示材料,方便评标委员会查阅审核。必要时公证认证,增强证明力。关注时效性,及时更新补充,反映最新情况。 社保证明材料 社保缴纳记录 记录时间连贯 项目 详情 时间连贯要求 社保缴纳记录时间连贯,无中断漏缴,体现持续保障负责人社保权益。 覆盖项目时间 记录覆盖项目实施时间段,证明负责人在项目期间享受待遇。 补缴证明材料 如有补缴,提供相关证明材料,说明原因情况。 政策调整应对 关注政策变化,及时调整缴纳时间和金额,确保记录准确。 查询方式提供 提供社保经办机构网站、手机APP等查询方式,方便核实真实性。 定期检查核对 定期检查核对记录,确保完整准确。 金额缴纳足额 社保缴纳金额按国家法规和当地政策足额缴纳,保障项目负责人权益。确保与工资收入匹配,避免缴纳不足。如有缴费基数调整,提供调整证明材料,说明原因依据。关注缴纳情况,及时与经办机构沟通,确保金额准确。提供计算方式和明细,便于了解构成。定期核算检查,确保足额缴纳。 险种覆盖全面 社保缴纳记录涵盖养老保险、医疗保险等国家规定险种,体现全面保障。确保各险种缴纳正常,如有未缴或不足情况,提供说明和解决方案。关注政策变化,及时调整险种,确保覆盖全面。提供缴纳比例和金额明细,便于了解情况。定期检查核对,确保险种覆盖无遗漏。 记录与合同匹配 社保缴纳记录与劳动合同社保条款匹配,证明按约定缴纳。确保缴纳时间、金额、险种等信息一致,避免矛盾差异。如有合同变更或政策调整,及时更新记录并提供证明材料。投标文件说明匹配情况,方便评标委员会审核。定期核对,确保两者一致。必要时提供对比说明,证实匹配。 机构证明可信 必要时向社保经办机构申请出具缴纳证明,证明加盖公章,具有可信度。确保内容准确无误,与记录一致。注明有效期,确保时效。提供经办机构联系方式,方便核实真实性。选择正规可靠机构出具证明。投标文件清晰展示证明,增强可信度。 记录更新及时 项目 详情 及时更新要求 及时更新社保缴纳记录,反映最新情况,确保时效。 政策与人员变动应对 关注政策变化和人员变动,及时调整记录。 异常情况处理 如有缴纳异常,及时查明原因处理,更新记录。 定期检查维护 定期检查维护记录,确保准确完整。 更新机制流程 提供更新机制和流程,说明保证及时更新方法。 投标文件说明 投标文件说明更新情况,方便了解最新缴纳信息。 社保账户信息 账户号码准确 社保账户号码准确无误,与经办机构登记信息一致,确保费用正确缴纳。避免号码错误遗漏,以免影响待遇享受。如有变更,及时办理手续并提供证明材料。关注保密性,避免泄露导致安全问题。提供经办机构网站、手机APP等查询方式,方便核实准确性。定期检查核对,确保无误。 开户银行合规 项目 详情 银行规定遵循 社保账户开户银行符合经办机构规定要求,确保信誉可靠。 正规银行选择 选择正规合法银行开户,避免不规范或有风险银行。 合作关系要求 确保银行与经办机构有良好合作关系,便于费用缴纳结算。 变更手续办理 如有变更,及时办理手续并提供证明材料。 服务质量关注 关注银行服务质量和效率,确保业务顺利办理。 投标文件说明 投标文件说明选择情况和原因,方便评标委员会理解审核。 信息与记录一致 项目 详情 信息一致要求 社保账户信息与缴纳记录和劳动合同信息一致,避免差异矛盾。 关键信息相符 确保姓名、身份证号等关键信息与其他材料相符。 变更手续办理 如有信息变更,及时办理手续并更新材料。 投标文件说明 投标文件说明一致性情况,方便查阅审核。 定期核对检查 定期核对信息和材料,确保一致。 对比说明提供 必要时提供对比说明,证实一致性。 账户证明有效 项目 详情 证明申请获取 必要时向社保经办机构申请出具账户证明,证明加盖公章,具有有效性。 内容准确要求 确保证明内容准确无误,与账户信息一致。 有效期注明 注明有效期,确保时效。 查询方式提供 提供经办机构网站、手机APP等查询方式,方便核实真实性。 保管使用注意 关注保管使用,避免证明丢失被盗用。 投标文件展示 投标文件清晰展示证明,增强可信度。 账户安全保密 项目 详情 安全保密措施 采取措施保护社保账户信息安全保密,避免泄露。 密码设置管理 设置强密码和安全问题,定期更换,确保账户安全。 信息透露避免 不随意透露账户信息,防止被盗用。 异常情况关注 关注异常交易和登录情况,及时发现处理安全问题。 问题处理方式 如有安全问题,及时向经办机构和银行报告并处理。 投标文件说明 投标文件说明安全保密措施和承诺,增强评标委员会信心。 信息展示清晰 投标文件清晰展示社保账户信息,采用规范格式排版,避免混乱难读。标注说明重要信息,突出关键内容。必要时以附件形式附后,方便查阅。关注完整性准确性,确保评标委员会获取全面信息。说明展示方式和目的,便于理解使用。 社保政策合规 法规遵循严格 严格遵守《中华人民共和国社会保险法》等国家和地方社保法规,确保缴纳行为合法。了解法规具体要求,如缴纳基数、比例和时间等。按规定为项目负责人办理登记、申报和缴纳手续,避免违法。如有违规,承担责任并及时整改。关注法规修订变化,及时调整政策流程,保持合规。投标文件说明遵循情况和承诺,增强评标委员会信任。 政策调整及时 关注社保政策变化,及时了解调整内容要求,确保缴纳行为符合最新政策。建立跟踪机制,定期收集分析政策信息,为调整提供依据。及时调整缴纳标准和方式,如基数、比例等,确保与政策一致。涉及负责人权益调整,及时说明解释。关注时间节点和实施要求,按时完成调整。投标文件说明应对措施和经验,增强评标委员会认可。 自查审核定期 定期自查审核公司社保缴纳情况,建立制度,明确内容、方法和频率。全面审核记录、账户信息和金额等,确保无错误遗漏。发现问题及时制定整改措施并跟踪落实。定期总结分析结果,提出改进建议,完善管理工作。投标文件说明自查审核情况和结果,增强评标委员会了解。 专业咨询指导 必要时咨询专业社保顾问或律师,解读指导政策,确保缴纳行为合规。选择经验丰富、知识专业的顾问或律师,获取准确建议。定期沟通,了解最新动态和解答问题。根据意见建议及时调整政策流程。投标文件说明重视合作情况,增强评标委员会对专业性的认可。提供咨询报告、顾问意见等证明材料,证实接受专业指导。 合规重视承诺 投标文件说明对社保政策合规的重视和承诺,表明严格遵守法规政策。强调建立健全管理制度,加强缴纳工作管理监督。承诺为负责人提供合法合规待遇,保障权益。如有违规,承担责任后果并及时整改。说明持续关注政策变化,及时调整管理工作。展示合规文化和价值观,增强评标委员会信任。 合规证明材料 提供社保政策文件、合规审查报告等证明材料,证实缴纳行为符合政策要求。确保证明材料真实有效,与缴纳情况和政策遵循相关,支持合规声明。投标文件清晰展示材料,便于评标委员会审核。必要时公证认证,增强证明力。关注时效性,及时更新补充,反映最新合规情况。 负责人类似项目经验 村庄规划编制项目经验 多村合并编制经验 合并规划流程把控 在多村合并编制项目中,可精准把控从前期调研到最终成果交付的全流程。组织专业团队深入各村,与村民沟通,了解其意愿和诉求,收集详细基础资料,为规划编制提供数据支撑。充分协调各方利益,确保规划方案既符合整体发展战略,又能满足各村实际需求。严格遵循相关技术导则和规范,保证规划的科学性和合理性。 流程阶段 具体工作 目标效果 前期调研 深入各村收集资料,了解村民意愿 为规划提供数据支撑 方案编制 协调各方利益,遵循规范 确保规划科学合理 成果交付 严格审核,按时交付 满足项目要求 资源整合规划能力 具备整合多村资源的能力,涵盖土地、产业、基础设施等方面。根据各村资源优势和发展潜力...
湟中区2025年129个村庄规划编制项目投标方案.docx
下载提示

1.本文档仅提供部分内容试读;

2.支付并下载文件,享受无限制查看;

3.本网站所提供的标准文本仅供个人学习、研究之用,未经授权,严禁复制、发行、汇编、翻译或网络传播等,侵权必究;

4.左侧添加客服微信获取帮助;

5.本文为word版本,可以直接复制编辑使用。


这个人很懒,什么都没留下
未认证用户 查看用户
该文档于 上传
×
精品标书制作
百人专家团队
擅长领域:
工程标 服务标 采购标
16852
已服务主
2892
中标量
1765
平台标师
扫码添加客服
客服二维码
咨询热线:192 3288 5147
公众号
微信客服
客服