文库 服务类投标方案 规划设计

广州市城市规划展览中心广州全域沙盘效果提升项目投标方案.docx

DOCX   882页   下载863   2025-08-29   浏览58   收藏27   点赞90   评分-   546845字   198.00

AI慧写标书

十分钟千页标书高效生成

温馨提示:当前文档最多只能预览 15 页,若文档总页数超出了 15 页,请下载原文档以浏览全部内容。
广州市城市规划展览中心广州全域沙盘效果提升项目投标方案.docx 第1页
广州市城市规划展览中心广州全域沙盘效果提升项目投标方案.docx 第2页
广州市城市规划展览中心广州全域沙盘效果提升项目投标方案.docx 第3页
广州市城市规划展览中心广州全域沙盘效果提升项目投标方案.docx 第4页
广州市城市规划展览中心广州全域沙盘效果提升项目投标方案.docx 第5页
广州市城市规划展览中心广州全域沙盘效果提升项目投标方案.docx 第6页
广州市城市规划展览中心广州全域沙盘效果提升项目投标方案.docx 第7页
广州市城市规划展览中心广州全域沙盘效果提升项目投标方案.docx 第8页
广州市城市规划展览中心广州全域沙盘效果提升项目投标方案.docx 第9页
广州市城市规划展览中心广州全域沙盘效果提升项目投标方案.docx 第10页
广州市城市规划展览中心广州全域沙盘效果提升项目投标方案.docx 第11页
广州市城市规划展览中心广州全域沙盘效果提升项目投标方案.docx 第12页
广州市城市规划展览中心广州全域沙盘效果提升项目投标方案.docx 第13页
广州市城市规划展览中心广州全域沙盘效果提升项目投标方案.docx 第14页
广州市城市规划展览中心广州全域沙盘效果提升项目投标方案.docx 第15页
剩余867页未读, 下载浏览全部

开通会员, 优惠多多

6重权益等你来

首次半价下载
折扣特惠
上传高收益
特权文档
AI慧写优惠
专属客服
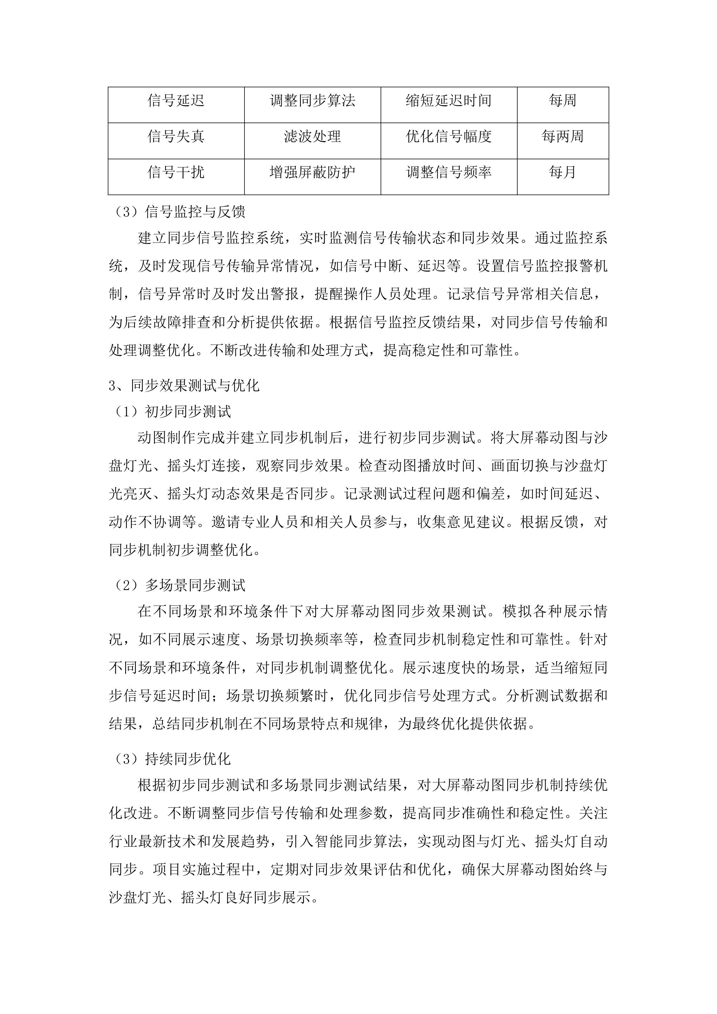
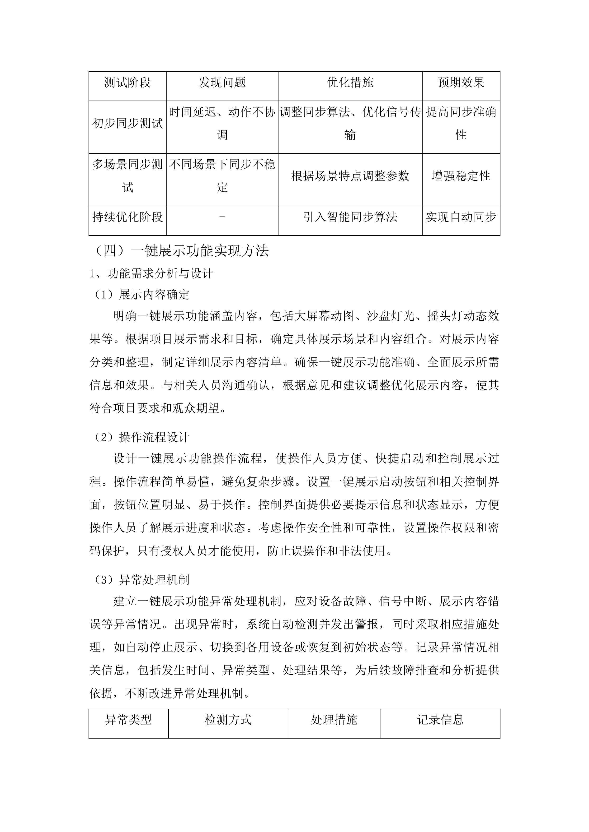
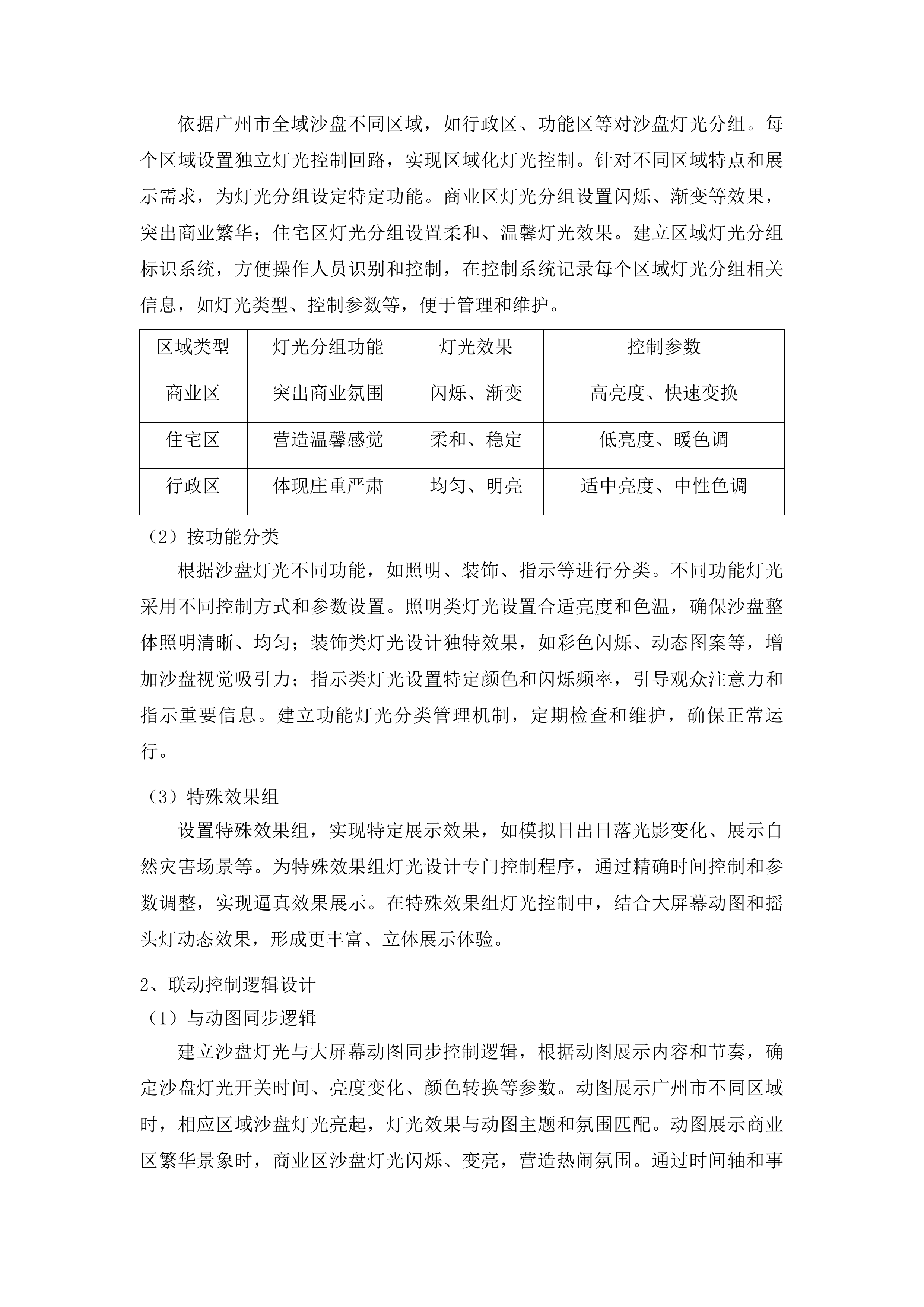
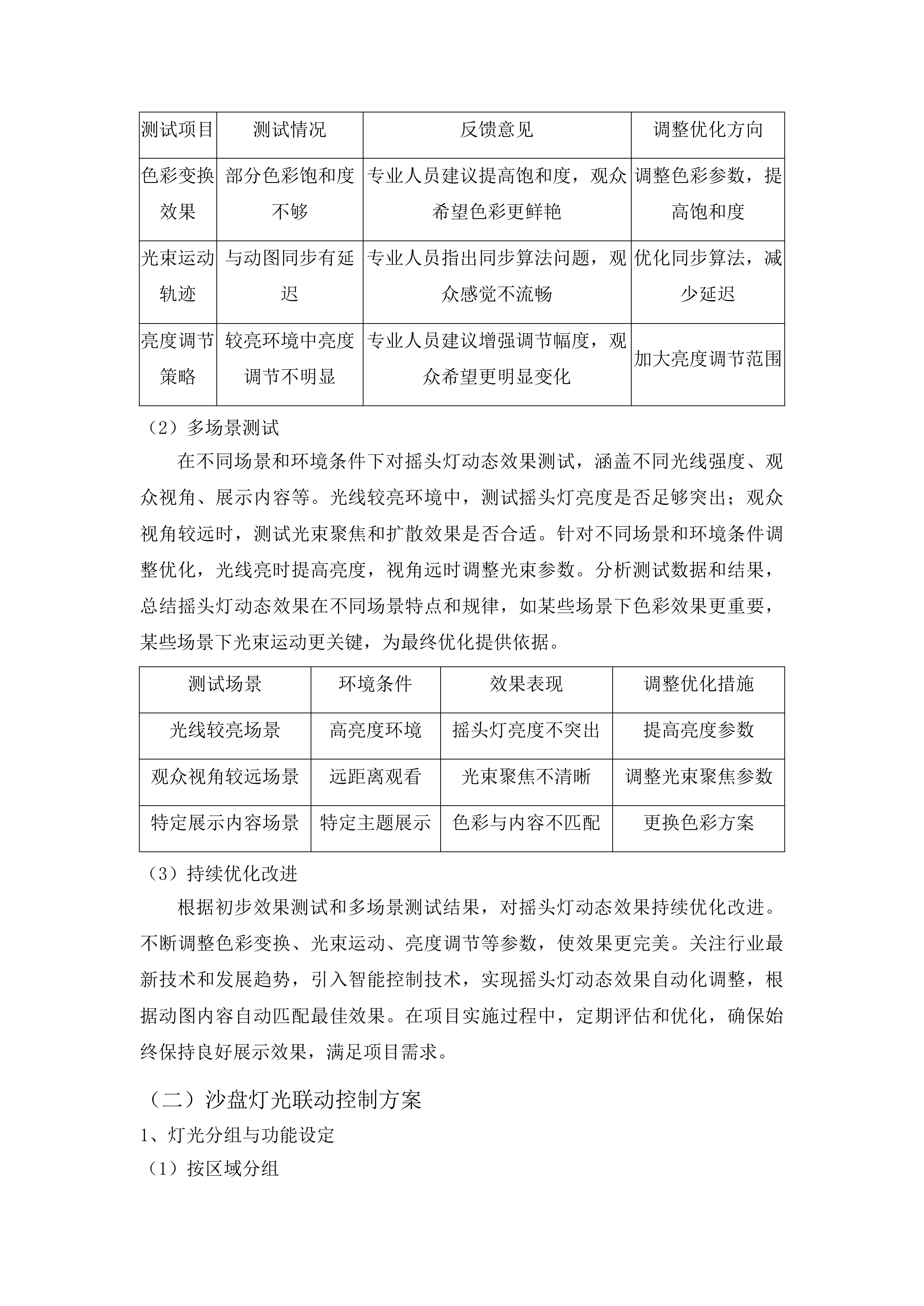
广州市城市规划展览中心广州全域沙盘效果提升项目投标方案 第一章 多媒体展示提升方案 6 第一节 实施方案制定 6 一、 多媒体联动展示方案 6 二、 项目实施阶段划分 17 三、 项目时间节点安排 33 四、 执行保障措施制定 44 第二节 动图脚本构思 55 一、 主题内容设计 55 二、 脚本技术规范 67 三、 视觉效果设计 77 四、 功能实现方案 87 第三节 工作流程设计 98 一、 完整工作流程规划 98 二、 节点评审机制设计 113 三、 现场安全控制措施 117 四、 异常情况应对流程 125 五、 流程可视化设计 139 第二章 实体模型更新方案 158 第一节 实施方案 158 一、 中心城区片区更新规划 158 二、 项目实施全流程管控 179 三、 时间节点进度安排 200 第二节 模型设计 218 一、 整体风格与比例尺规范 218 二、 重点建筑建模标准 233 三、 设计成果交付要求 248 第三节 模型制作 264 一、 模型材料选用标准 264 二、 制作工艺质量控制 278 三、 制作流程管理 296 第四节 施工流程 309 一、 现场施工组织方案 310 二、 施工质量验收标准 323 三、 施工文档管理 343 第五节 实施内容完善性 349 一、 方案完整性保障 349 二、 成果可持续性设计 360 三、 实施质量监控 366 第三章 沙盘整体提升设计方案 390 第一节 空间联系展示 390 一、 市域范围外信息增补 390 二、 实体模型与多媒体联动 400 第二节 观展流线优化 409 一、 全馆布局动线规划 410 二、 流线体验提升措施 427 第三节 可持续更新机制 449 一、 模块化设计架构 449 二、 长效维护管理体系 463 第四节 成本控制策略 467 一、 资源优化配置方案 467 二、 预算动态管控措施 483 第五节 施工周期管理 501 一、 阶段工作计划安排 501 二、 关键节点保障措施 519 第四章 灯光控制系统优化及程序调试方案 536 第一节 灯光系统优化设计 536 一、 控制模块电箱部署位置优化 536 二、 控制模块选型标准 547 三、 关键软硬件双备份配置 561 四、 重要接待故障应急保障 577 第二节 灯光程序调试方案 598 一、 影片联动灯光编程设计 598 二、 控制程序功能实现 609 三、 预设程序录入管理 618 四、 大规模调试实施计划 639 第三节 日常灯光调试响应 643 一、 程序故障调试处理 643 二、 摇头灯维修后调试 654 三、 日常调试时效保障 662 四、 调试过程记录管理 675 第四节 故障应急操作指引 691 一、 系统故障应急处理流程 691 二、 双备份系统切换操作 706 三、 应急工具清单配置 718 四、 热切换演练实施计划 722 五、 应急联系人响应机制 734 第五章 信息安全方案 750 第一节 信息安全合规 750 一、 法律法规遵循机制 750 二、 信息内容审核体系 762 第二节 网络安全防护 767 一、 访问权限控制策略 767 二、 数据安全保障措施 784 三、 控制系统安全优化 798 第三节 资料保密管理 802 一、 保密管理制度建设 803 二、 保密协议签署流程 817 第四节 知识产权保障 833 一、 版权来源证明体系 833 二、 素材使用台账管理 853 第五节 成果归属说明 858 一、 技术成果归属界定 858 二、 成果移交管理规范 877 多媒体展示提升方案 实施方案制定 多媒体联动展示方案 摇头灯动态效果设计 动态效果模式规划 色彩变换效果 依据广州市不同区域特色与文化内涵,摇头灯设定多种色彩变换效果。如历史文化区采用暖黄色调,象征厚重历史沉淀;现代商业区用冷蓝色调,凸显科技与活力。色彩变换有快速与缓慢两种模式,快速变换营造活跃氛围,用于展示繁华场景;缓慢变换带来舒缓感觉,适合介绍文化区域。还设置色彩渐变效果,结合展示阶段和主题,让观众直观感受广州市空间格局变化发展。设计色彩闪烁效果,在重要地标建筑或关键区域展示时,色彩闪烁吸引观众注意,突出重点内容。 区域类型 色彩基调 变换模式 适用场景 历史文化区 暖黄色调 缓慢变换、渐变 文化介绍、历史回顾 现代商业区 冷蓝色调 快速变换、闪烁 商业展示、发展成果呈现 重要地标建筑 多种鲜明色彩 闪烁 地标突出展示 关键区域 特色色彩组合 闪烁 重点内容强调 光束运动轨迹 规划摇头灯光束运动轨迹,使其与大屏幕动图展示内容同步移动。当动图展示广州市交通线路时,光束沿线路移动,增强展示直观性。设计光束旋转、摆动等运动方式,根据不同展示场景和氛围调整速度和幅度。在繁华商业区展示场景,光束快速旋转摆动,营造活跃动态氛围;在安静住宅区展示时,光束缓慢摆动,展现宁静感觉。设置光束聚焦和扩散效果,展示重要区域或细节内容时,光束聚焦突出重点;营造整体氛围时,光束扩散增加展示广度和深度。 亮度调节策略 根据展示环境光线条件和内容需要,实时调节摇头灯亮度。较暗环境中,适当提高亮度,确保观众清晰看到展示内容;较亮环境中,降低亮度,避免光线过强干扰观众。结合大屏幕动图亮度变化同步调节,动图展示较亮区域时,提高摇头灯亮度;展示较暗区域时,降低亮度,使整体展示效果协调。设置亮度渐变效果,在展示内容转换或过渡时,通过亮度渐变让观众视觉感受平滑,避免明显亮度突变。 环境光线条件 动图亮度情况 摇头灯亮度调节方式 效果说明 较暗 较亮区域展示 提高亮度至合适值 突出展示内容,与动图协调 较暗 较暗区域展示 适当降低亮度 避免光线过强,保持整体协调 较亮 较亮区域展示 适度提高亮度 与环境和动图匹配 较亮 较暗区域展示 大幅降低亮度 避免光线冲突,保证展示效果 内容转换过渡 - 亮度渐变 使视觉感受平滑 与动图内容适配 场景对应设计 针对大屏幕动图不同场景,设计摇头灯对应动态效果。动图展示广州市夜晚景观时,摇头灯模拟星空闪烁效果,营造宁静浪漫氛围;展示白天景象时,呈现明亮柔和光线,体现城市活力。根据动图中不同区域特点和重要性调整效果,重点区域如地标建筑、商业中心,设置突出明显动态效果吸引观众注意力;次要区域设置柔和低调效果,避免喧宾夺主。在动图展示不同阶段,如开场、高潮、结尾,设计不同摇头灯动态效果,增强展示节奏感和吸引力。开场阶段,摇头灯以温和色彩和缓慢运动开启展示;高潮阶段,增加亮度和动态变化,突出重点;结尾阶段,逐渐减弱效果,给观众留下回味。 节奏同步规划 分析大屏幕动图展示节奏,包括画面切换速度、内容展示时长等,使摇头灯动态效果与之同步。动图快速切换画面时,摇头灯色彩变换和光束运动加快;展示静态内容时,动态效果减缓。根据动图音乐或音效节奏调整,音乐高潮部分,增加摇头灯亮度和动态变化;舒缓部分,降低亮度和动态变化,使视听效果统一。设置摇头灯动态效果提前量和延迟量,确保在动图关键节点准确呈现效果,增强展示协调性和一致性。 动图节奏情况 音乐音效情况 摇头灯动态效果调整 效果目标 画面快速切换 高潮部分 加快色彩变换和光束运动,增加亮度 与动图节奏和音乐氛围同步 画面快速切换 舒缓部分 加快色彩变换和光束运动,适度降低亮度 保持节奏同步,避免过于强烈 展示静态内容 高潮部分 减缓动态效果,适当提高亮度 突出音乐氛围,与动图互补 展示静态内容 舒缓部分 大幅减缓动态效果,降低亮度 营造安静氛围,与整体协调 关键节点 - 根据提前量和延迟量准确呈现效果 增强展示协调性和一致性 效果实时调整 建立实时监测系统,对大屏幕动图展示内容和摇头灯动态效果实时监测。动图展示内容变化时,及时调整摇头灯动态效果,确保同步。根据观众反馈和实际展示效果实时调整,若观众对某些效果不满意或认为不够突出,及时修改优化。设置手动调整功能,应对设备故障、展示内容临时变更等特殊情况,通过手动方式快速调整,保证展示顺利进行。 效果测试与优化 初步效果测试 摇头灯动态效果设计完成后,进行初步效果测试。模拟实际展示环境和内容,观察效果是否符合设计要求,能否与大屏幕动图良好配合。邀请专业人员和部分观众参与,收集意见建议。专业人员从技术和艺术角度评估,观众从观看体验反馈。根据反馈对效果初步调整优化,如调整色彩、运动速度等。记录测试过程数据和问题,为后续深入测试和优化提供参考,包括色彩偏差、运动不协调等问题。 测试项目 测试情况 反馈意见 调整优化方向 色彩变换效果 部分色彩饱和度不够 专业人员建议提高饱和度,观众希望色彩更鲜艳 调整色彩参数,提高饱和度 光束运动轨迹 与动图同步有延迟 专业人员指出同步算法问题,观众感觉不流畅 优化同步算法,减少延迟 亮度调节策略 较亮环境中亮度调节不明显 专业人员建议增强调节幅度,观众希望更明显变化 加大亮度调节范围 多场景测试 在不同场景和环境条件下对摇头灯动态效果测试,涵盖不同光线强度、观众视角、展示内容等。光线较亮环境中,测试摇头灯亮度是否足够突出;观众视角较远时,测试光束聚焦和扩散效果是否合适。针对不同场景和环境条件调整优化,光线亮时提高亮度,视角远时调整光束参数。分析测试数据和结果,总结摇头灯动态效果在不同场景特点和规律,如某些场景下色彩效果更重要,某些场景下光束运动更关键,为最终优化提供依据。 测试场景 环境条件 效果表现 调整优化措施 光线较亮场景 高亮度环境 摇头灯亮度不突出 提高亮度参数 观众视角较远场景 远距离观看 光束聚焦不清晰 调整光束聚焦参数 特定展示内容场景 特定主题展示 色彩与内容不匹配 更换色彩方案 持续优化改进 根据初步效果测试和多场景测试结果,对摇头灯动态效果持续优化改进。不断调整色彩变换、光束运动、亮度调节等参数,使效果更完美。关注行业最新技术和发展趋势,引入智能控制技术,实现摇头灯动态效果自动化调整,根据动图内容自动匹配最佳效果。在项目实施过程中,定期评估和优化,确保始终保持良好展示效果,满足项目需求。 沙盘灯光联动控制方案 灯光分组与功能设定 按区域分组 依据广州市全域沙盘不同区域,如行政区、功能区等对沙盘灯光分组。每个区域设置独立灯光控制回路,实现区域化灯光控制。针对不同区域特点和展示需求,为灯光分组设定特定功能。商业区灯光分组设置闪烁、渐变等效果,突出商业繁华;住宅区灯光分组设置柔和、温馨灯光效果。建立区域灯光分组标识系统,方便操作人员识别和控制,在控制系统记录每个区域灯光分组相关信息,如灯光类型、控制参数等,便于管理和维护。 区域类型 灯光分组功能 灯光效果 控制参数 商业区 突出商业氛围 闪烁、渐变 高亮度、快速变换 住宅区 营造温馨感觉 柔和、稳定 低亮度、暖色调 行政区 体现庄重严肃 均匀、明亮 适中亮度、中性色调 按功能分类 根据沙盘灯光不同功能,如照明、装饰、指示等进行分类。不同功能灯光采用不同控制方式和参数设置。照明类灯光设置合适亮度和色温,确保沙盘整体照明清晰、均匀;装饰类灯光设计独特效果,如彩色闪烁、动态图案等,增加沙盘视觉吸引力;指示类灯光设置特定颜色和闪烁频率,引导观众注意力和指示重要信息。建立功能灯光分类管理机制,定期检查和维护,确保正常运行。 特殊效果组 设置特殊效果组,实现特定展示效果,如模拟日出日落光影变化、展示自然灾害场景等。为特殊效果组灯光设计专门控制程序,通过精确时间控制和参数调整,实现逼真效果展示。在特殊效果组灯光控制中,结合大屏幕动图和摇头灯动态效果,形成更丰富、立体展示体验。 联动控制逻辑设计 与动图同步逻辑 建立沙盘灯光与大屏幕动图同步控制逻辑,根据动图展示内容和节奏,确定沙盘灯光开关时间、亮度变化、颜色转换等参数。动图展示广州市不同区域时,相应区域沙盘灯光亮起,灯光效果与动图主题和氛围匹配。动图展示商业区繁华景象时,商业区沙盘灯光闪烁、变亮,营造热闹氛围。通过时间轴和事件触发机制,实现精确同步,在动图关键帧和重要时刻,及时调整沙盘灯光状态,确保展示效果一致。 动图展示内容 对应区域沙盘灯光状态 灯光效果 同步触发机制 商业区繁华景象 亮起 闪烁、变亮 动图关键帧触发 住宅区宁静场景 亮起 柔和、稳定 动图对应画面展示时触发 行政区庄重展示 亮起 均匀、明亮 动图相关内容出现时触发 摇头灯协同逻辑 设计沙盘灯光与摇头灯协同控制逻辑,考虑摇头灯动态效果和光束覆盖范围,合理安排沙盘灯光亮灭和亮度变化,避免冲突或不协调。摇头灯光束照射到沙盘某区域时,该区域沙盘灯光适当调暗或关闭,突出摇头灯效果;光束离开时,沙盘灯光恢复正常亮度。通过编程实现动态配合,根据展示内容和节奏,使两者效果相互补充、增强,营造生动、立体展示场景。 摇头灯状态 沙盘灯光对应调整 协同效果目标 光束照射某区域 该区域灯光调暗或关闭 突出摇头灯效果 光束离开某区域 该区域灯光恢复正常亮度 保持整体协调 摇头灯动态变化 沙盘灯光相应调整亮度和亮灭 相互补充、增强效果 场景切换逻辑 制定沙盘灯光在不同场景切换时控制逻辑,根据展示不同阶段和主题,设计多种灯光场景模式,如白天场景、夜晚场景、节日场景等。场景切换时,通过预设程序自动调整沙盘灯光状态,实现平滑过渡。从白天场景切换到夜晚场景时,逐渐降低整体灯光亮度,增加夜景灯光亮度和色彩。设置场景切换触发条件和时间间隔,根据实际展示需求灵活调整,可通过手动控制、定时控制或与其他设备联动触发。 控制系统搭建与调试 硬件系统搭建 选择合适灯光控制硬件设备,如控制器、驱动器、传感器等,构建沙盘灯光联动控制系统。确保硬件设备性能稳定、可靠性高,满足项目需求。按照设计方案进行硬件设备安装和连接,保证线路连接正确、牢固。做好硬件设备防护和接地处理,防止电气故障和安全事故发生。对硬件系统初步调试和测试,检查设备运行状态和参数设置是否正常,发现问题及时排查解决,确保正常工作。 软件系统开发 开发专门沙盘灯光联动控制软件,实现对沙盘灯光集中控制和管理。软件具备友好操作界面,方便操作人员进行参数设置、场景切换、实时监控等操作。在软件中实现灯光分组、联动控制逻辑等功能,通过编程将设计好控制策略转化为具体控制程序。支持软件远程升级和维护,以便及时更新和优化控制功能。对软件系统测试和验证,确保功能正确性和稳定性。邀请专业人员和操作人员参与测试,收集反馈意见,对软件改进完善。 系统联合调试 将硬件系统和软件系统联合调试,确保通信和协同工作正常。检查灯光控制准确性和稳定性,验证联动控制逻辑有效性。联合调试过程中,模拟各种展示场景和情况,对系统全面测试。发现问题及时调整优化,确保系统在各种情况下都能实现良好灯光联动控制效果。邀请相关人员对联合调试结果评估验收,根据反馈意见进行最后完善改进,确保正式投入使用。 大屏幕动图同步机制 动图制作标准与规范 分辨率与清晰度要求 严格按6000×1830像素分辨率要求制作大屏幕动图,确保展示清晰度达4K及以上。制作中选用高质量图像素材和先进制作工具,保证画面清晰细腻。对动图进行分辨率和清晰度测试,使用专业检测软件检查在不同设备和环境下显示效果。发现问题及时调整优化,确保始终满足要求。建立质量控制机制,对制作完成动图严格审核验收,不符合要求不允许使用。 色彩与视觉效果规范 制定动图色彩规范,确保画面彩色饱和度适中、对比度合理、图像层次丰富。根据广州市特色和展示主题,选择合适色彩方案,准确传达信息和营造氛围。制作过程中,运用专业色彩调整工具精细调整画面色彩。进行色彩一致性测试,确保在不同设备和环境下色彩显示效果一致。设计动图视觉效果,如动效时间轴、关键帧等,使画面有良好节奏感和吸引力。通过合理运用动画技巧和特效,增强视觉冲击力。 分层设计与元素管理 采用分层设计方法制作动图,将不同元素和内容分别放置在不同图层。便于编辑、修改和管理,也利于实现与沙盘灯光、摇头灯联动展示。对动图中元素分类和命名,建立清晰元素管理体系。制作和修改动图时,能快速准确找到所需元素,提高工作效率。设置图层透明度、混合模式等参数,使动图不同元素相互融合、衬托,营造丰富、立体视觉效果。 图层类型 元素分类 管理方式 参数设置 背景图层 城市背景元素 集中分类管理 适当透明度 建筑图层 建筑模型元素 按区域分类管理 正常混合模式 动态元素图层 交通、人流等元素 按动效类型分类管理 特殊混合模式 同步信号传输与处理 信号传输方式选择 选择稳定、可靠信号传输方式,确保大屏幕动图与沙盘灯光、摇头灯同步信号准确、及时传输。采用有线传输方式,如以太网、光纤等,保证信号传输稳定性和高速性。考虑信号传输距离和环境因素,合理选择传输设备和线路。对传输线路进行屏蔽和防护处理,减少信号干扰和衰减。建立信号传输备份机制,主传输线路故障时,自动切换到备用线路,确保同步信号连续传输。 信号处理与校准 对同步信号处理和校准,确保准确性和一致性。信号传输中可能出现延迟、失真等问题,通过信号处理设备校正。使用专业信号处理软件和工具,分析和调整同步信号。根据实际情况,设置信号延迟时间、幅度等参数,使同步信号与动图、灯光和摇头灯实际运行情况匹配。定期对同步信号校准和测试,检查传输质量和同步效果。发现问题及时调整优化,确保准确无误。 信号问题类型 处理措施 校准参数设置 测试周期 信号延迟 调整同步算法 缩短延迟时间 每周 信号失真 滤波处理 优化信号幅度 每两周 信号干扰 增强屏蔽防护 调整信号频率 每月 信号监控与反馈 建立同步信号监控系统,实时监测信号传输状态和同步效果。通过监控系统,及时发现信号传输异常情况,如信号中断、延迟等。设置信号监控报警机制,信号异常时及时发出警报,提醒操作人员处理。记录信号异常相关信息,为后续故障排查和分析提供依据。根据信号监控反馈结果,对同步信号传输和处理调整优化。不断改进传输和处理方式,提高稳定性和可靠性。 同步效果测试与优化 初步同步测试 动图制作完成并建立同步机制后,进行初步同步测试。将大屏幕动图与沙盘灯光、摇头灯连接,观察同步效果。检查动图播放时间、画面切换与沙盘灯光亮灭、摇头灯动态效果是否同步。记录测试过程问题和偏差,如时间延迟、动作不协调等。邀请专业人员和相关人员参与,收集意见建议。根据反馈,对同步机制初步调整优化。 多场景同步测试 在不同场景和环境条件下对大屏幕动图同步效果测试。模拟各种展示情况,如不同展示速度、场景切换频率等,检查同步机制稳定性和可靠性。针对不同场景和环境条件,对同步机制调整优化。展示速度快的场景,适当缩短同步信号延迟时间;场景切换频繁时,优化同步信号处理方式。分析测试数据和结果,总结同步机制在不同场景特点和规律,为最终优化提供依据。 持续同步优化 根据初步同步测试和多场景同步测试结果,对大屏幕动图同步机制持续优化改进。不断调整同步信号传输和处理参数,提高同步准确性和稳定性。关注行业最新技术和发展趋势,引入智能同步算法,实现动图与灯光、摇头灯自动同步。项目实施过程中,定期对同步效果评估和优化,确保大屏幕动图始终与沙盘灯光、摇头灯良好同步展示。 测试阶段 发现问题 优化措施 预期效果 初步同步测试 时间延迟、动作不协调 调整同步算法、优化信号传输 提高同步准确性 多场景同步测试 不同场景下同步不稳定 根据场景特点调整参数 增强稳定性 持续优化阶段 - 引入智能同步算法 实现自动同步 一键展示功能实现方法 功能需求分析与设计 展示内容确定 明确一键展示功能涵盖内容,包括大屏幕动图、沙盘灯光、摇头灯动态效果等。根据项目展示需求和目标,确定具体展示场景和内容组合。对展示内容分类和整理,制定详细展示内容清单。确保一键展示功能准确、全面展示所需信息和效果。与相关人员沟通确认,根据意见和建议调整优化展示内容,使其符合项目要求和观众期望。 操作流程设计 设计一键展示功能操作流程,使操作人员方便、快捷启动和控制展示过程。操作流程简单易懂,避免复杂步骤。设置一键展示启动按钮和相关控制界面,按钮位置明显、易于操作。控制界面提供必要提示信息和状态显示,方便操作人员了解展示进度和状态。考虑操作安全性和可靠性,设置操作权限和密码保护,只有授权人员才能使用,防止误操作和非法使用。 异常处理机制 建立一键展示功能异常处理机制,应对设备故障、信号中断、展示内容错误等异常情况。出现异常时,系统自动检测并发出警报,同时采取相应措施处理,如自动停止展示、切换到备用设备或恢复到初始状态等。记录异常情况相关信息,包括发生时间、异常类型、处理结果等,为后续故障排查和分析提供依据,不断改进异常处理机制。 异常类型 检测方式 处理措施 记录信息 设备故障 系统自动监测 切换到备用设备 发生时间、故障设备 信号中断 信号监控系统 尝试重新连接 中断时间、信号源 展示内容错误 人工检查和系统校验 恢复到初始状态 错误内容、发生位置 系统集成与编程实现 硬件系统集成 将大屏幕动图展示设备、沙盘灯光控制系统、摇头灯控制系统等硬件设备集成,确保协同工作。选择合适接口和通信协议,实现硬件设备互联互通。对硬件系统调试和测试,检查设备连接和通信是否正常。发现问题及时排查解决,确保稳定运行。集成过程中,考虑设备扩展性和兼容性,为后续功能升级和设备添加预留空间。 软件编程开发 开发一键展示功能控制软件,实现对大屏幕动图、沙盘灯光、摇头灯集中控制。使用编程语言和开发工具编写控制程序,实现一键启动、暂停、停止等功能。软件中实现展示内容加载和切换,根据预设展示顺序和时间间隔,自动控制动图播放、灯光亮灭和摇头灯动态效果。对软件测试和优化,确保功能正确性和稳定性。邀请专业人员和操作人员参与测试,收集反馈意见,改进完善软件。 软件功能 实现方式 测试内容 优化方向 一键启动 编程实现 启动响应时间 提高响应速度 展示内容切换 预设顺序和时间间隔控制 切换准确性 优化切换算法 暂停和停止 编程实现 操作响应 增强稳定性 系统联调与优化 将硬件系统和软件系统联合调试,确保一键展示功能正常运行。检查系统响应速度、同步效果和稳定性,验证功能实现情况。联调过程中,模拟各种操作情况和异常情况,对系统全面测试。发现问题及时调整优化,确保在各种情况下都能实现良好一键展示效果。邀请相关人员对联调结果评估验收,根据反馈意见进行最后完善改进,确保正式投入使用。 功能测试与验证 功能完整性测试 对一键展示功能进行完整性测试,检查是否涵盖所有预定展示内容和操作流程。验证一键启动后,大屏幕动图、沙盘灯光、摇头灯是否按预设顺序和效果展示。测试暂停、停止等操作是否正常工作。展示过程中,随时按下暂停或停止按钮,检查系统是否及时响应并停止展示。邀请专业人员和相关人员参与,收集意见建议。根据反馈,对功能调整优化,确保完整性和准确性。 稳定性与可靠性测试 进行一键展示功能稳定性和可靠性测试,模拟长时间连续展示过程,检查系统是否稳定运行。观察展示过程中是否出现卡顿、死机、同步失调等问题。在不同环境条件下,如高温、低温、潮湿等进行测试,检查系统在恶劣环境下可靠性和稳定性。对测试过程中出现的问题记录和分析,找出原因并改进。通过不断测试和优化,提高稳定性和可靠性。 用户体验评估 邀请实际操作人员和观众对一键展示功能进行用户体验评估。收集对操作流程、展示效果、界面设计等方面意见建议。根据评估结果,对一键展示功能优化改进,如简化操作流程、调整展示效果、优化界面设计等,提高用户满意度和体验感。持续关注用户反馈和需求,不断升级完善功能,更好满足期望和项目需求。 项目实施阶段划分 前期需求调研分析 收集多媒体展示需求 明确展示效果期望 在收集多媒体展示需求时,会详细记录采购人对联动展示效果的具体要求。例如灯光方面,会关注颜色的搭配、亮度的变化情况,像是否需要在特定时刻呈现出明亮的灯光以突出某些区域,或者在某些场景下采用柔和的色彩营造氛围。对于动图的展示节奏,会了解采购人期望的快慢程度,以及是否有特定的停顿或加速要求。同时,会了解采购人对展示频率的期望,确定在不同时间段的展示次数和时长,比如在工作日和周末的展示安排是否不同。此外,还会收集采购人对展示内容的特殊要求,如是否需要突出某些区域或元素,例如重点展示广州市的标志性建筑或特定的发展区域。 需求类别 具体要求 详细说明 灯光效果 颜色变化 明确灯光颜色的种类和变化顺序,如从蓝色到黄色的渐变 灯光效果 亮度变化 确定不同场景下灯光的亮度值,如在展示重点区域时亮度提高50% 动图展示 展示节奏 规定动图的播放速度和停顿时间,如每5秒切换一次画面 动图展示 展示频率 制定不同时间段的展示次数和时长,如工作日上午每小时展示3次,每次5分钟 展示内容 突出区域或元素 明确需要突出展示的区域或元素,如广州市的CBD区域 收集地理信息资料 为了给动图制作提供准确的地理背景,会获取广州市的详细地理信息,包括地形、地貌、水系等。地形信息有助于呈现出广州市的高低起伏,如山脉和丘陵的分布;地貌信息能体现出城市的不同地貌特征,如平原和河谷的位置;水系信息则能展示出河流、湖泊等水域的分布情况。同时,会收集城市规划数据,如建筑分布、交通网络等,使动图能够真实反映广州市的空间格局。建筑分布数据可以让动图展示出不同区域的建筑密度和类型,交通网络数据则能呈现出道路、桥梁和地铁等交通设施的布局。此外,还会整理相关的历史资料和文化信息,为动图增添文化内涵和历史底蕴。历史资料可以展示广州市的发展历程,文化信息则能体现出当地的特色文化和传统。 评估设备运行状况 对摇头灯、沙盘灯光和大屏幕的性能进行全面测试,评估其亮度、色彩还原度、分辨率等指标。亮度方面,会测量不同区域的灯光亮度是否均匀,是否满足展示需求;色彩还原度会检查是否能够准确呈现出真实的颜色;分辨率则会确定是否达到规定的标准。同时,会检查设备的运行稳定性,记录是否存在故障或异常情况,如灯光闪烁、画面卡顿等。还会了解设备的使用年限和维护记录,为后续的设备更新或维护提供参考。例如,如果设备使用年限较长且维护记录不佳,可能需要考虑提前进行更新或加强维护。 设备名称 性能指标 评估结果 处理建议 摇头灯 亮度 部分区域亮度不足 调整灯光角度或更换灯泡 摇头灯 色彩还原度 颜色偏差较大 进行色彩校正或更换灯具 摇头灯 分辨率 符合要求 无 沙盘灯光 亮度 整体亮度均匀 无 沙盘灯光 色彩还原度 基本符合要求 定期检查 沙盘灯光 分辨率 符合要求 无 大屏幕 亮度 满足展示需求 无 大屏幕 色彩还原度 准确呈现颜色 无 大屏幕 分辨率 达到4K及以上 无 分析实体模型现状 全面检查模型状况 对实体模型进行全面检查,仔细查看建筑模型的完整性,检查是否存在破损、变形等情况。对于建筑的细节部分,如窗户、阳台等,会检查是否有缺失或损坏。同时,会检查水体和植被的状态,确保其颜色、质地和分布符合要求。水体的颜色应清澈自然,植被的质地要逼真,分布要合理。此外,还会评估底板的平整度和稳定性,确保模型的整体质量。底板不平整可能会导致模型倾斜,影响展示效果;底板不稳定则可能会在搬运或展示过程中造成模型损坏。 检查项目 检查内容 检查结果 处理建议 建筑模型 完整性 部分建筑有破损 修复或更换破损部分 建筑模型 细节部分 窗户有缺失 补充缺失的窗户 水体 颜色 颜色偏暗 调整水体颜色 水体 质地 质地不够逼真 更换水体材料 植被 分布 分布不均匀 重新布置植被 底板 平整度 局部不平整 打磨或调整底板 底板 稳定性 稳定性较差 加固底板 确定更新需求范围 根据采购人的要求和实际情况,确定实体模型更新的面积不少于100平方米。会明确需要更新的具体区域,如特定的中心城区片区。对于这些区域,会详细了解其现状和问题,以便制定合理的更新计划。同时,会制定更新计划,合理安排更新工作的进度和顺序。例如,先更新重要的建筑和区域,再进行周边环境的完善。在更新过程中,会严格按照计划进行,确保更新工作按时完成。 确保风格比例协调 分析现有实体模型的风格特点,确保更新后的模型与周边区域保持一致。会检查模型的比例尺,保证其准确性和一致性。比例尺不准确可能会导致模型与实际情况不符,影响展示效果。在更新过程中,会严格按照既定的风格和比例尺进行制作和调整。例如,建筑的高度、宽度和间距都要按照比例尺进行精确制作,风格也要与周边建筑相协调。 检查项目 检查内容 检查结果 处理建议 风格特点 与周边区域协调性 基本协调 在更新时保持一致 比例尺 准确性 部分区域存在偏差 重新测量并调整比例尺 比例尺 一致性 存在不一致情况 统一比例尺 研究沙盘整体布局 分析整体空间布局 研究市域范围外展示信息的展示方式和效果,评估其是否清晰、准确。会分析全馆的观展流线,确保游客能够顺畅地参观沙盘展示。如果观展流线不合理,可能会导致游客拥挤或迷失方向。同时,会检查沙盘与周边环境的协调性,如灯光、音效等是否搭配合理。灯光过亮或过暗都会影响展示效果,音效与展示内容不匹配也会降低游客的体验感。 分析项目 分析内容 分析结果 处理建议 展示信息 展示方式和效果 部分信息展示不清晰 调整展示方式或优化信息内容 观展流线 顺畅性 部分区域存在拥堵可能 优化流线设计 周边环境协调性 灯光搭配 灯光亮度不均匀 调整灯光布局 周边环境协调性 音效搭配 音效与展示内容不匹配 更换音效或调整音量 提出改进提升建议 针对现有布局的不足之处,提出具体的改进措施和方案。例如,如果发现展示元素不够吸引人,可以建议增加一些互动性的元素,如触摸屏幕、虚拟现实体验等。同时,会建议增加或调整某些展示元素,以增强沙盘的吸引力和互动性。还会优化观展流线,减少游客的拥挤和等待时间。例如,可以设置引导标识,合理安排参观路线。 优化沙盘整体布局 根据采购人的需求和建议,对沙盘的整体布局进行优化调整。会合理安排展示区域和通道,提高空间利用率。展示区域的大小和位置要根据展示内容和游客流量进行合理规划,通道的宽度要保证游客能够顺畅通行。同时,会确保沙盘的布局符合人体工程学原理,提升游客的观展体验。例如,展示高度要适合游客观看,操作界面要方便游客使用。 优化项目 优化内容 优化结果 处理建议 展示区域安排 空间利用率 有所提高 继续优化布局 通道设置 宽度和顺畅性 基本满足要求 定期检查通道情况 布局符合人体工程学原理 展示高度和操作界面 部分区域需要调整 调整展示高度和操作界面位置 脚本创意设计规划 构思动图脚本内容 突出展示主题 以广州市空间格局为核心,通过动图展示城市的地理特征、发展脉络等。会运用生动形象的表现手法,将复杂的空间信息以简单易懂的方式呈现给观众。例如,可以采用动画演示的方式,展示广州市的地形地貌、建筑分布和交通网络。同时,会结合采购人的需求和期望,确保动图内容具有针对性和吸引力。如果采购人希望突出某个区域的发展成就,会在动图中重点展示该区域的变化和亮点。 展示主题 展示内容 表现手法 效果预期 广州市空间格局 地理特征、发展脉络 动画演示 让观众清晰了解城市布局 特定区域发展成就 区域变化和亮点 特写镜头 突出重点区域的发展 设计分层结构 根据展示内容的不同,将动图分为多个层次,如地理背景层、建筑层、交通层等。明确各层的展示效果和相互关系,确保动图的层次感和立体感。地理背景层可以展示广州市的地形地貌,建筑层可以呈现出不同类型的建筑,交通层则能展示出道路和交通工具。同时,会合理安排各层的透明度和显示顺序,避免信息的混乱和重叠。例如,地理背景层可以设置较低的透明度,以突出建筑层和交通层的信息。 制定时间轴和关键帧 根据动图的展示节奏和流程,制定详细的动效时间轴。确定每个关键帧的展示时间和动作,如缩放、旋转、平移等。关键帧的动作要自然流畅,能够引导观众的视线。同时,会确保关键帧之间的过渡自然流畅,使动图具有良好的视觉效果。例如,在从一个场景切换到另一个场景时,可以采用渐变的方式进行过渡。 关键帧编号 展示时间 动作描述 过渡方式 1 0:00 全景展示广州市 无 2 0:10 缩放至特定区域 渐变 3 0:20 旋转展示建筑 平滑过渡 4 0:30 平移至交通网络 渐变 确定视觉效果标准 保证分辨率和清晰度 严格按照6000×1830像素的分辨率要求进行动图制作。采用先进的图像处理技术,确保动图的展示清晰度达到4K及以上。在制作过程中,会进行多次测试和调整,保证动图的视觉质量。例如,会检查动图中的文字和细节是否清晰可辨,画面是否有模糊或锯齿现象。 控制色彩和对比度 选择合适的色彩模式和调色方案,使动图的色彩饱和度适中。色彩过于鲜艳可能会导致视觉疲劳,色彩过于暗淡则会影响展示效果。会调整图像的对比度,增强画面的层次感和清晰度。通过提高对比度,可以使图像的亮部更亮,暗部更暗,突出图像的细节。同时,会进行色彩校正和优化,确保动图的色彩准确还原。例如,会检查动图中的颜色是否与实际情况相符,是否存在偏色现象。 确保内容准确和层次丰富 对动图的内容进行严格审核,确保表达准确无误。动图中的信息要真实可靠,避免出现错误或误导性内容。同时,会通过合理的分层和设计,使动图的图像层次丰富多样。不同层次的内容要相互配合,形成一个有机的整体。会避免出现信息模糊或重复的情况,提高动图的可读性和观赏性。例如,会检查动图中是否有多余的元素或重叠的信息。 审核项目 审核内容 审核结果 处理建议 内容准确性 信息真实性 部分信息需核实 核实并修正信息 图像层次丰富度 分层设计和内容配合 层次不够丰富 增加层次和内容 信息清晰度和避免重复 是否有模糊或重复信息 存在部分重复信息 删除重复信息 规划一键调出功能 设计便捷操作方式 简化一键调出功能的操作步骤,使操作人员能够轻松上手。会设计直观的操作界面,方便用户进行一键调出操作。操作界面的布局要合理,按钮的位置和大小要合适,易于用户点击。同时,会考虑不同用户的使用习惯,提供多种操作方式供选择。例如,除了传统的按钮操作,还可以提供触摸屏操作或语音控制。 操作方式 操作步骤 操作界面设计 适用用户群体 按钮操作 点击一键调出按钮 按钮位置显眼,大小适中 大多数用户 触摸屏操作 触摸屏幕上的图标 图标清晰,响应灵敏 熟悉触摸屏设备的用户 语音控制 说出指令 语音识别准确,操作方便 不方便手动操作的用户 开发自动化控制系统 运用先进的软件开发技术,开发一键调出功能的控制系统。会实现动图、摇头灯和沙盘灯光的联动控制,确保展示效果的一致性。控制系统要能够准确地控制动图的播放、摇头灯的转动和沙盘灯光的亮度变化。同时,会对控制系统进行优化和调试,提高其响应速度和稳定性。例如,会测试控制系统在不同负载下的性能,确保其能够快速响应并稳定运行。 测试优化功能稳定性 对一键调出功能进行多次测试,模拟不同的使用场景和情况。会记录测试过程中出现的问题和故障,及时进行修复和优化。例如,会模拟高并发情况下的使用场景,检查功能是否会出现卡顿或崩溃的情况。同时,会邀请用户进行试用和反馈,根据反馈意见进一步完善功能。用户的反馈可以帮助发现一些隐藏的问题,从而对功能进行针对性的优化。 测试场景 测试结果 问题描述 处理建议 正常使用场景 功能正常 无 无 高并发场景 出现卡顿现象 系统响应速度慢 优化系统性能 技术实现路径规划 选择多媒体技术方案 评估技术适用性 研究各种多媒体技术的特点和应用范围,判断其是否适用于本项目。会考虑技术的成熟度和稳定性,选择可靠的技术方案。成熟的技术通常具有更高的稳定性和兼容性,能够减少项目实施过程中的风险。同时,会结合项目的预算和时间要求,评估技术方案的可行性。如果技术方案的成本过高或实施时间过长,可能会影响项目的进度和效益。 确定技术组合 根据评估结果,确定最适合的多媒体技术组合。会考虑不同技术之间的兼容性和协同性,确保能够实现预期的展示效果。例如,动图制作技术要与摇头灯和沙盘灯光的控制技术相兼容,以实现联动展示。同时,会制定技术实施计划,明确各技术的应用步骤和时间节点。技术实施计划要合理安排,确保各项技术能够有序推进。 技术名称 应用步骤 时间节点 兼容性说明 动图制作技术 素材收集、设计制作、后期处理 第1-2个月 与灯光控制技术兼容 摇头灯控制技术 设备选型、安装调试、编程设置 第2-3个月 与动图和沙盘灯光联动 沙盘灯光控制技术 系统设计、设备安装、程序调试 第3-4个月 与其他技术协同工作 满足技术要求 确保所选技术方案能够满足动图6000×1830像素的分辨率要求。会保证技术方案能够实现4K及以上的展示清晰度。同时,会通过技术手段优化动图的视觉效果,使其符合色彩饱和度和对比度的标准。例如,会采用图像处理算法对动图进行优化,提高色彩饱和度和对比度。 搭建联动展示系统 构建硬件系统 选择合适的摇头灯、沙盘灯光和大屏幕设备,确保其性能和参数符合要求。摇头灯的亮度、颜色和角度调节范围要能够满足展示需求,沙盘灯光的分布和亮度要均匀,大屏幕的分辨率和对比度要高。会进行设备的安装和调试,保证其正常运行。在安装过程中,要注意设备的位置和角度,确保展示效果最佳。同时,会搭建硬件连接网络,实现设备之间的通信和数据传输。硬件连接网络要稳定可靠,能够保证数据的实时传输。 开发控制程序 根据联动展示的需求,开发相应的控制程序。会实现对摇头灯、沙盘灯光和大屏幕动图的精确控制,确保展示效果的一致性。控制程序要能够根据预设的参数和指令,准确地控制设备的运行。同时,会对控制程序进行优化和调试,提高其稳定性和可靠性。例如,会对控制程序进行压力测试,检查其在高负载情况下的性能。 测试优化系统 对联动展示系统进行全面测试,检查各设备之间的联动效果。会记录测试过程中出现的问题和故障,及时进行修复和优化。例如,会测试摇头灯、沙盘灯光和大屏幕动图的同步性,检查是否存在延迟或不同步的情况。同时,会邀请专业人员进行评估和指导,进一步提升系统的协调性和流畅性。专业人员的意见可以帮助发现一些潜在的问题,从而对系统进行改进。 建立数据传输网络 规划网络架构 根据项目的规模和需求,规划合理的数据传输网络架构。会考虑网络的扩展性和兼容性,为未来的升级和扩展预留空间。网络架构要能够适应不同的设备和应用场景,具有良好的扩展性。同时,会选择合适的网络拓扑结构,确保数据传输的高效性和可靠性。例如,采用星型拓扑结构可以提高网络的可靠性和可管理性。 选择网络设备和协议 选择性能优良的网络设备,如交换机、路由器等。网络设备的性能要能够满足数据传输的需求,具有较高的带宽和稳定性。会采用稳定可靠的通信协议,确保数据传输的准确性和安全性。通信协议要能够保证数据的完整性和保密性。同时,会对网络设备进行配置和调试,优化网络性能。例如,会设置合适的带宽分配和路由策略,提高网络的传输效率。 测试优化网络性能 对数据传输网络进行全面测试,检查网络的速度、稳定性和安全性。会记录测试过程中出现的问题和故障,及时进行修复和优化。例如,会测试网络的带宽利用率和延迟情况,检查是否存在网络拥塞或丢包现象。同时,会采用网络监控和管理工具,实时监测网络状态,保障数据传输的可靠性。网络监控和管理工具可以及时发现网络故障并进行预警,提高网络的可靠性。 系统测试调试方案 制定测试计划 明确测试内容 确定动图的分辨率、清晰度、视觉效果等测试内容。会检查摇头灯、沙盘灯光与大屏幕动图的联动效果,确保它们之间的同步性和协调性。同时,会测试一键调出功能的稳定性和可靠性,检查是否能够快速准确地调出展示效果。在测试过程中,会严格按照预设的标准和要求进行评估,确保系统的性能符合要求。 选择测试方法 采用专业的测试工具和设备,对系统进行全面测试。会进行功能测试、性能测试、兼容性测试等多种测试。功能测试会检查系统的各项功能是否正常运行,性能测试会评估系统的响应速度和处理能力,兼容性测试会检查系统与不同设备和软件的兼容性。同时,会模拟不同的使用场景和情况,检验系统的稳定性和可靠性。例如,会模拟高并发情况下的使用场景,检查系统是否会出现卡顿或崩溃的情况。 安排测试时间 根据项目进度和实际情况,合理安排测试时间。会为每个测试阶段设定明确的时间节点,确保测试工作按时完成。同时,会预留一定的时间用于测试结果的分析和问题的整改。在测试过程中,要及时记录测试结果,对发现的问题进行深入分析,制定相应的整改措施。 进行系统调试 优化系统性能 对系统的硬件和软件进行优化,提高系统的运行速度和响应能力。会调整动图的帧率和播放速度,确保画面流畅。同时,会优化灯光控制程序,提高灯光的切换速度和准确性。在优化过程中,要注意平衡系统的性能和资源占用,避免过度优化导致系统不稳定。 调整参数设置 根据测试结果和用户反馈,调整动图的色彩饱和度、对比度等参数。会对灯光的亮度、颜色和闪烁频率进行精细调整,实现最佳的展示效果。同时,会优化一键调出功能的操作流程,提高操作的便捷性。在调整参数设置时,要进行多次测试和验证,确保调整后的效果符合要求。 解决问题故障 对测试过程中发现的问题和故障进行深入分析,找出原因。会制定相应的解决方案,及时修复问题和故障。例如,如果发现动图的分辨率不符合要求,会检查制作过程中的参数设置和图像处理算法,进行相应的调整。同时,会对修复后的系统进行再次测试,确保问题得到彻底解决。 开展用户试用 组织用户试用 邀请采购人、专业人士和潜在用户等参与试用。会为用户提供详细的试用说明和操作指南,确保用户能够正确使用系统。同时,会记录用户的试用过程和反馈意见,包括使用体验、问题和建议等。在试用过程中,要鼓励用户积极反馈,以便及时发现系统存在的问题和不足之处。 用户类型 试用反馈 问题描述 建议措施 采购人 整体满意,部分功能需优化 一键调出功能响应时间较长 优化控制程序 专业人士 技术实现有亮点,但存在兼容性问题 与某些设备不兼容 检查硬件连接和驱动程序 潜在用户 操作界面不够友好 按钮位置不明显 调整操作界面布局 分析反馈意见 对用户的反馈意见进行整理和分析,找出系统存在的问题和不足之处。会评估反馈意见的合理性和可行性,确定需要改进的方向和重点。例如,如果多个用户都反馈一键调出功能响应时间过长,那么就需要将优化该功能作为重点。同时,会制定相应的改进计划,明确改进措施和时间节点。改进计划要具体可行,确保能够按时完成改进任务。 反馈意见 问题分析 改进方向 改进措施 时间节点 一键调出功能响应时间长 控制程序性能问题 优化控制程序 对控制程序进行代码优化 第1-2周 操作界面不够友好 界面设计不合理 调整操作界面布局 重新设计操作界面 第2-3周 优化改进系统 根据改进计划,对系统进行优化和改进。会对动图的内容、展示效果和操作方式进行调整。例如,会增加动图的互动元素,提高展示效果的吸引力。同时,会对灯光的控制逻辑和展示效果进行优化。例如,会调整灯光的亮度和颜色变化,营造出更加生动的展示氛围。会再次邀请用户进行试用和反馈,确保系统得到持续改进。 改进项目 改进内容 改进效果评估 下一步计划 动图优化 增加互动元素,调整展示效果 用户满意度提高 继续优化动图内容 灯光优化 调整控制逻辑和展示效果 展示氛围更生动 进一步优化灯光效果 验收交付标准制定 明确验收指标 动图验收指标 动图的分辨率必须达到6000×1830像素,展示清晰度达4K及以上。画面应清晰细腻、色彩饱和度适中、对比度合理,内容表达准确。动图的分层设计和动效时间轴应符合脚本设计要求。在验收过程中,会使用专业的测试工具对动图的各项指标进行检测,确保动图的质量符合要求。 联动效果验收 摇头灯、沙盘灯光与大屏幕动图的联动应同步、协调,展示效果稳定可靠。灯光的颜色、亮度变化应与动图的展示内容相匹配。联动展示的频率和节奏应符合采购人的要求。在验收时,会进行多次测试,观察联动效果是否达到预期标准。 一键调出功能验收 一键调出功能应操作简单便捷,能够快速准确地调出展示效果。系统应具备高度的稳定性和可靠性,避免出现卡顿、故障等问题。一键调出功能的响应时间应符合规定要求。会通过模拟不同的操作场景,对一键调出功能进行严格测试,确保其性能达标。 验收指标 具体要求 验收结果 处理建议 操作便捷性 操作步骤简单,界面直观 符合要求 无 调出准确性 准确调出展示效果 符合要求 无 稳定性和可靠性 无卡顿、故障 符合要求 无 响应时间 在规定时间内响应 符合要求 无 准备交付资料 工程文件交付 整理动图的基础元素、分层设计、动效时间轴等工程文件,确保文件完整、可编辑。会对工程文件进行备份和存档,以便后续的修改和维护。同时,会提供详细的文件说明和使用指南,方便采购人使用和管理。在交付工程文件时,会确保文件的格式规范,易于采购人查看和操作。 文件名称 文件内容 文件格式 使用说明 动图基础元素文件 动图的素材和资源 PSD、AI等 可用于修改和更新动图 动图分层设计文件 动图的分层结构和设置 JSON、XML等 可调整动图的展示层次 动图动效时间轴文件 动图的动画时间和动作 FCPX、AE等 可编辑动图的动画效果 模型和设计方案交付 提供实体模型更新后的平面CAD,确保图纸准确、清晰。会提交沙盘整体提升设计方案,包括设计思路、实施步骤和效果预期等。同时,会对模型和设计方案进行解释和说明,解答采购人的疑问。在交付模型和设计方案时,会确保其符合相关标准和要求,能够为采购人提供有效的参考。 系统资料交付 整理全域沙盘灯光控制系统优化实施方案,包括系统架构、技术选型和实施计划等。会提供故障应急操作指引,确保在系统出现故障时能够快速恢复。同时,会整理调试工单,记录灯光调试的过程和结果。在交付系统资料时,会确保资料的完整性和准确性,为采购人的维护和管理提供便利。 组织验收交付 组建验收团队 邀请相关领域的专家和技术人员组成验收团队。会明确验收团队的职责和分工,确保验收工作的公正、客观。同时,会对验收团队进行培训,使其熟悉验收标准和流程。在组建验收团队时,会选择具有丰富经验和专业知识的人员,确保验收工作的质量。 团队成员 职责分工 专业领域 培训内容 专家A 动图验收 多媒体技术 动图验收标准和方法 专家B 联动效果验收 灯光控制技术 联动展示系统验收要点 技术人员C 系统资料审核 系统工程 系统资料的完整性和准确性要求 开展验收工作 按照验收指标对多媒体展示系统进行逐项检查和测试。会记录验收过程中的发现和问题,及时与实施团队沟通解决。同时,会邀请采购人参与验收过程,听取其意见和建议。在验收工作中,会严格按照标准执行,确保系统的质量符合要求。 验收项目 验收内容 验收结果 处理建议 动图验收 分辨率、清晰度等指标 符合要求 无 联动效果验收 同步性、协调性等 部分问题需整改 调整控制程序 一键调出功能验收 操作便捷性、响应时间等 符合要求 无 完成交付工作 在验收合格后,及时将交付资料和系统移交给采购人。会提供必要的培训和技术支持,确保采购人能够正常使用和维护系统。同时,会对项目进行总结和评估,为今后的项目提供经验和参考。在交付工作完成后,会保持与采购人的沟通,及时解决采购人在使用过程中遇到的问题。 项目时间节点安排 阶段性任务分解计划 前期调研规划 资料收集整理 为确保本项目顺利开展,我公司将全面收集广州市空间格局相关资料,涵盖地理信息、城市规划数据等,以准确把握广州市的城市发展脉络和空间特征。同时,详细整理摇头灯、沙盘灯光及大屏幕的设备参数与性能信息,为后续的多媒体展示提升和灯光控制系统优化提供依据。此外,收集实体模型更新所需的中心城区片区资料,包括建筑风格、比例尺等,确保更新后的实体模型与周边区域协调一致。最后,收集全馆观展流线的相关信息,为全域沙盘的整体空间提升设计做好充分准备。 沙盘灯光 实体模型 全域沙盘 现场勘查评估 我公司将对广州市城市规划展览中心的实地环境进行全面勘查,包括场地的空间布局、环境条件等。评估摇头灯、沙盘灯光及大屏幕的安装位置与布局,确保其能够实现最佳的展示效果。检查实体模型的现状,确定更新区域与范围,为实体模型的更新提供准确的依据。分析全馆的空间结构,结合观展流线,为全域沙盘的整体提升设计提供科学的依据。以下是现场勘查评估的详细内容: 现场勘查评估 勘查内容 勘查要点 评估标准 实地环境 空间布局、环境条件 符合展示需求,无明显障碍物 设备安装位置与布局 摇头灯、沙盘灯光、大屏幕 展示效果最佳,无遮挡 实体模型现状 底板、建筑模型、水体、植被 确定更新区域与范围 全馆空间结构 空间关系、观展流线 符合整体提升设计要求 需求...
广州市城市规划展览中心广州全域沙盘效果提升项目投标方案.docx
下载提示

1.本文档仅提供部分内容试读;

2.支付并下载文件,享受无限制查看;

3.本网站所提供的标准文本仅供个人学习、研究之用,未经授权,严禁复制、发行、汇编、翻译或网络传播等,侵权必究;

4.左侧添加客服微信获取帮助;

5.本文为word版本,可以直接复制编辑使用。


这个人很懒,什么都没留下
未认证用户 查看用户
该文档于 上传
×
精品标书制作
百人专家团队
擅长领域:
工程标 服务标 采购标
16852
已服务主
2892
中标量
1765
平台标师
扫码添加客服
客服二维码
咨询热线:192 3288 5147
公众号
微信客服
客服