文库 工程类投标方案 市政工程

新建充电桩工程项目施工投标方案.docx

DOCX   143页   下载118   2025-12-26   浏览0   收藏61   点赞182   评分-   56549字   15.00
温馨提示:当前文档最多只能预览 15 页,若文档总页数超出了 15 页,请下载原文档以浏览全部内容。
新建充电桩工程项目施工投标方案.docx 第1页
新建充电桩工程项目施工投标方案.docx 第2页
新建充电桩工程项目施工投标方案.docx 第3页
新建充电桩工程项目施工投标方案.docx 第4页
新建充电桩工程项目施工投标方案.docx 第5页
新建充电桩工程项目施工投标方案.docx 第6页
新建充电桩工程项目施工投标方案.docx 第7页
新建充电桩工程项目施工投标方案.docx 第8页
新建充电桩工程项目施工投标方案.docx 第9页
新建充电桩工程项目施工投标方案.docx 第10页
新建充电桩工程项目施工投标方案.docx 第11页
新建充电桩工程项目施工投标方案.docx 第12页
新建充电桩工程项目施工投标方案.docx 第13页
新建充电桩工程项目施工投标方案.docx 第14页
新建充电桩工程项目施工投标方案.docx 第15页
剩余128页未读, 下载浏览全部
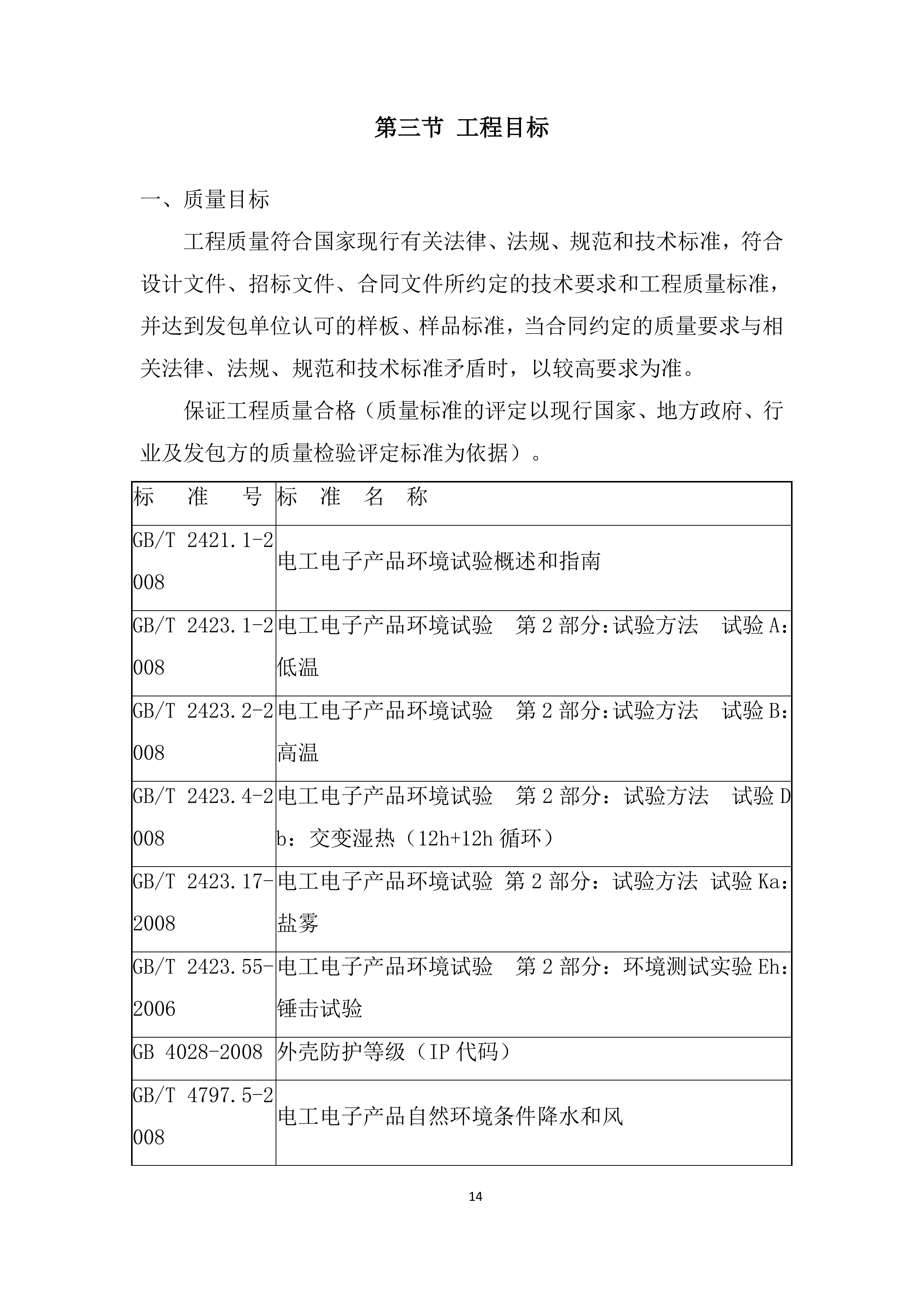
新建充电桩工程 项目施工 投标方案 目 录 第一章 主要技术方案和施工方法 6 第一节 工程概况及工程特点 6 一、 总述 6 二、 工程特点与施工条件 7 三、 与监理的配合措施 9 四、 与设计单位的配合措施 11 第二节 编制说明及编制依据 12 一、 编制依据 12 二、 编制说明 13 第三节 工程目标 14 一、 质量目标 14 二、 工期目标 16 三、 安全文明目标 16 四、 成本目标 17 第二章 项目成本目标实现的措施 18 第一节 做好项目施工过程中的各项计划 18 第二节 做好材料计划、材料管理和采购价格的控制 18 第三节 做好人工费的使用和控制 19 第四节 做好机械费使用和控制 19 第五节 做好分阶段、分部位的成本分析和总结工作 20 第六节 施工方案 21 一、 施工准备 21 二、 施工顺序部署 27 三、 主要机械设备配置 30 四、 施工方案 34 五、 施工组织设计平面图 57 第七节 各施工分项验收的具体质量标准 59 一、 现场验收及标准方案 59 二、 现场验收及标准方案 67 第八节 项目验收方案 70 一、 范围 70 二、 施工及验收应遵循的技术标准 70 三、 名词术语 71 四、 总则 71 五、 充电站验收 72 六、 设备安装验收要求 81 第三章 施工进度计划保证 83 第一节 施工进度计划 83 第二节 劳动力计划 83 一、 劳动力计划保障措施 83 二、 劳动力计划表 83 三、 主要机械设备和材料投入计划 84 第三节 进度保障措施 86 第四节 工程进度方案 88 一、 从组织管理上保证措施 88 二、 从计划安排上保证措施 89 三、 从资源上保证措施 89 四、 从技术上保证措施 90 第四章 施工质量保证 91 第一节 质量管理体系与措施 91 一、 管理组织 91 二、 岗位职责 92 三、 奖罚制度 93 第二节 确保质量措施 94 第五章 组织管理措施 98 第一节 现场施工管理措施 98 一、 现场组织架构 98 二、 进度管理:“三级计划+动态纠偏”体系 98 三、 质量管理:“三检制+标准化管控” 98 四、 安全管理:“全员参与+风险预控” 99 五、 协调管理:“多方联动+信息化沟通” 99 第二节 技术管理措施 101 一、 技术管理体系:“专项小组+分级审核” 101 二、 关键技术控制:“一方案一措施” 101 三、 技术交底:“分层级+可视化” 101 四、 技术创新与应用:“绿色+智能”双驱动 102 五、 技术资料管理:“同步归档+电子化” 102 第三节 保障措施 103 第六章 项目负责人资格、能力和施工管理机构配置 104 第一节 项目组织机构图 104 第七章 安全、文明管理措施 105 第一节 安全文明管理措施 105 一、 建立健全安全生产管理机构 105 二、 现场安全措施 106 三、 施工人员安全防护 108 四、 施工现场消防管理措施 109 五、 安全应急预案 111 六、 文明保证措施 114 第二节 安全文明施工措施 116 一、 安全文明施工目标 116 二、 安全文明施工管理体系及制度 116 三、 安全施工措施 119 四、 文明施工措施 120 第八章 文明施工管理体系及制度 123 第一节 文明施工体系 123 第二节 文明施工管理制度 124 第九章 文明施工措施 125 第一节 文明施工实施措施 125 第二节 文明施工考核、管理办法 127 第十章 环境保护措施、职业健康管理措施 128 第一节 环境保护措施 128 一、 一般措施 128 二、 水环境保护措施 129 三、 大气环境及粉尘的防护措施 129 四、 固体废弃物的处理 130 五、 降低噪音措施 130 六、 生态环境的保护措施 130 第二节 职业健康管理措施 132 一、 职业健康安全目标: 132 二、 职业安全健康指标: 132 三、 职业健康安全组织机构 132 四、 职业健康安全职责: 132 第三节 协调配合措施 136 一、 与其他相关单位的配合 136 二、 与建设单位的协调 136 三、 与设计单位的协调 136 四、 与监理单位的协调 137 五、 与相邻施工单位的协调 138 六、 与当地政府部门及居民之间协调 138 七、 与旧有管线之间的协调 138 主要技术方案和施工方法 工程概况及工程特点 总述 1、遵守工期 严格遵守招标文件所规定的施工工期,招标合同条款以及招标文件的各项要求,根据工程的特点和轻重缓急,分期分批组织施工,在工期安排上尽可能提前完成。 2、推行新技术 坚持在实事求是的基础上,力求技术先进、科学合理、经济适用的原则。在确保工程质量标准的前提下,积极采用新技术、新工艺、新机具、新材料、新测试方法。 3、施工合理安排 合理安排施工的程序和顺序,要做到布局合理、突出重点,全面展开,平行流水作业,深入实际,对图纸中没有,实际存在项目,及时沟通与解决,正确选用施工方法,科学组织,均衡生产。合理穿插,平行流水作业,各工序紧密衔接,避免不必要的重复工作,以保证施工连续均衡有序进行。 施工进度安排注意各分项工程间的协调和配合,并充分考虑气候、季节对施工的影响。 4、场地布设 结合现场实际情况,因时因地制宜,尽量利用租赁民房的办法,减少各种临时工程,尽量利用场地合格资源,合理安排运输装卸与储存作业,减少物资运输周转工作量。 5、组织管理 坚持自始至终对施工现场全过程严密监控,以科学的方法实行动态管理,并按动静结合的原则,精心进行施工场地规划布置,节约施工临时用地,不破坏植被和小区绿化。严格组织、精心管理,文明施工,创标准化施工现场。 6、质量验收 严格执行建设部颁发现行的和招标文件明确的设计规范、施工规范及验收标准。施工过程实行三检制,质量、安全实行一票否决制。 工程特点与施工条件 1、现场施工条件 (1)场地平整情况:场地已平整 (2)施工道路情况:道路已通 (3)临电接驳情况:发包人提供临时用电接驳点 (4)临水接驳情况:发包人提供临时用水接驳点 (5)食宿供应条件:无 2、本工程的重点及难点, 投标人的解决措施 本项目重点内容: 由于整个工程较为复杂,专业施工队伍多,我司充电桩安装工程作为其中的一环。因此,在整个施工过程中,充电桩安装必然会存在许多协调配合的问题。这就需要我们积极地与业主、设计单位、监理单位及政府各部门密切联系配合,加强沟通,以使工程如期完工。 故采取如下的主要措施: (1)施工总体协调环形图 本工程具有多部门、多专业、多工种交叉作业等特点。如何有效地对工程实施管理,如何加强施工过程中的管理与协调,对实现工程的质量、工期、安全目标影响很大,因此我们将以项目经理为主导,充分调动现场各级施工管理人员,负责现场施工中各方面的协调工作,建立实惠、科学、高效的管理和协调体系,并将“公正、统一、控制、协调、服务”这一原则贯彻于工程施工过程中。项目协调管理工作主要包括与业主的协调配合、与监理的协调配合、与设计的协调配合、与其他施工单位的协调配合、与社会关系的协调配合以及作业界面的协调配合等,施工总体协调环形图详下图。 (2)与业主的配合 措施 我们仔细阅读了工程的招标文件、工程技术规范以及招标图纸,将以科学的管理、周到的服务、按照业主的要求保质、保量按期完成该工程。如果我们有幸中标本工程,我们将按照合同要求积极进行施工准备,及早进场,严格履行合同中所规定的职责和义务,并在施工过程中充分发挥我们的在园林绿化工程施工组织管理方面的丰富经验的优势。本着全心全意为业主和甲方服务的精神做好以下几方面的工作: 1.我们将严格执行业主的决议,绝对服从业主的管理。 2.积极配合业主进行场内的施工准备工作,为业主排忧解难。 3.在熟悉图纸的基础上及时准确地编制工程预算书、施工进度计划施工组织设计及深化图纸,提供暂估暂控材料项目清单并报送业主,并派出具有丰富经验的采供人员密切协助业主进行设备材料订购的“三比”、“一算”等联系工作,保证设备和材料采购过程与工程施工过程同步进行。 4.密切配合业主进行设备、材料的交接和检验工作。我们参加过许多重点大型项目施工,对进口和国产设备及材料性能有比较充分的了解和丰富的使用经验。 5.积极协助业主进行材料选型、苗木选择及工程设计等工作,以满足施工的需要。 6.积极配合业主进行工程修改、方案深化、技术论证,从业主的角度出发,提出材料代用建议,并进行合理的经济分析,直到业主满意为止,同时绝不借故小修小改拖延工期。 7.如果发生工程进度滞后于计划进度的情况,我们将积极组织新的施工资源进场并实行加班、加点等赶工措施,确保工程按期竣工。 8.工程施工中,我们将至始至终站在业主的立场上,切实从使用舒适、操作方便、便于维修的角度进行施工,为业主提供最好的服务。 9.积极做好文明施工工作,争创市级文明工地,从施工阶段就树立起标志性的形象,为业主争光。 与监理的配合 措施 正确理解监理的地位和作用,监理既协助业主对工程实施监督,也协助业主搞好工程建设,确保各项工程管理目标的实现,为此,在本工程中,我们将密切与监理配合,妥善协调,与监理协调配合时,我们将遵循“三让”原则。 1.协调配合原则 1)在监理要求高于国家规范标准时,我方将服从监理的要求。 2)在监理要求可改善使用功能时,我方意见让位监理意见。 3)在监理要求与我方要求效果一致但做法不同时,我方将服从监理要求。 2.协调配合措施 1)积极参加监理工程师主持召开的每周一次生产例会或随时召集的其他会议,并保证派出能代表项目经理部当场做出决定的高级管理人员出席会议,同时确保有关施工队负责人参加。 2)严格按照监理工程师批准的施工规划和施工方案进行施工,并随时提交监理工程师认为必要的关于施工规划和施工方案的任何说明或文件。 3)按监理工程师同意的格式和详细程度,向监理工程师及时提交完整的进度计划,以获得监理工程师的批准。无论监理工程师何时的合理要求,保证随时以书面形式提交一份为保证工程进度计划而拟采用的方法和安排的说明,以供监理工程师参考。 4)在任何时候如果监理工程师认为施工进度不符合批准的进度计划或不符合竣工期限的要求,则保证在监理工程师的同意下,立即采取必要的措施加快工程进度,以使其符合竣工期限的要求。 5)承包范围内的所有施工过程和施工材料、设备,接受监理工程师在任何时候进入现场进行他们认为有必要的检查,并提供一切便利。 6)当监理工程师要求对工程的任何部位进行计量时,我们保证立即派出一名合格的代表协助监理工程师进行上述审核或计量,并及时提供监理工程师所要求的一切详细资料。 7)确保在承包范围内所有施工人员在现场绝对服从监理工程师的正确指挥,接受监理工程师的检查监督,并及时答复监理工程师提出的关于施工的任何合理问题。 与设计单位的配合 措施 设计院作为项目的设计者,对该项目的设计思路、设计依据、设计意图有深刻了解,故搞好与设计单位的协调工作是使施工体现设计意图的最好办法,因此,我们将与设计院进行友好协作,以获得设计方大力支持,保证工程能符合设计方的构思、要求及有关规范、标准的质量要求,主要协调措施为: 1.将深化图纸提交设计单位审批,充分尊重设计方的修改意见,达到设计单位的要求,盖章生效后方可使用。 2.定期向设计方介绍施工情况及采用的施工工艺。 3.在每个分部、分项工程施工前提交与设计有关的施工方案或作业指导书,并听取设计方的意见。 4.定期交换我们对设计内容的意见,用我们丰富的施工经验来完善细部节点设计,以达到最佳效果。 5.如遇业主改变使用功能或提高建设标准或采用合理化建议需要进行设计变更时,我们将积极配合,若需部分停工,我们将及时改变施工部署,尽量减少工期损失。 6.本企业将配置设计人员深入到现场制做施工详图,进行节点设计,参与施工图纸设计的协调及时为精 装修提供设计建议。 7.积极组织各个专业施工队同设计人员认真做好图纸会审工作,完善施工图设计。 编制说明及编制依据 编制 依据 1)招标文件; 2)招标图纸; 3)现场踏勘情况等。 4)符合国家现行有关规范及标准: GB/T 18487.1-2015《电动车辆传导充电系统 一般要求》 GB/T 18487.2-2017《电动车辆传导充电系统 电动车辆与交流/直流电源的连接要求》 GB/T 18487.3-2001《电动车辆传导充电系统 电动车辆与交流/直流充电机(站)》 GB/T 19596-2017《电动汽车术语》 GB/T 20234-2015《电动汽车传导充电用插头、插座、车辆耦合器和车辆插孔通用要求》 GB/T 20234.1-2015《电动汽车传导充电连接装置 第1部分:通用要求》 GB/T 20234.2-2015《电动汽车传导充电连接装置 第2部分:交流充电接口》 GB/T 17215.211-2018《交流电测量设备通用要求、试验和试验条件》 NB/T 33002-2018《交流充电桩技术条件》 DL/T448-2000《电能计量装臵技术管理规程》 DL/T 620-2016《交流电气装臵的过电压保护和绝缘配合》 GB/T 50065-2011《交流电气装置的接地设计规范》 JB/T 5777.4-2000《电力系统直流电源设备通用技术条件及安全要求》 GB 50966-2014《电动汽车充电站设计规范》 GB/T 51313-2018《电动汽车分散充电设施工程技术标准》 编制 说明 1)施工界面: 充电桩设备本体采购及安装,设备基础的制作,完成充电桩设备与总包预留电缆的接线,完成所有设备的调试、验收、保养、维修等一切工作。 2)充电桩厂家及品牌: 充电桩厂家:万帮数字能源股份有限公司 充电桩品牌:星星充电 3)本投标施工组织设计严格按照工程招标范围和招标文件对施工组织设计的要求进行编制。 本投标施工组织设计的编制,受到了我公司的高度重视和大力支持,公司将有丰富的施工管理经验的人员召集在一起,对方案进行集中编制,采用“集思广益、博采众长”的编制思路,力求本方案重点突出,针对性、可操作性强。 4)根据招标文件给定的招标图纸中设计特点、功能要求,本着对业主资金合理利用,以及对工程质量终身负责的态度认真组织编写,力求真实,具有可操作性。 工程目标 质量目标 工程质量符合国家现行有关法律、法规、规范和技术标准,符合设计文件、招标文件、合同文件所约定的技术要求和工程质量标准,并达到发包单位认可的样板、样品标准,当合同约定的质量要求与相关法律、法规、规范和技术标准矛盾时,以较高要求为准。 保证工程质量合格(质量标准的评定以现行国家、地方政府、行业及发包方的质量检验评定标准为依据)。 标 准 号 标 准 名 称 GB/T 2421.1-2008 电工电子产品环境试验概述和指南 GB/T 2423.1-2008 电工电子产品环境试验 第2部分:试验方法 试验A:低温 GB/T 2423.2-2008 电工电子产品环境试验 第2部分:试验方法 试验B:高温 GB/T 2423.4-2008 电工电子产品环境试验 第2部分:试验方法 试验Db:交变湿热(12h+12h循环) GB/T 2423.17-2008 电工电子产品环境试验 第2部分:试验方法 试验Ka:盐雾 GB/T 2423.55-2006 电工电子产品环境试验 第2部分:环境测试实验Eh:锤击试验 GB 4028-2008 外壳防护等级(IP代码) GB/T 4797.5-2008 电工电子产品自然环境条件降水和风 GB/T 13384-2008 机电产品包装通用技术条件 GB/T 13422-2013 半导体电力变流器 电气试验方法 GB 17625.1 电磁兼容 限值 谐波电流发射限值(设备每相输入电流≤16 A) GB/Z 17625.6 电磁兼容 限值 对额定电流大于16 A的设备在低压供电系统中产生的谐波电流的限制 GB/T 17626.2-2006 电磁兼容 试验和测量技术 静电放电抗扰度试验 GB/T 17626.3-2006 电磁兼容 试验和测量技术 射频电磁场辐射抗扰度试验 GB/T 17626.4-2008 电磁兼容 试验和测量技术 电快速瞬变脉冲群抗扰度试验 GB/T 17626.5-2008 电磁兼容 试验和测量技术 浪涌(冲击)抗扰度试验 GB/T 17626.11-2008 电磁兼容 试验和测量技术 电压暂降、短时中断和电压变化的抗扰度试验 GB/T 19826-2005 电力工程直流电源设备通用技术条件及安全要求 GB/T 29317-2012 电动汽车充换电设施术语 GB/T 29318 电动汽车非车载充电机电能计量 GB/T 29316 电动汽车充换电设施电能质量技术要求 Q/GDW 1825-2013 直流电能表技术规范 JJG 842-1993 直流电能表检定规程 GB/T 29318-2012 电动汽车非车载充电机电能计量 JJG 1069-2011 直流分流器检定规程 DL/T 645-2007 多功能电能表通信协议 GB/T 18487.1-2015 电动车辆传导充电系统 第1部分:一般要求 GB/T 27930-2015 电动汽车非车载传导式充电机与电池管理系统之间的通信协议 GB/T20234.1-2015 电动汽车传导充电用连接装置 第1部分:通用要求 GB/T20234.3-2015 电动汽车传导充电用连接装置 第3部分:直流充电接口 NB/T 33001-2010 电动汽车非车载传导式充电机技术条件 工期目标 计划 工期 10 日历天 1、计划开工日期: xx 年 9 月 2 1 日,具体以招标人或招标人委托的监理单位签发的开工令时间为准。 2、计划竣工日期: xx 年 9 月 3 0 日; 我司承诺完全响应招标方工期要求,保证在工期内完成施工 . 安全文明目标 1、无伤害建设,保证零伤亡事故、零重大污染,在健康、安全和环境管理等方面均 达到市内领先水平; 2、实现“五无”目标:无死亡、无重伤、无倒(坍) 塌、无中毒、无火灾; 3、项目五大员及特殊工种实行持证上岗,持证上岗率达到100%; 4、严格执行建设部《建筑施工安全检查标准》,保证施工现场安全达标率达到100%; 加强项目安全标化管理,确保创建“建筑施工文明工地”,争创“江苏省建筑施工文明工地”。 成本目标 项目成本管理是工作重点,实现成本目标为工作核心,为保证项目成本目标的实现,我司将重点做好施工过程中的人、材、机及其他成本控制,做好资金投入与产出的利益最大化。我司将做好以下几个方面的工作: 一、树立全员成本控制意识,从思想源头上控制成本支出 树立全员成本控制意识,就是要求企业的主要领导、职能部门人员、项目部全体人员树立较强的成本意识,在日常的工作中要把节约成本、降低消耗作为工作的出发点,严格控制各种费用支出,做好施工、材料、设备计划,搞好现场的文明施工。 二、认真测算、合理分析,制定项目成本目标计划 进行项目分解及成本测算,按照工程所在地区的市场行情进行人工费、材料价格、机械费用价格等方面进行比较,按照施工措施和参建队伍自身的实际能力水平测算比较。在根据工程所在地区市场行情、队伍能力及分解后的分部分项单价进行合理讨论分析。在此基础上进行分项工程的单价调整,施工措施修改,从而确定项目成本计划目标。 三、制定项目管理办法,为实现项目成本目标作好制度保证 根据公司有关制度,结合项目实际制定项目管理制度和办法。在项目施工过程中认真落实执行,使项目部的各项工作开展按计划、有序进行,使项目成本目标实现有制度保障。 项目成本目标实现的措施 做好项目施工过程中的各项计划 第一,结合施工图纸和其他相关资料,依据工期和上级要求,根据项目的概况、人员、材料、设备、合同等因素,科学地编制施工组织设计。通过多方面的技术经济比较,从中选择合理、先进可行的施工方案,保证以最小的资金耗费满足预定的目标要求。第二,按照合同、图纸、施工方案制定出分部分项工程工期计划。第三步,做好材料、机械、人工等计划。第四,根据施工计划和技术组织措施,依据材料、设备和人工计划,分解目标,划分责任和权利,保证目标的实现。 做好材料计划、材料管理和采购价格的控制 第一,做好材料计划。材料计划应依据施工图纸、施工技术措施,按照定额计算材料消耗量从而编制材料计划。第二,严格控制材料采购价格。在材料的采购过程中充分了解掌握市场行情,在保证质量的前提下进行货比三家,择优选购。第三,在项目部内部要实行限额领料制度、材料节约奖励、超耗处罚办法,明确材料管理责任部门,对项目部材料实行全面管理。各班组应按照计划在规定的限额内分期分批领用,如超出限额领料要分析原因,及时采取纠正措施。第四,改进施工技术,尽量采用新技术、新工艺、新材料,降低材料费用。第五,加强现场管理,搞好现场文明施工,合理堆放,减少二次转运。 做好人工费的使用和控制 控制好人工费支出,首先是要搞好预算分解,按照预算定额、劳动定额计算出人工费和用工量。第二步要对班组的管理水平、技术能力、现场施工条件等情况进行认真分析,平衡施工费用。第三步,对施工班组全面推行计件工资和预算人工费包干办法,对零星用工可以采用小包工办法,对项目比较单一、技术含量较低的工程可分包给分包商,实行包干控制,以此降低人工费。 做好机械费使用和控制 控制好机械费的关键是按照施工计划,合理使用调度现有的机械设备,使设备能充分发挥最大效能,尽力避免窝工。要控制和使用好机械设备,首先是在机械选型配套方面,注重考虑一机多用,加强机械设备的日常维护保养,保证机械的正常运行。其次是合理安排机械设备与辅助人员的协调配合工作。第三方面是按照施工计划,合理使用调度机械设备,提高机械生产效率,降低机械成本。 做好分阶段、分部位的成本分析和总结工作 按月或施工进展的不同时期定期或不定期召开总结会,总结分析施工过程中取得的成绩和存在的问题,重点要对成本情况进行认真地分析、核算。对存在的 问题 及时进行调整,对偏离成本目标的项目及时采取修改措施、调整施工组织等办法予以补救,从而合理安排施工计划、落实各项技术组织措施,实现项目成本目标。 施工方案 施工准备 1、管理人员准备 施工现场 项目管理 人员包括项目经理、施工员、技术员、质检员、材料员、统计核算员、安全管理员等几个岗位,工程部依据工程规模及难易程度确定管理人员的数量并进行职能分配,项目经理做为项目的负责人,在工程部的领导下,组织本项目人员认真熟悉图纸,与营业部沟通现场用工及材料用量,提出人员及机具计划,在公司要求工期内制定详细的施工进度计划。 2、现场准备 现有道路的保护 (1)进场后,立即勘查现场,着手对工地施工区域地点和场内临时道路修筑。 (2)事先与有关方面协商道路的使用,并签订使用、维护、保洁协议。 (3)进场后立即对施工范围进行边界测量,避免与地方产生边界纠纷,提前做好施工区内的排水工作,防止淤塞当地的排涝、灌溉沟渠。 (4)进场后对场内现有道路进行必要的维护,以满足机械的行使要求。 (5)对于尚无现成道路地段,须修筑施工便道,以满足施工机械及材料进场需要。 场地控制网的测设 (1)提请业主组织设计人员、监理工程师及有关单位进行移交 测量点。 (2)在测量放线以前,做好测量仪器的检验与校正、校核红线桩与水准点、导线点,制定测量放线方案等工作。如发现红线桩与水准点、导线点有问题时,提请建设单位处理。 (3)以交付、复测合格的导线点为基础,进行全面控制导线布设。 (4)以交付、复测合格的水准点为基础,布设一条三等水准附合线路。 建立精干的施工队伍 根据工程的具体情况,考虑专业、工种的合理配合确定技术工、普通工的比例,根据流水施工组织方式的要求及施工部署,坚持合理、精干的原则确定施工队组,制定工程的劳动力需用计划。 集结施工力量、组织劳动力进场 在工程项目经理的统一调配下,根据工程进度、劳动力曲线图,组织各工种分批有序进场,安排各职工的生活,同时进行安全、防火...
新建充电桩工程项目施工投标方案.docx
下载提示

1.本文档仅提供部分内容试读;

2.支付并下载文件,享受无限制查看;

3.本网站所提供的标准文本仅供个人学习、研究之用,未经授权,严禁复制、发行、汇编、翻译或网络传播等,侵权必究;

4.左侧添加客服微信获取帮助;

5.本文为word版本,可以直接复制编辑使用。


这个人很懒,什么都没留下
未认证用户 查看用户
该文档于 上传
推荐文档
×
精品标书制作
百人专家团队
擅长领域:
工程标 服务标 采购标
16852
已服务主
2892
中标量
1765
平台标师
扫码添加客服
客服二维码
咨询热线:192 3288 5147
公众号
微信客服
客服