文库 工程类投标方案 改造工程

二期洁净车间工程改造项目投标方案.docx

DOCX   129页   下载257   2025-12-26   浏览1   收藏49   点赞437   评分-   67634字   15.00
温馨提示:当前文档最多只能预览 15 页,若文档总页数超出了 15 页,请下载原文档以浏览全部内容。
二期洁净车间工程改造项目投标方案.docx 第1页
二期洁净车间工程改造项目投标方案.docx 第2页
二期洁净车间工程改造项目投标方案.docx 第3页
二期洁净车间工程改造项目投标方案.docx 第4页
二期洁净车间工程改造项目投标方案.docx 第5页
二期洁净车间工程改造项目投标方案.docx 第6页
二期洁净车间工程改造项目投标方案.docx 第7页
二期洁净车间工程改造项目投标方案.docx 第8页
二期洁净车间工程改造项目投标方案.docx 第9页
二期洁净车间工程改造项目投标方案.docx 第10页
二期洁净车间工程改造项目投标方案.docx 第11页
二期洁净车间工程改造项目投标方案.docx 第12页
二期洁净车间工程改造项目投标方案.docx 第13页
二期洁净车间工程改造项目投标方案.docx 第14页
二期洁净车间工程改造项目投标方案.docx 第15页
剩余114页未读, 下载浏览全部
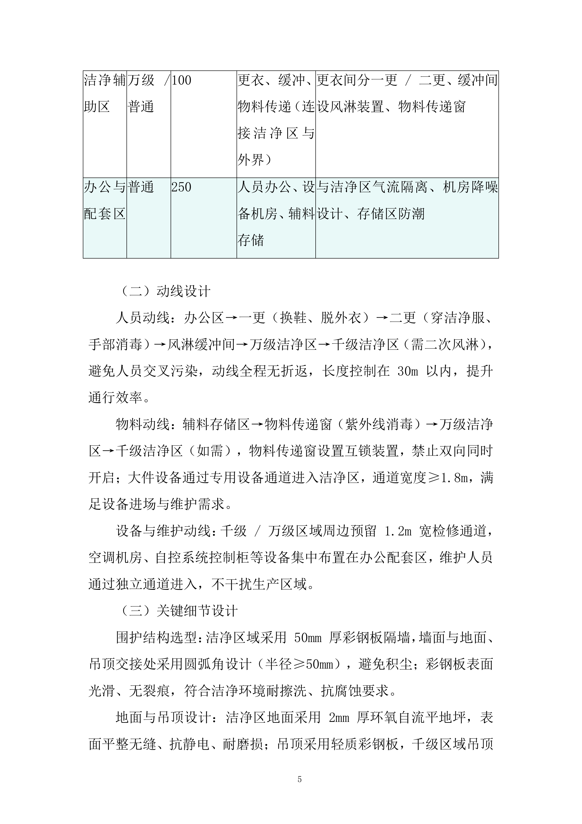
二期洁净车间工程改造项目 投标方案 目 录 第一章 改造实施方案 3 第一节 设计方案评审与优化 3 一、 工程概况 3 二、 设计方案全面评审 3 三、 合规性要求符合性验证 17 四、 ( 洁净等级分区合理性评估 19 五、 设备布局优化可行性分析 22 六、 施工周期与预算可控性复核 39 七、 设计问题响应机制 42 八、 设计修改响应时效控制 44 九、 方案优化闭环确认流程 47 第二节 施工组织与执行管理 51 一、 施工总体安排​ 51 二、 施工计划制定与责任分工 54 三、 关键工序 施工 57 四、 施工进度节点控制策略 77 五、 材料采购与进场计划 80 六、 施工过程三重管控机制 87 七、 安全标识设置与人员警示 93 八、 施工进度动态调整机制 95 九、 技术难题快速响应流程 97 第三节 改造后系统验证与验收 99 一、 系统调试与运行测试 99 二、 自控参数校准与调试 102 三、 消防系统功能验证 105 四、 气流组织稳定性测试 107 五、 第三方检测与验收标准 111 六、 温湿度与压差数据验证 115 七、 施工图纸与验收一致性核对 119 八、 检测报告与资料归档管理 123 九、 消防验收费用责任落实 126 改造实施方案 第一节 设计方案评审与优化 工程概况 基础信息:项目名称为 xsx 二期洁净车间工程改造,招标编号 xx ,建设地点位于 xx 省 xx 市南湖区由拳路 xx 科创 CBD16 号楼 101-102,装修面积 850㎡,计划竣工日期为 xx 年 10 月 20 日,报价方式为人民币。​ 改造核心目标:以新功能需求为导向,符合行业合规性要求,平衡功能性、安全性与经济性,实现 “基础功能不变,新功能精准适配”,改造后通过洁净度检测、消防验收等合规性验证。 设计方案全面评审 1.设计依据与原则​ (一)核心设计依据​ 行业标准与规范:严格遵循《洁净厂房设计规范》(GB 50073-2013)、《通风与空调工程施工质量验收规范》(GB 50243-2016)、《建筑设计防火规范》(GB 50016-2014,2018 年版)及洁净车间相关行业专项标准,确保设计合规性。​ 项目基础需求:以项目 850㎡改造面积、千级 / 万级洁净等级划分、 xx 年 10 月 20 日竣工节点为约束条件,结合新功能工艺参数(如设备尺寸、生产流程、环境依赖度),确保设计与实际生产需求精准匹配。​ 前期排查成果:基于现有系统(能源、安全、洁净辅助设备)排查报告,在设计中保留可复用的核心架构与设备,减少不必要的拆改,平衡功能性与经济性。​ (二)设计原则​ 功能优先原则:以新功能生产流程为核心,优化空间布局与系统配置,确保洁净区域、辅助区域、办公区域功能分区明确,无交叉干扰,满足高效生产需求。​ 合规性底线原则:洁净度、消防、环保等指标严格符合国家标准,千级 / 万级区域尘埃粒子数、温湿度控制等关键参数需达到验收标准,消防系统设计通过合规性预评估。​ 经济性与可维护性原则:在满足功能与合规要求的前提下,优先选用成熟可靠、能耗低的设备与材料;设计方案预留后期维护空间(如设备检修通道、滤网更换口),降低运营维护成本。​ 2.平面布局设计​ (一)区域划分与功能定位​ 基于 850㎡改造面积,结合工艺流程与洁净等级需求,将空间划分为四大功能区,各区域面积与定位如下:​ ​ 功能区域​ 洁净等级​ 面积(约㎡)​ 核心功能定位​ 关键设计要求​ 千级洁净生产区​ 千级​ 120​ 核心工艺生产(如高精度柔电元件加工)​ 独立空调系统、垂直层流气流、无死角易清洁设计​ 万级洁净生产区​ 万级​ 380​ 辅助工艺生产(如元件组装、检测)​ 分区空调控制、水平层流气流、设备密集型布局​ 洁净辅助区​ 万级 / 普通​ 100​ 更衣、缓冲、物料传递(连接洁净区与外界)​ 更衣间分一更 / 二更、缓冲间设风淋装置、物料传递窗​ 办公与配套区​ 普通​ 250​ 人员办公、设备机房、辅料存储​ 与洁净区气流隔离、机房降噪设计、存储区防潮​ ​ (二)动线设计​ 人员动线:办公区→一更(换鞋、脱外衣)→二更(穿洁净服、手部消毒)→风淋缓冲间→万级洁净区→千级洁净区(需二次风淋),避免人员交叉污染,动线全程无折返,长度控制在 30m 以内,提升通行效率。​ 物料动线:辅料存储区→物料传递窗(紫外线消毒)→万级洁净区→千级洁净区(如需),物料传递窗设置互锁装置,禁止双向同时开启;大件设备通过专用设备通道进入洁净区,通道宽度≥1.8m,满足设备进场与维护需求。​ 设备与维护动线:千级 / 万级区域周边预留 1.2m 宽检修通道,空调机房、自控系统控制柜等设备集中布置在办公配套区,维护人员通过独立通道进入,不干扰生产区域。​ (三)关键细节设计​ 围护结构选型:洁净区域采用 50mm 厚彩钢板隔墙,墙面与地面、吊顶交接处采用圆弧角设计(半径≥50mm),避免积尘;彩钢板表面光滑、无裂痕,符合洁净环境耐擦洗、抗腐蚀要求。​ 地面与吊顶设计:洁净区地面采用 2mm 厚环氧自流平地坪,表面平整无缝、抗静电、耐磨损;吊顶采用轻质彩钢板,千级区域吊顶高度 3.2m(满足垂直层流需求),万级区域吊顶高度 2.8m,吊顶内预留空调风管、管线敷设空间。​ 门窗设计:洁净区门采用不锈钢洁净密闭门,配备自动闭门器与密封条,开启方向朝向洁净度高的区域;窗户采用双层中空钢化玻璃,与墙面平齐,无窗台积尘死角,千级区域窗户仅用于观察,不开启。 3.空调与通风系统设计​ (一)系统整体架构​ 根据洁净等级差异,采用 “独立系统 + 分区控制” 架构,千级区域配置独立空调机组,万级区域采用分区空调分支系统,办公区配置普通商用空调,各系统独立运行,避免交叉污染与能耗浪费。​ (二)分区域空调系统设计​ 千级洁净生产区:​ 设备选型:配置 1 台 15 匹风冷式洁净空调机组(风量 20000m³/h),配套高效空气过滤器(HEPA,过滤效率≥99.97%@0.3μm),机组具备温湿度精准控制功能(精度 ±1℃/±3% RH)。​ 气流组织:采用垂直层流设计,空调机组送风经吊顶静压箱→HEPA 过滤器→均匀向下送风,气流速度 0.3-0.5m/s,回风从地面回风沟收集,形成 “上送下回” 气流循环,确保区域内无气流死角。​控制策略:设置独立自控面板,实时监测区域内温度(22±2℃)、湿度(50±5%)、洁净度,当尘埃粒子数超标时,自动启动滤网清洁提醒,温湿度偏差超限时,联动空调机组调整。​ 万级洁净生产区:​ 设备选型:配置 2 台 12 匹风冷式洁净空调机组(总风量 30000m³/h),分 A、B 两个分区控制,每分区配套中效过滤器(过滤效率≥95%@1μm)+ 亚高效过滤器(过滤效率≥99%@0.5μm)。​ 气流组织:采用水平层流设计,空调送风从区域一侧墙面静压箱送出,气流速度 0.2-0.3m/s,从对侧墙面回风,分区之间设置可调节挡风板,实现各分区温湿度独立控制。​ 控制策略:分区设置温湿度传感器(温度 24±2℃、湿度 55±5%),与空调机组联动,当某一分区生产负荷变化时,仅调整对应分区机组运行参数,降低能耗。​ 洁净辅助区与办公区:​ 洁净辅助区(更衣、缓冲间):依托万级区域空调系统,通过支管送风,风淋间配置独立风机(风速≥25m/s),确保人员进入洁净区前有效去除体表尘埃。​ 办公区:配置 3 台 5 匹商用空调机组,采用 “上送下回” 气流组织,温度控制在 23±3℃,与洁净区相邻墙面设置回风百叶,通过气压差(洁净区正压,办公区常压)实现气流隔离,避免洁净区空气外溢或办公区空气渗入。​ (三)通风系统设计​ 排风系统:千级 / 万级区域各设置 2 台防爆排风机(风量 5000m³/h),排风经活性炭过滤器处理后排出,避免工艺废气污染环境;排风口设置止回阀,防止室外空气倒灌。​ 补风系统:空调系统配套新风补风装置,新风经初效 + 中效过滤后送入空调机组,补风量为排风量的 80%,确保洁净区域维持正压(千级区正压≥10Pa,万级区正压≥5Pa),阻止外界污染侵入。​ 安全与自控系统设计​ (一)消防系统设计​ 灭火系统:洁净区采用预作用自动喷水灭火系统(避免误喷污染洁净环境),千级 / 万级区域喷头间距≤3.6m,喷头采用隐蔽式设计,与吊顶平齐;办公区配置湿式自动喷水灭火系统,辅助区域设置手提式干粉灭火器(每 50㎡1 具)。​ 报警系统:全区域布置烟感报警器(灵敏度≤0.6dB/m)、温感报警器(报警温度 68℃),洁净区报警器采用防尘型设计,与消防控制室联动,报警信号同步推送至甲方安全管理平台。​ 疏散设计:洁净区设置 2 个独立安全出口,疏散通道宽度≥1.2m,通道地面粘贴荧光导向标识;安全出口门采用防火密闭门(耐火极限≥1.5h),具备应急开启功能,确保火灾时人员快速疏散。​ (二)自控系统设计​ 监测系统:在千级 / 万级区域每 20㎡设置 1 个尘埃粒子传感器,实时监测≥0.5μm 尘埃粒子数;温湿度传感器、压差传感器(监测洁净区与外界压差)、设备运行状态传感器(如空调机组、排风机)均接入中央监控平台,数据采样频率≥1 次 / 分钟,异常数据实时报警。​ 控制系统:采用 PLC(可编程逻辑控制器)控制系统,实现空调机组启停、温湿度调节、风淋装置运行、消防系统联动等功能的自动化控制;中央监控平台支持远程查看数据、修改参数(需权限认证),历史数据存储时间≥1 年,便于后期追溯与分析。​ 应急保障:自控系统配置 UPS 备用电源(续航≥2 小时),断电时自动切换,确保关键监测与控制功能不中断;设置应急手动控制按钮,当自动系统故障时,可通过手动操作维持核心设备运行。​ 五能源与辅助系统设计​ (一)供电系统设计​ 负荷配置:根据设备功率需求,洁净区配置独立配电箱,千级区域供电负荷≥80kW(满足高精度设备需求),万级区域供电负荷≥150kW,采用三相五线制供电,确保电压稳定(波动≤±5%)。​ 安全设计:洁净区插座、开关采用防尘防水型(IP65 等级),电线管线暗敷于吊顶或地面夹层,避免积尘;设置过载保护、漏电保护装置,漏电动作电流≤30mA,确保人员与设备安全。​ (二)供气系统设计​ 针对工艺所需压缩空气,设计独立供气系统:​ 设备配置:在配套区设置 1 台螺杆式空气压缩机(排气量 2m³/min,压力 0.8MPa),配套干燥机(露点≤-40℃)、精密过滤器(过滤精度 0.01μm),确保压缩空气无油、无水、无杂质。​ 管道设计:采用 304 不锈钢管道(直径 DN50),沿吊顶夹层敷设,千级 / 万级区域支管直径 DN25,管道连接采用焊接,避免螺纹连接产生积尘;每个用气点设置阀门与压力表,便于调节与监测。​ (三)排水系统设计​ 洁净区排水:千级 / 万级区域地面设置隐形地漏(间距≤10m),地漏采用不锈钢材质,配备水封与防尘盖,排水管道采用 UPVC 管(直径 DN100),管道坡度≥3‰,确保排水通畅无积水。​ 废水处理:洁净区生产废水(如清洗废水)经管道收集至配套区废水预处理池(容积 5m³),采用过滤、中和处理后,接入市政污水管网,处理后水质符合《污水综合排放标准》(GB 8978-1996)。​ 六、设计验证与优化​ (一)合规性预评估​ 设计方案完成后,委托第三方机构对洁净度、消防、环保等关键指标进行预评估,重点验证:​ 千级 / 万级区域尘埃粒子数、温湿度控制是否满足 GB 50073-2013 标准;​ 消防系统设计是否符合 GB 50016-2014(2018 年版)要求,疏散距离、灭火系统配置是否达标;​ 废水、废气排放设计是否符合当地环保部门要求,预评估报告作为设计优化依据。​ (二)模拟与优化​ 气流模拟:采用 CFD(计算流体力学)软件对千级 / 万级区域气流组织进行模拟,优化送风 / 回风位置、气流速度,确保区域内无气流死角,尘埃粒子数分布均匀。​ 能耗模拟:对空调、供电等系统进行能耗模拟,对比不同设备选型(如高效空调机组 vs 普通机组)的能耗差异,在满足功能需求的前提下,选择能耗更低的方案,降低后期运营成本。​ 施工可行性优化:结合现场结构(如原有墙体、管线位置),调整设计方案中管道敷设、设备安装的细节,避免与原有结构冲突;预留足够的施工空间,确保各工序(如彩钢板安装、空调调试)可顺利开展。​ 4. 评审新功能工艺适配性 (1)工艺需求核心参数与设计适配基础​ 基于柔电院二期新功能(高精度柔电元件加工、元件组装与检测)的工艺特性,提炼核心工艺参数,作为设计优化的核心依据,确保各系统设计精准匹配生产需求:​ ​ 工艺环节​ 核心工艺参数要求​ 设计适配重点方向​ 高精度柔电元件加工​ 1. 加工环境振动≤0.1g;2. 静电电压≤100V;3. 局部微环境温湿度波动≤±0.5℃/±2% RH​ 地面减震设计、全域防静电处理、局部恒温恒湿系统​ 元件组装​ 1. 组装工位照度≥500lux;2. 气流无直接吹向组装台面;3. 物料周转距离≤5m​ 工位照明强化、气流导向优化、周转区域布局调整​ 元件检测​ 1. 检测区域背景噪音≤45dB;2. 无电磁干扰(EMI≤10V/m);3. 洁净度稳定维持万级​ 隔音降噪设计、电磁屏蔽处理、洁净度冗余控制​ (2)平面布局与工艺流程深度适配优化​ (一)功能区域工艺化调整​ 基于新功能生产流程(原料预处理→高精度加工→元件组装→检测→成品暂存),对原有平面布局进行工艺导向性优化,确保各区域衔接符合生产逻辑:​ 千级洁净生产区(高精度加工区):​ 按加工设备操作流程,将区域划分为 “原料上料工位→核心加工工位→半成品暂存工位”,工位间距 1.5m(原 1.2m),满足加工设备(如激光刻蚀机、精密贴合机)的操作与物料传递需求;​ 核心加工工位下方设置 300mm 厚钢筋混凝土减震台(内置减震垫),减震台与地面采用弹性连接,确保加工设备运行时振动≤0.1g,避免振动影响元件加工精度。​ 万级洁净生产区(组装与检测区):​ 采用 “U 型生产线布局”,组装工位(8 个)沿区域内侧布置,检测工位(4 个)沿外侧布置,半成品从组装工位到检测工位的周转距离控制在 3-4m,减少物料搬运时间;​ 检测区域单独划分 20㎡隔音子区(采用双层彩钢板隔墙,内填隔音棉),隔音子区内背景噪音控制在 40-45dB,同时墙面敷设电磁屏蔽膜(屏蔽效能≥40dB),避免外界电磁干扰影响检测设备(如精密阻抗分析仪)读数精度。​ 洁净辅助区(工艺配套优化):​ 物料传递窗增设 “恒温暂存腔”(容积 0.5m³,温度控制 23±1℃),用于存放对温度敏感的加工原料(如柔性基材),避免原料温度波动影响加工质量;​ 二更更衣间增加 “静电消除装置”(离子风幕),人员穿洁净服后需经过离子风幕(风速 1.5m/s,离子平衡度 ±50V),确保进入洁净区时人员体表静电电压≤100V。​ (二)动线与工艺衔接优化​ 人员动线:在千级洁净区入口增设 “静电检测门”,人员进入前需通过静电检测(检测精度 ±10V),静电超标时禁止进入,避免人员携带静电影响加工元件;​ 物料动线:原料从物料传递窗进入后,经万级区暂存工位→千级区上料工位,成品从千级区→万级区检测工位→成品暂存区(办公配套区),动线完全沿生产流程单向流转,无交叉折返,减少物料污染风险;​ 设备维护动线:千级区加工设备后方预留 1.8m 宽维护通道(原 1.2m),通道内设置设备专用电源接口与压缩空气接口,便于维护时设备调试与清洁,不影响前方生产工位运行。​ (3)空调与通风系统工艺化升级​ (一)千级洁净区(高精度加工微环境控制)​ 局部恒温恒湿系统:在核心加工工位上方 1.5m 处设置 “局部层流罩”(尺寸 1.2m×0.8m),层流罩内配备独立温湿度调节模块,通过 PID 控制算法,将加工工位微环境温湿度波动控制在 ±0.5℃/±2% RH,远高于区域整体控制精度(±2℃/±5% RH),满足高精度加工对环境的严苛要求;​ 气流导向优化:千级区垂直层流气流在加工设备上方 0.5m 处设置 “气流导流板”,引导气流向设备两侧流动,避免气流直接吹向加工台面(气流速度≤0.2m/s),防止气流带动加工粉尘(如金属碎屑)污染元件表面。​ (二)万级洁净区(组装与检测环境适配)​ 工位照明强化:组装工位上方设置 “防眩光 LED 吊灯”(单灯功率 36W,显色指数 Ra≥90),照明度达到 550-600lux,且光线均匀(照度均匀度≥0.8),避免光线明暗不均影响组装操作(如元件引脚焊接);​ 洁净度冗余控制:万级区空调系统过滤器升级为 “中效 + 亚高效 + 高效” 三级过滤(原二级),高效过滤器(HEPA)布置密度增加 20%,确保区域内洁净度稳定维持在万级(≥0.5μm 尘埃粒子数≤30000 个 /m³),即使在组装粉尘产生较多时,也不会出现洁净度超标,避免粉尘影响元件性能。​ (三)排风系统工艺适配​ 千级区加工设备(如激光刻蚀机)上方设置 “局部排风罩”(排风罩口风速≥0.8m/s),排风经 “高效过滤器 + 活性炭过滤器” 双重处理后排出,避免加工过程中产生的微量有害气体(如有机挥发物)污染环境或影响人员健康;​ 万级区组装工位旁设置 “可移动排风臂”(长度 3m),用于排出焊接操作时产生的焊接烟尘,排风臂出风口配备烟尘过滤器(过滤效率≥99.9%),确保工位周围无烟尘积聚。​ (4)能源与辅助系统工艺支撑优化​ (一)供电系统(工艺设备电力保障)​ 高精度供电配置:千级区核心加工设备采用 “独立稳压电源”(稳压精度 ±0.5%),避免电网电压波动(如 ±5%)影响设备运行精度;同时配置 UPS 备用电源(续航≥4 小时),确保突发断电时设备可正常关机,避免加工过程中断导致元件报废;​ 静电接地系统:洁净区地面环氧自流平地坪内敷设铜箔接地网(网格间距 2m),接地电阻≤1Ω;所有加工设备、组装工位、检测设备均需连接接地网,确保设备运行时静电及时导出,避免静电击穿柔性元件。​ (二)供气系统(工艺用气精准控制)​ 压缩空气品质升级:在原有干燥机、精密过滤器基础上,新增 “超精密过滤器”(过滤精度 0.001μm)与 “油雾分离器”(分离效率≥99.99%),确保供给加工设备(如气动压合机)的压缩空气油分含量≤0.01mg/m³、固体颗粒含量≤0.001μm,避免压缩空气杂质影响元件压合质量;​ 供气压力稳定控制:千级区加工设备用气点设置 “压力调节阀 + 压力传感器”,实时监测供气压力(精度 ±0.005MPa),当压力波动超 ±0.01MPa 时,调节阀自动调整,确保设备用气压力稳定(如压合机供气压力 0.6±0.01MPa)。​ (三)排水系统(工艺废水专项处理)​ 千级区加工设备(如清洗机)产生的清洗废水(含微量清洗剂),经专用管道收集至废水预处理池后,新增 “活性炭吸附塔”(吸附容量 50kg),吸附废水中的有机污染物,处理后水质 COD≤50mg/L,满足《污水综合排放标准》(GB 8978-1996)一级排放标准;​ 万级区检测工位设置 “废液收集桶”(容积 20L,防腐蚀材质),用于收集检测过程中产生的微量废液(如电解液),废液单独存储,定期由专业机构回收处理,避免与普通废水混合造成污染。​ 工艺需求适配验证与保障​ (一)工艺参数预验证​ 施工完成后,委托第三方机构对关键工艺参数进行专项检测:千级区加工工位振动(≤0.1g)、静电电压(≤100V)、微环境温湿度波动(±0.5℃/±2% RH),万级区检测区噪音(≤45dB)、电磁干扰(≤10V/m),检测合格后方可进入设备安装阶段;​ 设备安装完成后,进行 “工艺试运行”(持续 72 小时),模拟实际生产流程(加工→组装→检测),记录各环节工艺参数(如元件加工精度、检测合格率),若参数不达标,需调整对应设计(如优化减震台、增强电磁屏蔽),直至试运行合格。​ (二)后期工艺适配保障​ 设计方案预留 “工艺扩展接口”:千级区预留 2 个设备供电接口(容量 50kW)、万级区预留 3 个组装工位空间,便于后期新增加工设备或扩大生产规模时,无需大规模改造;​ 提供 “工艺适配手册”:手册中详细说明各系统设计与工艺参数的关联关系(如空调精度与加工精度的对应关系),后期若工艺参数调整(如加工精度提升),可依据手册快速调整对应系统(如升级局部恒温恒湿模块),降低工艺变更成本。​ (5) 工艺细节匹配度审查 在评审设计方案时,需对生产流程的契合度进行严格检查。要确保设计方案中的生产流程与新功能的实际生产流程高度一致,不存在流程不畅或交叉干扰的情况。这不仅关系到改造后厂房的高效运行,还影响着生产效率和产品质量。具体而言,需关注各个生产环节的衔接是否顺畅,物料的流动是否合理,人员的操作是否便捷等。只有生产流程契合度高,才能保证改造后的厂房能够满足新功能的生产需求,实现高效、稳定的运行。 (6) 设备参数适应性 核对设计方案中设备的参数与新功能所需设备的参数匹配度至关重要。设备的正常运行和生产要求的满足,直接依赖于参数的适应性。在评审过程中,需对设备的各项参数进行详细比对,包括功率、转速、精度等。同时,还要考虑设备在不同工况下的运行稳定性和可靠性。只有设备参数与新功能所需参数相匹配,才能确保设备在改造后的厂房中发挥最佳性能,为生产提供有力保障。 5. 功能需求满足度评估 (1) 操作便利性考量 审查设计方案时,需充分考量生产操作的便利性。设备的布局应便于操作人员进行操作和维护,这直接关系到生产效率和操作人员的工作体验。合理的设备布局可以减少操作人员的移动距离,降低操作难度,提高工作效率。同时,还要考虑设备的维护通道和空间是否足够,以便在设备出现故障时能够及时进行维修和保养。只有设计方案充分考虑了操作便利性,才能为生产提供良好的条件,确保生产的顺利进行。 (2) 安全性能保障 确认设计方案是否采取了必要的安全措施,以保障生产操作的安全性,避免潜在的安全隐患。在评审过程中,需关注消防设施的配置是否合理,安全防护措施是否到位,以及应急预案是否完善等。只有确保设计方案具备良好的安全性能,才能保障施工人员的人身安全和厂房的正常运行。同时,安全性能的保障也有助于提高生产效率,减少因安全事故导致的停工和损失。 6. 工艺调整可行性分析 (1) 施工实现可能性 判断设计方案中的工艺调整在施工过程中的可操作性至关重要。需全面评估是否存在技术难题或施工限制,以确保工艺调整能够顺利实施。在评审过程中,要考虑施工技术的成熟度、施工设备的可用性以及施工人员的技能水平等因素。同时,还要关注工艺调整对现有厂房结构和设备的影响,以及是否需要进行额外的改造和升级。只有充分考虑了施工实现可能性,才能制定出可行的施工方案,确保工艺调整能够按时、按质完成。 (2) 生产影响评估 评估工艺调整对生产的影响是设计方案评审的重要环节。需综合考虑生产效率、产品质量等方面,确保调整后的工艺能够在不影响正常生产的前提下顺利实施。在评审过程中,要分析工艺调整可能带来的生产停顿时间、生产成本增加等问题,并制定相应的应对措施。同时,还要关注工艺调整对产品质量的影响,确保产品质量不受影响或得到提升。只有充分评估了生产影响,才能制定出合理的工艺调整方案,实现生产的高效、稳定运行。 合规性要求符合性验证 1. 国家标准遵循情况审查 (1) 建设标准一致性 检查设计方案中的厂房建设标准是否与国家标准一致,涵盖建筑结构、材料选用等多个方面。这是确保改造项目合法合规的基础。在评审过程中,需严格按照国家标准对设计方案进行比对,确保建筑结构的安全性、稳定性符合要求,材料的选用符合环保、防火等标准。只有建设标准与国家标准一致,才能保证改造后的厂房在质量和安全方面达到规定要求,为生产提供可靠的保障。 (2) 安全规范落实度 确认设计方案是否落实了安全生产的国家标准,如消防设施的配...
二期洁净车间工程改造项目投标方案.docx
下载提示

1.本文档仅提供部分内容试读;

2.支付并下载文件,享受无限制查看;

3.本网站所提供的标准文本仅供个人学习、研究之用,未经授权,严禁复制、发行、汇编、翻译或网络传播等,侵权必究;

4.左侧添加客服微信获取帮助;

5.本文为word版本,可以直接复制编辑使用。


这个人很懒,什么都没留下
未认证用户 查看用户
该文档于 上传
×
精品标书制作
百人专家团队
擅长领域:
工程标 服务标 采购标
16852
已服务主
2892
中标量
1765
平台标师
扫码添加客服
客服二维码
咨询热线:192 3288 5147
公众号
微信客服
客服