文库 货物类投标方案 医疗器械

天柱县人民医院全数字化高端彩色多普勒超声诊断仪采购项目投标方案.docx

DOCX   104页   下载748   2025-08-27   浏览65   收藏65   点赞131   评分-   52189字   58.00

AI慧写标书

十分钟千页标书高效生成

温馨提示:当前文档最多只能预览 15 页,若文档总页数超出了 15 页,请下载原文档以浏览全部内容。
天柱县人民医院全数字化高端彩色多普勒超声诊断仪采购项目投标方案.docx 第1页
天柱县人民医院全数字化高端彩色多普勒超声诊断仪采购项目投标方案.docx 第2页
天柱县人民医院全数字化高端彩色多普勒超声诊断仪采购项目投标方案.docx 第3页
天柱县人民医院全数字化高端彩色多普勒超声诊断仪采购项目投标方案.docx 第4页
天柱县人民医院全数字化高端彩色多普勒超声诊断仪采购项目投标方案.docx 第5页
天柱县人民医院全数字化高端彩色多普勒超声诊断仪采购项目投标方案.docx 第6页
天柱县人民医院全数字化高端彩色多普勒超声诊断仪采购项目投标方案.docx 第7页
天柱县人民医院全数字化高端彩色多普勒超声诊断仪采购项目投标方案.docx 第8页
天柱县人民医院全数字化高端彩色多普勒超声诊断仪采购项目投标方案.docx 第9页
天柱县人民医院全数字化高端彩色多普勒超声诊断仪采购项目投标方案.docx 第10页
天柱县人民医院全数字化高端彩色多普勒超声诊断仪采购项目投标方案.docx 第11页
天柱县人民医院全数字化高端彩色多普勒超声诊断仪采购项目投标方案.docx 第12页
天柱县人民医院全数字化高端彩色多普勒超声诊断仪采购项目投标方案.docx 第13页
天柱县人民医院全数字化高端彩色多普勒超声诊断仪采购项目投标方案.docx 第14页
天柱县人民医院全数字化高端彩色多普勒超声诊断仪采购项目投标方案.docx 第15页
剩余89页未读, 下载浏览全部

开通会员, 优惠多多

6重权益等你来

首次半价下载
折扣特惠
上传高收益
特权文档
AI慧写优惠
专属客服
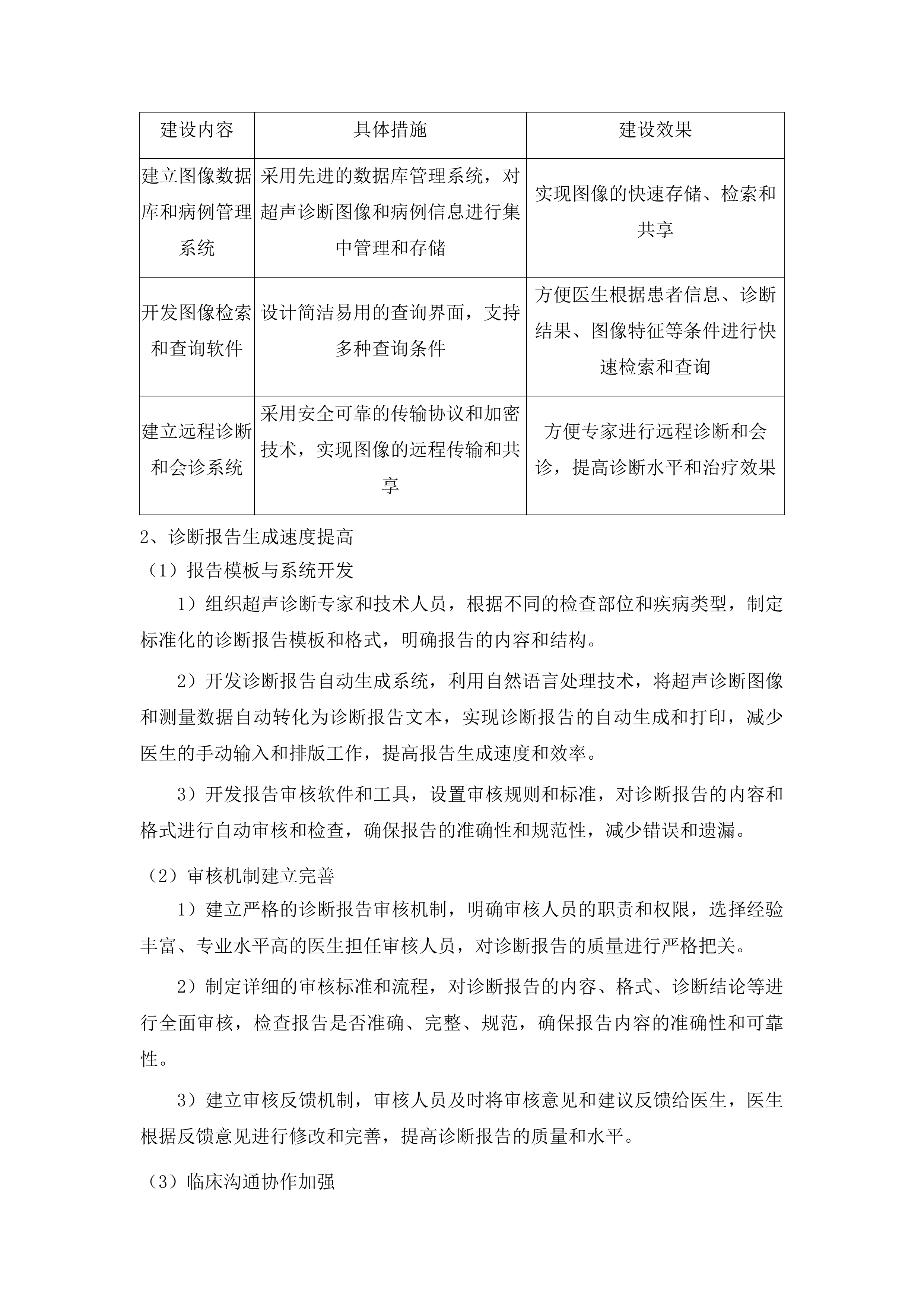
天柱县人民医院全数字化高端彩色多普勒超声诊断仪采购项目投标方案 第一章 种子用户引入计划 3 第一节 种子用户引入目标 3 一、 高端超声设备推广目标 3 二、 用户群体精准定位 17 第二节 种子用户引入策略 28 一、 临床价值展示策略 28 二、 技术支持保障体系 43 三、 合作共建激励机制 52 第三节 种子用户引入渠道 63 一、 行业学术会议渠道 63 二、 区域医疗合作网络 82 三、 线上专业推广平台 92 种子用户引入计划 种子用户引入目标 高端超声设备推广目标 医院临床应用示范案例 妇产科临床诊断示范 疾病诊断准确性提升 1)利用超声诊断仪具备的高分辨率显示器、多波束并行发射等先进技术,可清晰呈现子宫、卵巢等部位的细微结构,准确识别子宫肌瘤、卵巢囊肿等妇产科疾病的特征,为疾病诊断提供有力依据。 超声诊断仪 2)将超声诊断仪的数字化二维灰阶成像、彩色多普勒、能量血流成像等多模式成像技术相结合,从不同角度观察病变部位的形态、血流情况等,能有效提高疾病诊断的准确性和特异性,减少误诊和漏诊。 3)借助超声诊断仪的距离、面积、周长测量以及产科径线测量等功能,对妇产科疾病进行定量分析,精确判断病情严重程度,为临床治疗方案的制定提供更精准的指导。 图像获取效率提高 1)超声诊断仪的智能化一键图像优化和智能实时图像优化技术,可快速自适应调整图像的增益等参数,在短时间内获取清晰、高质量的图像,显著减少患者等待时间,提高检查效率。 妇产科超声检查 2)操作面板配备的≥12英寸液晶触摸屏,医生可通过手指滑动进行翻页,直接点击选择调节参数,且操作面板可灵活调整高度和旋转,方便医生在不同姿势和角度下进行图像采集和参数调节,进一步提高工作效率。 3)超声诊断仪具备的图像存储和回放功能,医生可随时回顾病例的历史图像,对比不同阶段的病情变化,进行深入分析,有助于提高诊断的准确性和可靠性。 早期诊断支持增强 1)运用超声诊断仪的微细血流成像技术,能够捕捉到妇产科疾病早期出现的超微细血流及超低速血流信号,为疾病的早期诊断提供重要线索,实现早发现、早治疗。 2)超声造影成像技术通过注射造影剂,可清晰显示病变部位的血流灌注情况,对妇产科疾病如早期宫颈癌、子宫内膜癌等进行早期诊断和鉴别诊断,为临床治疗争取宝贵时间。 3)超声诊断仪的自动测量和分析功能,可对妇产科疾病相关指标进行快速、准确的测量和分析,如胎儿的生长发育参数、子宫和卵巢的大小等,有助于早期筛查和诊断疾病。 心血管疾病诊断示范 疾病诊断与评估 1)利用超声诊断仪的心脏功能测量和分析功能,可对冠心病、心肌病等心血管疾病患者的心脏结构、功能进行全面评估,准确判断病情严重程度,为临床治疗提供重要依据。 心血管超声诊断 2)将超声诊断仪的数字化二维灰阶成像、彩色多普勒、频谱多普勒等多模式成像技术相结合,从不同角度观察心脏的形态、血流情况等,能有效提高心血管疾病诊断的准确性和特异性,为制定个性化治疗方案提供支持。 3)借助超声诊断仪的测量和分析功能,对心血管疾病患者的心脏大小、室壁厚度、血流速度等参数进行定量分析,精确评估心脏功能,为临床治疗效果的评估和调整提供精准指导。 早期诊断技术应用 1)采用超声诊断仪的实时剪切波弹性定量技术和肝脏剪切波定量技术,可对心血管疾病患者的心肌组织弹性进行无创检测,早期发现心肌病变,为疾病的早期诊断和干预提供重要线索。 2)超声造影成像技术通过注射造影剂,可清晰显示心血管疾病患者的心肌灌注情况,对心肌梗死、心肌病等疾病进行早期诊断和鉴别诊断,为临床治疗争取宝贵时间。 3)利用超声诊断仪的自动测量和分析功能,对心血管疾病患者的血管内径、血流速度、血管壁厚度等参数进行快速、准确的测量和分析,有助于早期筛查和诊断疾病,预防心血管事件的发生。 定量分析精准指导 1)运用超声诊断仪的自动心功能定量分析和自动心肌运动定量分析功能,可对心血管疾病患者的心脏功能进行全面、准确的定量评估,为临床治疗方案的制定提供精准指导。 2)通过对超声诊断仪的参数进行调节和优化,如增益、时间增益补偿等,可提高定量分析的准确性和可靠性,为临床治疗效果的评估和调整提供有力支持。 3)利用超声诊断仪的图像存储和回放功能,医生可随时回顾心血管疾病患者的历史图像,对比不同阶段的病情变化,评估治疗效果,及时调整治疗方案,提高患者的治疗效果和生活质量。 腹部脏器疾病诊断示范 疾病诊断与鉴别 1)利用超声诊断仪配备的腹部探头以及空间复合成像、自适应核磁像素优化等先进成像技术,能够清晰显示腹部脏器的形态、结构和血流情况,对肝癌、胰腺癌等腹部脏器疾病进行准确诊断和鉴别诊断。 2)将超声诊断仪的数字化二维灰阶成像、彩色多普勒、频谱多普勒等多模式成像技术相结合,从不同角度观察病变部位的特征,能有效提高腹部脏器疾病诊断的准确性和特异性,为临床治疗提供重要依据。 3)借助超声诊断仪的测量和分析功能,对腹部脏器疾病患者的脏器大小、病变范围、血流速度等参数进行定量分析,精确判断病情严重程度,为临床治疗方案的制定提供更精准的指导。 成像技术优势体现 1)超声诊断仪的空间复合成像技术可同时作用于发射和接收,可达≥9线偏转,自适应核磁像素优化技术可改善边界显示、提高分辨率、减少伪像,两者结合使用能显著提高腹部脏器疾病诊断的准确性和特异性。 2)超声造影成像技术通过注射造影剂,可清晰显示腹部脏器疾病患者的病变部位的血流灌注情况,对肝癌、胰腺癌等疾病进行早期诊断和鉴别诊断,为临床治疗争取宝贵时间。 3)利用超声诊断仪的自动测量和分析功能,对腹部脏器疾病患者的脏器大小、病变范围、血流速度等参数进行快速、准确的测量和分析,有助于早期筛查和诊断疾病,预防疾病的进展和恶化。 早期诊断与评估 1)运用超声诊断仪的微细血流成像技术,能够捕捉到腹部脏器疾病早期出现的超微细血流及超低速血流信号,为疾病的早期诊断提供重要线索,实现早发现、早治疗。 2)通过对超声诊断仪的参数进行调节和优化,如增益、时间增益补偿等,可提高早期诊断的准确性和可靠性,为临床治疗效果的评估和调整提供有力支持。 3)利用超声诊断仪的图像存储和回放功能,医生可随时回顾腹部脏器疾病患者的历史图像,对比不同阶段的病情变化,评估治疗效果,及时调整治疗方案,提高患者的治疗效果和生活质量。 区域医疗技术标杆建设 技术交流与合作平台搭建 交流活动组织开展 活动类型 活动内容 活动目的 专家讲座、学术研讨会 定期邀请国内知名专家和学者,围绕超声诊断技术的最新进展和应用经验进行授课和交流 分享前沿知识,拓宽区域内超声诊断医生的视野 病例讨论会、技术比武活动 组织区域内超声诊断医生进行病例讨论和技术比拼 提高临床诊断能力和技术水平 参观学习活动 安排区域内超声诊断医生到国内先进医疗机构参观学习 借鉴先进经验,提升专业素养 合作项目开展实施 1)与其他医疗机构建立合作关系,开展远程诊断项目,实现患者超声图像的远程传输和专家诊断,为患者提供更便捷的医疗服务;开展联合科研项目,整合资源,共同攻克超声诊断领域的难题。 2)共同开展新技术、新项目的研究和应用,如超声造影成像技术、实时剪切波弹性定量技术等,提高区域内超声诊断技术的创新能力和应用水平。 3)建立远程诊断网络,为基层医疗机构提供技术支持和服务,通过远程会诊、培训等方式,提高基层医疗机构的超声诊断水平,促进医疗资源的均衡分配。 专家指导与培训 培训方式 培训内容 培训目标 专家技术指导 邀请国内知名专家对区域内超声诊断医生进行现场技术指导 提供系统的理论知识和实践技能培训 专项培训、进修学习 针对不同层次的超声诊断医生开展个性化培训课程 提高专业技能和综合素质 建立培训基地和实践教学中心 为区域内超声诊断医生提供实践操作和临床实习机会 提高实际工作能力 人才培养与技术传承 培养计划制定实施 1)制定科学合理的人才培养计划,明确培养目标为培养具备扎实理论知识和丰富实践经验的超声诊断专业人才,确定培养内容包括专业课程学习、临床实践操作等,选择合适的培养方式如高校联合培养、在职培训等。 2)加强与高校和科研机构的合作,开展联合培养项目,利用高校的教学资源和科研机构的科研优势,提高人才培养的质量和水平;开展产学研合作项目,让学生参与实际科研项目,培养创新能力和实践能力。 3)建立人才培养基地和实践教学中心,为超声诊断专业人才提供实践操作和临床实习的机会,让学生在实际工作中积累经验,提高实际工作能力。 激励机制建立完善 1)建立人才激励机制,设立科研奖励基金和技术创新奖,对在超声诊断技术研究和应用方面取得突出成绩的医生进行表彰和奖励,激发医生的科研积极性和创新精神。 2)提供晋升机会和职业发展空间,根据医生的工作表现和专业技能水平,为其提供晋升机会,鼓励医生不断提升自己的专业技能和综合素质。 3)加强对超声诊断医生的人文关怀和心理疏导,营造良好的工作氛围和团队文化,关心医生的工作和生活需求,让医生感受到团队的温暖和支持,提高工作满意度和归属感。 技术传承活动开展 传承方式 传承内容 传承目标 老专家传帮带 组织老专家和经验丰富的医生对年轻一代医生进行一对一指导 传授先进的超声诊断技术和经验 建立技术传承档案和知识库 记录和保存超声诊断技术的发展历程和应用经验 为后人提供参考和借鉴 举办技术传承讲座和培训班 邀请老专家和经验丰富的医生进行授课和指导 提高年轻一代医生的专业技能和水平 技术标准与规范制定 标准规范制定参与 1)组织区域内的超声诊断专家和技术骨干,结合区域实际情况和临床需求,参与制定科学合理、切实可行的超声诊断技术标准和规范,确保诊断结果的准确性和可靠性。 2)加强与国内相关标准制定机构的沟通和交流,及时了解和掌握最新的标准和规范要求,将其融入到区域内的标准和规范中,确保区域内超声诊断技术标准和规范的先进性和权威性。 3)开展标准和规范的宣传和培训活动,通过举办讲座、发放宣传资料等方式,让区域内超声诊断医生和技术人员熟悉和掌握标准和规范的内容和要求,提高其执行标准和规范的自觉性和主动性。 质量控制体系建立 1)建立质量控制体系,制定详细的质量控制指标和科学的评价方法,对超声诊断设备的性能和图像质量进行定期检测和评估,确保设备始终处于良好的运行状态。 2)加强对超声诊断操作过程的质量控制,规范操作流程和操作方法,明确每个环节的操作要点和质量要求,确保诊断结果的准确性和可靠性。 3)建立质量反馈机制,通过定期检查、患者反馈等方式,及时发现和解决质量问题,不断总结经验教训,持续改进超声诊断质量和水平。 新技术新方法推广 1)积极推广应用超声造影成像技术、实时剪切波弹性定量技术等新技术、新方法,组织专家进行新技术的学术讲座和培训,提高区域内超声诊断医生和技术人员对新技术的认识和应用能力。 2)开展新技术、新方法的培训和宣传活动,通过举办培训班、发放宣传资料、现场演示等方式,让区域内超声诊断医生和技术人员了解和掌握新技术、新方法的原理和应用,提高其应用新技术、新方法的能力和水平。 3)建立新技术、新方法的应用示范基地,选择有条件的医疗机构作为示范单位,开展新技术、新方法的临床应用实践,为区域内超声诊断医生和技术人员提供实践操作和临床实习的机会,促进新技术、新方法的推广和应用。 超声诊断效率提升指标 图像采集与处理时间缩短 操作流程优化 优化措施 具体内容 优化效果 梳理和优化操作流程 对超声诊断仪的操作步骤进行全面梳理,去除不必要的环节,简化操作流程 提高图像采集速度和效率 加强操作人员培训和考核 定期组织操作人员参加培训课程,进行操作技能考核 确保操作流程的规范化和标准化 采用智能化操作界面和语音提示功能 设计简洁易懂的操作界面,增加语音提示功能 引导操作人员正确操作,减少操作失误和时间浪费 图像处理技术应用 1)采用自适应滤波、图像增强、边缘检测等先进的图像处理技术,对采集到的超声图像进行快速处理和分析,可有效提高图像的清晰度和质量,减少噪声和伪像的干扰。 2)开发图像处理软件和算法,利用人工智能和机器学习技术,实现图像的自动识别、分类和诊断,能够快速准确地判断病变的性质和类型,提高诊断准确性和效率。 3)建立图像处理工作站和服务器,采用高速网络传输技术,实现图像的快速传输和处理,缩短诊断时间,提高工作效率和响应速度。 图像数据库与系统建设 建设内容 具体措施 建设效果 建立图像数据库和病例管理系统 采用先进的数据库管理系统,对超声诊断图像和病例信息进行集中管理和存储 实现图像的快速存储、检索和共享 开发图像检索和查询软件 设计简洁易用的查询界面,支持多种查询条件 方便医生根据患者信息、诊断结果、图像特征等条件进行快速检索和查询 建立远程诊断和会诊系统 采用安全可靠的传输协议和加密技术,实现图像的远程传输和共享 方便专家进行远程诊断和会诊,提高诊断水平和治疗效果 诊断报告生成速度提高 报告模板与系统开发 1)组织超声诊断专家和技术人员,根据不同的检查部位和疾病类型,制定标准化的诊断报告模板和格式,明确报告的内容和结构。 2)开发诊断报告自动生成系统,利用自然语言处理技术,将超声诊断图像和测量数据自动转化为诊断报告文本,实现诊断报告的自动生成和打印,减少医生的手动输入和排版工作,提高报告生成速度和效率。 3)开发报告审核软件和工具,设置审核规则和标准,对诊断报告的内容和格式进行自动审核和检查,确保报告的准确性和规范性,减少错误和遗漏。 审核机制建立完善 1)建立严格的诊断报告审核机制,明确审核人员的职责和权限,选择经验丰富、专业水平高的医生担任审核人员,对诊断报告的质量进行严格把关。 2)制定详细的审核标准和流程,对诊断报告的内容、格式、诊断结论等进行全面审核,检查报告是否准确、完整、规范,确保报告内容的准确性和可靠性。 3)建立审核反馈机制,审核人员及时将审核意见和建议反馈给医生,医生根据反馈意见进行修改和完善,提高诊断报告的质量和水平。 临床沟通协作加强 1)加强超声诊断科室与临床科室的沟通和协作,建立定期的病例讨论和会诊制度,邀请临床医生参与超声诊断过程,共同分析病例,及时反馈诊断结果和建议,为临床治疗提供准确的参考和依据。 2)开展临床路径和多学科协作诊疗,超声诊断医生与临床医生密切配合,根据患者的病情制定个性化的治疗方案,提高临床治疗的及时性和有效性,减少患者的住院时间和医疗费用。 3)建立信息共享平台和沟通渠道,利用医院信息系统实现超声诊断科室与临床科室之间的信息实时共享和交流,方便医生及时获取患者的相关信息,提高工作效率和协作水平。 患者周转时间降低 科室布局与流程优化 1)对超声诊断科室的布局进行重新规划,合理划分检查区域和候诊区域,减少患者在检查过程中的移动距离和等待时间,提高就诊效率。 2)采用预约挂号和排队叫号系统,患者可以提前预约检查时间,按照叫号顺序就诊,避免患者扎堆等待,实现患者的有序就诊和检查,提高工作效率和服务质量。 3)建立快速通道和绿色通道,为急诊患者和重症患者提供优先检查和诊断服务,确保患者能够及时得到有效的治疗,保障患者的生命安全。 设备利用与人员配备 1)提高超声诊断设备的利用率,根据患者流量和检查需求,合理安排设备的使用时间和检查班次,增加设备的检查量和工作效率,充分发挥设备的性能优势。 2)根据科室工作量和患者需求,合理增加人员配备,招聘和培训专业的超声诊断医生和技术人员,提高检查人员的工作效率和服务质量,确保患者能够得到及时、准确的诊断。 3)加强对设备和人员的管理和调度,建立科学合理的排班制度和设备维护计划,实现设备和人员的最优配置和高效利用,提高科室的整体运营效率。 患者教育与引导 1)加强对患者的教育和引导,通过发放宣传资料、播放视频、现场讲解等方式,向患者介绍超声诊断的检查流程、注意事项和配合要求,提高患者的配合度和依从性,确保检查顺利进行。 2)设立咨询台和导诊人员,为患者提供咨询和引导服务,解答患者的疑问,帮助患者解决问题和消除顾虑,提高患者的满意度和信任度。 3)开展个性化服务和人文关怀,关注患者的需求和感受,为患者提供温馨、舒适的检查环境和服务体验,如提供饮用水、设置舒适的候诊座椅等,让患者感受到关爱和尊重。 设备功能深度应用目标 先进成像技术临床应用拓展 技术研究与应用拓展 1)组织医院内部的专家和技术人员,深入研究超声诊断仪的造影成像技术、超宽视野成像扫描技术等先进成像技术的原理和应用方法,结合临床实际需求,探索其在不同疾病诊断中的应用潜力,拓展其应用范围。 2)开展新技术的临床应用研究和实践,选择合适的病例进行新技术的应用,积累临床经验,总结应用效果,为新技术的推广和应用提供科学依据。 3)加强与国内先进医疗机构的交流和合作,定期参加学术会议和交流活动,学习和借鉴其先进的成像技术和应用经验,邀请专家来院讲学和指导,不断提高自身的技术水平和应用能力。 临床研究与验证 1)开展新技术的临床研究和验证工作,设计科学合理的研究方案和实验方法,选择合适的研究对象和对照组,对新技术的诊断价值和临床意义进行客观评估,确保新技术的安全性和有效性。 2)收集和分析临床病例数据,对新技术与传统技术的诊断结果进行对比分析,评估新技术的诊断准确性和特异性,为新技术的临床应用提供科学依据。 3)积极参与国内和国际多中心临床研究项目,与其他医疗机构合作开展研究,扩大研究样本量,提高研究成果的可信度和影响力,推动新技术的广泛应用。 临床合作与探索 1)加强超声诊断科室与临床科室的合作与沟通,建立定期的病例讨论和会诊制度,共同分析病例,探索先进成像技术在疑难病症诊断中的应用,为临床治疗提供更准确的诊断依据。 2)开展联合查房和病例讨论活动,邀请临床专家参与超声诊断过程,共同制定治疗方案,提高诊断的准确性和可靠性,为患者提供更好的治疗服务。 3)共同开展科研项目和临床研究,针对临床难题和热点问题,联合开展研究,深入探索先进成像技术的应用潜力和临床价值,为临床治疗提供新的思路和方法。 测量和分析功能精准应用 功能应用与数据支持 1)超声诊断医生熟练掌握设备的测量和分析功能,根据不同的检查部位和疾病类型,选择合适的测量参数和分析方法,如在妇产科检查中选择合适的产科径线测量参数,为临床诊断和治疗提供准确的数据支持。 2)建立测量数据数据库和病例管理系统,对测量数据进行集中管理和存储,采用数据加密和备份技术确保数据的安全性和完整性,方便医生进行查询和分析,为临床治疗方案的调整提供依据。 3)加强与临床科室的沟通和协作,及时将测量数据和分析结果反馈给临床医生,通过定期的病例讨论和会诊,共同制定治疗方案,为临床治疗提供更精准的参考和依据。 方法开发与结果准确性 开发措施 具体内容 开发效果 开发新的测量和分析方法 组织专家和技术人员结合临床实际需求和研究成果,优化测量参数和分析算法 提高测量结果的准确性和可靠性 开展测量方法的验证和比较研究 对比不同测量方法的优缺点和适用范围 为临床应用提供科学依据 加强测量设备的质量控制和校准管理 定期对测量设备进行质量检测和校准,确保设备性能稳定 保证测量结果的准确性和一致性 数据管理与意义挖掘 管理措施 具体内容 管理效果 建立测量数据管理系统和数据分析平台 采用先进的数据库技术和数据分析算法,对测量数据进行分类、整理和分析 挖掘数据背后的临床意义和潜在价值 开展数据挖掘和机器学习研究 利用大数据和人工智能技术,对测量数据进行深度分析和预测 为临床诊断和治疗提供决策支持 加强与科研机构和高校的合作 开展跨学科研究和合作项目,共同探索测量数据的应用新途径 推动医学研究和临床应用的发展 图像存储与管理系统优化 系统优化与速度提升 1)对图像存储与管理系统进行全面优化,采用先进的存储技术如磁盘阵列、云存储等,提高图像存储容量和检索速度,确保系统能够快速响应用户的查询请求。 2)优化图像存储架构和索引机制,采用分布式存储和索引技术,实现图像的快速定位和检索,减少检索时间和等待时间,提高用户体验。 3)开展系统性能测试和优化工作,定期对系统进行性能监测和评估,发现问题及时进行优化和调整,不断提高系统的稳定性和可靠性,确保系统能够持续稳定运行。 远程传输与共享实现 1)建立图像远程传输和共享平台,采用高速网络技术和分布式存储技术,实现图像的实时传输和共享,方便医生在不同地点进行远程诊断和会诊,提高诊断效率和准确性。 2)采用安全可靠的传输协议和加密技术,如SSL/TLS协议、AES加密算法等,确保图像数据的安全性和保密性,防止数据泄露和篡改。 3)加强与远程诊断和会诊机构的合作,建立协作机制和沟通渠道,制定统一的标准和规范,提高远程诊断和会诊的效率和质量,为患者提供更好的医疗服务。 安全管理与数据保护 1)加强图像数据的安全管理,建立数据备份和恢复机制,定期对图像数据进行备份,存储在不同的物理位置,防止数据丢失和损坏,确保数据的可用性。 2)采用访问控制和权限管理技术,对图像数据的访问和使用进行严格控制,设置不同的用户角色和权限,确保只有授权人员能够访问和使用数据,保证数据的保密性和完整性。 3)开展数据安全培训和教育活动,提高员工的安全意识和防范能力,定期组织安全培训课程和演练,让员工了解数据安全的重要性和相关法律法规,防止数据泄露和滥用。 用户群体精准定位 三甲医院超声科主任 专业权威性强 1)三甲医院超声科主任在超声领域具备深厚的专业知识和丰富的临床经验,其专业见解和决策对医院超声设备的采购和使用具有重要影响力。他们凭借多年的临床实践,对超声诊断技术的应用有着深刻的理解,能够准确把握设备在实际诊断中的性能表现和适用性。 超声诊断技术 2)他们熟悉超声诊断技术的最新发展趋势,能够准确判断设备的性能和适用性,对于全数字化高端彩色多普勒超声诊断仪的技术参数和功能要求有清晰的认识。在面对市场上众多的超声设备时,他们能够根据技术发展趋势和临床需求,筛选出最符合医院实际情况的设备。 彩色多普勒超声仪 3)凭借其专业权威性,他们的推荐和认可能够为产品在行业内树立良好的口碑,吸引更多潜在用户的关注。当他们认可某一款全数字化高端彩色多普勒超声诊断仪时,其推荐会在行业内传播,使其他医院和医疗机构对该产品产生兴趣。 4)在学术交流和专业会议中,超声科主任的发言和观点具有较高的关注度和影响力,能够有效传播产品的优势和特点。他们在这些场合分享的使用经验和对产品的评价,会让更多的专业人士了解到产品的性能和优势。 学术会议 影响力体现 具体表现 专业知识应用 在临床诊断中准确运用超声技术,为患者提供精准诊断 技术趋势把握 及时了解并引入最新超声诊断技术和设备 口碑树立作用 通过推荐认可的产品,提升产品在行业内的声誉 学术传播效果 在学术会议上分享经验,扩大产品的知名度 采购决策权大 1)在三甲医院的设备采购流程中,超声科主任通常拥有重要的决策权或建议权。他们能够根据科室的实际需求和发展规划,对设备的采购提出明确的要求和意见。例如,在考虑是否采购全数字化高端彩色多普勒超声诊断仪时,会结合科室的业务量、患者需求以及未来发展方向等因素进行综合评估。 2)与超声科主任建立良好的合作关系,有助于及时了解医院的采购计划和需求动态,提前做好产品推广和销售准备。通过与他们的沟通,可以得知医院在何时有采购意向,对设备的具体功能和性能有哪些要求,从而有针对性地进行产品推广。 3)他们能够对设备的品牌、性能、价格等方面进行综合评估,选择最适合科室发展的产品,对于全数字化高端彩色多普勒超声诊断仪的采购决策具有关键作用。在评估过程中,会比较不同品牌设备的优缺点,权衡性能和价格的关系,确保采购到性价比高的设备。 4)超声科主任的采购决策往往会影响医院其他科室对超声设备的选择,从而扩大产品的市场份额。一旦他们选择了某一款全数字化高端彩色多普勒超声诊断仪,其他科室可能会参考其决策,也选择该产品,进而增加产品在医院内的使用范围。 行业影响力广 1)三甲医院超声科主任在行业内具有广泛的人脉资源和影响力,他们与其他医院的同行、专家保持着密切的联系和交流。通过参加学术会议、研讨会等活动,与同行分享经验和交流技术,建立了良好的人际关系网络。 2)通过他们的推荐和介绍,产品能够快速进入其他医院的采购视野,提高产品的知名度和市场占有率。当他们向其他医院的同行推荐全数字化高端彩色多普勒超声诊断仪时,会增加该产品在其他医院的曝光度,从而提高采购的可能性。 3)他们在学术研究和临床实践中的成果和经验,对行业的发展具有引领和示范作用,能够为产品的推广和应用提供有力的支持。他们的研究成果和实践经验可以证明产品的有效性和实用性,为产品的推广提供了有力的依据。 4)超声科主任参与的行业协会和学术组织活动,为产品的宣传和推广提供了广阔的平台,有助于扩大产品的行业影响力。在这些活动中,他们可以向更多的专业人士介绍产品的特点和优势,提高产品在行业内的知名度。 影响力途径 具体方式 人脉资源利用 与同行交流分享,推荐产品 学术成果支持 用研究成果证明产品有效性 行业活动推广 在协会和学术活动中宣传产品 临床实践示范 通过实际应用展示产品优势 基层医疗机构技术骨干 实际应用需求高 1)基层医疗机构技术骨干在日常工作中直接面对患者,对超声设备的实际应用需求有着深刻的体会和认识。他们在诊断各种基层常见疾病时,需要设备能够快速、准确地提供诊断信息,以提高诊断效率和准确性。 基层技术骨干 2)他们需要设备能够满足基层常见疾病的诊断需求,操作简便、可靠性高,以提高工作效率和诊断准确性。全数字化高端彩色多普勒超声诊断仪的先进功能和性能,能够为基层医疗机构技术骨干提供更准确、更全面的诊断信息,满足他们的实际工作需求。例如,对于一些常见的腹部疾病、心血管疾病等,该设备能够清晰地显示病变部位的情况。 3)与他们沟通交流,能够深入了解基层医疗机构的实际需求和痛点,为产品的优化和改进提供依据。通过与他们的交流,可以得知设备在基层使用中存在的问题,如操作复杂、维护困难等,从而有针对性地对产品进行优化。 4)基层医疗机构技术骨干的需求反映了基层医疗市场的实际情况,满足他们的需求有助于产品在基层市场的推广和应用。如果产品能够满足基层医疗机构的实际需求,将会得到更多基层医疗机构的认可和采购。 技术传播作用强 1)基层医疗机构技术骨干在基层医疗团队中具有一定的技术权威性和影响力,他们的技术经验和操作技巧能够对其他医护人员起到示范和指导作用。当他们掌握了全数字化高端彩色多普勒超声诊断仪的使用方法和优势后,会向身边的同事传授这些知识和经验。 科研团队 2)当他们认可和掌握了全数字化高端彩色多普勒超声诊断仪的使用方法和优势后,能够将这些知识和经验传播给身边的同事,提高整个基层医疗团队的超声诊断水平。他们可以通过培训、带教等方式,让其他医护人员也能够熟练使用该设备。 设备培训 3)他们在基层医疗机构的培训和带教工作中,能够向其他医护人员介绍产品的特点和优势,促进产品在基层的推广和应用。在培训过程中,他们会详细介绍设备的功能和操作方法,让其他医护人员了解产品的优势,从而提高产品在基层的使用率。 4)基层医疗机构技术骨干的技术传播作用,有助于扩大产品在基层市场的影响力,提高产品的使用率和认可度。通过他们的传播,更多的基层医护人员会了解和使用该产品,从而增加产品在基层市场的份额。 市场潜力挖掘大 1)随着基层医疗事业的发展和国家对基层医疗的重视,基层医疗机构对先进医疗设备的需求不断增加,市场潜力巨大。基层医疗机构在提升医疗服务水平的过程中,需要配备先进的超声设备,以满足患者的诊断需求。 2)基层医疗机构技术骨干作为基层医疗团队的核心力量,他们对产品的认可和推荐能够带动基层医疗机构的采购意愿,促进产品在基层市场的销售。当他们认可全数字化高端彩色多普勒超声诊断仪后,会向所在的医疗机构推荐该产品,从而增加产品的采购可能性。 3)与基层医疗机构技术骨干建立长期稳定的合作关系,能够深入了解基层市场的需求特点和发展趋势,为产品的市场推广和销售策略制定提供参考。通过与他们的合作,可以了解到基层市场对设备的价格、功能、服务等方面的需求,从而制定出更适合基层市场的销售策略。 4)通过满足基层医疗机构技术骨干的需求,提高产品在基层市场的口碑和品牌形象,进一步挖掘基层市场的潜力,实现产品在基层市场的持续增长。如果产品能够在基层市场获得良好的口碑和品牌形象,将会吸引更多的基层医疗机构采购该产品,从而实现产品在基层市场的持续发展。 医学影像科研团队负责人 科研需求推动创新 1)医学影像科研团队负责人致力于医学影像领域的科研工作,对超声诊断技术的创新和发展有着强烈的需求。他们希望通过先进的超声设备开展更深入的科研项目,探索超声诊断技术的新应用和新方法。 2)全数字化高端彩色多普勒超声诊断仪的先进技术和功能,为科研团队提供了更强大的研究工具,有助于开展更深入的科研项目。该设备的高分辨率、多波束并行发射技术等,能够为科研人员提供更准确、更详细的图像信息,从而支持他们进行更深入的研究。 3)与科研团队负责人合作,能够了解他们的科研需求和方向,为产品的研发和升级提供思路和方向,推动产品的技术创新。通过与他们的沟通,可以得知科研人员对设备的新功能、新技术的需求,从而有针对性地对产品进行研发和升级。 4)科研团队在使用产品过程中发现的问题和提出的建议,能够促使产品不断改进和完善,提高产品的性能和质量。科研人员在实际使用中可能会发现设备存在的一些问题,如某些功能不够完善、操作不够便捷等,这些问题和建议可以为产品的改进提供依据。 学术影响力提升品牌 1)医学影像科研团队负责人在学术领域具有较高的知名度和影响力,他们的科研成果和学术观点受到行业内的广泛关注。当科研团队使用全数字化高端彩色多普勒超声诊断仪取得良好的科研成果时,会在学术期刊、学术会议等平台上进行发表和交流。 2)当科研团队使用全数字化高端彩色多普勒超声诊断仪取得良好的科研成果时,能够在学术期刊、学术会议等平台上进行发表和交流,提高产品的学术知名度和品牌形象。他们的科研成果可以证明产品在科研领域的有效性和实用性,从而吸引更多的科研团队和医疗机构关注该产品。 3)他们的学术影响力能够吸引更多的科研团队和医疗机构关注产品,为产品的推广和销售创造有利条件。在学术领域的影响力可以扩大产品的知名度和美誉度,从而促进产品的销售。 4)与科研团队负责人建立合作关系,有助于提升产品在学术领域的认可度和口碑,促进产品在科研和临床领域的广泛应用。通过与他们的合作,可以让更多的科研人员和临床医生了解产品的优势和特点,从而提高产品在学术和临床领域的应用范围。 学术影响力体现 具体表现 科研成果发表 在学术期刊发表使用产品的研究成果 学术会议交流 在会议上分享产品的应用经验 吸引关注程度 吸引更多科研团队和医疗机构关注 提升品牌形象 提高产品在学术领域的知名度和美誉度 行业引领促进发展 1)医学影像科研团队负责人在行业内具有引领和示范作用,他们的研究方向和技术应用趋势能够影响整个行业的发展。他们的研究成果和技术应用可以为其他科研团队和医疗机构提供参考和借鉴,推动整个行业的技术进步。 2)与他们合作,能够及时了解行业的最新动态和发展趋势,为产品的市场定位和发展战略提供参考。通过与他们的交流,可以得知行业内的新技术、新方法的发展情况,从而调整产品的市场定位和发展战略。 3)科研团队负责人的行业引领作用,有助于推动全数字化高端彩色多普勒超声诊断仪在医学影像领域的广泛应用,促进产品的市场推广和销售。他们的认可和推荐可以让更多的医疗机构了解和采购该产品,从而扩大产品的市场份额。 4)通过与科研团队的合作,能够加强产品与行业前沿技术的结合,提高产品的竞争力和市场适应性,推动产品的持续发展。与科研团队合作可以引入最新的科研成果和技术,对产品进行升级和改进,从而提高产品的竞争力。 种子用户引入策略 临床价值展示策略 全数字化成像技术演示 多波束并行发射技术演示 动态聚焦效果呈现 在演示过程中,会通过实时图像直观展示多波束并行发射技术实现全程动态聚焦的过程,确保图像在不同深度都能保持清晰。同时,还会对比不同聚焦模式下的图像,凸显该技术动态聚焦的显著优势。动态聚焦技术对提高诊断准确性具有重要意义,能够让医生更清晰地观察到病变部位的细节,为准确诊断提供有力支持。 图像质量对比展示 选取相同部位的图像,分别展示使用和未使用多波束并行发射技术的效果。从图像的分辨率、对比度等多个方面进行详细对比,让观众能够清晰看到该技术给图像质量带来的显著提升。图像质量的提升对于临床诊断至关重要,能够帮助医生更准确地识别病变特征,提高诊断的准确性和可靠性。 不同场景应用演示 模拟腹部、产科等常见检查场景,现场操作设备展示多波束并行发射技术的实际应用。介绍该技术在不同场景下的适应性和优势,如在腹部检查中能够更清晰地显示脏器的形态和结构,在产科检查中能够更准确地观察胎儿的发育情况。同时,分享实际临床案例中该技术的应用效果,证明其在实际临床中的价值。 腹部检查场景 产科检查场景 检查场景 技术优势 实际案例效果 腹部检查 清晰显示脏器形态和结构 准确诊断腹部疾病 产科检查 准确观察胎儿发育情况 及时发现胎儿异常 脉冲优化处理技术演示 技术原理介绍 详细讲解脉冲优化处理技术的工作原理,包括如何对脉冲信号进行优化,以提高成像质量。说明该技术与其他相关技术的协同作用,如与多波束并行发射技术结合,能够进一步提升图像的清晰度和准确性。强调该技术对提高成像质量的重要性,是实现高质量超声成像的关键技术之一。 技术原理 协同技术 重要性 对脉冲信号进行优化 多波束并行发射技术 提高成像质量 增强信号强度 接收波束并行处理技术 提升图像清晰度 噪声抑制效果展示 展示使用脉冲优化处理技术前后的图像,对比噪声水平的明显变化。分析噪声抑制对图像清晰度和诊断准确性的重要影响,噪声的降低能够使图像更加清晰,减少伪像的干扰,从而提高诊断的准确性。举例说明在实际临床中噪声抑制的重要性,如在对微小病变的诊断中,噪声的存在可能会掩盖病变的特征,而噪声抑制技术能够有效避免这种情况的发生。 不同模式表现演示 在二维灰阶成像、彩色多普勒等不同模式下,演示脉冲优化处理技术的出色效果。对比不同模式下技术的优势和特点,如在二维灰阶成像中能够提高图像的对比度和分辨率,在彩色多普勒模式下能够更准确地显示血流情况。说明该技术在各种成像模式中的广泛适用性,能够满足不同临床检查的需求。 接收波束并行处理技术演示 技术概念解释 清晰解释接收波束并行处理技术的工作原理和基本概念,与传统处理技术进行对比,突出该技术的显著优势,如能够提高图像的实时性和帧率。说明该技术在超声成像中的重要地位,是实现快速、准确成像的关键技术之一。 实时性和帧率提升展示 通过对比实验,直观展示使用接收波束并行处理技术前后图像的实时性和帧率的明显变化。分析实时性和帧率提升对临床诊断的重要意义,高帧率成像能够更清晰地捕捉快速运动的目标,如心脏的跳动、胎儿的活动等,为临床诊断提供更准确的信息。举例说明在哪些场景下高帧率成像至关重要,如在心脏疾病的诊断中,能够更准确地观察心脏的运动情况。 对比项目 使用前 使用后 实时性 较差 显著提高 帧率 较低 大幅提升 快速运动目标成像演示 现场模拟快速运动的目标,如心脏跳动、胎儿活动等,演示接收波束并行处理技术的出色成像效果。与传统技术在相同场景下的成像质量进行对比,强调该技术在快速运动目标成像中的明显优势,能够更清晰、准确地显示快速运动目标的形态和结构。 造影成像临床应用场景 肝脏疾病诊断应用 诊断原理和优势讲解 详细解释造影成像在肝脏疾病诊断中的工作原理,通过向体内注入造影剂,利用造影剂在肝脏组织中的不同分布和代谢情况,来显示肝脏组织的血流灌注情况。对比传统成像方法,突出造影成像在肝脏疾病诊断中的显著优势,如能够更准确地显示肝脏病变的位置、大小和性质。说明该技术如何提高肝脏疾病诊断的准确性,为临床治疗提供更可靠的依据。 微细血流成像 实际案例分享 分享多个实际临床中肝脏疾病造影成像的案例,包括患者的症状、检查结果等详细信息。展示造影成像在案例中的出色表现和重要诊断价值,如能够发现早期肝脏病变、准确判断病变的良恶性等。分析案例中造影成像对治疗方案制定的重要影响,为临床治疗提供更精准的指导。 辅助诊断说明 说明造影成像如何通过显示肝脏组织的血流灌注情况,辅助医生判断肝脏疾病的性质,如判断病变是良性还是恶性、是否存在血管侵犯等。介绍造影成像在发现肝脏微小病变方面的重要作用,能够检测到传统成像方法难以发现的微小病变。强调造影成像对肝脏疾病早期诊断的重要性,有助于早期发现疾病,提高治疗效果。 辅助诊断方式 作用 重要性 显示血流灌注情况 判断疾病性质 早期诊断肝脏疾病 发现微小病变 检测潜在病变 提高治疗效果 肾脏疾病诊断应用 应用特点阐述 介绍造影成像在肾脏疾病诊断中的独特应用特点,如能够清晰显示肾脏的血流情况、准确判断肾脏病变的位置和范围等。对比其他成像方法,说明造影成像在肾脏疾病诊断中的显著优势,如对肾脏微小病变的检测能力更强、对肾脏血管病变的诊断更准确等。解释这些特点如何有助于肾脏疾病的准确诊断,为临床治疗提供更可靠的依据。 典型图像展示 展示肾脏疾病造影成像的典型图像,包括正常肾脏和病变肾脏的对比图像。分析图像中不同特征所代表的肾脏病变情况,如肾脏肿瘤的血流特征、肾脏囊肿的边界特征等。说明如何通过图像进行肾脏疾病的初步判断,为临床诊断提供直观的依据。 图像特征 代表病变情况 判断方法 血流丰富 肾脏肿瘤 观察血流分布和强度 边界清晰 良性病变 判断病变边界特征 治疗方案影响分析 分析造影成像结果对肾脏疾病治疗方案制定的重要影响,如根据造影成像显示的肾脏病变情况,选择合适的治疗方法,如手术治疗、介入治疗或保守治疗等。说明如何根据造影成像显示的肾脏病变情况选择合适的治疗方法,为临床治疗提供更精准的指导。强调造影成像在肾脏疾病治疗中的重要作用,有助于提高治疗效果。 妇产科疾病诊断应用 应用范围介绍 详细介绍造影成像在妇产科疾病诊断中的广泛应用范围,如子宫肌瘤、卵巢囊肿、宫外孕等。说明该技术在不同妇产科疾病诊断中的重要作用,如能够准确判断病变的位置、大小和性质,为临床治疗提供重要依据。强调造影成像在妇产科疾病早期诊断中的显著优势,有助于早期发现疾病,提高治疗效果。 成功案例分享 分享多个妇产科造影成像的成功案例,包括患者的症状、诊断过程和治疗效果等详细信息。展示造影成像在案例中的关键作用,如准确诊断疾病、指导治疗方案的制定等。分析案例中造影成像如何帮助医生制定治疗方案,为临床治疗提供更精准的指导。 治疗帮助说明 说明造影成像如何通过清晰显示妇产科组织的血流情况,为治疗提供重要依据,如判断病变的血供情况、评估治疗效果等。介绍造影成像在判断妇产科疾病治疗效果方面的重要作用,能够及时发现治疗过程中的问题,调整治疗方案。强调造影成像对提高妇产科疾病治疗成功率的重要性,有助于改善患者的预后。 剪切波弹性定量优势 肝脏纤维化评估优势 评估原理说明 详细解释剪切波弹性定量在肝脏纤维化评估中的工作原理,即通过测量肝脏组织的弹性来评估纤维化程度。说明该原理的科学性和可靠性,是基于肝脏组织的弹性与纤维化程度之间的密切关系。介绍测量过程和相关参数的意义,如弹性值的大小反映了肝脏组织的纤维化程度。 剪切波弹性定量 与传统方法对比 对比剪切波弹性定量与传统肝脏纤维化评估方法,如肝穿刺活检等。从准确性、安全性、便捷性等多个方面突出该技术的显著优势,如剪切波弹性定量具有无创、无痛、快速等优点,能够避免肝穿刺活检带来的风险和并发症。分析传统方法的局限性和剪切波弹性定量的改进之处,为临床肝脏纤维化评估提供更理想的方法。 实际案例分享 分享多个实际临床中使用剪切波弹性定量评估肝脏纤维化的案例。展示案例中评估结果与实际病情的符合情况,如评估结果准确反映了肝脏纤维化的程度。分析案例中该技术对治疗方案调整的重要影响,为临床治疗提供更精准的指导。 案例编号 评估结果 实际病情 治疗方案调整 1 轻度纤维化 轻度纤维化 保守治疗 2 中度纤维化 中度纤维化 药物治疗 乳腺疾病诊断优势 应用方式阐述 介绍剪切波弹性定量在乳腺疾病诊断中的具体应用方式,如通过测量乳腺组织的弹性来判断病变的性质。说明该技术在乳腺疾病不同阶段的应用价值,如在早期乳腺疾病诊断中能够发现微小病变,在晚期乳腺疾病诊断中能够评估病变的范围和转移情况。强调该技术与其他乳腺检查方法的协同作用,如与超声检查、乳腺钼靶检查等结合,能够提高乳腺疾病的诊断准确性。 应用方式 应用价值 协同技术 测量乳腺组织弹性 判断病变性质 超声检查 评估病变范围 指导治疗方案制定 乳腺钼靶检查 典型图像和数据展示 展示剪切波弹性定量在乳腺疾病诊断中的典型图像,包括正常乳腺和病变乳腺的弹性图像对比。分析图像中的弹性特征和相关数据的意义,如弹性值的大小反映了乳腺组织的硬度,与病变的性质密切相关。说明如何通过图像和数据进行乳腺疾病的初步判断,为临床诊断提供直观的依据。 良恶性判断准确性分析 分析剪切波弹性定量在乳腺疾病良恶性判断中的准确性,通过与病理诊断结果进行对比,评估该技术的诊断准确性。对比该技术与其他诊断方法的诊断准确率,如与超声检查、乳腺钼靶检查等相比,剪切波弹性定量在乳腺疾病良恶性判断中的准确性更高。说明该技术在提高乳腺疾病早期诊断率方面的重要作用,有助于早期发现疾病,提高治疗效果。 甲状腺疾病诊断优势 应用价值介绍 介绍剪切波弹性定量在甲状腺疾病诊断中的重要应用价值,如对甲状腺结节良恶性的准确判断。说明该技术在甲状腺疾病早期诊断中的重要性,能够发现早期甲状腺结节,为临床治疗提供重要依据。对比其他甲状腺检查方法,突出该技术的显著优势,如具有无创、无痛、快速等优点,能够避免细针穿刺活检带来的风险和并发症。 应用价值 重要性 优势 判断甲状腺结节良恶性 早期诊断甲状腺疾病 无创、无痛、快速 评估甲状腺病变范围 指导治疗方案制定 准确性高 实际案例分享 分享多个甲状腺疾病诊断的实际案例,包括患者的症状、检查结果等详细信息。展示剪切波弹性定量在案例中的诊断结果和特点,如准确判断甲状腺结节的良恶性、评估甲状腺病变的范围等。分析案例中该技术对治疗方案制定的重要影响,为临床治疗提供更精准的指导。 治疗决策辅助说明 说明剪切波弹性定量如何通过准确评估甲状腺组织的弹性,为治疗决策提供重要依据,如判断是否需要手术治疗、选择合适的手术方式等。介绍该技术在判断甲状腺疾病治疗效果方面的重要作用,能够及时发现治疗过程中的问题,调整治疗方案。强调该技术对提高甲状腺疾病治疗成功率的重要性,有助于改善患者的预后。 微细血流成像案例分享 腹部疾病诊断案例 案例背景介绍 详细介绍腹部疾病微细血流成像案例的患者基本情况、症状表现等背景信息,如患者的年龄、性别、病史等。说明选择该案例进行分享的原因和代表性,如该案例具有典型的腹部疾病特征、能够充分展示微细血流成像的优势。介绍案例发生的临床环境和相关检查情况,为案例分析提供全面的背景信息。 乳腺弹性成像 甲状腺弹性成像 患者信息 症状表现 临床环境 年龄:XXX岁 腹痛、腹胀 医院XXX科室 性别:XXX 恶心、呕吐 检查设备:XXX 成像图像和结果展示 展示案例中腹部微细血流成像的图像,包括不同角度和模式下的图像。分析图像中微细血流的特征和表现,如血流的速度、方向、分布等。介绍案例的最终诊断结果和依据,如根据微细血流成像的特征判断病变的性质和位置。 成像角度 微细血流特征 诊断结果 多角度 血流速度异常 腹部肿瘤 不同模式 血流分布不均 腹部炎症 诊断价值分析 分析微细血流成像在该案例中对疾病诊断的重要贡献,如发现病变部位的血流异常、判断病变的性质和范围等。对比其他成像方法,说明微细血流成像的独特诊断价值,如能够检测到其他成像方法难以发现的微小病变、准确显示病变的血流情况。强调该技术在腹部疾病早期诊断中的重要性,有助于早期发现疾病,提高治疗效果。 诊断贡献 独特价值 重要性 发现血流异常 检测微小病变 早期诊断腹部疾病 判断病变性质 准确显示血流情况 提高治疗效果 血管疾病诊断案例 案例情况阐述 详细介绍血管疾病微细血流成像案例的患者病情、病史等情况,如患者的血管疾病类型、发病时间、治疗情况等。说明案例中血管疾病的类型和特点,如动脉粥样硬化、血管狭窄等。介绍案例的诊断过程和相关检查项目,如超声检查、血管造影等,为案例分析提供全面的信息。 成像特征展示 展示案例中血管微细血流成像的特征,如血流速度、方向等。分析这些特征与血管疾病的关系,如血流速度减慢可能提示血管狭窄、血流方向异常可能提示血管畸形等。说明如何通过成像特征判断血管疾病的严重程度,为临床诊断提供重要依据。 治疗指导作用说明 说明微细血流成像如何为血管疾病的治疗提供重要指导,如确定治疗方案、评估治疗效果等。介绍该技术在血管疾病治疗过程中的应用方法和时机,如在治疗前通过微细血流成像了解血管病变的情况,选择合适的治疗方法;在治疗后通过微细血流成像评估治疗效果,及时调整治疗方案。强调微细血流成像对提高血管疾病治疗成功率的重要性,有助于改善患者的预后。 治疗指导作用 应用方法 重要性 确定治疗方案 治疗前评估血管病变 提高治疗成功率 评估治疗效果 治疗后监测血流情况 改善患者预后 浅表器官疾病诊断案例 案例信息介绍 详细介绍浅表器官疾病微细血流成像案例的患者情况、疾病类型等信息,如患者的年龄、性别、浅表器官疾病的类型等。说明案例中浅表器官的具体部位和病变特点,如甲状腺结节、乳腺纤维瘤等。介绍案例的诊断过程和相关检查情况,为案例分析提供全面的背景信息。 浅表器官成像 患者信息 疾病类型 病变部位 年龄:XXX岁 甲状腺结节 甲状腺 性别:XXX 乳腺纤维瘤 乳腺 成像图像展示 展示案例中浅表器官微细血流成像的图像,包括不同模式和放大倍数下的图像。分析图像中微细血流的分布和特征,如血流的丰富程度、分布均匀性等。介绍如何通过图像进行浅表器官疾病的初步判断,如根据血流的特征判断病变的性质和良恶性。 诊断优势分析 分析微细血流成像在浅表器官疾病诊断中的显著优势,如对微小病变的发现能力强、能够准确显示血流情况等。对比其他成像方法,说明该技术的独特优势,如具有无创、无痛、快速等优点。强调微细血流成像在浅表器官疾病早期诊断中的重要性,有助于早期发现疾病,提高治疗效果。 智能多普勒检查效率对比 传统多普勒检查对比 传统检查流程和特点 详细介绍传统多普勒检查的操作流程,包括患者准备、检查步骤等,如患者需要躺在检查床上、暴露检查部位,医生需要手动调节探头的位置和角度等。说明传统检查的特点,如需要手动调节参数、检查时间较长等。分析传统检查在效率方面的局限性,如操作繁琐、容易受到人为因素的影响等。 效率差异对比 对比智能多普勒检查和传统多普勒检查在检查时间、操作便捷性等方面的明显差异。用具体数据展示智能多普勒检查在效率上的显著提升,如检查时间缩短、操作步骤减少等。分析效率差异对临床诊断工作的重要影响,如提高诊断效率、减少患者等待时间等。 效率提升原因分析 分析智能多普勒检查效率提升的原因,如自动优化参数、快速定位目标等功能。说明这些功能的实现原理和技术支撑,如通过人工智能算法实现参数的自动优化、通过图像识别技术实现目标的快速定位。强调智能多普勒检查对提高临床诊断效率的重要性,有助于提高医疗服务质量。 效率提升原因 实现原理 重要性 自动优化参数 人工智能算法 提高诊断效率 快速定位目标 图像识别技术 减少患者等待时间 不同检查人员效率对比 使用情况介绍 介绍不同经验水平的检查人员在使用智能多普勒检查时的操作过程和表现,如新手检查人员可能需要更多的时间来熟悉设备的操作,而经验丰富的检查人员能够更熟练地使用设备。说明不同人员对智能多普勒检查功能的掌握程度,如新手检查人员可能只掌握了基本的功能,而经验丰富的检查人员能够充分利用设备的高级功能。分析不同人员在检查过程中遇到的问题和解决方案,如新手检查人员可能会遇到操作不熟练的问题,需要通过培训来提高操作技能。 检查人员经验水平 操作过程和表现 功能掌握程度 新手 操作不熟练,耗时较长 基本功能 经验丰富 操作熟练,效率高 高级功能 效率差异对比 对比不同经验水平检查人员使用智...
天柱县人民医院全数字化高端彩色多普勒超声诊断仪采购项目投标方案.docx
下载提示

1.本文档仅提供部分内容试读;

2.支付并下载文件,享受无限制查看;

3.本网站所提供的标准文本仅供个人学习、研究之用,未经授权,严禁复制、发行、汇编、翻译或网络传播等,侵权必究;

4.左侧添加客服微信获取帮助;

5.本文为word版本,可以直接复制编辑使用。


这个人很懒,什么都没留下
未认证用户 查看用户
该文档于 上传
推荐文档
×
精品标书制作
百人专家团队
擅长领域:
工程标 服务标 采购标
16852
已服务主
2892
中标量
1765
平台标师
扫码添加客服
客服二维码
咨询热线:192 3288 5147
公众号
微信客服
客服