文库 货物类投标方案 医疗器械

2025年度梅河口市中心医院输血科设备采购项目投标方案.docx

DOCX   991页   下载81   2025-08-09   浏览147   收藏44   点赞550   评分-   567844字   198.00
温馨提示:当前文档最多只能预览 15 页,若文档总页数超出了 15 页,请下载原文档以浏览全部内容。
2025年度梅河口市中心医院输血科设备采购项目投标方案.docx 第1页
2025年度梅河口市中心医院输血科设备采购项目投标方案.docx 第2页
2025年度梅河口市中心医院输血科设备采购项目投标方案.docx 第3页
2025年度梅河口市中心医院输血科设备采购项目投标方案.docx 第4页
2025年度梅河口市中心医院输血科设备采购项目投标方案.docx 第5页
2025年度梅河口市中心医院输血科设备采购项目投标方案.docx 第6页
2025年度梅河口市中心医院输血科设备采购项目投标方案.docx 第7页
2025年度梅河口市中心医院输血科设备采购项目投标方案.docx 第8页
2025年度梅河口市中心医院输血科设备采购项目投标方案.docx 第9页
2025年度梅河口市中心医院输血科设备采购项目投标方案.docx 第10页
2025年度梅河口市中心医院输血科设备采购项目投标方案.docx 第11页
2025年度梅河口市中心医院输血科设备采购项目投标方案.docx 第12页
2025年度梅河口市中心医院输血科设备采购项目投标方案.docx 第13页
2025年度梅河口市中心医院输血科设备采购项目投标方案.docx 第14页
2025年度梅河口市中心医院输血科设备采购项目投标方案.docx 第15页
剩余976页未读, 下载浏览全部
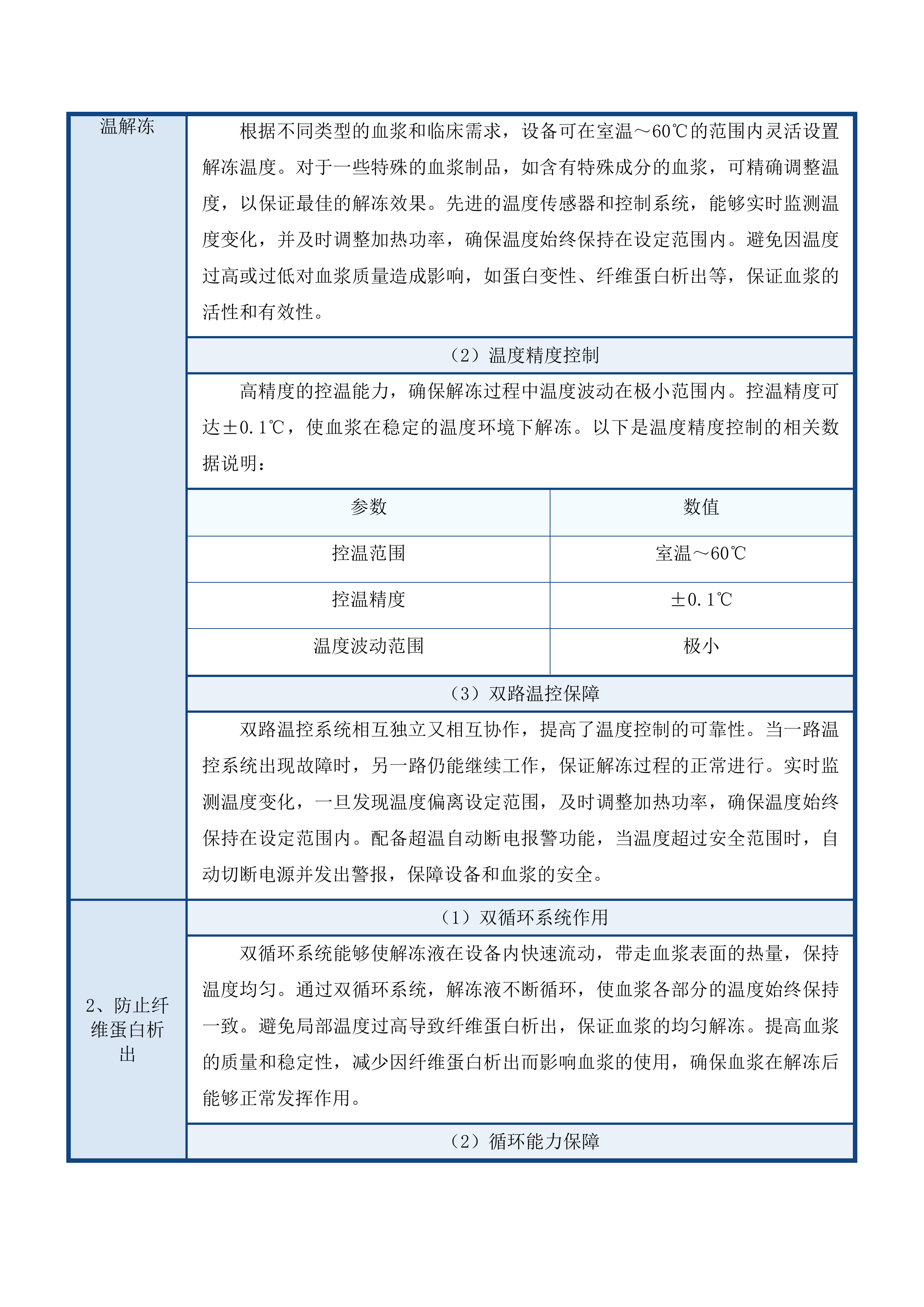
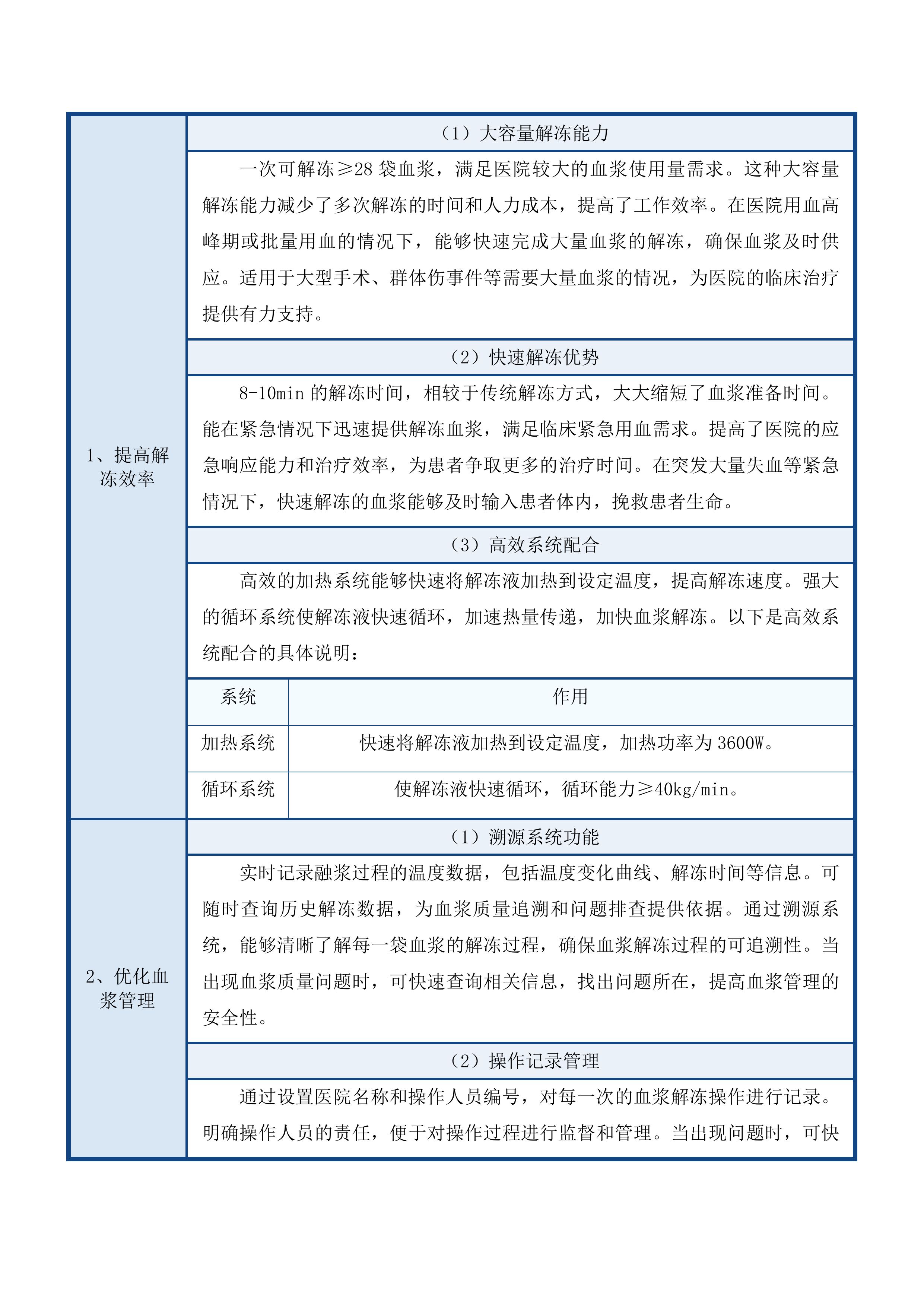
2025年度梅河口市中心医院输血科设备采购项目投标方案 第一章 投标货物功能配置及技术指标 7 第一节 功能用途说明 7 一、 适用于医院冷冻血浆解冻 7 二、 适用于血站冷冻血浆解冻 16 第二节 设备核心参数响应 26 一、 存水量参数响应 26 二、 循环能力参数响应 35 三、 控温范围与精度响应 47 四、 加热功率参数响应 58 五、 化浆量参数响应 63 六、 解冻时间参数响应 70 七、 输入电压参数响应 79 八、 摆动频率参数响应 92 第三节 智能化管理功能 101 一、 高清IPS电容触摸屏 101 二、 实时显示温度时间曲线 108 三、 多种解冻模式设置 119 四、 手动控制与急诊插入 141 第四节 数据记录与溯源系统 151 一、 融浆温度数据记录 151 二、 医院与人员信息设置 157 三、 连接移动存储设备 160 第五节 结构设计与安全性保障 167 一、 可分解式解冻腔体 167 二、 可分解式水箱设计 185 三、 双路温控系统保障 194 四、 超温自动断电报警 210 五、 双循环系统恒温 222 第六节 技术证明材料准备 240 一、 设备技术白皮书 240 二、 产品检测报告 260 三、 设备产品说明书 275 第二章 供货方案 291 第一节 交货期措施 291 一、 恒温循环解冻箱交货时间表 291 二、 交货期执行流程规划 299 第二节 紧急处理措施 306 一、 设备运输延误应急方案 306 二、 物流异常处理流程 321 第三节 供货运输计划 335 一、 恒温循环解冻箱运输方式 335 二、 运输过程防护措施 347 第四节 风险抵抗措施 357 一、 供应商断货应对策略 357 二、 生产延期应对方案 375 第三章 投标货物的质量保证措施 392 第一节 质量控制制度 392 一、 产品采购环节控制 392 二、 产品检验环节控制 410 三、 产品包装环节控制 414 四、 产品运输环节控制 431 第二节 质量保障措施 438 一、 采购保障措施 438 二、 检验保障措施 445 三、 包装保障措施 456 四、 运输保障措施 465 第四章 应急故障解决方案 482 第一节 应急故障分析 482 一、 温度失控故障分析 482 二、 循环系统异常分析 489 三、 显示系统故障分析 501 四、 双路温控失效分析 509 第二节 故障处理措施 518 一、 温度失控处理流程 518 二、 循环系统异常处理 530 三、 显示系统故障处理 541 四、 双路温控失效处理 551 五、 专用工具及备件清单 560 六、 备用零部件更换指南 566 第三节 响应时间承诺 574 一、 故障通知响应时间 574 二、 远程技术支持时间 581 三、 现场处理安排时间 591 四、 关键部件紧急服务 601 第四节 应急保障机制 607 一、 应急保障小组组建 607 二、 备用设备资源配备 618 三、 应急调度机制制定 627 四、 备用设备调用流程 637 第五章 培训内容及培训计划 645 第一节 培训课程设置 645 一、 培训时间安排 645 二、 培训地点确定 657 三、 培训内容规划 663 四、 培训材料准备 677 五、 培训对象界定 688 第二节 培训方案合理性 700 一、 分阶段培训计划 700 二、 多样化培训方式 710 三、 合理培训周期 719 四、 培训考核机制 743 五、 灵活培训安排 751 第六章 安装调试验收实施方案及措施 760 第一节 开箱验收方案 760 一、 恒温循环解冻箱外观检查 760 二、 配件清单核对 769 三、 设备完整性确认 782 四、 缺损异常处理预案 790 五、 验收记录表模板 807 六、 验收时间安排 813 第二节 安装调试方案 820 一、 场地准备要求 820 二、 安装步骤及规范 827 三、 调试流程安排 837 四、 调试记录与反馈 849 第三节 技术人员配备 852 一、 人员数量及分工 852 二、 专业资质证明 859 三、 人员到岗时间 867 四、 备用人员调配 872 第四节 设备运转使用方案 880 一、 首次运行操作 880 二、 日常使用维护 883 三、 运行初期跟踪 891 四、 故障排查支持 906 第七章 售后服务体系 915 第一节 保修计划制定 915 一、 恒温循环解冻箱保修期限 915 二、 恒温循环解冻箱保修范围 925 三、 恒温循环解冻箱保修流程 944 第二节 售后保障措施 949 一、 售后联系人信息 949 二、 技术支持方式 959 三、 定期巡检安排 970 四、 备品备件储备 982 投标货物功能配置及技术指标 功能用途说明 适用于医院冷冻血浆解冻 满足医院临床用血需求 适应多种血浆容量 小容量血浆解冻 对于小容量的50ml冰冻血浆,我公司提供的设备能够精准把控解冻过程。凭借先进的控温技术,可将温度精确控制在合适范围,确保血浆在解冻过程中质量不受影响。同时,能根据小容量血浆的特点,灵活调整解冻参数,如解冻时间、循环速度等,以达到最佳解冻效果。避免小容量血浆在解冻过程中出现蛋白变性、纤维蛋白析出等质量问题,满足医院临床对小剂量血浆的需求,为患者的治疗提供可靠保障。 中等容量血浆解冻 精准控温解冻 中等容量血浆解冻 针对100-150ml的中等容量血浆,设备具备高效的解冻能力。通过双循环系统,能使解冻液快速循环,均匀传递热量,维持稳定的解冻环境。在解冻过程中,实时监测温度变化,精准控制加热功率,保障中等容量血浆的质量稳定。可根据医院日常临床用血需求,快速完成中等容量血浆的解冻,确保血浆及时供应到各个科室,满足日常治疗、检查等对血浆的使用要求。 大容量血浆解冻 能够对200ml的大容量冰冻血浆进行有效解冻。设备的大容量解冻腔体设计,可容纳多袋大容量血浆同时解冻。在解冻过程中,采用双路温控系统,确保血浆各部分受热均匀,避免出现局部过热或过冷的情况,保证血浆质量。满足医院在一些特殊手术或治疗中对大容量血浆的需求,为重大手术的顺利进行提供有力支持。 大容量血浆解冻 保证血浆及时供应 日常用血供应 在医院日常的用血需求中,设备可按正常流程进行血浆解冻,保证血浆的稳定供应。依据医院日常用血的规律,如不同科室的用血高峰时间、用血频率等,合理安排解冻计划。通过智能化管理系统,提前设置解冻任务,确保血浆在需要时能够及时准备好。满足医院各科室日常治疗、检查等对血浆的需求,保障医院医疗工作的正常开展。 紧急用血供应 遇到紧急情况,如突发大量失血的患者,设备可通过急诊插入解冻功能,优先处理紧急用血的血浆。快速启动解冻程序,凭借高效的加热系统和强大的循环能力,在8-10分钟内为患者提供解冻血浆,争取宝贵的治疗时间。具备超温自动断电报警功能,确保在紧急解冻过程中的安全性和可靠性,保障医院在紧急情况下的血浆及时供应,提高患者的救治成功率。 批量用血供应 当医院有批量用血需求时,如大型手术或群体伤事件,可利用连续解冻模式,高效完成大量血浆的解冻。合理规划解冻顺序和时间,根据血浆的类型、容量和数量等信息,自动调整解冻参数。通过智能化管理系统,实时监控解冻过程,确保批量血浆在规定时间内全部解冻完成。满足医院在批量用血情况下的血浆供应需求,为应对突发公共卫生事件提供有力保障。 配合医院用血流程 操作流程适配 设备的操作界面简洁明了,采用高清IPS电容触摸液晶显示屏,分辨率高,操作灵敏。医院工作人员经过简单培训即可熟练操作。解冻流程符合医院的血浆使用规范,从血浆放入解冻腔体、设置解冻参数到解冻完成取出血浆,每个步骤都清晰易懂。减少因设备操作复杂而导致的流程延误,提高血浆解冻的工作效率。以下是操作流程的具体说明: 操作步骤 说明 放入血浆 将冰冻血浆放入可分解式解冻腔体中。 设置参数 根据血浆类型和容量,通过触摸显示屏设置解冻模式、温度、时间等参数。 启动解冻 点击启动按钮,设备开始解冻。 监控过程 智能化管理系统实时显示温度/时间的变化曲线,可随时监控解冻过程。 完成取出 解冻完成后,设备自动提示,取出解冻好的血浆。 信息系统对接 可与医院的输血管理系统连接,将血浆解冻的相关信息,如解冻时间、温度、操作人员编号等上传至系统。方便医院对血浆的使用情况进行跟踪和管理,实现血浆信息的可追溯性。例如,当出现血浆质量问题时,可通过系统快速查询到解冻过程的详细信息,包括当时的温度变化、操作人员等。有助于医院优化血浆管理流程,提高血浆使用的安全性和效率,为医院的信息化建设提供支持。 计划安排协调 可根据医院的用血计划,提前设置解冻任务,合理安排血浆解冻时间。通过与医院的信息系统对接,获取用血计划信息,如手术安排、科室用血需求等。根据这些信息,自动生成解冻计划,避免血浆解冻不及时或过度解冻的情况发生。以下是计划安排协调的具体说明: 计划类型 说明 日常计划 根据医院日常用血规律,提前设置每天的解冻任务。 特殊计划 针对大型手术、群体伤事件等特殊情况,制定专项解冻计划。 应急计划 在紧急用血情况下,可快速插入应急解冻任务。 保障血浆解冻质量 精准控温解冻 温度范围设定 根据不同类型的血浆和临床需求,设备可在室温~60℃的范围内灵活设置解冻温度。对于一些特殊的血浆制品,如含有特殊成分的血浆,可精确调整温度,以保证最佳的解冻效果。先进的温度传感器和控制系统,能够实时监测温度变化,并及时调整加热功率,确保温度始终保持在设定范围内。避免因温度过高或过低对血浆质量造成影响,如蛋白变性、纤维蛋白析出等,保证血浆的活性和有效性。 温度精度控制 高精度的控温能力,确保解冻过程中温度波动在极小范围内。控温精度可达±0.1℃,使血浆在稳定的温度环境下解冻。以下是温度精度控制的相关数据说明: 参数 数值 控温范围 室温~60℃ 控温精度 ±0.1℃ 温度波动范围 极小 双路温控保障 双路温控系统相互独立又相互协作,提高了温度控制的可靠性。当一路温控系统出现故障时,另一路仍能继续工作,保证解冻过程的正常进行。实时监测温度变化,一旦发现温度偏离设定范围,及时调整加热功率,确保温度始终保持在设定范围内。配备超温自动断电报警功能,当温度超过安全范围时,自动切断电源并发出警报,保障设备和血浆的安全。 防止纤维蛋白析出 双循环系统作用 双循环系统能够使解冻液在设备内快速流动,带走血浆表面的热量,保持温度均匀。通过双循环系统,解冻液不断循环,使血浆各部分的温度始终保持一致。避免局部温度过高导致纤维蛋白析出,保证血浆的均匀解冻。提高血浆的质量和稳定性,减少因纤维蛋白析出而影响血浆的使用,确保血浆在解冻后能够正常发挥作用。 循环能力保障 强大的循环能力确保解冻液在短时间内循环多次,使血浆各部分温度一致。循环能力≥40kg/min,能够快速传递热量,提高解冻效率。在快速循环的过程中,有效防止纤维蛋白析出,保证血浆在整个解冻过程中处于良好的状态。加快热量传递速度,使血浆能够在规定时间内完成解冻,提高血浆的质量和使用效率。 解冻参数优化 通过对解冻时间、温度、循环速度等参数的优化设置,降低纤维蛋白析出的风险。根据不同类型的血浆和设备特点,不断调整参数,实现最佳的解冻效果。例如,对于不同容量的冰冻血浆,设置不同的解冻时间和温度。不断改进解冻工艺,提高血浆解冻的质量和安全性,确保血浆在解冻后能够满足临床治疗的需求。 维持血浆活性 温度时间控制 精确控制解冻温度和时间,避免因高温或过长时间解冻导致血浆蛋白变性。根据血浆的特性,制定合理的解冻方案,如对于不同类型的血浆,设置不同的解冻温度和时间范围。使血浆在解冻后仍能保持良好的生物学活性,发挥正常的治疗作用。严格的温度和时间控制,有助于保护血浆中的各种成分,确保其在解冻后能够正常参与人体的生理过程。 解冻技术材料 运用先进的解冻技术,如均匀加热、快速冷却等,减少对血浆的损伤。采用优质的解冻材料,如无毒、无污染的解冻液,保证血浆的质量。不断研发和改进解冻技术和材料,提高血浆解冻的质量和安全性。例如,研发新型的加热材料,提高加热效率和均匀性;采用环保型的解冻液,减少对环境的污染。 质量检测保障 对解冻后的血浆进行常规的质量检测,如蛋白含量、凝血因子活性等。建立严格的质量检测标准和流程,确保每一袋解冻后的血浆都符合临床要求。配备专业的检测设备,对血浆进行全面检测。及时发现和处理质量不合格的血浆,保证临床用血的安全,为患者的健康提供保障。 提升血浆使用效率 提高解冻效率 大容量解冻能力 一次可解冻≥28袋血浆,满足医院较大的血浆使用量需求。这种大容量解冻能力减少了多次解冻的时间和人力成本,提高了工作效率。在医院用血高峰期或批量用血的情况下,能够快速完成大量血浆的解冻,确保血浆及时供应。适用于大型手术、群体伤事件等需要大量血浆的情况,为医院的临床治疗提供有力支持。 快速解冻优势 8-10min的解冻时间,相较于传统解冻方式,大大缩短了血浆准备时间。能在紧急情况下迅速提供解冻血浆,满足临床紧急用血需求。提高了医院的应急响应能力和治疗效率,为患者争取更多的治疗时间。在突发大量失血等紧急情况下,快速解冻的血浆能够及时输入患者体内,挽救患者生命。 高效系统配合 高效的加热系统能够快速将解冻液加热到设定温度,提高解冻速度。强大的循环系统使解冻液快速循环,加速热量传递,加快血浆解冻。以下是高效系统配合的具体说明: 系统 作用 加热系统 快速将解冻液加热到设定温度,加热功率为3600W。 循环系统 使解冻液快速循环,循环能力≥40kg/min。 优化血浆管理 溯源系统功能 实时记录融浆过程的温度数据,包括温度变化曲线、解冻时间等信息。可随时查询历史解冻数据,为血浆质量追溯和问题排查提供依据。通过溯源系统,能够清晰了解每一袋血浆的解冻过程,确保血浆解冻过程的可追溯性。当出现血浆质量问题时,可快速查询相关信息,找出问题所在,提高血浆管理的安全性。 操作记录管理 通过设置医院名称和操作人员编号,对每一次的血浆解冻操作进行记录。明确操作人员的责任,便于对操作过程进行监督和管理。当出现问题时,可快速定位责任人员,及时采取措施。例如,若解冻后的血浆出现质量问题,可通过操作记录查询到当时的操作人员,进行责任追究和问题整改。 数据存储查询 可连接移动存储设备,将解冻数据进行备份,扩大存储容量。实现数据的终身可查询,方便医院进行长期的质量控制和管理。支持数据的导出和分析,为医院的血浆管理提供数据支持。例如,可通过对历史解冻数据的分析,优化解冻参数,提高血浆解冻的质量和效率。 灵活解冻模式 多种模式选择 常规解冻模式适用于日常的血浆解冻,保证血浆质量稳定。在常规模式下,设备按照预设的参数进行解冻,确保血浆在安全的温度和时间范围内完成解冻。快速解冻模式可在紧急情况下迅速提供解冻血浆,争取治疗时间。通过提高加热功率和循环速度,缩短解冻时间。连续解冻模式可处理大量血浆,提高工作效率。在连续模式下,设备可自动连续解冻多袋血浆,减少人工操作时间。 手动控制功能 通过手动控制,可实现浮动终点解冻,根据实际情况调整解冻结束时间。例如,当血浆的实际状态与预设的解冻终点不一致时,可手动调整时间。急诊插入解冻功能可优先处理紧急用血的血浆,确保临床紧急需求。增加了设备的灵活性和适应性,满足不同的临床场景,为医院的临床治疗提供更多选择。 智能参数调整 智能化管理系统可根据血浆的类型、容量和数量等信息,自动调整解冻参数。确保解冻过程的精准性和高效性,提高血浆解冻的质量。减少了人工操作的误差,提高了工作效率和血浆使用效率。例如,当放入不同容量的血浆时,系统自动调整解冻时间、温度和循环速度等参数。 符合医院血浆解冻标准 满足技术参数要求 存水量达标 存水量在98kg±5%的范围内,能够为血浆解冻提供充足的液体环境。充足的存水量保证解冻过程中解冻液的稳定性,满足不同数量血浆的解冻需求。避免因存水量不足而影响血浆解冻效果,确保血浆在稳定的液体环境中完成解冻。可根据不同的解冻需求,灵活调整存水量,以达到最佳解冻效果。 循环能力保障 循环能力≥40kg/min,使解冻液能够快速循环,均匀传递热量。快速循环的解冻液确保血浆各部分温度一致,提高解冻质量和效率。符合医院对血浆解冻过程中液体循环的要求,保证血浆在解冻过程中能够均匀受热。强大的循环能力有助于防止纤维蛋白析出,保护血浆的有效成分。 控温精准度 控温范围室温~60℃,可根据血浆解冻的需要进行灵活设置。控温精度±0.1℃,严格控制解冻温度,保证血浆质量。满足医院对血浆解冻温度的精确要求,确保血浆在合适的温度下解冻。精准的控温能力有助于维持血浆的活性和有效性,为临床治疗提供可靠的血浆。 遵循卫生安全规范 可分解式设计 可分解式解冻腔体和水箱方便拆卸和安装,便于进行全面的清洁和消毒。能够有效清除设备内部的污垢和细菌,保证血浆解冻环境的卫生。符合医院对设备卫生管理的要求,预防交叉感染。定期对可分解式部件进行清洗和消毒,可延长设备的使用寿命,确保血浆解冻的安全性。 安全报警功能 超温自动断电报警功能在设备温度超过设定范围时,自动切断电源并发出警报。防止因温度过高对血浆和设备造成损坏,保障设备和人员的安全。满足医院对设备安全性能的要求,为医院的临床治疗提供可靠保障。当设备出现超温情况时,及时切断电源,避免安全事故的发生。 卫生材料选用 设备采用符合卫生标准的材料制作,无毒、无污染,不会对血浆造成污染。确保血浆在解冻过程中的卫生安全,保障患者的健康。符合医院对医疗设备卫生要求的规范。以下是设备采用的卫生材料说明: 材料名称 特点 解冻腔体材料 无毒、易清洁 水箱材料 耐腐蚀、无污染 解冻液材料 环保、无刺激 具备技术证明文件 技术文件提供 提供详细的技术白皮书,介绍设备的工作原理、技术特点和性能参数。使医院能够全面了解设备的技术优势和使用方法。出具产品检测报告,证明设备经过严格的质量检测,符合相关标准。确保设备的质量可靠,能够满足医院的使用要求。提供设备说明书,方便医院工作人员了解设备的操作和维护方法。详细的说明书有助于工作人员正确操作和维护设备,延长设备的使用寿命。 参数对应相符 技术证明文件中的各项参数与招标文件中的技术要求一一对应。确保设备的存水量、循环能力、控温范围等参数符合医院的要求。为医院提供可靠的技术依据,证明设备的适用性。在采购过程中,医院可通过对比技术文件和招标文件,确认设备是否满足需求。 文件有效性保障 证明文件加盖投标人公章,保证文件的合法性和有效性。确保医院能够信任设备的技术参数和质量。符合医院对设备采购的文件要求和规范。加盖公章的证明文件具有法律效力,为医院的采购决策提供保障。 适用于血站冷冻血浆解冻 助力血站血浆管理 精准血浆解冻 温度精准把控 在血浆解冻过程中,温度的精准把控至关重要。本项目所提供的恒温循环解冻箱,能严格控制解冻温度,确保其始终处于适宜范围。这是因为血浆的活性和安全性与解冻温度密切相关,过高或过低的温度都会对血浆质量产生不利影响。该设备的控温精度可达±0.1℃,能有效维持血浆的稳定性,提高血浆的可用性,为血站血浆管理创造稳定的温度环境,保证血浆质量的一致性。 时间合理设定 血浆解冻时间的合理设定是提高血浆解冻效率的关键。本项目的恒温循环解冻箱可根据血浆的种类和数量,精准设置解冻时间。避免了因解冻时间过长导致血浆浪费,或过短而无法达到解冻要求的情况。其解冻时间为8-10min,能使血浆在最佳时间内完成解冻,优化血站的工作流程,提高血浆管理效率,降低血站的运营成本。 参数灵活调整 为满足血站多样化的血浆解冻管理需求,本项目的设备支持灵活调整解冻参数。操作人员可根据不同的血浆需求,对温度、时间等参数进行个性化设置。以下是部分可调整参数及作用: 参数 作用 温度 确保血浆在适宜温度下解冻,保障血浆质量 时间 根据血浆种类和数量,优化解冻时间,提高效率 解冻模式 适应不同容量冰冻血浆、血小板和血液制品的解冻复温 解冻效果评估 本项目的恒温循环解冻箱具备解冻效果评估功能,能实时监测血浆解冻过程中的各项指标。以下是部分监测指标及意义: 监测指标 意义 温度 反映解冻过程中温度是否稳定,保障血浆质量 时间 判断解冻时间是否合理,提高解冻效率 化浆量 评估设备的解冻能力,确保满足血站需求 优化库存管理 库存数量监控 实时监控血浆的库存数量,对血站的运营至关重要。本项目的设备可与血站的库存管理系统相连,及时反馈血浆库存信息。当库存数量不足时,系统会自动提醒血站进行采购;当库存过多时,可合理安排发放,避免浪费。这不仅能保障患者的生命安全,避免因库存不足导致临床用血紧张,还能为血站的库存管理提供准确的数据支持,提高库存管理效率,合理控制血浆库存水平,降低运营成本。 血浆库存数量监控 库存周转分析 对血浆的库存周转情况进行分析,有助于找出影响库存周转的因素并进行优化。以下是部分可能影响库存周转的因素及分析: 影响因素 分析 临床用血需求 根据不同时间段的用血需求,合理调整库存 采购计划 优化采购计划,避免库存积压或短缺 解冻效率 提高解冻效率,加快血浆周转 采购计划制定 制定合理的采购计划是血站血浆管理的重要环节。本项目的设备可根据血浆的库存情况和临床用血需求,为血站提供科学的采购建议。这能避免因采购过多导致库存积压,增加运营成本;或采购过少导致库存短缺,影响临床用血。通过科学的采购计划,可提高血站的资金使用效率,降低采购成本,确保血浆的供应能够满足临床用血需求,保障患者的生命安全。 发放管理优化 优化血浆的发放管理流程,能提高发放效率,减少发放时间。以下是优化发放管理的一些措施及效果: 措施 效果 信息化管理 实现血浆发放的快速登记和查询,提高工作效率 流程简化 减少不必要的环节,缩短发放时间 优先处理紧急用血 确保临床紧急用血能够及时发放 数据记录与分析 数据实时记录 本项目的恒温循环解冻箱具备数据实时记录功能,能对血浆解冻过程中的温度、时间、血浆数量等关键数据进行准确记录。以下是部分记录数据及作用: 记录数据 作用 温度 反映解冻过程中的温度变化,保障血浆质量 时间 判断解冻时间是否合理,提高解冻效率 血浆数量 统计化浆量,评估设备的使用情况 数据分析功能 设备具备强大的数据分析功能,能对记录的数据进行深入分析。通过统计分析、趋势分析等多种方法,可找出血浆解冻过程中的规律和问题。例如,分析不同时间段的温度变化规律,优化控温参数;统计不同容量血浆的解冻时间,调整解冻模式。这些分析结果为血站的血浆管理提供了科学依据,支持血站制定更加合理的管理策略,提高管理的科学性和合理性。 决策支持服务 根据数据分析结果,设备能为血站的血浆管理提供决策支持。例如,根据血浆的库存情况和临床用血需求,建议合理的采购计划;根据解冻效率和化浆量,优化设备的使用安排。这些决策支持服务为血站的管理层提供了科学的决策依据,降低了决策风险,确保血站的血浆管理决策符合实际情况,提高了血站的运营效益。 数据共享与交流 设备支持数据的导出和共享,方便血站与其他部门进行数据交流和合作。血站内部各部门可通过共享数据,实现信息互通,协同工作,提高工作效率。同时,与外部机构的合作也能通过数据共享得到加强,提升血站的社会影响力。这种数据共享与交流为血站的血浆管理提供了更广泛的数据支持,推动了血站的信息化建设。 确保血站血浆安全 严格温度控制 温度精准调节 本项目的恒温循环解冻箱能够根据不同的血浆需求,精准调节解冻温度。其采用先进的温度传感器,可实时感知温度变化,并及时进行调整。控温精度可达±0.1℃,能确保血浆在适宜的温度下解冻,为血浆提供稳定的温度环境,防止因温度波动导致的血浆质量下降,保证血浆解冻效果。 超温保护机制 当温度超过安全范围时,设备的超温自动断电报警功能会立即启动。报警系统会及时发出警报,提醒工作人员采取措施,同时切断电源,保障血浆安全。这种超温保护机制可靠有效,能有效防止因温度过高导致的血浆变质,为血站血浆管理提供了双重保障,确保血浆质量安全。 双路温控监控 双路温控系统相互独立又相互监控,确保了温度控制的准确性和稳定性。当一路温控系统出现故障时,另一路能够及时接替工作,保证血浆解冻过程的正常进行。通过实时对比两路温控数据,能及时发现异常情况并进行处理。双路温控监控提高了设备的可靠性和安全性,为血浆安全提供了有力保障。 血浆双路温控监控 温度数据记录 设备能实时记录血浆解冻过程中的温度数据,这些数据准确可靠,可随时查询和导出。温度数据记录为血浆质量追溯提供了详细信息,有助于分析血浆解冻过程中的温度变化规律,优化解冻参数。为血站的血浆管理提供了科学依据,确保血浆质量可追溯。 防止纤维蛋白析出 双循环系统保障 双循环系统是防止纤维蛋白析出的重要保障。以下是双循环系统的作用及优势: 作用 优势 使解冻温度更加恒定 减少温度波动对血浆的影响,保护血浆有效成分 快速均匀地传递热量 确保血浆各部分受热一致,避免局部过热 维持血浆的稳定性 防止纤维蛋白析出,提高血浆的质量和安全性 均匀受热设计 设备的合理结构设计确保了血浆在解冻过程中能够均匀受热。其循环能力≥40kg/min,能快速将热量传递到血浆的各个部位,保证受热均匀。均匀受热的设计有助于维持血浆的正常结构和功能,防止纤维蛋白的凝聚和析出,提高血浆的解冻质量,确保血浆的有效性和安全性。 解冻工艺优化 通过优化解冻工艺和参数设置,可减少纤维蛋白析出。结合先进的技术和经验,根据血浆的特性和需求,调整解冻过程。例如,合理设置解冻时间、温度和化浆量等参数。解冻工艺的优化有助于保持血浆的稳定性,保护血浆中的有效成分,为血站提供更加优质的血浆解冻解决方案,确保临床用血安全。 血浆质量保护 防止纤维蛋白析出对血浆质量保护至关重要。纤维蛋白的析出会影响血浆的纯度和有效性,降低血浆的利用率,增加医疗风险。通过设备的各项措施,如双循环系统、均匀受热设计和解冻工艺优化等,能保护血浆的质量,确保其符合临床用血标准。这为患者提供了更加可靠的临床用血保障,维护了血站的信誉和形象,促进了血站的健康发展。 深度清洁与消毒 可分解式设计优势 可分解式解冻腔体和水箱设计为设备的清洁和消毒提供了便利。这种设计方便拆卸和组装,能深入到设备的各个角落,彻底清除污垢和细菌,确保清洁无死角。可分解式设计提高了清洁和消毒的效率,减少了清洁时间和工作量,为血站的设备维护和管理提供了便利,保障了血浆的安全解冻。 定期清洁制度 建立定期清洁和消毒制度是保障设备卫生状况的重要措施。明确清洁和消毒的周期和方法,按照制度要求,定期对设备进行全面的清洁和消毒。这能防止细菌滋生和繁殖,保持设备的良好运行状态,延长设备的使用寿命。定期清洁制度为血浆解冻过程的卫生安全提供了可靠保障,确保临床用血的安全。 卫生标准遵循 设备采用符合卫生标准的清洁和消毒方法,使用安全有效的清洁剂和消毒剂。在清洁和消毒过程中,严格控制操作流程,确保不会对血浆造成污染。遵循卫生标准,能提高清洁和消毒的效果,为血站的血浆管理提供规范的卫生保障,确保临床用血的安全。 清洁效果保障 为确保设备的清洁效果,采取了一系列有效的清洁和消毒措施。以下是清洁效果保障的措施及评估方法: 措施 评估方法 可分解式设计 检查设备内部是否清洁无污垢 定期清洁制度 统计清洁次数和效果,评估卫生状况 卫生标准遵循 检测清洁后的设备是否符合卫生标准 提高血站工作效能 快速解冻能力 高效解冻技术 本项目的恒温循环解冻箱采用先进的解冻技术,具备高效解冻能力。其加热功率达3600W,能够迅速提供足够的热量,加快血浆的解冻速度。该技术确保血浆在短时间内达到使用要求,减少了等待时间。为血站的工作提供了有力支持,提高了血站的工作效率和服务质量。 大化浆量设计 设备的化浆量≥28袋/次,能满足血站的日常需求。其合理的空间设计和结构布局,充分利用了设备的解冻能力,增加了化浆量。大化浆量设计有助于提高血站的血浆供应能力,满足临床用血的需求。同时,减少了血浆解冻的批次和时间,提高了血站的工作效率和经济效益。 紧急用血应对 设备的快速解冻功能和急诊插入解冻功能,能有效应对临床紧急用血情况。在紧急情况下,可迅速调整解冻参数,加快血浆的解冻速度,优先处理紧急用血需求。这保障了患者的生命安全,提高了血站的应急响应能力,为血站应对突发情况提供了有力保障,增强了血站的社会责任感。 解冻周期缩短 通过优化解冻工艺和参数设置,设备缩短了血浆的解冻周期。以下是解冻周期缩短的效果及优势: 效果 优势 减少血浆在解冻过程中的停留时间 提高血浆的周转率,降低血浆的损耗 提高血站的工作效率 确保血站能够及时为临床提供高质量的血浆 降低血站的经济效益 提高血站的经济效益,满足患者的用血需求 智能化操作体验 高清显示屏优势 高清IPS电容触摸液晶显示屏是设备智能化操作的重要体现。以下是显示屏的优势及作用: 优势 作用 分辨率高,显示清晰 提供良好的视觉体验,方便操作人员查看参数和信息 触摸操作灵敏,响应速度快 便于操作人员进行参数设置和操作,提高工作效率 实时显示解冻过程中的各项参数和信息 便于监控和管理,确保解冻过程的顺利进行 实时曲线显示 设备能实时显示温度/时间变化曲线,直观展示血浆解冻过程中的温度和时间变化情况。操作人员可通过曲线及时了解解冻进度,发现异常情况并采取相应措施。实时曲线显示有助于分析解冻过程中的参数变化,优化解冻工艺和参数设置,为血站的血浆管理提供科学依据,提高血浆解冻的质量和安全性。 多种解冻模式 设备支持常规、快速、连续解冻等多种解冻模式设置,能满足不同血浆的解冻需求。操作人员可根据实际情况选择合适的解冻模式,提高操作的灵活性和效率。多种解冻模式有助于优化血浆解冻过程,提高血浆的质量和安全性,为血站的血浆管理提供多样化的解决方案,适应不同的工作场景。 特殊功能支持 设备具备手动控制浮动终点与急诊插入解冻功能,能适应临床紧急用血的特殊情况。在急诊情况下,可优先处理紧急用血需求,确保患者的生命安全。手动控制浮动终点功能允许操作人员根据实际情况调整解冻终点,提高解冻的准确性。这些特殊功能为血站应对突发情况提供了有力支持,提高了血站的应急响应能力和服务质量。 便捷的数据管理 温度数据记录 溯源系统能实时记录融浆过程中的温度数据。以下是温度数据记录的作用及意义: 作用 意义 准确记录血浆解冻过程中的温度变化 为血浆质量追溯提供可靠依据 及时发现解冻过程中出现的问题 采取相应措施进行处理,保障血浆质量 为血站的血浆管理提供科学的数据支持 提高血浆的质量和安全性 操作记录保存 设备可设置医院名称和操作人员编号,精准保存操作记录。这些操作记录详细记录了血浆解冻过程中的各项操作和参数设置,为质量控制提供了依据。通过操作记录的保存,能对操作人员的工作进行监督和评估,提高工作质量。确保血站的血浆管理工作规范、有序,提高血站的管理水平。 移动存储支持 设备支持连接移动存储设备,储存空间大,可将数据备份到移动存储设备中。这方便了数据的转移和保存,确保了数据的安全性和可靠性。移动存储支持功能有助于实现数据的共享和交流,提高工作效率,为血站的数据管理提供了更加便捷的方式,满足不同的工作需求。 数据终身可查 设备实现了数据终身可查询,这确保了血浆质量追溯的完整性和可靠性。无论何时需要,都可以随时查询历史数据,为质量控制和管理提供依据。数据终身可查功能有助于提高血站的管理水平和公信力,保障临床用血的安全,为血站的长期发展提供了有力支持,推动了血站的信息化建设。 设备核心参数响应 存水量参数响应 存水量98kg±5% 精准存水量设计 严格参数把控 在本项目中,我公司严格按照存水量98kg±5%的标准进行设备设计和制造。在生产过程中,运用高精度的测量设备和先进工艺,对存水量进行精准把控,确保每一台设备的存水量都能稳定在规定的误差范围内。经过多次严格测试和验证,设备存水量完全符合98kg±5%的要求,能够为血浆解冻提供稳定且精准的水量支持,满足医院和血站对血浆解冻设备的高标准需求。 满足多样需求 98kg±5%的存水量设计,能够满足不同规模的血浆解冻需求。对于日常的常规解冻工作,该存水量可同时满足多袋血浆的解冻要求,提高了工作效率,减少了临床用血的等待时间,为医院的正常医疗秩序提供了有力保障。在面对批量血浆解冻任务时,如突发公共卫生事件或大型手术等情况下的大规模用血需求,充足的存水量也能保证解冻工作的顺利进行,增强了医院的应急处理能力。此外,该存水量设计具有较强的通用性和实用性,可适应不同工作场景和业务量的血浆解冻需求。 保障解冻效果 合适的存水量是保障血浆解冻效果的关键因素之一。稳定在98kg±5%范围内的存水量,有助于维持解冻过程中的水温稳定。水温的稳定对于保证血浆解冻的效果和质量至关重要,能够避免因存水量不足或过多而导致水温波动,进而影响解冻效率和效果。稳定的水温环境可以确保血浆在解冻过程中的活性和安全性,减少纤维蛋白的析出,保护血浆的有效成分,为临床治疗提供可靠的血液制品。同时,合适的存水量也为设备的稳定运行提供了保障,提高了解冻的可靠性和稳定性。 存水量的稳定性 材料与结构保障 为确保存水量的稳定,我公司选用优质的水箱材料,该材料具有良好的密封性和耐腐蚀性,能够有效防止水量泄漏和损失。在水箱结构设计方面,进行了合理优化,减少了水量在储存和循环过程中的损耗。每一台设备的水箱都经过严格的质量检测,确保其质量和性能符合高标准要求,为存水量的稳定提供了坚实保障。通过优质材料和合理结构的双重保障,使设备能够长期稳定地保持存水量在98kg±5%的范围内。 循环系统优化 优化水循环系统是维持存水量稳定的重要措施。我公司采用先进的水泵和管道技术,使水在设备内能够高效循环,减少了水量的波动。先进的水泵能够提供稳定的动力,确保水的循环顺畅,避免出现水流不畅或水量不均的情况。管道的合理布局和优质材质,也保证了水在循环过程中的稳定性。循环系统的稳定运行有助于维持存水量的恒定,提高了设备的工作效率和可靠性,使设备能够持续、稳定地为血浆解冻提供合适的水量。 实时监测与调整 设备配备了先进的水量监测系统,能够实时监测存水量的变化情况。一旦存水量出现偏差,系统会及时发出警报,并自动进行调整。通过智能算法和精确的控制机制,确保存水量始终保持在98kg±5%的范围内。这种实时监测和调整功能,提高了设备的智能化水平和运行稳定性,减少了人工干预,为医院和血站的血浆解冻工作提供了更加可靠的保障。 存水量的重要意义 对血浆解冻的影响 影响方面 具体表现 水温环境 合适的存水量为血浆解冻提供了适宜的水温环境,稳定的水温有助于提高血浆解冻的效率和质量。 解冻效率和成本 稳定的存水量减少了解冻时间和成本,确保血浆在解冻过程中的安全性和有效性。 临床治疗 保证了血浆在解冻后的质量,为临床治疗提供了可靠的血液制品,提高了治疗效果。 对设备性能的提升 提升方面 具体表现 整体性能和稳定性 合理的存水量设计有助于提高设备的整体性能和稳定性,减少设备故障的发生。 能耗和运行成本 稳定的存水量能够降低设备的能耗,提高能源利用效率,降低运行成本。 设备使用寿命 为设备的长期稳定运行提供了保障,延长了设备的使用寿命。 对医疗业务的支持 满足医院和血站血浆解冻的需求,为临床输血治疗提供了有力的支持。有助于提高医院的医疗服务水平和应急处理能力,保障患者的生命健康安全。通过提供稳定可靠的血浆解冻设备,促进了医疗行业的发展和进步,为社会的公共卫生事业做出了贡献。 满足血浆解冻需求 充足水量支持 满足日常解冻 本项目中设备98kg±5%的存水量能够充分满足医院和血站日常血浆解冻的需求。在日常工作中,可同时对多袋血浆进行解冻,大大提高了工作效率,减少了临床用血的等待时间。这种充足的水量支持,确保了医院能够及时为患者提供输血治疗,为医院的正常医疗秩序提供了坚实保障,使患者能够得到及时有效的救治。 应对批量需求 应对情况 具体表现 批量解冻任务 在面对批量血浆解冻任务时,充足的存水量能够保证解冻工作的顺利进行,提高工作效率。 大规模用血需求 可满足突发公共卫生事件或大型手术等情况下的大规模用血需求,增强了医院的应急处理能力。 适应不同规模 设备的存水量可根据医院和血站的实际需求进行灵活调整,具有较强的适应性和灵活性。无论是小型医院还是大型血站,都能通过合理调整存水量来满足其血浆解冻的需求。这种定制化的解决方案,提高了设备的适用性和市场竞争力,使设备能够更好地服务于不同规模的医疗机构,为医疗行业的血浆解冻工作提供了更加个性化的支持。 水温稳定保障 维持适宜水温 保障方面 具体表现 水温稳定 合适的存水量有助于维持解冻过程中的水温稳定,为血浆解冻提供适宜的温度环境。 解冻效果和质量 避免因水温波动而影响血浆解冻的效果和质量,确保血浆的活性和安全性。 解冻可靠性和稳定性 为血浆解冻提供了稳定的温度保障,提高了解冻的可靠性和稳定性。 减少水温波动 存水量的稳定对于减少水温在解冻过程中的波动至关重要。稳定的存水量使水温更加均匀,避免了因水温不均匀而导致血浆解冻不完全或过度解冻的情况发生。这种精准的温度控制,提高了解冻的质量和效率,确保了血浆在解冻后的质量稳定,为临床输血治疗提供了更加优质的血液制品。 提高解冻效果 稳定的水温能够显著提高血浆解冻的效果,使血浆的质量更加稳定。稳定的水温有助于减少血浆中纤维蛋白的析出,保证了血浆的纯度和活性。通过提高血浆解冻效果,为临床输血治疗提供了更加优质的血液制品,提高了治疗效果和患者的康复率,为医疗事业的发展做出了积极贡献。 解冻效率提升 缩短解冻时间 充足的存水量和稳定的水温能够有效缩短血浆解冻的时间。在血浆解冻过程中,减少了等待时间,使临床用血能够更快地供应到患者手中。这种高效的解冻方式,为医院的医疗服务提供了更加有力的支持,提高了患者的满意度,使医院能够更好地满足患者的紧急用血需求。 提高工作效率 设备可同时进行多袋血浆的解冻,提高了设备的利用率和工作效率。通过减少人工操作的次数和时间,降低了劳动强度,提高了工作的自动化程度。这种高效的工作模式,为医院和血站的血浆解冻工作提供了更加优质的解决方案,提高了整体工作效率,使血浆解冻工作更加高效、便捷。 优化工作流程 合适的存水量有助于优化血浆解冻的工作流程,使工作更加有序和高效。医院和血站可以根据存水量和血浆需求合理安排解冻任务,提高工作的计划性和协调性。这种科学的工作安排,为医院和血站的管理提供了更加可靠的依据,提高了管理水平和运营效率,使血浆解冻工作能够更加有条不紊地进行。 确保设备稳定运行 稳定的水量供应 避免水量不足 在本项目中,设备98kg±5%的存水量能够有效避免设备在运行过程中出现水量不足的情况。水量不足可能导致设备故障或解冻效果不佳,影响血浆解冻的质量和效率。而稳定的存水量为设备的正常运行提供了充足的水量保障,减少了设备的维护成本和停机时间,确保了设备能够持续、稳定地为血浆解冻工作服务。 防止水量溢出 稳定的存水量设计能够防止设备在运行过程中出现水量溢出的情况。水量溢出可能会损坏设备或导致电气故障,威胁设备和周围环境的安全。通过合理的存水量设计和有效的控制机制,避免了因水量溢出而引发的安全问题,提高了设备的安全性和可靠性,为设备的稳定运行提供了安全保障。 维持水量平衡 设备具备良好的水量平衡调节能力,能够维持存水量的稳定。通过水循环系统的优化和控制,使水量在设备内保持动态平衡。这种动态平衡的维持,提高了设备的运行效率和稳定性,为设备的长期稳定运行提供了有力保障,延长了设备的使用寿命。 对设备性能的影响 降低设备损耗 稳定的存水量能够降低设备在运行过程中的损耗。水量波动可能会对设备造成冲击和磨损,增加设备的维修成本和更换频率。而稳定的存水量减少了这种损耗,延长了设备的使用寿命,为医院和血站节省了设备采购和维护的费用,提高了经济效益。 提高运行效率 合适的存水量有助于提高设备的运行效率。稳定的存水量使设备能够更加稳定地工作,减少了因水量不足或过多而导致的停机时间和故障发生率。通过提高设备的利用率和工作效率,为医院和血站的血浆解冻工作提供了更加高效的支持,提高了整体工作效率。 保障设备安全 稳定的存水量能够保障设备的安全运行。水量问题可能会导致设备过热、短路等安全事故,威胁设备和操作人员的安全。而稳定的存水量避免了这些问题的发生,为医院和血站的安全生产提供了保障,减少了安全风险,确保了设备能够在安全的环境下运行。 减少设备故障 降低故障发生率 故障类型 减少情况 水泵损坏 稳定的存水量减少了水泵因水量波动而受到的冲击,降低了水泵损坏的概率。 管道堵塞 避免了因水量不稳定导致的水流不畅,减少了管道堵塞的情况发生。 稳定的存水量能够降低设备的故障发生率,提高设备的可靠性和稳定性。通过减少因水量波动而导致的设备故障,为设备的稳定运行提供了有力保障,减少了设备的维修成本和停机时间,使设备能够更加稳定地为血浆解冻工作服务。 延长设备寿命 合适的存水量有助于延长设备的使用寿命。稳定的存水量降低了设备因长期运行而受到的损耗,提高了设备的耐用性和可靠性。减少设备的更换频率,为医院和血站节省了设备采购和更新的费用,提高了经济效益,使设备能够在更长的时间内发挥作用。 提高设备稳定性 稳定的存水量能够提高设备的稳定性,使设备在运行过程中更加平稳。减少了设备的振动和噪音,改善了设备的工作环境和使用体验。为医院和血站的工作提供了更加安静、舒适的环境,提高了工作效率和员工的满意度,使设备能够更好地满足医院和血站的工作需求。 符合参数标准要求 精准的参数匹配 严格遵循标准 在本项目中,我公司生产的设备存水量严格遵循98kg±5%的参数标准要求。在生产过程中,从原材料采购到设备组装,每一个环节都进行严格把控,确保设备存水量与招标文件的要求完全一致。经过精确的测量和调试,保证存水量在规定的误差范围内,无负偏离。这种严格的标准遵循,为投标的有效性和竞争力提供了有力保障,确保设备能够满足医院和血站的实际需求。 提供证明文件 为证明设备存水量符合参数标准要求,我公司提供设备生产企业出具的技术白皮书、产品检测报告或说明书等技术参数证明文件。这些文件详细记录了设备的各项参数和性能指标,逐项对应招标文件的存水量参数要求。所有证明文件均加盖我公司公章,确保其有效性和可信度。通过提供这些证明文件,为评标委员会提供了充分的证据,证明设备完全符合参数标准要求。 接受检验核实 我公司愿意接受招标人或相关部门对设备存水量参数的检验和核实。在检验过程中,积极配合相关工作,提供必要的协助和支持,确保检验工作能够顺利进行。以实际行动证明设备符合参数标准要求,增强招标人对设备质量和性能的信任和认可,为项目的顺利实施提供保障。 质量保证措施 生产过程控制 在设备生产过程中,我公司严格控制存水量的精度和稳定性。采用先进的生产工艺和设备,确保每一个生产环节都能够精确控制存水量。加强生产过程中的质量检测和监控,对每一台设备的存水量进行实时监测和调整,及时发现和解决问题,保证产品质量的一致性。通过严格的生产过程控制,确保设备存水量完全符合98kg±5%的参数标准要求。 检验流程严格 对每一台设备的存水量进行严格的检验和测试。建立了完善的检验流程和标准,采用专业的检测设备和方法,确保检验结果的准确性和可靠性。只有通过严格检验的设备才能进入市场销售,从源头上保证了用户能够购买到符合质量要求的产品。这种严格的检验流程,为设备的质量提供了有力保障,确保设备能够满足医院和血站的需求。 质量追溯体系 追溯环节 具体作用 生产环节 记录设备生产过程中的各项参数和操作信息,确保生产过程的可追溯性。 检验环节 保存检验结果和相关数据,便于对设备质量进行跟踪和评估。 销售环节 记录设备的销售去向和使用情况,及时了解用户反馈。 我公司建立了完善的质量追溯体系,对设备的生产、检验、销售等环节进行全程记录和跟踪。一旦发现存水量不符合标准要求的问题,能够及时追溯到源头,采取相应的措施进行处理。这种质量追溯体系为产品质量提供了有力的保障,增强了用户对产品的信心和满意度。 技术优势体现 先进的技术支持 我公司采用先进的技术和工艺,确保设备的存水量能够精准控制和稳定运行。不断投入研发资源,进行技术创新和改进,提高设备的性能和质量。在存水量控制方面,拥有独特的技术优势,能够为用户提供更加优质的产品和服务。通过先进的技术支持,使设备的存水量能够更好地满足医院和血站的需求。 专业的研发团队 团队优势 具体表现 专业能力 拥有专业的研发团队,团队成员具备丰富的经验和专业知识,专注于设备存水量控制技术的研究和开发。 创新能力 能够不断推出创新的产品和解决方案,为设备的技术升级和性能提升提供有力支持。 行业领先 保证设备始终处于行业领先水平,满足用户对血浆解冻设备的高要求。 持续的技术改进 改进方面 具体做法 技术优化 注重技术改进和创新,不断优化设备的存水量控制技术和性能。 市场需求响应 根据用户的反馈和市场需求,及时调整研发方向,推出更加符合用户需求的产品。 竞争力提升 通过持续的技术改进,提高设备的竞争力和市场占有率,为用户提供更加优质的产品和服务。 循环能力参数响应 循环能力≥40kg/min 符合循环能力标准 精准满足参数 提供的恒温循环解冻箱循环能力达到≥40kg/min,精准符合招标文件技术要求。此参数对于血浆解冻至关重要,足够的循环能力能够保证在解冻过程中,血浆与加热介质充分接触,使热量均匀传递,从而提高解冻效率和质量。只有循环能力达到标准,才能确保在短时间内完成大量血浆的解冻任务,满足医院临床用血的需求。同时,稳定且达标的循环能力也体现了设备的性能可靠性,减少因循环不足导致的解冻不均、纤维蛋白析出等问题,保障血浆的有效成分不被破坏。 保障血浆解冻 此循环能力可有效保障冷冻血浆在解冻过程中的充分循环,确保解冻效果。在血浆解冻过程中,良好的循环能够使血浆在解冻腔内不断流动,避免局部温度差异过大。当循环能力达到≥40kg/min时,血浆能够快速且均匀地吸收热量,从而在规定的时间内完成解冻。这不仅提高了血浆的利用率,还保证了血浆的质量,使其能够更好地用于临床治疗。此外,充分的循环还可以减少解冻过程中纤维蛋白的析出,保护血浆中的有效成分,为患者提供更安全、有效的血液制品。 维持温度均匀 项目 详情 循环作用 强大的循环能力有助于维持解冻腔内温度均匀,避免局部温度差异影响血浆质量。通过高速循环,加热介质能够迅速将热量传递到解冻腔的各个角落,使血浆在均匀的温度环境下解冻。这对于保护血浆的有效成分至关重要,因为温度不均匀可能导致血浆中的蛋白质变性,影响其治疗效果。此外,均匀的温度还可以减少解冻时间的波动,提高解冻效率,确保每袋血浆都能达到最佳的解冻状态。 保障措施 为了实现温度均匀,设备采用了先进的循环系统设计,确保循环路径合理,避免出现循环死角。同时,双循环系统的配备进一步增强了温度的稳定性,使血浆在解冻过程中始终处于适宜的温度范围内。 提高解冻效率 高效的循环能力可加快血浆解冻速度,提高设备整体的解冻效率。当循环能力达到≥40kg/min时,血浆能够在短时间内与加热介质充分接触,快速吸收热量,从而缩短解冻时间。这对于医院临床用血的紧急需求尤为重要,能够在关键时刻为患者提供及时的治疗。此外,提高解冻效率还可以增加设备的处理能力,使医院能够在单位时间内解冻更多的血浆,满足更多患者的需求。同时,高效的解冻过程也有助于降低能源消耗,提高设备的运行经济性。 稳定循环性能 性能持续稳定 项目 详情 稳定保障 设备的循环能力在长时间运行过程中保持稳定,不会出现明显波动。这得益于设备采用的优质材料和先进的制造工艺,确保循环系统的可靠性。同时,智能化的控制系统能够实时监测循环状态,并根据实际情况进行调整,保证循环能力始终稳定在≥40kg/min的标准。 优势体现 稳定的循环性能对于血浆解冻至关重要,它能够保证解冻过程的连续性和一致性,避免因循环波动导致的解冻不均、质量不稳定等问题。此外,稳定的性能还可以延长设备的使用寿命,减少设备的维护成本。 适应不同工况 能够适应不同环境和使用工况,确保循环能力始终满足要求。无论是在不同的室温条件下,还是面对不同容量的血浆解冻需求,...
2025年度梅河口市中心医院输血科设备采购项目投标方案.docx
下载提示

1.本文档仅提供部分内容试读;

2.支付并下载文件,享受无限制查看;

3.本网站所提供的标准文本仅供个人学习、研究之用,未经授权,严禁复制、发行、汇编、翻译或网络传播等,侵权必究;

4.左侧添加客服微信获取帮助;

5.本文为word版本,可以直接复制编辑使用。


这个人很懒,什么都没留下
未认证用户 查看用户
该文档于 上传
推荐文档
×
精品标书制作
百人专家团队
擅长领域:
工程标 服务标 采购标
16852
已服务主
2892
中标量
1765
平台标师
扫码添加客服
客服二维码
咨询热线:192 3288 5147
公众号
微信客服
客服