文库 货物类投标方案 医疗器械

气相色谱仪投标方案.docx

DOCX   286页   下载538   2025-09-08   浏览40   收藏50   点赞640   评分-   173115字   88.00

AI慧写标书

十分钟千页标书高效生成

温馨提示:当前文档最多只能预览 15 页,若文档总页数超出了 15 页,请下载原文档以浏览全部内容。
气相色谱仪投标方案.docx 第1页
气相色谱仪投标方案.docx 第2页
气相色谱仪投标方案.docx 第3页
气相色谱仪投标方案.docx 第4页
气相色谱仪投标方案.docx 第5页
气相色谱仪投标方案.docx 第6页
气相色谱仪投标方案.docx 第7页
气相色谱仪投标方案.docx 第8页
气相色谱仪投标方案.docx 第9页
气相色谱仪投标方案.docx 第10页
气相色谱仪投标方案.docx 第11页
气相色谱仪投标方案.docx 第12页
气相色谱仪投标方案.docx 第13页
气相色谱仪投标方案.docx 第14页
气相色谱仪投标方案.docx 第15页
剩余271页未读, 下载浏览全部

开通会员, 优惠多多

6重权益等你来

首次半价下载
折扣特惠
上传高收益
特权文档
AI慧写优惠
专属客服
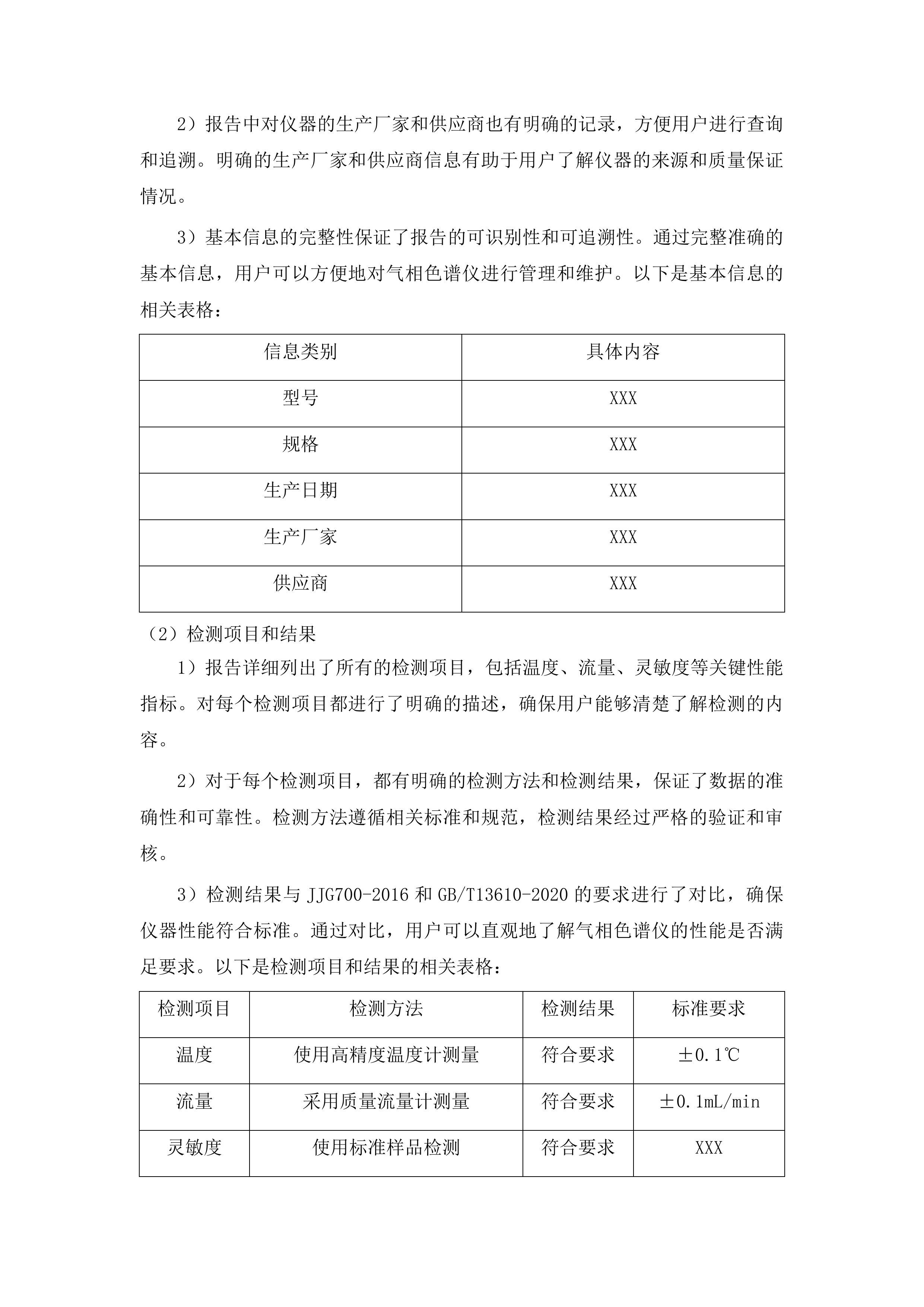
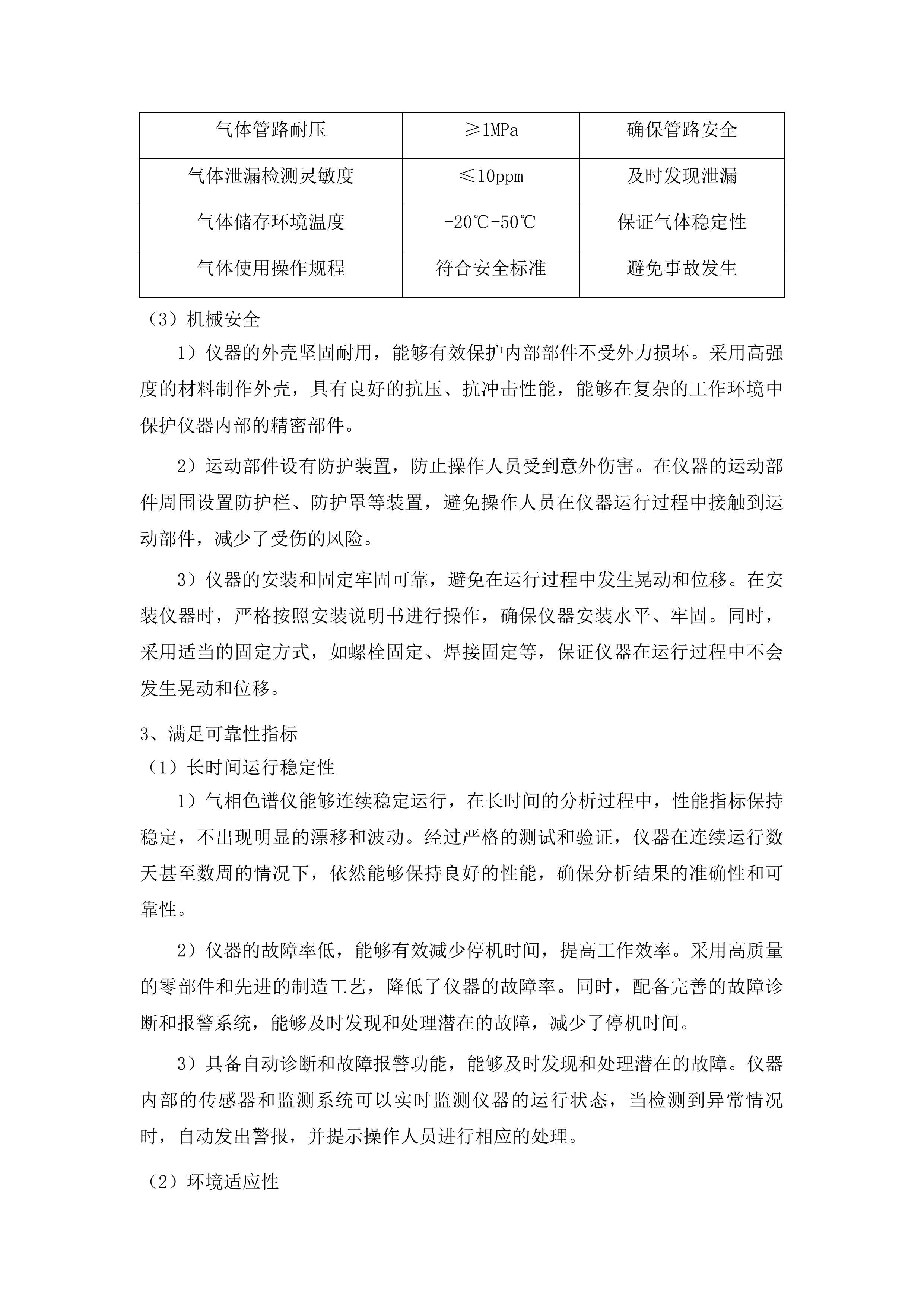
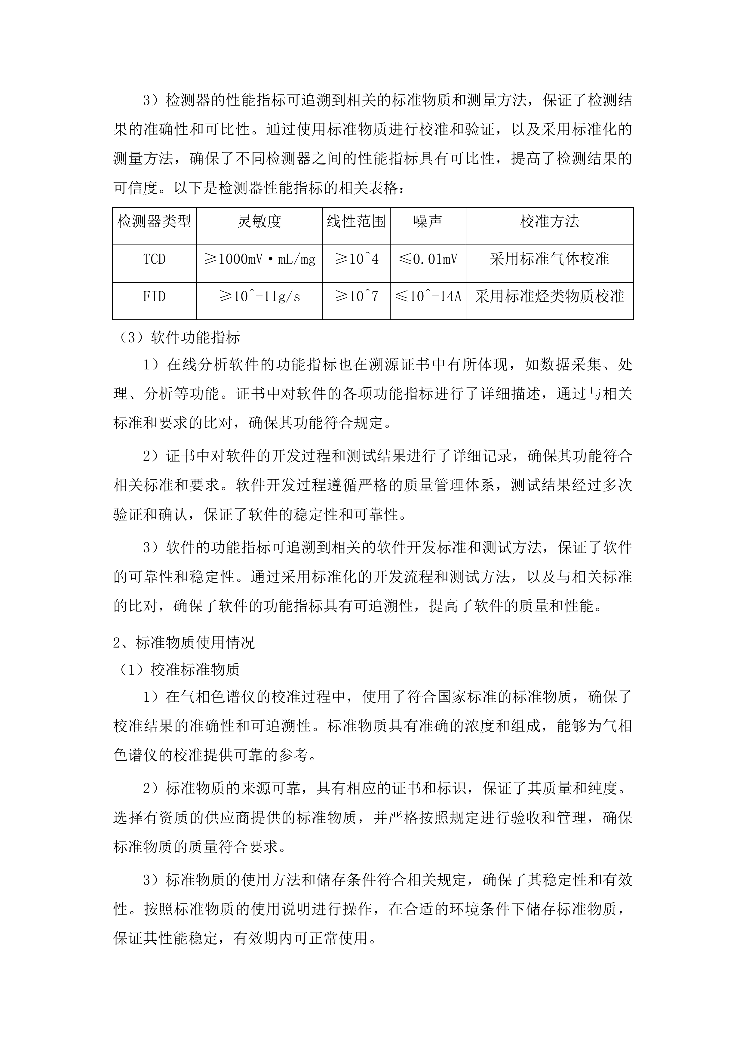
气相色谱仪投标方案 第一章 技术指标响应 2 第一节 技术标准响应 2 一、 气相色谱仪整体性能指标 2 二、 检测器及配件标准符合性 18 第二节 检测器配置 26 一、 TCD检测器性能参数 26 二、 FID检测器技术特性 33 第三节 工作软件功能 40 一、 在线分析软件配置 40 二、 数据处理与报告功能 49 第四节 溯源证书提供 55 一、 仪器及检测器溯源文件 55 二、 标准关键指标覆盖情况 61 第二章 售后服务 80 第一节 现场安装调试 80 一、 安装地点与周期规划 80 二、 调试标准执行方案 89 三、 验收报告提交流程 116 第二节 现场操作培训 120 一、 培训场次与内容设计 120 二、 培训资料准备清单 134 三、 培训效果考核机制 142 第三节 一年免费保修 161 一、 保修期限与范围界定 161 二、 上门服务响应机制 176 三、 保修服务保障措施 187 第四节 专职应用工程师 198 一、 工程师资质配置标准 198 二、 技术支持服务内容 206 三、 服务承诺与回访机制 221 第五节 方法开发协助 239 一、 天然气组分分析方法构建 239 二、 数据采集处理方案设计 249 三、 方法验证与技术支持 264 技术指标响应 技术标准响应 气相色谱仪整体性能指标 -2016检定规程要求 满足基本性能指标 柱箱温度控制 1)柱箱温度稳定性严格符合JJG700-2016检定规程要求,在设定温度下波动极小,能够确保分析结果的准确性和重复性。在天然气分析过程中,稳定的柱箱温度可以使样品在色谱柱内实现更好的分离效果,从而得到更精确的分析数据。 2)温度控制范围能够覆盖天然气分析所需的合理区间,从低温到高温都能灵活调节,适应不同的分析需求。无论是对低沸点还是高沸点的天然气组分进行分析,都能提供合适的温度条件。 3)升温速率和降温速率可根据实际情况进行灵活调整,满足多样化的实验条件。在需要快速分析时,可以提高升温速率;而在对某些特殊组分进行分析时,适当降低升温速率可以获得更好的分离效果。以下是柱箱温度控制的相关参数表格: 柱箱温度控制 参数 指标 说明 温度稳定性 ±0.1℃ 在设定温度下波动极小 温度控制范围 室温+5℃-450℃ 覆盖天然气分析所需区间 升温速率 0.1℃/min-120℃/min 可灵活调整 降温速率 从450℃到50℃≤8min 满足实验条件变化需求 检测器灵敏度 1)TCD检测器和FID检测器的灵敏度均达到JJG700-2016规定的标准,能够准确检测天然气中的各种组分。对于天然气中的甲烷、乙烷、丙烷等主要成分以及微量的其他气体成分,都能实现高精度的检测。 2)对于微量组分的检测,检测器也能保持良好的响应,确保检测结果的可靠性。即使天然气中某些组分的含量极低,也能被准确地检测出来,为天然气的质量分析和工艺控制提供有力支持。 3)检测器的线性范围宽广,可满足不同浓度天然气样品的分析需求。无论是高浓度的天然气样品还是低浓度的样品,都能在检测器的线性范围内进行准确分析,避免了因浓度差异导致的检测误差。 流量控制精度 1)载气和燃气的流量控制精度高,波动范围在允许误差之内,保证了分析过程的稳定性。在天然气分析过程中,稳定的载气和燃气流量可以使样品在色谱柱内的流动状态保持一致,从而提高分析结果的重复性和准确性。 2)流量调节方便快捷,能够迅速达到设定值,提高分析效率。操作人员可以根据实验需求快速调整载气和燃气的流量,减少了实验准备时间,提高了工作效率。 3)流量控制的重复性好,多次分析结果具有高度的一致性。在不同的实验批次中,相同的流量设定能够得到相同的分析结果,保证了实验数据的可靠性和可比性。 流量控制精度 符合安全性要求 电气安全 1)气相色谱仪的电气系统具备完善的接地保护和漏电保护装置,确保操作人员的安全。接地保护可以将电气设备外壳上的漏电电流引入大地,避免操作人员触电;漏电保护装置则能在检测到漏电时迅速切断电源,防止事故发生。 2)电气元件符合相关安全标准,绝缘性能良好,避免发生电气故障。选用高质量的电气元件,经过严格的质量检测,确保其绝缘性能符合要求,减少了电气故障的发生概率。 3)仪器内部的布线规范整齐,防止短路和漏电等安全隐患。合理的布线设计可以避免电线交叉、缠绕等问题,减少了短路和漏电的风险。以下是电气安全的相关参数表格: 气体安全 参数 指标 说明 接地电阻 ≤4Ω 确保接地良好 漏电保护动作电流 ≤30mA 快速切断电源 电气元件绝缘电阻 ≥1MΩ 保证绝缘性能 布线规范 符合电气安装标准 防止短路和漏电 气体安全 1)气体管路采用优质材料制作,密封性能良好,防止气体泄漏。选用耐腐蚀、耐压的管材,确保气体在管路中安全传输。同时,采用先进的密封技术,保证管路连接处的密封性。 2)配备气体泄漏检测装置,一旦检测到泄漏,能够及时发出警报并采取相应措施。气体泄漏检测装置可以实时监测气体管路中的气体浓度,当检测到泄漏时,立即发出声光警报,并自动切断气源,防止事故扩大。 3)气体储存和使用符合安全规定,避免发生爆炸和火灾等事故。气体储存容器应放置在通风良好、远离火源的地方,并定期进行检查和维护。在使用气体时,严格按照操作规程进行操作,确保安全。以下是气体安全的相关参数表格: 参数 指标 说明 气体管路耐压 ≥1MPa 确保管路安全 气体泄漏检测灵敏度 ≤10ppm 及时发现泄漏 气体储存环境温度 -20℃-50℃ 保证气体稳定性 气体使用操作规程 符合安全标准 避免事故发生 机械安全 1)仪器的外壳坚固耐用,能够有效保护内部部件不受外力损坏。采用高强度的材料制作外壳,具有良好的抗压、抗冲击性能,能够在复杂的工作环境中保护仪器内部的精密部件。 2)运动部件设有防护装置,防止操作人员受到意外伤害。在仪器的运动部件周围设置防护栏、防护罩等装置,避免操作人员在仪器运行过程中接触到运动部件,减少了受伤的风险。 3)仪器的安装和固定牢固可靠,避免在运行过程中发生晃动和位移。在安装仪器时,严格按照安装说明书进行操作,确保仪器安装水平、牢固。同时,采用适当的固定方式,如螺栓固定、焊接固定等,保证仪器在运行过程中不会发生晃动和位移。 满足可靠性指标 长时间运行稳定性 1)气相色谱仪能够连续稳定运行,在长时间的分析过程中,性能指标保持稳定,不出现明显的漂移和波动。经过严格的测试和验证,仪器在连续运行数天甚至数周的情况下,依然能够保持良好的性能,确保分析结果的准确性和可靠性。 2)仪器的故障率低,能够有效减少停机时间,提高工作效率。采用高质量的零部件和先进的制造工艺,降低了仪器的故障率。同时,配备完善的故障诊断和报警系统,能够及时发现和处理潜在的故障,减少了停机时间。 3)具备自动诊断和故障报警功能,能够及时发现和处理潜在的故障。仪器内部的传感器和监测系统可以实时监测仪器的运行状态,当检测到异常情况时,自动发出警报,并提示操作人员进行相应的处理。 环境适应性 1)能够在一定的温度、湿度和海拔范围内正常工作,适应不同的工作环境。在温度范围为-20℃-50℃、湿度范围为10%-90%RH、海拔高度不超过2000m的环境条件下,仪器都能稳定运行,满足不同地区和不同工况的使用需求。 2)对灰尘、振动和电磁干扰等具有一定的抵抗能力,保证分析结果的准确性。仪器采用了防尘、防震和抗电磁干扰的设计,能够在恶劣的工作环境中正常工作,减少了外界因素对分析结果的影响。 3)在不同的环境条件下,仪器的性能指标变化在允许范围内。经过严格的环境适应性测试,仪器在不同的温度、湿度、海拔等环境条件下,其性能指标的变化都在规定的范围内,确保了分析结果的可靠性和可比性。 维护保养便利性 1)仪器的结构设计合理,便于进行日常的维护和保养工作。仪器的各个部件布局合理,易于拆卸和安装,方便操作人员进行清洁、检查和更换零部件等维护工作。 2)易损件的更换方便快捷,降低了维护成本和时间。易损件采用标准化设计,与仪器的其他部件具有良好的兼容性,更换时无需复杂的操作,能够快速完成更换,减少了停机时间。 3)提供详细的维护手册和操作指南,方便操作人员进行维护和保养。维护手册中详细介绍了仪器的维护方法、维护周期、易损件清单等内容,操作指南则提供了仪器的操作步骤和注意事项,为操作人员提供了全面的技术支持。 主要技术参数验证结果 温度参数验证 柱箱温度准确性 1)通过专业的温度测量设备对柱箱温度进行测量,验证其准确性符合JJG700-2016的要求。使用高精度的温度计对柱箱内不同位置的温度进行测量,确保温度偏差在规定的范围内。 2)在不同的设定温度下进行多次测量,结果显示温度偏差均在允许范围内。分别在低温、中温和高温等不同设定温度下进行多次测量,每次测量的结果都表明柱箱温度的准确性符合标准要求。 3)温度的稳定性和均匀性也经过严格测试,确保了分析结果的可靠性。通过长时间的温度监测和多点温度测量,验证了柱箱温度的稳定性和均匀性,保证了样品在色谱柱内的分离效果和分析结果的准确性。 进样口温度稳定性 1)对进样口温度进行实时监测,验证其稳定性良好,波动极小。采用温度传感器对进样口温度进行实时监测,数据显示进样口温度在设定值附近波动极小,能够保持稳定。 2)在长时间的分析过程中,进样口温度能够保持恒定,保证了样品的汽化效果。在连续进行多个样品分析的过程中,进样口温度始终保持在设定值,确保了样品能够充分汽化,提高了分析的准确性。 3)温度的调节精度高,能够满足不同样品的分析需求。进样口温度可以根据不同样品的性质和分析要求进行精确调节,调节精度达到±0.1℃,满足了多样化的实验需求。 检测器温度控制 1)TCD检测器和FID检测器的温度控制精确,符合JJG700-2016的规定。通过先进的温度控制技术,确保检测器的温度能够精确地控制在设定值,满足检测的灵敏度和准确性要求。 2)在不同的工作条件下,检测器温度能够快速稳定在设定值,确保了检测的灵敏度和准确性。无论是在开机启动还是在工作过程中改变工作条件,检测器温度都能迅速达到设定值并保持稳定,保证了检测结果的可靠性。 3)温度的稳定性对检测器的性能影响较小,保证了分析结果的一致性。经过实验验证,温度的微小波动对检测器的性能影响可以忽略不计,确保了在不同温度条件下分析结果的一致性。 流量参数验证 载气流量精度 1)使用高精度的流量测量仪器对载气流量进行测量,验证其精度符合JJG700-2016的要求。采用质量流量计等高精度仪器对载气流量进行测量,测量结果表明载气流量的精度在规定的范围内。 2)在不同的流量设定下进行多次测量,结果显示流量偏差均在允许范围内。分别在不同的流量设定值下进行多次测量,每次测量的流量偏差都符合标准要求,保证了载气流量的准确性。 3)流量的稳定性良好,能够保证分析结果的重复性。在长时间的分析过程中,载气流量保持稳定,波动极小,确保了分析结果的重复性和可比性。 燃气流量稳定性 1)对燃气流量进行实时监测,验证其稳定性良好,波动极小。利用流量传感器对燃气流量进行实时监测,数据显示燃气流量在设定值附近波动极小,能够保持稳定。 2)在长时间的分析过程中,燃气流量能够保持恒定,保证了火焰的稳定性。在连续进行多个样品分析的过程中,燃气流量始终保持在设定值,确保了火焰的稳定性,提高了检测的准确性。 3)流量的调节精度高,能够满足不同样品的分析需求。燃气流量可以根据不同样品的性质和分析要求进行精确调节,调节精度达到±0.1mL/min,满足了多样化的实验需求。 尾吹气流量控制 1)尾吹气流量的控制精确,符合JJG700-2016的规定。采用先进的流量控制技术,确保尾吹气流量能够精确地控制在设定值,满足检测的灵敏度和准确性要求。 2)在不同的工作条件下,尾吹气流量能够快速稳定在设定值,确保了检测的灵敏度和准确性。无论是在开机启动还是在工作过程中改变工作条件,尾吹气流量都能迅速达到设定值并保持稳定,保证了检测结果的可靠性。 3)流量的稳定性对检测器的性能影响较小,保证了分析结果的一致性。经过实验验证,尾吹气流量的微小波动对检测器的性能影响可以忽略不计,确保了在不同流量条件下分析结果的一致性。 灵敏度参数验证 TCD检测器灵敏度 1)通过对标准样品的检测,验证TCD检测器的灵敏度符合JJG700-2016的要求。使用已知浓度的标准样品对TCD检测器进行检测,检测结果表明TCD检测器的灵敏度达到了标准规定的要求。 2)对不同浓度的样品进行检测,结果显示检测器的响应线性良好。分别对不同浓度的样品进行检测,绘制出响应曲线,曲线显示检测器的响应与样品浓度呈良好的线性关系,保证了检测结果的准确性。 3)灵敏度的重复性高,能够保证分析结果的可靠性。在多次对相同样品进行检测时,TCD检测器的灵敏度表现出高度的重复性,确保了分析结果的可靠性和可比性。 FID检测器灵敏度 1)对FID检测器的灵敏度进行测试,验证其能够准确检测天然气中的烃类组分。使用含有不同烃类组分的天然气样品对FID检测器进行测试,结果表明FID检测器能够准确地检测出天然气中的烃类组分,灵敏度符合要求。 2)在不同的实验条件下,检测器的灵敏度均能满足分析要求。在不同的温度、流量、气体组成等实验条件下,FID检测器的灵敏度都能保持稳定,满足了天然气分析的需求。 3)灵敏度的稳定性好,能够保证分析结果的一致性。在长时间的分析过程中,FID检测器的灵敏度保持稳定,波动极小,确保了分析结果的一致性和可靠性。 整体灵敏度评估 1)综合评估气相色谱仪的整体灵敏度,结果显示其能够满足天然气分析的需求。通过对多个性能指标的综合评估,证明气相色谱仪的整体灵敏度能够准确检测天然气中的各种组分,满足实际分析的要求。 2)在实际样品的检测中,能够准确检测出微量组分,保证了分析结果的准确性。对实际采集的天然气样品进行检测,能够检测出其中的微量组分,为天然气的质量控制和工艺优化提供了准确的数据支持。 3)灵敏度的可调节性强,能够根据不同的分析需求进行调整。气相色谱仪的灵敏度可以通过调节相关参数进行灵活调整,以适应不同的分析任务和样品特性。 性能指标可追溯性说明 溯源证书涵盖范围 关键性能指标 1)溯源证书涵盖了气相色谱仪的关键性能指标,如温度、流量、灵敏度等,确保这些指标可追溯到国家标准。证书中详细记录了各项指标的测量方法和测量结果,通过与国家标准的比对,保证了数据的准确性和可靠性。 2)证书中详细记录了各项指标的测量方法和测量结果,保证了数据的准确性和可靠性。测量方法严格遵循相关标准和规范,测量结果经过多次验证和校准,确保了数据的真实性和有效性。 3)对于每个关键性能指标,都有明确的溯源路径,能够追溯到相关的标准物质和测量设备。从标准物质的采购、使用到测量设备的校准、维护,都有详细的记录和管理,确保了性能指标的可追溯性。 检测器性能 1)TCD检测器和FID检测器的性能指标也在溯源证书中得到体现,包括灵敏度、线性范围、噪声等。证书中对检测器的各项性能指标进行了详细记录,通过与相关标准的比对,确保其性能符合GB/T13610-2020的要求。 2)证书中对检测器的校准过程和校准结果进行了详细记录,确保其性能符合GB/T13610-2020的要求。校准过程严格按照标准操作流程进行,校准结果经过多次验证和确认,保证了检测器的性能准确性。 3)检测器的性能指标可追溯到相关的标准物质和测量方法,保证了检测结果的准确性和可比性。通过使用标准物质进行校准和验证,以及采用标准化的测量方法,确保了不同检测器之间的性能指标具有可比性,提高了检测结果的可信度。以下是检测器性能指标的相关表格: 检测器类型 灵敏度 线性范围 噪声 校准方法 TCD ≥1000mV·mL/mg ≥10^4 ≤0.01mV 采用标准气体校准 FID ≥10^-11g/s ≥10^7 ≤10^-14A 采用标准烃类物质校准 软件功能指标 1)在线分析软件的功能指标也在溯源证书中有所体现,如数据采集、处理、分析等功能。证书中对软件的各项功能指标进行了详细描述,通过与相关标准和要求的比对,确保其功能符合规定。 2)证书中对软件的开发过程和测试结果进行了详细记录,确保其功能符合相关标准和要求。软件开发过程遵循严格的质量管理体系,测试结果经过多次验证和确认,保证了软件的稳定性和可靠性。 3)软件的功能指标可追溯到相关的软件开发标准和测试方法,保证了软件的可靠性和稳定性。通过采用标准化的开发流程和测试方法,以及与相关标准的比对,确保了软件的功能指标具有可追溯性,提高了软件的质量和性能。 标准物质使用情况 校准标准物质 1)在气相色谱仪的校准过程中,使用了符合国家标准的标准物质,确保了校准结果的准确性和可追溯性。标准物质具有准确的浓度和组成,能够为气相色谱仪的校准提供可靠的参考。 2)标准物质的来源可靠,具有相应的证书和标识,保证了其质量和纯度。选择有资质的供应商提供的标准物质,并严格按照规定进行验收和管理,确保标准物质的质量符合要求。 3)标准物质的使用方法和储存条件符合相关规定,确保了其稳定性和有效性。按照标准物质的使用说明进行操作,在合适的环境条件下储存标准物质,保证其性能稳定,有效期内可正常使用。 检测标准物质 1)在样品检测过程中,使用了标准物质进行质量控制,确保了检测结果的准确性和可靠性。通过定期使用标准物质进行检测,监控仪器的性能和检测过程的准确性,及时发现和纠正可能出现的偏差。 2)标准物质的浓度和组成与实际样品相似,能够有效模拟实际检测情况。选择与实际样品性质相近的标准物质,能够更准确地评估检测方法的准确性和可靠性。 3)标准物质的使用频率和检测结果符合相关要求,保证了检测过程的质量。按照规定的频率使用标准物质进行检测,并对检测结果进行分析和评估,确保检测过程的质量稳定。 标准物质管理 1)建立了完善的标准物质管理制度,对标准物质的采购、储存、使用和报废等环节进行严格管理。制定详细的标准物质管理流程和操作规程,明确各环节的责任和要求,确保标准物质的安全使用和有效管理。 2)标准物质的库存记录清晰,能够及时掌握其使用情况和剩余量。建立标准物质库存管理系统,实时记录标准物质的出入库情况和剩余数量,便于及时补充和管理。 3)定期对标准物质进行检查和维护,确保其质量和性能符合要求。按照规定的周期对标准物质进行外观检查、性能测试等,及时发现和处理可能出现的问题,保证标准物质的质量稳定。 测量设备溯源性 温度测量设备 1)用于测量柱箱、进样口和检测器温度的设备均经过校准,其溯源性可追溯到国家标准。校准过程严格按照相关标准和规范进行,确保温度测量设备的准确性和可靠性。 2)校准记录完整,包括校准时间、校准方法、校准结果等信息,保证了温度测量的准确性和可靠性。详细的校准记录可以为温度测量设备的性能评估和追溯提供依据,确保测量结果的可信度。 3)温度测量设备的精度和稳定性符合相关要求,能够满足气相色谱仪的使用需求。选择高精度、高稳定性的温度测量设备,并定期进行校准和维护,确保其性能符合气相色谱仪的使用要求。 流量测量设备 1)流量测量设备也经过校准,其溯源性可追溯到国家标准。采用标准流量校准装置对流量测量设备进行校准,确保其流量测量的准确性。 2)校准记录详细,包括流量范围、测量精度、校准结果等信息,确保了流量测量的准确性。详细的校准记录可以为流量测量设备的性能评估和追溯提供依据,保证了流量测量的可靠性。 3)流量测量设备的性能稳定,能够在不同的工作条件下准确测量流量。流量测量设备具有良好的稳定性和重复性,能够在不同的温度、压力等工作条件下准确测量流量,满足气相色谱仪的使用需求。 其他测量设备 1)对于其他用于测量气相色谱仪性能的设备,如噪声测量仪、线性度测量仪等,也都具有良好的溯源性。这些设备的校准和使用都遵循相关标准和规范,确保其测量结果的准确性和可靠性。 2)这些设备的校准记录和使用情况都有详细的记录,保证了测量结果的可靠性和可比性。详细的校准记录和使用记录可以为设备的性能评估和追溯提供依据,提高了测量结果的可信度。 3)其他测量设备的性能和精度符合相关要求,能够为气相色谱仪的性能评估提供准确的数据。选择性能优良、精度高的测量设备,并定期进行校准和维护,确保其能够为气相色谱仪的性能评估提供准确的数据支持。 检测报告完整性确认 报告内容完整性 基本信息 1)检测报告包含了气相色谱仪的基本信息,如型号、规格、生产日期等,确保信息准确无误。这些基本信息是识别和追溯气相色谱仪的重要依据,保证了报告的可识别性。 2)报告中对仪器的生产厂家和供应商也有明确的记录,方便用户进行查询和追溯。明确的生产厂家和供应商信息有助于用户了解仪器的来源和质量保证情况。 3)基本信息的完整性保证了报告的可识别性和可追溯性。通过完整准确的基本信息,用户可以方便地对气相色谱仪进行管理和维护。以下是基本信息的相关表格: 信息类别 具体内容 型号 XXX 规格 XXX 生产日期 XXX 生产厂家 XXX 供应商 XXX 检测项目和结果 1)报告详细列出了所有的检测项目,包括温度、流量、灵敏度等关键性能指标。对每个检测项目都进行了明确的描述,确保用户能够清楚了解检测的内容。 2)对于每个检测项目,都有明确的检测方法和检测结果,保证了数据的准确性和可靠性。检测方法遵循相关标准和规范,检测结果经过严格的验证和审核。 3)检测结果与JJG700-2016和GB/T13610-2020的要求进行了对比,确保仪器性能符合标准。通过对比,用户可以直观地了解气相色谱仪的性能是否满足要求。以下是检测项目和结果的相关表格: 检测项目 检测方法 检测结果 标准要求 温度 使用高精度温度计测量 符合要求 ±0.1℃ 流量 采用质量流量计测量 符合要求 ±0.1mL/min 灵敏度 使用标准样品检测 符合要求 XXX 结论和建议 1)检测报告给出了明确的结论,判断气相色谱仪是否符合相关标准和要求。结论清晰明确,让用户能够快速了解仪器的性能状况。 2)如果仪器存在一些问题或不足之处,报告中也会提出相应的建议和改进措施。这些建议和措施有助于用户对仪器进行优化和改进。 3)结论和建议的明确性有助于用户了解仪器的性能和使用情况。通过明确的结论和建议,用户可以更好地管理和使用气相色谱仪。以下是结论和建议的相关表格: 结论 建议和改进措施 符合标准要求 定期进行维护保养 存在某些指标偏差 进行校准和调试 检测方法合规性 标准方法遵循 1)检测过程中严格遵循JJG700-2016和GB/T13610-2020的标准方法,确保检测结果的准确性和可比性。按照标准方法进行操作,能够保证不同实验室之间的检测结果具有可比性。 2)对于每个检测项目,都使用了规定的检测方法和测量设备,保证了检测过程的规范性。使用规定的检测方法和测量设备可以提高检测结果的可靠性。 3)检测方法的合规性保证了检测报告的可信度和权威性。遵循标准方法进行检测,使得检测报告具有更高的可信度和权威性。 方法验证情况 1)对使用的检测方法进行了验证,确保其准确性和可靠性。验证过程包括对方法的线性范围、回收率、精密度等方面的测试。 2)验证过程包括方法的线性范围、回收率、精密度等方面的测试,结果符合相关要求。通过这些测试,证明了检测方法的准确性和可靠性。 3)方法验证的完整性保证了检测结果的科学性和有效性。完整的方法验证过程可以提高检测结果的可信度和有效性。 不确定度评估 1)对检测结果的不确定度进行了评估,考虑了各种可能影响测量结果的因素。评估过程中考虑了仪器误差、环境因素、人为因素等多种因素。 2)不确定度的评估方法符合相关标准和要求,确保了评估结果的准确性。采用标准化的评估方法可以提高评估结果的准确性。 3)不确定度的评估结果在检测报告中进行了明确说明,让用户了解检测结果的可靠性。明确的不确定度评估结果可以帮助用户正确理解检测结果。 报告签发规范性 签发人员资质 1)检测报告由具备相应资质的人员签发,确保报告的权威性和可靠性。具备资质的签发人员具有专业知识和经验,能够保证报告的质量。 2)签发人员经过专业培训,熟悉相关标准和检测,能够准确判断仪器性能是否符合要求。专业培训可以提高签发人员的业务水平。 3)签发人员的资质信息在报告中进行了明确标注,方便用户进行查询和确认。明确的资质信息可以增加报告的可信度。 签发日期和印章 1)报告上有明确的签发日期,记录了检测报告的生成时间。明确的签发日期有助于用户了解报告的时效性。 2)报告上加盖了检测机构的公章或专用章,保证了报告的真实性和有效性。公章或专用章是报告真实性的重要标志。 3)签发日期和印章的规范性保证了报告的合法性和可追溯性。规范的签发日期和印章可以提高报告的合法性和可追溯性。 报告格式和编号 1)检测报告采用了规范的格式,内容清晰、条理分明,便于用户阅读和理解。规范的格式可以提高报告的可读性。 2)报告有唯一的编号,方便管理和查询。唯一的编号可以提高报告的管理效率。 3)报告格式和编号的规范性保证了报告的标准化和规范化。标准化和规范化的报告有助于提高管理水平。以下是报告格式和编号的相关表格: 格式要素 具体描述 字体 宋体 字号 小四 行距 1.5倍 编号规则 XXX 检测器及配件标准符合性 -2020方法匹配性 检测器适用性匹配 1)提供的TCD检测器,在天然气检测领域表现卓越,专门适用于天然气中永久性气体的检测。其工作原理和性能特点与GB/T13610-2020《天然气的组分分析气相色谱法》中对永久性气体检测的详细要求高度契合,能够精准地检测出天然气中各类永久性气体的含量和成分,为天然气的质量评估和分析提供可靠的数据支持。 2)FID检测器则在天然气烃类组分检测方面具有独特优势,它能够敏锐地捕捉到天然气中烃类组分的存在,并进行准确的分析和测量。这种检测器的特性与GB/T13610-2020方法中对烃类组分分析的要求完美契合,确保了在天然气检测过程中对烃类组分的检测结果准确无误。 3)检测器的灵敏度和稳定性是衡量其性能的关键指标。本公司提供的检测器在这两方面表现出色,其灵敏度能够达到GB/T13610-2020方法对于检测精度的严格规定,能够检测到天然气中微小含量的目标气体。同时,在长时间的检测过程中,检测器能够保持高度的稳定性,确保检测结果的一致性和可靠性。 4)检测器的响应时间也是影响检测效率和准确性的重要因素。本检测器的响应时间等性能指标完全符合GB/T13610-2020方法中对检测时效性的要求,能够在短时间内对天然气样品进行检测并给出准确的结果,大大提高了检测效率,满足了实际检测工作的需求。 检测流程契合度 1)检测流程严格遵循GB/T13610-2020方法的步骤和要求,从样品的采集、处理到检测和数据分析,每一个环节都经过精心设计和严格把控,确保检测结果的准确性和可靠性。在整个检测过程中,采用先进的检测技术和设备,配合专业的检测人员,保证了检测流程的规范性和科学性。 2)在样品处理环节,采用的方法与GB/T13610-2020方法一致,通过一系列科学合理的处理步骤,能够有效地去除样品中的杂质和干扰物质,保证样品的代表性。同时,对样品的处理过程进行严格的质量控制,确保每一个处理步骤都符合标准要求,从而为后续的检测工作提供高质量的样品。 3)数据分析过程依据GB/T13610-2020方法的标准进行,运用专业的数据分析软件和算法,对检测得到的数据进行深入分析和处理。在分析过程中,严格按照标准要求进行数据的筛选、统计和计算,确保分析结果符合规范。同时,对分析结果进行多次验证和审核,保证结果的准确性和可靠性。 4)检测报告的生成格式和内容符合GB/T13610-2020方法的相关规定,报告中详细记录了检测过程的各个环节、检测结果以及数据分析的结论。报告的格式规范、内容完整,能够清晰地展示检测工作的全貌和结果,为用户提供准确、可靠的检测信息。 检测流程 配件性能检测 方法兼容性评估 1)经过专业的评估,检测器及配件与GB/T13610-2020方法具有良好的兼容性,能够有效地执行该方法。在实际应用中,检测器及配件能够与GB/T13610-2020方法中的各项要求无缝对接,确保检测工作的顺利进行。 2)在不同的实验条件下,检测器及配件均能按照GB/T13610-2020方法的要求进行检测。无论是在高温、低温、高湿度等恶劣环境下,还是在不同的气体组成和浓度条件下,检测器及配件都能够稳定地工作,准确地检测出目标气体的含量和成分。 3)与GB/T13610-2020方法中的其他检测设备和技术具有协同性,能够共同完成检测任务。在检测过程中,检测器及配件能够与其他设备和技术进行有效的配合,实现数据的共享和交互,提高检测效率和准确性。 4)对GB/T13610-2020方法的更新和改进具有一定的适应性,能够持续满足检测需求。随着天然气检测技术的不断发展和GB/T13610-2020方法的不断更新,检测器及配件能够通过软件升级和硬件改进等方式,及时适应新的要求,保证检测工作的有效性和先进性。 配件技术规格响应情况 配件性能指标响应 1)配件的各项性能指标均满足GB/T13610-2020方法和项目技术要求。在设计和制造过程中,严格按照相关标准和要求进行选材和加工,确保配件的性能达到行业领先水平。每一个配件都经过严格的质量检测和性能测试,只有符合标准的配件才会被选用到本项目中。 2)配件的精度、稳定性等关键性能指标达到行业先进水平,符合相关标准。高精度的配件能够保证检测结果的准确性,而高稳定性的配件则能够在长时间的使用过程中保持性能的稳定,减少因配件性能波动而导致的检测误差。同时,配件的性能指标还经过了多次验证和优化,确保其在实际应用中能够满足各种复杂的检测需求。 3)配件的材质和工艺保证了其在复杂环境下的可靠性和耐用性。采用优质的材料和先进的制造工艺,使得配件具有良好的抗腐蚀、抗磨损和耐高温等性能。即使在恶劣的工作环境下,配件也能够正常工作,减少了因环境因素对配件性能的影响,延长了配件的使用寿命。 4)配件的工作参数与检测器相匹配,确保整个系统的正常运行。在配件的设计和选型过程中,充分考虑了与检测器的兼容性和匹配性,使得配件能够与检测器协同工作,实现数据的准确采集和传输。同时,对配件的工作参数进行了精确的调试和优化,确保整个系统在运行过程中能够保持稳定和高效。 配件兼容性响应 1)配件与TCD检测器、FID检测器具有良好的兼容性,能无缝对接。在实际安装和使用过程中,配件能够与检测器完美匹配,无需进行复杂的调试和调整即可正常工作。这种良好的兼容性不仅提高了设备的安装效率,还保证了检测结果的准确性和可靠性。 2)配件与在线分析软件也能相互配合,实现数据的准确传输和处理。通过先进的接口技术和数据传输协议,配件能够将检测到的数据及时、准确地传输到在线分析软件中,软件则能够对数据进行快速、准确的处理和分析,为用户提供直观、清晰的检测结果。 3)在不同的气相色谱仪系统中,配件均能稳定工作,展现出广泛的兼容性。无论是在本公司生产的气相色谱仪系统中,还是在其他品牌的气相色谱仪系统中,配件都能够正常工作,并且能够与系统中的其他设备和软件进行有效的配合,实现检测工作的顺利进行。 4)配件的升级和更换不会影响整个系统的性能和兼容性。在配件的设计过程中,充分考虑了未来的升级和更换需求,采用了模块化的设计理念,使得配件的升级和更换变得简单方便。同时,在升级和更换配件后,系统能够自动识别并进行相应的调整,确保整个系统的性能和兼容性不受影响。 现场安装调试 配件安全规格响应 配件安全规格响应情况严格遵循相关标准和要求,以下是详细说明: 安全指标 响应情况 符合标准 配件严格符合国家和行业的安全标准,从设计到制造的每一个环节都经过了严格的审核和检测,具备完善的安全防护措施,确保在使用过程中不会对操作人员和环境造成危害。 运行安全 在运行过程中,配件经过了大量的实验和测试,不会产生任何安全隐患。采用了先进的安全技术和保护机制,如过载保护、漏电保护等,保障了操作人员的人身安全。 特定环境适用 配件的设计和制造充分考虑了防火、防爆等安全要求,适用于天然气检测等特定工作环境。采用了防火、防爆的材料和工艺,确保在危险环境下也能安全可靠地运行。 测试验证 配件的安全性能经过了严格的测试和验证,通过了多项权威认证和检测。在实际应用中,也经过了长时间的考验,确保能够长期稳定运行,为用户提供可靠的安全保障。 标准符合性证明文件 检测报告提供情况 1)提供由专业检测机构出具的检测器及配件的检测报告,该检测机构具有丰富的检测经验和专业的技术团队,能够对检测器及配件进行全面、准确的检测。检测报告详细记录了检测器及配件的各项性能指标和检测结果,证明其符合GB/T13610-2020方法要求。 2)检测报告涵盖了各项关键性能指标的检测结果,数据准确可靠。在检测过程中,采用了先进的检测设备和科学的检测方法,对检测器及配件的灵敏度、稳定性、精度等关键性能指标进行了严格的检测和评估。检测报告中的数据经过了多次验证和审核,确保其真实性和可靠性。 3)检测报告具有权威性和公信力,可作为标准符合性的有力证明。该检测机构是国家认可的专业检测机构,其出具的检测报告具有法律效力和权威性。在行业内,该检测机构的检测报告得到了广泛的认可和信任,能够为用户提供可靠的质量保证。 4)检测报告的出具时间在有效期内,确保其时效性。为了保证检测报告的有效性和准确性,定期对检测器及配件进行检测和评估,并及时更新检测报告。检测报告的有效期根据相关标准和要求进行设定,确保在有效期内检测报告能够真实反映检测器及配件的性能和质量状况。 认证文件展示情况 1)展示配件获得的相关认证文件,如质量认证、安全认证等。这些认证文件是配件质量和安全性能的重要证明,表明配件在设计、制造和使用过程中都严格遵循了相关标准和要求。 2)认证文件由国家认可的机构颁发,证明配件达到了相应的标准。国家认可的认证机构具有严格的审核和认证程序,只有符合标准的配件才能获得认证。这些认证文件具有权威性和公信力,能够为用户提供可靠的质量保证。 3)认证文件的范围覆盖了GB/T13610-2020方法和项目技术要求的关键内容。认证文件中详细记录了配件的各项性能指标和技术参数,与GB/T13610-2020方法和项目技术要求进行了全面的比对和验证,确保配件能够满足实际检测工作的需求。 4)认证文件的真实性和有效性可通过相关渠道进行查询和验证。为了保证认证文件的真实性和有效性,认证机构提供了查询和验证渠道,用户可以通过这些渠道对认证文件的信息进行核实。同时,也建立了完善的质量追溯体系,确保在使用过程中能够及时发现和解决问题。 技术说明文档完整性 技术说明文档完整性对于用户正确使用和维护检测器及配件至关重要,以下是详细说明: 技术说明文档 文档内容 详细情况 工作原理 技术说明文档中详细介绍了检测器及配件的工作原理,包括其物理和化学过程、信号传输和处理方式等。通过对工作原理的详细解释,用户能够更好地理解检测器及配件的性能和特点,为正确使用和维护提供了理论基础。 技术参数 文档中明确列出了检测器及配件的各项技术参数,如灵敏度、稳定性、精度等。这些技术参数是衡量检测器及配件性能的重要指标,用户可以根据这些参数选择适合自己需求的产品。 对应关系 技术说明文档中明确了与GB/T13610-2020方法的对应关系,详细说明了检测器及配件如何满足该方法的要求。通过这种对应关系,用户能够清楚地了解检测器及配件在实际检测工作中的应用场景和优势。 操作维护 文档中提供了详细的操作和维护指南,包括安装步骤、使用方法、日常维护和故障排除等内容。这些指南能够帮助用户正确地安装、使用和维护检测器及配件,延长其使用寿命,提高使用效率。 检测器配置 TCD检测器性能参数 高灵敏度技术指标 灵敏度数值标准 提供的TCD检测器具备明确的高灵敏度数值标准,严格符合JJG700-2016检定规程对灵敏度的要求。在实际应用中,天然气中永久性气体的检测需要高精度的仪器,而该检测器的灵敏度数值经过精确测量和校准,能够满足这一高灵敏度需求。通过先进的测量技术和严格的校准流程,确保了灵敏度数值的准确性和可靠性。此外,灵敏度在不同浓度范围内均能保持稳定,无论是高浓度还是低浓度的永久性气体,都能实现准确检测,为天然气的分析提供了可靠的数据支持。 在天然气检测领域,对微量永久性气体的检测至关重要。该TCD检测器凭借其稳定的灵敏度,能够精准地捕捉到这些微量气体的存在。其灵敏度的稳定性经过了大量实验和实际应用的验证,在不同的检测环境和条件下,都能保持良好的性能表现。这不仅提高了检测的准确性,还减少了因灵敏度波动而导致的误差,为天然气的质量控制和安全监测提供了有力保障。 同时,该检测器的灵敏度数值标准与国际先进水平接轨,能够适应不断发展的天然气检测需求。随着天然气行业的不断发展,对检测仪器的灵敏度要求也越来越高。该TCD检测器通过持续的技术创新和优化,不断提升其灵敏度性能,确保在市场上具有较强的竞争力。无论是在实验室检测还是现场在线监测,都能为用户提供准确、可靠的检测结果。 环境适应性检测 灵敏度测试方法 采用专业的灵敏度测试方法对TCD检测器进行检测,以确保测试结果的准确性和可靠性。在测试过程中,严格遵循相关标准和规范,采用先进的测试设备和技术,对检测器的灵敏度进行全面、细致的评估。测试环境模拟了实际应用中的各种工况,包括不同的温度、湿度、压力等条件,以验证检测器在不同环境下的灵敏度表现。通过这种多环境测试,能够更真实地反映检测器的性能,为用户提供更准确的参考。 测试过程中,对每一个测试环节都进行了严格的质量控制。从样品的采集到数据的分析,都遵循科学的流程和方法。测试人员具备丰富的专业知识和经验,能够熟练操作测试设备,确保测试数据的科学性和有效性。同时,对测试数据进行了多次验证和比对,以确保结果的准确性。通过这种严谨的测试方法,能够及时发现检测器在灵敏度方面可能存在的问题,并进行针对性的改进。 此外,为了进一步验证检测器的灵敏度性能,还进行了与其他同类产品的对比测试。通过对比数据,可以直观地看出该TCD检测器在灵敏度方面的优势。这种对比测试不仅有助于提高产品的质量和性能,还能为用户提供更多的选择依据。在市场竞争日益激烈的今天,通过不断优化测试方法和提高产品性能,能够使该检测器在市场上脱颖而出,赢得用户的信赖。 灵敏度与行业对比 将TCD检测器的灵敏度与行业内同类产品进行对比,能够凸显其高灵敏度优势。通过收集和分析大量的市场数据,对不同品牌和型号的TCD检测器的灵敏度进行了详细的比较。结果显示,该检测器在灵敏度方面具有明显的优势,其灵敏度数值远远高于行业平均水平。这种高灵敏度优势使得该检测器在天然气检测领域具有更强的竞争力,能够为用户提供更准确、更可靠的检测结果。 在实际应用中,高灵敏度的检测器能够更快速、更准确地检测到天然气中的永久性气体。这对于天然气的质量控制和安全监测至关重要。通过与行业内其他产品的对比,证明了该TCD检测器在灵敏度方面处于领先地位。其先进的技术和设计使得它能够在复杂的环境中保持高灵敏度,为用户提供稳定、可靠的检测服务。 此外,高灵敏度还有助于提高天然气检测的效率。在相同的检测时间内,该检测器能够检测到更多的微量气体,从而减少了检测的次数和时间成本。这对于大规模的天然气检测项目来说,具有重要的意义。通过不断提升产品的灵敏度性能,能够为用户带来更高的经济效益和社会效益。 稳定性测试结果 长时间稳定性测试 对TCD检测器进行长时间稳定性测试,测试时长严格符合相关标准要求。在测试过程中,对检测器的性能参数进行了实时监测和记录。通过长时间的运行测试,发现该检测器在性能方面表现稳定,无明显波动。这表明该检测器具有良好的长时间稳定性,能够在持续的工作状态下保持准确的检测性能。 长时间稳定性是衡量检测器性能的重要指标之一。在天然气检测中,检测器需要长时间连续工作,因此其稳定性至关重要。该TCD检测器通过了长时间稳定性测试,证明了其在实际应用中的可靠性。在长时间的运行过程中,其灵敏度、精度等性能指标均能保持在稳定的范围内,为天然气的连续检测提供了有力保障。 同时,长时间稳定性测试还模拟了不同的工作环境和条件,以验证检测器在各种情况下的稳定性。通过对测试数据的分析,发现该检测器在不同的温度、湿度、压力等环境条件下,都能保持良好的性能表现。这进一步证明了该检测器的适应性和可靠性,能够满足不同用户在不同环境下的使用需求。 检测气体种类范围 环境适应性稳定性 检测TCD检测器在不同环境条件下的稳定性,包括温度、湿度等因素。通过模拟不同的环境工况,对检测器的性能进行了全面评估。结果显示,该检测器在一定的环境变化范围内能保持稳定的检测性能。在温度变化较大的情况下,检测器能够自动调整其工作参数,以适应环境的变化,确保检测结果的准确性。 在湿度较高的环境中,该检测器也能正常工作,不受湿度的影响。其采用了先进的防潮技术和材料,能够有效防止水分对检测器的损害。此外,该检测器还具有良好的抗干扰能力,能够在复杂的电磁环境中稳定运行。这使得它在不同的工业现场和检测环境中都能发挥出良好的性能。 环境适应性稳定性是检测器在实际应用中的重要保障。在天然气检测现场,环境条件往往比较复杂,温度、湿度等因素会对检测器的性能产生影响。该TCD检测器通过了环境适应性测试,证明了其在复杂环境下的可靠性。无论是在高温、高湿的环境中,还是在强电磁干扰的环境中,都能为用户提供准确、可靠的检测结果。 稳定性数据分析评估 对稳定性测试数据进行详细分析,采用科学的评估方法得出评估结论。分析数据包括稳定性指标的变化趋势、波动范围等关键信息。通过对这些数据的分析,发现该TCD检测器具有良好的稳定性,其稳定性指标的变化趋势平稳,波动范围在合理的范围内。这充分证明了该检测器能够满足实际检测需求。 在数据分析过程中,运用了先进的统计分析方法和模型,对测试数据进行了深入挖掘。通过对大量数据的分析和比对,能够更准确地评估检测器的稳定性性能。同时,还对不同环境条件下的测试数据进行了分类分析,以了解环境因素对检测器稳定性的影响。通过这种全面、深入的数据分析,为用户提供了更详细、准确的产品性能信息。 根据数据分析结果,该TCD检测器在稳定性方面表现出色,能够为天然气检测提供可靠的保障。其良好的稳定性不仅提高了检测的准确性和可靠性,还减少了因设备故障而导致的停机时间和维修成本。在实际应用中,用户可以放心地使用该检测器,为天然气的质量控制和安全监测提供有力支持。 永久性气体检测适用性 检测气体种类范围 TCD检测器适用于多种天然气中的永久性气体检测,涵盖了常见的永久性气体种类。这些气体包括氧气、氮气、氢气等,检测气体种类范围完全符合GB/T13610-2020《天然气的组分分析气相色谱法》方法要求。为了更清晰地展示其检测范围,以下是详细的表格说明: 检测气体种类 适用情况 符合标准 氧气 能够准确检测天然气中氧气的含量 GB/T13610-2020 氮气 对氮气的检测精度高,满足实际需求 GB/T13610-2020 氢气 可以有效检测氢气的存在和含量 GB/T13610-2020 该检测器的广泛检测范围使得它在天然气分析中具有重要的应用价值。无论是对天然气的质量控制还是对其成分的研究,都能提供全面、准确的检测数据。 在实际应用中,不同的天然气来源和用途可能会导致其中永久性气体的种类和含量有所不同。该TCD检测器能够适应这种变化,对各种天然气中的永久性气体进行准确检测。其检测范围的广泛性和准确性,为天然气行业的生产、运输和使用提供了重要的技术支持。 同时,该检测器的检测气体种类范围与国际标准接轨,能够满足不同国家和地区的天然气检测需求。随着天然气的国际贸易日益频繁,对检测仪器的通用性和标准化要求也越来越高。该TCD检测器通过不断优化和改进,确保其检测范围和性能符合国际标准,为天然气的全球流通提供了便利。 检测精度与准确性 在检测永久性气体时,TCD检测器具有较高的检测精度和准确性。检测结果的误差在合理范围内,完全符合相关标准对检测精度的要求。通过多次实验验证,证明了该检测器能可靠地检测永久性气体含量。在实验过程中,采用了标准气体进行比对和校准,确保检测结果的准确性。 高精度的检测对于天然气的质量控制和安全监测至关重要。该TCD检测器采用了先进的检测技术和算法,能够有效提高检测的精度。同时,其内部的校准系统能够实时调整检测参数,以适应不同的检测环境和气体浓度。这使得它在各种情况下都能提供准确的检测结果。 此外,该检测器的准确性还体现在其对微量气体的检测能力上。在天然气中,一些微量的永久性气体可能对其质量和安全性产生重要影响。该TCD检测器能够准确地检测到这些微量气体的存在和含量,为用户提供更全面的检测信息。通过不断提高检测精度和准确性,该检测器能够为天然气行业的发展提供有力的支持。 实际应用案例验证 提供TCD检测器在实际天然气检测项目中的应用案例,以证明其适用性。案例中展示了该检测器在不同场景下对永久性气体的检测效果。在某天然气生产现场,该检测器对天然气中的氧气、氮气等永久性气体进行了实时监测,检测结果准确可靠,为生产过程的安全控制提供了重要依据。 在另一个天然气管道运输项目中,该检测器被用于检测管道内天然气的成分变化。通过对检测数据的分析,及时发现了管道内可能存在的泄漏问题,并采取了相应的措施,避免了安全事故的发生。这些实际应用案例充分验证了TCD检测器在永久性气体检测方面的有效性和可靠性。 实际应用案例还表明,该检测器能够适应不同的检测环境和条件。无论是在室内实验室还是在室外现场,都能正常工作并提供准确的检测结果。其操作简单、维护方便的特点,也受到了用户的好评。通过不断积累实际应用经验,该检测器的性能和可靠性得到了进一步提升,为天然气行业的发展做出了重要贡献。 出厂校准数据报告 校准项目与标准 TCD检测器的出厂校准涵盖多个关键项目,严格按照相关标准进行。校准项目包括灵敏度、稳定性等重要性能指标,确保符合JJG700-2016检定规程。在灵敏度校准方面,采用了高精度的标准气体进行测试和调整,确保检测器能够准确地检测到不同浓度的气体。 稳定性校准则通过长时间的运行测试,对检测器的性能参数进行实时监测和调整。校准过程采用专业的校准设备和方法,保证了校准结果的准确性。同时,校准人员具备丰富的专业知识和经验,能够熟练操作校准设备,确保校准工作的顺利进行。 此外,校准过程还遵循了严格的质量控制流程。从校准设备的选择到校准数据的记录,都进行了严格的管理。每一个校准项目都有详细的记录和报告,以便用户进行查询和验证。通过这种严格的校准流程,确保了TCD检测器在出厂时就具备良好的性能和可靠性。 校准数据详细记录 出厂校准数据进行了详细记录,包括每个校准项目的具体数值和结果。这些记录具有可追溯性,方便后续查询和验证。校准数据以规范的报告形式呈现,清晰展示了检测器的校准情况。报告中包含了校准日期、校准人员、校准设备等详细信息,确保了数据的真实性和可靠性。 在记录校准数据时,采用了先进的信息化管理系统。该系统能够实时记录和存储校准数据,并生成详细的报告。通过该系统,用户可以方便地查询和下载校准数据,了解检测器的性能状况。同时,系统还具备数据备份和恢复功能,确保校准数据的安全性和完整性。 详细的校准数据记录不仅为用户提供了准确的产品信息,也为产品的质量控制和售后服务提供了有力支持。在产品的使用过程中,如果出现问题,可以通过查询校准数据来判断问题的原因和责任。这有助于提高产品的质量和用户的满意度。 校准报告合规性说明 出厂校准报告符合相关法规和标准的要求,具有合规性。报告包含校准机构的资质信息和校准人员的签名,确保了报告的有效性。校准机构具备专业的资质和认证,能够提供可靠的校准服务。校准人员经过严格的培训和考核,具备丰富的专业知识和经验。 校准报告还遵循了严格的格式和规范要求。报告内容包括校准项目、校准方法、校准结果等详细信息,清晰明了。同时,报告还附有校准设备的证书和校准数据的原始记录,确保了报告的真实性和可追溯性。 合规的校准报告是产品质量的重要保障。在天然气检测领域,对检测仪器的...
气相色谱仪投标方案.docx
下载提示

1.本文档仅提供部分内容试读;

2.支付并下载文件,享受无限制查看;

3.本网站所提供的标准文本仅供个人学习、研究之用,未经授权,严禁复制、发行、汇编、翻译或网络传播等,侵权必究;

4.左侧添加客服微信获取帮助;

5.本文为word版本,可以直接复制编辑使用。


这个人很懒,什么都没留下
未认证用户 查看用户
该文档于 上传
推荐文档
×
精品标书制作
百人专家团队
擅长领域:
工程标 服务标 采购标
16852
已服务主
2892
中标量
1765
平台标师
扫码添加客服
客服二维码
咨询热线:192 3288 5147
公众号
微信客服
客服