文库 货物类投标方案 医疗器械

医疗设备采购项目投标方案.docx

DOCX   898页   下载900   2025-08-27   浏览61   收藏14   点赞767   评分-   476787字   198.00

AI慧写标书

十分钟千页标书高效生成

温馨提示:当前文档最多只能预览 15 页,若文档总页数超出了 15 页,请下载原文档以浏览全部内容。
医疗设备采购项目投标方案.docx 第1页
医疗设备采购项目投标方案.docx 第2页
医疗设备采购项目投标方案.docx 第3页
医疗设备采购项目投标方案.docx 第4页
医疗设备采购项目投标方案.docx 第5页
医疗设备采购项目投标方案.docx 第6页
医疗设备采购项目投标方案.docx 第7页
医疗设备采购项目投标方案.docx 第8页
医疗设备采购项目投标方案.docx 第9页
医疗设备采购项目投标方案.docx 第10页
医疗设备采购项目投标方案.docx 第11页
医疗设备采购项目投标方案.docx 第12页
医疗设备采购项目投标方案.docx 第13页
医疗设备采购项目投标方案.docx 第14页
医疗设备采购项目投标方案.docx 第15页
剩余883页未读, 下载浏览全部

开通会员, 优惠多多

6重权益等你来

首次半价下载
折扣特惠
上传高收益
特权文档
AI慧写优惠
专属客服
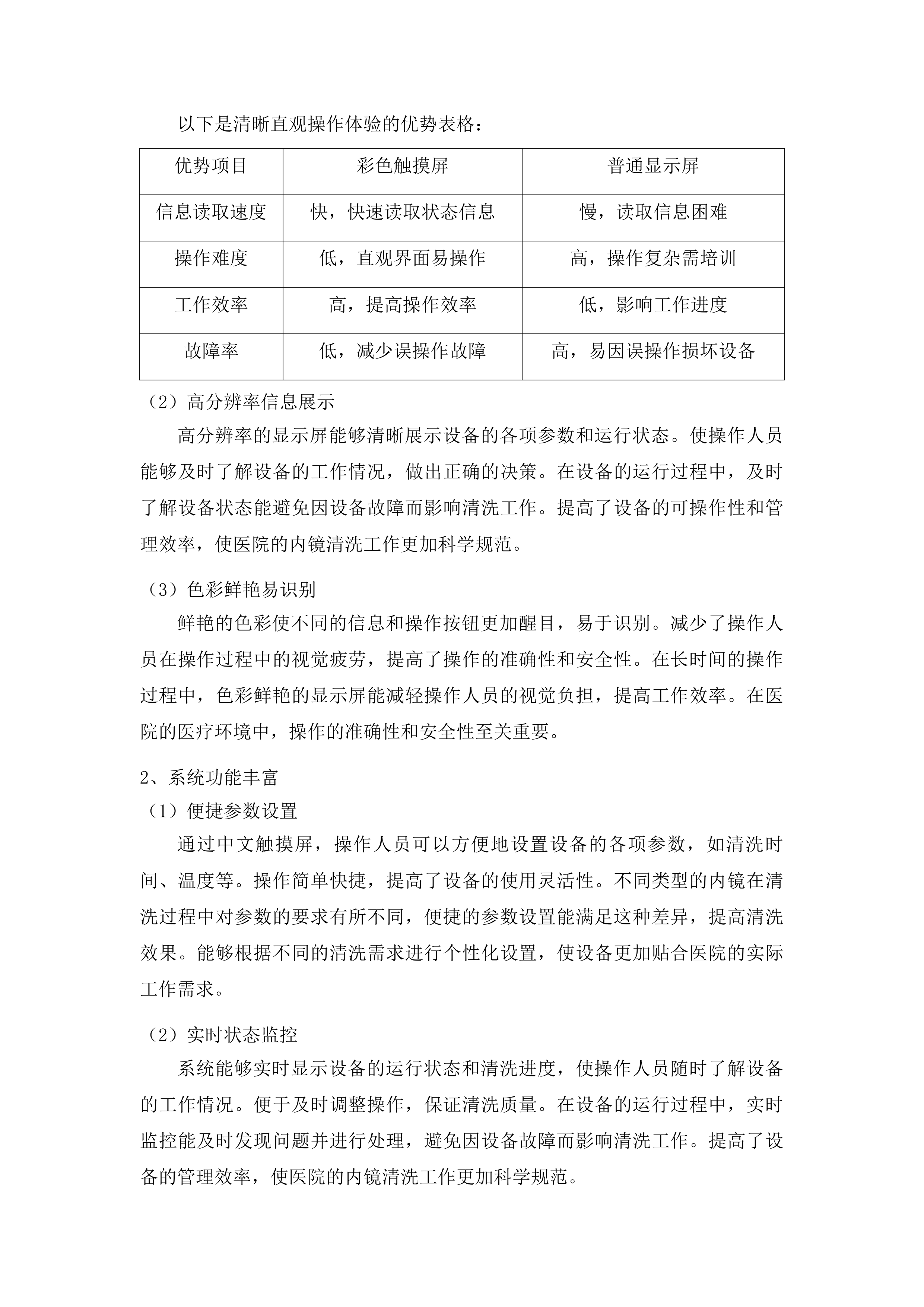
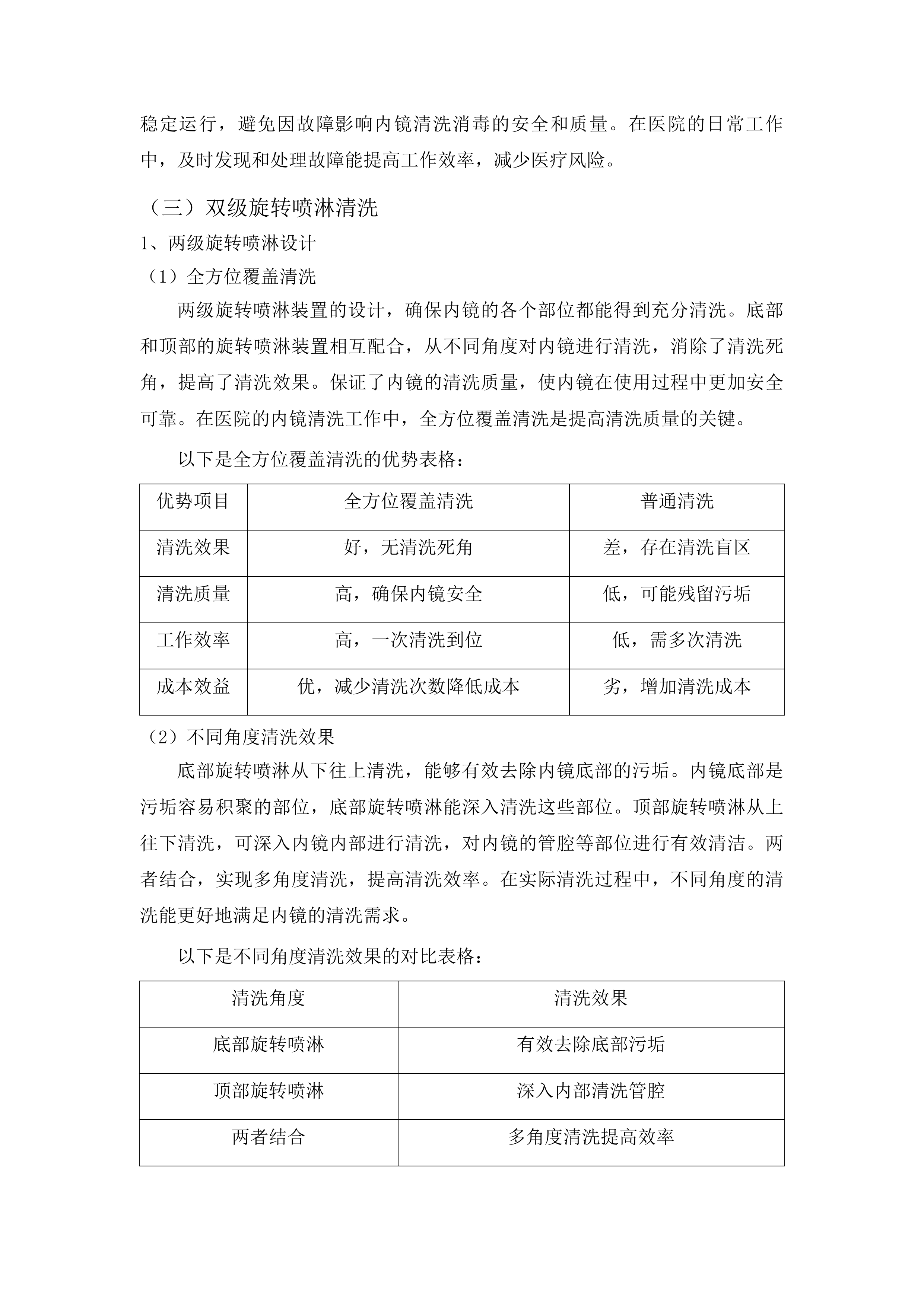
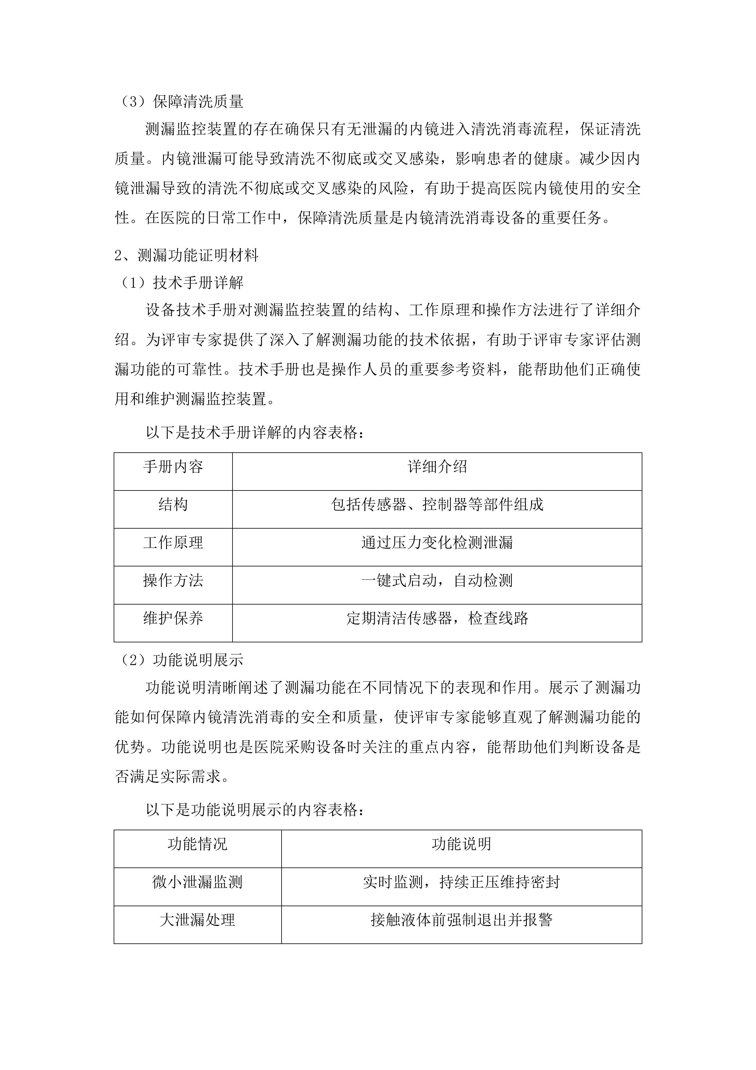
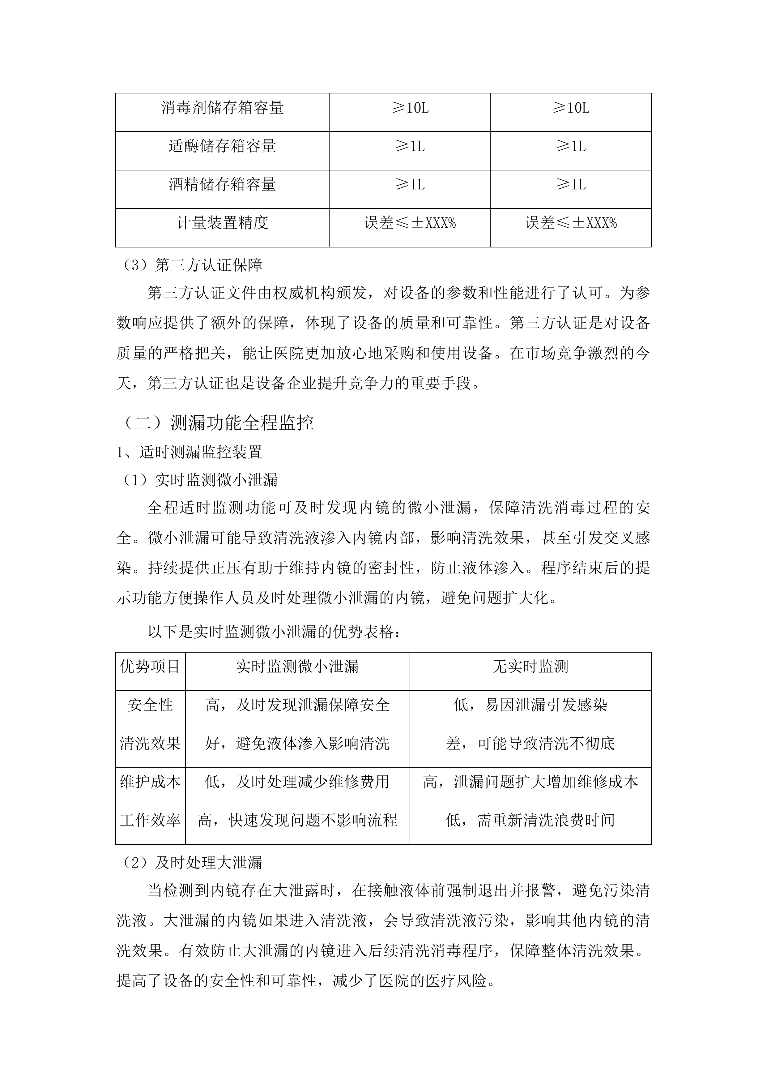
医疗设备采购项目投标方案 第一章 技术参数 6 第一节 响应技术参数 6 一、 全自动软式内镜清洗消毒器参数响应 6 二、 内镜专用吊塔参数响应 17 三、 内镜镜库参数响应 24 四、 其他设备参数响应汇总 31 第二节 技术参数验证 36 一、 消毒器类设备验证材料 36 二、 内镜相关设备验证材料 57 三、 干燥灭菌设备验证材料 76 第三节 参数响应一致性 92 一、 设备配置参数匹配性 92 二、 证明材料一致性保障 111 三、 履约风险防控措施 128 第二章 质量安装调试等技术方案 136 第一节 货物质量标准 136 一、 全自动软式内镜清洗消毒器质量标准 136 二、 内镜专用吊塔质量标准 149 三、 其他医疗设备质量标准 158 第二节 质量保证制度 166 一、 原材料采购质量控制 166 二、 生产制造过程管控 178 三、 质量文件管理 193 第三节 安装调试内容 202 一、 全自动软式内镜清洗消毒器安装调试 202 二、 内镜专用吊塔安装调试 218 三、 灭菌消毒设备安装调试 229 第四节 安装调试计划 236 一、 分阶段安装进度安排 236 二、 关键节点控制措施 244 三、 进度协调机制 260 第五节 安装调试人员配置 274 一、 项目管理团队 274 二、 专业技术团队 287 三、 人员职责分工 298 第六节 安装调试措施 309 一、 安全防护措施 309 二、 设备保护措施 332 三、 环境控制措施 353 第七节 产品质量可追溯制度 372 一、 全流程追溯体系 372 二、 二维码管理系统 389 三、 追溯信息应用 402 第八节 货物到场保管制度 415 一、 临时仓储管理 415 二、 设备防护措施 433 三、 出入库管理流程 446 第九节 与采购人配合方案 454 一、 沟通协调机制 454 二、 各方配合流程 472 三、 信息报送制度 489 第十节 预防性维护计划 493 一、 全自动软式内镜清洗消毒器维护 493 二、 内镜专用吊塔维护 498 三、 低温真空干燥柜维护 504 四、 其他医疗设备维护 512 第三章 供货验收等进度方案 517 第一节 包装与配送方案 517 一、 医疗设备防震包装措施 517 二、 精密设备运输安全保障 532 三、 配送路径规划与时间安排 546 第二节 实施计划安排 551 一、 设备生产周期管理 551 二、 出厂检验与运输调度 569 三、 合同交付时间保障机制 581 第三节 供货保障措施 586 一、 供应链管理体系构建 586 二、 运输过程实时监控方案 599 三、 应急调拨与备用方案 606 第四节 货物检验与验收方法 613 一、 外观与数量核对标准 613 二、 技术参数验证流程 626 三、 功能测试实施细则 634 第五节 随箱文件管理 642 一、 设备文件清单编制 643 二、 文件规范性审核标准 653 三、 文件交付与归档流程 662 第四章 应急方案 668 第一节 应急措施制定 668 一、 验收异常处理机制 668 二、 人为操作失误应对 682 第二节 质保期内外管理 692 一、 质保期内服务保障 692 二、 质保期后服务机制 707 第三节 设备故障响应时间 715 一、 故障响应时效承诺 716 二、 响应时间保障措施 734 第四节 应急人员调度计划 742 一、 应急服务团队组建 742 二、 人员紧急调度流程 758 第五节 应急处理流程 766 一、 故障处理标准步骤 766 二、 应急处理记录管理 781 第六节 替换及恢复方案 787 一、 关键设备替换策略 787 二、 设备恢复保障措施 803 第五章 培训方案 822 第一节 日常使用培训 822 一、 设备操作规范培训计划 822 二、 培训教材及操作手册 839 第二节 维护与故障处理培训 844 一、 设备维护保养培训计划 844 二、 常见故障判断与处理 851 第三节 培训保障措施 866 一、 专业讲师安排 866 二、 培训场地与设备 874 三、 培训效果考核验证 891 技术参数 响应技术参数 全自动软式内镜清洗消毒器参数响应 消毒剂储存箱容量指标 大容量消毒剂储存 充足消毒剂储备 大容量消毒剂储存箱的设计,可显著减少频繁添加消毒剂的操作,极大提高清洗消毒效率。在日常的内镜清洗工作中,频繁添加消毒剂不仅浪费时间,还可能因操作不当引入污染。而适酶储存箱的合理设计,能确保在清洗过程中有足够的适酶进行酶洗,保证清洗效果。酶洗是内镜清洗的关键环节,足够的适酶能有效分解内镜表面的有机物,提高清洗质量。酒精储存箱则能为内镜的消毒和干燥环节提供足够的酒精,满足内镜清洗消毒的全流程需求。 满足实际需求 根据日常内镜清洗的工作量,≥10L的消毒剂储存箱容量可满足多批次内镜的清洗消毒。不同类型的内镜在清洗过程中对消毒剂的需求量有所不同,大容量的储存箱能适应这种差异,确保清洗工作的连续性。≥1L的适酶储存箱和酒精储存箱容量,能适应不同类型内镜的清洗要求。无论是软式内镜还是硬式内镜,都能在充足的适酶和酒精供应下得到有效的清洗和消毒。这种容量配置符合医院内镜清洗消毒的实际工作场景,能提高工作效率,降低成本。 保障清洗效果 充足的消毒剂、适酶和酒精储备,可确保内镜在清洗消毒过程中得到充分处理。避免因消毒剂不足而影响清洗消毒质量,保障内镜的安全使用。稳定的消毒剂供应有助于维持清洗消毒程序的稳定性,使每一次清洗消毒都能达到相同的效果。在医院的实际使用中,稳定的清洗消毒效果对于预防交叉感染至关重要。充足的储备还能应对突发的清洗需求,提高医院的应急处理能力。 精准计量装置 精确控制用量 蠕动计量泵可精确调节清洗液和酒精的流量,确保每次使用的量符合要求。通过精确的流量控制,能避免清洗液和酒精的浪费,同时保证清洗消毒的效果。根据不同类型内镜的清洗需求,可灵活调整计量,提高清洗效率。对于一些较为复杂的内镜,可适当增加清洗液和酒精的用量,以确保清洗效果。精准的计量有助于保证清洗消毒的质量稳定性,使每一次清洗消毒都能达到相同的标准。 蠕动计量泵 以下是蠕动计量泵的优势对比表格: 对比项目 蠕动计量泵 其他计量方式 流量控制精度 高,可精确调节 低,难以精确控制 计量误差 小,有效减少误差 大,易出现误差 适用范围 广泛,适用于各种类型内镜清洗 有限,对部分内镜清洗效果不佳 操作便捷性 一键式操作,方便快捷 操作复杂,需专业人员指导 减少误差影响 相比其他计量方式,蠕动计量泵能有效减少计量误差,提高清洗消毒的可靠性。计量误差可能导致清洗液或酒精过多或过少,影响清洗消毒效果。而蠕动计量泵通过精确的流量控制,能避免这种情况的发生。保证每一次清洗消毒过程的一致性和有效性,使内镜清洗消毒的质量得到可靠保障。在实际应用中,减少误差影响能降低医院的医疗风险,提高患者的安全性。 提高资源利用率 精准计量可避免清洗液和酒精的浪费,提高资源利用率。在医院的运营中,资源的合理利用至关重要。通过减少清洗液和酒精的浪费,可降低医院的运营成本,同时减少对环境的影响。有助于实现可持续的清洗消毒工作模式,符合现代医院的发展理念。在资源日益紧张的今天,提高资源利用率是医院必须面对的问题。 证明材料提供 设备说明书支撑 设备说明书详细介绍了消毒剂储存箱、适酶储存箱和酒精储存箱的容量及计量装置的工作原理。为参数的响应提供了详细的技术说明,使评审专家能够清晰了解设备的相关性能。在设备的安装和使用过程中,设备说明书也是操作人员的重要参考资料。详细的说明能帮助操作人员正确使用设备,提高工作效率。 检测报告验证 检测报告通过实际检测数据,验证了各项参数的准确性。展示了设备在实际运行中的性能表现,增强了参数响应的可信度。检测报告是设备质量的重要证明,能让评审专家对设备的性能有更直观的了解。在医院的采购决策中,检测报告也是重要的参考依据。 以下是检测报告的部分内容表格: 检测项目 检测结果 标准要求 消毒剂储存箱容量 ≥10L ≥10L 适酶储存箱容量 ≥1L ≥1L 酒精储存箱容量 ≥1L ≥1L 计量装置精度 误差≤±XXX% 误差≤±XXX% 第三方认证保障 第三方认证文件由权威机构颁发,对设备的参数和性能进行了认可。为参数响应提供了额外的保障,体现了设备的质量和可靠性。第三方认证是对设备质量的严格把关,能让医院更加放心地采购和使用设备。在市场竞争激烈的今天,第三方认证也是设备企业提升竞争力的重要手段。 测漏功能全程监控 适时测漏监控装置 实时监测微小泄漏 全程适时监测功能可及时发现内镜的微小泄漏,保障清洗消毒过程的安全。微小泄漏可能导致清洗液渗入内镜内部,影响清洗效果,甚至引发交叉感染。持续提供正压有助于维持内镜的密封性,防止液体渗入。程序结束后的提示功能方便操作人员及时处理微小泄漏的内镜,避免问题扩大化。 以下是实时监测微小泄漏的优势表格: 优势项目 实时监测微小泄漏 无实时监测 安全性 高,及时发现泄漏保障安全 低,易因泄漏引发感染 清洗效果 好,避免液体渗入影响清洗 差,可能导致清洗不彻底 维护成本 低,及时处理减少维修费用 高,泄漏问题扩大增加维修成本 工作效率 高,快速发现问题不影响流程 低,需重新清洗浪费时间 及时处理大泄漏 当检测到内镜存在大泄露时,在接触液体前强制退出并报警,避免污染清洗液。大泄漏的内镜如果进入清洗液,会导致清洗液污染,影响其他内镜的清洗效果。有效防止大泄漏的内镜进入后续清洗消毒程序,保障整体清洗效果。提高了设备的安全性和可靠性,减少了医院的医疗风险。 保障清洗质量 测漏监控装置的存在确保只有无泄漏的内镜进入清洗消毒流程,保证清洗质量。内镜泄漏可能导致清洗不彻底或交叉感染,影响患者的健康。减少因内镜泄漏导致的清洗不彻底或交叉感染的风险,有助于提高医院内镜使用的安全性。在医院的日常工作中,保障清洗质量是内镜清洗消毒设备的重要任务。 测漏功能证明材料 技术手册详解 设备技术手册对测漏监控装置的结构、工作原理和操作方法进行了详细介绍。为评审专家提供了深入了解测漏功能的技术依据,有助于评审专家评估测漏功能的可靠性。技术手册也是操作人员的重要参考资料,能帮助他们正确使用和维护测漏监控装置。 以下是技术手册详解的内容表格: 手册内容 详细介绍 结构 包括传感器、控制器等部件组成 工作原理 通过压力变化检测泄漏 操作方法 一键式启动,自动检测 维护保养 定期清洁传感器,检查线路 功能说明展示 功能说明清晰阐述了测漏功能在不同情况下的表现和作用。展示了测漏功能如何保障内镜清洗消毒的安全和质量,使评审专家能够直观了解测漏功能的优势。功能说明也是医院采购设备时关注的重点内容,能帮助他们判断设备是否满足实际需求。 以下是功能说明展示的内容表格: 功能情况 功能说明 微小泄漏监测 实时监测,持续正压维持密封 大泄漏处理 接触液体前强制退出并报警 保障清洗质量 确保无泄漏内镜进入流程 可靠性保障 经过严格测试,稳定可靠 测试记录验证 测试记录通过实际测试数据,验证了测漏功能的准确性和可靠性。展示了测漏功能在不同工况下的性能表现,增强了测漏功能响应的可信度。测试记录是设备质量的重要证明,能让医院更加放心地采购和使用设备。 测漏功能的可靠性 严格测试验证 测漏监控装置在出厂前经过了大量的测试,确保其在各种环境下都能正常工作。通过模拟不同的泄漏情况,验证了测漏功能的准确性和可靠性。严格的测试流程保证了测漏装置的质量,使设备在实际使用中更加稳定可靠。在医院的复杂环境中,设备的稳定性是至关重要的。 先进技术保障 采用先进的传感器技术,能够精确检测内镜的微小泄漏。先进的算法和处理电路提高了测漏的灵敏度和准确性,确保测漏功能在复杂环境下也能稳定工作。先进技术的应用是设备性能提升的关键,能为医院提供更可靠的内镜清洗消毒保障。 以下是先进技术保障的优势表格: 技术优势项目 先进技术保障 普通技术 检测精度 高,能精确检测微小泄漏 低,对微小泄漏检测能力弱 灵敏度 高,快速响应泄漏情况 低,响应速度慢 稳定性 好,在复杂环境稳定工作 差,受环境影响大 可靠性 强,经过严格验证可靠 弱,易出现故障 故障自检测与报警 测漏监控装置具备自我检测功能,能够及时发现自身的故障。当检测到故障时,会及时发出报警信号,提醒操作人员进行处理。保障了测漏功能的持续稳定运行,避免因故障影响内镜清洗消毒的安全和质量。在医院的日常工作中,及时发现和处理故障能提高工作效率,减少医疗风险。 双级旋转喷淋清洗 两级旋转喷淋设计 全方位覆盖清洗 两级旋转喷淋装置的设计,确保内镜的各个部位都能得到充分清洗。底部和顶部的旋转喷淋装置相互配合,从不同角度对内镜进行清洗,消除了清洗死角,提高了清洗效果。保证了内镜的清洗质量,使内镜在使用过程中更加安全可靠。在医院的内镜清洗工作中,全方位覆盖清洗是提高清洗质量的关键。 以下是全方位覆盖清洗的优势表格: 优势项目 全方位覆盖清洗 普通清洗 清洗效果 好,无清洗死角 差,存在清洗盲区 清洗质量 高,确保内镜安全 低,可能残留污垢 工作效率 高,一次清洗到位 低,需多次清洗 成本效益 优,减少清洗次数降低成本 劣,增加清洗成本 不同角度清洗效果 底部旋转喷淋从下往上清洗,能够有效去除内镜底部的污垢。内镜底部是污垢容易积聚的部位,底部旋转喷淋能深入清洗这些部位。顶部旋转喷淋从上往下清洗,可深入内镜内部进行清洗,对内镜的管腔等部位进行有效清洁。两者结合,实现多角度清洗,提高清洗效率。在实际清洗过程中,不同角度的清洗能更好地满足内镜的清洗需求。 以下是不同角度清洗效果的对比表格: 清洗角度 清洗效果 底部旋转喷淋 有效去除底部污垢 顶部旋转喷淋 深入内部清洗管腔 两者结合 多角度清洗提高效率 提高清洗均匀性 旋转喷淋的方式使清洗液能够均匀地喷洒在内镜表面。避免了局部清洗过度或不足的情况发生,保证了内镜清洗的均匀性和一致性。均匀的清洗能使内镜的各个部位都达到相同的清洗质量,提高内镜的使用寿命。在医院的内镜管理中,提高清洗均匀性是保障内镜质量的重要措施。 喷淋装置性能优势 高效喷头设计 高效的喷头能够将清洗液均匀地雾化,提高清洗液与内镜表面的接触面积。雾化后的清洗液能更好地渗透到内镜的各个部位,增强了清洗液的清洗能力,有效去除污垢。喷头的设计保证了喷淋的稳定性和可靠性,使清洗工作能够持续高效进行。在医院的内镜清洗设备中,高效喷头设计是提高清洗效果的关键因素。 优化喷射参数 精心设计的喷射角度和流量,使清洗液能够准确地喷洒在内镜的关键部位。提高了清洗的针对性和效果,避免了清洗液的浪费和飞溅。优化的喷射参数能根据内镜的不同类型和清洗需求进行调整,使清洗工作更加精准高效。在医院的实际使用中,优化喷射参数能提高设备的适用性和清洗效率。 灵活调整旋转速度 可根据不同类型内镜的清洗需求,灵活调整旋转喷淋装置的旋转速度。对于较难清洗的内镜,可适当提高旋转速度,增强清洗效果。这种灵活性使设备能够适应各种内镜的清洗要求,提高了设备的适用性和清洗效率。在医院的内镜清洗工作中,灵活调整旋转速度能更好地满足不同内镜的清洗需求。 以下是灵活调整旋转速度的优势表格: 内镜类型 旋转速度调整 清洗效果 普通内镜 正常速度 满足清洗需求 较难清洗内镜 提高速度 增强清洗效果 特殊内镜 按需调整 适应不同要求 双级喷淋证明材料 结构说明详解 设备结构说明对底部和顶部旋转喷淋装置的组成部分、连接方式和运动原理进行了详细描述。使评审专家能够清晰了解双级旋转喷淋的工作机制,为双级旋转喷淋的响应提供了技术支持。在设备的安装和维护过程中,结构说明也是重要的参考资料,能帮助操作人员正确操作和维护设备。 以下是结构说明详解的内容表格: 结构部分 详细说明 底部旋转喷淋装置 包括喷头、旋转机构等组成 顶部旋转喷淋装置 由喷头、驱动系统等构成 连接方式 采用牢固的机械连接 运动原理 通过电机驱动实现旋转 测试报告验证 测试报告通过实际测试数据,验证了双级旋转喷淋装置的清洗效果和性能。展示了在不同清洗条件下的清洗效果对比,增强了双级旋转喷淋响应的可信度。测试报告是设备质量的重要证明,能让医院更加放心地采购和使用设备。 用户反馈证明 用户反馈表明双级旋转喷淋清洗能够有效去除内镜上的污垢,提高清洗质量。证明了双级旋转喷淋设计在实际应用中的有效性,为双级旋转喷淋的响应提供了实际案例支持。在医院的采购决策中,用户反馈是重要的参考依据,能帮助医院选择更适合的设备。 中文触摸屏显示系统 彩色触摸屏显示 清晰直观操作体验 彩色触摸屏的清晰显示效果,使操作人员能够快速准确地读取设备状态和操作信息。直观的界面设计降低了操作难度,提高了工作效率。在医院的繁忙工作环境中,快速准确的操作能节省时间,提高工作效率。减少了因误操作而导致的设备故障和清洗质量问题,保障了设备的正常运行和内镜的清洗质量。 以下是清晰直观操作体验的优势表格: 优势项目 彩色触摸屏 普通显示屏 信息读取速度 快,快速读取状态信息 慢,读取信息困难 操作难度 低,直观界面易操作 高,操作复杂需培训 工作效率 高,提高操作效率 低,影响工作进度 故障率 低,减少误操作故障 高,易因误操作损坏设备 高分辨率信息展示 高分辨率的显示屏能够清晰展示设备的各项参数和运行状态。使操作人员能够及时了解设备的工作情况,做出正确的决策。在设备的运行过程中,及时了解设备状态能避免因设备故障而影响清洗工作。提高了设备的可操作性和管理效率,使医院的内镜清洗工作更加科学规范。 色彩鲜艳易识别 鲜艳的色彩使不同的信息和操作按钮更加醒目,易于识别。减少了操作人员在操作过程中的视觉疲劳,提高了操作的准确性和安全性。在长时间的操作过程中,色彩鲜艳的显示屏能减轻操作人员的视觉负担,提高工作效率。在医院的医疗环境中,操作的准确性和安全性至关重要。 系统功能丰富 便捷参数设置 通过中文触摸屏,操作人员可以方便地设置设备的各项参数,如清洗时间、温度等。操作简单快捷,提高了设备的使用灵活性。不同类型的内镜在清洗过程中对参数的要求有所不同,便捷的参数设置能满足这种差异,提高清洗效果。能够根据不同的清洗需求进行个性化设置,使设备更加贴合医院的实际工作需求。 实时状态监控 系统能够实时显示设备的运行状态和清洗进度,使操作人员随时了解设备的工作情况。便于及时调整操作,保证清洗质量。在设备的运行过程中,实时监控能及时发现问题并进行处理,避免因设备故障而影响清洗工作。提高了设备的管理效率,使医院的内镜清洗工作更加科学规范。 及时报警处理 当设备出现异常情况时,中文触摸屏显示系统会及时发出报警提示。操作人员可以根据报警信息快速处理问题,避免设备损坏和清洗事故的发生。及时的报警处理能保障设备的正常运行和内镜的清洗质量,减少医院的医疗风险。在医院的日常工作中,及时处理设备异常是保障医疗安全的重要措施。 以下是及时报警处理的优势表格: 优势项目 及时报警处理 无报警处理 设备安全性 高,及时处理避免损坏 低,易因故障损坏设备 清洗质量 好,保障清洗正常进行 差,可能导致清洗事故 医疗风险 低,减少医疗事故发生 高,易引发医疗纠纷 工作效率 高,快速处理不影响流程 低,需长时间维修耽误工作 证明材料提供 操作手册指导 设备操作手册对中文触摸屏显示系统的各项功能和操作步骤进行了详细说明。为操作人员提供了全面的操作指导,使评审专家能够了解系统的功能和使用方法。在设备的安装和使用过程中,操作手册是操作人员的重要参考资料,能帮助他们正确操作和维护设备。 功能演示展示 功能演示视频直观地展示了中文触摸屏显示系统的操作过程和实际效果。帮助评审专家更好地理解系统的优势和特点,增强了中文触摸屏显示系统响应的可信度。在医院的采购决策中,功能演示视频能让医院更加直观地了解设备的性能和优势。 用户评价证明 用户评价表明中文触摸屏显示系统操作简单、界面友好,提高了工作效率。证明了系统在实际应用中的易用性和实用性,为中文触摸屏显示系统的响应提供了实际案例支持。在医院的采购决策中,用户评价是重要的参考依据,能帮助医院选择更适合的设备。 以下是用户评价证明的内容表格: 评价项目 用户评价 操作简单 容易上手,无需复杂培训 界面友好 直观清晰,操作便捷 工作效率 提高操作效率,节省时间 实用性 满足实际工作需求 内镜专用吊塔参数响应 铝合金型材主体结构 主体材料选用 材料特性优势 铝合金型材具备多种特性优势,为吊塔的性能提供了有力保障。以下是相关特性的详细介绍: 特性 优势描述 强度和刚性 铝合金型材具有良好的强度和刚性,能够承受一定的重量和压力,确保吊塔在使用过程中保持稳定。 耐腐蚀性能 其耐腐蚀性能可有效延长吊塔的使用寿命,减少维护成本,降低因腐蚀导致的安全隐患。 材质轻盈 材质较轻,便于安装和移动,提高了使用的灵活性,降低了安装和运输的难度。 满足设计需求 铝合金型材在满足吊塔设计需求方面表现出色。具体体现在以下几个方面: 设计需求 满足方式 可加工性 铝合金型材的可加工性强,能够满足吊塔的各种设计要求。可以根据实际需要进行切割、弯曲、焊接等加工操作,实现多样化的结构设计。 表面平整度 其表面平整度高,有利于后续的表面处理和装饰,使吊塔外观更加美观。 多样化设计 通过加工操作,可以实现吊塔的多样化结构设计,满足不同用户的需求。 符合行业标准 选用的铝合金型材符合相关的行业标准和规范,质量可靠。经过严格的质量检测,确保材料的性能和安全性。能够为医疗设备的使用提供有力的保障。在强度方面,其能够承受一定的重量和压力,满足吊塔的使用要求;在耐腐蚀性上,可有效延长吊塔的使用寿命,减少维护成本;材质轻盈的特点,便于安装和移动,提高了使用的灵活性。这些优势使得铝合金型材成为吊塔主体材料的理想选择,为医疗设备的稳定运行提供了坚实基础。 表面处理 环保抗菌涂层表面处理 环保涂层选用 环保特性体现 环保抗菌涂层符合国家相关的环保标准,不含有重金属、挥发性有机物等有害物质。在生产和使用过程中不会对环境造成污染,保护了生态环境。有助于营造一个健康、环保的医疗环境。这种涂层的使用,不仅符合环保要求,还能为医护人员和患者提供一个安全、舒适的医疗空间。其环保特性体现在多个方面,例如在原材料的选择上,严格筛选不含有害物质的材料;在生产工艺上,采用环保的制造方法,减少对环境的影响。此外,涂层在使用过程中也不会释放有害物质,确保了医疗环境的健康和安全。 抗菌性能优势 涂层的抗菌性能优势显著,以下是详细介绍: 抗菌性能 优势描述 高效抗菌 涂层具有高效的抗菌性能,能够抑制多种细菌的生长和繁殖。 降低感染风险 可以有效降低医疗设备表面的细菌数量,减少交叉感染的风险。 安全使用环境 为医护人员和患者提供了一个更加安全的使用环境。 涂层质量可靠 选用的环保抗菌涂层经过严格的质量检测,质量可靠。具有良好的附着力和耐磨性,不易脱落和损坏。能够长期保持抗菌性能和外观质量。在质量检测过程中,对涂层的各项性能指标进行了严格测试,确保其符合相关标准。良好的附着力保证了涂层与吊塔表面的紧密结合,不易脱落;耐磨性则使涂层在长期使用过程中不易损坏,能够保持良好的外观和抗菌性能。这些特性使得涂层能够为吊塔提供持久的保护,确保医疗设备的安全和卫生。 机械刹车功能配置 优质刹车装置选用 制动性能良好 机械刹车装置的制动性能良好,具体表现如下: 机械刹车装置 制动性能 制动性能 优势描述 强大制动能力 具有强大的制动能力,能够在短时间内使吊塔停止转动。 稳定制动效果 制动效果稳定,不受外界因素的影响,如温度、湿度等。 可调节刹车力度 可以根据实际需要调整刹车的力度,满足不同的使用要求。 稳定性高 刹车装置在工作过程中具有良好的稳定性,不会出现抖动或松动现象。能够确保吊塔在刹车后保持固定的位置,不会发生位移。提高了吊塔使用的安全性和可靠性。这种稳定性得益于刹车装置的优质设计和制造工艺。在设计上,充分考虑了各种因素,确保刹车装置在不同工况下都能稳定工作;在制造工艺上,采用了先进的技术和材料,保证了刹车装置的质量和性能。这些措施使得刹车装置能够为吊塔提供可靠的制动保障,确保医疗设备的安全使用。 材料技术先进 采用先进的材料和技术制造刹车装置,提高其性能和质量。选用耐磨、耐高温的材料,延长刹车装置的使用寿命。应用先进的制造工艺,确保刹车装置的精度和可靠性。在材料选择上,经过严格筛选,选用了具有良好耐磨和耐高温性能的材料,能够承受长时间的使用和高温环境的考验。先进的制造工艺则保证了刹车装置的精度和可靠性,使其在工作过程中能够准确地实现制动功能。这些先进的材料和技术为刹车装置的性能提升提供了有力支持,确保了吊塔的安全运行。 四层托盘布局设计 操作台板设置 操作空间充足 操作台板的尺寸设计合理,能够放置各种常用的医疗设备和物品。为医护人员提供了宽敞的操作空间,方便进行各种操作和处理。避免了因空间狭小而导致的操作不便和失误。合理的尺寸设计是基于对医疗操作需求的深入了解和分析。在设计过程中,充分考虑了各种常用医疗设备和物品的尺寸和使用方式,确保操作台板能够满足实际需求。宽敞的操作空间使得医护人员在操作过程中更加自如,减少了因操作不便而导致的失误,提高了工作效率和质量。 操作台板 表面特性良好 操作台板的表面平整光滑,没有凸起或凹陷,易于清洁和消毒。可以使用各种清洁剂和消毒剂进行清洁,不会对表面造成损伤。能够有效防止细菌和病毒的滋生和传播。平整光滑的表面是通过先进的制造工艺实现的。在制造过程中,对操作台板的表面进行了精细处理,确保其平整度和光滑度。这种表面特性使得操作台板易于清洁和消毒,能够有效防止细菌和病毒的滋生和传播,为医疗环境的卫生安全提供了保障。 设计符合人体工程学 操作台板的高度和角度符合人体工程学原理,使医护人员在操作过程中更加舒适。减少了长时间操作带来的疲劳和不适,提高了工作效率。有助于提高医护人员的工作质量和准确性。符合人体工程学的设计是通过对医护人员操作姿势和习惯的研究得出的。在设计过程中,充分考虑了人体的生理结构和运动特点,确保操作台板的高度和角度能够使医护人员在操作过程中保持自然、舒适的姿势。这种设计减少了长时间操作带来的疲劳和不适,提高了医护人员的工作效率和质量。 监视器挂架调节系统 同基座安装方式 结构稳定性增强 同基座安装方式使监视器挂架与吊塔的连接更加牢固,增强了整体结构的稳定性。在吊塔移动或受到外力作用时,监视器不会出现晃动或位移的情况。保证了监视器的正常使用和图像的清晰显示。这种安装方式的优势在于它将监视器挂架与吊塔紧密结合在一起,形成了一个稳定的整体结构。在吊塔移动或受到外力作用时,由于连接牢固,监视器能够保持稳定,不会出现晃动或位移的情况,从而保证了监视器的正常使用和图像的清晰显示。 优势 描述 连接牢固 监视器挂架与吊塔紧密连接,增强了整体结构的稳定性。 防止晃动 在吊塔移动或受外力时,监视器不会晃动或位移。 保证显示 确保监视器正常使用和图像清晰显示。 减少振动影响 由于监视器与吊塔同基座安装,能够有效减少振动的传递。避免了因振动而导致的图像模糊和不稳定,提高了观看体验。延长了监视器的使用寿命。同基座安装方式使得监视器与吊塔成为一个整体,振动在传递过程中得到了有效的缓冲和吸收。这样就避免了因振动而导致的图像模糊和不稳定,提高了观看体验。同时,减少振动对监视器的影响,也有助于延长其使用寿命,降低了设备的维护成本。 安装维护方便 同基座安装方式使监视器的安装和维护更加方便。可以在安装吊塔的同时完成监视器的安装,减少了安装时间和工作量。在维护时,也可以更方便地对监视器进行检查和维修。这种安装方式将监视器和吊塔的安装结合在一起,避免了分别安装的繁琐过程,减少了安装时间和工作量。在维护方面,由于监视器与吊塔的连接方式更加简单,使得对监视器的检查和维修更加方便快捷,提高了维护效率。 内镜镜库参数响应 铝合金压条缝隙处理 缝隙填补方式 1)我公司在本项目中,会采用铝合金压条填补内镜镜库的缝隙,确保缝隙处理不仅简洁大方,而且紧密贴合。铝合金压条的材质特性使其能够与内镜镜库的整体结构完美融合,不会出现因缝隙处理不当而影响美观度的情况。 铝合金压条 2)该方式具备环保、防腐、防火、防尘等优越性能。环保性能保证了内镜镜库在使用过程中不会对周围环境造成污染;防腐性能可有效抵御各种化学物质的侵蚀,延长内镜镜库的使用寿命;防火性能为内镜镜库提供了可靠的安全保障,降低了火灾发生的风险;防尘性能则有助于保持内镜镜库内部的洁净环境,减少灰尘对内镜的损害。 3)能有效提升内镜镜库整体的美观度与实用性。简洁大方的外观设计使内镜镜库更符合现代化医疗机构的装修风格,同时其良好的实用性确保了内镜的存放更加安全、有序。操作人员可以更加方便地取放内镜,提高工作效率。 4)使内镜镜库在使用过程中更加安全可靠。紧密的缝隙处理可以防止外界异物进入内镜镜库,避免对内镜造成损坏。同时,也能有效防止细菌、病毒等微生物的滋生,为内镜的存放提供一个安全、卫生的环境。 墙角门框装饰 1)选用铝合金直角压条进行墙角、门框装饰,能够使内镜镜库的墙角和门框线条更加流畅、美观。铝合金直角压条的特殊设计可以完美贴合墙角和门框的形状,为内镜镜库增添一份精致感。 2)装饰效果简洁大方,符合整体设计风格。在本项目中,简洁大方的设计风格是我们的追求目标,铝合金直角压条的使用正好满足了这一需求。它不会过于繁琐,却能起到很好的装饰作用,使内镜镜库的整体外观更加协调。 3)同样具备环保、防腐、防火、防尘等性能。在墙角和门框这样的关键部位使用铝合金直角压条,能够充分发挥其各项性能优势,保护内镜镜库不受外界环境的影响。环保性能保证了室内空气质量,防腐性能延长了墙角和门框的使用寿命,防火性能提高了安全系数,防尘性能则保持了墙角和门框的清洁。 4)便于日常清洁维护,保持内镜镜库的整洁。铝合金直角压条表面光滑,不易沾染灰尘和污渍,清洁起来非常方便。日常维护工作可以更加轻松地进行,确保内镜镜库始终保持整洁的状态,为内镜的存放提供一个良好的环境。 性能优势体现 1)铝合金压条的使用可有效提升内镜镜库的环保性能。在医疗环境中,环保是至关重要的。铝合金压条采用环保材料制作,不含有害物质,不会对人体和环境造成危害。它的使用符合现代医疗机构对环保的要求,为医护人员和患者提供一个健康、安全的环境。 2)其防腐性能可延长内镜镜库的使用寿命。内镜镜库通常处于潮湿、有化学物质的环境中,容易受到腐蚀。铝合金压条具有良好的防腐性能,能够抵御各种化学物质的侵蚀,防止内镜镜库因腐蚀而损坏,从而延长其使用寿命,降低更换成本。 3)防火性能为内镜镜库提供了更高的安全保障。在医疗机构中,防火是一项重要的安全措施。铝合金压条具有良好的防火性能,能够在火灾发生时起到一定的阻隔作用,延缓火势蔓延,为人员疏散和消防救援争取时间,保障内镜镜库和人员的安全。 4)防尘性能有助于保持内镜镜库内部的洁净环境。灰尘是内镜的大敌,会影响内镜的性能和使用寿命。铝合金压条的防尘性能可以有效防止灰尘进入内镜镜库,保持内部环境的洁净,减少内镜的清洁和维护工作,提高内镜的使用效率。 高分子复合材料镜拖 镜拖材质特性 1)镜拖采用高分子复合材料,具备良好的物理性能。这种材料具有高强度、高韧性的特点,能够承受内镜的重量,不易变形或损坏。同时,它的耐磨性和耐腐蚀性也非常出色,能够在长期使用过程中保持良好的性能。 2)该材质细菌附着率低,抗菌抗渗透性优异。在医疗环境中,细菌的滋生是一个严重的问题。高分子复合材料镜拖的低细菌附着率和优异的抗菌抗渗透性可以有效减少细菌的滋生和传播,为内镜提供一个安全、卫生的存放环境。 3)表面光亮平滑、耐磨、耐酸碱,易于清洗。表面光亮平滑的设计使得镜拖不易沾染污渍,清洗起来更加方便。同时,它的耐磨和耐酸碱性能可以保证在清洗过程中不会受到损坏,延长镜拖的使用寿命。 4)损伤后容易修复,使用寿命长,不变色不变脆,对人体无毒性。高分子复合材料镜拖在受到轻微损伤后,可以通过简单的修复方法恢复其性能。它的长使用寿命和不变色不变脆的特点,保证了镜拖在长期使用过程中始终保持良好的状态。此外,对人体无毒性的特性也符合医疗行业的安全要求。 上镜拖功能 1)上镜拖用于悬挂内镜操作端,设计合理。其独特的设计能够确保内镜操作端稳定悬挂,不会出现晃动或掉落的情况。同时,上镜拖的形状和尺寸经过精心设计,能够适应不同类型内镜操作端的悬挂需求。 2)能够稳定悬挂内镜操作端,确保内镜的安全放置。在悬挂过程中,上镜拖可以提供足够的支撑力,保证内镜操作端的稳定性。这不仅可以防止内镜在存放过程中受到损坏,还可以方便操作人员取放内镜,提高工作效率。 3)其结构便于内镜的取放操作,提高工作效率。上镜拖的结构设计使得操作人员可以轻松地将内镜操作端挂上去或取下来,无需花费过多的时间和精力。这种便捷的操作方式可以大大提高工作效率,减少医护人员的工作负担。 4)可适应不同类型内镜操作端的悬挂需求。不同品牌和型号的内镜操作端可能具有不同的形状和尺寸,上镜拖的通用性设计可以满足这些不同的需求。无论哪种类型的内镜操作端,都可以在上镜拖上找到合适的悬挂位置,确保内镜的安全存放。 中镜拖作用 1)中镜拖负责固定镜身,保证镜身的稳定性。在存放内镜时,镜身的稳定性非常重要。中镜拖可以将镜身牢固地固定在合适的位置,防止镜身在放置过程中发生晃动或移位,从而保护内镜的完整性。 2)能有效防止镜身在放置过程中发生晃动或移位。中镜拖采用特殊的固定方式,可以紧紧地夹住镜身,使其不会轻易晃动或移位。这种固定方式不仅可以保证镜身的稳定性,还可以避免镜身与其他物体发生碰撞,减少损坏的风险。 3)其固定方式不会对镜身造成损伤,保护内镜的完整性。中镜拖的固定部位采用柔软的材料制作,不会对镜身表面造成刮擦或损伤。同时,它的固定力度适中,不会对镜身施加过大的压力,保证内镜的完整性。 4)可根据不同镜身的特点进行灵活调整,提高适用性。不同类型的内镜镜身可能具有不同的直径、长度和形状,中镜拖可以通过灵活调整来适应这些不同的特点。操作人员可以根据镜身的实际情况,调整中镜拖的位置和固定力度,确保镜身得到最佳的固定效果。 升降结构下镜拖调节 高度调节原理 1)下镜拖采用升降结构,可根据不同类型内镜镜身的长度自由调节高度。这种升降结构基于先进的机械原理设计,操作简单方便。操作人员只需通过简单的操作,就可以轻松地调整下镜拖的高度,以适应不同长度的内镜镜身。 下镜拖调节 2)该调节方式基于科学的机械原理,操作简便。升降结构采用了精确的齿轮传动和丝杆螺母机构,能够实现精确的高度调节。同时,它的操作手柄设计符合人体工程学原理,操作人员可以轻松地握住并转动手柄,完成高度调节操作。 3)能够精准地调整下镜拖的高度,以适应内镜镜身的需求。在调节过程中,下镜拖的升降精度可以达到毫米级,能够满足不同类型内镜镜身的精确悬挂需求。这不仅可以保证内镜的安全悬挂,还可以提高内镜镜库的空间利用率。 4)确保不同品牌、不同类型的内镜都能得到妥善悬挂。由于不同品牌和类型的内镜镜身长度可能存在差异,下镜拖的高度调节功能可以有效地解决这个问题。无论哪种内镜,都可以通过调整下镜拖的高度,实现安全、稳定的悬挂。 适应多种内镜 内镜类型 镜身长度范围 下镜拖调节方式 悬挂效果 胃镜 100-120cm 通过旋转调节手柄,将下镜拖升高至合适高度 镜身垂直悬挂,稳定不晃动 肠镜 130-150cm 使用电动升降按钮,快速调整下镜拖高度 镜身自然下垂,无弯曲变形 支气管镜 60-80cm 手动微调升降旋钮,精确调整下镜拖位置 镜身平稳悬挂,便于取放 胆道镜 80-100cm 利用遥控装置,远程控制下镜拖升降 镜身安全悬挂,避免碰撞 1)通过高度调节,下镜拖可实现悬挂不同品牌的多种内镜。这种高度调节功能使得内镜镜库具有更强的通用性和实用性,能够满足不同医疗机构对内镜存放的多样化需求。 2)提高了内镜镜库的通用性和实用性。不同品牌和类型的内镜可以在同一个内镜镜库中得到妥善存放,无需为每种内镜单独配备存放设备。这不仅节省了空间和成本,还提高了内镜管理的效率。 3)能够满足不同医疗机构对内镜存放的多样化需求。不同的医疗机构可能使用不同品牌和类型的内镜,下镜拖的高度调节功能可以使内镜镜库适应这些不同的需求。无论是大型综合医院还是小型诊所,都可以使用该内镜镜库来存放内镜。 4)使内镜镜库可以更好地适应医疗业务的发展变化。随着医疗技术的不断发展,新的内镜设备不断涌现,其镜身长度和形状也可能会有所不同。下镜拖的高度调节功能可以使内镜镜库轻松应对这些变化,保证内镜的安全存放。 调节稳定性保障 调节过程阶段 稳定性表现 保障措施 对内镜的影响 调节前 下镜拖静止不动,位置固定 采用高强度固定螺栓,确保下镜拖初始位置稳定 内镜不受影响,安全悬挂 调节中 升降过程平稳,无卡顿现象 配备高精度丝杆螺母传动机构,保证调节顺畅 内镜轻微晃动,但不会掉落 调节后 高度保持稳定,无晃动或自行下降情况 设有锁定装置,防止下镜拖意外移动 内镜稳定悬挂,可正常使用 1)在调节过程中,下镜拖的升降结构具备良好的稳定性。这得益于其精心设计的机械结构和优质的材料选择。在升降过程中,下镜拖能够保持平稳,不会出现晃动或卡顿的现象,确保调节操作的顺利进行。 下镜拖锁定装置 2)可确保调节后的高度保持稳定,不会出现晃动或自行下降的情况。下镜拖采用了可靠的锁定装置,在调节到合适高度后,可以将其牢固锁定,防止其在使用过程中出现晃动或自行下降的情况。这为内镜的安全悬挂提供了可靠保障。 3)为内镜的安全悬挂提供了可靠保障。稳定的下镜拖可以保证内镜在悬挂过程中不会受到外力的干扰,避免内镜因晃动或掉落而受到损坏。这不仅可以保护内镜的安全,还可以延长内镜的使用寿命。 4)减少了因下镜拖不稳定而可能导致的内镜损坏风险。如果下镜拖不稳定,可能会导致内镜在悬挂过程中发生晃动、碰撞或掉落,从而造成内镜的损坏。通过确保下镜拖的稳定性,可以有效减少这种风险,降低医疗机构的维修成本。 其他设备参数响应汇总 医用等离子空气消毒器指标 消毒灭菌方式响应 1)采用等离子体+静电吸附消毒灭菌,可满足杀菌广谱、彻底的要求,能有效杀灭多种细菌和病毒。 2)内含活性炭分子过滤器、初效过滤器,能有效除去空气中的挥发性气体、各种异味,同时过滤毛发、粉尘等大尘埃颗粒,提升空气质量。 活性炭分子过滤器 初效过滤器 3)提供产品说明书,以证明消毒灭菌方式符合相关标准和本项目需求。 4)提供过滤器的检测报告,证明其具备良好的过滤效果,能有效拦截各类杂质。 5)提供第三方认证文件,证明消毒灭菌的广谱性和彻底性,增强产品的可信度和可靠性。 6)在证明材料中用红色方框标记关键内容,方便评标委员会快速查看重要信息。 壳体及安装方式响应 1)医用等离子体空气消毒器壳体采用优质冷轧钢板,保证了结构强度高且完全阻燃,能有效抵御外界撞击和火灾风险。 2)表面静电喷涂,使设备具备防尘效果好、使用寿命长、安全系数高的特点,减少日常维护成本。 3)采用嵌入式安装方式,不占用地面空间,使室内布局更加合理和整洁。 4)提供产品检测报告,证明壳体材质和性能符合相关质量标准和本项目要求。 5)提供安装示意图,证明安装方式的可行性和规范性,确保设备能够正确安装和使用。 6)在证明材料中用红色方框标记相关内容,突出关键信息,便于评审。 其他性能指标响应 以下是医用等离子空气消毒器其他性能指标响应情况: 性能指标 响应情况 证明材料 人机共存 可在有人状态下进行连续动态消毒,对人及物品没有任何伤害 设备技术手册 空气动力学设计 整机依据空气动力学,采用正面回风、四周出风的方式,能更有效利用康达效应,使洁净空气均匀地分布到室内每一个角落 设备技术手册 额定循环风量 额定循环风量大,可适用于100m³体积及以下的场所 设备技术手册 等离子体发生器防水等级 符合GB/T4208-2017IPX2 测试记录、第三方认证文件 等离子体发生器高温检测 符合GB/T2423.2-2008严酷等级:85℃、检测时间2h 测试记录、第三方认证文件 负离子发生器 配备负离子发生器,所产生负离子密度≥4.82×107个/cm3 第三方认证文件 臭氧残留量 设备持续工作1h,臭氧残留量<0.003mg/m³ 第三方认证文件 报警功能 产品具有报警功能,包括等离子体杀菌净化模块故障报警、过滤器清洗维护报警、风机故障报警 设备技术手册 同时,会在证明材料中用红色方框标记关键数据,方便查看和评审。 低温真空干燥柜性能参数 基本参数响应 以下是低温真空干燥柜基本参数响应情况: 低温真空干燥柜 参数项目 响应情况 证明材料 容积 容积≥100L,满足设备要求 设备出厂检测报告 外观 整体全不锈钢外观,整洁易于清理 设备出厂检测报告 舱体材质 舱体采用优质铝合金材质 设备出厂检测报告 舱体设计 方形舱体设计,空间利用率更高 结构说明 会在证明材料中用红色方框标记相关参数,突出重点信息。 密封及门锁响应 以下是低温真空干燥柜密封及门锁响应情况: 项目 响应情况 证明材料 密封情况 采用钢化玻璃密封,带有高透玻璃视窗,保证密封同时,可在运行中观察内部负载情况 产品说明书 门锁情况 电动锁,自动检测门关位,安全方便,避免手动操作引起的误操作 产品说明书、操作手册 门锁安全性 门锁具备较高安全性 门锁的检测报告 会在证明材料中用红色方框标记关键信息,便于评审。 过滤及安全响应 1)进气采用高效空气过滤器过滤,能有效阻隔空气中的粉尘颗粒等进入舱体内,保证舱内环境的洁净。 2)设备带有防过载、短路保护装置,超温保护,真空泵热过载保护,门电机过载保护,全方位保障设备的安全运行。 3)内置≥12套程序,且用户可根据需求自行调节参数,满足不同的干燥需求。 4)提供过滤器的检测报告,证明其过滤效果良好,能有效拦截杂质。 5)提供设备的安全检测报告,证明保护装置的有效性,确保设备在运行过程中的安全性。 6)提供程序系统的说明文件,证明程序数量和可调节性,方便用户操作和使用。 7)在证明材料中用红色方框标记关键内容,方便评标委员会查看重要信息。 技术参数验证 消毒器类设备验证材料 全自动清洗消毒器手册 基本功能说明 清洗流程介绍 清洗消毒器的清洗流程包含预洗、主洗、漂洗等环节。预洗环节主要是对设备和物品进行初步冲洗,去除表面的大颗粒杂质,此环节时间设定为5分钟,温度控制在30℃,压力维持在0.5MPa。主洗环节是关键清洗阶段,会添加合适的清洁剂,对顽固污渍进行深度清洁,时间为15分钟,温度提升至50℃,压力为1MPa。漂洗环节则是用清水将清洁剂和残留杂质冲洗干净,时间为8分钟,温度40℃,压力0.8MPa。这样的流程设计是基于高效清洁和保护设备物品的原理,能在保证清洗效果的同时,最大程度减少对设备物品的损伤。 清洗消毒器 消毒模式说明 消毒器具备多种消毒模式,以满足不同的消毒需求。以下是不同消毒模式的详细信息: 消毒模式 消毒模式 适用场景 消毒效果 操作方法 注意事项 高温消毒 耐高温的金属器械等 能有效杀灭各类细菌、病毒等微生物 设置合适的温度和时间,启动消毒程序 注意设备的最高耐受温度,避免损坏物品 化学消毒 不耐高温的塑料制品等 对常见病原体有良好的杀灭作用 将消毒剂按比例调配好,放入待消毒物品 注意消毒剂的浓度和使用安全,避免接触皮肤 适用范围界定 清洗消毒器适用于多种类型的设备和物品。适用于金属器械,如手术刀具、镊子等,这类物品需要较高的清洗和消毒标准,清洗时需注意防止刮伤。塑料制品,如一些小型医疗器具外壳,清洗时要避免使用腐蚀性强的清洁剂。玻璃制品,如试管、烧杯等,清洗时要轻拿轻放。对于不同类型的设备和物品,清洗消毒要求也有所不同。金属器械需要更彻底的消毒,以防止细菌滋生;塑料制品则要注意清洁剂的选择,避免损坏材质。在适用范围扩展方面,可以根据设备的性能和实际需求,尝试对一些类似材质和形状的物品进行清洗消毒,但要先进行小范围测试。限制条件是不能对超出设备承受范围的大型、重型物品进行清洗消毒,以免损坏设备。 灭菌器 技术参数详情 清洗容量参数 清洗消毒器的最大清洗容量为每次可容纳10件标准尺寸的设备或物品。在不同容量下,清洗效果和效率有所差异。当清洗容量为5件时,清洗效果最佳,能确保每件物品都得到充分的清洗和消毒,清洗效率也较高,整个清洗流程大约需要30分钟。当容量达到最大的10件时,清洗效果仍能满足基本要求,但清洗时间会延长至45分钟。清洗容量与设备性能密切相关,过大的容量可能会导致清洗不彻底,影响消毒效果;而过小的容量则会降低设备的使用效率。因此,在实际使用中,需要根据待清洗物品的数量和重要程度,合理选择清洗容量。 灭菌效果 消毒温度设定 消毒温度的设定范围为30℃-120℃,精度可控制在±1℃。不同消毒温度对消毒效果有着显著影响。当温度设定在30℃-50℃时,主要适用于一些不耐高温的物品,能对常见细菌起到一定的抑制作用,但消毒效果相对较弱。当温度提升至80℃-100℃时,能有效杀灭大多数细菌和病毒,是较为常用的消毒温度区间。而当温度达到120℃时,能实现高强度的消毒,可杀灭一些顽固的芽孢等微生物。以下是不同消毒温度的详细信息: 消毒温度(℃) 消毒效果 控制方法 调节技巧 30-50 抑制常见细菌 通过温度调节旋钮进行设定 适用于不耐高温物品,缓慢调节温度 80-100 杀灭大多数细菌和病毒 使用数字按键精确设定 根据物品数量和类型适当调整 120 杀灭顽固芽孢等微生物 需在特定模式下设定 严格按照操作手册操作,注意安全 功率消耗情况 清洗消毒器的功率消耗数据会根据不同的运行模式而有所变化。在待机模式下,功率消耗较低,约为50W。正常清洗模式下,功率为500W。消毒模式由于需要加热等操作,功率会提升至800W。功率消耗与设备运行模式紧密相关,运行模式越复杂、功能越多,功率消耗就越高。为了降低功率消耗,可以在设备不使用时及时切换到待机模式;合理安排清洗和消毒任务,避免设备频繁启动;定期对设备进行维护保养,确保设备运行效率,减少不必要的功率损耗。 维护保养指南 日常清洁操作 清洗消毒器的日常清洁部位包括设备外壳、清洗槽、排水口等。设备外壳可以使用柔软的湿布进行擦拭,去除表面的灰尘和污渍。清洗槽需要定期用清洁剂进行清洗,防止污垢积累。排水口容易堵塞,要及时清理杂物。清洁工具可选择柔软的刷子、海绵等,避免刮伤设备。清洁剂应选择温和、无腐蚀性的产品,以保护设备材质。在清洁操作过程中,要注意切断电源,确保安全。避免将水溅到电气部件上,防止短路。清洁后要及时擦干设备,保持干燥。 定期维护计划 制定清洗消毒器的定期维护保养计划是确保设备长期稳定运行的关键。建议每季度进行一次全面维护,包括检查设备的电气系统、机械部件等。每月对设备的过滤器进行清洗或更换,保证过滤效果。每半年对设备的密封件进行检查,防止泄漏。定期维护的重要性在于可以及时发现设备潜在的问题,避免故障扩大,延长设备使用寿命。维护操作流程包括先切断电源,然后按照维护手册的步骤进行检查和维修。质量标准要严格按照设备制造商的要求执行,确保维护后的设备性能符合标准。 故障排除方法 清洗消毒器常见的故障类型和现象包括清洗效果不佳、设备无法启动、漏水等。如果清洗效果不佳,可能是清洁剂使用不当、清洗时间设置过短等原因。可以检查清洁剂的浓度和用量,调整清洗时间。设备无法启动可能是电源故障、电气元件损坏等,要检查电源插头是否插好,电气部件是否有损坏迹象。漏水问题可能是密封件老化或损坏,需要检查密封件并及时更换。故障排除步骤首先要仔细观察故障现象,分析可能的原因;然后按照设备的维修手册进行逐步排查;如果自己无法解决,应及时联系专业维修人员。在故障维修过程中,要注意切断电源,避免触电危险;使用合适的工具进行维修,防止损坏设备。 过氧化氢灭菌器检测报告 灭菌效果检测 灭菌率数据 过氧化氢灭菌器在不同条件下的灭菌率数据如下表所示: 灭菌时间(分钟) 过氧化氢浓度(%) 灭菌率(%) 10 3 90 15 3 95 20 3 98 10 6 95 15 6 98 20 6 99 从数据可以看出,灭菌率与灭菌时间和过氧化氢浓度呈正相关。灭菌时间越长、过氧化氢浓度越高,灭...
医疗设备采购项目投标方案.docx
下载提示

1.本文档仅提供部分内容试读;

2.支付并下载文件,享受无限制查看;

3.本网站所提供的标准文本仅供个人学习、研究之用,未经授权,严禁复制、发行、汇编、翻译或网络传播等,侵权必究;

4.左侧添加客服微信获取帮助;

5.本文为word版本,可以直接复制编辑使用。


这个人很懒,什么都没留下
未认证用户 查看用户
该文档于 上传
推荐文档
×
精品标书制作
百人专家团队
擅长领域:
工程标 服务标 采购标
16852
已服务主
2892
中标量
1765
平台标师
扫码添加客服
客服二维码
咨询热线:192 3288 5147
公众号
微信客服
客服