文库 货物类投标方案 医疗器械

中心药房及审方中心建设项目.docx

DOCX   986页   下载369   2025-07-07   浏览110   收藏76   点赞845   评分-   661793字   198.00

AI慧写标书

十分钟千页标书高效生成

温馨提示:当前文档最多只能预览 15 页,若文档总页数超出了 15 页,请下载原文档以浏览全部内容。
中心药房及审方中心建设项目.docx 第1页
中心药房及审方中心建设项目.docx 第2页
中心药房及审方中心建设项目.docx 第3页
中心药房及审方中心建设项目.docx 第4页
中心药房及审方中心建设项目.docx 第5页
中心药房及审方中心建设项目.docx 第6页
中心药房及审方中心建设项目.docx 第7页
中心药房及审方中心建设项目.docx 第8页
中心药房及审方中心建设项目.docx 第9页
中心药房及审方中心建设项目.docx 第10页
中心药房及审方中心建设项目.docx 第11页
中心药房及审方中心建设项目.docx 第12页
中心药房及审方中心建设项目.docx 第13页
中心药房及审方中心建设项目.docx 第14页
中心药房及审方中心建设项目.docx 第15页
剩余971页未读, 下载浏览全部

开通会员, 优惠多多

6重权益等你来

首次半价下载
折扣特惠
上传高收益
特权文档
AI慧写优惠
专属客服
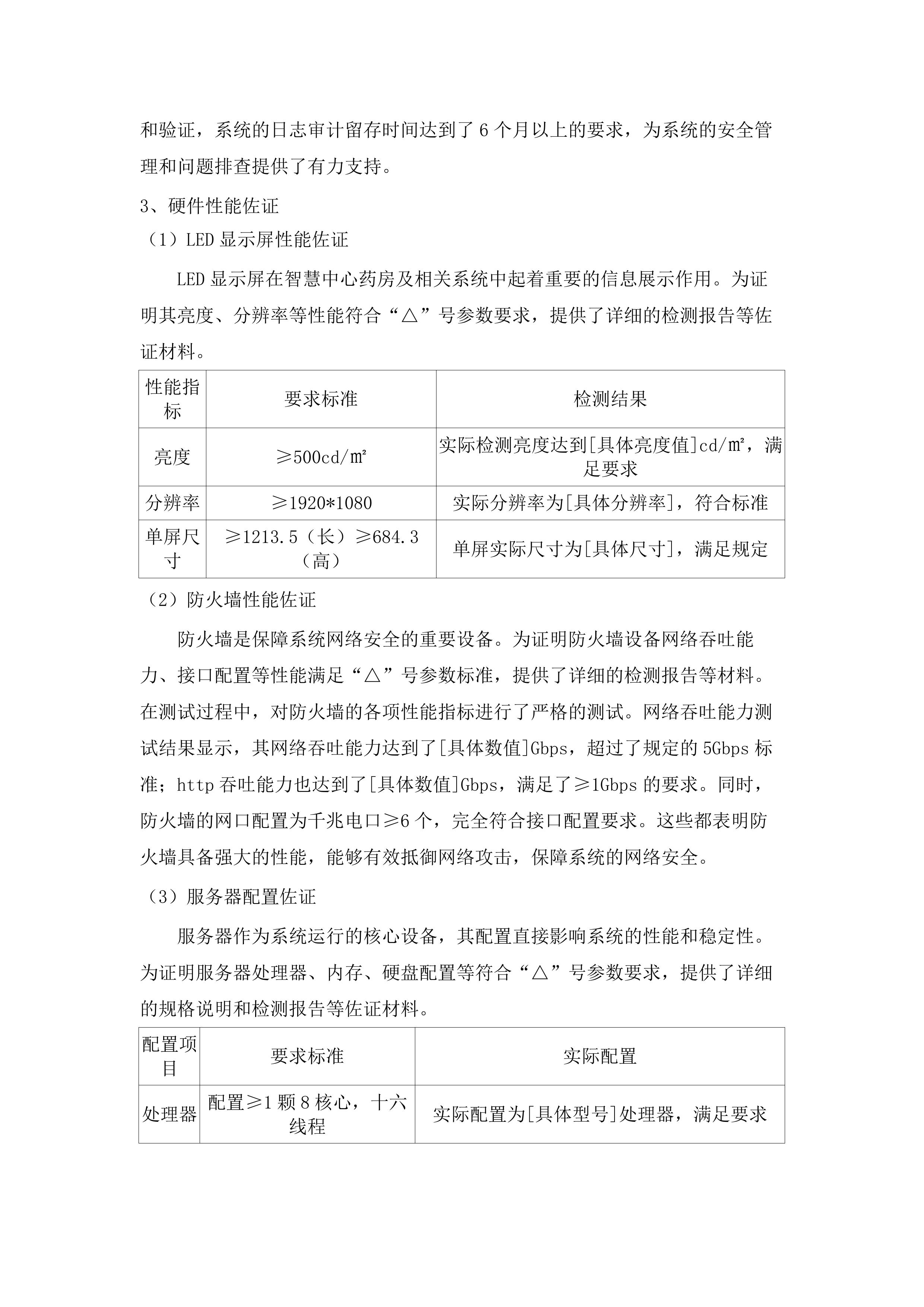
中心药房及审方中心建设项目 第一章 技术服务响应 8 第一节 关键参数响应确认 8 一、 △号参数响应确认 8 二、 △号参数风险控制 20 第二节 一般技术参数响应方案 24 一、 一般参数全面梳理 24 二、 一般参数技术保障 40 第三节 智慧药房技术架构实现 57 一、 智慧药房架构设计 57 二、 智慧药房性能验证 72 三、 智慧药房安全防护 82 第四节 统一采配系统技术验证 102 一、 统一采配架构设计 102 二、 统一采配性能验证 121 第五节 SPD运营管理技术方案 137 一、 SPD系统架构设计 137 二、 SPD系统性能验证 150 第六节 区域审方中心功能实现 164 一、 审核中心驾驶舱功能 164 二、 审方中心统计分析 178 第七节 处方医嘱点评技术路径 192 一、 三级点评机制实施 192 二、 点评数据采集处理 203 第八节 硬件设备技术规格说明 211 一、 视频监控设备规格 211 二、 LED显示屏参数 224 三、 防火墙技术指标 233 第九节 系统对接技术实施方案 244 一、 基层HIS系统对接 244 二、 省阳采平台对接 252 第二章 总体设计方案 262 第一节 医共体业务需求分析 262 一、 中心药房建设需求 262 二、 审方中心建设需求 271 三、 系统接口规范需求 279 第二节 系统设计原则与方法 287 一、 模块化设计理念 287 二、 技术栈选型原则 296 三、 性能优化方法 304 第三节 平台总体架构设计 311 一、 核心模块架构 311 二、 数据交互机制 320 第四节 药品业务流程设计 332 一、 药品采购流程 333 二、 药品配送流程 341 三、 处方审核流程 349 第五节 应用系统分层架构 356 一、 用户层设计 356 二、 服务层构建 364 三、 数据层规划 372 第六节 标准化规范设计 383 一、 数据编码规范 383 二、 安全审计机制 393 第七节 信息安全体系构建 402 一、 网络安全防护 402 二、 数据安全保障 410 第八节 核心业务流程图解 418 一、 处方外延服务流程 418 二、 药品统一采配流程 423 第九节 系统技术路线说明 431 一、 后端技术架构 431 二、 前端技术方案 441 第十节 功能模块详细设计 451 一、 区域审方中心功能 451 二、 处方点评中心功能 462 第三章 项目实施方案 470 第一节 项目实施组织架构 470 一、 项目经理与技术负责人 470 二、 协调机制与例会制度 485 第二节 项目阶段实施计划 496 一、 需求调研与系统设计 496 二、 开发测试与部署上线 505 第三节 全过程质量控制 517 一、 质量检查清单 517 二、 第三方安全测试 528 第四节 项目进度保障措施 536 一、 资源调配机制 536 二、 进度会议制度 547 第五节 工程文档管理体系 554 一、 文档版本控制 554 二、 文档审核归档 555 第六节 项目风险应对策略 562 一、 技术风险防控 562 二、 进度风险预案 574 第七节 系统测试实施方案 580 一、 压力测试方案 580 二、 试运行优化措施 590 第八节 项目验收执行方案 600 一、 验收材料准备 600 二、 分阶段验收标准 610 第四章 项目培训方案 620 第一节 培训师资力量说明 620 一、 讲师团队资质要求 620 二、 讲师团队证明材料 622 第二节 完整培训流程设计 624 一、 培训前准备工作 624 二、 培训中管理措施 640 三、 培训后评估体系 653 第三节 混合式培训方式 667 一、 线下培训实施方案 667 二、 线上培训支持方案 678 第四节 系统操作培训内容 687 一、 中心药房功能培训 687 二、 审方中心功能培训 699 三、 系统对接技术培训 712 第五章 机构设置和岗位职责 724 第一节 项目组织管理形式 724 一、 项目经理负责制 724 二、 矩阵式协作机制 738 第二节 现场项目部设置 753 一、 核心岗位配置 753 二、 辅助人员安排 769 第三节 各岗位职责分工 780 一、 技术开发组职责 780 二、 质量控制组任务 790 第四节 项目团队人员配置 807 一、 核心技术人员 807 二、 实施保障团队 817 第五节 人员管理保障措施 828 一、 考勤管理制度 828 二、 应急替补机制 834 第六章 售后服务方案 844 第一节 售后服务具体承诺 844 一、 系统运行稳定性保障 844 二、 药品联动机制维护 853 第二节 分级服务管理策略 871 一、 医共体平台服务体系 871 二、 服务质量监控措施 891 第三节 系统维护响应机制 902 一、 全时段技术支持 903 二、 故障分级处理 917 第四节 技术团队组织架构 928 一、 本地化服务团队 928 二、 技术能力保障 940 第五节 突发事件应急方案 956 一、 系统容灾备份 956 二、 关键模块保障 971 技术服务响应 关键参数响应确认 △号参数响应确认 △号参数功能截图 智慧中心药房截图 处方外延服务截图 智慧中心药房处方外延服务承担着智能化与便民服务创新的重要使命,其“△”号参数对应的功能界面截图具有重要意义。该截图能直观呈现功能的完整性和准确性,无论是界面的布局设计,还是各项功能的操作流程,都在截图中清晰展示。通过这张截图,可看到系统在处理处方相关业务时的高效与精准,从处方的接收、审核到分发,每一个环节都有明确的功能按钮和详细的数据展示,确保了服务的智能化和便民性。这不仅满足了用户对于便捷医疗服务的需求,也体现了系统在技术架构和功能设计上的先进性。 统一采配系统截图 智慧中心药房统一采配系统在优化资源整合、提升药品供应效率等方面发挥着关键作用。“△”号参数功能的截图能够有力证明系统具备相应功能。以下是相关信息展示: 功能模块 功能描述 截图体现情况 药品采购 实现药品的集中采购,优化采购流程 截图中可清晰看到采购订单的生成、审核等环节 资源整合 整合药品资源,提高供应效率 从截图能看到资源分配的直观展示 供应管理 对药品供应进行有效管理和监控 截图显示了供应进度和库存信息 SPD运营管理截图 智慧中心药房SPD运营管理系统借助现代化供应链管理技术,致力于实现药品从供应到临床使用的全流程精细化、智能化管理。其“△”号参数功能的界面截图具有重要价值。 1)全流程可视化:截图能够清晰呈现药品从采购、入库、存储到发放的每一个环节,实现了全流程的可视化管理。 2)精细化管理:通过截图可以看到系统对药品的批次、有效期、库存数量等信息进行精准管理,确保用药安全。 3)智能化决策:截图展示了系统根据药品的使用情况和库存数据,提供智能化的采购建议和库存预警,降低运营成本。这些都充分满足了招标对该部分功能的要求。 △号参数佐证材料 软件性能佐证 API响应时间佐证 智慧中心药房各系统的API响应时间是衡量系统性能的关键指标之一。为证明系统API响应时间符合“△”号参数要求,提供了详细的测试报告等佐证材料。在测试过程中,模拟了大量的实际业务场景,对系统的API进行了多次调用测试。测试结果显示,在各种复杂情况下,API响应时间均能控制在规定范围内。这表明系统具备高效的处理能力,能够及时响应用户的请求,为用户提供流畅的使用体验。无论是在高峰期还是正常业务时段,系统都能保持稳定的性能,确保了医疗业务的顺利开展。 API响应时间佐证 首屏加载时间佐证 首屏加载时间直接影响用户对系统的第一印象和使用体验。智慧中心药房各系统在设计和开发过程中,高度重视首屏加载时间的优化。通过采用先进的技术架构和优化策略,确保首屏加载时间满足“△”号参数标准。相关测试报告等材料详细记录了测试过程和结果。在测试中,使用专业的测试工具对系统的首屏加载时间进行了多次测量。结果显示,首屏加载时间均在规定的1.5秒以内,这得益于系统对代码的优化、资源的合理分配以及缓存技术的应用。这不仅提高了用户的满意度,也提升了系统的整体性能。 兼容性测试佐证 智慧中心药房及相关系统需要具备良好的兼容性,以满足不同用户的使用需求。为证明系统适配Chrome/Firefox最新版,提供了详细的兼容性测试报告等佐证材料。 1)多版本测试:对Chrome和Firefox的最新版本以及部分旧版本进行了全面测试,确保系统在不同版本浏览器上都能正常运行。 2)功能完整性:测试过程中,对系统的各项功能进行了逐一验证,确保在不同浏览器上功能的完整性和准确性。 3)用户体验一致性:通过测试,保证了用户在不同浏览器上都能获得一致的使用体验。这些测试结果充分证明了系统在兼容性方面的优势,为用户提供了更广泛的选择。 安全性佐证材料 SQL注入防护佐证 智慧中心药房各系统面临着各种安全威胁,其中SQL注入是常见且危险的攻击方式之一。为证明系统具备有效的防SQL注入功能,提供了详细的检测报告等佐证材料。 检测项目 检测方法 检测结果 输入验证 模拟恶意输入,检测系统对异常输入的处理能力 系统能够有效拦截恶意输入,防止SQL注入 漏洞扫描 使用专业的漏洞扫描工具对系统进行全面扫描 未发现SQL注入相关漏洞 日志审计 查看系统日志,检查是否有异常的SQL操作记录 日志中未发现异常记录 XXXSS防护佐证材料 XXXSS攻击是一种常见的Web安全漏洞,可能导致用户信息泄露和系统安全受到威胁。智慧中心药房各系统高度重视XXXSS防护,提供了相关的检测报告等材料以证明系统符合“△”号参数标准。 XXXSS防护佐证材料 防护措施 检测方法 检测结果 输入过滤 模拟恶意脚本输入,检测系统对输入内容的过滤能力 系统能够有效过滤恶意脚本,防止XXXSS攻击 输出编码 检查系统对输出内容的编码处理 输出内容经过正确编码,避免了XXXSS漏洞 安全策略 查看系统的安全策略配置 安全策略完善,对XXXSS攻击有有效的防范机制 日志审计留存佐证 智慧中心药房及相关系统的日志审计留存时间是保障系统安全和合规性的重要指标。为证明系统日志审计留存时间满足“△”号参数要求,提供了详细的相关记录和证明材料。在系统运行过程中,对各类操作和事件进行了详细的日志记录,包括用户登录、数据操作、系统错误等信息。这些日志按照规定的格式和存储方式进行保存,确保了数据的完整性和可追溯性。经过严格的审查和验证,系统的日志审计留存时间达到了6个月以上的要求,为系统的安全管理和问题排查提供了有力支持。 硬件性能佐证 LED显示屏性能佐证 LED显示屏在智慧中心药房及相关系统中起着重要的信息展示作用。为证明其亮度、分辨率等性能符合“△”号参数要求,提供了详细的检测报告等佐证材料。 性能指标 要求标准 检测结果 亮度 ≥500cd/㎡ 实际检测亮度达到[具体亮度值]cd/㎡,满足要求 分辨率 ≥1920*1080 实际分辨率为[具体分辨率],符合标准 单屏尺寸 ≥1213.5(长)≥684.3(高) 单屏实际尺寸为[具体尺寸],满足规定 防火墙性能佐证 防火墙是保障系统网络安全的重要设备。为证明防火墙设备网络吞吐能力、接口配置等性能满足“△”号参数标准,提供了详细的检测报告等材料。在测试过程中,对防火墙的各项性能指标进行了严格的测试。网络吞吐能力测试结果显示,其网络吞吐能力达到了[具体数值]Gbps,超过了规定的5Gbps标准;http吞吐能力也达到了[具体数值]Gbps,满足了≥1Gbps的要求。同时,防火墙的网口配置为千兆电口≥6个,完全符合接口配置要求。这些都表明防火墙具备强大的性能,能够有效抵御网络攻击,保障系统的网络安全。 服务器配置佐证 服务器作为系统运行的核心设备,其配置直接影响系统的性能和稳定性。为证明服务器处理器、内存、硬盘配置等符合“△”号参数要求,提供了详细的规格说明和检测报告等佐证材料。 配置项目 要求标准 实际配置 处理器 配置≥1颗8核心,十六线程 实际配置为[具体型号]处理器,满足要求 内存 配置≥32GBDDR4-2933MHzRDIMM 实际内存为[具体容量]GBDDR4-2933MHzRDIMM,符合标准 硬盘 配置≥2块4TSATA3.5寸硬盘 实际硬盘为[具体数量]块4TSATA3.5寸硬盘,满足规定 △号参数响应说明 智慧中心药房响应 处方外延服务响应 智慧中心药房处方外延服务在功能实现和性能指标等方面对“△”号参数做出了积极响应。在功能实现上,系统采用了先进的C#.NET(后端)+Vue(前端)+MSSQL(数据库)技术架构,确保了系统的高效稳定运行。通过该架构,系统能够实现智能化的处方处理,从处方的接收、审核到分发,都能快速准确地完成。在性能指标方面,API响应时间严格控制在≤500ms,首屏加载时间不超过1.5秒,为用户提供了流畅的操作体验。同时,系统还具备良好的安全性和兼容性,能够有效防止SQL注入/XXXSS攻击,适配Chrome/Firefox最新版浏览器,满足了用户在不同环境下的使用需求。 统一采配系统响应 智慧中心药房统一采配系统在响应“△”号参数方面表现出色。系统以优化资源整合、提升药品供应效率为目标,采用SpringBoot(后端)+Vue(前端)+MySQL(数据库)的技术架构,确保了系统的高效运行。在功能上,系统能够实现药品的统一采购、调配和供应,优化了药品资源的分配,提高了供应效率。在性能方面,API响应时间和首屏加载时间均符合标准要求,保证了系统的快速响应和流畅操作。此外,系统还积极促进分级诊疗与基层能力提升,强化医保控费与集采政策落地,为医疗行业的发展做出了贡献,完全符合招标规定。 SPD运营管理响应 智慧中心药房SPD运营管理系统在“△”号参数的响应上,涵盖了安全性、性能等多个重要方面。 1)安全性保障:系统采用多种安全防护措施,有效防止SQL注入/XXXSS攻击,同时日志审计留存时间满足6个月的要求,确保了系统数据的安全和可追溯性。 2)性能优化:在性能方面,API响应≤500ms,首屏加载≤1.5秒,保证了系统的高效运行。 3)功能实现:通过现代化供应链管理技术,实现了药品从供应到临床使用的全流程精细化、智能化管理,保障了用药安全,降低了运营成本。这些方面的响应充分体现了系统在设计和开发上的先进性和实用性。 区域审方中心响应 审核驾驶舱响应 区域审方中心审核中心驾驶舱在“△”号参数的响应上,着重体现在实时监控数据呈现等功能方面。系统采用先进的技术架构,能够实时收集和分析审方过程中的各项数据,如处方审核进度、审核结果、医生用药情况等。这些数据通过直观的界面展示在驾驶舱中,为管理人员提供了全面的决策依据。在性能上,系统能够快速响应用户的操作请求,确保数据的实时更新和准确展示。无论是在高峰时段还是日常业务中,都能保证监控数据的及时性和准确性,为医疗质量的提升提供了有力支持。 处方审核设置响应 区域审方中心处方审核设置模块对“△”号参数的响应确保了模块功能的正常运行。 响应方面 具体情况 功能完整性 模块具备完善的审核规则设置功能,能够根据不同的医疗机构和业务需求,灵活配置审核规则,确保处方的合法性、规范性和合理性。 性能稳定性 在处理大量处方审核设置请求时,系统能够保持稳定的性能,响应时间符合规定要求,保证了业务的高效处理。 用户体验 界面设计简洁易用,方便操作人员进行设置和调整,提高了工作效率。 医生端监控响应 区域审方中心医生端事中实时监控功能对“△”号参数的响应保证了监控功能的有效性。 响应要点 实现情况 实时性 系统能够实时监控医生的处方开具过程,及时发现潜在的问题并发出提醒,确保处方的质量。 准确性 通过先进的规则引擎和数据分析技术,能够准确识别不合理的处方行为,避免误判和漏判。 兼容性 与基层HIS系统实现了良好的对接,能够无缝集成到医生的工作流程中,不影响正常的医疗业务。 区域处方医嘱点评响应 三级点评机制响应 区域处方医嘱点评中心三级点评机制在响应“△”号参数方面,涵盖了实施流程和组织结构等多个方面。在实施流程上,系统建立了完善的点评流程,从处方的收集、分配到点评结果的反馈,每一个环节都有明确的操作规范和时间节点。这确保了点评工作的有序进行,提高了点评的效率和准确性。在组织结构方面,系统设置了不同级别的点评人员和管理岗位,明确了各自的职责和权限,形成了一个科学合理的组织结构。通过这种三级点评机制,能够对处方医嘱进行全面、深入的点评,及时发现医疗过程中的问题,促进医疗质量的提升。 门急诊处方点评响应 区域处方医嘱点评中心门急诊处方点评功能对“△”号参数的响应保证了点评功能的准确性。 响应方面 具体表现 规则引擎 系统采用先进的规则引擎,能够根据不同的医疗规范和临床指南,对门急诊处方进行全面、细致的审核和点评。 数据准确性 通过与基层HIS系统的对接,确保了处方数据的准确获取和处理,为点评提供了可靠的数据基础。 结果反馈 点评结果能够及时反馈给相关医生和管理人员,便于他们进行整改和优化,提高医疗质量。 医嘱点评功能响应 区域处方医嘱点评中心医嘱点评功能在响应“△”号参数方面,重点关注评价标准等方面。系统制定了科学合理的评价标准,涵盖了医嘱的合理性、规范性、安全性等多个维度。在点评过程中,严格按照这些标准进行审核,确保点评结果的客观公正。同时,系统能够对大量的医嘱数据进行快速分析和处理,及时发现潜在的问题。点评结果不仅为医生提供了改进的方向,也为医疗机构的管理决策提供了重要依据,有助于提高医疗服务的质量和效率。 △号参数满足方案 智慧中心药房方案 处方外延服务方案 智慧中心药房处方外延服务满足“△”号参数的方案涉及技术实现和性能保障等多个方面。 方面 具体方案 技术实现 采用C#.NET(后端)+Vue(前端)+MSSQL(数据库)的技术架构,确保系统的高效稳定运行。通过该架构,实现了处方的智能化处理和管理,提高了服务的效率和质量。 性能保障 在性能方面,通过优化代码、合理分配资源和采用缓存技术等措施,确保API响应≤500ms,首屏加载≤1.5秒。同时,加强安全防护,防止SQL注入/XXXSS攻击,保证系统的安全性和可靠性。 用户体验 注重用户体验设计,界面简洁易用,操作流程清晰,方便用户使用。同时,提供及时的技术支持和培训,确保用户能够熟练掌握系统的使用方法。 统一采配系统方案 智慧中心药房统一采配系统满足“△”号参数的方案围绕系统功能和性能达标展开。 方案要点 具体内容 技术架构优化 采用SpringBoot(后端)+Vue(前端)+MySQL(数据库)的技术架构,优化系统的性能和可扩展性。通过该架构,实现了药品的统一采购、调配和供应,提高了资源整合效率。 功能完善 完善系统的各项功能,如药品采购管理、库存管理、配送管理等,确保系统能够满足医疗机构的实际需求。 性能保障 通过优化数据库查询、采用分布式缓存等技术,确保API响应时间和首屏加载时间符合标准要求,提高系统的响应速度和处理能力。 SPD运营管理方案 智慧中心药房SPD运营管理系统满足“△”号参数的方案着重于安全性和性能优化等方面。在安全性上,加强系统的安全防护机制,采用加密技术对数据进行保护,防止SQL注入/XXXSS攻击。同时,建立完善的日志审计系统,确保日志审计留存时间满足6个月的要求,为系统的安全运行提供保障。在性能优化方面,通过优化数据库结构、采用负载均衡技术等措施,确保API响应≤500ms,首屏加载≤1.5秒,提高系统的运行效率。此外,不断优化业务流程,实现药品从供应到临床使用的全流程精细化、智能化管理,降低运营成本,提高医疗服务质量。 区域审方中心方案 审核驾驶舱方案 区域审方中心审核中心驾驶舱满足“△”号参数的方案聚焦于实时监控数据呈现的技术实现。系统采用先进的数据采集和分析技术,能够实时收集和处理审方过程中的各项数据。通过优化数据库查询和数据传输机制,确保数据的实时更新和准确展示。在界面设计上,采用直观的图表和报表形式,将复杂的数据以清晰易懂的方式呈现给管理人员。同时,系统具备强大的交互功能,管理人员可以根据需要进行数据筛选、排序和分析,为决策提供有力支持。无论是在日常业务还是特殊情况下,都能保证驾驶舱的实时性和准确性,提高管理效率。 处方审核设置方案 区域审方中心处方审核设置模块满足“△”号参数的方案确保了模块功能的准确实现。 1)规则配置:建立灵活的审核规则配置机制,允许医疗机构根据自身需求自定义审核规则,涵盖药品使用、剂量、配伍等多个方面。 2)性能优化:通过优化系统架构和算法,提高系统在处理大量审核设置请求时的性能,确保响应时间符合要求。 3)用户培训:为操作人员提供专业的培训,使其熟悉系统的操作流程和规则设置方法,提高工作效率和准确性。通过这些方案,处方审核设置模块能够满足不同医疗机构的需求,保障处方审核工作的顺利进行。 医生端监控方案 区域审方中心医生端事中实时监控功能满足“△”号参数的方案保证了监控功能的有效性。 方面 具体方案 技术实现 以嵌入式方式集成至HIS工作站,系统在处方保存时自动触发规则引擎,实现实时监控。采用先进的数据分析技术,准确识别不合理的处方行为。 性能保障 通过优化系统性能,确保在大量数据处理时,监控功能的响应时间符合要求,不影响医生的正常工作。 用户体验 界面设计简洁明了,提醒方式友好,不干扰医生的操作。同时,提供详细的提示信息,帮助医生理解和处理问题。 区域处方医嘱点评方案 三级点评机制方案 区域处方医嘱点评中心三级点评机制满足“△”号参数的方案包括实施流程和组织架构的设计。 方面 具体方案 实施流程 设计科学合理的点评流程,明确处方收集、分配、点评和反馈的各个环节,确保点评工作的有序进行。同时,建立有效的沟通机制,促进不同点评层级之间的信息共享和协作。 组织架构 构建合理的组织架构,设置不同级别的点评人员和管理岗位,明确各自的职责和权限。加强人员培训和管理,提高点评人员的专业水平和工作责任心。 质量控制 建立质量控制体系,对点评结果进行审核和评估,确保点评的准确性和公正性。定期对点评工作进行总结和分析,不断改进和完善点评机制。 门急诊处方点评方案 区域处方医嘱点评中心门急诊处方点评功能满足“△”号参数的方案保证了点评数据的准确性。 方面 具体方案 规则引擎优化 不断优化规则引擎,根据最新的医疗规范和临床指南,更新审核规则,确保处方点评的准确性和全面性。 数据对接与整合 加强与基层HIS系统的对接,确保处方数据的准确获取和实时更新。同时,整合相关的医疗数据,为点评提供更全面的信息支持。 结果反馈与应用 建立及时有效的结果反馈机制,将点评结果反馈给医生和管理人员。利用点评结果进行质量分析和持续改进,提高医疗服务质量。 医嘱点评功能方案 区域处方医嘱点评中心医嘱点评功能满足“△”号参数的方案重点在于评价标准的制定和实施。首先,组织专业的医疗人员和专家,根据最新的医疗规范和临床实践,制定科学合理的评价标准,涵盖医嘱的合理性、规范性、安全性等多个方面。在实施过程中,通过信息化手段,对医嘱数据进行自动采集和分析,确保评价的准确性和公正性。同时,建立反馈机制,将点评结果及时反馈给医生,促进其改进医嘱质量。定期对评价标准进行评估和更新,以适应医疗行业的发展和变化。这些方案将确保医嘱点评功能能够有效发挥作用,提高医疗服务的质量和安全性。 △号参数风险控制 △号参数遗漏预防 参数梳理规划 模块式分类 在本项目中,为确保‘△’号参数不被遗漏,将依据智慧中心药房相关系统、区域审方中心、区域处方医嘱点评中心、硬件设备、系统对接等不同模块,对‘△’号参数进行细致分类。智慧中心药房相关系统涉及处方外延服务、统一采配、药品SPD运营管理等子模块,每个子模块都有独特的技术架构、性能标准、安全性等参数要求。区域审方中心和区域处方医嘱点评中心有各自的功能要求参数。硬件设备涵盖视频监控设备、LED显示屏、防火墙、服务器、路由器等,不同设备的参数也各有不同。系统对接方面,与基层HIS系统和省阳采平台对接也有特定的参数。通过这种模块式分类,能明确每个模块下的具体参数要求,为后续工作奠定基础。 智慧中心药房相关系统 区域审方中心 区域处方医嘱点评中心 LED显示屏 功能式分组 功能分类 参数情况 性能标准 如智慧中心药房相关系统的API响应≤500ms,首屏加载≤1.5秒;路由器三层包转发≥12Mpps等。 安全性 各系统需防SQL注入/XXXSS,日志审计留存≥6个月等。 兼容性 适配Chrome/Firefox最新版等。 交付要求 如智慧中心药房处方外延服务和药品SPD运营管理需通过安全渗透测试。 按照功能要求,对参数进行分组,能清晰呈现每个功能方面的参数情况。以性能标准为例,不同模块的性能要求有所不同,但都围绕系统的响应速度和加载时间等关键指标。安全性方面,各系统都有防攻击和日志留存的要求,确保系统安全稳定运行。兼容性参数保证了系统能在主流浏览器上正常使用。交付要求则明确了系统交付时需要达到的标准。通过这种功能式分组,能更全面地把握参数,避免遗漏。 交叉式核对 为确保参数清单的完整性,将组织不同专业的技术人员对参数清单进行交叉核对。软件开发人员会从技术实现的角度,检查智慧中心药房相关系统、区域审方中心等系统的参数是否涵盖了所有关键技术要求,如技术架构、性能标准等。硬件工程师会对硬件设备的参数进行仔细核对,确保设备的性能、接口等参数符合项目需求。网络工程师会关注系统对接和网络设备的参数,保证系统间的通信顺畅。通过不同专业人员的交叉核对,能从不同角度检查是否存在遗漏,确保参数涵盖了所有关键技术要求和业务需求。例如,软件开发人员可能会发现硬件设备的参数会影响系统的性能,从而提出调整建议。硬件工程师也可能会指出软件系统的某些参数对硬件的要求过高,需要优化。 动态式更新 信息来源 更新方式 招标文件补充说明 及时关注并将新参数加入清单。 行业标准变化 评估对项目参数的影响并更新。 技术发展动态 考虑是否有更优参数方案进行替换。 在标书制
中心药房及审方中心建设项目.docx
下载提示

1.本文档仅提供部分内容试读;

2.支付并下载文件,享受无限制查看;

3.本网站所提供的标准文本仅供个人学习、研究之用,未经授权,严禁复制、发行、汇编、翻译或网络传播等,侵权必究;

4.左侧添加客服微信获取帮助;

5.本文为word版本,可以直接复制编辑使用。


这个人很懒,什么都没留下
未认证用户 查看用户
该文档于 上传
推荐文档
×
精品标书制作
百人专家团队
擅长领域:
工程标 服务标 采购标
16852
已服务主
2892
中标量
1765
平台标师
扫码添加客服
客服二维码
咨询热线:192 3288 5147
公众号
微信客服
客服