文库 货物类投标方案 机械设备

云南省森林消防总队重型水泵购置项目投标方案.docx

DOCX   237页   下载111   2025-12-09   浏览69   收藏58   点赞414   评分-   139269字   88.00
温馨提示:当前文档最多只能预览 15 页,若文档总页数超出了 15 页,请下载原文档以浏览全部内容。
云南省森林消防总队重型水泵购置项目投标方案.docx 第1页
云南省森林消防总队重型水泵购置项目投标方案.docx 第2页
云南省森林消防总队重型水泵购置项目投标方案.docx 第3页
云南省森林消防总队重型水泵购置项目投标方案.docx 第4页
云南省森林消防总队重型水泵购置项目投标方案.docx 第5页
云南省森林消防总队重型水泵购置项目投标方案.docx 第6页
云南省森林消防总队重型水泵购置项目投标方案.docx 第7页
云南省森林消防总队重型水泵购置项目投标方案.docx 第8页
云南省森林消防总队重型水泵购置项目投标方案.docx 第9页
云南省森林消防总队重型水泵购置项目投标方案.docx 第10页
云南省森林消防总队重型水泵购置项目投标方案.docx 第11页
云南省森林消防总队重型水泵购置项目投标方案.docx 第12页
云南省森林消防总队重型水泵购置项目投标方案.docx 第13页
云南省森林消防总队重型水泵购置项目投标方案.docx 第14页
云南省森林消防总队重型水泵购置项目投标方案.docx 第15页
剩余222页未读, 下载浏览全部
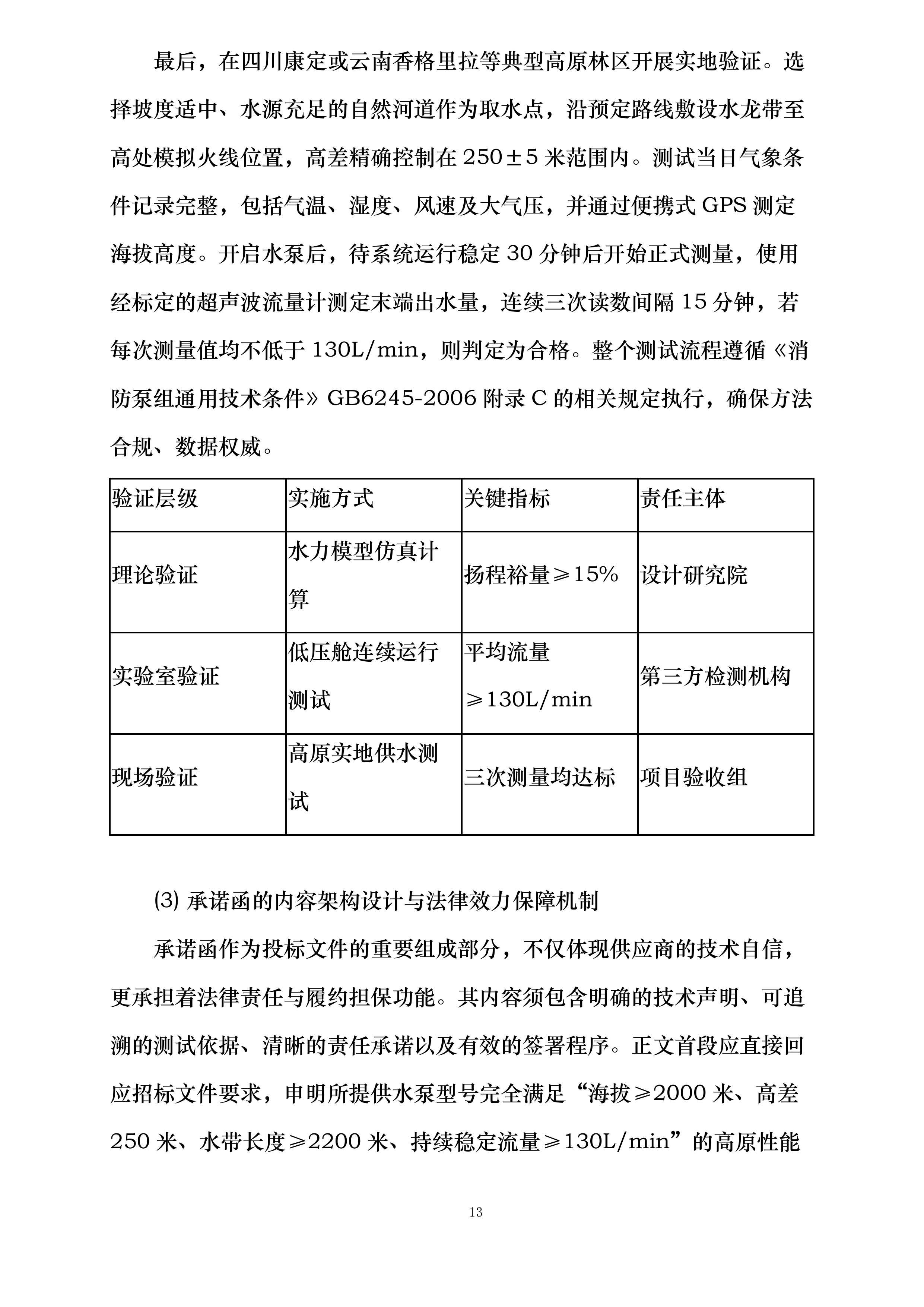
云南省森林消防总队重型水泵购置项目投标方案 第一章 技术参数评审 3 第一节 重要技术参数响应分析与证明路径 3 第一条 重型水泵核心参数达标性分析及制造商证明材料提供方案 3 第二条 高原性能参数验证措施与承诺函编制要点 10 第三条 水泵主体技术指标的逐项响应与检测报告获取方案 15 第四条 水泵附件配置完整性分析与产品白皮书对应策略 21 第五条 水龙带性能参数达标性评估与第三方检测报告匹配方案 26 第六条 设备市场准入要求的合规性审查与资质文件准备 33 第七条 整机质量控制要点与出厂检验标准对接方案 39 第八条 系统组件适配性分析与技术参数说明表编制方法 44 第九条 重要技术参数偏离风险防控措施与应急预案 50 第二节 一般技术参数响应措施与技术支持方案 57 第一条 水泵系统通用技术参数的全面梳理与响应策略 57 第二条 附件配置细节的技术对标与证明材料收集方案 62 第三条 水龙带辅助性能参数的验证方法与支持资料准备 68 第四条 设备安装调试参数的细化分析与实施方案制定 75 第五条 技术参数说明表的标准化编制流程与审核机制 80 第六条 第三方检测报告的技术参数匹配性审查方案 84 第七条 制造商官方网站信息采集与参数验证方法 88 第八条 产品白皮书技术内容提取与参数对应策略 94 第九条 一般技术参数偏离预防措施与质量管控方案 99 第十条 技术支持资料完整性的检查清单与优化建议 105 第二章 样品评审 111 第一节 水泵主机样品质量保障分析 111 第一条 外观品质控制措施 111 第二条 分水器阀门操作性能优化路径 115 第三条 部件连接可靠性检测方案 120 第二节 水龙带样品质量提升措施 125 第一条 外观工艺改进分析 125 第二条 织物层品质保障方法 130 第三条 接口操作顺滑性优化策略 135 第三节 样品合规性管理方案 138 第一条 样品完整性保障措施 138 第二条 盲样管理实施路径 143 第三条 安全隐患预防方案 146 第三章 ①质量保证承诺及措施;②质量管理措施及质量控制流程 150 第四章 质量保证方案 157 第一节 ①质量保证承诺及措施 157 第二节 ②质量管理措施及质量控制流程 163 第三节 (1)有完善的技术服务方案内容至少包括巡检内容、故障处理等方面;有完整的售后服务方案,包括流程、负责人及负责人电话、售后人员配置,质量监管及处罚等,如:接到客户通知→安排人员→问题处置方式→后续跟踪回访等; 167 第四节 (2)对服务过程中可能发生的突发情况有完备的应急预案,且预案中能够体现供应商应对各种突发事件的处理措施; 172 第五节 (3)技术及售后服务质量保证措施完善具体,有明确可行的违约承诺及违约处罚措施。 178 第六节 (1)针对本次提供的所有产品有完整的技术培训方案,系统操作讲解全面; 182 第七节 (2)培训目标明确,培训内容完整,课程安排思路清晰合理,培训计划时间流程安排合理,有针对性,现场培训直至使用方会使用,且培训人员范围涵盖使用人员及其它有需求的人员,可根据实际使用需求给采购人提供培训资料,并有具体可行的培训保障措施。 186 第八节 计划进度安排 194 第九节 运输包装 198 第十节 安装调试各项工作实施计划 203 第十一节 按时交货保障 208 第十二节 保密措施 213 第五章 项目实施方案 217 第六章 技术培训方案 225 第七章 技术及售后服务方案 230 技术参数评审 重要技术参数响应分析与证明路径 重型水泵核心参数达标性分析及制造商证明材料提供方案 (1) 核心技术参数的系统化拆解与验证逻辑构建 针对本次采购中对重型水泵提出的高功率、高扬程、高原适应性等严苛要求,需从动力系统、水力性能、结构设计、安全控制四个维度进行参数拆解。双缸四冲程汽油发动机作为整机动力源,其不低于30HP的输出功率是保障长距离高压供水的基础条件,直接影响后续多级接力系统的稳定性。在实际工况下,尤其是在海拔2000米以上的低氧环境中,传统发动机易出现燃烧效率下降、功率衰减等问题,因此必须确保所选机型具备高原补偿调校能力或配备增压进气系统,以维持额定功率输出。最大流量≥180L/min和额定工作压力≥4.5MPa的要求,则直接决定了单台泵在复杂地形下的有效输水能力,尤其在串联使用时,若某一级泵流量不足或压力波动过大,将导致整个供水链路中断或效率骤降。为此,设备必须采用柱塞隔膜泵结构,该类型泵具有自吸能力强、耐高压、介质适应性广等特点,能够有效应对野外水源浑浊、含沙量高等非理想取水环境。自动吸水功能配合浮子底阀的设计,进一步提升了在浅水区或流动水体中的取水可靠性,最大吸深≥7m的技术指标意味着可在远离岸边的安全区域完成取水作业,减少人员涉水风险。 为实现上述性能目标,整机结构设计亦需满足高强度与便携性的双重需求。底座采用高强度框型材料不仅承担着承载振动载荷的作用,还需在频繁搬运和野外恶劣路况下保持结构完整性。带防滑橡胶套的把手与移动脚轮的配置,则体现了人机工程学考量,确保在山地、泥泞、坡道等复杂地形中仍可实现快速部署与转移。燃油系统方面,外置式油箱容积≥24L,结合快速卡口自闭式接头设计,既延长了连续运行时间,又避免了加油过程中的泄漏风险,提升操作安全性。超压调压卸荷阀与压力表的集成配置,则构成了关键的安全保护机制,在管路堵塞或阀门误操作引发压力积聚时,能及时释放过压,防止爆管或设备损坏。压力表在额定压力下指针无明显跳动这一细节要求,反映出对仪表精度与稳定性的高度重视,是判断系统运行状态的重要依据。 在此基础上,建立一套完整的参数验证逻辑体系至关重要。所有技术指标不能仅依赖制造商宣传资料,而应通过可追溯的技术路径予以证实。首先,明确每一项核心参数对应的产品设计特征和技术实现方式;其次,确认该参数是否已被纳入出厂检验项目,并由检测机构在型式试验中实测记录;最后,核查相关数据是否体现在第三方CNAS或CMA资质检测报告中,形成“设计—制造—检测”闭环证据链。对于存在多版本型号的情况,还须核对具体生产批次的技术变更记录,确保交付产品与测试样品一致性。 (2) 制造商原始证明材料的获取策略与真实性核验机制 为确保所提供重型水泵完全符合招标文件规定的核心参数,必须制定严谨的制造商证明材料收集与审核流程。首要任务是获取由原厂出具的正式技术说明书(Product Technical Specification Sheet),该文件应包含完整的性能曲线图、结构示意图、主要部件清单及关键参数实测值,并加盖制造商公章或授权代表签字,作为法律效力文件存档。同时,要求制造商提供对应型号的《产品合格证》原件扫描件,其中应注明生产日期、序列号范围、执行标准编号及检验结论,确保每台交付设备均可溯源至合格批次。 除纸质文档外,数字渠道的信息采集同样不可忽视。通过访问制造商官方网站,在“产品中心”或“技术支持”栏目中查找目标型号的公开技术参数页面,截取完整网页内容并保存PDF版本,作为辅助佐证材料。重点比对官网公布的流量、压力、扬程、重量、发动机型号等核心数据是否与投标响应一致,若发现差异,需立即向厂商发出澄清函,要求书面说明原因。对于部分国际品牌可能存在中外版本参数不同的情况,还需特别关注中国市场认证型号的具体配置,避免因地区适配差异造成实质性偏离。 更为关键的是第三方检测报告的获取与深度审查。根据项目要求,必须取得具备CNAS或CMA资质的国家级检测机构出具的全项检测报告,报告中应涵盖全部重要技术参数的实测结果。在接收报告后,首先核对检测机构名称是否列入国家认监委公布的合法资质名录,其次查验报告封面是否有CMA/CNAS标志章及唯一编号,再次确认报告内页是否包含样品信息(如型号、编号、送检单位)、检测依据标准(如GB/T 26784-2011《消防用往复式机动泵组》)、检测项目列表及实测数据表格。重点关注最大流量、额定压力、最大扬程、吸深能力等关键项的检测方法是否科学合理,例如吸深测试是否按照标准规定在静态水池中进行,且持续运行时间不少于5分钟。若报告中缺少某些必检项目,或检测标准低于招标要求,则视为不满足合规性条件。 此外,引入反向验证机制以增强材料可信度。可委托独立第三方实验室对样机进行抽样复测,重点验证流量与压力组合工况下的实际输出表现,对比原厂报告数据偏差率。若误差超过国家标准允许范围(通常为±5%),则启动质量异议程序。对于长期合作供应商,还可调阅其过往同类项目的验收记录、用户使用反馈报告以及售后服务档案,综合评估其产品质量稳定性与履约诚信度。 (3) 多层级技术参数映射关系建立与响应文件编制规范 在整理完原始技术资料后,需将分散的信息转化为结构清晰、逻辑严密的响应文件内容,确保评审专家能够迅速定位关键证据。为此,构建“招标要求—产品能力—证明材料”三者之间的映射矩阵尤为必要。以表格形式列出每一项核心参数,分别填写响应值、实测值、允差范围、引用文件名称及页码索引,形成可交叉查询的技术对照表。例如,“最大扬程≥450m”一项,应在响应栏填写“实测最大扬程462m”,并在证明材料列注明“见附件三:国家消防装备质量监督检验中心出具的检测报告第7页,报告编号NO.FET-2023-0896”。 在文字描述部分,避免简单重复参数数值,而是围绕技术实现原理展开说明。比如针对“电启动或手电双启动”功能,可阐述:“本机型配置12V直流启动电机,配备免维护铅酸蓄电池,冷启动电流达300A,支持一键点火;同时保留高效回弹式手拉启动装置,两者通过机械联锁机构互锁,确保单一模式启动时另一系统处于安全隔离状态,适用于极端低温或电池亏电工况。”此类表述不仅展示专业深度,也体现出对应急场景下可靠性的深入理解。 对于涉及多个子系统的复合型参数,如“整机净质量≤150kg”,需分解说明各组成部分的质量控制措施:发动机采用轻量化铝合金缸体,水泵本体经有限元优化去除非承重区域材料,框架结构选用航空级矩形钢管并通过机器人焊接保证一致性,最终整机称重结果经工厂在线称重系统记录并上传MES系统备案。此类细节能显著增强评审人员对参数真实性的信任感。 所有证明材料均需统一编号归档,建立电子与纸质双套备份机制。电子版按“检测报告_水泵_型号XXX”、“产品说明书_附件包_V2.1”等命名规则存储于加密云盘,设置权限访问;纸质版装订成册,封面标注项目名称、供应商名称及提交日期,随投标文件一并递交。每份材料首页添加标签页,标明用途类别(如“用于响应第一条第(3)款”),便于评标过程中快速翻阅。 (4) 关键参数动态验证机制与高原适应性预判模型应用 考虑到高原环境下空气密度降低、氧气含量减少对汽油机燃烧效率的显著影响,单纯依据平原地区测试数据难以准确反映实际作战能力。因此,在参数验证过程中引入高原性能预测模型,提前识别潜在风险点。基于已有工程经验,建立一个简化但有效的修正公式:高原输出功率 ≈ 标称功率 × (1 - 0.0095 × 海拔高度/km),据此估算在海拔2000米处发动机实际可用功率约为标称值的81%,即约24.3HP。若此时仍需维持≥130L/min的稳定出水流量,意味着水泵效率必须足够高,且传动系统损耗极低。 为应对这一挑战,优先选择已在青藏高原、云贵高原等地有过成功应用案例的成熟型号。查阅其历史运行日志,提取在类似高差(250米)和管路长度(≥2200米)条件下的实际流量记录,分析其随时间变化的趋势曲线,判断是否存在初期衰减或中期波动现象。若缺乏现成数据,则建议在投标阶段主动提出开展模拟高原测试的方案:利用低压舱模拟海拔2000米大气环境,搭建等效水力负载系统,测量不同工况下的流量、压力、油耗及温升参数,生成《高原适应性测试报告》作为补充证明材料。 在此基础上,制定动态验证计划。交货前组织现场演示试验,选取一处具备自然高差的山地水源点,铺设真实长度的水龙带,连接多级泵组进行满负荷运行测试,全程采集流量计、压力传感器、温度探头的数据流,生成可视化趋势图。邀请采购方代表到场见证,并签署《现场测试确认单》,作为验收前置条件之一。此举不仅能增强客户信心,也为后期可能出现的争议提供客观证据支持。 同时,在产品设计层面采取冗余策略。例如,虽招标要求为“不低于30HP”,但实际选型时优先考虑33~35HP的高端配置,预留约10%的功率裕量,以抵消高原衰减、管阻增加、水质杂质等因素带来的额外负荷。同样,在燃油消耗率上也进行优化选型,确保在24L油箱容量下可持续运行时间超过4小时,满足单次扑救任务周期需求。这些超越基本要求的设计选择,将在技术评审中体现差异化竞争优势。 (5) 全生命周期技术档案建设与质量责任追溯体系建设 为保障重型水泵在五年质保期内持续稳定运行,必须建立覆盖设计、生产、检测、交付、运维全过程的技术档案体系。每台设备赋予唯一身份编码,关联其出厂检验记录、首检报告、运输轨迹、安装调试日志、定期保养记录及故障维修档案,形成完整的“健康履历”。该编码可通过二维码贴附于机身显著位置,扫码即可查看当前状态及历史信息,便于管理单位实时掌握设备状况。 在档案内容构成上,除常规的合格证、说明书、保修卡外,还需附加关键部件的溯源信息,如发动机编号、隔膜组件批次号、高压密封圈材质证明等。特别是对于易损件,明确标注推荐更换周期及预警阈值,例如“柱塞密封圈建议每累计运行500小时更换”或“空气滤清器在粉尘浓度>5mg/m³环境下每200小时清洁一次”。此类精细化管理建议,有助于延长设备寿命,降低非正常损坏概率。 一旦发生质量问题,依托该档案系统可快速定位根本原因。若属设计缺陷,则启动厂家召回程序;若为操作不当所致,则提供针对性培训服务;若涉及零部件老化,则依据质保协议免费更换。所有处理过程均需形成闭环记录,并向采购方提交《质量事件分析报告》,说明问题性质、处置措施、预防建议及改进时间节点。这种透明化的质量管理机制,不仅能有效防控履约风险,更能树立负责任供应商形象,为后续合作奠定坚实基础。 高原性能参数验证措施与承诺函编制要点 (1) 高原环境下水泵系统运行的物理特性与技术挑战 在海拔2000米以上的高原地区,空气密度显著降低,导致汽油发动机进气量减少,燃烧效率下降,直接影响动力输出稳定性。同时,随着输送高差达到250米、水龙带铺设长度超过2200米,管路沿程阻力和局部损失急剧增加,系统需克服更大的静压头与动压头叠加效应。此时,若水泵不具备足够的扬程储备与流量调节能力,极易出现出水不稳定、断流甚至汽蚀现象。此外,低温环境对燃油雾化、润滑性能以及橡胶密封件弹性均构成不利影响,进一步加剧设备在极限工况下的可靠性风险。因此,高原性能不仅是单一指标的达标问题,更是整机动力匹配、流体传输效率与结构适应性协同优化的结果。针对此类复杂工况,必须从设计源头确保发动机功率补偿机制、泵体自吸能力强化及管路系统压力平衡策略的有效集成。 为应对上述挑战,设备选型阶段已优先筛选具备高原调校能力的双缸四冲程汽油发动机平台,通过可调式化油器或电控燃油喷射系统实现空燃比动态修正,保障在低氧环境中仍能维持额定功率输出。泵体采用柱塞隔膜结构,其容积式工作原理对入口压力波动敏感度较低,配合浮子底阀与自动引水装置,可在启动后30秒内完成自吸建压,避免因反复排气造成的时间延误。在管路配置方面,选用轻质高强度聚氨酯内衬水龙带,降低单位长度质量以减轻铺设负担,同时控制膨胀率与延伸率在4.5%以内,防止长距离输水过程中因热胀冷缩引发接口松脱或爆管事故。整套系统在出厂前均经过模拟高原低压舱测试,验证其在标准大气压78kPa(对应海拔约2200米)条件下连续运行不少于4小时的稳定供水能力。 为进一步提升现场适用性,控制系统增设手动/自动双模式超压卸荷阀,当末端关闭或中途堵塞时,可迅速释放回路压力,保护泵体与管道安全。压力表经阻尼设计,在额定工况下指针摆动幅度小于满量程的±2%,便于操作人员实时判断运行状态。所有金属接头均采用高压锻造铝镁合金制造,表面进行阳极氧化处理,既保证连接强度又具备良好耐腐蚀性。整机底座配备移动脚轮与防滑把手,支持快速转移与多地形布设,满足森林灭火作业中频繁调整供水线路的实际需求。 (2) 高原性能参数的多层次验证体系构建与实施路径 为确保“持续稳定出水流量≥130L/min”这一核心指标真实可信,建立涵盖理论计算、实验室模拟、野外实测三重维度的验证体系。首先,基于伯努利方程与达西-魏斯巴赫公式,结合实际管路布局(含弯头、三通、阀门等局部阻力系数),建立水力模型,预估不同流量下的总扬程需求,并反向校核水泵最大扬程是否留有不低于15%的安全裕量。该模型输入参数严格依据投标产品技术手册中的实测数据,包括内径偏差、摩擦系数、接头密封性能等关键变量,确保仿真结果贴近真实工况。 其次,在国家级检测机构搭建高原模拟试验平台,利用真空泵调节封闭环境舱内的气压至78kPa,模拟海拔2200米的大气条件。将整套水泵系统接入2200米长的专用高压水龙带环路,末端设置节流阀模拟实际使用中的背压变化。启动设备后,采用电磁流量计每10分钟记录一次瞬时流量,连续监测4小时,取算术平均值作为最终结果。期间同步采集发动机转速、机油温度、出口压力波动曲线等辅助参数,用于分析系统整体稳定性。测试过程全程录像并由第三方见证人员签字确认,形成完整的影像与纸质档案备查。 最后,在四川康定或云南香格里拉等典型高原林区开展实地验证。选择坡度适中、水源充足的自然河道作为取水点,沿预定路线敷设水龙带至高处模拟火线位置,高差精确控制在250±5米范围内。测试当日气象条件记录完整,包括气温、湿度、风速及大气压,并通过便携式GPS测定海拔高度。开启水泵后,待系统运行稳定30分钟后开始正式测量,使用经标定的超声波流量计测定末端出水量,连续三次读数间隔15分钟,若每次测量值均不低于130L/min,则判定为合格。整个测试流程遵循《消防泵组通用技术条件》GB6245-2006附录C的相关规定执行,确保方法合规、数据权威。 验证层级 实施方式 关键指标 责任主体 理论验证 水力模型仿真计算 扬程裕量≥15% 设计研究院 实验室验证 低压舱连续运行测试 平均流量≥130L/min 第三方检测机构 现场验证 高原实地供水测试 三次测量均达标 项目验收组 (3) 承诺函的内容架构设计与法律效力保障机制 承诺函作为投标文件的重要组成部分,不仅体现供应商的技术自信,更承担着法律责任与履约担保功能。其内容须包含明确的技术声明、可追溯的测试依据、清晰的责任承诺以及有效的签署程序。正文首段应直接回应招标文件要求,申明所提供水泵型号完全满足“海拔≥2000米、高差250米、水带长度≥2200米、持续稳定流量≥130L/min”的高原性能指标,并注明所依据的产品型号、序列号范围及生产批次编号,确保指向唯一。 中间部分需列明支撑该承诺的具体证据链:一是国家消防装备质量监督检验中心出具的型式试验报告,重点摘录高原模拟测试章节;二是企业内部高原适应性专项测试记录,包含时间、地点、环境参数、测试负责人签名等要素;三是近三年同类产品在青藏、川西等区域的实际应用案例清单,佐证其长期服役表现。所有附件均加盖公章并与原件核对一致,形成闭环证明体系。 结尾处明确承诺若验收实测未达标准,愿意无条件更换设备或退还全部货款,并承担由此造成的工期延误及其他直接经济损失。此条款需经法律顾问审核,符合《中华人民共和国民法典》关于格式条款与违约责任的规定,避免因表述不清引发争议。承诺函采用A4幅面正式公文格式打印,由法定代表人亲笔签署并加盖单位公章与骑缝章,扫描件嵌入电子投标文件,原件随货物一并交付。 (4) 验收阶段高原性能实测的组织协调与应急预案 考虑到高原地区气候多变、交通不便等因素,验收测试的组织实施必须提前规划、周密部署。成立专项验收小组,成员涵盖采购方代表、监理单位、第三方检测机构技术人员及供应商服务工程师,共同制定《高原性能现场测试实施方案》,明确职责分工、时间节点、安全保障措施及数据认定规则。测试前一周,派遣先遣队赴现场勘查地形,确认取水口水质清洁无杂物,铺设路径无障碍物阻挡,必要时架设临时支架跨越沟壑或陡坡。 测试当天,所有参试人员须持有县级以上医院出具的体检证明,配备必要的防寒、供氧与急救物资。设备抵达后先行静置2小时,使润滑油温与环境温度趋于平衡,再进行冷启动操作。测试过程中严禁非相关人员进入高压管路辐射区域,每隔30分钟检查接头密封情况,发现渗漏立即停机处理。若因突发天气(如强降雨、冰雹)导致无法继续,可申请延期一次,但不得超过合同约定交付期后7日历天。 针对可能出现的技术异常,预先制定三级响应预案:一级为轻微波动,如流量短暂低于130L/min但10分钟内恢复,则视为正常扰动,继续观测后续数据;二级为持续不足,启动备用机组替换对比,排查是否为单台故障;三级为两台均不达标,立即封存样品送至指定实验室拆解分析,查找原因并启动质量追溯程序。无论何种情形,所有原始记录必须当场签字确认,不得事后补录,确保过程透明、结果公正。 水泵主体技术指标的逐项响应与检测报告获取方案 (1) 双缸四冲程汽油发动机配置及功率达标保障措施 设备动力系统作为整套供水体系的核心驱动力,其性能直接决定长距离、高扬程输水任务的可行性。所选水泵采用双缸四冲程汽油发动机,额定功率不低于30HP,确保在复杂地形和持续运行条件下具备足够的输出能力。该设计相较于单缸机型,在扭矩输出平稳性、热管理效率以及振动控制方面具有显著优势,尤其适用于连续多级接力作业场景。为验证此项参数的真实性与稳定性,要求制造商提供完整的发动机铭牌信息、原厂技术规格书,并附带由具备CNAS或CMA资质的第三方检测机构出具的动力性能测试报告。报告中需明确标注实测最大功率值、额定转速下的有效输出功率曲线,以及在海拔2000米以上模拟环境中的功率衰减数据。此外,在出厂前组织专项抽检,通过便携式测功仪对样机进行现场实测,结合油门全开状态下的负载响应时间、温升曲线等动态参数综合评估其实际工作能力。所有测试过程均录像存档,形成可追溯的技术证据链,确保从理论参数到实物性能的一致性。 (2) 启动方式兼容性设计与电启动系统可靠性验证 针对野外灭火作业环境复杂、操作人员体力消耗大的现实情况,水泵配备电启动或手电双启动模式,提升应急响应速度与操作便捷性。其中电启动系统采用12V直流供电,内置高容量免维护蓄电池,支持连续五次以上冷启动尝试而不影响电压稳定性;手动拉绳启动则优化了反冲装置结构,降低初始拉力至45公斤以下,避免因频繁使用导致操作疲劳或机械损伤。两种启动方式之间设有智能互锁机制,防止误操作引发电机损坏或飞轮反转。为确保该功能符合实战需求,制定启动成功率测试标准:在-10℃低温环境下连续进行10次启动循环,每次间隔2分钟,记录成功次数与平均响应时间。测试结果纳入验收文档,并由第三方机构现场监督执行。同时,要求供应商提交启动系统电路原理图、继电器耐久性测试报告及拉绳组件疲劳寿命试验数据,证明其在累计500次启动后仍能保持98%以上的可靠率。所有电气接头均做防水处理,防护等级达到IP65,杜绝因潮湿、尘土侵入造成短路风险。 (3) 柱塞隔膜泵结构设计优势与高压工况适应性分析 选用柱塞隔膜泵作为核心增压部件,是基于其在超高压力输出和介质密封性方面的独特优势。相比离心泵或活塞泵,柱塞隔膜泵通过柔性隔膜将液压腔与介质腔完全隔离,从根本上杜绝润滑油污染水流的可能性,特别适合森林消防中对水质清洁度的要求。其工作原理为曲轴连杆驱动柱塞往复运动,推动液压油挤压隔膜变形,从而实现吸排水动作。这种间接传动方式有效缓解了直接摩擦带来的磨损问题,延长了核心部件使用寿命。在额定工作压力≥4.5MPa、最大扬程≥450m的严苛条件下,泵体内部承压结构采用高强度合金铸铁制造,关键密封件选用氟橡胶材料,具备优异的耐油、耐高温和抗老化性能。为验证其长期运行稳定性,安排为期72小时不间断满负荷运行测试,期间监测出口压力波动幅度、流量衰减率及温...
云南省森林消防总队重型水泵购置项目投标方案.docx
下载提示

1.本文档仅提供部分内容试读;

2.支付并下载文件,享受无限制查看;

3.本网站所提供的标准文本仅供个人学习、研究之用,未经授权,严禁复制、发行、汇编、翻译或网络传播等,侵权必究;

4.左侧添加客服微信获取帮助;

5.本文为word版本,可以直接复制编辑使用。


这个人很懒,什么都没留下
未认证用户 查看用户
该文档于 上传
×
精品标书制作
百人专家团队
擅长领域:
工程标 服务标 采购标
16852
已服务主
2892
中标量
1765
平台标师
扫码添加客服
客服二维码
咨询热线:192 3288 5147
公众号
微信客服
客服