文库 服务类投标方案 学校服务

铜仁市2025年基层农技推广骨干培训项目投标方案.docx

DOCX   392页   下载810   2025-08-31   浏览58   收藏27   点赞272   评分-   223992字   128.00

AI慧写标书

十分钟千页标书高效生成

温馨提示:当前文档最多只能预览 15 页,若文档总页数超出了 15 页,请下载原文档以浏览全部内容。
铜仁市2025年基层农技推广骨干培训项目投标方案.docx 第1页
铜仁市2025年基层农技推广骨干培训项目投标方案.docx 第2页
铜仁市2025年基层农技推广骨干培训项目投标方案.docx 第3页
铜仁市2025年基层农技推广骨干培训项目投标方案.docx 第4页
铜仁市2025年基层农技推广骨干培训项目投标方案.docx 第5页
铜仁市2025年基层农技推广骨干培训项目投标方案.docx 第6页
铜仁市2025年基层农技推广骨干培训项目投标方案.docx 第7页
铜仁市2025年基层农技推广骨干培训项目投标方案.docx 第8页
铜仁市2025年基层农技推广骨干培训项目投标方案.docx 第9页
铜仁市2025年基层农技推广骨干培训项目投标方案.docx 第10页
铜仁市2025年基层农技推广骨干培训项目投标方案.docx 第11页
铜仁市2025年基层农技推广骨干培训项目投标方案.docx 第12页
铜仁市2025年基层农技推广骨干培训项目投标方案.docx 第13页
铜仁市2025年基层农技推广骨干培训项目投标方案.docx 第14页
铜仁市2025年基层农技推广骨干培训项目投标方案.docx 第15页
剩余377页未读, 下载浏览全部

开通会员, 优惠多多

6重权益等你来

首次半价下载
折扣特惠
上传高收益
特权文档
AI慧写优惠
专属客服
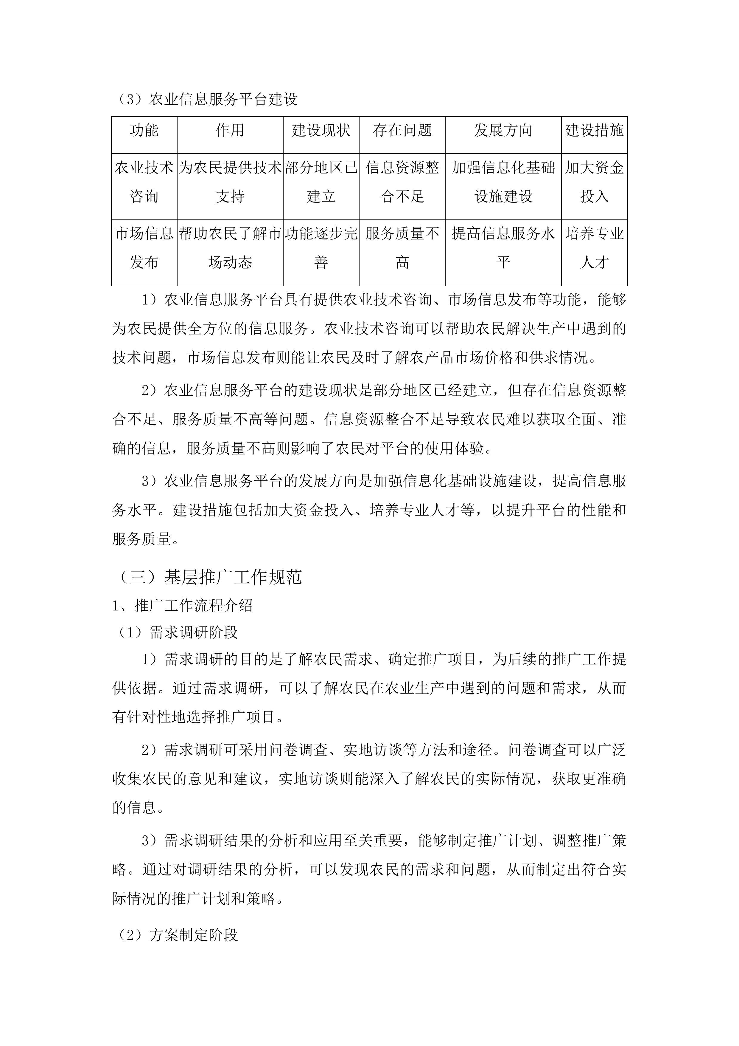
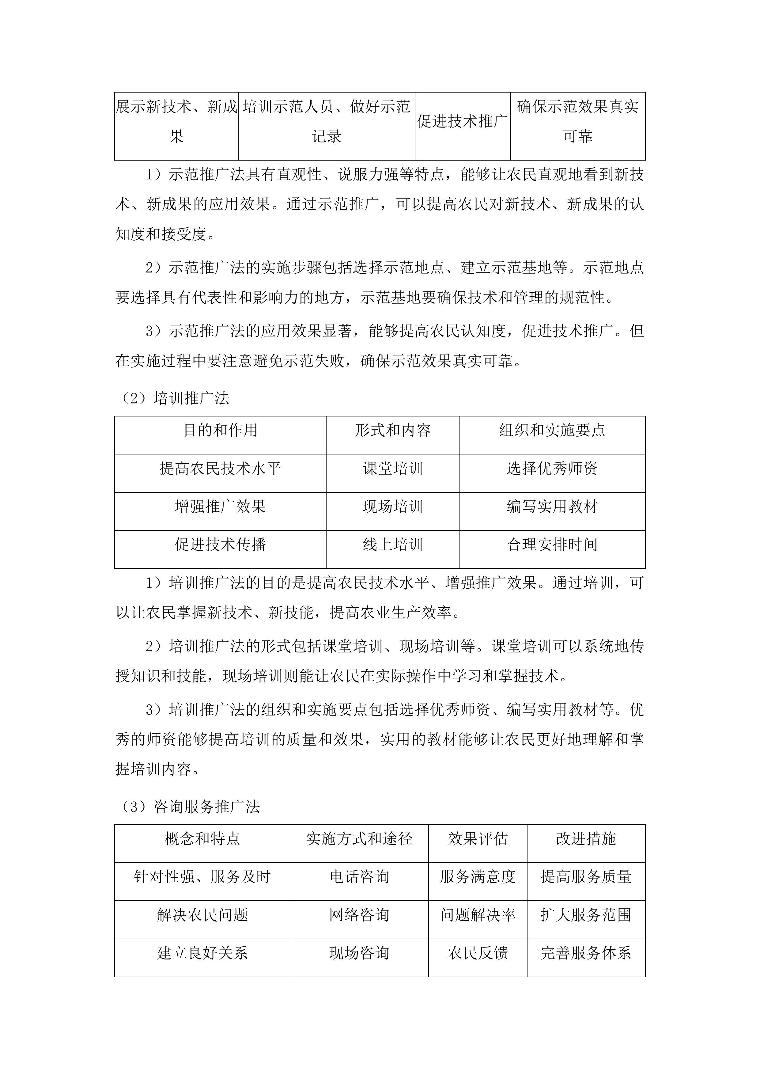
铜仁市2025年基层农技推广骨干培训项目投标方案 第一章 实施方案 4 第一节 培训内容设置 4 一、 综合素养课教学 4 二、 专业能力课教学 20 三、 能力拓展课教学 36 第二节 培训形式安排 57 一、 研讨型微课堂 57 二、 现场观摩实践 64 三、 小组互动教学 69 第三节 考核与评估机制 85 一、 理论知识测试 85 二、 实操技能评估 92 三、 学习成果综合评价 112 第四节 培训组织与实施流程 130 一、 前期准备工作 130 二、 教学组织实施 139 三、 培训总结归档 154 第二章 安全保障方案 175 第一节 课堂培训安全 175 一、 课堂秩序维护 175 二、 安全设施配置 189 三、 教学设备安全 197 第二节 食宿安全管理 214 一、 餐饮服务管控 214 二、 住宿安全保障 227 三、 夜间安全巡查 245 第三节 乘车安全管理 257 一、 承运车辆筛选 257 二、 乘车组织管理 262 三、 交通意外保障 270 第四节 实训安全管理 284 一、 实训前安全培训 284 二、 现场安全监督 304 三、 劳保用品配备 309 第五节 全程安全管理 326 一、 安全管理体系构建 326 二、 学员动态管理 347 三、 24小时应急保障 363 四、 意外保险覆盖 378 实施方案 培训内容设置 综合素养课教学 乡村振兴政策解读 乡村振兴战略目标 产业兴旺目标解读 1)乡村产业兴旺内涵丰富,包含农村一二三产业的融合发展,以及特色农业产业的培育。农村一二三产业融合发展能够拓展农业产业链,增加农产品附加值,提升农业综合效益。特色农业产业培育则能充分发挥当地资源优势,打造具有地域特色的农业品牌,提高农产品市场竞争力。 2)产业兴旺对乡村经济发展意义重大,可带动农民收入增加和农村就业岗位增多。通过发展产业,农民可以参与到农产品加工、销售等环节,获取更多的收入来源。同时,产业的发展也会吸引更多的劳动力回流农村,促进农村经济的繁荣。 3)实现产业兴旺可通过发展农产品加工业、乡村旅游等途径。发展农产品加工业能够延长农业产业链,提高农产品的附加值。乡村旅游则能将农业与旅游相结合,为游客提供体验农村生活的机会,促进农村经济的多元化发展。政府在政策上也会给予相应的支持,如提供财政补贴、税收优惠等。 农产品加工业 乡村旅游 生态宜居目标解读 1)生态宜居的乡村环境标准涵盖农村生态系统保护和环境污染治理等方面。农村生态系统保护包括保护农田、森林、水域等生态资源,维护生态平衡。环境污染治理则要加强对农村污水、垃圾、废气等的治理,改善农村环境质量。 2)生态宜居对乡村可持续发展至关重要,能够提升居民生活质量,保护自然资源。良好的生态环境可以为居民提供健康、舒适的生活空间,减少疾病的发生。同时,保护自然资源也有利于保障农业的可持续发展,为子孙后代留下宝贵的财富。 3)实现生态宜居可采取农村厕所革命、污水治理等具体措施。农村厕所革命能够改善农村卫生条件,减少疾病传播。污水治理则要建设污水处理设施,对农村生活污水进行有效处理。政府也会通过制定相关政策,引导和鼓励农民参与生态环境保护。 乡风文明目标解读 1)乡风文明的核心内容包括农村文化建设和社会风尚培育。农村文化建设要丰富农民的精神文化生活,传承和弘扬优秀的传统文化。社会风尚培育则要倡导文明、和谐、友善的社会风气,提高农民的道德素质。 2)乡风文明对乡村社会和谐稳定影响深远,能够增强村民凝聚力,促进邻里关系。良好的乡风文明可以营造和谐的社会氛围,减少矛盾和纠纷的发生。同时,也能增强村民的归属感和认同感,促进乡村社会的团结和稳定。 3)促进乡风文明建设可开展文化活动、树立道德模范等。开展文化活动可以丰富农民的业余生活,提高他们的文化素养。树立道德模范则能发挥榜样的力量,引导农民树立正确的价值观和行为准则。政府也会加大对农村文化建设的投入,支持乡风文明建设。 农村集体“三资”管理政策 资金管理政策要点 1)农村集体资金来源广泛,包括集体经营收入、财政补贴等。集体经营收入是农村集体经济组织通过开展生产经营活动所获得的收入,财政补贴则是政府为支持农村发展而给予的资金支持。明确资金的使用范围,能够确保资金合理使用,提高资金使用效率。 2)资金管理需遵循严格的制度和规范,包括财务审批和资金监管。财务审批要严格按照规定的程序进行,确保资金使用的合法性和合理性。资金监管则要加强对资金使用情况的监督检查,防止资金滥用和挪用。 3)资金管理政策对农村经济发展起到保障作用,可防止资金滥用,提高资金使用效率。通过合理的资金管理,能够确保农村集体资金安全、有效使用,为农村经济发展提供有力的支持。同时,也能增强农民对农村集体经济组织的信任,促进农村经济的健康发展。 资产管理政策要点 1)农村集体资产分类多样,有固定资产和流动资产等。固定资产包括房屋、机械设备等,流动资产包括现金、存货等。准确评估农村集体资产的价值,能够为资产管理提供依据,确保资产的保值增值。 2)资产管理要采取有效的措施和遵循相关政策要求,包括资产登记、清查、处置等。资产登记要及时、准确地记录资产的信息,便于管理和监督。资产清查要定期对资产进行盘点,确保资产的安全和完整。资产处置要按照规定的程序进行,防止资产流失。 3)资产管理政策对农村集体资产保值增值意义重大,可防止资产流失,提高资产运营效益。通过科学的资产管理,能够优化资产配置,提高资产的使用效率,为农村集体经济发展创造更多的财富。 资源管理政策要点 1)农村集体资源类型丰富,如土地资源、水资源等。合理开发利用这些资源,要遵循一定的原则,如可持续发展原则、生态保护原则等。在开发利用过程中,要充分考虑资源的承载能力,避免过度开发和破坏。 2)资源管理有明确的政策导向和监管机制,涉及资源承包、流转等方面。政策导向要鼓励农民合理利用资源,提高资源利用效率。监管机制要加强对资源开发利用的监督检查,确保资源的合法、合规使用。 3)资源管理政策对农村生态环境保护和可持续发展作用显著,能合理开发资源,保护生态环境。通过科学的资源管理,能够实现资源的可持续利用,保护农村生态环境,为农村经济社会的可持续发展奠定基础。 乡村振兴扶持措施 财政扶持政策解读 资金投入方向 重点领域 申请条件 使用要求 推动作用 农业基础设施建设 农田水利、道路等 符合相关规划和标准 专款专用,按进度拨付 改善农村生产条件 产业发展 特色农业、农产品加工等 有可行的项目方案 用于项目建设和运营 促进产业升级 农村公共服务 教育、医疗、文化等 满足当地需求 提高服务质量 提升农村生活水平 1)财政对乡村振兴的资金投入主要集中在农业基础设施建设、产业发展等重点领域。农业基础设施建设是农业发展的基础,能够提高农业生产效率。产业发展则是乡村振兴的关键,能够带动农村经济增长。 2)财政扶持资金的申请需要符合一定的条件,如项目符合相关规划和标准,有可行的项目方案等。使用要求严格,必须专款专用,按进度拨付。这样可以确保资金的合理使用,提高资金使用效益。 3)财政扶持政策对乡村振兴起到推动作用,能够改善农村生产生活条件,促进产业升级。通过加大对农村的资金投入,能够完善农村基础设施,提高农村公共服务水平,为乡村振兴提供有力的支持。 金融扶持政策解读 1)金融机构对乡村振兴提供信贷支持政策,包括农村小额信贷、农业产业化贷款等。农村小额信贷能够满足农民的小额资金需求,支持农民开展生产经营活动。农业产业化贷款则为农业企业提供资金支持,促进农业产业化发展。 2)金融服务创新模式不断涌现,如农村金融科技应用、农业保险等。农村金融科技应用可以提高金融服务的效率和便捷性,农业保险则能降低农业经营风险,保障农民的利益。 3)金融扶持政策对农村经济发展促进作用明显,能够解决农民融资难问题,降低农业经营风险。通过提供多样化的金融服务,能够满足农村不同主体的金融需求,推动农村经济的发展。 人才扶持政策解读 政策措施 途径和方法 关键作用 人才引进补贴 招聘高层次人才 提升农村科技水平 创业扶持 提供创业资金和场地 推动产业创新发展 职业技能培训 开展各类培训课程 提高农民技术水平 学历教育 鼓励农民接受学历教育 培养高素质人才 1)吸引人才投身乡村振兴的政策措施包括人才引进补贴、创业扶持等。人才引进补贴可以吸引高层次人才到农村工作,创业扶持则能为创业者提供资金和场地支持,激发他们的创业热情。 2)培养农村本土人才的途径和方法有开展职业技能培训、学历教育等。职业技能培训能够提高农民的技术水平,增强他们的就业能力。学历教育则能培养高素质的农村人才,为乡村振兴提供智力支持。 3)人才扶持政策对乡村振兴起到关键作用,能够提升农村科技水平,推动产业创新发展。人才是乡村振兴的核心力量,通过吸引和培养人才,能够为乡村振兴注入新的活力。 农业科技发展趋势 智慧农业应用前景 精准农业技术发展 1)精准农业融合了卫星遥感、地理信息系统等技术手段,旨在实现农业生产的精细化管理。卫星遥感可以实时获取农田的图像和数据,地理信息系统则能对这些数据进行分析和处理,为农业生产提供决策支持。 2)精准农业技术在农业生产中的应用效果显著,能够提高作物产量、降低生产成本。通过精准施肥、灌溉等措施,可以根据农田的实际情况进行精准作业,减少资源浪费,提高生产效率。 3)精准农业技术的发展面临着技术普及和数据安全等挑战。技术普及需要加强农民的培训和教育,提高他们对精准农业技术的认识和应用能力。数据安全则要加强对农业数据的保护,防止数据泄露和滥用。 农业物联网应用现状 1)农业物联网由传感器、网络通信、数据处理等部分组成,能够实现农业生产的智能化监控和管理。传感器可以实时监测农田的土壤湿度、温度、光照等环境参数,网络通信则能将这些数据传输到数据处理中心,进行分析和处理。 2)农业物联网在农业生产各环节的应用案例丰富,如智能灌溉、农产品质量追溯等。智能灌溉可以根据农田的土壤湿度自动调节灌溉量,提高水资源利用效率。农产品质量追溯则能让消费者了解农产品的生产过程和质量安全情况,增强消费者的信任。 3)农业物联网应用对农业现代化的推动作用明显,能够提高生产效率、保障农产品质量。通过智能化的管理和监控,可以及时发现和解决农业生产中的问题,提高农产品的产量和质量。 智能农机装备发展 1)智能农机装备类型多样,包括无人驾驶拖拉机、智能收割机械等,具有高精度、高效率等功能特点。无人驾驶拖拉机可以实现自动导航和作业,提高作业精度和效率。智能收割机械则能根据作物的生长情况进行自动收割,减少人工劳动强度。 2)智能农机装备在农业生产中的应用优势显著,能够提高作业精度、降低劳动强度。通过智能化的控制和操作,可以减少人为因素的影响,提高作业质量和效率。同时,也能降低农民的劳动强度,改善农民的工作环境。 3)智能农机装备的发展面临着技术创新和市场推广等问题。技术创新需要加大研发投入,提高智能农机装备的性能和可靠性。市场推广则要加强宣传和培训,提高农民对智能农机装备的认识和接受度。 农业生物技术进展 基因编辑技术应用 1)基因编辑技术如CRISPR/Cas9技术,通过对生物体基因组的特定片段进行编辑,实现对基因功能的调控。该技术具有精准、高效等特点,为农业育种带来了新的机遇。 2)基因编辑技术在农业育种中的应用前景广阔,能够培育出高产、优质、抗逆的农作物品种。通过对作物基因的编辑,可以提高作物的产量和品质,增强作物的抗病虫害能力和适应环境的能力。 3)基因编辑技术应用面临着伦理和法律等问题,如生物安全、知识产权等。生物安全需要加强对基因编辑作物的监管,防止其对生态环境和人类健康造成危害。知识产权则要明确基因编辑技术的归属和使用范围,保护创新者的权益。 生物肥料与农药研发 1)生物肥料和生物农药具有环保、高效、安全等特点,是农业可持续发展的重要保障。生物肥料可以改善土壤结构,提高土壤肥力,减少化学肥料的使用。生物农药则能有效防治病虫害,降低化学农药对环境的污染。 2)生物肥料和生物农药的研发进展迅速,微生物肥料、植物源农药等产品不断涌现。微生物肥料可以通过微生物的代谢活动,为作物提供养分和生长调节物质。植物源农药则是从植物中提取的天然活性成分,对病虫害具有良好的防治效果。 3)生物肥料和生物农药对农业可持续发展的作用显著,能够减少化学农药使用,保护生态环境。通过推广使用生物肥料和生物农药,可以降低农业面源污染,保护生态环境,实现农业的可持续发展。 细胞工程技术在农业中的应用 技术内容 应用效果 发展趋势和前景 植物组织培养 快速繁殖优良品种 培育转基因植物 体细胞杂交 克服远缘杂交不亲和 生产生物制品 1)细胞工程技术包括植物组织培养、体细胞杂交等内容,能够实现植物的快速繁殖和品种改良。植物组织培养可以在短时间内大量繁殖优良品种,体细胞杂交则能克服远缘杂交不亲和的障碍,创造新的物种。 2)细胞工程技术在农业种苗繁育、品种改良等方面的应用效果显著,能够快速繁殖优良品种,克服远缘杂交不亲和。通过细胞工程技术,可以提高种苗的繁殖速度和质量,培育出具有优良性状的新品种。 3)细胞工程技术的发展趋势和应用前景广阔,如培育转基因植物、生产生物制品等。转基因植物可以具有抗病虫害、耐逆境等优良性状,生物制品则可以为农业生产提供新的产品和服务。 农业信息化发展趋势 农业大数据应用 1)农业大数据涵盖了农业生产数据、市场数据等多个方面,能够为农业生产决策提供有力支持。农业生产数据包括作物生长数据、气象数据等,市场数据则包括农产品价格、销售数据等。 2)农业大数据在农业生产决策、农产品市场预测等方面的应用价值巨大,能够优化种植方案,合理安排生产。通过对农业大数据的分析和挖掘,可以了解市场需求和作物生长情况,为农业生产提供科学的决策依据。 3)农业大数据应用面临着数据采集、存储、分析等挑战。数据采集需要建立完善的农业数据采集体系,确保数据的准确性和及时性。数据存储则要选择合适的存储方式,保证数据的安全和可靠性。数据分析需要运用先进的数据分析技术,挖掘数据背后的价值。 农业电子商务发展 1)农业电子商务具有农产品网上销售、农业生产资料网购等模式,能够打破传统农业销售的地域限制。农产品网上销售可以让农产品直接面向消费者,减少中间环节,提高农民的收入。农业生产资料网购则能为农民提供便捷的购物渠道,降低采购成本。 2)农业电子商务的发展现状良好,农村电商市场规模不断扩大,电商扶贫成效显著。随着互联网技术的普及和农村物流体系的完善,越来越多的农民开始参与到农业电子商务中来。 3)农业电子商务对农业产业升级和农民增收的作用明显,能够拓宽销售渠道,降低交易成本。通过农业电子商务,农产品可以更好地走向市场,提高农产品的市场竞争力,促进农业产业升级。 农业信息服务平台建设 功能 作用 建设现状 存在问题 发展方向 建设措施 农业技术咨询 为农民提供技术支持 部分地区已建立 信息资源整合不足 加强信息化基础设施建设 加大资金投入 市场信息发布 帮助农民了解市场动态 功能逐步完善 服务质量不高 提高信息服务水平 培养专业人才 1)农业信息服务平台具有提供农业技术咨询、市场信息发布等功能,能够为农民提供全方位的信息服务。农业技术咨询可以帮助农民解决生产中遇到的技术问题,市场信息发布则能让农民及时了解农产品市场价格和供求情况。 2)农业信息服务平台的建设现状是部分地区已经建立,但存在信息资源整合不足、服务质量不高等问题。信息资源整合不足导致农民难以获取全面、准确的信息,服务质量不高则影响了农民对平台的使用体验。 3)农业信息服务平台的发展方向是加强信息化基础设施建设,提高信息服务水平。建设措施包括加大资金投入、培养专业人才等,以提升平台的性能和服务质量。 基层推广工作规范 推广工作流程介绍 需求调研阶段 1)需求调研的目的是了解农民需求、确定推广项目,为后续的推广工作提供依据。通过需求调研,可以了解农民在农业生产中遇到的问题和需求,从而有针对性地选择推广项目。 2)需求调研可采用问卷调查、实地访谈等方法和途径。问卷调查可以广泛收集农民的意见和建议,实地访谈则能深入了解农民的实际情况,获取更准确的信息。 3)需求调研结果的分析和应用至关重要,能够制定推广计划、调整推广策略。通过对调研结果的分析,可以发现农民的需求和问题,从而制定出符合实际情况的推广计划和策略。 方案制定阶段 1)推广方案制定需遵循科学性、实用性、可行性等原则,确保方案能够有效实施。科学性要求方案基于科学的理论和方法,实用性则要考虑农民的实际需求和接受能力,可行性要保证方案在实际操作中能够顺利实施。 2)推广方案的主要内容包括推广目标、推广内容、推广方法等。推广目标要明确、具体,推广内容要具有针对性和实用性,推广方法要灵活多样,适合不同的推广对象和场景。 3)推广方案的评估和优化方法包括专家论证、试点试验等。专家论证可以邀请相关领域的专家对方案进行评估和指导,试点试验则能在小范围内对方案进行实践检验,发现问题并及时进行优化。 组织实施阶段 步骤 要求 协调管理方法 可能遇到的问题 解决措施 人员安排 明确职责分工 沟通协调 农民参与度不高 加强宣传动员 物资准备 确保物资充足 监督检查 技术难题 寻求专家支持 时间进度 合理安排进度 及时调整 资金不足 争取资金支持 1)组织实施推广方案需做好人员安排、物资准备、时间进度等方面的工作。人员安排要明确各成员的职责和分工,物资准备要确保所需物资的充足和质量,时间进度要合理安排,确保推广工作按时完成。 2)组织实施过程中的协调和管理方法包括沟通协调、监督检查等。沟通协调可以及时解决工作中出现的问题和矛盾,监督检查则能确保推广工作按照方案要求进行。 3)组织实施过程中可能遇到农民参与度不高、技术难题等问题。解决措施包括加强宣传动员、寻求专家支持等,以确保推广工作的顺利进行。 推广方法与技巧 示范推广法 原理和特点 实施步骤和要点 应用效果 注意事项 直观性、说服力强 选择示范地点、建立示范基地 提高农民认知度 避免示范失败 展示新技术、新成果 培训示范人员、做好示范记录 促进技术推广 确保示范效果真实可靠 1)示范推广法具有直观性、说服力强等特点,能够让农民直观地看到新技术、新成果的应用效果。通过示范推广,可以提高农民对新技术、新成果的认知度和接受度。 2)示范推广法的实施步骤包括选择示范地点、建立示范基地等。示范地点要选择具有代表性和影响力的地方,示范基地要确保技术和管理的规范性。 3)示范推广法的应用效果显著,能够提高农民认知度,促进技术推广。但在实施过程中要注意避免示范失败,确保示范效果真实可靠。 培训推广法 目的和作用 形式和内容 组织和实施要点 提高农民技术水平 课堂培训 选择优秀师资 增强推广效果 现场培训 编写实用教材 促进技术传播 线上培训 合理安排时间 1)培训推广法的目的是提高农民技术水平、增强推广效果。通过培训,可以让农民掌握新技术、新技能,提高农业生产效率。 2)培训推广法的形式包括课堂培训、现场培训等。课堂培训可以系统地传授知识和技能,现场培训则能让农民在实际操作中学习和掌握技术。 3)培训推广法的组织和实施要点包括选择优秀师资、编写实用教材等。优秀的师资能够提高培训的质量和效果,实用的教材能够让农民更好地理解和掌握培训内容。 咨询服务推广法 概念和特点 实施方式和途径 效果评估 改进措施 针对性强、服务及时 电话咨询 服务满意度 提高服务质量 解决农民问题 网络咨询 问题解决率 扩大服务范围 建立良好关系 现场咨询 农民反馈 完善服务体系 1)咨询服务推广法具有针对性强、服务及时等特点,能够为农民提供个性化的服务。通过咨询服务,可以及时解决农民在农业生产中遇到的问题。 2)咨询服务推广法的实施方式包括电话咨询、网络咨询等。电话咨询可以及时回应农民的问题,网络咨询则能提供更便捷的服务。 3)咨询服务推广法的效果评估包括服务满意度、问题解决率等指标。改进措施包括提高服务质量、扩大服务范围等,以提高咨询服务的效果。 推广工作质量控制 质量控制标准制定 制定原则和依据 主要内容 实施和监督方法 科学性 推广项目完成情况 定期检查 合理性 推广效果评估 考核评价 可操作性 农民满意度 反馈改进 1)推广工作质量控制标准的制定要遵循科学性、合理性、可操作性等原则。科学性要求标准基于科学的理论和方法,合理性要考虑实际情况和可实现性,可操作性要确保标准能够在实际工作中得到有效实施。 2)推广工作质量控制标准的主要内容包括推广项目完成情况、推广效果评估等。推广项目完成情况要考核项目的进度和质量,推广效果评估要评价项目对农民和农业发展的实际影响。 3)推广工作质量控制标准的实施和监督方法包括定期检查、考核评价等。定期检查可以及时发现问题并进行整改,考核评价则能对推广工作进行全面、客观的评价。 质量问题处理机制 1)质量问题处理机制的建立和完善包括问题发现、原因分析、解决方案制定等环节。问题发现要及时、准确,原因分析要深入、全面,解决方案制定要可行、有效。 2)质量问题处理的程序和方法包括及时反馈、限期整改等。及时反馈可以让相关人员及时了解问题的情况,限期整改则能确保问题得到及时解决。 3)质量问题处理机制的效果评估和改进措施包括提高处理效率、避免问题复发等。通过不断改进质量问题处理机制,可以提高推广工作的质量和效率。 推广工作绩效评估 目的和意义 指标和方法 结果应用和反馈 总结经验 经济效益 奖励优秀 改进工作 社会效益 惩罚落后 提高质量 生态效益 调整策略 1)推广工作绩效评估的目的是总结经验、改进工作。通过绩效评估,可以发现推广工作中的优点和不足,为今后的工作提供参考。 2)推广工作绩效评估的指标包括经济效益、社会效益、生态效益等。经济效益要考核推广项目对农民收入和农业经济的贡献,社会效益要评价项目对农村社会发展的影响,生态效益要考虑项目对生态环境的保护和改善。 3)推广工作绩效评估结果的应用和反馈包括奖励优秀、惩罚落后等。通过合理的应用和反馈,可以激励推广人员的积极性和创造性,提高推广工作的质量和效率。 职业道德素养培育 农业推广人员职业道德规范 敬业奉献精神 重要性 具体表现 培养方法和途径 提高工作效率 热爱农业推广事业 加强职业教育 保障推广效果 全身心投入工作 树立榜样 推动农业发展 无私奉献 开展实践活动 1)敬业奉献精神对农业推广工作至关重要,能够提高工作效率,保障推广效果。具有敬业奉献精神的推广人员会更加认真负责地对待工作,积极主动地解决问题,从而提高工作效率和推广效果。 2)敬业奉献精神的具体表现包括热爱农业推广事业、全身心投入工作等。热爱农业推广事业是敬业奉献的基础,只有真正热爱这份工作,才能全身心地投入其中。 3)培养敬业奉献精神可通过加强职业教育、树立榜样等方法和途径。职业教育可以让推广人员了解农业推广工作的重要性和意义,树立正确的职业价值观。榜样的力量是无穷的,树立优秀的榜样可以激励推广人员向他们学习。 诚实守信原则 1)诚实守信原则在农业推广工作中体现在真实宣传推广技术、信守承诺等方面。真实宣传推广技术可以让农民了解技术的实际效果和适用范围,避免误导农民。信守承诺则能增强农民对推广人员的信任。 2)诚实守信原则对农业推广人员形象和信誉影响深远,能够赢得农民信任,提高行业声誉。农民只有信任推广人员,才会愿意接受他们推广的技术和项目。良好的行业声誉也能为农业推广工作创造更好的发展环境。 3)遵守诚实守信原则要求推广人员不虚假宣传、不欺诈农民。虚假宣传和欺诈行为不仅会损害农民的利益,也会破坏农业推广行业的形象。推广人员要始终坚持诚实守信的原则,为农民提供真实、可靠的服务。 服务农民意识 1)服务农民意识是农业推广人员的基本职责,要满足农民需求、解决农民问题。农业推广工作的目的就是为了帮助农民提高农业生产水平,增加收入。推广人员要始终把农民的需求放在首位,积极为农民提供服务。 2)服务农民意识的具体内涵包括关心农民疾苦、为农民提供优质服务等。关心农民疾苦可以让推广人员更好地了解农民的实际情况,为他们提供更有针对性的服务。优质的服务可以提高农民的满意度和信任度。 3)培养服务农民意识可通过加强与农民沟通、了解农民需求等方法和措施。加强与农民的沟通可以建立良好的关系,了解他们的需求和问题。了解农民需求则能为推广工作提供方向,提高服务的质量和效果。 职业操守与行为准则 遵守法律法规 重要性 法律法规和政策规定 具体要求 保障推广工作合法合规 种子法 严格遵守种子生产、经营规定 维护农民权益 农药管理条例 规范农药使用和销售 促进农业健康发展 农业技术推广法 依法开展推广工作 1)遵守法律法规是农业推广人员的基本要求,能够保障推广工作合法合规,维护农民权益。法律法规是农业推广工作的行为准则,推广人员必须严格遵守,确保工作的合法性和规范性。 2)农业推广人员在工作中应遵守种子法、农药管理条例等法律法规和政策规定。这些法律法规对农业生产的各个环节都做出了明确的规定,推广人员要熟悉并遵守这些规定。 3)遵守法律法规要求推广人员严格按照规定开展工作,不违法违规操作。同时,要加强对法律法规的学习和宣传,提高农民的法律意识。 保守工作秘密 1)保守工作秘密对保护农民隐私、维护行业利益至关重要。农民的个人信息和推广项目数据等都属于工作秘密,一旦泄露可能会给农民带来不必要的麻烦和损失。 2)保守工作秘密的具体范围包括农民个人信息、推广项目数据等。推广人员要严格保密这些信息,不得随意泄露。 3)保守工作秘密可通过签订保密协议、加强信息管理等方法和措施。签订保密协议可以明确保密责任和义务,加强信息管理可以确保信息的安全存储和使用。 抵制不正当竞争 重要性 不正当竞争行为表现形式 抵制方法 维护市场秩序 恶意诋毁竞争对手 加强自律 促进公平竞争 虚假宣传 举报违法行为 保障行业健康发展 低价倾销 倡导诚信经营 1)抵制不正当竞争是农业推广行业健康发展的保障,能够维护市场秩序,促进公平竞争。不正当竞争行为会破坏市场的正常秩序,影响行业的健康发展。 2)不正当竞争行为包括恶意诋毁竞争对手、虚假宣传等。这些行为不仅损害了竞争对手的利益,也欺骗了农民,影响了农业推广工作的效果。 3)农业推广人员应加强自律,举报违法行为,抵制不正当竞争行为。加强自律可以提高自身的道德素质和职业操守,举报违法行为可以维护市场的公平正义。 团队合作与沟通能力培养 团队合作意识 1)团队合作意识对农业推广工作至关重要,能够提高工作效率,实现资源共享。在农业推广工作中,涉及到多个环节和领域,需要团队成员之间的密切配合和协作。 2)团队合作意识的具体表现包括相互协作、相互支持等。团队成员之间要相互信任、相互理解,共同为实现推广目标而努力。 3)培养团队合作意识可通过开展团队活动、加强沟通交流等方法和途径。团队活动可以增强团队成员之间的感情和信任,沟通交流可以及时解决工作中出现的问题和矛盾。 有效沟通技巧 1)有效沟通技巧在农业推广工作中应用广泛,包括与农民沟通、与同事沟通等。与农民沟通可以了解他们的需求和问题,与同事沟通可以协调工作,提高工作效率。 2)有效沟通技巧的主要内容包括倾听技巧、表达技巧等。倾听技巧可以让对方感受到被尊重和理解,表达技巧则能准确地传达自己的意思。 3)提高有效沟通技巧可通过参加培训、实践锻炼等方法和措施。培训可以系统地学习沟通技巧,实践锻炼则能在实际工作中不断提高沟通能力。 冲突解决能力 重要性 常见冲突类型和原因 解决方法和策略 避免矛盾激化 利益冲突 协商解决 维护团队和谐 意见分歧 调解解决 保障工作顺利开展 沟通不畅 加强沟通 1)冲突解决能力对团队合作和工作顺利开展至关重要,能够避免矛盾激化,维护团队和谐。在团队工作中,难免会出现一些冲突和矛盾,如果不能及时解决,会影响团队的凝聚力和工作效率。 2)团队中常见的冲突类型包括利益冲突、意见分歧等。利益冲突可能是由于资源分配不均、目标不一致等原因引起的,意见分歧则可能是由于观点不同、信息不对称等原因造成的。 3)解决冲突可采用协商解决、调解解决等方法和策略。协商解决可以让双方在平等、自愿的基础上达成共识,调解解决则可以借助第三方的力量来解决冲突。 专业能力课教学 粮油生产技术集成 粮油种植技术要点 选种与播种技巧 ①讲解如何根据当地气候、土壤条件选择适宜的粮油品种,需综合考虑品种的适应性、抗逆性等因素。比如,当地气候较为干旱,应选择耐旱性强的品种;土壤肥力较低,则要挑选耐瘠薄的品种。 ②介绍播种时间、播种深度、播种密度等关键技术参数,这些参数对粮油作物的生长和产量至关重要。适宜的播种时间能保证作物在最佳的生长环境中发育,合适的播种深度和密度有助于作物充分利用养分和空间。 ③传授种子处理方法,如浸种、拌种等,以提高种子发芽率和抗病虫害能力。浸种可以使种子吸收足够的水分,促进发芽;拌种则能在种子表面形成一层保护膜,防止病虫害的侵害。 施肥与灌溉管理 ①介绍粮油作物不同生长阶段的施肥需求和施肥方法,不同生长阶段的作物对养分的需求各异。例如,在苗期,作物需要较多的氮肥来促进茎叶生长;在花期和果期,则需要增加磷、钾肥的施用量,以提高结实率和果实品质。 ②讲解如何根据土壤肥力和作物生长情况进行合理施肥,避免浪费和环境污染。通过土壤检测,了解土壤中各种养分的含量,然后根据作物的需求进行精准施肥。同时,要注意施肥的时间和方式,避免肥料的流失和挥发。 ③传授灌溉技术,包括灌溉时间、灌溉量和灌溉方式的选择,以提高水资源利用效率。根据作物的需水规律和土壤墒情,合理确定灌溉时间和灌溉量。采用滴灌、喷灌等节水灌溉方式,能够减少水分的蒸发和渗漏,提高水资源的利用效率。 病虫害防治策略 ①识别常见的粮油作物病虫害,如稻瘟病、小麦锈病、玉米螟等,准确识别病虫害是有效防治的前提。通过观察作物的症状、形态特征等,判断病虫害的种类。 ②介绍综合防治方法,包括农业防治、生物防治、物理防治和化学防治等。农业防治主要通过合理轮作、深耕细作等措施,改善作物的生长环境,增强作物的抵抗力;生物防治则利用天敌、微生物等控制病虫害的发生;物理防治采用诱捕、隔离等方法,减少病虫害的侵害;化学防治则在必要时使用农药进行防治。 ③传授农药的正确使用方法和安全注意事项,以确保防治效果和农产品质量安全。严格按照农药的使用说明进行操作,控制用药剂量和用药时间,避免农药残留对农产品质量和环境造成危害。 粮油田间管理策略 中耕除草技术 ①介绍中耕除草的作用和时机,以及不同中耕除草方法的优缺点。中耕除草可以疏松土壤、增加土壤透气性,促进作物根系的生长,同时还能减少杂草与作物争夺养分和水分。不同的中耕除草方法适用于不同的土壤条件和作物生长阶段。 ②传授手工除草和机械除草的操作技巧,以及如何选择合适的除草工具。手工除草适用于小面积的农田,操作灵活,但效率较低;机械除草则适用于大面积的农田,效率高,但需要注意操作安全。选择合适的除草工具可以提高除草效果和工作效率。 ③讲解化学除草的注意事项,包括除草剂的选择、使用剂量和使用方法,以避免对作物造成伤害。根据杂草的种类和生长情况,选择合适的除草剂,并严格按照使用说明进行操作,控制用药剂量和用药时间,避免除草剂对作物产生药害。 植株调整方法 ①介绍粮油作物植株调整的目的和方法,如整枝、打杈、摘心等。植株调整可以控制作物的生长形态,改善通风透光条件,提高作物的光合作用效率,从而增加产量和品质。 ②讲解如何根据作物生长情况和栽培目的进行合理的植株调整,以提高作物产量和品质。不同的作物和栽培目的需要采用不同的植株调整方法。例如,对于一些需要高产的作物,可以适当增加植株的分枝和叶片数量;对于一些需要品质的作物,则可以控制植株的生长,减少无效分枝和叶片。 ③传授植株调整的操作技巧和注意事项,以避免对作物造成损伤。在进行植株调整时,要使用锋利的工具,避免损伤作物的茎、叶和花。同时,要注意操作时间和操作方法,避免在高温、高湿或雨天进行操作,以免引起病害的发生。 灾害应对措施 ①分析常见的粮油作物灾害,如旱灾、水灾、风灾、雹灾等,并介绍相应的应对措施。不同的灾害对作物的影响不同,需要采取不同的应对措施。例如,对于旱灾,可以采取灌溉、覆盖等措施,减少水分蒸发;对于水灾,则需要及时排水,降低土壤湿度。 ②传授灾害预警和应急处理方法,以减少灾害损失。建立灾害预警机制,及时获取灾害信息,并采取相应的应急处理措施。例如,在灾害来临前,及时加固农田设施,抢收成熟的作物;在灾害发生后,及时清理受灾作物,进行补种或改种。 ③讲解灾后恢复生产的技术措施,如补种、改种、施肥等,以尽快恢复作物生长。灾后要及时对农田进行清理和整理,补充养分和水分,促进作物的生长恢复。同时,要根据灾害的影响程度和市场需求,选择合适的作物进行补种或改种。 粮油收获与储存技术 收获时机判断 ①介绍不同粮油作物的收获时机判断方法,如外观特征、生理指标等。不同的粮油作物有不同的收获时机判断方法。例如,对于水稻,当谷粒变黄、穗轴基部变干时,即为收获适期;对于小麦,当麦穗变黄、麦粒变硬时,即可收获。 ②讲解如何根据天气情况和市场需求选择最佳收获时间,以确保粮油品质和产量。天气情况对收获时间有重要影响,如在雨天或潮湿的天气下收获,容易导致粮油发霉变质。同时,要根据市场需求,选择合适的收获时间,以获得更好的经济效益。 ③传授收获前的准备工作,如清理收获场地、检查收获设备等。收获前要清理收获场地,确保场地干净、干燥、通风良好;检查收获设备,确保设备正常运行,避免在收获过程中出现故障。 收获方式选择 ①介绍不同粮油作物的收获方式,如手工收获、机械收获等,并分析其优缺点。手工收获适用于小面积的农田,操作灵活,但效率较低;机械收获则适用于大面积的农田,效率高,但需要一定的设备和技术支持。 ②讲解如何根据作物种植面积、地形条件和经济实力选择合适的收获方式。根据作物种植面积的大小、地形条件的复杂程度和经济实力的强弱,选择合适的收获方式。例如,对于大面积的平原农田,可以选择机械收获;对于山区或小块农田,则可以选择手工收获。 ③传授收获过程中的注意事项,如避免损伤作物、减少损失等。在收获过程中,要注意避免损伤作物的茎、叶和穗,减少粮食的损失。同时,要及时清理收获后的残留物,保持农田的整洁。 储存条件控制 ①介绍粮油储存的基本要求,如温度、湿度、通风等。适宜的储存条件可以保证粮油的质量和安全。一般来说,粮油储存的温度应控制在10℃-20℃之间,湿度应控制在60%-70%之间,同时要保持良好的通风条件。 ②讲解如何根据粮油品种和储存时间选择合适的储存方式和储存设备。不同的粮油品种和储存时间需要采用不同的储存方式和储存设备。例如,对于短期储存的粮油,可以采用散装储存的方式;对于长期储存的粮油,则需要采用密封储存的方式,并使用专业的储存设备。 ③传授储存过程中的防虫、防霉、防鼠等措施,以确保粮油质量安全。在储存过程中,要定期检查粮油的质量状况,及时发现和处理虫害、霉变等问题。同时,要采取防虫、防霉、防鼠等措施,如使用防虫剂、防霉剂、防鼠板等。 农业机械化操作规范 农业机械安全操作 操作前检查要点 ①检查发动机、变速器、制动器等关键部件的工作状态,确保发动机能够正常启动和运行,变速器换挡顺畅,制动器灵敏可靠。 ②检查轮胎气压、链条张紧度等是否符合要求,合适的轮胎气压和链条张紧度可以保证农业机械的正常行驶和作业效率。 ③检查燃油、润滑油、冷却液等液位是否正常,及时添加或更换不足的液体,以保证发动机和其他部件的正常工作。 操作中安全注意 注意事项 具体内容 遵守规程 严格按照操作规程进行操作,不得违规操作,如超速行驶、超载作业等。 观察运行 注意观察机械的运行情况,包括发动机的声音、温度,机械的振动等,及时发现异常并处理。 恶劣天气 避免在恶劣天气和复杂地形条件下操作农业机械,如暴雨、大风、冰雪等天气,以及泥泞、陡坡等地形。 人员安全 操作农业机械时,要确保操作人员和周围人员的安全,不得在机械运行时进行维修、保养等操作。 防火防爆 农业机械在运行过程中会产生高温和火花,要注意防火防爆,不得在易燃、易爆物品附近操作农业机械。 事故应急处理方法 ①发生火灾时,立即停止机械运行,使用灭火器灭火。在灭火时,要选择合适的灭火器,并按照正确的方法进行操作。 ②发生触电事故时,立即切断电源,进行急救。如果触电者呼吸、心跳停止,要立即进行心肺复苏术。 ③发生机械故障时,及时停机检查,排除故障。在排除故障时,要遵循正确的操作方法,避免造成更大的损失。 常见农业机械操作 拖拉机操作技巧 ①介绍拖拉机的启动、行驶、换挡、转向等基本操作方法,让学员掌握正确的操作技巧,确保拖拉机的安全运行。 ②讲解拖拉机的牵引作业和悬挂作业的操作要点,如牵引农具的连接、调整,悬挂农具的升降、倾斜等。 ③传授拖拉机的维护保养知识,如定期更换机油、滤清器等,保持拖拉机的良好性能。 收割机操作规范 操作流程 具体内容 调试 在收割前,对收割机进行调试,包括切割装置的高度、速度,脱粒装置的间隙等。 启动 按照正确的启动方法启动收割机,注意观察发动机的运行情况。 收割 根据作物的生长情况和地形条件,选择合适的收割速度和方向,确保收割质量。 卸粮 当粮箱装满后,及时进行卸粮操作,注意卸粮的安全。 故障排除 了解收割机常见的故障类型和排除方法,如堵塞、皮带断裂等。 插秧机操作要点 ①介绍插秧机的安装、调试、插秧等操作步骤,确保插秧机能够正常工作,提高插秧效率和质量。 ②讲解插秧机的株距、行距、深度等参数的调整方法,根据不同的作物和种植要求,调整合适的参数。 ③传授插秧机的维护保养技巧,如清洗、润滑等,延长插秧机的使用寿命。 农业机械维护保养 日常维护内容 ①每天工作结束后,清理机械表面的灰尘、泥土等杂物,保持机械的清洁,防止杂物进入机械内部,影响其正常运行。 ②检查机械的螺栓、螺母是否松动,及时拧紧,避免因螺栓、螺母松动导致机械部件损坏。 ③定期检查机械的润滑情况,添加润滑油,减少机械部件的磨损,延长机械的使用寿命。 定期保养项目 ①按照使用说明书的要求,定期更换机油、滤清器等,保证发动机和其他部件的正常工作。 ②检查机械的制动系统、转向系统等关键部件的性能,及时调整和维修,确保机械的安全运行。 ③对机械的易损件进行定期检查和更换,如皮带、链条等,避免因易损件损坏导致机械故障。 故障诊断与排除 ①学习常见农业机械故障的诊断方法,如观察、听声音、测量等,通过观察机械的运行情况、听机械的声音、测量相关参数等方法,判断故障的类型和位置。 ②掌握常见故障的排除方法,如更换零部件、调整参数等,根据故障的类型和位置,采取相应的排除方法。 ③了解农业机械维修的基本知识和技能,如焊接、钳工等,在遇到一些简单的故障时,可以自行进行维修。 畜牧水产养殖要点 畜牧养殖环境控制 温度与湿度调节 ①介绍不同季节、不同生长阶段的畜牧养殖温度和湿度要求,不同的畜牧品种和生长阶段对温度和湿度的要求不同。例如,仔猪需要较高的温度和湿度,而成年猪则对温度和湿度的要求相对较低。 ②讲解如何通过加热、降温、加湿、除湿等方法调节养殖环境的温度和湿度,根据季节和养殖环境的实际情况,选择合适的调节方法。例如,在冬季,可以通过加热设备提高养殖环境的温度;在夏季,则可以通过通风、喷水等方式降低温度。 ③传授温度和湿度调节设备的使用和维护方法,如空调、加湿器等,正确使用和维护调节设备可以保证其正常运行,提高调节效果。 通风与空气质量 ①讲解通风对畜牧养殖的重要性,以及如何保证养殖环境的空气质量,良好的通风可以排出养殖环境中的有害气体,如氨气、硫化氢等,保持空气清新,减少疾病的发生。 ②介绍不同通风方式的优缺点,如自然通风、机械通风等,自然通风成本低,但通风效果受外界环境影响较大;机械通风通风效果好,但成本较高。 ③传授通风设备的选择和安装方法,以及如何根据养殖规模和环境条件进行调整,根据养殖规模和环境条件,选择合适的通风设备和安装方式,并进行合理的调整。 养殖密度与空间布局 ①介绍不同畜牧品种的适宜养殖密度,以及如何根据养殖空间和养殖目的进行合理布局,合适的养殖密度可以保证畜牧的生长发育和健康状况,提高养殖效益。 ②讲解养殖密度对畜牧生长发育、健康状况和生产性能的影响,过高的养殖密度会导致畜牧生长缓慢、疾病传播等问题,过低的养殖密度则会浪费养殖空间。 ③传授养殖空间的设计和规划方法,如圈舍建设、设备摆放等,合理的养殖空间设计和规划可以提高养殖效率和管理水平。 水产养殖水质管理 水质指标监测 ①介绍水产养殖水质的主要指标,如溶解氧、酸碱度、氨氮等,这些指标直接影响水产养殖生物的生长发育和健康状况。 ②讲解水质指标的监测方法和频率,以及如何根据监测结果进行调整,定期监测水质指标,及时发现问题并采取相应的调整措施。 ③传授水质监测设备的使用和维护方法,如溶解氧仪、酸碱度计等,正确使用和维护水质监测设备可以保证监测结果的准确性。 水质调节方法 调节方法 适用情况 具体操作 换水 水质恶化、氨氮含量过高 定期更换部分养殖用水,降低有害物质的浓度。 增氧 溶解氧不足 使用增氧设备,如增氧机、曝气器等,提高水中溶解氧含量。 施肥 水质清瘦、浮游生物不足 适量施肥,培养浮游生物,为水产养殖生物提供食物。 使用调节剂 酸碱度不适、藻类爆发 根据水质情况,选择合适的水质调节剂,如消毒剂、水质改良剂等。 养殖模式与水体生态 ①介绍不同的水产养殖模式,如池塘养殖、网箱养殖、工厂化养殖等,不同的养殖模式具有不同的特点和适用范围。 ②讲解水产养殖模式对水质和水体生态的影响,以及如何实现可持续发展,合理选择养殖模式可以减少对水质和水体生态的影响,实现水产养殖的可持续发展。 ③传授水体生态修复和保护的方法,如种植水生植物、投放有益微生物等,通过种植水生植物、投放有益微生物等方法,可以改善水体生态环境,提高水产养殖的质量和效益。 畜牧水产疫病防控 疫病预防措施 ①介绍畜牧水产疫病的预防原则和方法,如疫苗接种、消毒、隔离等,遵循预防为主的原则,采取综合预防措施,可以有效减少疫病的发生。 ②讲解不同疫病的预防措施和注意事项,以及如何制定科学的疫病防控方案,针对不同的疫病,采取相应的预防措施,并制定科学合理的疫病防控方案。 ③传授疫病预防物资的储备和管理方法,如疫苗、消毒剂等,合理储备和管理疫病预防物资,可以保证在疫病发生时能够及时采取防控措施。 疫病诊断与治疗 ①学习常见畜牧水产疫病的诊断方法,如临床症状观察、实验室检测等,准确诊断疫病是有效治疗的前提。 ②掌握常见疫病的治疗方法和药物选择,以及如何合理使用药物,根据疫病的类型和病情,选择合适的治疗方法和药物,并合理使用药物,避免药物滥用。 ③了解疫病治疗过程中的护理和管理要点,如隔离、喂养等,在疫病治疗过程中,要做好护理和管理工作,提高治疗效果。 病死畜禽处理 ①讲解病死畜禽处理的重要性和相关法律法规,病死畜禽如果处理不当,会传播疫病,污染环境,危害人类健康。因此,必须严格按照相关法律法规进行处理。 ②介绍病死畜禽的无害化处理方法,如焚烧、深埋等,选择合适的无害化处理方法,可以有效杀灭病原体,减少疫病传播的风险。 ③传授病死畜禽处理过程中的安全注意事项,如防护措施、环境保护等,在处理病死畜禽时,要做好防护措施,避免操作人员感染疫病,同时要注意环境保护,避免对周围环境造成污染。 农村集体三资管理 集体资金管理策略 资金预算与规划 项目 内容 预算编制 介绍农村集体资金预算的编制方法和原则,如根据收入和支出情况进行合理预测,遵循量入为出、收支平衡的原则。 资金规划 讲解资金规划的重要性和方法,包括项目投资、日常开支等方面的规划,以确保资金的合理使用。 沟通协调 传授资金预算和规划过程中的沟通和协调技巧,如与村民代表、村干部等进行充分沟通,听取他们的意见和建议。 财务管理与审计 ①学习农村集体资金的会计核算方法和财务报表编制,准确的会计核算和财务报表编制可以反映农村集体资金的收支情况和财务状况。 ②掌握财务管理的基本制度和流程,如审批制度、报销制度等,建立健全的财务管理基本制度和流程,可以规范农村集体资金的使用和管理。 ③了解审计监督的重要性和方法,如内部审计、外部审计等,通过审计监督,可以发现农村集体资金管理中存在的问题,及时进行整改。 资金风险防范 ①分析农村集体资金面临的主要风险,如资金挪用、投资失败等,了解农村集体资金面临的主要风险,可以有针对性地采取防范措施。 ②介绍资金风险的防范措施和应急预案,如建立风险预警机制、加强内部控制等,建立健全的资金风险防范措施和应急预案,可以有效降低资金风险。 ③传授资金风险防范过程中的法律意识和合规意识,如遵守相关法律法规、合同约定等,在资金风险防范过程中,要增强法律意识和合规意识,避免因违法违规行为导致资金损失。 集体资产管理方法 资产清查与登记 ①介绍农村集体资产清查的方法和步骤,以及如何建立资产台账,通过资产清查,可以全面了解农村集体资产的数量、价值和使用情况。 ②讲解资产登记的重要性和内容,如资产名称、数量、价值等,准确的资产登记可以为农村集体资产的管理和运营提供依据。 ③传授资产清查和登记过程中的数据收集和整理技巧,如实地盘点、查阅档案等,在资产清查和登记过程中,要采用科学的方法收集和整理数据,确保数据的准确性和完整性。 资产运营与增值 运营方式 具体内容 决策技巧 出租 将农村集体资产出租给他人使用,获取租金收入。 进行市场调研,了解租金行情,确定合理的租金价格。 入股 将农村集体资产入股到企业或其他经济组织中,参与分红。 对合作方进行评估,选择有实力、信誉好的合作方。 合作 与其他经济组织或个人合作开发农村集体资产,实现互利共赢。 签订合作协议,明确双方的权利和义务。 资产处置与监督 ①讲解农村集体资产处置的程序和原则,如拍卖、转让、报废等,严格按照程序和原则进行资产处置,可以保证资产处置的公平、公正、公开。 ②介绍资产处置的监督机制和方法,如村民代表大会、审计监督等,通过监督机制和方法,可以防止资产处置过程中出现违规行为。 ③传授资产处置过程中的法律风险和防范措施,如遵守相关法律法规、合同约定等,在资产处置过程中,要增强法律意识,避免因违法违规行为导致资产损失。 集体资源管理模式 资源清查与评估 ①介绍农村集体资源清查的方法和步骤,以及如何建立资源台账,通过资源清查,可以全面了解农村集体资源的数量、质量和分布情况。 ②讲解资源评估的重要性和方法,如土地评估、林地评估等,准确的资源评估可以为农村集体资源的开发和利用提供依据。 ③传授资源清查和评估过程中的数据收集和整理技巧,如实地勘察、查阅资料等,在资源清查和评估过程中,要采用科学的方法收集和整理数据,确保数据的准确性和完整性。 资源开发与利用 ①介绍农村集体资源开发的方式和途径,如农业开发、旅游开发等,根据农村集体资源的特点和市场需求,选择合适的开发方式和途径。 ②讲解资源利用的原则和方法,如可持续发展、合理规划等,在资源开发和利用过程中,要遵循可持续发展和合理规划的原则,避免资源的浪费和破坏。 ③传授资源开发和利用过程中的环境保护和生态平衡意识,如减少污染、保护生物多样性等,在资源开发和利用过程中,要增强环境保护和生态平衡意识,实现经济发展与环境保护的双赢。 资源保护与监管 ①讲解农村集体资源保护的重要性和措施,如土地保护、水资源保护等,农村集体资源是农村经济发展的重要基础,必须加强保护。 ②介绍资源监管的机制和方法,如政府监管、村民监督等,通过建立健全的资源监管机制和方法,可以确保农村集体资源的合理利用和保护。 ③传授资源保护和监管过程中的法律意识和合规意识,如遵守相关法律法规、合同约定等,在资源保护和监管过程中,要增强法律意识和合规意识,避免因违法违规行为导致资源损失。 经济作物栽培技术 常见经济作物选种 品种特性与适应 作物品种 生长周期 产量 品质 适应地区 土壤条件 品种A 短 高 好 温暖湿润地区 肥沃疏松土壤 品种B 长 中 优 干旱半干旱地区 砂质土壤 品种C 适中 较高 良 山区 酸性土壤 选种原则与方法 ①介绍经济作物选种的主要原则,如高产、优质、抗病等,遵循这些原则可以选择出适合当地种植的...
铜仁市2025年基层农技推广骨干培训项目投标方案.docx
下载提示

1.本文档仅提供部分内容试读;

2.支付并下载文件,享受无限制查看;

3.本网站所提供的标准文本仅供个人学习、研究之用,未经授权,严禁复制、发行、汇编、翻译或网络传播等,侵权必究;

4.左侧添加客服微信获取帮助;

5.本文为word版本,可以直接复制编辑使用。


这个人很懒,什么都没留下
未认证用户 查看用户
该文档于 上传
推荐文档
×
精品标书制作
百人专家团队
擅长领域:
工程标 服务标 采购标
16852
已服务主
2892
中标量
1765
平台标师
扫码添加客服
客服二维码
咨询热线:192 3288 5147
公众号
微信客服
客服