文库 服务类投标方案 学校服务

社会工作学堂课程投标方案.docx

DOCX   140页   下载672   2026-01-09   浏览5   收藏53   点赞314   评分-   63986字   15.00
温馨提示:当前文档最多只能预览 15 页,若文档总页数超出了 15 页,请下载原文档以浏览全部内容。
社会工作学堂课程投标方案.docx 第1页
社会工作学堂课程投标方案.docx 第2页
社会工作学堂课程投标方案.docx 第3页
社会工作学堂课程投标方案.docx 第4页
社会工作学堂课程投标方案.docx 第5页
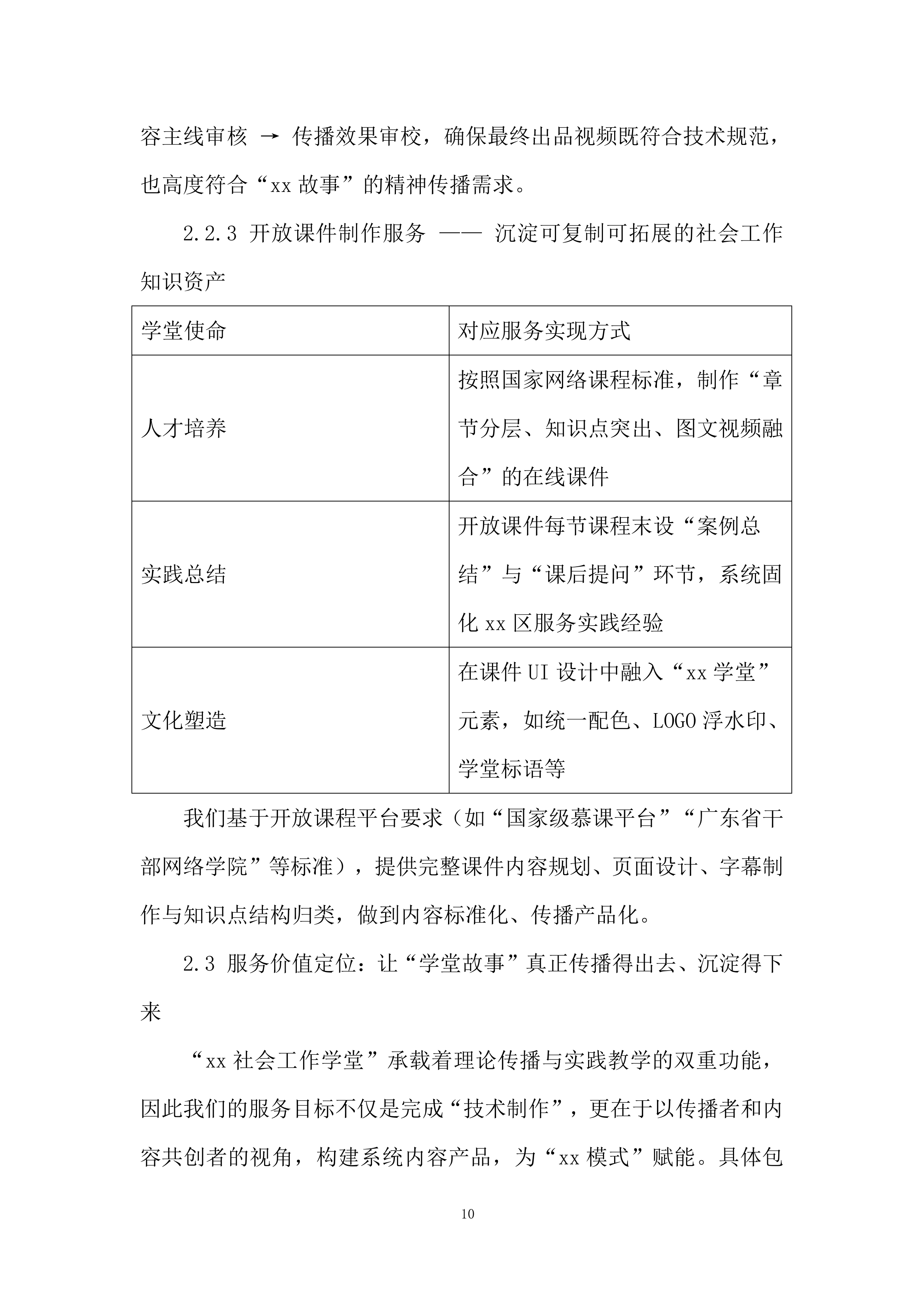
社会工作学堂课程投标方案.docx 第6页
社会工作学堂课程投标方案.docx 第7页
社会工作学堂课程投标方案.docx 第8页
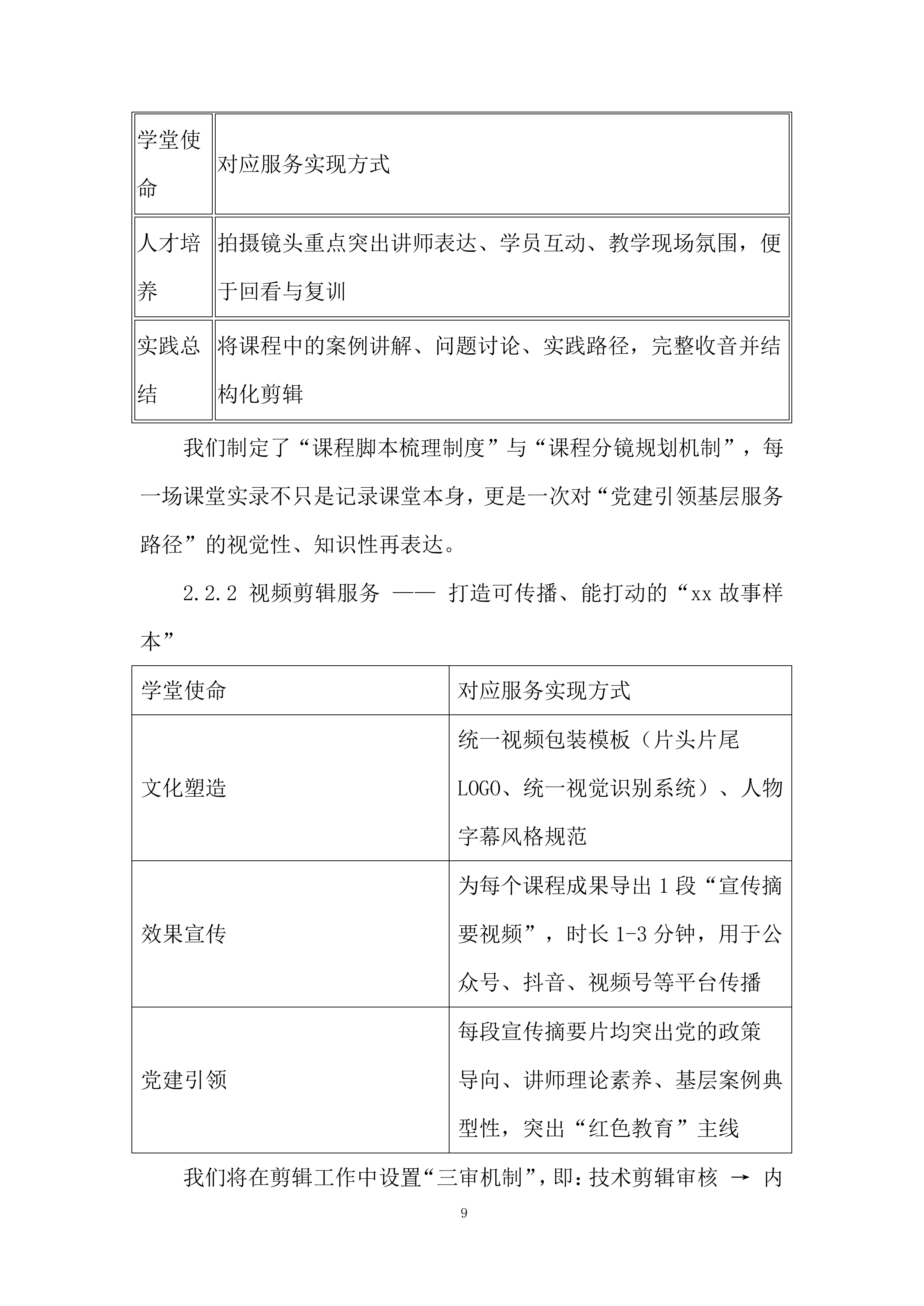
社会工作学堂课程投标方案.docx 第9页
社会工作学堂课程投标方案.docx 第10页
社会工作学堂课程投标方案.docx 第11页
社会工作学堂课程投标方案.docx 第12页
社会工作学堂课程投标方案.docx 第13页
社会工作学堂课程投标方案.docx 第14页
社会工作学堂课程投标方案.docx 第15页
剩余125页未读, 下载浏览全部
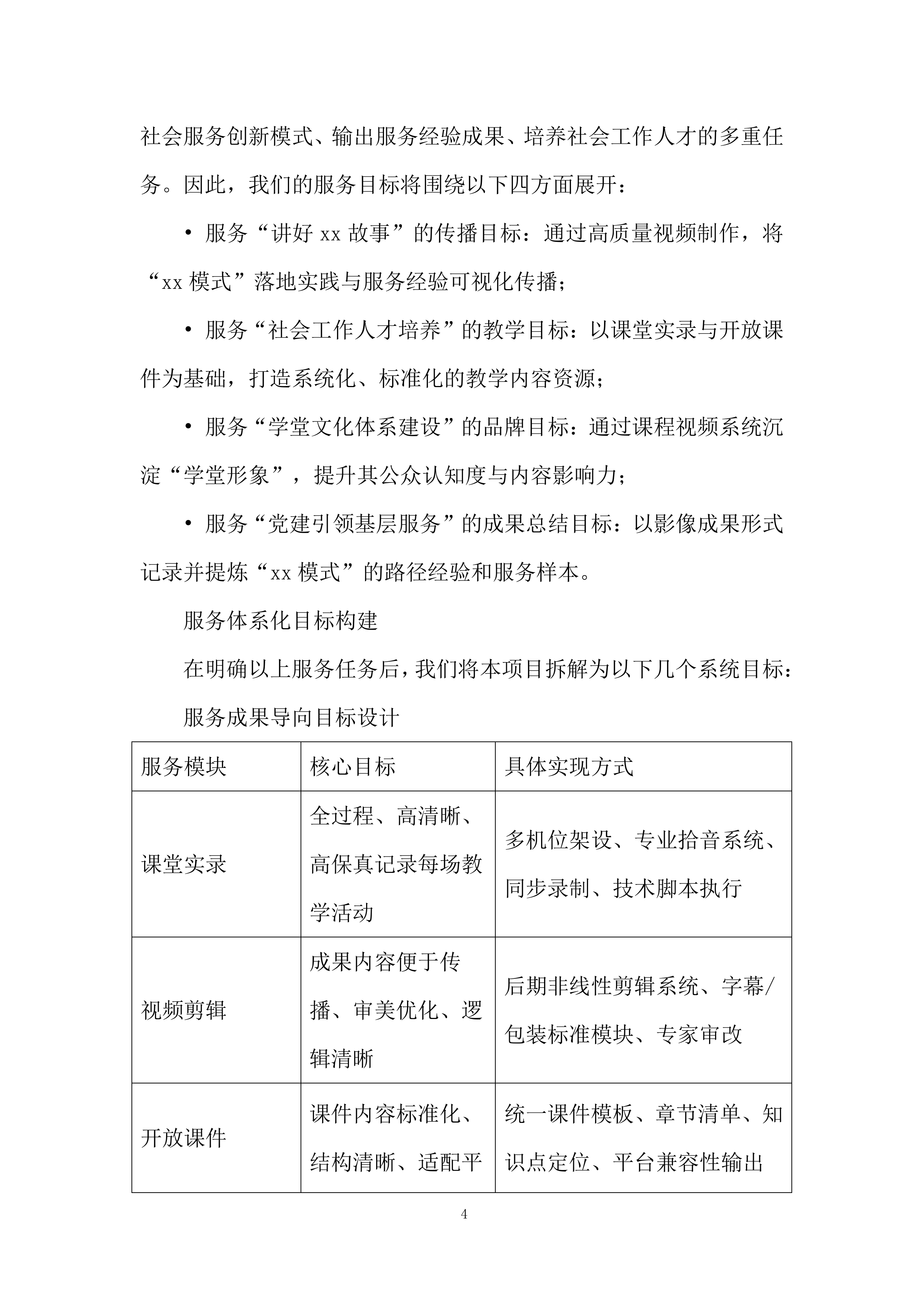
社会工作学堂 课程投标方案 目 录 第一章 服务计划 4 第一节 服务目标 4 一、 项目总体目标说明 4 二、 服务与“ xx 社会工作学堂”使命对齐分析 8 三、 阶段性工作目标划分(准备、执行、交付) 12 四、 目标达成路径与核心抓手说明 15 五、 聚焦使命愿景,助力社会和谐与国家战略目标实现 19 第二节 可操作的服务指标量及具体服务内容 23 一、 年度录制频率与工作总量(50次)分解计划 23 二、 各服务模块分项指标说明 32 三、 服务执行中的过程控制指标 45 四、 服务指标达成路径与监控方法 61 第二章 项目重点难点分析、应对措施及合理化建议 84 第一节 项目重点难点分析 84 一、 不同课程内容对拍摄脚本和方式的挑战 84 二、 多频次任务执行中人员调度与排期矛盾 88 三、 实录画质与课件标准的双重适配难度 90 四、 多形式课程(讲授、访谈、沙龙)空间布局适配 91 第二节 针对重难点提出应对措施 93 一、 拍摄模板预制与脚本管理制度 93 二、 专业设备弹性调配与冗余方案 97 三、 建议构建“ 学堂课程影像资料库”归档成体系 102 第三节 合理化建议 106 一、 建议建立“课程任务协调机制”,优化课程排期统筹 106 二、 建议探索“标准课件+模块化微课”的混合成果交付机制 107 三、 建议建立“多样化课程场景布置规范指南”,提升拍摄效率与视觉统一度 107 四、 建议引入“课程成果评价机制”,优化服务反馈与质量提升闭环 108 五、 建议将“课程影像资料库”纳入项目阶段性成果考核内容 108 第三章 质量保障措施 110 第一节 质量目标及保障原则 110 第二节 三阶段质量控制机制 114 一、 拍摄前保障:设备清单检查、主讲协调机制 114 二、 拍摄中保障:双机位确认、实时收音监听 118 第三节 现场问题处理与临时故障应急机制 121 一、 标准化异常场景响应机制 121 二、 人员现场职责分工明确 121 三、 拍摄后保障:剪辑内容清单 + 审核节点说明 122 四、 成品交付审核机制与流程 126 五、 质量问题反馈与快速修复机制 130 第四节 项目管理服务阶段对项目进度计划 135 一、 服务实施总周期与阶段划分 135 二、 进度延误预警与应急处理流程 138 第一章 服务计划 服务目标 一、 项目总体目标说明 1.1 服务目标总体概述 为积极贯彻落实“ xx 社会工作学堂”各项建设要求,全面配合甲方工作部署,作为本项目的投标人,我们将秉持“专业、高效、精准、创新”的服务理念,围绕“课堂实录、视频剪辑、在线课件制作”三大核心任务,构建一套标准化、流程化、系统化的内容制作与服务交付体系,确保全年50次的录制任务有序推进、质量达标、成果可用、传播有效。 本项目的总体服务目标如下: • 实现“ xx 社会工作学堂”系列课程内容全程可视化记录; • 打造一批高质量、高传播力的课程宣传成果与影像资料; • 通过专业团队保障,全面提升“ xx 故事”的宣传表现力; • 以服务驱动内容,以内容带动传播,以传播反哺品牌影响力。 • 促进社会和谐与 进步,为实现中国梦做出贡献 对接“ xx 社会工作学堂”建设任务的核心目标 我们深刻理解“ xx 社会工作学堂”在全区社会工作体系中的战略意义,其作为“党建引领基层 服务 ”的重要支撑平台,承载着展示社会 服务 创新模式、输出 服务 经验成果、培养社会工作人才的多重任务。因此,我们的服务目标将围绕以下四方面展开: • 服务“讲好 xx 故事”的传播目标:通过高质量视频制作,将“ xx 模式”落地实践与 服务 经验可视化传播; • 服务“社会工作人才培养”的教学目标:以课堂实录与开放课件为基础,打造系统化、标准化的教学内容资源; • 服务“学堂文化体系建设”的品牌目标:通过课程视频系统沉淀“学堂形象”,提升其公众认知度与内容影响力; • 服务“党建引领基层 服务 ”的成果总结目标:以影像成果形式记录并提炼“ xx 模式”的路径经验和 服务 样本。 服务体系化目标构建 在明确以上服务任务后,我们将本项目拆解为以下几个系统目标: 服务成果导向目标设计 服务模块 核心目标 具体实现方式 课堂实录 全过程、高清晰、高保真记录每场教学活动 多机位架设、专业拾音系统、同步录制、技术脚本执行 视频剪辑 成果内容便于传播、审美优化、逻辑清晰 后期非线性剪辑系统、字幕/包装标准模块、专家审改 开放课件 课件内容标准化、结构清晰、适配平台 统一课件模板、章节清单、知识点定位、平台兼容性输出 服务统筹 年度任务均衡分布、各类服务高效衔接 制定年度执行进度计划、实施节点控制、专项沟通机制 品牌传播 强化“xx学堂”形象、输出优质宣传素材 导出短视频、片头片尾统一包装、专属片花设计 在服务交付上,我们坚持“以成果为核心导向”的服务理念,目标是确保每一次拍摄、每一份剪辑、每一套课件,均可达到以下可量化目标: • 画面清晰度达到1080P及以上标准,帧率不低于25fps; • 音频采集需采用独立收音设备,确保发音清晰、无噪声; • 视频剪辑成品长度与课堂时间匹配,增加章节导航点; • 课件制作按照国家在线教育平台课件格式规范执行; • 每次服务均产出完整成果包(视频+音频+课件+图文封面)并归档上传; • 季度成果汇总形成报告式归档,方便“ xx 社会工作学堂”对外宣传或备查。 服务目标分阶段成果设计 结合全年50次的录制任务,我们将本项目服务目标进一步分解为三个阶段: • 阶段一:服务筹备与标准建立阶段(项目启动后第1-2月) • 明确与甲方沟通机制,完成首次样片交付; • 确立录制流程标准、剪辑模板、课程课件结构; • 建立数据传输与成果验收机制; • 阶段二:全面录制与任务执行阶段(第3-11月) • 按照月度排期完成课程录制任务(每月约4-6次); • 所有剪辑与课件制作任务按时交付; • 每季度提交项目阶段成果包和阶段总结报告; • 阶段三:总结提升与二次传播阶段(第12月) • 汇总全年成果,输出年度课程影像资料目录; • 按需导出专题宣传片、快剪辑内容等; • 提出下一年度服务建议报告与提升点。 服务目标与人员配置联动设计 我们明确认识到,“实现服务目标”的前提是“配备科学合理的人员结构”。因此,我们将根据本项目具体内容配置如下团队架构,确保每一个服务模块均有明确人员支撑,落实到 人: 职位 人员数量 职责说明 项目负责人 1名 统筹年度任务、对接甲方、协调团队 摄像师 2名 拍摄设备布控、录制执行、灯光场控 后期剪辑师 2名 剪辑成片、特效字幕、音画同步 技术支持工程师 1名 系统搭建、设备测试、云端传输 课程策划及课件人员 1名(兼任) 课件结构、章节设计、字幕转写 团队人员具备相关学历背景和实际项目经验,满足招标文件中“配备不少于5名技术人员”的基本要求,并可根据录制密集期进行弹性调度。 二、 服务与“ xx 社会工作学堂”使命对齐分析 2.1 学堂使命解读:党建引领下的知识传播与人才培养 “ xx 社会工作学堂”作为推动区域社会 服务 体系现代化的重要平台,其根本使命不仅在于推动社会工作人才队伍体系建设,更在于以党建为引领、课程为载体、人才为核心、传播为驱动,构建具有“ xx 特色”的 服务 模式和传播机制。我们在服务过程中,始终紧扣该使命展开各项内容制作工作。 在项目准备阶段,我们通过研究“ xx 社会工作学堂”的建设文件、历史项目、既有课程内容、公众号发布、媒体平台传播内容等渠道,系统梳理了“ xx 社会工作学堂”工作的五大核心使命关 键词: 关键词 含义解释 党建引领 所有课程和服务应嵌入党建元素、体现服务理念 人才培养 注重社会工作从业人员的实际能力提升与知识传授 文化塑造 形成“xx学堂”独特视觉语言和传播风格 实践总结 将实务经验案例化、图像化、教学化,便于传播沉淀 效果宣传 构建品牌传播路径,用“看得见”的方式讲好xx故事 我 们作为服务机构,在服务设计阶段即将上述使命转化为可执行的内容标准与交付逻辑,确保“每一场拍摄、每一次剪辑、每一个课件”都能精准体现学堂使命与精神。 2.2 服务内容与“学堂使命”对齐的系统分析 为确保服务内容与“ xx 社会工作学堂”的建设目标、精神气质和传播导向高度一致,我们将本项目的三个核心模块分别与学堂使命进行逐一匹配: 2.2.1 课堂实录服务 —— 真实记录党建实践与教学过程 学堂使命 对应服务实现方式 党建引领 在课程中统一设置党徽标识、红色背景屏、党建引导语片头等视觉元素 人才培养 拍摄镜头重点突出讲师表达、学员互动、教学现场氛围,便于回看与复训 实践总结 将课程中的案例讲解、问题讨论、实践路径,完整收音并结构化剪辑 我们制定了“课程脚本梳理制度”与“课程分镜规划机制”,每一场课堂实录不只是记录课堂本身,更是一次对“党建引领基层 服务 路径”的视觉性、知识性再表达。 2.2.2 视频剪辑服务 —— 打造可传播、能打动的“ xx 故事样本” 学堂使命 对应服务实现方式 文化塑造 统一视频包装模板(片头片尾LOGO、统一视觉识别系统)、人物字幕风格规范 效果宣传 为每个课程成果导出1段“宣传摘要视频”,时长1-3分钟,用于公众号、抖音、视频号等平台传播 党建引领 每段宣传摘要片均突出党的政策导向、讲师理论素养、基层案例典型性,突出“红色教育”主线 我们将在剪辑工作中设置“三审机制”,即:技术剪辑审核 → 内容主线审核 → 传播效果审校,确保最终出品视频既符合技术规范,也高度符合“ xx 故事”的精神传播需求。 2.2.3 开放课件制作服务 —— 沉淀可复制可拓展的社会工作知识资产 学堂使命 对应服务实现方式 人才培养 按照国家网络课程标准,制作“章节分层、知识点突出、图文视频融合”的在线课件 实践总结 开放课件每节课程末设“案例总结”与“课后提问”环节,系统固化xx区服务实践经验 文化塑造 在课件UI设计中融入“xx学堂”元素,如统一配色、LOGO浮水印、学堂标语等 我们基于开放课程平台要求(如“国家级慕课平台”“广东省干部网络学院”等标准),提供完整课件内容规划、页面设计、字幕制作与知识点结构归类,做到内容标准化、传播产品化。 2.3 服务价值定位:让“学堂故事”真正传播得出去、沉淀得下来 “ xx 社会工作学堂”承载着理论传播与实践教学的双重功能,因此我们的服务目标不仅是完成“技术制作”,更在于以传播者和内容共创者的视角,构建系统内容产品,为“ xx 模式”赋能。具体包括: • 内容价值的沉淀:将课堂与 服务 实践形成“可重复播放、可循环学习”的课程资产; • 传播价值的放大:通过高质量视频剪辑与内容优化,提高传播转化率; • 组织价值的延展:让学堂品牌从“物理课堂”延伸为“数字平台+传播系统”; 三、 阶段性工作目标划分(准备、执行、交付) 为确保“ xx 社会工作学堂”全年50次课程内容的系统化、高质量输出,我方在整体服务实施中,科学划分出三个阶段性工作目标,并根据不同阶段的服务内容、时间节点、实施重点和预期成果,制定分阶段的执行策略。该阶段划分不仅有助于保障任务有序推进,更能在过程中不断总结优化,确保服务始终对标学堂使命,服务 服务 大局。 3.1 准备阶段(项目启动后第1月至第2月) 准备阶段是奠定全年服务质量基石的关键阶段。在此阶段,我方将重点围绕项目启动、服务体系搭建、样本试录与流程规范三方面开展工作,目标是构建一套标准清晰、逻辑闭环、执行高效的内容制作服务体系,确保后续所有工作都“有标准、可追踪、能复制”。 首先,我方将安排项目负责人组织召开项目启动会,明确甲乙双方沟通机制、任务排期框架、服务边界及质量验收口径,并对接甲方课程安排与年度教学任务分布。 随后,我方将组织完成服务标准制定,包括课堂实录的拍摄机位设置、收音规则、背景布景布控,视频剪辑的时长控制、风格统一要求,课件制作的章节划分方式、字幕风格、互动设计逻辑等。 在准备期内,我们还将择一门课程作为“示范课程”进行样片试录与全流程演练,并同步提交剪辑初版与课件模板版本,邀请甲方组织审核确认,以形成全年度参考模版。 此外,我方将在此阶段完成技术设备调试与演练,如摄像机架设测试、音频同步测试、字幕识别准确性测试、剪辑效率演练等。确保从硬件到软件、从人到流程,整体服务系统可控可靠。 该阶段的核心目标是完成“制度化建构+样本化验证”,为正式执行期奠定标准化操作体系。 3.2 执行阶段(第3月至第11月) 执行阶段是全年服务的重心阶段,我方将在此阶段全面展开课堂实录、视频剪辑及课件制作工作,按照甲方提供的课程排期表及月度任务计划,有序完成全年50次录制任务。 在执行阶段,我方将以“高频次、快节奏、可回溯”的策略推进项目。一方面,我们将根据课程类型、主讲人习惯、拍摄环境差异,灵活调整拍摄与制作策略,确保每一场课程内容均符合既定标准;另一方面,我们将实行“滚动计划+周调度+月总结”的任务管理机制,动态适应课程时间变动与甲方实际工作安排。 在视频剪辑工作方面,我方将按“基础剪辑+美化包装+效果校对”的三段式流程执行,确保画面稳定、色彩自然、字幕精准、转场流畅。对于特定课程,我方还将按需加入“课程开场片头”、“结尾Logo动画”等统一模板,确保“ xx 社会工作学堂”品牌形象的连续性与专业度。 课件制作工作也将在此阶段同步推进。我方将在课程录制后2日内完成课件结构梳理,5日内完成课件内容初稿,并根据甲方反馈进行1-2轮优化调整。课件成果将涵盖视频内容标引、章节导航、知识点提炼、课程PPT同步与字幕导出,确保内容可用于开放平台发布、线上学习系统接入、移动端播放适配等多种场景。 此外,为增强服务过程的可视化与透明化,我方将在执行阶段建立起标准的“过程交付体系”,包括拍摄日志、剪辑交付记录、课件归档表等,同时设立专人对接甲方指定联系人,实时沟通反馈每项任务进度与难点,确保项目始终在轨道上高效运行。 3.3 交付阶段(第12月) 交付阶段是本项目服务目标的集中体现期,也是全年成果归集、质量验收、传播转化的关键阶段。我方将在此阶段围绕“成果汇总、质量评估、二次传播、服务总结”四个维度集中发力,推动项目价值最大化。 在成果汇总方面,我方将按照课程名称、讲授时间、主讲人、服务内容等维度对全年50次录制服务内容进行归档分类,整理成册,形成《 xx 社会工作学堂202X年度课程影像资料汇编》及《课程剪辑与课件成果盘点清单》,为甲方提供清晰直观的可视化成果册。 在质量评估方面,我方将组织服务团队进行自检自评,对全年成果进行一次全面复核,重点包括画面稳定性、音频完整性、字幕准确性、交付文件规范性等。必要时,我方也可协助甲方组织开展用户回访、课堂回看反馈调查等形式的使用满意度评估。 在二次传播方面,我方将在甲方指导下,从全年成果中择优导出1-2支“课程精华宣传片”或“党建实践视频选段”,用于年终会议播放、公众号推送或专题报道,扩大“ xx 社会工作学堂”的影响力与传播覆盖面。 在服务总结方面,我方将按月度、季度服务汇总记录,结合甲方意见与执行过程中的实际情况,形成一份《年度服务总结与优化建议报告》,内容涵盖项目得失分析、执行流程优化建议、课程内容生产建议、平台传播协同建议等,力求为“ xx 社会工作学堂”的长期建设提供可操作、可执行的经验积累。 交付阶段不仅是一个项目节点的结束,更是服务内容价值的外化与品牌价值的放大。我方将秉承长期主义精神,认真总结反思,力求为甲方留下高质量的影像成果,也留下一整套可继承、可放大的数字服务路径。 四、 目标达成路径与核心抓手说明 为确保全年50次课程实录、视频剪辑与在线开放课件录制任务全面达成,推动“ xx 社会工作学堂”宣传与建设目标落实落细,我方结合多年项目执行经验与本项目实际需求,制定了“系统化、节点化、协同化、闭环化”四维度目标达成路径,并明确五项核心工作抓手,作为推进项目服务任务全流程闭环执行的重要支撑。 4.1 目标达成路径设计 本项目的实施不是单一内容生产任务,而是一次以传播力、 服务 力、学习力为导向的系统性服务输出工程。为此,我们以“时间节奏+服务流程+内容成果”三线并行策略,构建以下目标达成路径: (1)节点驱动路径 我们将项目全年服务任务进行节点拆解与时间划分,形成“准备-执行-交付”三阶段执行节奏,并根据课程安排制定详细的拍摄排期计划与剪辑交付周期表,用节点管控带动过程效率。 每次拍摄任务均有明确“前期准备日、正式录制日、成片交付日、课件上线日”等关键节点,确保每一项服务有据可循、有责可问、有表可查。 (2)标准引领路径 通过前期样片验证与标准文档建立,我们制定《 xx 社会工作学堂课程录制技术规范》《课程剪辑操作指南》《开放课件制作流程说明》三类技术与内容执行手册,实现服务过程可复制、可监督、可优化。标准引领路径的建设,有助于减少团队依赖个体经验执行的不确定性,提升整体交付一致性与可控性。 (3)协同保障路径 我们基于“多角色+多模块+多轮次”的项目属性,建立“项目负责人—模块负责人—执行人员”三级联动机制,通过定期调度会议、线上任务协同系统、任务流转表单等方式,确保项目执行过程中的内部协作与甲方沟通高效顺畅。每一类服务任务均设有一名模块负责人,确保在多任务交叉情况下,始终保持人员在线、责任清晰、响应及时。 (4)成果闭环路径 服务交付的终点不止于“完成”,更要实现“可用”“可传播”“可评估”。因此我方在每次服务完成后,均将同步开展成片审阅、内容归档、回看反馈收集、传播适配四步闭环机制,确保每一次服务不仅“有完成”,更“有沉淀”。成果闭环路径保障了项目实施过程向年度目标达成的连续性和集约性,提升最终成果利用率和社会价值。 4.2 核心抓手一:建立“三位一体”的技术保障体系 为了保证每一场课程录制的画面清晰度、音效保真度、剪辑流畅度以及课件结构合理性,我方组建由“摄像工程组、剪辑后期组、课件内容组”构成的技术执行体系,每一组独立分工又密切协同,三位一体构成项目技术交付中坚力量。 摄像组负责现场光线调试、机位设置、音频收音设备调校等;剪辑组根据课程节奏设计转场逻辑、包装风格、视觉特效;课件组则围绕教学内容对课程结构进行深度拆解,确保最终呈现符合在线教育平台规范。该技术体系是目标达成的重要执行基础。 4.3 核心抓手二:构建标准化内容生产流程 我们通过建立以“项目流程+分工标准+交付清单”为框架的标准化内容生产机制,将“课堂实录、后期剪辑、课件制作”三大任务嵌入清晰的流程节点中,避免因拍摄环境、讲课风格、课型差异导致的执行偏差。 所有录制任务实施前,均需完成“课程需求调研→拍摄脚本编排→分镜规划→现场执行→初剪成片→反馈修改→最终交付”七步流程;课件制作则设有“知识点提炼→章节划分→同步字幕整理→配图整合→课程总结设计→可视化界面排布”六步流程,确保内容结果始终如一、结构科学、可向公众传播。 4.4 核心抓手三:推行“影像资产”归集制度 “ xx 社会工作学堂”的课程视频,不仅是教学资源,更是具有长期使用价值的影像资产。为避免资源分散、文件命名混乱、版本管理无序等问题,我方设立统一的视频资产命名规则、课程视频数据库目录结构、每次交付成果编号备案机制,形成一个可管理、可追溯、可复用的数字影像资源库,支撑学堂未来课程平台升级、对外展示或档案管理。 4.5 核心抓手四:落地全过程质量监控体系 我方将质量管理覆盖至项目全周期,制定“事前预防—事中控制—事后评估”三级质量管理体系。在执行过程中设置专人对接质量检核,对所有服务节点实行清单化打卡验收制度,剪辑成果需通过“三审三校”(技术审、内容审、传播审+字幕校、画面校、时长校)机制,确保成片零错误。 在课件部分,我们设有“内容核查清单”,从章节逻辑、视频质量、字幕同步、UI界面、交互方式等方面逐项打分检查,最终交付产品需通过我方内部满分审核后方可提交甲方。 4.6 核心抓手五:保障协同沟通高效机制 我方将设立一名专职项目对接人(项目负责人),作为甲方对接窗口,统一处理课程时间变更、素材需求收集、反馈意见接收、应急问题响应等工作。 同时搭建线上“服务任务协同平台”,为甲乙双方提供任务看板、交付追踪、课程安排共享等功能,打破信息孤岛,提升服务效率。所有服务记录与问题处理结果均可留痕存档,增强可视化与可信度。 通过上述目标路径的系统构建与五项核心抓手的精准发力,我方有信心、有能力在既定时间内、高质量地完成全年服务任务,助力“ xx 社会工作学堂”在社会 服务 创新、社会工作宣传推广及人才培养方面取得更大突破与成效。 五、 聚焦使命愿景,助力社会和谐与国家战略目标实现 作为本次服务的承担单位,我们深知“ xx 社会工作学堂”不仅是一次系统的培训工程,更是提升社会工作专业能力、服务社会基层治理、推动共同富裕与国家战略的实践样本。我们在制定服务计划与交付内容过程中,将牢牢把握其核心使命与价值导向,即“以社会工作推动社会和谐与进步,服务国家治理体系和治理能力现代化”。 “ xx 社会工作学堂”的根本目的是通过高质量、规范化、专业化的培训,培养和提升社会工作人才队伍的职业素养和实务能力,从而加强基层治理力量,构建服务型政府与温暖社会,并在更大范围内实现民生改善与社会稳定,最终服务于实现中华民族伟大复兴中国梦的宏伟目标。我们承诺: • 所有服务内容都将围绕“促进社会和谐、提升基层治理效能”这一核心主题展开; • 每期课程、每项汇编资料、每次物资支持服务,均体现学堂立足基层、服务人民、强化治理的使命; • 将习近平总书记关于社会工作的重要论述贯穿服务始终,积极传播主流价值、弘扬正能量; • 推动学员在培训中形成“学有所获、用有所成、行有所效”的良性转化,为 xx 区乃至更广泛区域的社会服务体系发展贡献力量。 我们认为,“ xx 社会工作学堂”不仅是一项区域性的人才培养项目,更是国家战略的基层承载体。我们将以最高的服务标准、最强的专业团队、最细的执行机制,全力保障服务目标达成,为推动社会工作事业发展和实现中国梦添砖加瓦 。 6. 服务职责理解与项目定位深化 在深入研读招标文件、结合 xx 区社会工作学堂的建设背景和使命基础上,我们进一步理解到,作为该项目的实施服务方,我们不仅需要满足具体的课程实施、资料汇编、物资保障等任务安排,更应全面响应社会工作部的职责要求与发展方向,将本项目视为推动社会治理体系现代化与社会工作能力提升的重要平台。 我们充分认识到, xx 区社会工作部承担着多维度、多层次的重要职责,包括但不限于: • 社会工作政策制定与实施推动:社会工作部通过系统规划与政策落地,为全区社会工作的发展提供制度基础与战略导向; • 项目统筹与组织实施:学堂建设本身即为社会工作部推动重点项目实施的重要抓手,确保理论联系实际、人才培养与服务质量双提升; • 指导管理社会组织与志愿服务:社会组织与志愿服务体系的发展,需要依赖持续、专业的人才支撑与标准化的能力培训; • 参与社会治理科研与机制创新:社会工作不仅是实务推进工具,更是基层治理现代化背景下的重要“思想引擎”; • 为社会服务与公共事务协调提供支撑:社会工作者在信访、调解、关爱弱势群体等领域承担着越来越多公共服务角色; • 统筹基层治理与信访力量:社会工作是社区治理最前沿的力量,其组织力、凝聚力、回应力直接关系到基层稳定; • 社会工作人才体系构建与提升:社会工作人才队伍的培养,是可持续发展社会服务体系的根本保障。 我们认为,本项目作为 xx 区社会工作系统性建设的重要环节,应当在执行层面充分体现对上述职责的响应与承接。我们将在课程设置、服务规划、成果归档等维度贯彻以下服务理念: • 将“推动社会工作创新与发展”作为资料编写与服务执行的内容导向,优先聚焦新形势下社会治理热点、难点议题,如社区融合、心理支持、跨部门协同等; • 将“促进社会和谐与进步”作为培训设计的价值目标,强化课程中关于社会伦理、公共服务、群众工作等模块的知识比重; • 将“服务职责落地转化”为实践路径,鼓励参训学员将课堂所学转化为实际行动...
社会工作学堂课程投标方案.docx
下载提示

1.本文档仅提供部分内容试读;

2.支付并下载文件,享受无限制查看;

3.本网站所提供的标准文本仅供个人学习、研究之用,未经授权,严禁复制、发行、汇编、翻译或网络传播等,侵权必究;

4.左侧添加客服微信获取帮助;

5.本文为word版本,可以直接复制编辑使用。


这个人很懒,什么都没留下
未认证用户 查看用户
该文档于 上传
推荐文档
×
精品标书制作
百人专家团队
擅长领域:
工程标 服务标 采购标
16852
已服务主
2892
中标量
1765
平台标师
扫码添加客服
客服二维码
咨询热线:192 3288 5147
公众号
微信客服
客服