文库 服务类投标方案 保险服务

什邡市残疾人意外伤害保险投标方案.docx

DOCX   566页   下载150   2026-01-21   浏览29   收藏12   点赞722   评分-   467098字   148.00
温馨提示:当前文档最多只能预览 15 页,若文档总页数超出了 15 页,请下载原文档以浏览全部内容。
什邡市残疾人意外伤害保险投标方案.docx 第1页
什邡市残疾人意外伤害保险投标方案.docx 第2页
什邡市残疾人意外伤害保险投标方案.docx 第3页
什邡市残疾人意外伤害保险投标方案.docx 第4页
什邡市残疾人意外伤害保险投标方案.docx 第5页
什邡市残疾人意外伤害保险投标方案.docx 第6页
什邡市残疾人意外伤害保险投标方案.docx 第7页
什邡市残疾人意外伤害保险投标方案.docx 第8页
什邡市残疾人意外伤害保险投标方案.docx 第9页
什邡市残疾人意外伤害保险投标方案.docx 第10页
什邡市残疾人意外伤害保险投标方案.docx 第11页
什邡市残疾人意外伤害保险投标方案.docx 第12页
什邡市残疾人意外伤害保险投标方案.docx 第13页
什邡市残疾人意外伤害保险投标方案.docx 第14页
什邡市残疾人意外伤害保险投标方案.docx 第15页
剩余551页未读, 下载浏览全部
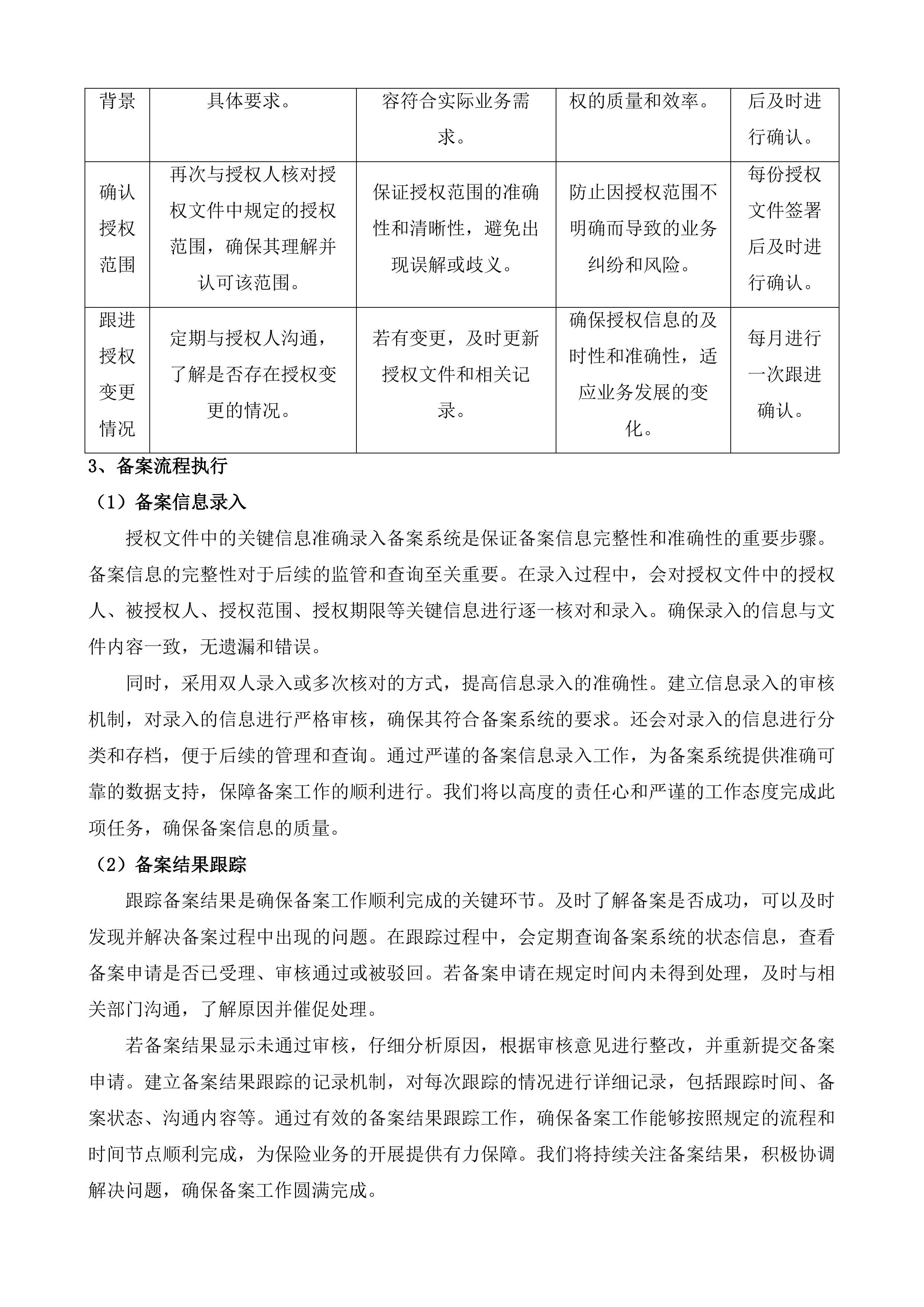
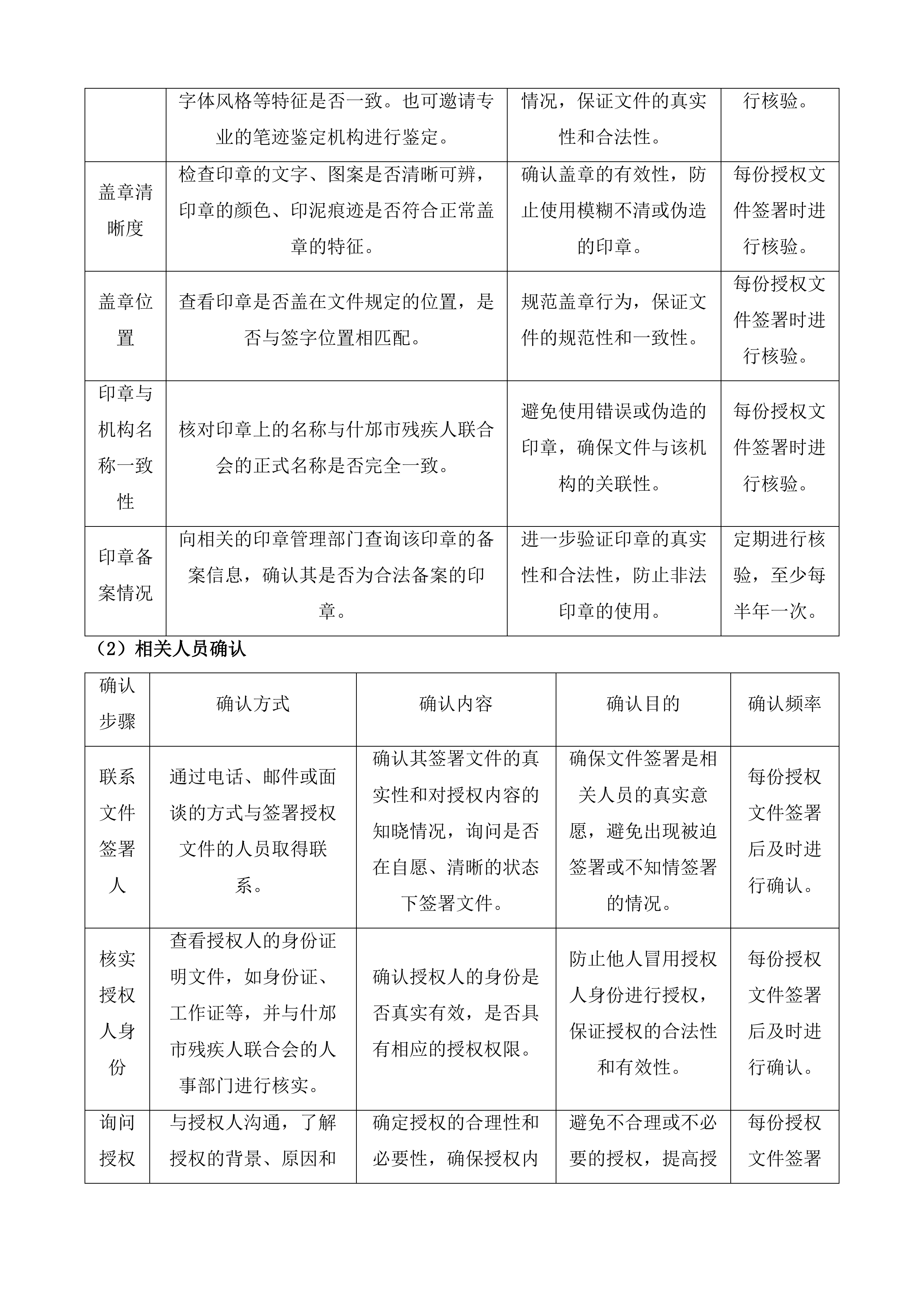
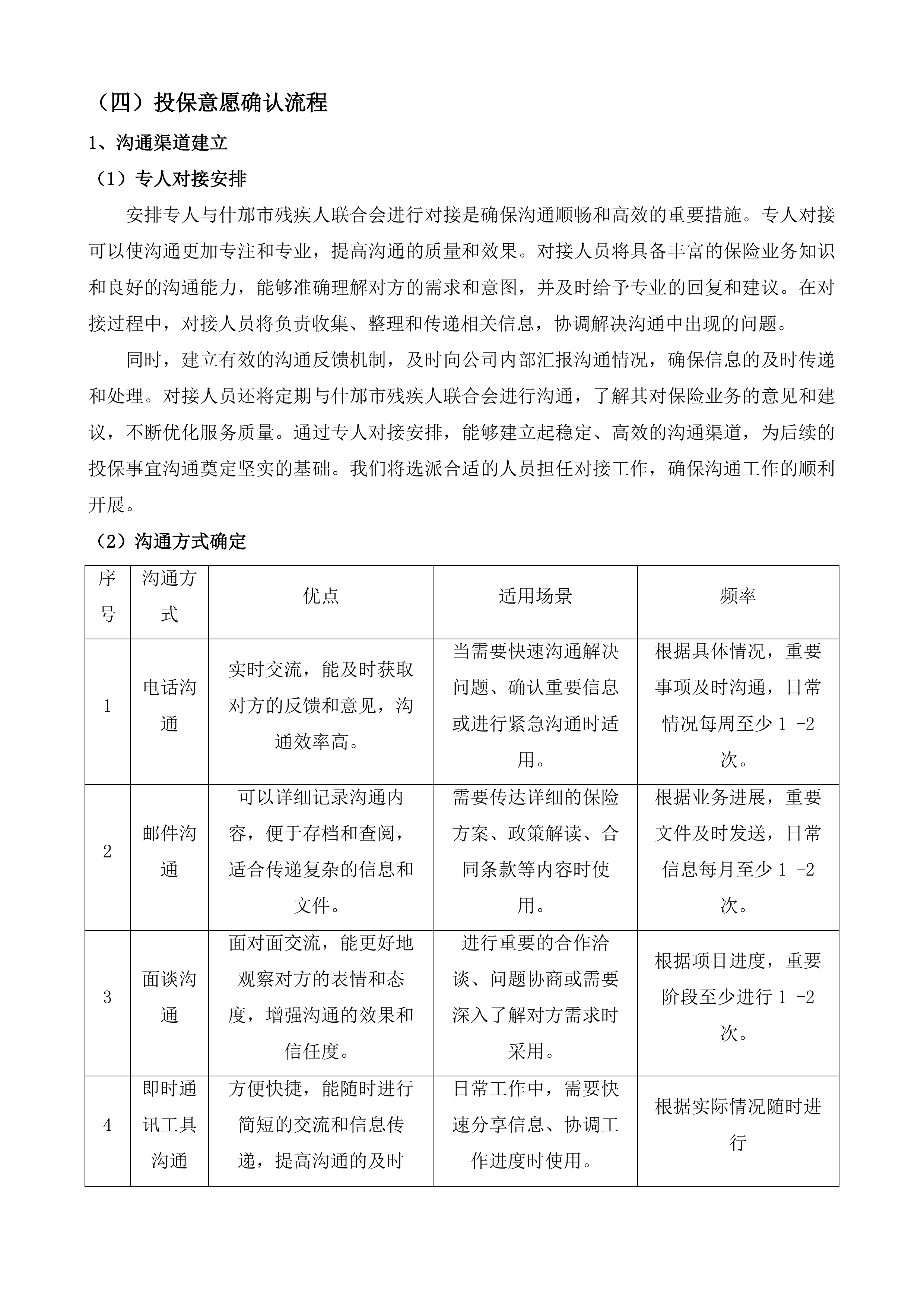
什邡市残疾人意外伤害保险投标方案 第一章 服务方案-承保方案 3 第一节 承保服务内容 3 一、 投保人身份确认 3 二、 被保险人范围界定 17 三、 三年期保险期限管理 25 四、 四类保险责任覆盖 35 五、 免责条款执行规范 47 六、 统保特殊情形处理 59 七、 保险费计算与管理 68 第二节 承保流程 84 一、 被保险人名单接收 85 二、 总保险费核算机制 93 三、 保险合同签订规范 105 四、 保单签发与凭证发放 116 五、 专险代码应用管理 123 第三节 出单送单服务时效 135 一、 五日保单签发承诺 135 二、 保险凭证发放保障 142 第四节 服务质量保障措施 151 一、 条款合规执行体系 151 二、 专业服务团队建设 163 三、 承保数据报送制度 170 四、 问题整改响应机制 180 五、 信息保密管理体系 186 六、 监督检查配合方案 194 第五节 承保档案管理及信息查询 209 一、 档案管理制度建设 209 二、 专人档案管理配置 219 三、 信息查询服务提供 233 四、 档案维护保障机制 247 第二章 服务方案-理赔方案 255 第一节 理赔流程 255 一、 报案受理 255 二、 资料收集 266 三、 审核调查 275 四、 赔付决定 285 五、 保险金支付 292 六、 结案通知 302 第二节 理赔服务措施 319 一、 理赔指引 320 二、 一次性告知 334 三、 沟通协调 345 四、 理赔公开 355 五、 限时结案 365 六、 配合监管 376 第三节 理赔赔付服务时效承诺 385 一、 资料齐全快速理赔 385 二、 复杂案件处理时限 395 第四节 理赔资料收集 405 一、 意外伤害伤残资料 405 二、 意外伤害身故资料 414 三、 意外伤害住院津贴资料 426 四、 意外伤害门诊医疗资料 434 五、 一次性告知承诺 447 第三章 服务方案-后续服务及应急方案 457 第一节 售后延续性服务 457 一、 采购人统一管理监督配合 457 二、 三年服务期合同管理 469 三、 统保信息系统录入 479 四、 服务质量持续改进 489 五、 保险售后支持体系 499 第二节 应急预案 510 一、 重大纠纷快速响应 510 二、 复杂案件处理时限 519 三、 服务中断应对方案 529 四、 信息泄露防护措施 539 五、 监管检查配合预案 554 服务方案-承保方案 承保服务内容 投保人身份确认 什邡市残联资质审核 经营许可审查 证件有效期检查 经营许可的有效期是衡量业务是否合规开展的关键指标。仔细核对什邡市残疾人联合会经营许可证的有效期,这是保证其能够合法正常运营的重要步骤。若证件在有效期内,该机构在此期间开展的各项业务才具备合法合规的基础,能够有效避免因证件过期而带来的一系列潜在风险,如监管处罚、业务中断等。通过严谨的检查流程,确保其在有效期内开展业务,为项目的顺利推进提供坚实保障,避免因证件过期导致的合规风险,维护保险业务的稳定和有序开展。 检查过程中,会对证件的有效期起止日期进行详细记录和存档,建立有效的监管机制。与相关官方部门的数据进行比对核实,以确保信息的准确性和真实性。一旦发现证件临近有效期或已过期的情况,及时与什邡市残疾人联合会沟通,督促其尽快完成证件的续期工作,保障其业务的连续性和合法性。我们深知,只有严格把控经营许可证的有效期,才能为后续的保险业务奠定良好的基础,减少不必要的风险和纠纷。因此,我们将持续关注证件有效期情况,确保其在整个合作期间始终保持合法有效的状态。 业务范围比对 业务范围的精准比对是确保本次意外伤害保险项目顺利进行的关键环节。将什邡市残疾人联合会的经营许可证上的业务范围与本次意外伤害保险项目进行详细比对至关重要。保险业务具有专业性和特殊性,只有当该机构的业务范围涵盖此保险项目时,其才具备开展相关业务的合法资格和专业能力。通过细致的比对,可以明确其业务范围与保险项目的匹配程度,避免出现因业务范围不符而导致的后续问题。若业务范围不涵盖该保险项目,可能会引发一系列风险,如业务操作不合规、保险权益无法保障等。 在比对过程中,会对经营许可证上的各项业务条款进行逐一解读和分析,确保其与本次意外伤害保险项目的涵盖范围高度一致。同时,参考相关行业标准和法律法规,确保比对过程的严谨性和公正性。若发现业务范围存在差异,及时与什邡市残疾人联合会进行沟通协商,寻求合理的解决方案。我们将以高度的责任心和专业态度完成业务范围比对工作,确保该机构能够合法、有效地承担起本次意外伤害保险项目的相关职责,为被保险人提供可靠的保险保障。 财务报告审查 财务数据审核 对什邡市残疾人联合会财务报告中的各项数据进行审核是保障保险业务安全稳定的重要举措。财务数据的准确性和真实性直接关系到后续的风险评估和决策制定。通过严谨的审核流程,可以有效识别数据中的潜在问题和风险,为可靠的决策提供依据。审核过程中,会对财务报告中的各项收入、支出、资产、负债等数据进行仔细分析和核对,确保数据的来源可靠、计算准确。 同时,采用科学的方法和专业的工具对数据进行验证和分析,如比率分析、趋势分析等,以发现数据中的异常情况和潜在风险。若发现数据存在误差或不完整的情况,及时与相关部门和人员进行沟通,要求其提供准确的补充信息。通过严格的数据审核,不仅可以保证财务报告的质量,还可以为后续的风险评估提供坚实的基础,确保保险业务的稳健开展。我们深知财务数据审核的重要性,以高度的专业素养和严谨的工作态度完成此项工作,为保险业务的顺利推进保驾护航。 财务健康评估 根据审核后的财务数据,对什邡市残疾人联合会的财务健康状况进行综合评估是判断其能否稳定开展保险业务的关键步骤。财务健康状况直接影响到该机构在保险业务中的偿付能力和稳定性。通过综合评估,可以全面了解其财务状况,包括资产负债结构、资金流动性、盈利能力等方面。若财务状况不佳,可能会导致在保险理赔时出现资金短缺的情况,影响被保险人的权益。 评估过程中,采用专业的评估模型和方法,结合行业标准和市场环境,对各项财务指标进行深入分析和评价。考虑到保险业务的特殊性,还会关注其准备金的充足性和风险管理能力。根据评估结果,制定相应的风险应对措施,如建议增加资金储备、优化资产配置等。我们将以客观、公正的态度开展财务健康评估工作,为制定合理的保险策略提供有力支持,确保保险业务的可持续发展。 合规记录查询 监管机构记录查询 向相关监管机构查询什邡市残疾人联合会的记录是确保其经营活动符合监管要求的重要手段。监管机构的记录可以反映出该机构在以往经营过程中的合规情况,包括是否存在违规行为、是否按时履行监管义务等。通过获取这些记录,可以全面了解其在监管方面的合规信息,有效避免与存在重大违规记录的机构合作,降低合规风险。查询过程中,严格按照相关规定和程序进行操作,确保信息获取的合法性和准确性。 同时,对查询到的记录进行详细分析和评估,关注其中的重点信息和异常情况。若发现存在违规记录,及时与什邡市残疾人联合会进行沟通,了解具体情况和整改措施。根据评估结果,决定是否继续与其合作以及采取相应的风险控制措施。我们将以严谨的态度对待监管机构记录查询工作,确保合作机构的经营活动符合监管要求,维护保险市场的健康稳定发展。 历史纠纷排查 对什邡市残疾人联合会的历史纠纷情况进行排查是了解其业务稳定性和信誉度的重要途径。历史纠纷情况可以反映出该机构在以往业务中处理问题的能力和方式,以及是否存在潜在的风险。通过排查,可以了解其在以往业务中是否存在与保险相关的纠纷,以及纠纷的处理情况。若存在较多的纠纷且处理不当,可能会影响其在市场中的信誉和形象,也会给保险业务带来潜在的风险。 在排查过程中,会收集相关的纠纷案例和资料,对纠纷的原因、经过和结果进行详细分析。与涉及纠纷的相关方进行沟通,了解实际情况和处理意见。根据排查结果,评估其业务稳定性和信誉度,并采取相应的措施。若纠纷情况较为严重,可能会重新评估合作的可行性;若纠纷得到妥善解决,可以作为参考因素,为后续的合作提供依据。我们将以认真负责的态度开展历史纠纷排查工作,确保合作的安全性和可靠性。 投保主体资格验证 组织性质确认 法人资格审查 审查什邡市残疾人联合会是否具有法人资格是确保其在法律上具有独立主体地位的重要环节。法人资格是一个组织能够独立承担民事责任、享有民事权利的法律依据。通过核实其法人登记证书等相关文件,可以明确其法人身份的真实性和合法性。若不具有法人资格,可能会导致在保险业务中出现法律责任不明确、权益无法保障等问题。在审查过程中,会对法人登记证书的颁发机构、有效期、登记事项等进行详细核对,确保其与实际情况相符。 同时,与相关登记部门进行核实,以确认证书的真实性和有效性。若发现法人资格存在问题,及时与什邡市残疾人联合会进行沟通,要求其提供合理的解决方案。只有确保其具有合法有效的法人资格,才能保证其在保险业务中能够独立承担责任和履行义务,为被保险人提供可靠的保障。我们将以严谨的态度完成法人资格审查工作,维护保险业务的合法性和稳定性。 组织职能匹配 评估什邡市残疾人联合会的组织职能与本次意外伤害保险项目的匹配度是确保其能够有效履行投保人职责的关键。组织职能反映了该机构的专业能力和业务范围,与保险项目的匹配度直接影响到其在项目中的执行效果和服务质量。通过深入了解其组织职能,可以判断其是否具备开展本次保险项目所需的专业知识、资源和能力。若组织职能与保险项目不匹配,可能会导致在项目实施过程中出现操作不当、服务不到位等问题。 在评估过程中,会对该机构的各项职能进行详细分析,与本次保险项目的具体要求进行对比。同时,考虑其过往的类似项目经验和业绩,进一步评估其匹配程度。若发现存在不匹配的情况,及时与什邡市残疾人联合会进行沟通,探讨改进的可能性和措施。我们将以科学、客观的态度开展组织职能匹配评估工作,确保其能够有效履行投保人的职责,为被保险人提供优质的保险服务。 关联关系审查 利益关系分析 分析什邡市残疾人联合会与被保险人之间的利益关系是确保投保行为公正性的重要步骤。利益关系是否公正直接影响到保险合同的公平性和合规性。若存在直接或间接的利益关联,可能会导致投保行为出现偏差,损害被保险人的权益。在分析过程中,会从多个角度进行考量,包括经济利益、业务关联、人员关系等方面。通过对这些因素的综合分析,可以判断是否存在潜在的利益冲突。 ①从经济利益方面,审查是否存在资金往来、利益输送等情况。 ②从业务关联方面,检查是否存在业务合作、共同投资等关系。 ③从人员关系方面,了解是否存在亲属关系、雇佣关系等。若发现存在利益关联,进一步评估其对投保行为的影响程度,并采取相应的措施,如要求披露关联关系、制定防范措施等。我们将以严格的标准开展利益关系分析工作,确保投保行为的公正性和透明度。 关联交易排查 排查什邡市残疾人联合会与被保险人之间是否存在关联交易是避免保险风险和不公平现象的重要手段。关联交易可能会导致保险利益的不合理分配,增加保险风险,影响保险市场的公平竞争。在排查过程中,全面审查双方之间的交易情况,包括交易的内容、价格、频率等方面。通过详细的排查,可以及时发现可能存在的关联交易行为。 ①审查交易的内容是否与保险业务相关,是否存在不合理的交易安排。 ②对比交易价格与市场价格,判断是否存在价格异常。 ③分析交易频率,看是否存在过于频繁的交易情况。若发现存在关联交易,调查其交易的真实性和合理性,评估其对保险业务的影响。如果关联交易存在风险或不公平现象,要求进行整改或采取其他措施,以保障被保险人的合法权益和保险市场的正常秩序。我们将以严谨的态度进行关联交易排查,确保保险业务的公正、公平和安全。 信用状况评估 信用报告查询 查询什邡市残疾人联合会的信用报告是为信用评估提供客观依据的重要途径。信用报告能够全面反映该机构的信用状况,包括信用评分、信用历史、违约记录等信息。通过获取这些信息,可以对其信用风险进行初步评估。在查询过程中,会选择权威的信用报告机构,确保报告的真实性和准确性。对信用报告中的各项指标进行详细分析,关注其中的关键信息。 通过分析信用评分,可以了解其信用等级的高低;查看信用历史,了解其以往的信用表现和还款记录;关注违约记录,判断其是否存在信用风险。若发现信用报告中存在异常情况,如信用评分较低、有违约记录等,进一步深入调查原因,评估其对保险业务的影响。根据查询结果,为后续的信用风险评级和保险策略制定提供有力支持。我们将以专业的态度进行信用报告查询,确保获取的信息能够真实反映该机构的信用状况。 信用风险评级 根据查询到的信用信息,对什邡市残疾人联合会的信用风险进行评级是制定相应保险策略的重要环节。信用风险评级能够准确评估该机构在保险业务中的信用风险程度,为合理定价、风险控制等提供依据。在评级过程中,会综合考虑信用报告中的各项指标,以及该机构的经营状况、财务实力等因素。通过科学的评级方法和模型,将信用风险分为不同的等级。 对于信用等级较高的机构,可以给予较为优惠的保险条件和较低的保险费率;对于信用等级较低的机构,则需要提高保险费率或采取其他风险控制措施。定期对信用风险评级进行更新和调整,以反映该机构信用状况的变化。通过准确的信用风险评级,可以为保险业务提供更加科学合理的决策支持,降低信用风险带来的损失。我们将以客观、公正的态度进行信用风险评级,确保评级结果能够真实反映该机构的信用水平。 残联授权文件备案 文件完整性检查 授权范围确认 明确授权文件中规定的授权范围是确保本次意外伤害保险项目顺利开展的基础。授权范围的清晰界定能够避免出现授权不清的情况,保障各方的权益和义务。在确认过程中,会对授权文件进行仔细研读,明确其中规定的各项授权事项。确保授权范围涵盖本次意外伤害保险项目的各个方面,包括保险产品的推广、销售、理赔等环节。若授权范围不明确或不完整,可能会导致在项目实施过程中出现职责不清、操作混乱等问题。 同时,将授权范围与实际业务需求进行对比,检查是否存在差异。若发现授权范围无法满足业务需求,及时与什邡市残疾人联合会进行沟通,要求其对授权文件进行修订和补充。通过严谨的授权范围确认工作,为保险业务的顺利进行提供明确的指导和保障。我们将以认真负责的态度开展此项工作,确保授权范围准确无误,避免出现任何授权纠纷。 文件格式审核 审核授权文件的格式是否符合相关规定是保证文件规范性和有效性的重要环节。规范的文件格式有助于提高文件的可读性和可操作性,减少误解和纠纷的发生。在审核过程中,会从多个方面对文件格式进行检查。 ①检查文件的排版是否整齐、清晰,字体、字号、行距等是否符合标准要求。 ②审核文件的签字和盖章是否齐全、清晰,签字人是否具有相应的授权资格,盖章是否与机构名称一致。 ③查看文件的编号、日期等信息是否准确、完整。 若发现文件格式存在问题,及时与什邡市残疾人联合会沟通,要求其进行整改。确保文件格式符合相关规定,为后续的备案和业务操作提供便利。建立文件格式审核的标准和流程,提高审核工作的效率和质量。我们将以严谨的态度对待文件格式审核工作,确保授权文件的规范性和有效性。 文件真实性核验 签字盖章核实 核验内容 核验方式 核验目的 核验频率 签字笔迹 与什邡市残疾人联合会预留的签字样本进行比对,观察笔画粗细、连笔习惯、字体风格等特征是否一致。也可邀请专业的笔迹鉴定机构进行鉴定。 确保签字为相关负责人本人签署,避免冒签等情况,保证文件的真实性和合法性。 每份授权文件签署时进行核验。 盖章清晰度 检查印章的文字、图案是否清晰可辨,印章的颜色、印泥痕迹是否符合正常盖章的特征。 确认盖章的有效性,防止使用模糊不清或伪造的印章。 每份授权文件签署时进行核验。 盖章位置 查看印章是否盖在文件规定的位置,是否与签字位置相匹配。 规范盖章行为,保证文件的规范性和一致性。 每份授权文件签署时进行核验。 印章与机构名称一致性 核对印章上的名称与什邡市残疾人联合会的正式名称是否完全一致。 避免使用错误或伪造的印章,确保文件与该机构的关联性。 每份授权文件签署时进行核验。 印章备案情况 向相关的印章管理部门查询该印章的备案信息,确认其是否为合法备案的印章。 进一步验证印章的真实性和合法性,防止非法印章的使用。 定期进行核验,至少每半年一次。 相关人员确认 确认步骤 确认方式 确认内容 确认目的 确认频率 联系文件签署人 通过电话、邮件或面谈的方式与签署授权文件的人员取得联系。 确认其签署文件的真实性和对授权内容的知晓情况,询问是否在自愿、清晰的状态下签署文件。 确保文件签署是相关人员的真实意愿,避免出现被迫签署或不知情签署的情况。 每份授权文件签署后及时进行确认。 核实授权人身份 查看授权人的身份证明文件,如身份证、工作证等,并与什邡市残疾人联合会的人事部门进行核实。 确认授权人的身份是否真实有效,是否具有相应的授权权限。 防止他人冒用授权人身份进行授权,保证授权的合法性和有效性。 每份授权文件签署后及时进行确认。 询问授权背景 与授权人沟通,了解授权的背景、原因和具体要求。 确定授权的合理性和必要性,确保授权内容符合实际业务需求。 避免不合理或不必要的授权,提高授权的质量和效率。 每份授权文件签署后及时进行确认。 确认授权范围 再次与授权人核对授权文件中规定的授权范围,确保其理解并认可该范围。 保证授权范围的准确性和清晰性,避免出现误解或歧义。 防止因授权范围不明确而导致的业务纠纷和风险。 每份授权文件签署后及时进行确认。 跟进授权变更情况 定期与授权人沟通,了解是否存在授权变更的情况。 若有变更,及时更新授权文件和相关记录。 确保授权信息的及时性和准确性,适应业务发展的变化。 每月进行一次跟进确认。 备案流程执行 备案信息录入 授权文件中的关键信息准确录入备案系统是保证备案信息完整性和准确性的重要步骤。备案信息的完整性对于后续的监管和查询至关重要。在录入过程中,会对授权文件中的授权人、被授权人、授权范围、授权期限等关键信息进行逐一核对和录入。确保录入的信息与文件内容一致,无遗漏和错误。 同时,采用双人录入或多次核对的方式,提高信息录入的准确性。建立信息录入的审核机制,对录入的信息进行严格审核,确保其符合备案系统的要求。还会对录入的信息进行分类和存档,便于后续的管理和查询。通过严谨的备案信息录入工作,为备案系统提供准确可靠的数据支持,保障备案工作的顺利进行。我们将以高度的责任心和严谨的工作态度完成此项任务,确保备案信息的质量。 备案结果跟踪 跟踪备案结果是确保备案工作顺利完成的关键环节。及时了解备案是否成功,可以及时发现并解决备案过程中出现的问题。在跟踪过程中,会定期查询备案系统的状态信息,查看备案申请是否已受理、审核通过或被驳回。若备案申请在规定时间内未得到处理,及时与相关部门沟通,了解原因并催促处理。 若备案结果显示未通过审核,仔细分析原因,根据审核意见进行整改,并重新提交备案申请。建立备案结果跟踪的记录机制,对每次跟踪的情况进行详细记录,包括跟踪时间、备案状态、沟通内容等。通过有效的备案结果跟踪工作,确保备案工作能够按照规定的流程和时间节点顺利完成,为保险业务的开展提供有力保障。我们将持续关注备案结果,积极协调解决问题,确保备案工作圆满完成。 投保意愿确认流程 沟通渠道建立 专人对接安排 安排专人与什邡市残疾人联合会进行对接是确保沟通顺畅和高效的重要措施。专人对接可以使沟通更加专注和专业,提高沟通的质量和效果。对接人员将具备丰富的保险业务知识和良好的沟通能力,能够准确理解对方的需求和意图,并及时给予专业的回复和建议。在对接过程中,对接人员将负责收集、整理和传递相关信息,协调解决沟通中出现的问题。 同时,建立有效的沟通反馈机制,及时向公司内部汇报沟通情况,确保信息的及时传递和处理。对接人员还将定期与什邡市残疾人联合会进行沟通,了解其对保险业务的意见和建议,不断优化服务质量。通过专人对接安排,能够建立起稳定、高效的沟通渠道,为后续的投保事宜沟通奠定坚实的基础。我们将选派合适的人员担任对接工作,确保沟通工作的顺利开展。 沟通方式确定 序号 沟通方式 优点 适用场景 频率 1 电话沟通 实时交流,能及时获取对方的反馈和意见,沟通效率高。 当需要快速沟通解决问题、确认重要信息或进行紧急沟通时适用。 根据具体情况,重要事项及时沟通,日常情况每周至少1 -2次。 2 邮件沟通 可以详细记录沟通内容,便于存档和查阅,适合传递复杂的信息和文件。 需要传达详细的保险方案、政策解读、合同条款等内容时使用。 根据业务进展,重要文件及时发送,日常信息每月至少1 -2次。 3 面谈沟通 面对面交流,能更好地观察对方的表情和态度,增强沟通的效果和信任度。 进行重要的合作洽谈、问题协商或需要深入了解对方需求时采用。 根据项目进度,重要阶段至少进行1 -2次。 4 即时通讯工具沟通 方便快捷,能随时进行简短的交流和信息传递,提高沟通的及时性。 日常工作中,需要快速分享信息、协调工作进度时使用。 根据实际情况随时进行 残联投保沟通方式 需求详细了解 需求问卷调研 设计需求问卷,向什邡市残疾人联合会发放,是深入了解其对保险产品期望和关注点的有效方式。需求问卷能够有针对性地收集相关信息,为后续的方案设计提供有力依据。在设计问卷时,会充分考虑保险业务的特点和该机构的实际情况,设置合理的问题。 ①了解其对保险责任范围的期望,如意外伤害伤残、身故、住院津贴、门诊医疗等方面的保障需求。 ②询问其对保险费率的接受程度,以及对保险服务质量的关注点。 ③调查其对保险理赔流程的期望和建议。 通过广泛发放问卷,确保能够获取全面、准确的信息。对回收的问卷进行认真整理和分析,提取关键信息和有价值的建议。根据分析结果,深入了解什邡市残疾人联合会的实际需求和关注点,为制定个性化的保险方案提供参考。我们将以科学、严谨的态度开展需求问卷调研工作,确保调研结果能够真实反映其需求。 现场沟通交流 与什邡市残疾人联合会进行现场沟通交流是深入了解其实际情况和需求的重要途径。现场沟通能够实现面对面的互动,更好地理解对方的诉求和问题。在沟通交流过程中,详细介绍保险产品的特点、优势和条款,为其提供专业的解读和建议。倾听其在残疾人保障工作中的实际情况和面临的困难,了解其对保险服务的期望和需求。针对其提出的疑问和关注点,及时给予准确、清晰的解答。 通过现场沟通,不仅可以深入了解其需求,还可以建立良好的合作关系和信任基础。根据沟通结果,结合实际情况,进一步优化保险方案,确保方案更符合其需求和实际情况。我们将以真诚、专业的态度开展现场沟通交流工作,为后续的合作打下坚实的基础。 意愿明确确认 意愿书面确认 请什邡市残疾人联合会以书面形式确认其投保意愿是确保双方权利和义务清晰明确的重要环节。书面确认能够避免口头承诺带来的不确定性和纠纷。在书面确认过程中,会提供详细的投保意向书,明确表达同意投保的意向和相关条款。 ①明确保险产品的具体内容和保障范围,包括意外伤害伤残、身故、住院津贴、门诊医疗等方面的保险责任。 ②确定保险费率、保险期限等关键条款。 ③强调双方的权利和义务,如理赔流程、信息披露等。 要求什邡市残疾人联合会在仔细阅读并理解相关内容后,签字盖章确认。对书面确认文件进行妥善保存,作为双方合作的重要依据。通过书面确认,能够确保投保意愿的真实性和有效性,为后续的保险业务开展提供坚实保障。我们将以严谨的态度对待意愿书面确认工作,确保双方的合法权益得到充分保护。 决策人确认沟通 与什邡市残疾人联合会的决策人进行沟通是确认其对投保事宜最终决策的重要步骤。决策人的意见和态度直接影响到投保意愿的真实性和有效性。在沟通中,会向决策人详细介绍保险方案的优势和特点,以及对残疾人保障工作的积极意义。听取决策人对保险方案的意见和建议,解答其提出的疑问和关注点。通过充分的沟通,了解决策人的决策思路和考量因素。 若决策人对保险方案存在疑虑或不满,及时对方案进行调整和优化,以满足其需求。只有确保决策人对投保事宜的最终决策明确且真实有效,才能顺利推进后续的保险业务。我们将以诚...
什邡市残疾人意外伤害保险投标方案.docx
下载提示

1.本文档仅提供部分内容试读;

2.支付并下载文件,享受无限制查看;

3.本网站所提供的标准文本仅供个人学习、研究之用,未经授权,严禁复制、发行、汇编、翻译或网络传播等,侵权必究;

4.左侧添加客服微信获取帮助;

5.本文为word版本,可以直接复制编辑使用。


这个人很懒,什么都没留下
未认证用户 查看用户
该文档于 上传
推荐文档
×
精品标书制作
百人专家团队
擅长领域:
工程标 服务标 采购标
16852
已服务主
2892
中标量
1765
平台标师
扫码添加客服
客服二维码
咨询热线:192 3288 5147
公众号
微信客服
客服