文库 服务类投标方案 养老服务

安图县家庭养老床位建设项目投标方案.docx

DOCX   1408页   下载198   2025-09-07   浏览42   收藏18   点赞928   评分-   765215字   228.00

AI慧写标书

十分钟千页标书高效生成

温馨提示:当前文档最多只能预览 15 页,若文档总页数超出了 15 页,请下载原文档以浏览全部内容。
安图县家庭养老床位建设项目投标方案.docx 第1页
安图县家庭养老床位建设项目投标方案.docx 第2页
安图县家庭养老床位建设项目投标方案.docx 第3页
安图县家庭养老床位建设项目投标方案.docx 第4页
安图县家庭养老床位建设项目投标方案.docx 第5页
安图县家庭养老床位建设项目投标方案.docx 第6页
安图县家庭养老床位建设项目投标方案.docx 第7页
安图县家庭养老床位建设项目投标方案.docx 第8页
安图县家庭养老床位建设项目投标方案.docx 第9页
安图县家庭养老床位建设项目投标方案.docx 第10页
安图县家庭养老床位建设项目投标方案.docx 第11页
安图县家庭养老床位建设项目投标方案.docx 第12页
安图县家庭养老床位建设项目投标方案.docx 第13页
安图县家庭养老床位建设项目投标方案.docx 第14页
安图县家庭养老床位建设项目投标方案.docx 第15页
剩余1393页未读, 下载浏览全部

开通会员, 优惠多多

6重权益等你来

首次半价下载
折扣特惠
上传高收益
特权文档
AI慧写优惠
专属客服
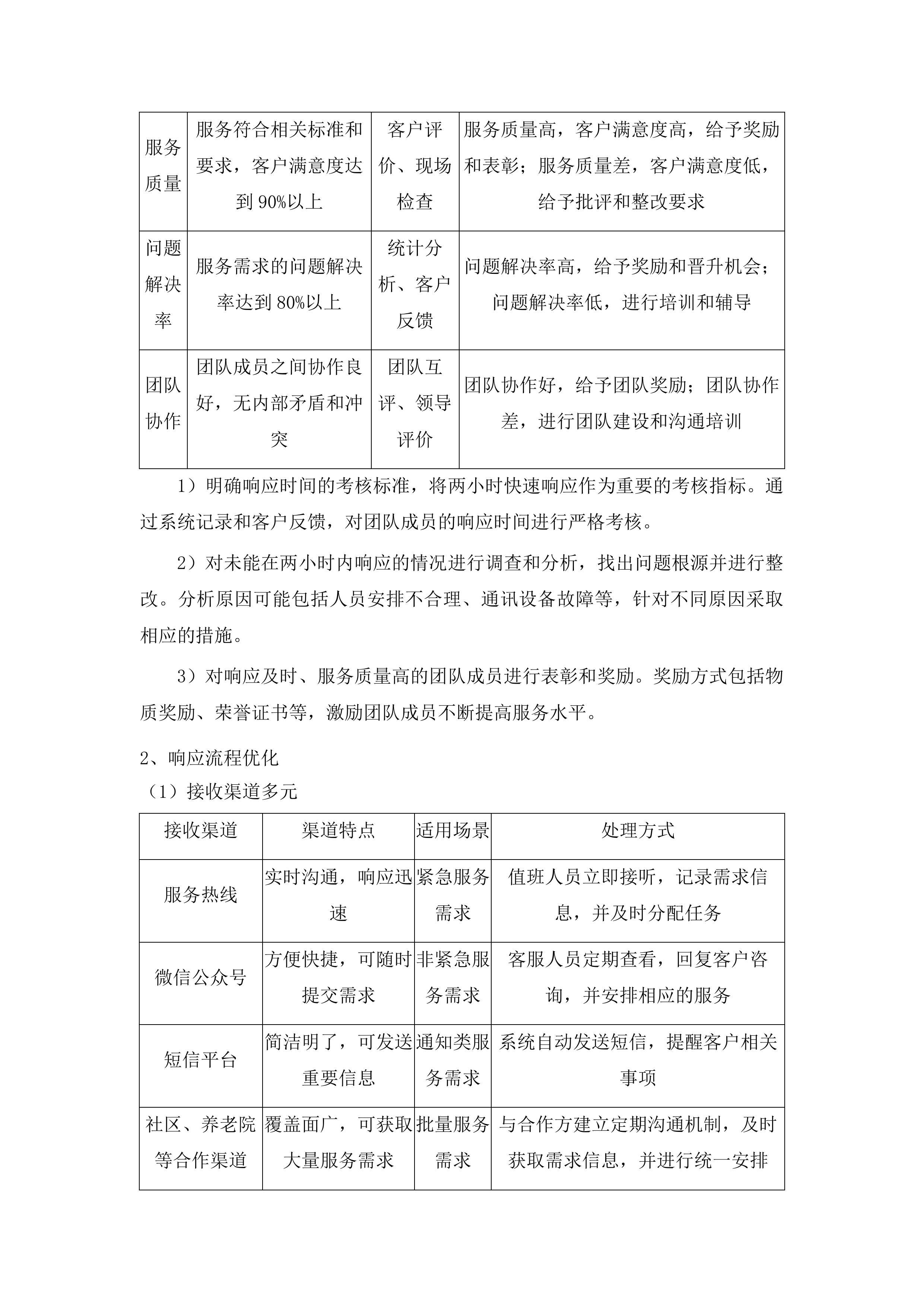
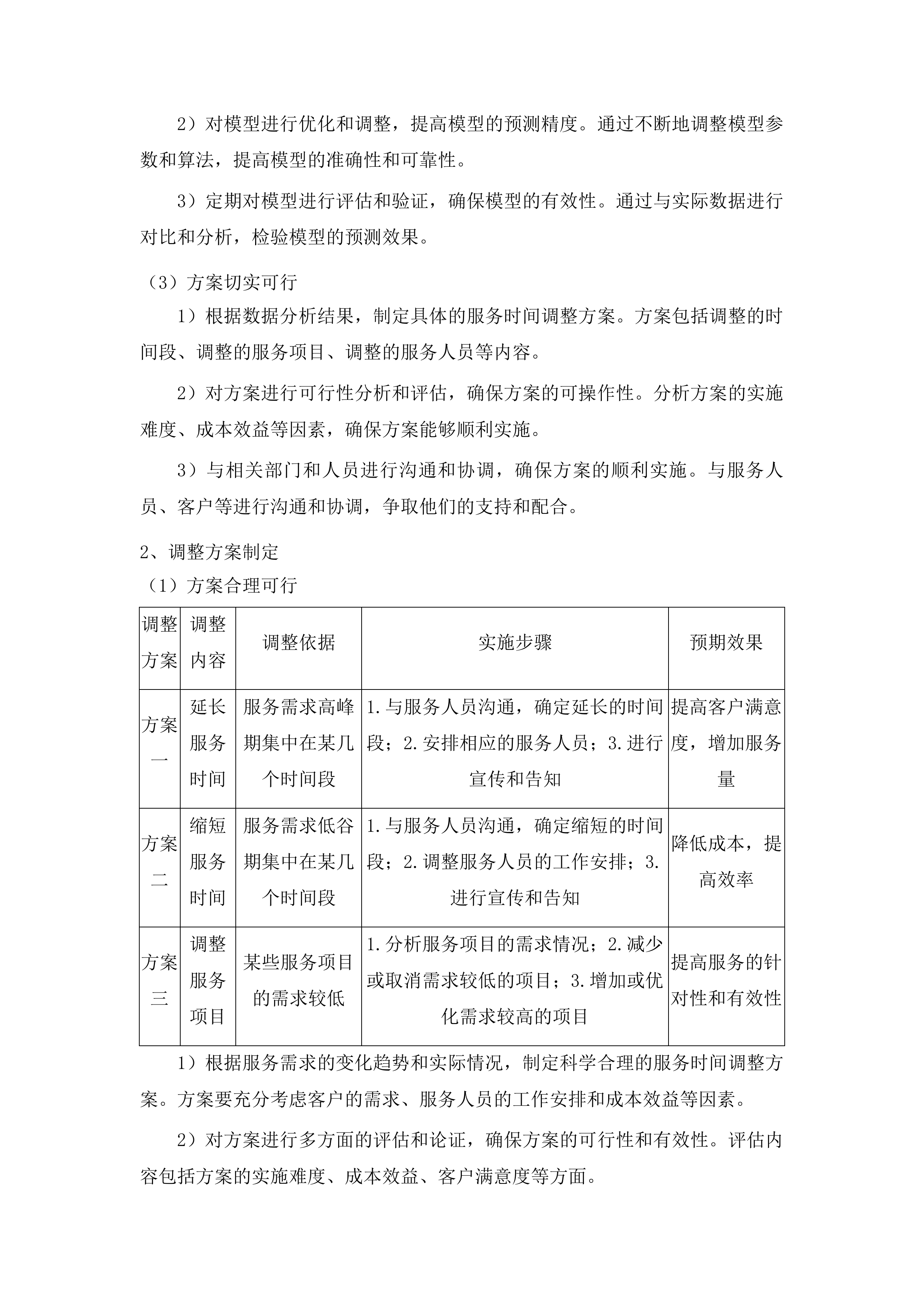
安图县家庭养老床位建设项目投标方案 服务承诺 服务时间承诺 全天候服务响应机制 两小时快速响应保障 保障机制明确 值班制度完善 1)实行轮班制,保证每天24小时都有值班人员在岗,确保服务需求能随时得到响应。这样可以避免因人员休息导致的服务中断,为老年人及其家属提供不间断的服务。 2)值班人员需保持通讯畅通,使用专门的值班通讯设备或确保手机24小时开机,确保能够及时接收和处理服务需求。若遇到紧急情况,能第一时间做出反应,采取相应的措施。 3)建立值班记录制度,详细记录值班期间的服务需求和处理情况,包括服务需求的类型、时间、地点、处理结果等信息。这些记录可以为后续的服务评估和改进提供依据。 团队经验丰富 培训内容 培训方式 培训频率 培训目标 适老化改造标准和流程 集中授课、现场实操 每月一次 熟悉适老化改造的各项标准和流程,能够独立完成改造工作 智能化改造技术和方法 线上学习、专家讲座 每季度一次 掌握智能化改造的相关技术和方法,能够实现智能设备与平台的对接 老年用品配置知识和技巧 案例分析、经验分享 每两个月一次 了解老年用品的特点和适用范围,能够根据老年人的需求进行合理配置 团队协作和沟通技巧 团队拓展、角色扮演 每半年一次 提高团队成员之间的协作能力和沟通效率,确保服务的顺利进行 1)团队成员均经过专业培训,熟悉适老化改造、智能化改造及老年用品配置的相关标准和流程。通过定期的培训和学习,团队成员不断更新知识和技能,以更好地为老年人提供服务。 2)定期组织团队成员进行技能培训和案例分析,不断提升团队的服务能力。培训内容包括新技术、新方法的学习,以及实际案例的分析和讨论,让团队成员在实践中积累经验。 3)建立团队成员的考核机制,激励团队成员不断提高服务质量。考核内容包括工作业绩、服务态度、专业技能等方面,对表现优秀的成员给予奖励和表彰。 适老化改造 老年用品配置 考核机制严格 考核指标 考核标准 考核方式 奖惩措施 响应时间 两小时内响应服务需求 系统记录、客户反馈 未按时响应一次,扣除相应绩效分数;多次未按时响应,给予警告或处罚 服务质量 服务符合相关标准和要求,客户满意度达到90%以上 客户评价、现场检查 服务质量高,客户满意度高,给予奖励和表彰;服务质量差,客户满意度低,给予批评和整改要求 问题解决率 服务需求的问题解决率达到80%以上 统计分析、客户反馈 问题解决率高,给予奖励和晋升机会;问题解决率低,进行培训和辅导 团队协作 团队成员之间协作良好,无内部矛盾和冲突 团队互评、领导评价 团队协作好,给予团队奖励;团队协作差,进行团队建设和沟通培训 1)明确响应时间的考核标准,将两小时快速响应作为重要的考核指标。通过系统记录和客户反馈,对团队成员的响应时间进行严格考核。 2)对未能在两小时内响应的情况进行调查和分析,找出问题根源并进行整改。分析原因可能包括人员安排不合理、通讯设备故障等,针对不同原因采取相应的措施。 3)对响应及时、服务质量高的团队成员进行表彰和奖励。奖励方式包括物质奖励、荣誉证书等,激励团队成员不断提高服务水平。 响应流程优化 接收渠道多元 接收渠道 渠道特点 适用场景 处理方式 服务热线 实时沟通,响应迅速 紧急服务需求 值班人员立即接听,记录需求信息,并及时分配任务 微信公众号 方便快捷,可随时提交需求 非紧急服务需求 客服人员定期查看,回复客户咨询,并安排相应的服务 短信平台 简洁明了,可发送重要信息 通知类服务需求 系统自动发送短信,提醒客户相关事项 社区、养老院等合作渠道 覆盖面广,可获取大量服务需求 批量服务需求 与合作方建立定期沟通机制,及时获取需求信息,并进行统一安排 1)开通专门的服务热线,方便老年人及其家属随时拨打。热线号码在宣传资料和服务场所进行公示,确保客户能够轻松找到。 2)建立微信公众号和短信平台,接收服务需求信息。客户可以通过微信公众号提交需求,客服人员及时回复和处理;短信平台用于发送重要通知和提醒。 3)与社区、养老院等合作,通过其渠道接收服务需求。与合作方建立长期稳定的合作关系,定期沟通和协调,确保服务需求的及时传递和处理。 通道快速高效 1)建立服务需求信息管理系统,实现服务需求的快速录入和分配。该系统能够自动识别需求类型和紧急程度,将任务分配给最合适的服务人员。 2)设置专门的快速响应岗位,负责接收和处理紧急服务需求。快速响应岗位的人员具备丰富的经验和专业知识,能够在最短的时间内做出反应。 3)与相关部门和人员建立快速沟通机制,确保服务需求能够及时得到解决。通过建立微信群、电话会议等方式,加强沟通和协作,提高工作效率。 快速响应岗位工作 流程简洁明了 1)对服务需求进行分类管理,根据不同类型的服务需求制定相应的响应流程。例如,紧急服务需求和非紧急服务需求采用不同的处理流程,以提高响应效率。 2)减少不必要的审批环节,提高响应效率。简化流程,避免繁琐的手续和审批程序,让服务人员能够更快地开展工作。 3)建立服务需求处理跟踪机制,及时反馈服务需求的处理情况。客户可以通过系统查询服务进度,了解需求的处理状态。 技术手段支撑 信息实时监控 1)安装监控设备,实时监控服务现场的情况。监控设备可以安装在服务场所和关键位置,确保服务过程的安全和规范。 2)建立服务需求信息管理系统,实时更新服务需求的处理进度。该系统能够实时显示任务的分配、执行和完成情况,方便管理人员进行监控和调度。 3)设置预警机制,对超过两小时未响应的服务需求进行预警。通过系统自动提醒和人工干预,确保服务需求得到及时处理。 监控设备安装 设备智能高效 1)配备智能化的服务设备,如智能手环、智能手表等,实现服务需求的实时接收和处理。智能设备能够与服务需求信息管理系统进行对接,及时传递信息。 2)利用物联网技术,实现设备之间的互联互通,提高服务响应的效率。通过物联网技术,智能设备可以自动识别和响应服务需求,减少人工干预。 3)定期对智能化设备进行维护和升级,确保设备的正常运行。制定设备维护计划,定期检查和保养设备,及时更新设备软件和固件。 数据精准分析 1)建立数据分析系统,对服务需求的历史数据进行分析和挖掘。通过数据分析,了解服务需求的规律和趋势,为服务决策提供依据。 2)通过数据分析,预测服务需求的趋势和热点,提前做好响应准备。根据分析结果,合理安排服务人员和资源,提高服务的针对性和有效性。 3)根据数据分析结果,优化服务响应流程和资源配置。对流程进行调整和优化,提高服务效率;对资源进行合理分配,确保资源的充分利用。 紧急情况处置流程 紧急情况识别 标准清晰明确 1)根据项目特点和服务需求,制定详细的紧急情况识别标准。标准包括火灾、地震、突发疾病等多种情况,明确每种情况的识别特征和判断依据。 2)将紧急情况分为不同等级,根据等级采取不同的处置措施。例如,一级紧急情况需要立即启动应急预案,二级紧急情况可以采取相应的防范措施。 3)定期对紧急情况识别标准进行评估和更新,确保其有效性。随着项目的进展和服务需求的变化,及时调整和完善标准。 培训专业有效 1)组织服务人员参加紧急情况识别培训,提高其对紧急情况的敏感度和判断能力。培训内容包括紧急情况的识别方法、处置流程和应对技巧。 2)通过案例分析和模拟演练,让服务人员熟悉紧急情况的处理流程和方法。模拟演练包括火灾逃生、地震避险等场景,让服务人员在实践中积累经验。 3)定期对服务人员的紧急情况识别能力进行考核和评估。考核方式包括理论考试、实际操作等,确保服务人员具备应对紧急情况的能力。 报告及时准确 1)建立紧急情况报告渠道,确保服务人员能够及时将紧急情况上报给相关负责人。报告渠道包括电话、短信、微信等多种方式,确保信息的及时传递。 2)规定紧急情况报告的内容和格式,确保报告信息的准确和完整。报告内容包括紧急情况的类型、发生时间、地点、影响范围等。 3)对紧急情况报告进行跟踪和反馈,确保问题得到及时解决。相关负责人及时对报告进行处理,采取相应的措施,并将处理结果反馈给服务人员。 应急响应启动 机制快速启动 1)制定应急响应预案,明确应急响应的流程和责任分工。预案包括应急指挥体系、应急处置措施、应急资源保障等内容,确保在紧急情况下能够迅速响应。 2)建立应急响应指挥中心,统一指挥和协调应急处置工作。指挥中心配备专业的人员和设备,能够实时掌握紧急情况的动态,做出科学的决策。 3)定期对应急响应预案进行演练和评估,确保其可操作性。通过演练,检验预案的可行性和有效性,发现问题及时进行调整和完善。 队伍迅速集结 1)组建应急救援队伍,明确队伍成员的职责和任务。队伍成员包括消防员、医护人员、公安人员等,具备专业的技能和经验。 2)定期组织应急救援队伍进行培训和演练,提高其应急处置能力。培训内容包括应急救援技能、团队协作等方面,演练包括火灾扑救、地震救援等场景。 3)建立应急救援物资储备库,确保救援物资的充足供应。储备库储备了灭火器、急救药品、担架等物资,能够满足应急救援的需要。 应急救援队伍演练 部门协同配合 1)与消防、医疗、公安等相关部门建立应急联动机制,确保在紧急情况下能够协同作战。建立定期沟通和协调机制,加强部门之间的合作和配合。 2)定期组织联合演练,提高各部门之间的协同配合能力。联合演练包括火灾扑救、地震救援等场景,让各部门在实践中积累经验,提高协同作战能力。 3)建立信息共享平台,及时通报紧急情况的处置进展。通过信息共享平台,各部门能够实时掌握紧急情况的动态,做出科学的决策。 应急处置措施 措施针对性强 1)针对不同类型的紧急情况,制定详细的应急处置措施。例如,针对火灾,制定灭火、疏散等措施;针对地震,制定避险、救援等措施。 2)对紧急情况进行分类管理,根据不同等级采取不同的处置措施。例如,一级紧急情况需要立即启动应急预案,二级紧急情况可以采取相应的防范措施。 3)定期对应急处置措施进行评估和更新,确保其有效性。随着项目的进展和服务需求的变化,及时调整和完善措施。 安全保障到位 1)在应急处置过程中,优先保障人员的生命安全。采取必要的防护措施,确保救援人员的安全;及时疏散和救治受伤人员。 2)采取必要的防护措施,确保救援人员的安全。救援人员配备专业的防护装备,如安全帽、防护服等。 3)对受损的财产进行及时保护和修复,减少损失。对受损的房屋、设备等进行加固和修复,防止损失进一步扩大。 进展及时汇报 1)建立应急处置进展报告制度,及时向上级部门和相关人员报告处置情况。报告内容包括紧急情况的发生时间、地点、影响范围、处置进展等。 2)规定报告的内容和格式,确保报告信息的准确和完整。报告格式包括文字报告、图表报告等,确保信息的清晰和直观。 3)对报告进行跟踪和反馈,确保问题得到及时解决。上级部门及时对报告进行处理,采取相应的措施,并将处理结果反馈给报告人员。 服务时间动态调整 需求数据分析 数据收集全面 1)通过多种渠道收集服务需求数据,如电话回访、问卷调查、现场调研等。电话回访可以了解客户对服务的满意度和需求;问卷调查可以收集大量的客户信息和需求;现场调研可以深入了解客户的实际情况和需求。 2)建立服务需求数据管理系统,对数据进行分类、整理和存储。系统能够对数据进行自动分析和统计,为决策提供依据。 3)定期对数据进行更新和维护,确保数据的准确性和完整性。随着时间的推移和服务需求的变化,及时更新和补充数据。 模型科学合理 1)根据服务需求的特点和规律,选择合适的数据分析模型。例如,时间序列模型可以用于预测服务需求的趋势;回归模型可以用于分析服务需求与相关因素之间的关系。 2)对模型进行优化和调整,提高模型的预测精度。通过不断地调整模型参数和算法,提高模型的准确性和可靠性。 3)定期对模型进行评估和验证,确保模型的有效性。通过与实际数据进行对比和分析,检验模型的预测效果。 方案切实可行 1)根据数据分析结果,制定具体的服务时间调整方案。方案包括调整的时间段、调整的服务项目、调整的服务人员等内容。 2)对方案进行可行性分析和评估,确保方案的可操作性。分析方案的实施难度、成本效益等因素,确保方案能够顺利实施。 3)与相关部门和人员进行沟通和协调,确保方案的顺利实施。与服务人员、客户等进行沟通和协调,争取他们的支持和配合。 调整方案制定 方案合理可行 调整方案 调整内容 调整依据 实施步骤 预期效果 方案一 延长服务时间 服务需求高峰期集中在某几个时间段 1.与服务人员沟通,确定延长的时间段;2.安排相应的服务人员;3.进行宣传和告知 提高客户满意度,增加服务量 方案二 缩短服务时间 服务需求低谷期集中在某几个时间段 1.与服务人员沟通,确定缩短的时间段;2.调整服务人员的工作安排;3.进行宣传和告知 降低成本,提高效率 方案三 调整服务项目 某些服务项目的需求较低 1.分析服务项目的需求情况;2.减少或取消需求较低的项目;3.增加或优化需求较高的项目 提高服务的针对性和有效性 1)根据服务需求的变化趋势和实际情况,制定科学合理的服务时间调整方案。方案要充分考虑客户的需求、服务人员的工作安排和成本效益等因素。 2)对方案进行多方面的评估和论证,确保方案的可行性和有效性。评估内容包括方案的实施难度、成本效益、客户满意度等方面。 3)与相关部门和人员进行充分沟通和协调,确保方案的顺利实施。与服务人员、客户等进行沟通和协调,争取他们的支持和配合。 内容明确具体 1)明确服务时间调整的具体内容,如调整的时间段、调整的服务项目等。调整的时间段要具体到小时和分钟,调整的服务项目要明确列出。 2)对调整的范围进行界定,确保调整方案的针对性和有效性。例如,调整的服务范围可以是某个区域、某个年龄段的客户等。 3)制定详细的调整计划和时间表,确保调整工作的有序进行。计划要包括调整的步骤、责任人、时间节点等内容。 风险评估应对 1)对服务时间调整方案进行风险评估,识别可能存在的风险和问题。风险包括客户不满、服务人员抵触、业务量下降等。 2)针对可能出现的风险,制定相应的应对措施和预案。例如,针对客户不满,可以加强宣传和沟通;针对服务人员抵触,可以进行培训和激励。 3)定期对风险进行监控和评估,及时调整应对措施。随着方案的实施,及时发现和解决出现的问题,确保方案的顺利进行。 调整方案实施 工作有序推进 1)制定详细的实施计划和时间表,明确各阶段的工作任务和责任人。计划要包括调整的步骤、时间节点、责任人等内容,确保工作的有序进行。 2)按照计划有序推进调整工作,确保调整工作按时完成。在实施过程中,及时解决出现的问题,确保工作的顺利进行。 3)加强对实施过程的监控和管理,及时发现和解决问题。建立监控机制,定期对调整工作进行检查和评估,及时发现和解决问题。 过程监督管理 1)建立调整过程监督机制,对调整工作进行全程监督。监督内容包括工作进度、服务质量、客户满意度等方面。 2)定期对调整工作进行检查和评估,确保调整工作符合要求。检查和评估结果及时反馈给相关人员,以便及时进行调整和改进。 3)对发现的问题及时进行整改,确保调整工作的顺利进行。对发现的问题进行分析和总结,采取相应的措施进行整改。 方案优化完善 1)及时收集和反馈调整过程中的问题和意见,对调整方案进行评估和分析。通过客户反馈、服务人员反馈等方式,收集问题和意见。 2)根据评估结果,对方案进行优化和完善,提高方案的可行性和有效性。根据评估结果,对方案进行调整和改进,确保方案能够更好地满足客户的需求。 3)定期对方案进行回顾和总结,不断积累经验,为今后的调整工作提供参考。通过回顾和总结,发现问题和不足,为今后的调整工作提供经验和教训。 服务需求实时对接 需求收集渠道 渠道多元广泛 收集渠道 渠道特点 适用场景 信息处理方式 电话 实时沟通,信息准确 紧急服务需求、复杂问题咨询 客服人员记录需求信息,及时分配任务 短信 简洁明了,可发送重要信息 通知类服务需求、简单问题反馈 系统自动识别信息,分类处理 微信 方便快捷,可随时提交需求 非紧急服务需求、日常沟通 客服人员及时回复和处理,安排相应服务 网站 信息丰富,可提供详细资料 了解服务项目、提交需求申请 系统自动收集信息,分类整理 社区合作 覆盖面广,可获取大量服务需求 批量服务需求、社区活动宣传 与社区合作方定期沟通,统一安排服务 养老院合作 针对性强,可满足特定服务需求 养老服务需求、老年人关怀服务 与养老院建立长期合作关系,及时响应需求 医疗机构合作 专业性强,可获取医疗相关服务需求 医疗护理服务需求、康复服务需求 与医疗机构对接,提供专业服务 服务需求收集点 方便服务对象反馈需求 周边居民服务需求 工作人员现场收集信息,及时处理 1)通过电话、短信、微信、网站等多种渠道收集服务需求信息。多种渠道的设置,方便不同客户群体根据自己的习惯和需求选择合适的方式提交需求。 2)与社区、养老院、医疗机构等合作,拓宽服务需求收集渠道。与合作方建立长期稳定的合作关系,定期沟通和协调,确保服务需求的及时传递和处理。 3)设立专门的服务需求收集点,方便服务对象反馈需求。收集点可以设在社区、养老院等场所,工作人员及时收集和处理需求信息。 管理维护到位 1)建立服务需求收集渠道管理制度,明确各渠道的职责和工作流程。制度规定了渠道的使用规范、信息处理流程、人员职责等内容,确保渠道的正常运行。 2)定期对渠道进行检查和维护,确保渠道的正常运行。检查内容包括设备的正常使用、网络的畅通、信息的及时处理等方面。 3)对渠道收集的信息进行及时处理和反馈,提高服务对象的满意度。客服人员及时回复客户咨询,安排相应的服务,并将处理结果反馈给客户。 智能手环使用 评估优化持续 1)定期对服务需求收集渠道进行评估和分析,了解渠道的使用情况和效果。评估内容包括渠道的使用率、信息准确率、客户满意度等方面。 2)根据评估结果,对渠道进行优化和调整,提高收集效率和质量。例如,根据客户反馈,优化渠道的界面设计和操作流程;根据使用情况,调整渠道的宣传和推广策略。 3)不断探索新的收集渠道和方法,满足服务对象的多样化需求。随着科技的发展和客户需求的变化,及时引入新的渠道和方法,如社交媒体平台、智能设备等。 需求分析处理 分类整理清晰 1)根据服务需求的类型、紧急程度、重要程度等因素,对需求进行分类和整理。例如,将需求分为适老化改造需求、智能化改造需求、老年用品配置需求等类型;将紧急程度分为紧急、重要、一般等等级。 2)建立服务需求分类标准和体系,确保分类的准确性和一致性。标准和体系明确了分类的依据和方法,确保不同人员对需求的分类结果一致。 3)对分类后的需求进行编号和记录,方便管理和查询。通过编号和记录,能够快速定位和查询需求信息,提高工作效率。 分析挖掘深入 1)运用数据分析工具和方法,对服务需求进行统计分析和趋势预测。通过数据分析,了解服务需求的规律和趋势,为服务决策提供依据。 2)深入挖掘需求背后的原因和潜在需求,为服务方案的制定提供依据。例如,分析客户选择某种服务的原因,挖掘客户可能存在的其他需求。 3)对分析结果进行可视化展示,便于理解和决策。通过图表、报表等形式,将分析结果直观地展示出来,方便管理人员进行决策。 方案措施可行 1)根据需求分析结果,制定针对性强、切实可行的服务方案和措施。方案和措施要充分考虑客户的需求、服务的可行性和成本效益等因素。 2)对方案和措施进行可行性分析和评估,确保其可操作性和有效性。分析内容包括方案的实施难度、成本效益、技术可行性等方面。 3)与服务对象进行沟通和确认,确保方案和措施符合其需求和期望。通过与服务对象沟通,了解他们的意见和建议,对方案和措施进行调整和优化。 对接服务提供 服务及时提供 1)按照服务方案和措施的要求,及时组织人力、物力和财力,为服务对象提供服务。根据服务需求的紧急程度和重要程度,合理安排服务人员和资源。 2)建立服务提供时间表和进度表,确保服务按时完成。时间表和进度表明确了服务的开始时间、结束时间和各个阶段的任务,确保服务的顺利进行。 3)对服务提供过程进行跟踪和监控,及时解决出现的问题。通过建立监控机制,及时发现和解决服务过程中出现的问题,确保服务质量。 过程监督管理 1)建立服务过程监督机制,对服务质量和效果进行全程监督。监督内容包括服务人员的工作态度、服务质量、服务效果等方面。 2)定期对服务进行检查和评估,确保服务符合标准和要求。检查和评估结果及时反馈给相关人员,以便及时进行调整和改进。 3)对发现的问题及时进行整改,提高服务质量和效果。对发现的问题进行分析和总结,采取相应的措施进行整改。 服务持续改进 1)及时收集和反馈服务对象的意见和建议,对服务进行评估和分析。通过客户反馈、问卷调查等方式,收集服务对象的意见和建议。 2)根据评估结果,对服务进行优化和改进,提高服务对象的满意度。根据评估结果,对服务的流程、内容、质量等方面进行调整和改进。 3)定期对服务进行总结和回顾,不断积累经验,为今后的服务提供参考。通过总结和回顾,发现问题和不足,为今后的服务提供经验和教训。 项目工期保障措施 服务进度跟踪管理 建立进度跟踪体系 明确跟踪指标 1)确定适老化改造的完成比例、智能化设备的安装调试进度等关键指标,以此衡量项目推进状况,确保改造按计划进行。如规定在特定时间内完成一定比例的地面改造、门改造等。 2)设定老年用品配置的交付时间和数量等具体指标,保证老年用品能按时、按量供应和安装。比如明确某一阶段需要交付并安装的护理床、防压疮垫等的数量。 3)关注信息录入服务的及时性和准确性等相关指标,确保信息能及时、准确地录入“全国民政政务信息系统”中“全国养老服务信息平台”的相关模块。例如要求每周定期录入已完成适老化改造的相关信息,且信息准确无误。 4)将各项指标分解到具体的服务团队和人员,确保责任落实到位,使每个团队和人员清楚自己的任务和目标,提高工作效率和质量。 智能化设备安装调试 老年用品配置交付 信息录入服务 定期进度汇报 1)要求服务团队每周提交服务进度报告,详细说明本周的工作进展和下周的工作计划。通过报告,能清晰了解各团队的工作情况,提前发现潜在问题。 2)组织定期的服务进度会议,由服务团队负责人汇报工作进展情况,共同讨论解决遇到的问题。会议能促进团队间的沟通协作,及时解决工作中的难题。 3)向相关部门和人员及时通报服务进度,确保各方了解项目的整体进展情况,便于各方协调配合,共同推进项目。 4)根据进度汇报结果,对服务进度进行动态调整和优化。依据实际情况,合理调配资源,确保项目按时完成。 服务进度汇报会议 实时监控调整 1)利用信息化手段对服务进度进行实时监控,及时发现偏差并采取相应的调整措施。通过监控系统,能随时掌握项目进度,及时发现并解决问题。 2)根据监控结果,对服务资源进行合理调配,确保各项服务任务按时完成。例如,当某一环节进度滞后时,调配更多的人力、物力资源到该环节。 3)对服务进度滞后的环节,及时分析原因并制定针对性的解决方案。找出滞后原因,如材料供应不足、人员安排不合理等,采取相应措施解决。 4)加强对服务团队的监督和指导,确保调整措施得到有效执行。监督团队执行调整措施,保证项目按调整后的计划推进。 进度预警机制 1)建立服务进度预警机制,设定预警阈值,当服务进度接近或超过预警阈值时,及时发出预警信号。提前预警能让项目团队有足够时间采取措施,避免进度延误。 2)对预警情况进行深入分析,找出问题的根源并制定相应的应对措施。分析预警原因,如技术难题、外部因素等,制定解决办法。 3)根据预警情况,调整服务计划和资源分配,确保服务进度回到正常轨道。调整计划和资源,使项目按计划顺利进行。 4)定期对预警机制的有效性进行评估和改进,不断提高服务进度管理的水平。通过评估改进,使预警机制更加完善,提高项目管理效率。 加强沟通协调工作 内部沟通协作 1)明确各部门和岗位的职责和权限,建立清晰的工作流程和沟通渠道。明确职责权限,避免工作推诿,提高工作效率。 2)加强部门之间的协作配合,打破信息壁垒,实现信息共享。促进部门间的合作,提高工作协同性。 3)组织跨部门的沟通协调会议,共同解决服务过程中遇到的问题。通过会议,及时解决问题,确保项目顺利进行。 4)建立内部沟通反馈机制,及时收集和处理员工的意见和建议。收集员工意见,不断改进工作方法和流程。 与供应商沟通 1)与供应商建立长期稳定的合作关系,签订详细的供应合同,明确双方的权利和义务。稳定合作关系,确保物资供应的质量和及时性。 2)定期与供应商沟通,了解物资的生产和供应情况,及时协调解决供应过程中出现的问题。保持沟通,及时解决供应问题。 3)要求供应商提供物资的质量保证材料和相关证明文件,确保物资的质量符合要求。保证物资质量,满足项目需求。 4)对供应商的供应能力和服务质量进行评估和考核,激励供应商提高供应效率和服务水平。评估考核,促进供应商提高服务质量。 与供应商沟通 服务团队考核 与改造户沟通 1)在服务开始前,与改造户进行充分沟通,了解他们的需求和期望,制定个性化的服务方案。了解需求期望,提供更贴心的服务。 2)在服务过程中,定期与改造户沟通,向他们汇报服务进展情况,听取他们的意见和建议。及时汇报进展,听取意见,提高改造户满意度。 3)及时解决改造户提出的问题和诉求,提高他们的满意度和信任度。解决问题诉求,增强改造户信任。 4)在服务结束后,对改造户进行回访,了解他们对服务的评价和意见,为后续服务提供参考。回访了解评价,改进服务质量。 与改造户沟通 沟通渠道建设 1)建立多种沟通渠道,如电话、邮件、微信等,方便各方进行沟通和交流。多种渠道,提高沟通便利性。 2)设立专门的沟通协调岗位,负责处理各方的沟通事宜。专人负责,提高沟通效率。 3)定期对沟通渠道的有效性进行评估和改进,确保沟通的顺畅和高效。评估改进,保证沟通效果。 4)加强对沟通人员的培训和管理,提高他们的沟通能力和服务意识。培训管理,提升沟通人员素质。 强化服务质量监督 制定监督计划 1)根据服务进度和质量要求,制定详细的服务质量监督计划。结合进度和质量要求,确保监督全面有效。 2)明确监督的内容、方法和频率,确保监督工作的全面性和有效性。明确监督要素,保证监督工作规范进行。 3)将监督计划分解到具体的监督人员和时间节点,确保监督工作的落实。分解计划,责任到人,保证监督工作按时完成。 4)定期对监督计划的执行情况进行检查和评估,及时调整和完善监督计划。检查评估,不断优化监督计划。 适老化改造质量检查 实施质量检查 1)按照监督计划,对服务过程进行定期和不定期的质量检查。定期与不定期检查结合,确保质量问题及时发现。 2)检查适老化改造、智能化改造和老年用品配置等各项服务内容的质量是否符合标准。全面检查服务内容,保证质量达标。 3)对检查中发现的质量问题,及时下达整改通知,要求服务团队限期整改。及时下达通知,督促团队整改。 4)对整改情况进行跟踪和复查,确保质量问题得到彻底解决。跟踪复查,保证整改效果。 适老化改造进度跟踪 服务团队考核 1)建立服务团队考核机制,将服务质量纳入考核指标体系。考核机制,激励团队提高服务质量。 2)对服务团队的工作表现进行定期考核,考核结果与绩效挂钩。定期考核,绩效挂钩,提高团队积极性。 3)对考核优秀的服务团队进行表彰和奖励,激励他们继续提高服务质量。表彰奖励,鼓励团队进步。 4)对考核不合格的服务团队进行批评和教育,帮助他们分析原因并制定改进措施。批评教育,促进团队改进。 质量问题处理 1)建立质量问题处理机制,及时受理和处理改造户的投诉和建议。处理机制,保障改造户权益。 2)对质量问题进行深入调查和分析,找出问题的根源并制定相应的解决方案。调查分析,制定方案,解决质量问题。 3)对因质量问题导致的服务进度延误,及时采取补救措施,确保项目按时完成。采取补救措施,保证项目进度。 4)定期对质量问题处理情况进行总结和分析,不断完善服务质量监督机制。总结分析,完善机制,提高服务质量。 关键节点时间控制 确定关键节点目标 适老化改造节点 改造项目 时间目标 具体任务 质量要求 材料进场时间 人员进场时间 地面改造 在项目开始后第1-2周完成 进行防滑处理、高差处理等 防滑垫尺寸、克重等符合标准,橡胶斜坡耐水防滑、承重力达标 项目开始前1天 项目开始当天 门改造 在项目开始后第2-3周完成 进行门槛移除、房门拓宽、下压式门把手改造等 改造符合设计要求,保证门的正常使用 项目开始后第1周 项目开始后第2周 卧室改造 在项目开始后第3-4周完成 安装床边护栏、配置护理床、防压疮垫等 床边护栏材质、尺寸符合标准,护理床承载能力、功能正常,防压疮垫尺寸、材质达标 项目开始后第2周 项目开始后第3周 1)确定地面改造、门改造、卧室改造等适老化改造关键节点的时间目标,为改造工作提供明确的时间指引。 2)明确每个节点的具体任务和质量要求,确保改造工作的顺利进行。如地面改造的防滑处理、门改造的门槛移除等任务,以及各任务对应的质量标准。 3)根据节点目标,合理安排改造材料和人员的进场时间。提前规划,保证材料和人员按时到位。 4)对适老化改造节点的完成情况进行实时监控,及时解决出现的问题。通过监控,确保改造工作按计划完成。 智能化改造节点 1)设定网络连接设备安装、紧急呼叫设备调试等智能化改造关键节点的时间目标。明确各节点的时间要求,保障智能化改造有序进行。 2)明确每个节点的技术要求和测试标准,确保智能设备的正常运行。例如,网络连接设备的数据传送和服务响应要求,紧急呼叫设备的通信功能和报警功能测试标准。 3)根据节点目标,协调供应商和技术人员的工作安排。合理安排,保证各方工作协同推进。 4)对智能化改造节点的完成情况进行严格检查,确保符合平台对接要求。检查设备是否能与延边智慧健康养老服务平台顺利对接。 老年用品配置节点 1)确定老年用品采购、运输和安装等关键节点的时间目标。明确各环节时间,保证老年用品及时供应和安装。 2)明确每个节点的质量标准和交付要求,确保老年用品的及时供应和正确安装。如老年用品的材质、尺寸、功能等质量标准,以及交付的时间、数量要求。 3)根据节点目标,与供应商和物流企业进行沟通协调。加强沟通,确保物资供应和运输顺畅。 4)对老年用品配置节点的完成情况进行跟踪和评估,及时调整供应计划。跟踪评估,根据实际情况调整计划。 信息录入节点 1)制定信息录入的关键节点时间目标,确保与适老化改造进度同步。使信息录入与改造工作协调进行。 2)明确信息录入的内容和格式要求,保证信息的准确性和完整性。规定录入的内容范围和格式规范。 3)安排专人负责信息录入工作,提高工作效率和质量。专人负责,保证录入工作的专业性和准确性。 4)对信息录入节点的完成情况进行定期检查,及时纠正错误和补充缺失信息。定期检查,确保信息准确完整。 制定节点控制措施 资源保障措施 1)提前做好人力、物力和财力的规划和准备,确保关键节点的资源需求。合理规划资源,避免资源短缺影响节点进度。 2)与供应商建立长期稳定的合作关系,确保改造材料和智能设备的及时供应。稳定合作,保证物资供应的及时性和质量。 3)合理安排人员的工作任务和时间,提高工作效率和质量。科学安排,充分发挥人员的工作能力。 4)建立资源储备机制,应对突发情况和紧急需求。储备资源,增强项目的抗风险能力。 风险预警机制 1)对关键节点可能出现的风险进行识别和评估,制定相应的预警指标和阈值。提前识别风险,为预警提供依据。 2)建立风险预警系统,实时监控关键节点的进展情况,及时发出预警信号。实时监控,及时发现风险。 3)对预警情况进行深入分析,制定针对性的应对措施。分析预警原因,采取有效措施解决问题。 4)定期对风险预警机制的有效性进行评估和改进,提高风险防范能力。评估改进,使预警机制更加完善。 应急预案制定 风险类型 应急处置流程 责任分工 应急资源 演练培训计划 材料供应中断 立即联系备用供应商,协调快速供货;若备用供应商也无法及时供货,调整施工顺序 采购人员负责联系供应商,项目经理负责协调施工顺序调整 备用供应商名单、运输车辆 每季度进行一次模拟演练,培训采购人员和项目经理应急处理能力 人员短缺 从其他项目调配人员,或临时招聘兼职人员;对调配和新招聘人员进行快速培训 人力资源部门负责人员调配和招聘,培训部门负责培训 人力资源库、培训资料 每半年进行一次人员调配演练,培训人员应急调配能力 技术难题 组织技术专家会诊,制定解决方案;若无法及时解决,暂停相关工作,避免损失扩大 技术负责人组织会诊,项目经理负责协调暂停工作 技术专家名单、技术资料 每年进行一次技术难题模拟演练,培训技术人员解决问题能力 1)针对关键节点可能出现的问题和风险,制定详细的应急预案,提高应对突发事件的能力。 2)明确应急处置的流程和责任分工,确保在紧急情况下能够迅速响应和处理。清晰分工,保证应急工作高效进行。 3)定期对应急预案进行演练和培训,提高服务团队的应急处置能力。演练培训,增强团队的应急反应能力。 4)根据实际情况,及时调整和完善应急预案,确保其有效性和可操作性。不断优化预案,使其更符合实际需求。 节点考核机制 1)建立关键节点考核机制,将节点完成情况纳入服务团队的绩效考核体系。考核机制,激励团队按时完成节点任务。 2)制定明确的考核标准和奖惩措施,激励服务团队按时完成任务。明确标准和措施,提高团队的工作积极性。 3)对考核结果进行及时反馈和公示,促进服务团队之间的竞争和合作。反馈公示,营造良好的工作氛围。 4)根据考核结果,对表现优秀的服务团队进行表彰和奖励,对未完成任务的团队进行批评和问责。奖惩分明,推动项目顺利进行。 实时监控节点进度 信息化监控手段 监控工具 功能 数据收集方式 数据传输方式 数据分析方法 项目管理软件 实时监控关键节点进度,展示进度信息 服务团队手动录入 网络传输 对比分析实际进度与计划进度 移动应用程序 方便管理人员随时查看进度 服务团队现场录入 移动网络传输 趋势分析进度变化 传感器 收集关键节点相关数据,如设备运行状态 自动采集 物联网传输 关联分析数据与节点进度关系 1)利用项目管理软件和移动应用程序,实时监控关键节点的进度。方便管理人员随时掌握节点情况。 2)通过传感器和物联网技术,收集关键节点的相关数据,实现数据的实时传输和分析。自动收集分析数据,为决策提供依据。 3)建立进度监控平台,将关键节点的进度信息进行可视化展示,方便管理人员进行决策。直观展示,提高决策效率。 4)利用大数据分析技术,对关键节点的进度数据进行深入挖掘,发现潜在的问题和趋势。深入挖掘数据,提前发现问题并解决。 进度跟踪台账 1)建立详细的关键节点进度跟踪台账,记录节点的开始时间、完成时间、实际进度和偏差情况。为进度管理提供详细的数据支持。 2)对进度跟踪台账进行定期更新和维护,确保数据的准确性和及时性。保证数据的有效性。 3)通过进度跟踪台账,及时发现节点进度的异常情况,采取相应的措施进行调整。及时发现问题,采取措施解决。 4)将进度跟踪台账作为考核服务团队工作绩效的重要依据。激励团队按时完成任务。 进度分析会议 会议频率 参会人员 会议内容 问题分析方法 改进措施制定 责任落实 每周一次 服务团队负责人、项目经理、技术人员 汇报节点进展情况、存在问题 鱼骨图分析影响进度的原因 根据问题原因制定针对性措施 明确责任人、时间节点和任务要求 每月一次 服务团队全体成员、项目经理、高层管理人员 总结月度节点进度,分析整体情况 SWOT分析优势、劣势、机会、威胁 制定长期改进计划 明确各部门责任和协同要求 1)定期召开关键节点进度分析会议,由服务团队负责人汇报节点的进展情况和存在的问题。及时沟通,发现问题。 2)对节点进度进行深入分析,找出影响进度的原因和关键因素。分析原因,为解决问题提供方向。 3)制定针对性的改进措施和解决方案,明确责任人和时间节点。措施明确,责任到人。 4)对改进措施的执行情况进行跟踪和检查,确保问题得到有效解决。跟踪检查,保证措施落实。 动态调整策略 1)根据关键节点的监控结果,及时调整资源分配和工作计划。使资源和计划与实际情况相匹配。 2)对进度滞后的节点,增加资源投入或调整工作顺序,加快进度。采取有效措施,追赶进度。 3)对进度提前的节点,合理安排后续工作,确保整体进度的平衡。合理利用时间,保证项目整体进度。 4)动态调整策略要根据实际情况进行灵活调整,确保项目的顺利进行。灵活调整,适应项目变化。 完工交付时间保证 制定交付计划 交付内容确定 1)明确适老化改造、智能化改造和老年用品配置等交付内容的具体范围和标准。使交付内容清晰明确,避免争议。 2)整理和收集相关的质量保证材料、运行稳定性测试报告等交付资料。保证交付资料的完整性。 3)对交付内容进行清单式管理,确保不遗漏任何一项。清单管理,提高交付准确性。 4)与改造户进行沟通,确认他们对交付内容的需求和期望。满足改造户需求,提高满意度。 交付时间安排 1)根据项目工期和关键节点时间控制要求,合理安排交付时间。确保交付时间符合项目整体进度。 2)确定每个交付阶段的具体时间节点和交付顺序。明确交付流程,便于执行。 3)考虑到可能出现的意外情况,预留一定的缓冲时间,确保按时交付。增加项目的灵活性和抗风险能力。 4)将交付时间通知相关部门和人员,确保各方做好准备。提前通知,保证各方协调配合。 交付质量要求 1)制定交付内容的质量标准和验收规范,确保符合国家和行业要求。保证交付质量达到规定水平。 2)对交付内容进行严格的质量检查和测试,确保达到质量标准。严格检查,防止不合格产品交付。 3)要求服务团队在交付前进行自查自纠,及时发现和解决质量问题。自我检查,提高服务团队的质量意识。 4)对交付质量不达标的内容,及时进行整改和完善,直至符合要求。整改完善,保证交付质量。 交付责任分工 1)明确各部门和岗位在交付工作中的责任和任务,建立清晰的责任体系。避免责任推诿,提高工作效率。 2)指定专人负责交付工作的统筹协调和组织实施。专人负责,保证交付工作有序进行。 3)对交付工作中的各项任务进行细化和分解,落实到具体的人员。细化任务,确保责任落实。 4)建立交付工作的考核机制,对责任落实情况进行严格考核。考核机制,激励人员认真履行职责。 组织交付验收 验收小组组建 1)挑选具有专业知识和丰富经验的人员组成交付验收小组。确保验收工作的专业性和准确性。 2)明确验收小组的职责和分工,确保验收工作的顺利进行。清晰分工,提高验收效率。 3)对验收小组成员进行培训,使其熟悉验收标准和流程。培训成员,保证验收工作规范进行。 4)建立验收小组的沟通协调机制,及时解决验收过程中出现的问题。沟通协调,确保验收工作顺利完成。 验收方案制定 1)根据项目要求和相关标准,制定详细的验收方案。方案详细,保证验收工作全面准确。 2)明确验收的内容、方法和流程,确保验收工作的规范化和标准化。规范流程,提高验收质量。 3)确定验收的时间和地点,通知相关部门和人员参加。提前通知,保证各方按时参与。 4)对验收方案进行审核和批准,确保其合理性和可行性。审核批准,保证方案可行。 验收工作实施 1)按照验收方案,对完工项目进行全面的检查和测试。全面检查,保证项目质量。 2)检查适老化改造的设施设备是否符合国家标准和设计要求。确保改造设施设备达标。 3)测试智能化设备是否能够正常接入延边智慧健康养老服务平台。保证智能化设备正常运行。 4)验证老年用品的配置是否满足改造户的需求和质量要求。满足改造户需求,提高满意度。 验收问题整改 1)对验收中发现的问题,及时下达整改通知,明确整改要求和时间期限。及时通知,督促整改。 2)要求服务团队制定整改方案,落实整改措施。制定方案,保证整改有效。 3)对整改情况进行跟踪和复查,确保问题得到彻底解决。跟踪复查,保证整改质量。 4)对整改不力的服务团队,采取相应的处罚措施。处罚措施,激励团队认真整改。 做好交付后服务 服务机制建立 服务内容 服务标准 服务流程 服务人员 服务时间 设备维护 定期检查设备运行状态,及时更换损坏部件 改造户报修-服务人员上门检查-维修或更换部件-验收确认 专业技术人员 工作日9:00-17:00 问题咨询 及时准确解答改造户疑问 改造户咨询-服务人员解答-记录咨询内容 客服人员 工作日9:00-17:00 回访服务 了解改造户满意度和使用情况 制定回访计划-电话或实地回访-记录回访结果-分析总结 回访人员 每月一次 1)制定交付后服务的管理制度和流程,明确服务内容和标准。规范服务,提高服务质量。 2)设立专门的服务热线和投诉渠道,方便改造户反馈问题。提供反馈渠道,保障改造户权益。 3)建立服务档案,记录改造户的基本信息和服务情况。记录信息,便于服务管理和改进。 4)定期对服务机制的运行情况进行评估和改进,提高服务效率和质量。评估改进,不断优化服务。 改造户回访工作 回访方式 回访时间 回访内容 问题处理流程 回访结果分析 电话回访 服务结束后第1个月、第3个月、第6个月 了解改造户满意度、设备使用情况、有无问题反馈 记录问题-分类整理-安排解决-反馈结果 统计满意度、分析问题类型和频率 实地走访 服务结束后第1年 查看改造效果、设备运行状况、与改造户深入交流 记录问题-现场解决或带回解决-反馈结果 评估改造效果、总结经验教训 1)制定改造户回访计划,定期对改造户进行回访。了解改造户需求和意见。 2)采用电话回访、实地走访等方式,了解改造户的满意度和使用情况。多种方式,全面了解改造户情况。 3)收集改造户的意见和建议,为改进服务提供依据。收集意见,不断完善服务。 4)对回访结果进行统计和分析,及时发现和解决潜在的问题。分析结果,提前解决问题。 问题处理与支持 1)及时受理改造户提出的问题和诉求,建立问题处理台账。记录问题,便于跟踪处理。 2)对问题进行分类和分析,制定相应的解决方案。分类分析,提高解决问题的效率。 3)安排专业的技术人员和服务人员,为改造户提供必要的技术支持和维护服务。专业人员,保证服务质量。 4)跟踪问题处理进度,及时向改造户反馈处理结果。跟踪反馈,提高改造户满意度。 服务总结与改进 总结周期 总结内容 问题分析方法 改进措施制定 效果评估 每半年一次 服务质量、客户满意度、问题处理情况 数据分析、客户反馈分析 针对问题制定具体改进措施 对比改进前后服务指标变化 每年一次 全年服务整体情况、服务机制运行效果 SWOT分析、趋势分析 制定长期改进计划 评估服务机制是否优化 1)定期对交付后服务情况进行总结和分析,评估服务效果和质量。总结分析,了解服务现状。 2)根据总结分析结果,找出存在的问题和不足之处。找出问题,为改进提供方向。 3)制定改进措施和计划,不断完善服务机制和服务内容。制定措施,优化服务。 4)将改进情况反馈给相关部门和人员,促进服务质量的持续提升。反馈改进,推动服务进步。 服务质量承诺 改造质量标准执行 国家行业标准遵循 养老服务文件遵循 文件内容落实 为保障本项目服务符合政策导向,将深入理解《民政部办公厅财政部办公厅关于开展2024年居家和社区基本养老服务提升行动项目早报和组织实施工作的通知》《延边州居家和社区基本养老服务提升行动项目实施方案》等文件要求,并将其细化到适老化改造、智能化改造及老年用品配置等各个服务环节。在适老化改造中,严格按照文件规定的标准和流程进行操作,确保改造后的设施设备符合老年人的实际需求。在智能化改造方面,选用符合文件要求的智能设备,保障设备的性能和质量。对于老年用品配置,也将依据文件要求进行选择和配置,为老年人提供优质的服务和产品。 政策更新跟进 为确保本项目始终与最新政策要求保持一致,将持续关注国家和地方相关政策的更新变化。安排专人负责政策信息的收集和整理,建立政策信息库,及时了解政策动态。一旦政策发生变化,将迅速组织相关人员进行学习和研究,评估政策变化对项目的影响,并及时调整服务内容和标准。同时,加强与相关部门的沟通和联系,确保项目的实施符合政策要求,为老年人提供更加优质、高效的养老服务。 适老化改造标准执行 材料质量把控 对适老化改造所使用的材料,如防滑垫、橡胶斜坡、床边护栏等,进行严格的质量把控。在采购材料前,对供应商进行严格的筛选和评估,选择具有良好信誉和质量保证的供应商。要求供应商提供材料的质量检测报告和相关证明文件,确保材料的材质、规格、性能等符合国家标准和项目要求。在材料进场时,进行严格的检验和验收,对不符合要求的材料坚决予以退场处理。在施工过程中,加强对材料使用的监督和管理,确保材料的正确使用和安装,为老年人提供安全、舒适的居住环境。 适老化改造施工 施工工艺规范 在适老化改造施工过程中,严格遵循规范的施工工艺。组织施工人员进行专业培训,使其熟悉和掌握适老化改造的施工工艺和质量标准。在施工前,制定详细的施工方案和施工计划,明确施工流程和质量要求。在施工过程中,加强对施工质量的监督和检查,严格按照施工工艺和质量标准进行操作,确保改造工程的质量和安全性。同时,注重施工现场的管理和安全防护,为施工人员提供良好的工作环境,保障施工人员的人身安全。 智能化改造规范实施 设备选型合规 选用符合国家标准和平台对接要求的智能设备,如WIFI路由器、紧急呼叫器、智能腕表等。在设备选型前,对市场上的智能设备进行充分的调研和比较,了解设备的性能、质量、价格等方面的情况。选择具有良好口碑和质量保证的品牌和产品,确保设备的性能和质量达到规定标准。要求设备供应商提供设备的技术参数、接口协议、接口数据等相关资料,确保设备能够与延边智慧健康养老服务平台顺利对接。在设备采购过程中,严格按照采购合同的要求进行操作,确保设备的质量和供货期。 系统集成稳定 为确保智能化改造过程中各智能设备之间能够协同工作,实现数据的实时、稳定传输,将注重系统集成的稳定性。在系统集成前,对各智能设备的接口协议和接口数据进行统一规划和设计,确保设备之间能够相互兼容和通信。采用先进的系统集成技术和方法,对各智能设备进行集成和调试,确保系统的稳定性和可靠性。在系统集成过程中,加强对系统的测试和验证,对系统的各项功能进行全面测试,确保系统能够正常运行。同时,建立系统维护和管理机制,定期对系统进行维护和管理,及时解决系统运行过程中出现的问题,保障系统的稳定运行。 智能化改造集成 设备名称 集成要点 测试内容 维护措施 WIFI路由器 确保与其他智能设备的网络连接稳定 网络速度、信号强度、连接稳定性测试 定期检查设备状态、更新固件 紧急呼叫器 与平台的通信正常,报警信息准确传输 报警功能、语音通话、电池电量测试 检查电池电量、更换电池 智能腕表 数据准确传输至平台,各项功能正常 心率、血氧、定位等功能测试 清洁设备、检查电池 智慧健康养老规范 智慧健康养老标准遵循 接口标准匹配 为实现智能设备与延边智慧健康养老服务平台的顺利对接,确保所选用的智能设备的接口协议和接口数据与《智慧健康养老设备接口通用规范》相匹配。在设备选型过程中,严格按照该标准对设备的接口进行审核和评估,要求设备供应商提供符合标准的接口协议和接口数据。在设备集成过程中,对设备的接口进行调试和优化,确保设备与平台之间的接口能够正常交互。同时,加强对接口标准的学习和研究,及时了解接口标准的更新变化,确保项目始终符合最新的接口标准要求。 数据传输稳定 保证智能设备具备稳定的数据在线传输功能,能够将采集到的老年人健康数据和生活信息及时、准确地传输到延边智慧健康养老服务平台。选用具有数据在线传输功能的智能设备,并对设备的传输性能进行测试和验证。采用可靠的通信技术和网络架构,确保数据传输的稳定性和可靠性。在数据传输过程中,加强对数据的监控和管理,及时发现和解决数据传输过程中出现的问题。同时,建立数据备份和恢复机制,确保数据的安全性和完整性。 健康养老数据安全 数据加密处理 为防止老年人健康养老数据在传输和存储过程中被窃取或篡改,将对数据进行加密处理。采用先进的加密算法和技术,对传输和存储的数据进行加密。在数据传输过程中,使用SSL/TLS等加密协议对数据进行加密传输,确保数据在传输过程中的安全性。在数据存储过程中,对数据...
安图县家庭养老床位建设项目投标方案.docx
下载提示

1.本文档仅提供部分内容试读;

2.支付并下载文件,享受无限制查看;

3.本网站所提供的标准文本仅供个人学习、研究之用,未经授权,严禁复制、发行、汇编、翻译或网络传播等,侵权必究;

4.左侧添加客服微信获取帮助;

5.本文为word版本,可以直接复制编辑使用。


这个人很懒,什么都没留下
未认证用户 查看用户
该文档于 上传
推荐文档
×
精品标书制作
百人专家团队
擅长领域:
工程标 服务标 采购标
16852
已服务主
2892
中标量
1765
平台标师
扫码添加客服
客服二维码
咨询热线:192 3288 5147
公众号
微信客服
客服