文库 服务类投标方案 配送服务

东莞市石排镇中心小学购买午餐配送服务项目.docx

DOCX   1240页   下载217   2025-07-18   浏览102   收藏99   点赞950   评分-   686826字   228.00

AI慧写标书

十分钟千页标书高效生成

温馨提示:当前文档最多只能预览 15 页,若文档总页数超出了 15 页,请下载原文档以浏览全部内容。
东莞市石排镇中心小学购买午餐配送服务项目.docx 第1页
东莞市石排镇中心小学购买午餐配送服务项目.docx 第2页
东莞市石排镇中心小学购买午餐配送服务项目.docx 第3页
东莞市石排镇中心小学购买午餐配送服务项目.docx 第4页
东莞市石排镇中心小学购买午餐配送服务项目.docx 第5页
东莞市石排镇中心小学购买午餐配送服务项目.docx 第6页
东莞市石排镇中心小学购买午餐配送服务项目.docx 第7页
东莞市石排镇中心小学购买午餐配送服务项目.docx 第8页
东莞市石排镇中心小学购买午餐配送服务项目.docx 第9页
东莞市石排镇中心小学购买午餐配送服务项目.docx 第10页
东莞市石排镇中心小学购买午餐配送服务项目.docx 第11页
东莞市石排镇中心小学购买午餐配送服务项目.docx 第12页
东莞市石排镇中心小学购买午餐配送服务项目.docx 第13页
东莞市石排镇中心小学购买午餐配送服务项目.docx 第14页
东莞市石排镇中心小学购买午餐配送服务项目.docx 第15页
剩余1225页未读, 下载浏览全部

开通会员, 优惠多多

6重权益等你来

首次半价下载
折扣特惠
上传高收益
特权文档
AI慧写优惠
专属客服
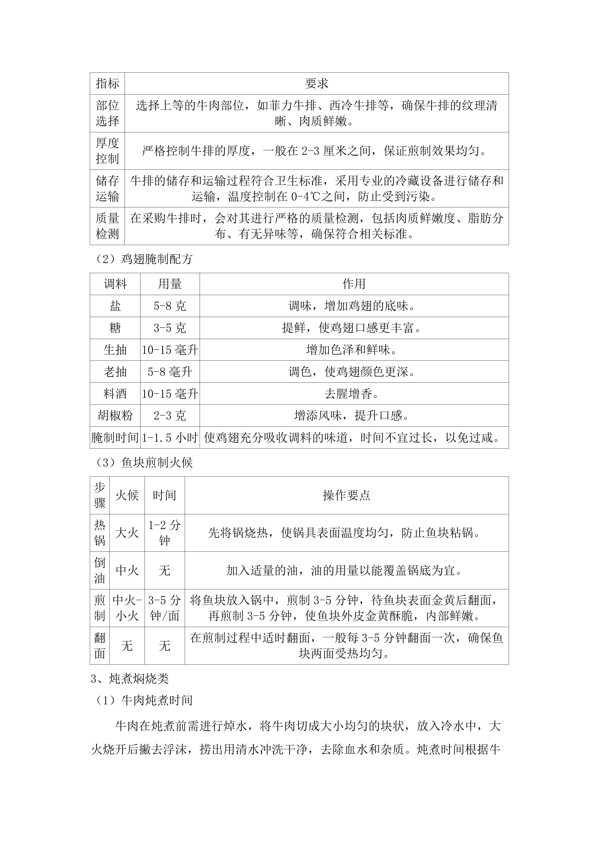
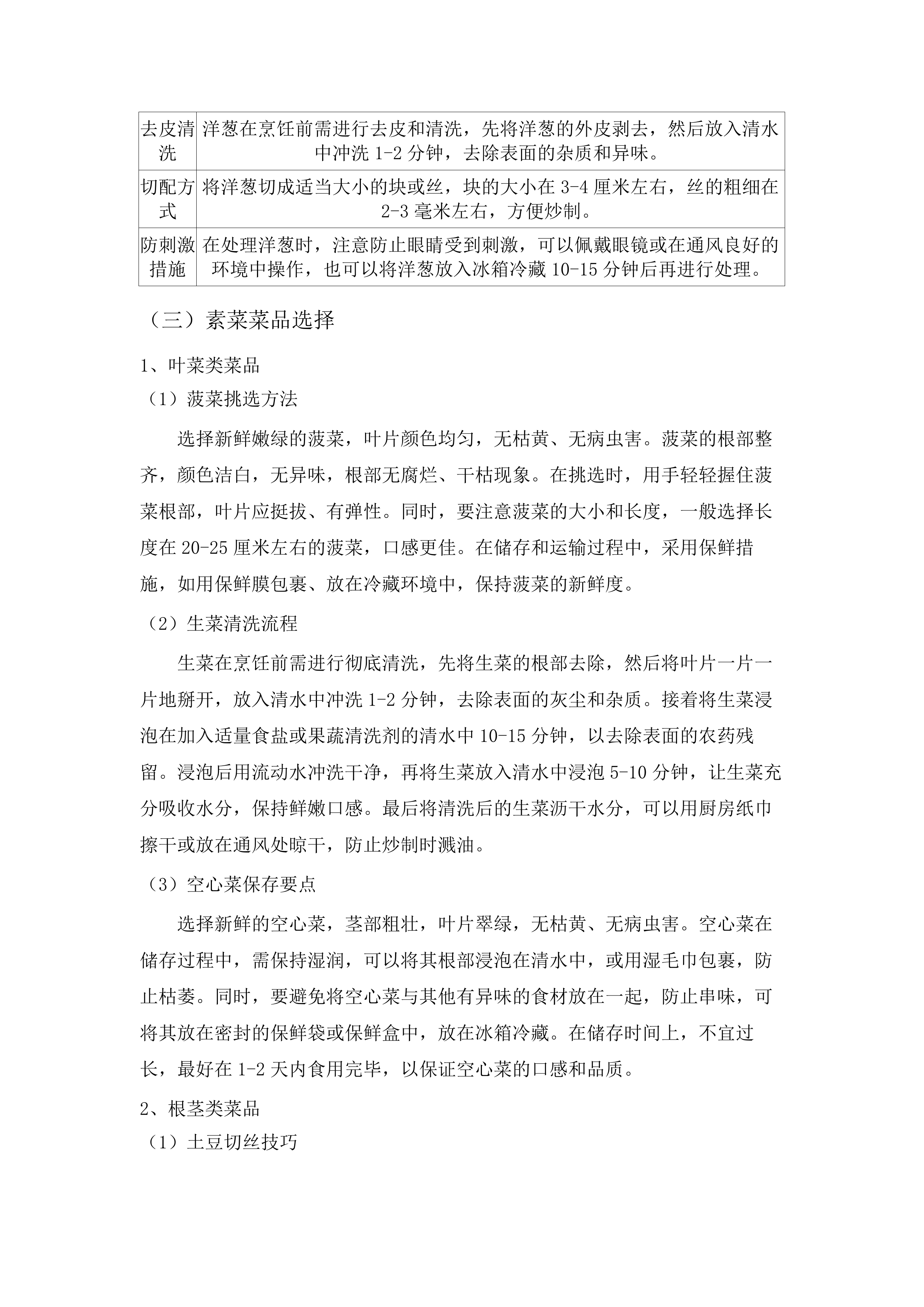
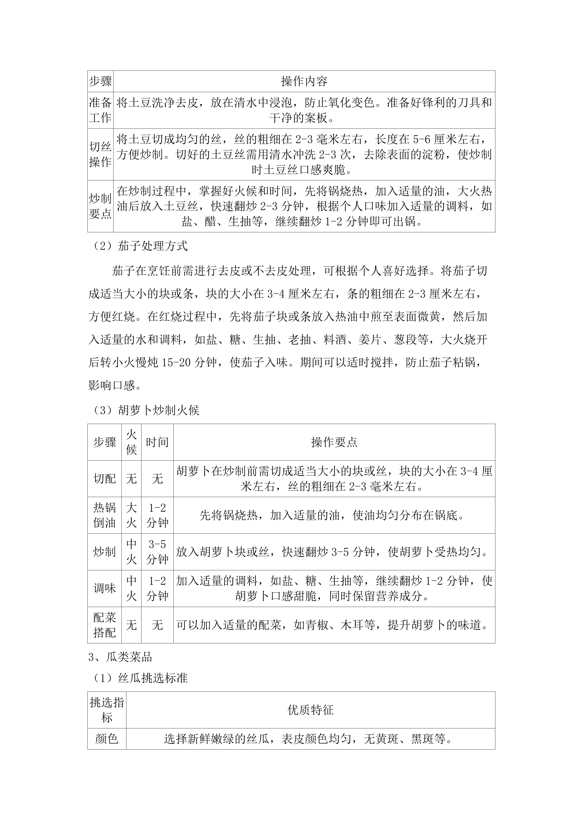
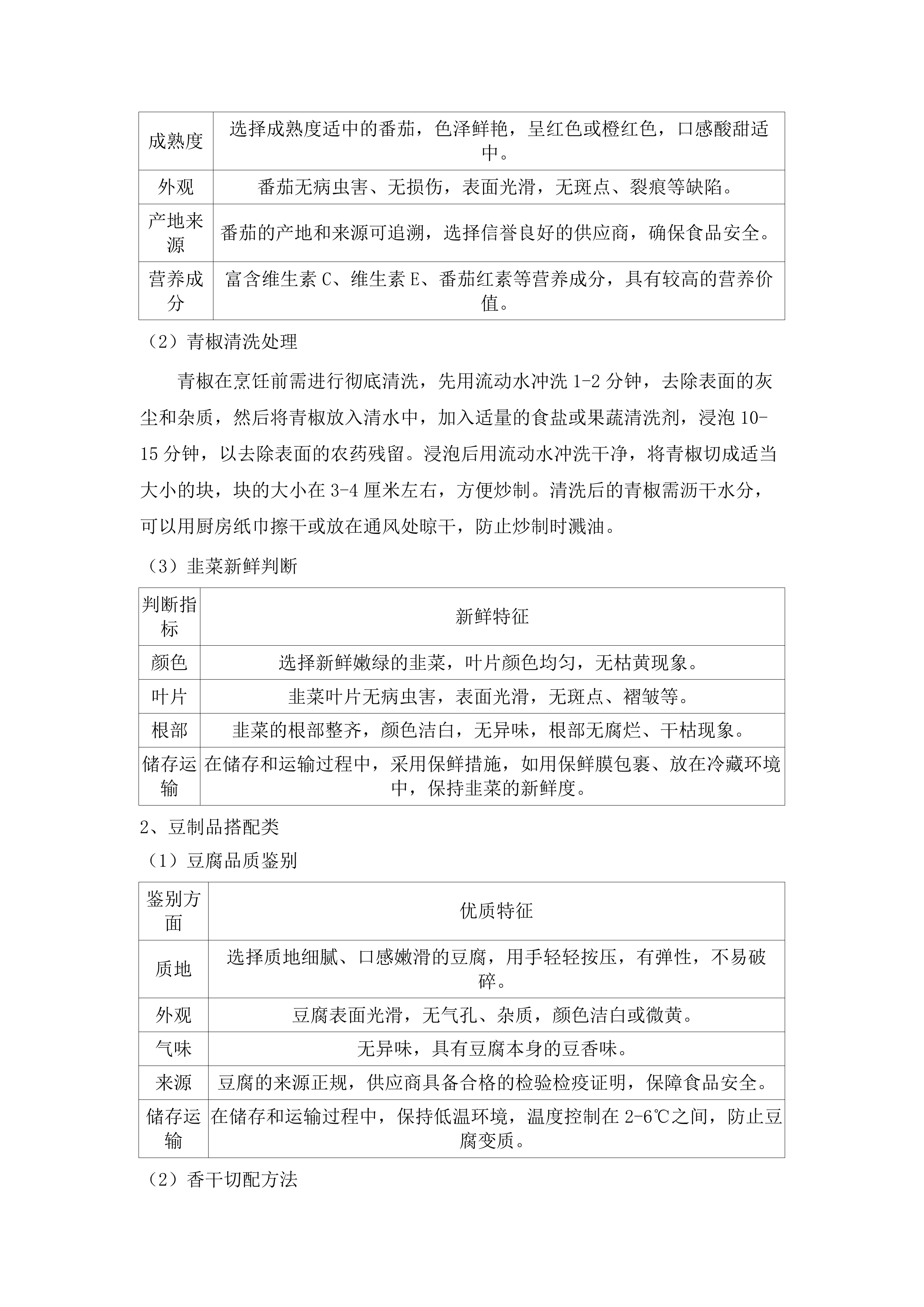
东莞市石排镇中心小学购买午餐配送服务项目 第一章 配餐质量保证方案 8 第一节 每周菜单设计 8 一、 三菜搭配方案 8 二、 汤品与饮品搭配 19 三、 菜单多样性保障 25 第二节 营养配比方案 39 一、 每餐膳食标准 39 二、 荤菜分量标准 53 三、 素菜与米饭标准 69 第三节 菜品档次搭配 92 一、 高档次菜品供应 92 二、 中档次菜品选择 104 三、 备用餐保障机制 127 第四节 备用餐保障机制 143 一、 备用餐数量准备 143 二、 外卖应急措施 154 三、 备用餐管理流程 162 第五节 膳食计划与反馈 174 一、 下周菜谱提交 174 二、 配餐信息反馈 185 三、 反馈处理机制 202 第六节 食材新鲜与加工 216 一、 食材新鲜度保障 216 二、 食材加工流程 226 三、 绿叶菜加工标准 238 第二章 配送服务方案 261 第一节 烹饪实施方案 261 一、 明厨亮灶厨房建设 261 二、 餐具消毒管理 274 三、 餐品营养制作 289 四、 餐食留样工作 298 五、 餐品配送时间 301 第二节 餐品包装管理方案 323 一、 选用合格餐具 323 二、 餐盒密封包装 332 三、 包装材料功能 344 四、 及时包装餐品 355 五、 餐品信息标注 364 第三节 配送实施方案 378 一、 温控车辆配备 378 二、 科学规划路线 390 三、 车辆密封保温 406 四、 车辆清洗消毒 412 第四节 人员配置方案 418 一、 岗位人员配备 418 二、 人员资质健康 429 三、 定期业务培训 441 四、 人员着装规范 449 五、 岗位职责制度 460 第五节 车辆配置方案 468 一、 专用送餐车辆 468 二、 温控设备安装 475 三、 车辆装载规定 482 四、 车辆使用台账 498 第六节 仓储管理方案 510 一、 仓储环境建设 510 二、 食材索票索证 518 三、 冷藏库容积 533 四、 库存管理制度 544 五、 仓库检查制度 552 第七节 验收实施方案 555 一、 共同签收检查 555 二、 核对配送清单 567 三、 抽样检测温度 575 四、 拒收问题食品 584 五、 问题处理机制 594 第三章 食品安全保障方案 607 第一节 食材进出货台账 607 一、 建立进出货登记台账 607 二、 台账保存期限要求 615 第二节 食材溯源管理 631 一、 实行食材溯源管理 631 二、 关键食材资料保留 645 第三节 留样检测制度 660 一、 执行食品留样制度 661 二、 留样冰箱管理要求 675 第四节 食品安全检测机制 687 一、 配备专业检测设备 687 二、 检测结果档案管理 702 第五节 内控机制建设 722 一、 建立食品安全内控体系 722 第六节 安全保障措施 732 一、 食材采购源头把控 732 二、 餐具消毒流程保障 749 第四章 应急方案 762 第一节 食物中毒应急 762 一、 现场控制措施 762 二、 信息上报机制 769 三、 配合调查流程 773 四、 患者送医协助 780 五、 留样食品检测 787 六、 责任追溯机制 795 第二节 菜单执行异常 800 一、 食材短缺替代 800 二、 供应商问题应对 805 三、 突发天气影响 811 四、 替代菜单审核 817 第三节 停电停水应对 823 一、 备用电源配置 823 二、 蓄水池设置 831 三、 非电力烹饪设备 837 四、 保温设备保障 848 第四节 设备故障预案 855 一、 关键设备备机 855 二、 维修协议签订 864 三、 故障替代操作 872 四、 恢复运行检查 878 第五节 配送中断处理 885 一、 备用路线规划 885 二、 运输车辆调度 891 三、 临时配送点设置 898 四、 与学校沟通协调 907 五、 备用餐食调配 913 第六节 供餐中断保障 918 一、 应急合作协议 918 二、 中央厨房启用 924 三、 现场恢复供餐 932 四、 学生用餐安排 940 第七节 信息通报机制 949 一、 内部通报层级 949 二、 对外通知方式 954 三、 信息发布责任 959 四、 与家长沟通机制 964 第八节 应急演练计划 972 一、 演练场景设定 972 二、 演练频次安排 979 三、 演练流程设计 986 四、 演练记录存档 993 五、 演练改进机制 999 第五章 安全生产监控能力 1007 第一节 安全检测机制 1007 一、 食材进货查验检测 1007 二、 加工环境卫生抽检 1017 三、 成品餐食温度检测 1034 第二节 检测设备配置 1046 一、 便携式食品检测仪 1046 二、 微生物快速检测仪 1060 三、 ATP生物荧光检测仪 1071 四、 温度记录仪 1078 五、 重金属检测仪 1086 六、 兽药残留快速检测卡 1105 第三节 内控机制建设 1117 一、 设立安全管理小组 1117 二、 建立风险评估机制 1136 三、 建立培训考核制度 1150 四、 建立问题反馈机制 1172 五、 建立责任追究制度 1184 第四节 安全保障措施 1193 一、 建立食品留样制度 1193 二、 实行五分开管理制度 1203 三、 餐具高温消毒管理 1212 四、 环境清洁消毒工作 1217 五、 委托第三方抽检工作 1230 配餐质量保证方案 每周菜单设计 三菜搭配方案 大荤菜品选择 经典红烧类 排骨选料标准 我公司选用猪肋排作为红烧排骨的食材,该部位肉质鲜嫩,肥瘦相间,无淤血、无异味,能确保食材的新鲜度和品质。严格控制排骨的大小和重量,每根排骨长度在10-12厘米左右,重量在20-30克之间,保证每一份菜品的分量均匀。同时,排骨来源正规,供应商具备合格的检验检疫证明,从源头上保障食品安全。在采购过程中,会对每一批次的排骨进行严格的质量检测,确保符合相关标准后才会用于菜品制作。 红烧排骨 红烧肉 鸡腿处理方法 步骤 操作内容 清洗 鸡腿在烹饪前需进行彻底清洗,先用流动水冲洗2-3分钟,去除表面的血水和杂质,然后放入清水中浸泡15-20分钟,让血水充分渗出,再用流动水冲洗干净。 腌制 对鸡腿进行适当的腌制,将清洗后的鸡腿沥干水分,放入容器中,加入适量的盐、糖、生抽、老抽、料酒、姜片、葱段等调料,搅拌均匀,腌制时间为1-1.5小时,使其提前入味。 红烧 在红烧过程中,先将腌制好的鸡腿放入热油中煎至两面金黄,然后加入适量的水和调料,大火烧开后转小火慢炖30-40分钟,期间适时搅拌,确保鸡腿熟透且口感鲜嫩。 牛腩炖煮技巧 牛腩在炖煮前需进行焯水,将牛腩切成3-4厘米见方的小块,放入冷水中,大火烧开后撇去浮沫,捞出用清水冲洗干净,去除血水和腥味。采用小火慢炖的方式,将焯水后的牛腩放入锅中,加入适量的水、葱段、姜片、八角、桂皮、香叶等调料,小火炖煮2-2.5小时,使牛腩充分吸收酱汁的味道,达到软烂的口感。炖煮过程中每隔15-20分钟适时搅拌一次,防止牛腩粘锅,保证炖煮效果。同时,根据牛腩的大小和数量适当调整炖煮时间,确保每一块牛腩都能炖煮至最佳状态。 红烧鸡腿 炖煮牛腩 香煎烤制类 牛排品质把控 指标 要求 部位选择 选择上等的牛肉部位,如菲力牛排、西冷牛排等,确保牛排的纹理清晰、肉质鲜嫩。 厚度控制 严格控制牛排的厚度,一般在2-3厘米之间,保证煎制效果均匀。 储存运输 牛排的储存和运输过程符合卫生标准,采用专业的冷藏设备进行储存和运输,温度控制在0-4℃之间,防止受到污染。 质量检测 在采购牛排时,会对其进行严格的质量检测,包括肉质鲜嫩度、脂肪分布、有无异味等,确保符合相关标准。 鸡翅腌制配方 调料 用量 作用 盐 5-8克 调味,增加鸡翅的底味。 糖 3-5克 提鲜,使鸡翅口感更丰富。 生抽 10-15毫升 增加色泽和鲜味。 老抽 5-8毫升 调色,使鸡翅颜色更深。 料酒 10-15毫升 去腥增香。 胡椒粉 2-3克 增添风味,提升口感。 腌制时间 1-1.5小时 使鸡翅充分吸收调料的味道,时间不宜过长,以免过咸。 鱼块煎制火候 步骤 火候 时间 操作要点 热锅 大火 1-2分钟 先将锅烧热,使锅具表面温度均匀,防止鱼块粘锅。 倒油 中火 无 加入适量的油,油的用量以能覆盖锅底为宜。 煎制 中火-小火 3-5分钟/面 将鱼块放入锅中,煎制3-5分钟,待鱼块表面金黄后翻面,再煎制3-5分钟,使鱼块外皮金黄酥脆,内部鲜嫩。 翻面 无 无 在煎制过程中适时翻面,一般每3-5分钟翻面一次,确保鱼块两面受热均匀。 炖煮焖烧类 牛肉炖煮时间 牛肉在炖煮前需进行焯水,将牛肉切成大小均匀的块状,放入冷水中,大火烧开后撇去浮沫,捞出用清水冲洗干净,去除血水和杂质。炖煮时间根据牛肉的大小和数量进行调整,一般每500克牛肉需要炖煮1.5-2小时,以确保牛肉软烂。在炖煮过程中,可以加入适量的调料和香料,如八角、桂皮、香叶、姜片、葱段等,提升牛肉的味道。同时,炖煮过程中要适时搅拌,防止牛肉粘锅,影响炖煮效果。 香煎牛排 香煎鸡翅 煎制鱼块 炖煮牛肉 红烧肉制作要点 选用肥瘦相间的五花肉,切成3-4厘米见方的块。在炒制过程中,先将五花肉放入热油中煎至两面金黄,然后加入适量的冰糖,小火炒出糖色,使红烧肉的颜色红亮。接着加入适量的生抽、老抽、料酒、姜片、葱段等调料,翻炒均匀后加入适量的水,大火烧开后转小火慢炖40-50分钟,使红烧肉口感肥而不腻。在炖煮过程中,可以加入鹌鹑蛋一起焖烧,鹌鹑蛋提前煮熟去皮,在红烧肉炖煮30分钟左右时加入,使鹌鹑蛋充分吸收红烧肉的汤汁,增加口感。 冬瓜焖制技巧 冬瓜去皮去瓤后切成3-4厘米见方的块。在焖制过程中,先将冬瓜块放入热油中煎至表面微黄,然后加入适量的水和调料,如盐、糖、生抽、蚝油等,大火烧开后转小火焖制15-20分钟,注意火候和时间,避免冬瓜煮烂。期间可以适时搅拌,使冬瓜更加入味。如果喜欢汤汁浓郁的口感,可以在焖制快结束时,加入适量的淀粉水勾芡,使汤汁更加浓稠。 小荤菜品选择 蛋类搭配类 番茄选择标准 指标 要求 成熟度 选择成熟度适中的番茄,色泽鲜艳,呈红色或橙红色,口感酸甜适中。 外观 番茄无病虫害、无损伤,表面光滑,无斑点、裂痕等缺陷。 产地来源 番茄的产地和来源可追溯,选择信誉良好的供应商,确保食品安全。 营养成分 富含维生素C、维生素E、番茄红素等营养成分,具有较高的营养价值。 青椒清洗处理 青椒在烹饪前需进行彻底清洗,先用流动水冲洗1-2分钟,去除表面的灰尘和杂质,然后将青椒放入清水中,加入适量的食盐或果蔬清洗剂,浸泡10-15分钟,以去除表面的农药残留。浸泡后用流动水冲洗干净,将青椒切成适当大小的块,块的大小在3-4厘米左右,方便炒制。清洗后的青椒需沥干水分,可以用厨房纸巾擦干或放在通风处晾干,防止炒制时溅油。 韭菜新鲜判断 判断指标 新鲜特征 颜色 选择新鲜嫩绿的韭菜,叶片颜色均匀,无枯黄现象。 叶片 韭菜叶片无病虫害,表面光滑,无斑点、褶皱等。 根部 韭菜的根部整齐,颜色洁白,无异味,根部无腐烂、干枯现象。 储存运输 在储存和运输过程中,采用保鲜措施,如用保鲜膜包裹、放在冷藏环境中,保持韭菜的新鲜度。 豆制品搭配类 豆腐品质鉴别 鉴别方面 优质特征 质地 选择质地细腻、口感嫩滑的豆腐,用手轻轻按压,有弹性,不易破碎。 外观 豆腐表面光滑,无气孔、杂质,颜色洁白或微黄。 气味 无异味,具有豆腐本身的豆香味。 来源 豆腐的来源正规,供应商具备合格的检验检疫证明,保障食品安全。 储存运输 在储存和运输过程中,保持低温环境,温度控制在2-6℃之间,防止豆腐变质。 香干切配方法 步骤 操作内容 准备工作 将香干放在清水中冲洗干净,去除表面的灰尘和杂质。准备好锋利的刀具和干净的案板。 切配方式 将香干切成均匀的丝或片,丝的粗细在2-3毫米左右,片的厚度在3-4毫米左右,方便炒制。 后续处理 切配好的香干需及时进行烹饪,防止氧化变色。在切配过程中,注意刀具和案板的卫生,定期进行清洗和消毒。 腐竹泡发技巧 将腐竹用温水泡发,水温控制在30-40℃之间,泡发时间根据腐竹的厚度和质量进行调整,一般需要2-3小时。泡发过程中,每隔1小时左右更换一次水,使腐竹充分吸收水分。泡发后的腐竹需清洗干净,去除杂质和根部,用手轻轻挤压,检查是否还有硬芯。在泡发过程中,注意观察腐竹的状态,避免泡发过度,导致腐竹软烂。泡发好的腐竹可以根据需要进行烹饪,如凉拌、炒制、煲汤等。 蔬菜搭配类 木耳泡发要求 选择优质的木耳,用温水泡发,水温在30-40℃之间,泡发时间控制在3-4小时。泡发过程中,要将木耳完全浸没在水中,使其充分吸收水分。泡发后的木耳需清洗干净,去除杂质和根部,用流动水冲洗2-3次。在泡发过程中,注意观察木耳的状态,避免泡发过度,当木耳变得柔软、有弹性,且体积膨胀到原来的3-4倍时,说明泡发成功。泡发好的木耳可以用于凉拌、炒制、煲汤等多种菜品。 胡萝卜切丝规格 将胡萝卜切成均匀的丝,丝的粗细在2-3毫米左右,长度在5-6厘米左右,方便炒制。切配好的胡萝卜丝需及时进行烹饪,防止氧化变色,可将其放入清水中浸泡,或用保鲜膜包裹放在冰箱冷藏。在切配过程中,注意刀具和案板的卫生,使用前用开水冲洗或用酒精消毒。同时,要掌握好切丝的技巧,保持刀工均匀,使每根胡萝卜丝的粗细和长度基本一致。 洋葱处理要点 步骤 操作内容 去皮清洗 洋葱在烹饪前需进行去皮和清洗,先将洋葱的外皮剥去,然后放入清水中冲洗1-2分钟,去除表面的杂质和异味。 切配方式 将洋葱切成适当大小的块或丝,块的大小在3-4厘米左右,丝的粗细在2-3毫米左右,方便炒制。 防刺激措施 在处理洋葱时,注意防止眼睛受到刺激,可以佩戴眼镜或在通风良好的环境中操作,也可以将洋葱放入冰箱冷藏10-15分钟后再进行处理。 素菜菜品选择 叶菜类菜品 菠菜挑选方法 选择新鲜嫩绿的菠菜,叶片颜色均匀,无枯黄、无病虫害。菠菜的根部整齐,颜色洁白,无异味,根部无腐烂、干枯现象。在挑选时,用手轻轻握住菠菜根部,叶片应挺拔、有弹性。同时,要注意菠菜的大小和长度,一般选择长度在20-25厘米左右的菠菜,口感更佳。在储存和运输过程中,采用保鲜措施,如用保鲜膜包裹、放在冷藏环境中,保持菠菜的新鲜度。 生菜清洗流程 生菜在烹饪前需进行彻底清洗,先将生菜的根部去除,然后将叶片一片一片地掰开,放入清水中冲洗1-2分钟,去除表面的灰尘和杂质。接着将生菜浸泡在加入适量食盐或果蔬清洗剂的清水中10-15分钟,以去除表面的农药残留。浸泡后用流动水冲洗干净,再将生菜放入清水中浸泡5-10分钟,让生菜充分吸收水分,保持鲜嫩口感。最后将清洗后的生菜沥干水分,可以用厨房纸巾擦干或放在通风处晾干,防止炒制时溅油。 空心菜保存要点 选择新鲜的空心菜,茎部粗壮,叶片翠绿,无枯黄、无病虫害。空心菜在储存过程中,需保持湿润,可以将其根部浸泡在清水中,或用湿毛巾包裹,防止枯萎。同时,要避免将空心菜与其他有异味的食材放在一起,防止串味,可将其放在密封的保鲜袋或保鲜盒中,放在冰箱冷藏。在储存时间上,不宜过长,最好在1-2天内食用完毕,以保证空心菜的口感和品质。 根茎类菜品 土豆切丝技巧 步骤 操作内容 准备工作 将土豆洗净去皮,放在清水中浸泡,防止氧化变色。准备好锋利的刀具和干净的案板。 切丝操作 将土豆切成均匀的丝,丝的粗细在2-3毫米左右,长度在5-6厘米左右,方便炒制。切好的土豆丝需用清水冲洗2-3次,去除表面的淀粉,使炒制时土豆丝口感爽脆。 炒制要点 在炒制过程中,掌握好火候和时间,先将锅烧热,加入适量的油,大火热油后放入土豆丝,快速翻炒2-3分钟,根据个人口味加入适量的调料,如盐、醋、生抽等,继续翻炒1-2分钟即可出锅。 茄子处理方式 茄子在烹饪前需进行去皮或不去皮处理,可根据个人喜好选择。将茄子切成适当大小的块或条,块的大小在3-4厘米左右,条的粗细在2-3厘米左右,方便红烧。在红烧过程中,先将茄子块或条放入热油中煎至表面微黄,然后加入适量的水和调料,如盐、糖、生抽、老抽、料酒、姜片、葱段等,大火烧开后转小火慢炖15-20分钟,使茄子入味。期间可以适时搅拌,防止茄子粘锅,影响口感。 胡萝卜炒制火候 步骤 火候 时间 操作要点 切配 无 无 胡萝卜在炒制前需切成适当大小的块或丝,块的大小在3-4厘米左右,丝的粗细在2-3毫米左右。 热锅倒油 大火 1-2分钟 先将锅烧热,加入适量的油,使油均匀分布在锅底。 炒制 中火 3-5分钟 放入胡萝卜块或丝,快速翻炒3-5分钟,使胡萝卜受热均匀。 调味 中火 1-2分钟 加入适量的调料,如盐、糖、生抽等,继续翻炒1-2分钟,使胡萝卜口感甜脆,同时保留营养成分。 配菜搭配 无 无 可以加入适量的配菜,如青椒、木耳等,提升胡萝卜的味道。 瓜类菜品 丝瓜挑选标准 挑选指标 优质特征 颜色 选择新鲜嫩绿的丝瓜,表皮颜色均匀,无黄斑、黑斑等。 外观 丝瓜表皮光滑,无病虫害,无损伤,形状笔直,粗细均匀。 长度 丝瓜的长度适中,一般在30-40厘米左右,保证食材的品质。 储存运输 在储存和运输过程中,采用保鲜措施,如用保鲜膜包裹、放在冷藏环境中,保持丝瓜的新鲜度。 西葫芦切配要求 将西葫芦切成均匀的片或块,片的厚度在3-4毫米左右,块的大小在3-4厘米左右,大小适中,方便炒制。切配好的西葫芦需及时进行烹饪,防止氧化变色,可将其放入清水中浸泡,或用保鲜膜包裹放在冰箱冷藏。在切配过程中,注意刀具和案板的卫生,使用前用开水冲洗或用酒精消毒。同时,要掌握好切配的技巧,保持刀工均匀,使每片或每块西葫芦的大小基本一致。 冬瓜煮汤技巧 冬瓜去皮去瓤后切成适当大小的块,块的大小在3-4厘米左右。在煮汤过程中,先将冬瓜块放入热油中煎至表面微黄,然后加入适量的水和调料,如盐、糖、姜片、葱段等,大火烧开后转小火慢炖20-30分钟,使冬瓜口感软糯,汤汁鲜美。可以加入适量的配菜,如排骨、海带等,提升汤的味道。在炖煮过程中,适时搅拌,防止冬瓜粘锅。煮好的冬瓜汤可以根据个人口味进行调整,如加入适量的胡椒粉、香油等。 荤素合理搭配 营养均衡搭配 蛋白质搭配原则 选择不同来源的蛋白质,如肉类、蛋类、豆类等,确保蛋白质的种类丰富。在搭配午餐时,会将牛肉、鸡肉、鱼肉等肉类与鸡蛋、豆腐等进行合理搭配。同时,合理控制蛋白质的摄入量,根据东莞市石排镇中心小学学生的年龄和活动量进行调整,一般小学生每天每千克体重需要摄入1-1.5克蛋白质。在搭配过程中,注意蛋白质的消化吸收情况,避免过度摄入,可将不同消化率的蛋白质食物搭配在一起,提高蛋白质的利用率。 维生素搭配要点 选择不同颜色的蔬菜和水果,以获取多种维生素。如绿色蔬菜富含维生素C、维生素E、叶酸等,黄色和橙色蔬菜富含胡萝卜素,红色水果富含维生素C和花青素等。注意维生素的稳定性,避免在烹饪过程中过度损失,对于一些富含维生素C的蔬菜,如青椒、西兰花等,可以采用急火快炒的方式。可以通过搭配不同季节的蔬菜和水果,保证维生素的均衡摄入,根据不同季节的特点,选择当季的新鲜蔬菜和水果进行搭配。 膳食纤维搭配策略 策略 操作内容 增加摄入 增加膳食纤维的摄入,选择富含膳食纤维的蔬菜、水果和全谷类食物,如菠菜、苹果、燕麦等。在午餐中,会适当增加蔬菜和全谷类食物的比例,保证学生每天摄入足够的膳食纤维。 种类搭配 合理搭配膳食纤维的种类,如可溶性膳食纤维和不可溶性膳食纤维。可溶性膳食纤维可以降低胆固醇和血糖,不可溶性膳食纤维可以促进肠道蠕动,预防便秘。可以将两者搭配在一起,如在米饭中加入一些糙米、燕麦等,增加不可溶性膳食纤维的摄入,同时搭配一些水果和蔬菜,增加可溶性膳食纤维的摄入。 保留完整性 在烹饪过程中,注意保留膳食纤维的完整性,避免过度加工。对于蔬菜,可以采用清炒、凉拌等方式,减少膳食纤维的损失。 口味多样搭配 红烧口味搭配思路 选择适合红烧的食材,如肉类、蛋类等,搭配具有浓郁味道的调料,如酱油、冰糖、八角、桂皮等。在红烧过程中,掌握好火候和时间,使菜品色泽红亮,味道醇厚。可以搭配一些清爽的素菜,如清炒黄瓜、凉拌豆芽等,以平衡口味。同时,根据学生的口味偏好,可以适当调整调料的用量和种类,制作出不同风味的红烧菜品。 香煎口味搭配方法 选择肉质鲜嫩的食材,如牛排、鸡翅等,进行香煎。搭配一些简单的调料,如盐、黑胡椒等,突出食材的原汁原味。可以搭配一些蔬菜沙拉或薯条等,增加口感的丰富度。在煎制过程中,要掌握好火候和时间,使食材表面金黄酥脆,内部鲜嫩多汁。同时,可以根据学生的口味需求,搭配不同的酱料,如番茄酱、沙拉酱等。 清炒口味搭配技巧 选择新鲜的蔬菜,如菠菜、生菜等,进行清炒。在清炒过程中,保持蔬菜的鲜嫩口感,避免过度炒制,一般清炒时间控制在3-5分钟左右。可以搭配一些清淡的汤品或主食,如冬瓜汤、米饭等,使口味更加平衡。在清炒时,只需加入适量的盐、油等调料,突出蔬菜的自然风味。同时,可以根据季节和蔬菜的特点,选择不同的清炒方式和搭配组合。 价格档次搭配 高档菜品搭配策略 选择优质的食材,如进口牛肉、深海鱼类等,确保菜品的品质和口感。在烹饪过程中,采用精细的烹饪方法,如低温慢煮、分子料理等,突出食材的特色。可以搭配一些高档的调料和配菜,如松露、鱼子酱等,提升菜品的档次。同时,会根据学生的接受程度和预算情况,合理安排高档菜品的比例,在保证品质的前提下,控制成本。 中档菜品搭配原则 选择常见的食材,如猪肉、鸡肉、普通蔬菜等,保证菜品的稳定性和性价比。在搭配过程中,注重食材的搭配和烹饪方法的选择,如将猪肉与青椒搭配,采用红烧的方式制作出美味的青椒肉丝。使菜品口感丰富,通过不同食材的搭配和烹饪技巧的运用,创造出多种口味的菜品。可以根据季节和市场情况,适当调整菜品的搭配,选择当季的新鲜食材,降低成本。 低档菜品搭配要点 要点 操作内容 选择食材 选择经济实惠的食材,如土豆、白菜、豆腐等,降低成本。在采购过程中,会与供应商建立长期合作关系,争取更优惠的价格。 加工调味 在烹饪过程中,注重食材的加工和调味,通过合理的烹饪方法和调料的运用,使菜品味道可口。如将土豆切成丝,用醋、辣椒等调料进行凉拌,制作出酸辣可口的土豆丝。 提升品质 可以通过合理的搭配和烹饪方法,提升低档菜品的品质。如将白菜与豆腐搭配,制作出白菜炖豆腐,增加菜品的营养价值和口感。 汤品与饮品搭配 特色汤品供应 营养蔬菜汤品 菠菜蛋花汤 菠菜富含多种维生素和矿物质,例如维生素A、维生素C、钙、铁等,这些营养成分对学生的生长发育至关重要。鸡蛋则含有丰富的蛋白质,是学生身体发育所需的重要营养物质。将菠菜与鸡蛋搭配成汤,不仅营养丰富,而且口感清淡,非常适合学生食用。此汤能为学生补充每日所需的部分营养元素,助力他们健康成长。 西红柿蛋汤 西红柿富含维生素C和番茄红素,维生素C具有抗氧化作用,能增强学生的免疫力,番茄红素则对学生的身体健康有益。与鸡蛋搭配煮汤后,酸甜可口的味道能有效增进学生的食欲。在午餐时为学生提供这道汤,能让他们更有胃口,从而摄入足够的食物来满足身体的能量需求,保障学习和活动的正常进行。 冬瓜海带汤 冬瓜有清热利水的功效,在炎热的季节能帮助学生排除体内湿气,保持身体的清爽。海带富含碘等微量元素,对学生的甲状腺健康起着重要作用。此汤清爽可口,有助于学生消化,能减轻肠胃负担。学生食用后能更好地吸收食物中的营养,为身体提供充足的能量支持日常学习和活动。 玉米胡萝卜汤 玉米和胡萝卜都含有丰富的膳食纤维和维生素。膳食纤维能促进学生的肠道蠕动,预防便秘,保证消化系统的正常运转。维生素则对学生的视力、免疫力等方面有积极影响。煮成的汤香甜醇厚,口感宜人,能为学生提供充足的能量。以下是该汤品的营养成分及功效表格: 食材 主要营养成分 功效 玉米 膳食纤维、维生素B族、镁等 促进肠道蠕动、提供能量 胡萝卜 胡萝卜素、维生素A、膳食纤维 保护视力、增强免疫力 滋补肉类汤品 排骨莲藕汤 排骨富含蛋白质和钙,蛋白质是构成人体细胞和组织的重要成分,钙则对学生的骨骼发育起着关键作用。莲藕有健脾开胃的作用,能改善学生的食欲。二者炖煮的汤营养丰富,味道鲜美。学生饮用此汤能补充身体所需的营养,促进身体的生长发育,增强体质,以更好的状态投入到学习中。 鸡汤 鸡肉富含优质蛋白质,这种蛋白质易于被人体吸收利用。鸡汤味道浓郁,含有多种氨基酸和营养成分,能为学生补充营养,增强免疫力。在学生学习压力较大或身体较为疲惫时,一碗鸡汤能让他们恢复精力,保持良好的学习状态。 羊肉汤 羊肉性温,富含蛋白质和铁等营养物质。在适当季节供应羊肉汤,能为学生抵御寒冷,滋补身体。铁元素对于预防学生缺铁性贫血有重要意义,蛋白质则有助于身体的修复和生长。学生适量饮用羊肉汤,能在寒冷的季节保持身体温暖,精力充沛地进行学习。 牛肉汤 牛肉含有丰富的蛋白质和氨基酸,这些营养物质是学生身体发育和维持正常生理功能所必需的。牛肉汤能为学生提供能量,促进身体发育。它可以满足学生在生长阶段对营养的高需求,使他们拥有强健的体魄,更好地应对学习和生活中的各种挑战。 海鲜类汤品 紫菜蛋花汤 紫菜富含碘和多种矿物质,碘对学生的甲状腺功能正常发挥有重要作用,矿物质则参与人体的各种生理活动。与鸡蛋搭配成汤后,口感鲜美,营养丰富。此汤能为学生补充多种营养成分,助力他们的身体健康和智力发育。 蛤蜊豆腐汤 蛤蜊富含蛋白质和微量元素,豆腐富含植物蛋白,二者搭配的汤味道鲜美,易于消化。对于学生来说,既能补充营养,又不会给肠胃造成太大负担。以下是该汤品的食材与营养表格: 食材 主要营养成分 功效 蛤蜊 蛋白质、钙、铁、锌等 补充营养、促进生长 豆腐 植物蛋白、钙、磷等 提供优质蛋白、增强骨骼 鲜虾冬瓜汤 鲜虾富含优质蛋白质,是学生身体发育的重要营养来源。冬瓜有清热利水的作用,能帮助学生排出体内多余的水分和毒素。二者搭配煮汤,清淡可口,适合学生的口味和身体需求。以下是该汤品的食材特性表格: 食
东莞市石排镇中心小学购买午餐配送服务项目.docx
下载提示

1.本文档仅提供部分内容试读;

2.支付并下载文件,享受无限制查看;

3.本网站所提供的标准文本仅供个人学习、研究之用,未经授权,严禁复制、发行、汇编、翻译或网络传播等,侵权必究;

4.左侧添加客服微信获取帮助;

5.本文为word版本,可以直接复制编辑使用。


这个人很懒,什么都没留下
未认证用户 查看用户
该文档于 上传
×
精品标书制作
百人专家团队
擅长领域:
工程标 服务标 采购标
16852
已服务主
2892
中标量
1765
平台标师
扫码添加客服
客服二维码
咨询热线:192 3288 5147
公众号
微信客服
客服