文库 服务类投标方案 环保服务

长春新区城市管理局空港新增环境卫生作业服务采购项目投标方案.docx

DOCX   1415页   下载109   2025-08-09   浏览155   收藏85   点赞106   评分-   689300字   228.00
温馨提示:当前文档最多只能预览 15 页,若文档总页数超出了 15 页,请下载原文档以浏览全部内容。
长春新区城市管理局空港新增环境卫生作业服务采购项目投标方案.docx 第1页
长春新区城市管理局空港新增环境卫生作业服务采购项目投标方案.docx 第2页
长春新区城市管理局空港新增环境卫生作业服务采购项目投标方案.docx 第3页
长春新区城市管理局空港新增环境卫生作业服务采购项目投标方案.docx 第4页
长春新区城市管理局空港新增环境卫生作业服务采购项目投标方案.docx 第5页
长春新区城市管理局空港新增环境卫生作业服务采购项目投标方案.docx 第6页
长春新区城市管理局空港新增环境卫生作业服务采购项目投标方案.docx 第7页
长春新区城市管理局空港新增环境卫生作业服务采购项目投标方案.docx 第8页
长春新区城市管理局空港新增环境卫生作业服务采购项目投标方案.docx 第9页
长春新区城市管理局空港新增环境卫生作业服务采购项目投标方案.docx 第10页
长春新区城市管理局空港新增环境卫生作业服务采购项目投标方案.docx 第11页
长春新区城市管理局空港新增环境卫生作业服务采购项目投标方案.docx 第12页
长春新区城市管理局空港新增环境卫生作业服务采购项目投标方案.docx 第13页
长春新区城市管理局空港新增环境卫生作业服务采购项目投标方案.docx 第14页
长春新区城市管理局空港新增环境卫生作业服务采购项目投标方案.docx 第15页
剩余1400页未读, 下载浏览全部
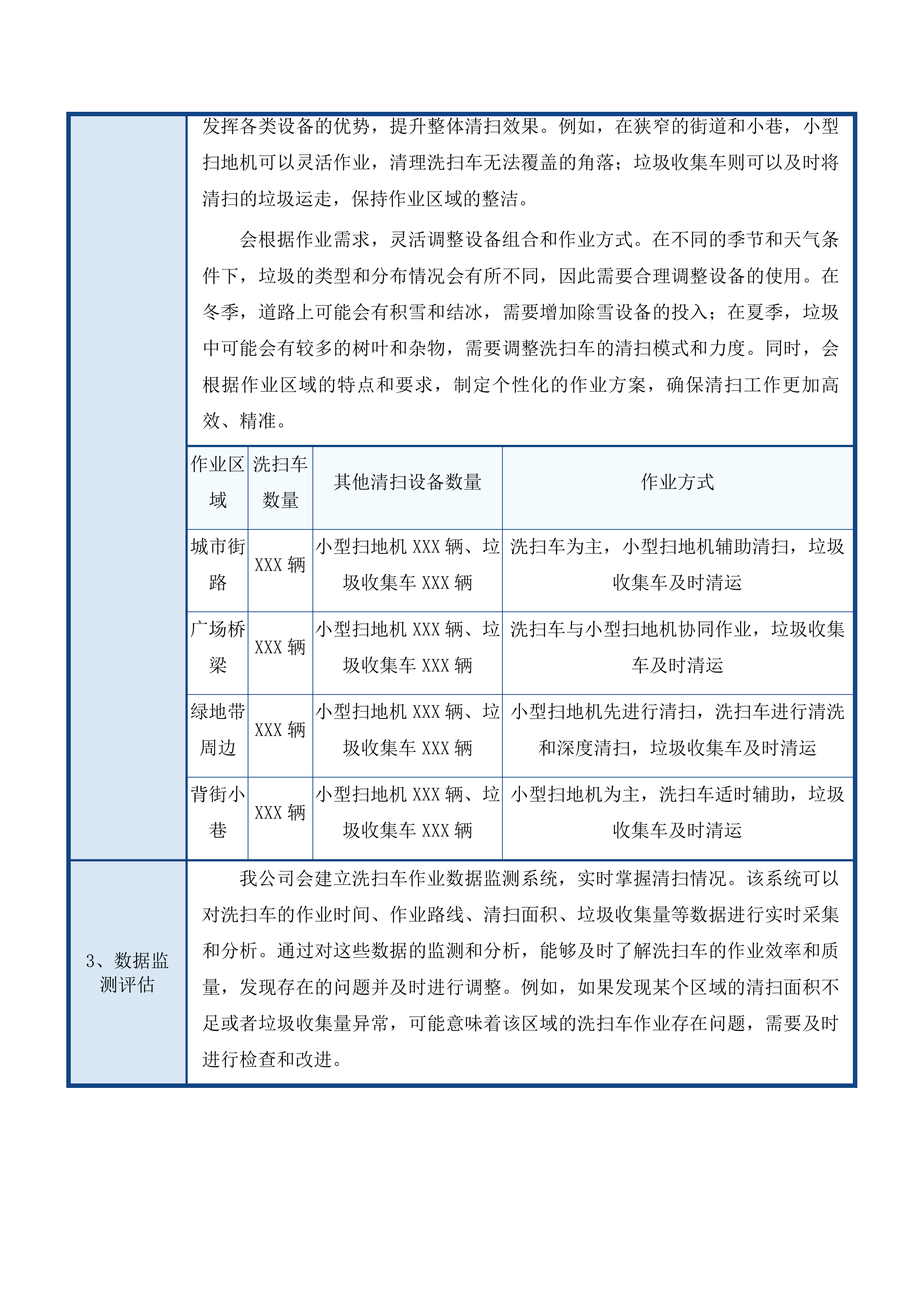
长春新区城市管理局空港新增环境卫生作业服务采购项目投标方案 第一章 车辆投入使用情况 8 第一节 机械设备数量配备 8 一、 洗扫车数量及分布 8 二、 高压清洗车数量规划 18 三、 洒水车数量安排 32 四、 吹雪机数量配置 54 五、 雪板车数量分布 69 六、 自卸车数量规划 76 七、 铲车数量安排 85 八、 压缩车数量配置 99 九、 运输车数量分布 105 第二节 设备相关材料准备 117 一、 行驶证复印件准备 117 二、 车辆照片资料整理 133 三、 交强险保单复印件 152 四、 材料整理规范要求 166 第二章 项目总体实施方案 180 第一节 整体服务方案 180 一、 清扫保洁服务方案 180 二、 垃圾收运服务方案 193 三、 冬季清雪服务方案 210 四、 设施管护服务方案 224 五、 应急处理服务方案 234 第二节 全部工作内容的认识 247 一、 区域清扫保洁工作 247 二、 特殊区域清扫工作 267 三、 垃圾收运及清雪工作 285 四、 特殊事项处理工作 299 第三节 管理服务定位 313 一、 项目质量目标定位 313 二、 项目安全目标定位 325 三、 项目服务响应定位 342 四、 与采购人管理对接 356 第三章 企业管理制度 374 第一节 企业管理服务体系 374 一、 完善组织架构设置 374 二、 制定标准化管理制度 382 三、 建立信息化管理系统 399 四、 设置客户服务机制 413 第二节 服务管理制度 425 一、 明确服务内容及标准 425 二、 制定作业考核机制 436 三、 建立问题响应机制 448 四、 实施服务公示制度 458 第三节 拟投入人员管理方案及措施 479 一、 制定人员配置计划 479 二、 建立人员管理制度 491 三、 提供人员培训服务 504 四、 制定人员流动措施 518 第四章 人工清扫环境卫生服务方案及措施 534 第一节 人工清扫作业要求 534 一、 街路清扫作业要求 534 二、 广场清扫作业要求 548 三、 绿地清扫作业要求 560 四、 背街小巷清扫作业要求 570 第二节 人工清扫操作规程 583 一、 清扫前准备规程 583 二、 清扫过程控制规程 596 三、 垃圾转运处理规程 612 四、 工具使用与维护规程 628 五、 特殊时段操作规程 637 第三节 人工清扫安全措施 654 一、 作业人员安全培训 654 二、 安全防护装备配备 661 三、 作业区域安全标识 677 四、 交通避让规则制定 690 五、 极端天气应对措施 697 第五章 机械清扫环境卫生服务方案及措施 708 第一节 机械清扫操作规程 708 一、 清扫路线规划 708 二、 作业频次安排 717 三、 设备调度机制 738 四、 作业时间控制 746 第二节 机械清扫质量标准 762 一、 路面清洁度标准 763 二、 垃圾清除率标准 771 三、 设备作业规范标准 786 第三节 机械清扫安全应急预案 805 一、 极端天气作业预案 805 二、 设备故障快速响应机制 821 三、 作业人员安全防护方案 832 四、 紧急情况下设备调度预案 850 第六章 公共设施等的环境卫生方案及措施 862 第一节 公共设施环境卫生作业要求 862 一、 公厕日常保洁要求 862 二、 果皮箱清洁作业规范 867 三、 转运站管护作业标准 882 四、 公共设施巡查机制 895 第二节 公共设施环境卫生质量标准 902 一、 设施清洁度验收指标 902 二、 垃圾清除率达标要求 910 三、 周边环境整洁度标准 917 四、 服务质量定期评估 938 第七章 冬季清雪服务方案及措施 944 第一节 冬季清雪服务方案 944 一、 清雪作业区域划分 944 二、 降雪应对标准制定 959 三、 清雪时限要求明确 969 四、 清雪方式确定 983 五、 积雪清运处理措施 993 第二节 冬季清雪安全保证措施 1005 一、 作业人员安全防护 1005 二、 机械车辆作业规范 1023 三、 极端天气作业标准 1033 四、 夜间清雪照明保障 1041 五、 交通安全保障措施 1053 第八章 服务时间保障措施 1064 第一节 清扫保洁进度保障 1064 一、 制定详细进度计划 1064 二、 符合考评办法要求 1082 第二节 工期偏差调整措施 1093 一、 建立动态调整机制 1093 二、 确保总进度不受影响 1108 第三节 服务时间补救措施 1120 一、 制定作业延误补救方案 1120 二、 最短时间恢复作业节奏 1135 第九章 管理方式及人员培训 1147 第一节 人员管理方案 1147 一、 人员岗位职责分工 1147 二、 人员考勤管理 1157 三、 作业质量监督评估 1177 四、 人员奖惩机制 1188 五、 突发人员调度方案 1200 第二节 人员培训及考核 1208 一、 年度培训计划编制 1209 二、 新员工岗前培训 1222 三、 在岗员工定期培训 1235 四、 培训考核标准制定 1249 五、 培训档案建立管理 1263 第十章 紧急情况的处理措施预案以及抵抗风险的措施 1274 第一节 紧急情况响应机制 1274 一、 长春新区空港区域响应覆盖 1274 二、 应急流程快速启动 1282 第二节 突发事件处理预案 1293 一、 极端天气处理预案 1293 二、 重大环境污染预案 1305 三、 突发公共卫生预案 1312 第三节 风险防控措施 1327 一、 风险识别评估机制 1327 二、 应急资源供应保障 1339 第四节 应急演练与培训计划 1349 一、 全员应急演练开展 1349 二、 应急人员专项培训 1365 第五节 应急保障承诺函 1384 一、 响应时间明确承诺 1384 二、 服务质量保障承诺 1398 车辆投入使用情况 机械设备数量配备 洗扫车数量及分布 满足清扫保洁需求 充足洗扫车数量 为了满足本项目81.3万平方米区域的清扫保洁需求,我公司将提供充足数量的洗扫车。这些洗扫车能够在规定的时间内完成大面积的清扫任务,确保作业区域的清洁卫生。同时,会依据不同区域的保洁难度和频次要求,合理分配洗扫车。对于保洁难度较大、清扫频次要求高的区域,会适当增加洗扫车的投入;对于相对容易清扫且频次要求较低的区域,则合理安排洗扫车数量,避免资源浪费。此外,建立了高效的调度机制,确保洗扫车能及时响应各区域的清扫任务,保障作业效率。当某个区域出现紧急清扫需求时,能够迅速调配洗扫车前往作业。 洗扫车清扫作业 区域类型 保洁难度 清扫频次 洗扫车分配数量 城市街路 中等 每日多次 XXX辆 广场桥梁 较高 每日多次 XXX辆 绿地带 较低 定期 XXX辆 背街小巷 中等 定期 XXX辆 过街天桥 较高 每日多次 XXX辆 三线一岸 中等 定期 XXX辆 适应作业特点 我公司的洗扫车性能能够适应城市街路、广场桥梁等不同地形。城市街路较为宽阔平坦,但车流量大,洗扫车需要具备快速清扫的能力;广场桥梁人流量大,垃圾类型复杂,洗扫车要能够灵活转弯和处理各类垃圾。洗扫车具备高效清扫和清洗功能,无论是纸屑、灰尘等细小垃圾,还是较大的杂物,都能有效清理。同时,其清洗功能可以对地面进行深度清洁,确保地面干净整洁。此外,洗扫车能在复杂环境下作业,如狭窄的街道、人员密集的区域等,确保各类区域的清洁效果。即使在恶劣的天气条件下,也能正常开展清扫工作,保障作业区域的环境卫生。 广场桥梁洗扫作业 背街小巷洗扫作业 过街天桥洗扫作业 三线一岸洗扫作业 洗扫车的设计充分考虑了不同作业场景的需求。其采用了先进的清扫技术和设备,能够根据不同的垃圾类型和地形条件,自动调整清扫模式和力度。在清扫过程中,洗扫车可以同时进行吸尘、清扫和清洗,提高了作业效率。而且,洗扫车的噪音小,不会对周围环境和居民造成干扰。另外,洗扫车配备了大容量的水箱和垃圾箱,减少了频繁加水和倾倒垃圾的次数,进一步提高了作业效率。 为了确保洗扫车能够适应各种作业特点,我公司还会定期对洗扫车进行维护和保养。技术人员会对洗扫车的各项性能指标进行检测和调整,确保其始终处于最佳运行状态。同时,会根据实际作业情况,对洗扫车的设备和技术进行升级和改进,提高其适应性和作业效率。此外,还会为洗扫车配备专业的操作人员,他们经过严格的培训,具备丰富的作业经验,能够熟练操作洗扫车,在不同的作业场景下发挥出最佳效果。 洗扫车维护保养 洗扫车设备性能检测 灵活调度安排 建立了洗扫车灵活调度机制,根据实际情况快速调配。通过实时监控系统,随时掌握洗扫车的位置、作业状态和剩余工作量等信息。当某个区域的垃圾增多或者出现紧急清扫任务时,能够迅速分析各洗扫车的位置和状态,合理调配洗扫车前往作业。同时,会根据不同时段各区域的清扫需求,合理安排洗扫车的作业计划。在人流量和车流量较大的时段,优先安排洗扫车对城市街路和广场桥梁等区域进行清扫;在夜间或人流量较少的时段,则对背街小巷等区域进行清扫。 此外,为了应对突发垃圾增多等情况,制定了应急预案。当遇到大型活动、自然灾害等导致垃圾突然增多时,能够及时增加洗扫车的作业。会提前储备一定数量的洗扫车和操作人员,确保在紧急情况下能够迅速投入使用。同时,与周边的环卫部门和相关单位建立了合作关系,在必要时可以请求支援,共同完成清扫任务。 洗扫车应对突发垃圾 为了确保洗扫车调度的灵活性和高效性,还利用了先进的信息技术。通过智能化的调度系统,实现了洗扫车的实时监控、任务分配和路线规划。该系统可以根据实际情况自动生成最优的作业方案,提高了调度的准确性和效率。同时,技术人员会定期对调度系统进行维护和升级,确保其稳定运行。此外,还会对调度人员进行培训,提高他们的业务水平和应急处理能力,确保在各种情况下都能做出合理的调度决策。 绿地带周边洗扫 覆盖空港区作业范围 全面区域覆盖 我公司的洗扫车作业范围将覆盖81.3万平方米空港区的全部区域,包括城市街路、广场桥梁、绿地带、背街小巷、过街天桥、三线一岸等各个作业点。对每个作业点都制定了详细的清扫计划和标准,确保无作业盲区,全面保障区域清洁。在城市街路的清扫中,洗扫车会按照规定的路线和时间进行作业,对路面的垃圾、灰尘等进行彻底清理。广场桥梁是人员和车辆密集的区域,洗扫车会加强清扫力度,确保地面干净整洁,为市民提供良好的出行环境。 对于绿地带,会定期对其周边的道路和场地进行清扫,防止垃圾堆积影响绿化景观。背街小巷虽然相对较为隐蔽,但也是清扫的重点区域,洗扫车会深入其中,对道路两侧的垃圾进行清理,提升整个区域的环境卫生水平。过街天桥和三线一岸等区域也会进行全面的清扫,保障这些区域的整洁和安全。为了确保全面区域覆盖,会定期对作业范围进行检查和评估,及时发现和解决可能存在的问题。同时,加强与相关部门的沟通和协作,共同推进空港区的环境卫生工作。 此外,还建立了完善的质量监督机制,对洗扫车的作业质量进行严格把控。会安排专人对作业区域进行巡查,发现问题及时反馈并督促整改。同时,利用信息化手段,对洗扫车的作业过程进行实时监控,确保作业质量符合要求。通过这些措施,保证洗扫车能够全面覆盖空港区的作业范围,为该区域的环境卫生提供有力保障。 重点区域保障 对于人流量大的广场桥梁等重点区域,我公司会增加洗扫车的作业频次。这些区域是城市的重要窗口,其清洁程度直接影响城市的形象。因此,会安排更多的洗扫车在这些区域进行作业,确保地面始终保持干净整洁。在高峰时段,会增加洗扫车的投入,及时清理垃圾,避免垃圾堆积。同时,会加强对重点区域的巡查力度,发现垃圾及时清理,保障重点区域的清洁效果。 为了确保重点区域的作业质量,会优先调配洗扫车至这些区域。当其他区域的作业任务与重点区域发生冲突时,会根据实际情况,合理调整洗扫车的分配,确保重点区域的清扫工作不受影响。此外,还会为重点区域的洗扫车配备经验丰富的操作人员,他们能够熟练操作洗扫车,在复杂的环境下高效完成清扫任务。同时,会对操作人员进行定期培训,提高他们的业务水平和服务意识,为重点区域的清洁工作提供有力保障。 除了增加作业频次和优先调配洗扫车外,还会采用先进的清扫技术和设备,提高重点区域的清扫效果。例如,使用高效的吸尘设备和清洗设备,对地面进行深度清洁。同时,会根据重点区域的特点和需求,制定个性化的清扫方案,确保清扫工作更加精准、高效。通过这些措施,维护重点区域的良好城市形象,为市民提供更加舒适的生活环境。 偏远区域兼顾 我公司的洗扫车作业会覆盖背街小巷等偏远区域。这些区域虽然相对较为隐蔽,但也是城市环境卫生的重要组成部分。会合理规划洗扫车的作业路线,确保偏远区域的洗扫工作高效开展。在规划路线时,会充分考虑偏远区域的地理位置、交通状况和垃圾分布情况,制定最优的作业方案。同时,会根据偏远区域的实际需求,合理安排洗扫车的作业时间和频次,确保这些区域的清洁卫生。 为了保证偏远区域的清洁卫生,会加强对洗扫车操作人员的管理和培训。要求他们认真负责,严格按照作业标准和流程进行操作。在作业过程中,要仔细检查每个角落,确保垃圾清理干净。同时,会建立反馈机制,鼓励居民对洗扫车的作业情况进行监督和反馈。如果发现问题,会及时进行整改,提高偏远区域的环境卫生水平。 此外,还会与偏远区域的社区和居民进行沟通和合作。了解他们的需求和意见,共同推进偏远区域的环境卫生工作。例如,开展宣传活动,提高居民的环保意识,减少垃圾的产生。同时,会积极听取居民的建议,对洗扫车的作业方案进行优化和调整,提高居民对环境卫生工作的满意度。通过这些措施,提升整体环境质量,让偏远区域也能享受到良好的环境卫生服务。 保障机械化清扫率 设备高效运行 我公司的洗扫车将保持良好的运行状态,以保障机械化清扫作业的顺利进行。会建立完善的设备维护保养制度,定期对洗扫车进行全面检查和维护。技术人员会按照规定的时间和标准,对洗扫车的发动机、清扫系统、清洗系统等关键部件进行检测和保养,确保设备性能稳定高效。同时,会储备充足的零部件,以便在设备出现故障时能够及时更换,减少设备故障停机时间,提高清扫效率。 洗扫车作业数据监测 为了确保洗扫车的高效运行,还会对操作人员进行严格的培训和管理。操作人员必须经过专业培训,熟悉洗扫车的性能和操作方法。在作业过程中,要严格按照操作规程进行操作,避免因操作不当导致设备损坏。同时,会建立操作人员的考核机制,对他们的工作表现进行评估和奖惩,激励他们提高工作效率和质量。 此外,会利用信息化手段对洗扫车的运行状态进行实时监控。通过安装在洗扫车上的传感器和监控设备,能够及时了解洗扫车的位置、作业进度、设备状态等信息。当设备出现异常情况时,能够及时发出警报,通知技术人员进行处理。同时,会对监控数据进行分析和统计,为设备的维护保养和作业调度提供依据,进一步提高洗扫车的运行效率和作业质量。 合理配比作业 我公司会将洗扫车与其他清扫设备进行合理配比,以提高机械化清扫率。洗扫车主要负责大面积的清扫和清洗工作,而其他清扫设备如小型扫地机、垃圾收集车等则可以在洗扫车无法到达的区域或进行辅助作业。通过协同作业,发挥各类设备的优势,提升整体清扫效果。例如,在狭窄的街道和小巷,小型扫地机可以灵活作业,清理洗扫车无法覆盖的角落;垃圾收集车则可以及时将清扫的垃圾运走,保持作业区域的整洁。 会根据作业需求,灵活调整设备组合和作业方式。在不同的季节和天气条件下,垃圾的类型和分布情况会有所不同,因此需要合理调整设备的使用。在冬季,道路上可能会有积雪和结冰,需要增加除雪设备的投入;在夏季,垃圾中可能会有较多的树叶和杂物,需要调整洗扫车的清扫模式和力度。同时,会根据作业区域的特点和要求,制定个性化的作业方案,确保清扫工作更加高效、精准。 作业区域 洗扫车数量 其他清扫设备数量 作业方式 城市街路 XXX辆 小型扫地机XXX辆、垃圾收集车XXX辆 洗扫车为主,小型扫地机辅助清扫,垃圾收集车及时清运 广场桥梁 XXX辆 小型扫地机XXX辆、垃圾收集车XXX辆 洗扫车与小型扫地机协同作业,垃圾收集车及时清运 绿地带周边 XXX辆 小型扫地机XXX辆、垃圾收集车XXX辆 小型扫地机先进行清扫,洗扫车进行清洗和深度清扫,垃圾收集车及时清运 背街小巷 XXX辆 小型扫地机XXX辆、垃圾收集车XXX辆 小型扫地机为主,洗扫车适时辅助,垃圾收集车及时清运 数据监测评估 我公司会建立洗扫车作业数据监测系统,实时掌握清扫情况。该系统可以对洗扫车的作业时间、作业路线、清扫面积、垃圾收集量等数据进行实时采集和分析。通过对这些数据的监测和分析,能够及时了解洗扫车的作业效率和质量,发现存在的问题并及时进行调整。例如,如果发现某个区域的清扫面积不足或者垃圾收集量异常,可能意味着该区域的洗扫车作业存在问题,需要及时进行检查和改进。 洗扫车与小型设备协同 会定期对机械化清扫率进行评估,根据监测数据计算出实际的机械化清扫率,并与目标值进行对比。如果发现机械化清扫率未达到目标值,会深入分析原因,找出问题所在,并及时调整作业策略。可能是洗扫车的数量不足、作业路线不合理或者设备性能不稳定等原因导致的,针对不同的原因采取相应的措施进行改进。 依据数据优化洗扫车的作业安排。根据监测数据和评估结果,合理调整洗扫车的分配、作业时间和路线等。例如,如果某个区域的垃圾产生量较大,可以增加洗扫车的投入或者调整作业时间;如果发现某条作业路线存在重复清扫或者遗漏的情况,可以对路线进行优化。通过不断地优化作业安排,确保达到85%的机械化清扫率,提高本项目的清扫效率和质量。 自有设备产权证明 产权资料完备 我公司会提供洗扫车完整的产权证明文件,确保合法拥有这些设备。产权证明文件包括车辆购置合同、发票等相关资料,这些资料真实有效,可随时接受查验。车辆购置合同明确了车辆的购买时间、型号、数量、价格等信息,是证明车辆产权归属的重要依据。发票则是购买车辆的付款凭证,进一步证实了车辆的合法来源。 会对产权证明文件进行妥善保管,建立专门的档案进行管理。档案中会详细记录每辆洗扫车的产权信息,包括车辆的基本信息、购置时间、产权变更情况等。同时,会定期对档案进行更新和维护,确保资料的完整性和准确性。如果洗扫车发生产权变更或者其他重要事项,会及时更新档案信息,保证产权证明文件的有效性。 洗扫车资料档案管理 此外,会积极配合相关部门的检查和审计工作。在项目实施过程中,如果需要提供产权证明文件,会及时提供,并确保文件的真实性和合法性。通过完备的产权资料,保障洗扫车的合法使用和调度,为项目的顺利实施提供有力支持。 合法使用资质 我公司的洗扫车具备合法使用资质,符合相关规定。洗扫车拥有车辆行驶证等必备证件,这些证件是车辆合法上路和作业的依据。会按时进行车辆年检和维护,确保车辆的安全性和性能符合要求。在年检过程中,会严格按照相关标准对车辆进行检查和检测,及时发现和解决潜在的问题。同时,会定期对车辆进行维护保养,确保车辆的各个部件正常运行,延长车辆的使用寿命。 为了确保洗扫车的合法使用,会对操作人员进行严格的资格审查和培训。操作人员必须具备相应的驾驶证和操作资格证书,熟悉洗扫车的性能和操作方法。在作业过程中,要严格遵守交通规则和操作规程,确保作业安全。同时,会建立操作人员的档案,记录他们的工作表现和培训情况,为人员的管理和考核提供依据。 此外,会关注相关法律法规的变化,及时调整洗扫车的使用和管理方式,确保始终符合最新的规定。如果法律法规对洗扫车的使用有新的要求,会积极采取措施进行整改和落实,保障洗扫车的合法使用和运营。 资料规范管理 我公司会对洗扫车的产权证明和使用资质资料进行规范管理。建立专门的档案,将每辆洗扫车的产权证明文件、行驶证、年检报告、维护记录等资料进行集中存放和管理。档案会按照车辆编号和时间顺序进行分类整理,便于查阅和更新资料。同时,会为档案配备专门的保管设施,确保资料的安全性和完整性。 会制定严格的档案管理制度,明确档案的借阅、查阅和更新流程。只有经过授权的人员才能查阅和借阅档案资料,并且要进行详细的登记。在查阅和借阅过程中,要严格遵守保密规定,确保资料不被泄露。同时,会定期对档案进行检查和清理,及时删除过期和无用的资料,保证档案的有效性和实用性。 通过规范的资料管理,确保洗扫车的产权证明和使用资质资料的完整性和准确性。这不仅有助于保障设备的可调度性,还能为项目的实施和管理提供有力的支持。在项目验收和审计过程中,能够及时提供完整、准确的资料,证明洗扫车的合法使用和管理情况。 高压清洗车数量规划 合理分布作业区域 覆盖街路清扫作业 确保街路清洁度 安排高压清洗车对城市街路进行定期冲洗,通过强大的水压去除路面的灰尘、污垢和杂物,确保街路表面干净整洁。依据街路的交通流量和污染程度,灵活调整清洗车的作业频率和路线。对于交通流量大、污染严重的街路,增加作业频率,以提高清洗效果。对街路两侧的路缘石、人行道等进行重点清洗,不放过任何一个卫生死角,保证街路周边环境整洁。同时,配合其他清扫设备,如洗扫车等,发挥各自的优势,共同完成街路清扫作业,提高作业效率,为居民创造一个干净舒适的出行环境。 提升广场清洁度 使用高压清洗车对广场进行全面清洗,包括广场地面、台阶、雕塑等设施,利用高压水流去除污渍和灰尘。针对广场上的油污、口香糖等顽固污渍,采用特殊的清洗工艺和清洗剂进行处理,确保广场环境美观。在重大活动前后,增加广场的清洗次数,保障广场的整洁和卫生。及时清理广场上的积水和杂物,设置明显的警示标志,防止滑倒等安全事故的发生,为市民提供一个安全、舒适的休闲场所。 高压清洗车清洗广场设施 维护桥梁洁净度 对桥梁的桥面、栏杆、桥墩等部位进行清洗,去除灰尘、油污和污垢,保持桥梁外观整洁。在清洗过程中,仔细检查桥梁上的排水系统,确保排水畅通,防止积水对桥梁造成损坏。定期对桥梁进行全面检查,采用先进的检测技术,及时发现问题并进行处理,保障桥梁的安全和正常使用。积极配合桥梁养护部门,共同完成桥梁的维护和保养工作,延长桥梁的使用寿命。 保障绿地带卫生 对绿地带内的道路、小径等进行清洗,去除落叶、垃圾和灰尘,保持绿地带内环境整洁。清洗绿地带内的灌溉设施,确保灌溉系统正常运行,为绿植提供充足的水分。清理绿地带内的杂草和杂物,定期对绿植进行修剪和整形,保持绿植的生长环境良好。定期对绿地带进行消毒和杀菌处理,采用环保型消毒剂,预防病虫害的发生。 作业内容 作业频率 注意事项 道路小径清洗 每周一次 避免损坏绿植 灌溉设施清洗 每月一次 检查设备是否正常 杂草杂物清理 每两周一次 清理后及时运走 消毒杀菌处理 每季度一次 选择合适的消毒剂 满足小巷清洁需求 清除小巷污垢 安排高压清洗车深入背街小巷,对小巷的地面、墙壁等进行清洗,利用高压水流的冲击力去除污垢和积尘。针对小巷内的卫生死角,采用人工配合的方式,使用刷子、扫帚等工具进行清理,确保清洗无遗漏。对小巷内的排水管道进行疏通和清洗,防止污水外溢,改善小巷的卫生环境。定期对小巷进行巡查,建立巡查记录档案,及时发现和处理新出现的污垢和问题,为居民营造一个干净整洁的居住环境。 高压清洗车清洗背街小巷 高压清洗车环保作业 清洁过街天桥 使用高压清洗车对过街天桥的桥面、扶手、楼梯等部位进行清洗,保持天桥的整洁和美观。清除天桥上的小广告和涂鸦,采用专业的清洗剂和工具,确保天桥恢复原本的面貌,维护城市的市容市貌。检查天桥的安全设施,如栏杆、扶手等,采用无损检测技术,确保其牢固可靠。及时清理天桥上的垃圾和杂物,设置垃圾桶,为行人提供安全、舒适的通行环境。 维护三线一岸整洁 对三线一岸区域的道路、护坡等进行清洗,去除垃圾和灰尘,保持区域环境整洁。清理三线一岸区域内的河道、沟渠等,使用专业的清淤设备,防止垃圾和杂物堵塞,保障排水畅通。对三线一岸区域内的公共设施,如路灯、垃圾桶等进行清洗和维护,定期检查设备的运行情况,确保其正常使用。加强对三线一岸区域的日常巡查,建立快速响应机制,及时发现和处理环境问题。 高压清洗车清洗三线一岸 作业内容 作业频率 检查项目 道路护坡清洗 每周一次 有无垃圾堆积 河道沟渠清理 每两周一次 是否堵塞 公共设施清洗 每月一次 运行是否正常 日常巡查 每天一次 环境问题及时处理 助力整体保洁工作 高压清洗车作为重要的保洁设备,与其他清扫设备密切配合,共同完成81.3万平方米区域的清扫保洁工作。根据不同的作业区域和任务,合理调整高压清洗车的作业参数和方式。在作业过程中,及时向相关部门反馈发现的问题,如道路损坏、排水不畅等,为环境卫生管理提供参考。不断优化作业流程和方案,采用先进的管理理念和技术手段,提高高压清洗车的使用效率和保洁质量。 契合区域作业特点 适应不同路况 针对不同类型的道路,如柏油路、水泥路等,调整高压清洗车的作业压力和水流速度,确保清洗效果。在狭窄的街道和小巷中,采用灵活的作业方式,如倒车、转弯等,确保高压清洗车能够顺利通行和作业。对于坡度较大的道路,采取相应的安全措施,如安装防滑链、减速慢行等,保证高压清洗车的作业安全。根据道路的交通状况,合理安排作业时间,选择交通流量较小的时段进行作业,避免影响交通秩序。 高压清洗车清洗城市街路 应对季节变化 在夏季,增加高压清洗车的作业频率,及时清除道路上的灰尘和污垢,降低路面温度,为市民创造一个凉爽的出行环境。在冬季,根据天气情况,合理调整高压清洗车的作业时间和方式,防止路面结冰。在气温较低时,避免在夜间作业,防止水在路面结冰。在雨季,加强对排水系统的清洗和疏通,使用专业的排水设备,防止积水和内涝。根据季节变化,对高压清洗车的设备进行相应的保养和维护,如更换防冻液、检查轮胎气压等,确保其正常运行。 配合特殊活动 在重大活动期间,增加高压清洗车的投入,对活动区域进行全面清洗和保洁,营造良好的环境氛围。根据活动的要求和安排,调整高压清洗车的作业时间和路线,确保不影响活动的正常进行。在活动结束后,及时对活动区域进行清理和恢复,保持环境整洁。与活动组织方密切配合,建立沟通协调机制,共同做好活动期间的环境卫生保障工作。 满足应急需求 在突发应急事件发生时,如自然灾害、环境污染等,迅速调配高压清洗车进行应急处理,恢复环境整洁。制定应急预案,明确高压清洗车在应急情况下的作业流程和任务分工,提高应急响应速度。定期对应急设备进行检查和维护,确保其处于良好的备用状态。加强与相关部门的沟通和协作,建立应急联动机制,共同应对突发应急事件。 高压清洗车清洗桥梁部件 支持垃圾收运作业 冲洗收运设备 清洗垃圾桶 定期使用高压清洗车对垃圾桶进行全面清洗,去除桶内的污垢、异味和残留垃圾。采用合适的清洗剂,根据垃圾桶的材质和污染程度选择不同的清洗剂,确保垃圾桶清洗干净,达到卫生标准。对垃圾桶的外观进行清洗和维护,去除表面的污渍和划痕,保持其整洁和美观。检查垃圾桶的损坏情况,如桶体破裂、盖子缺失等,及时进行修复或更换,确保垃圾桶的正常使用。 作业内容 作业频率 清洗剂选择 检查项目 桶内清洗 每周一次 根据污染程度选择 污垢、异味 外观清洗 每月一次 普通清洗剂 污渍、划痕 损坏检查 每两周一次 无 桶体、盖子 清洁垃圾转运站 对垃圾转运站内的地面、墙壁、设备等进行清洗,去除垃圾残留和污垢,保持站内环境整洁。对转运站的排水系统进行疏通和清洗,使用专业的排水设备,防止污水外溢和异味扩散。定期对转运站内的空气进行净化和消毒,采用空气净化器和消毒剂,改善工作环境。检查转运站的设备运行情况,如压缩机、输送带等,确保其正常工作。 维护垃圾运输车 使用高压清洗车对垃圾运输车的车身、车厢、轮胎等部位进行清洗,去除垃圾污渍和灰尘。对垃圾运输车的内部进行清洗和消毒,采用高温蒸汽消毒和紫外线消毒等方式,防止细菌滋生和异味产生。检查垃圾运输车的密封性能,如车门、车厢盖等,确保在运输过程中无垃圾泄漏。定期对垃圾运输车进行保养和维护,如更换机油、检查刹车等,延长其使用寿命。 保障设备卫生 通过高压清洗,确保垃圾收运设备的卫生状况符合相关标准和要求。提高垃圾收运设备的使用寿命和工作效率,减少设备的故障和损坏,降低设备故障率。减少垃圾收运过程中的二次污染,如垃圾泄漏、异味扩散等,保护环境和居民健康。为垃圾收运作业提供良好的设备保障,确保作业顺利进行,提高垃圾收运的效率和质量。 协助场地清洁 清洗垃圾投放点 对垃圾投放点的地面、周边环境进行清洗,去除垃圾残留和污渍,保持投放点的整洁。清理投放点周围的杂物和杂草,定期进行修剪和清理,改善周边环境。定期对投放点进行消毒和杀菌处理,采用环保型消毒剂,防止细菌滋生和异味产生。检查投放点的设施是否完好,如垃圾桶、垃圾房等,及时进行修复和更换。 高压清洗车清洗垃圾处理场地 清洁垃圾收集区域 使用高压清洗车对垃圾收集区域的道路、场地等进行清洗,去除垃圾和灰尘,保持区域环境整洁。对收集区域的排水系统进行疏通和清洗,使用专业的排水设备,防止积水和污水外溢。清理收集区域内的卫生死角,如墙角、旮旯等,确保无垃圾残留。加强对收集区域的日常巡查,建立巡查记录档案,及时发现和处理环境问题。 维护垃圾处理场地 对垃圾处理场地的地面、设备等进行清洗,去除垃圾残留和污垢,保持场地环境整洁。对处理场地的排水系统进行疏通和清洗,使用专业的排水设备,防止污水外溢和环境污染。定期对处理场地进行消毒和杀菌处理,采用环保型消毒剂,防止细菌滋生和异味产生。检查处理场地的设备运行情况,如焚烧炉、填埋机等,确保其正常工作。 作业内容 作业频率 检查项目 地面设备清洗 每周一次 垃圾残留、污垢 排水系统疏通 每两周一次 排水是否畅通 消毒杀菌处理 每月一次 细菌滋生、异味 设备运行检查 每天一次 设备是否正常 提升场地形象 通过高压清洗,改善垃圾收运相关场地的卫生状况和环境形象。减少垃圾对周边环境的影响,如异味、蚊蝇等,提高居民的满意度。为垃圾收运作业提供良好的场地条件,如道路畅通、场地平整等,保障作业安全和效率。促进垃圾收运工作的规范化和标准化管理,建立健全的管理制度和作业流程,提高垃圾收运的质量和水平。 优化收运流程 提高作业效率 合理安排高压清洗车的作业时间和路线,与垃圾收运车辆协同作业,制定科学的作业计划,提高整体作业效率。采用先进的清洗技术和设备,如高压水枪、旋转喷头等,缩短清洗时间,提高清洗效果。加强人员培训,提高操作人员的技能水平和工作效率,定期组织培训和考核。优化作业流程,减少不必要的环节和浪费,如避免重复作业、合理安排车辆调度等,降低作业成本。 高压清洗车与垃圾收运协同 降低环境污染 在清洗过程中,采用环保型清洗剂,减少对环境的污染。选择可生物降解的清洗剂,降低对土壤和水源的污染。合理控制高压清洗车的用水量,采用节水型设备和技术,提高水资源的利用效率。对清洗产生的污水进行处理,达标后排放,建设污水处理设施,防止水污染。加强对作业过程的监管,建立监管制度和巡查机制,确保各项环保措施落实到位。 环保措施 具体内容 实施频率 清洗剂选择 环保型、可生物降解 每次作业 用水量控制 采用节水型设备和技术 持续进行 污水处理 达标后排放 每次作业 作业监管 建立监管制度和巡查机制 定期进行 保障作业安全 制定严格的安全操作规程,要求操作人员遵守安全规定,如佩戴防护用品、遵守交通规则等,确保作业安全。对高压清洗车进行定期检查和维护,如检查刹车、轮胎、水泵等,确保设备安全性能良好。在作业现场设置明显的安全警示标志,如警示灯、警示锥等,提醒周围人员注意安全。加强对操作人员的安全教育和培训,提高安全意识和应急处理能力,定期组织安全培训和演练。 完善收运体系 将高压清洗车的作业纳入垃圾收运体系,实现各环节的有效衔接和协同作业。建立健全的作业管理制度,明确各部门和人员的职责和权限,加强对作业过程的监督和考核。不断总结经验,优化作业方案,根据实际情况调整作业时间、路线和参数,提高垃圾收运的整体水平。加强与相关部门的沟通和协作,如环卫部门、环保部门等,共同推进垃圾收运工作的顺利开展。 具备合法使用资质 产权证明完备 确保设备产权清晰 拥有高压清洗车的完整产权,具备合法有效的产权证明文件。产权证明文件应详细记录车辆的基本信息、购置时间、购置价格等,确保信息真实准确。定期对产权证明文件进行审核和更新,如检查文件的有效期、信息的准确性等,确保其有效性和合法性。在需要时,能够及时提供产权证明文件,如在办理车辆过户、抵押等手续时,证明车辆的合法所有权。 产权证明文件 记录信息 审核更新频率 车辆购置发票 购置时间、价格 每年一次 车辆登记证书 车辆基本信息 每年一次 车辆行驶证 车辆基本信息 每年一次 规范产权管理 建立健全的产权管理制度,对高压清洗车的产权进行规范管理。明确产权管理的责任人和工作流程,如指定专人负责产权管理、制定产权管理流程等,确保产权管理工作的顺利进行。加强对产权证明文件的保管和保密工作,如建立文件档案、设置保密措施等,防止文件丢失和泄露。定期对产权管理工作进行检查和评估,如检查文件的完整性、工作的规范性等,及时发现和解决问题。 保障产权安全 采取必要的措施,保障高压清洗车的产权安全,防止产权纠纷和侵权行为的发生。在车辆购置、转让、抵押等过程中,严格遵守相关法律法规和合同约定,如签订正式合同、办理相关手续等,确保产权交易的合法性和有效性。加强对车辆的安全管理,如安装防盗设备、定期检查车辆等,防止车辆被盗、被抢等情况的发生,保障产权人的合法权益。及时处理产权纠纷和侵权行为,如通过协商、调解、诉讼等方式解决问题,维护产权人的合法权益。 支持合法运营 清晰的产权证明为高压清洗车的合法运营提供了有力保障,确保车辆能够正常投入使用。在参与招投标、签订合同等过程中,能够凭借产权证明文件证明车辆的合法性和可靠性,增强合作伙伴的信任。合法的产权有助于提高企业的信誉和形象,促进企业的可持续发展。为车辆的后续管理和维护提供了基础,如办理车辆保险、进行车辆年检等,确保车辆的使用符合相关规定和要求。 证件资料齐全 提供行驶证复印件 提供每辆高压清洗车的行驶证复印件,并加盖公司公章,确保资料真实有效。行驶证复印件应清晰显示车辆的基本信息、登记日期、检验有效期等,便于相关部门查验。定期对行驶证进行审核和更新,如检查证件的有效期、信息的准确性等,确保其有效性和合法性。在需要时,能够及时提供行驶证复印件,如在办理车辆年检、保险等手续时,证明车辆的合法上路资格。 附车辆照片 附高压清洗车的清晰照片,展示车辆的外观、型号、编号等信息,确保车辆可识别、可调度。照片应从不同角度拍摄,全面展示车辆的整体情况和细节特征。对照片进行整理和归档,建立车辆照片档案,如按照车辆编号、拍摄时间等进行分类,便于查询和管理。在需要时,能够及时提供车辆照片,如在车辆维修、调度等过程中,为车辆的管理和调度提供依据。 提供保险单复印件 提供高压清洗车的机动车交通事故责任强制保险单复印件,确保车辆在作业过程中具备合法运营保障。保险单复印件应清晰显示保险期限、保险金额、保险公司等信息,确保保险的有效性和合法性。定期对保险单进行审核和更新,如检查保险的有效期、保险金额是否足够等,确保车辆始终处于保险保障范围内。在发生交通事故等情况时,能够及时提供保险单复印件,进行理赔和处理。 确保资料合规 所有提供的证件资料应符合相关法律法规和招标要求,确保资料的合规性。对证件资料进行严格审核和把关,如检查资料的真实性、准确性和完整性等,确保资料的真实性、准确性和完整性。建立健全的资料管理制度,对证件资料进行妥善保管和存档,如建立资料档案、设置保管措施等,便于查询和使用。及时更新和补充证件资料,如在证件有效期到期、车辆信息变更等情况下,确保其与车辆的实际情况相符。 运营资质合法 符合行业规定 高压清洗车的运营符合国家和地方相关行业规定和标准,具备合法的运营资质。遵守环境卫生作业服务的相关法律法规和政策要求,如《中华人民共和国城市市容和环境卫生管理条例》、《长春市城市环境卫生管理条例》等,确保作业行为的合法性和规范性。定期对运营资质进行审核和更新,如检查资质证书的有效期、经营范围等,确保其有效性和合法性。积极配合相关部门的检查和监管,如接受环卫部门、交通部门等的检查,及时整改存在的问题。 行业规定和标准 遵守要求 审核更新频率 国家相关法律法规 严格遵守 每年一次 地方相关政策要求 严格遵守 每年一次 行业相关标准规范 严格遵守 每年一次 满足招标要求 运营资质满足本次招标的要求,能够为长春新区空港区域的环境卫生作业服务提供有力支持。在投标过程中,能够提供完整、有效的运营资质证明文件,如营业执照、资质证书等,证明具备承担项目的能力和资格。根据招标要求,不断完善和提升运营资质,如增加设备投入、提高人员素质等,提高企业的竞争力。在项目实施过程中,严格遵守运营资质的相关规定,如按照资质证书的经营范围开展作业、遵守作业规范等,确保作业服务的质量和安全。 保障作业安全 合法的运营资质为高压清洗车的作业安全提供了保障,确保车辆在作业过程中符合安全要求。建立健全的安全管理制度,加强对车辆和操作人员的安全管理,如制定安全操作规程、加强安全教育培训等,防止安全事故的发生。定期对车辆进行安全检查和维护,如检查车辆的刹车、轮胎、灯光等,确保车辆的安全性能良好。加强对操作人员的安全教育和培训,提高安全意识和应急处理能力,如组织安全培训、开展应急演练等。 安全管理措施 实施频率 检查项目 制定安全操作规程 持续进行 是否符合要求 加强安全教育培训 定期进行 安全意识、应急能力 车辆安全检查维护 定期进行 刹车、轮胎、灯光等 促进持续发展 具备合法的运营资质有助于企业的持续发展,提高企业的信誉和形象。能够获得更多的业务机会和合作伙伴,如参与更多的招投标项目、与更多的企业合作等,拓展市场份额。为企业的长期发展奠定基础,如积累项目经验、提升企业实力等,保障企业在环境卫生服务领域的稳定运营。积极参与行业标准的制定和完善,如提出合理的建议、参与标准的修订等,推动行业的健康发展。 洒水车数量安排 满足日常洒水需求 合理规划洒水路线 依据道路情况规划 1)对于交通流量大的主干道,增加洒水频次和覆盖范围,以有效降低扬尘污染。主干道作为城市交通的大动脉,车流量大、车速快,容易产生扬尘。增加洒水频次和覆盖范围,能够及时抑制扬尘,保持空气清新,为市民创造良好的出行环境。 主干道洒水 2)针对背街小巷等容易被忽视的区域,合理安排洒水路线,确保全面清洁。背街小巷虽然人流量和车流量相对较小,但往往容易积累垃圾和灰尘。合理安排洒水路线,能够保证这些区域得到及时清洁,提升城市整体环境卫生水平。 背街小巷洒水 3)根据道路的坡度、弯道等情况,调整洒水车的行驶速度和洒水角度,提高洒水效果。不同的道路条件对洒水车的作业有不同的要求。在坡度较大的道路上,适当降低行驶速度,增加洒水角度,能够使水更好地覆盖路面;在弯道处,调整洒水角度,避免水洒到路边以外的地方,提高水资源的利用效率。 结合区域功能规划 1)在商业区、广场等人员密集区域,增加洒水次数,保持环境整洁卫生。商业区和广场是市民休闲、购物的主要场所,人员密集,环境卫生要求高。增加洒水次数,能够及时清除地面上的污渍和灰尘,保持环境整洁卫生,提升市民的购物和休闲体验。 2)对绿地带、公园等区域,采用适量洒水的方式,既满足植被灌溉需求,又避免过度洒水造成浪费。绿地带和公园是城市的生态屏障,植被需要适量的水分来维持生长。采用适量洒水的方式,能够满足植被的灌溉需求,同时避免过度洒水造成水资源的浪费。 绿地带公园洒水 3)根据不同区域的功能特点,合理调整洒水车的作业时间,减少对市民生活和交通的影响。不同区域的功能特点决定了其对洒水作业时间的要求不同。在居民区,应避免在居民休息时间进行洒水作业;在商业区和学校等人员密集场所,应选择合适的时间进行洒水,确保不影响正常的商业活动和教学秩序。 动态调整洒水路线 1)根据天气变化、空气质量等因素,及时调整洒水路线和作业计划。天气变化和空气质量状况对洒水作业有重要影响。在高温、干旱天气,增加洒水频次和范围,能够缓解城市热岛效应,改善空气质量;在雨天,减少或暂停洒水作业,避免水资源的浪费。 2)在高温、干旱天气,增加洒水频次和范围,缓解城市热岛效应。高温、干旱天气容易导致城市气温升高,形成热岛效应。增加洒水频次和范围,能够通过水分蒸发带走热量,降低城市气温,缓解热岛效应。 3)根据城市建设和道路改造情况,实时更新洒水路线,确保作业的有效性和针对性。城市建设和道路改造会导致道路情况发生变化。实时更新洒水路线,能够确保洒水车能够准确地覆盖需要洒水的区域,提高作业的有效性和针对性。 精准控制洒水量 依据季节变化调整 1)春季干燥多风,增加洒水量,抑制扬尘飞扬。春季气候干燥,风力较大,容易产生扬尘。增加洒水量,能够有效抑制扬尘飞扬,改善空气质量。 2)夏季炎热高温,加大洒水量,起到降温、降尘的双重作用。夏季气温高,容易导致城市气温升高,形成热岛效应。加大洒水量,能够通过水分蒸发带走热量,降低城市气温,同时抑制扬尘,起到降温、降尘的双重作用。 3)秋季气候相对稳定,根据实际情况适度调整洒水量。秋季气候相对稳定,气温适中,降水较少。根据实际情况适度调整洒水量,能够满足道路清洁和植被灌溉的需求,同时避免水资源的浪费。 结合天气状况调整 1)在晴天、微风天气,正常进行洒水作业,保持洒水量稳定。晴天、微风天气是洒水作业的最佳时机。在这种天气条件下,正常进行洒水作业,保持洒水量稳定,能够确保道路清洁和植被灌溉的效果。 2)遇到雨天,根据降雨量减少或暂停洒水作业。雨天降水较多,道路和植被已经得到了充分的湿润。根据降雨量减少或暂停洒水作业,能够避免水资源的浪费。 3)在沙尘天气,增加洒水量和洒水频次,快速抑制沙尘扩散。沙尘天气容易导致空气质量下降,影响市民的身体健康。增加洒水量和洒水频次,能够快速抑制沙尘扩散,改善空气质量。 根据道路状况调整 1)对于灰尘较多、污染严重的道路,适当增加洒水量,确保道路清洁。灰尘较多、污染严重的道路需要更多的水分来清洁。适当增加洒水量,能够确保道路表面的灰尘和污染物被彻底清除,保持道路清洁。 2)对于新铺设的道路或刚刚进行过清扫的道路,减少洒水量,避免造成浪费。新铺设的道路或刚刚进行过清扫的道路表面比较干净,不需要过多的水分来清洁。减少洒水量,能够避免水资源的浪费。 3)根据道路的材质和坡度,合理调整洒水量,提高洒水效果。不同材质和坡度的道路对洒水量的要求不同。在光滑的路面上,洒水量可以适当减少;在坡度较大的道路上,洒水量需要适当增加。合理调整洒水量,能够提高洒水效果,确保道路清洁和植被灌溉的质量。 优化洒水作业时间 避开交通高峰 1)在工作日的早晚高峰期间,暂停洒水作业,避免造成交通拥堵。工作日的早晚高峰是城市交通最繁忙的时段,洒水作业容易导致路面湿滑,增加交通事故的风险。在这个时段暂停洒水作业,能够避免造成交通拥堵,保障市民的出行安全。 2)选择交通流量较小的时段进行洒水,如中午时段或夜间。中午时段和夜间交通流量相对较小,选择这些时段进行洒水作业,能够减少对交通的影响,提高作业效率。 3)根据不同区域的交通特点,灵活调整作业时间,确保交通顺畅。不同区域的交通特点不同,如商业区、学校周边等区域在特定时间段交通流量较大。根据这些区域的交通特点,灵活调整作业时间,能够确保交通顺畅,避免造成交通拥堵。 适应市民生活 1)避免在居民休息时间进行洒水作业,减少噪音和湿滑路面对市民的影响。居民休息时间需要安静的环境,洒水作业产生的噪音和湿滑路面会影响市民的休息质量。避免在居民休息时间进行洒水作业,能够减少对市民生活的影响,提高市民的满意度。 2)在商业区、学校等人员密集场所,选择合适的时间进行洒水,确保不影响正常的商业活动和教学秩序。商业区和学校是人员密集的场所,洒水作业需要选择合适的时间进行,避免影响正常的商业活动和教学秩序。例如,可以在商业区营业时间结束后或学校课间休息时间进行洒水作业。 3)根据市民的反馈和建议,及时调整作业时间,提高服务满意度。市民是洒水作业的直接受益者,他们的反馈和建议能够反映出洒水作业存在的问题和不足。根据市民的反馈和建议,及时调整作业时间,能够提高服务质量,增强市民的满意度。 配合环卫作业计划 1)与其他环卫作业车辆(如清扫车、垃圾收运车等)的作业时间相协调,提高整体作业效率。洒水车与其他环卫作业车辆的作业时间相互协调,能够避免重复作业,提高整体作业效率。例如,在清扫车清扫完道路后,及时安排洒水车进行洒水作业,能够巩固清扫效果。 2)在进行道路清扫后,及时安排洒水作业,巩固清扫效果。道路清扫后,路面上仍然会残留一些灰尘和污染物。及时安排洒水作业,能够将这些灰尘和污染物冲洗干净,巩固清扫效果,保持道路清洁。 3)根据不同区域的环卫作业需求,合理安排洒水车的作业顺序和时间,确保环境卫生质量。不同区域的环卫作业需求不同,如商业区、居民区、工业区等区域对环境卫生的要求不同。根据这些区域的环卫作业需求,合理安排洒水车的作业顺序和时间,能够确保环境卫生质量,满足不同区域的需求。 环卫作业车辆 作业时间协调方式 作业效果 清扫车 清扫后及时安排洒水车作业 巩固清扫效果,保持道路清洁 垃圾收运车 避免在垃圾收运高峰期洒水 减少对垃圾收运作业的影响 提高空港区洁净度 有效抑制扬尘 重点区域洒水 1)对交通繁忙的主干道、十字路口等扬尘高发区域,加大洒水量和洒水频次。交通繁忙的主干道和十字路口车流量大、车速快,容易产生扬尘。加大洒水量和洒水频次,能够及时抑制扬尘,保持空气清新,为市民创造良好的出行环境。 2)在建筑工地周边设置洒水作业点,及时抑制施工过程中产生的扬尘。建筑工地施工过程中会产生大量的扬尘,对周边环境造成严重污染。在建筑工地周边设置洒水作业点,能够及时抑制施工过程中产生的扬尘,减少对周边环境的影响。 建筑工地周边洒水 3)对拆迁现场进行持续洒水降尘,防止扬尘扩散到周边环境。拆迁现场拆除建筑物时会产生大量的扬尘,容易扩散到周边环境。对拆迁现场进行持续洒水降尘,能够有效防止扬尘扩散,保护周边环境。 拆迁现场洒水降尘 动态监测调整 1)利用空气质量监测设备,实时掌握空港区的空气质量状况。空气质量监测设备能够实时监测空气中的污染物浓度,及时反映空气质量状况。利用这些设备,能够实时掌握空港区的空气质量状况,为洒水作业提供科学依据。 2)根据监测数据,及时调整洒水作业计划,在空气质量较差时增加洒水频次和范围。根据空气质量监测数据,能够及时了解空港区的空气质量变化情况。在空气质量较差时,增加洒水频次和范围,能够有效抑制扬尘,改善空气质量。 3)与环保部门保持密切沟通,根据环保要求和建议,优化洒水降尘措施。环保部门对空气质量有严格的要求和标准,与环保部门保持密切沟通,能够及时了解环保要求和建议。根据这些要求和建议,优化洒水降尘措施,能够提高洒水作业的效果,更好地保护空气质量。 联合其他降尘措施 1)与道路清扫作业相结合,先清扫后洒水,提高降尘效果。道路清扫作业能够清除路面上的垃圾和灰尘,减少扬尘的产生。先进行道路清扫作业,然后再进行洒水作业,能够提高降尘效果,保持道路清洁。 2)在绿化区域增加灌溉频次,利用植被吸附空气中的灰尘。绿化区域的植被能够吸附空气中的灰尘,减少扬尘的扩散。在绿化区域增加灌溉频次,能够保持植被的生长良好,提高植被吸附灰尘的能力。 3)推广使用环保型抑尘剂,与洒水作业配合,进一步降低扬尘污染。环保型抑尘剂能够有效抑制扬尘的产生和扩散,与洒水作业配合使用,能够进一步降低扬尘污染,提高空气质量。 清洗道路污渍 全面道路清洗 1)制定详细的道路清洗计划,按照计划对空港区的所有道路进行定期清洗。制定详细的道路清洗计划,能够确保道路清洗工作的有序进行。按照计划对空港区的所有道路进行定期清洗,能够保持道路的清洁卫生,提升城市形象。 2)采用高压水枪等设备,对道路表面进行深度清洗,去除顽固污渍。高压水枪能够产生强大的水流,对道路表面进行深度清洗,有效去除顽固污渍。采用高压水枪等设备进行道路清洗,能够提高清洗效果,使道路更加干净整洁。 道路高压水枪清洗 3)对道路上的交通标线、斑马线等进行清洗,确保其清晰可见。交通标线和斑马线是道路交通安全的重要标志,清晰...
长春新区城市管理局空港新增环境卫生作业服务采购项目投标方案.docx
下载提示

1.本文档仅提供部分内容试读;

2.支付并下载文件,享受无限制查看;

3.本网站所提供的标准文本仅供个人学习、研究之用,未经授权,严禁复制、发行、汇编、翻译或网络传播等,侵权必究;

4.左侧添加客服微信获取帮助;

5.本文为word版本,可以直接复制编辑使用。


这个人很懒,什么都没留下
未认证用户 查看用户
该文档于 上传
推荐文档
×
精品标书制作
百人专家团队
擅长领域:
工程标 服务标 采购标
16852
已服务主
2892
中标量
1765
平台标师
扫码添加客服
客服二维码
咨询热线:192 3288 5147
公众号
微信客服
客服