文库 服务类投标方案 软件开发

数据安全态势感知平台项目投标方案.docx

DOCX   704页   下载483   2026-01-23   浏览33   收藏47   点赞491   评分-   598638字   158.00
温馨提示:当前文档最多只能预览 15 页,若文档总页数超出了 15 页,请下载原文档以浏览全部内容。
数据安全态势感知平台项目投标方案.docx 第1页
数据安全态势感知平台项目投标方案.docx 第2页
数据安全态势感知平台项目投标方案.docx 第3页
数据安全态势感知平台项目投标方案.docx 第4页
数据安全态势感知平台项目投标方案.docx 第5页
数据安全态势感知平台项目投标方案.docx 第6页
数据安全态势感知平台项目投标方案.docx 第7页
数据安全态势感知平台项目投标方案.docx 第8页
数据安全态势感知平台项目投标方案.docx 第9页
数据安全态势感知平台项目投标方案.docx 第10页
数据安全态势感知平台项目投标方案.docx 第11页
数据安全态势感知平台项目投标方案.docx 第12页
数据安全态势感知平台项目投标方案.docx 第13页
数据安全态势感知平台项目投标方案.docx 第14页
数据安全态势感知平台项目投标方案.docx 第15页
剩余689页未读, 下载浏览全部
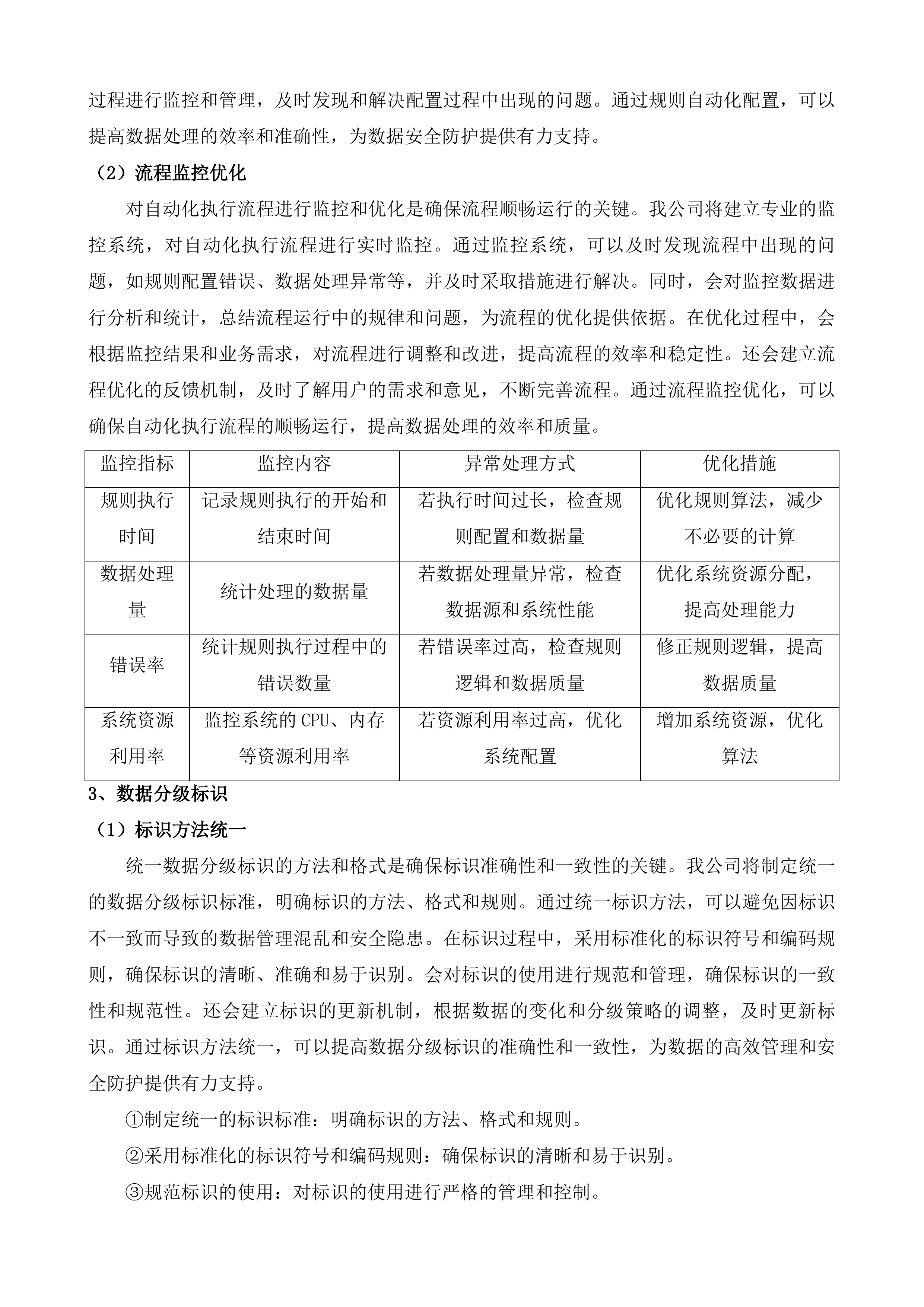
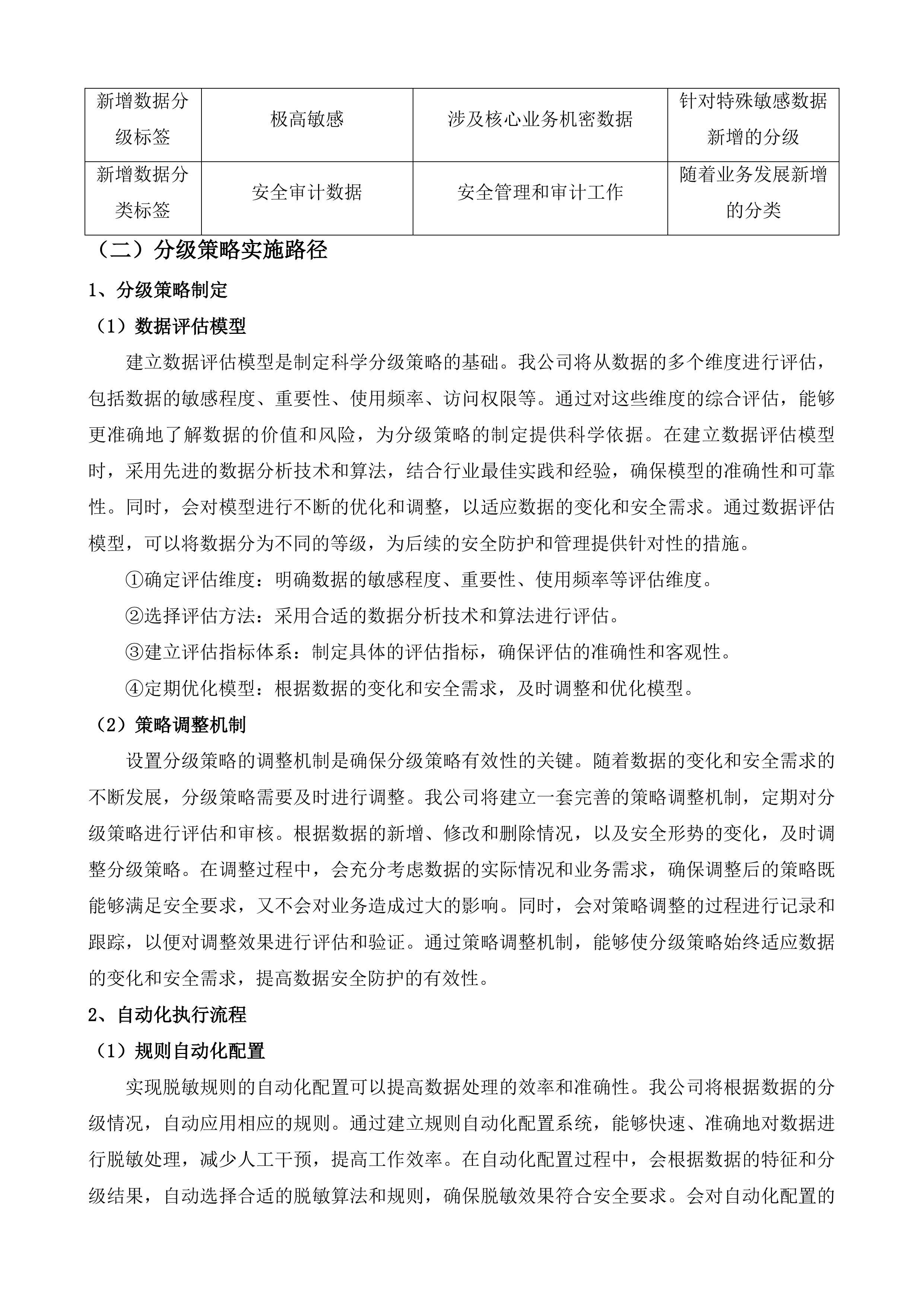
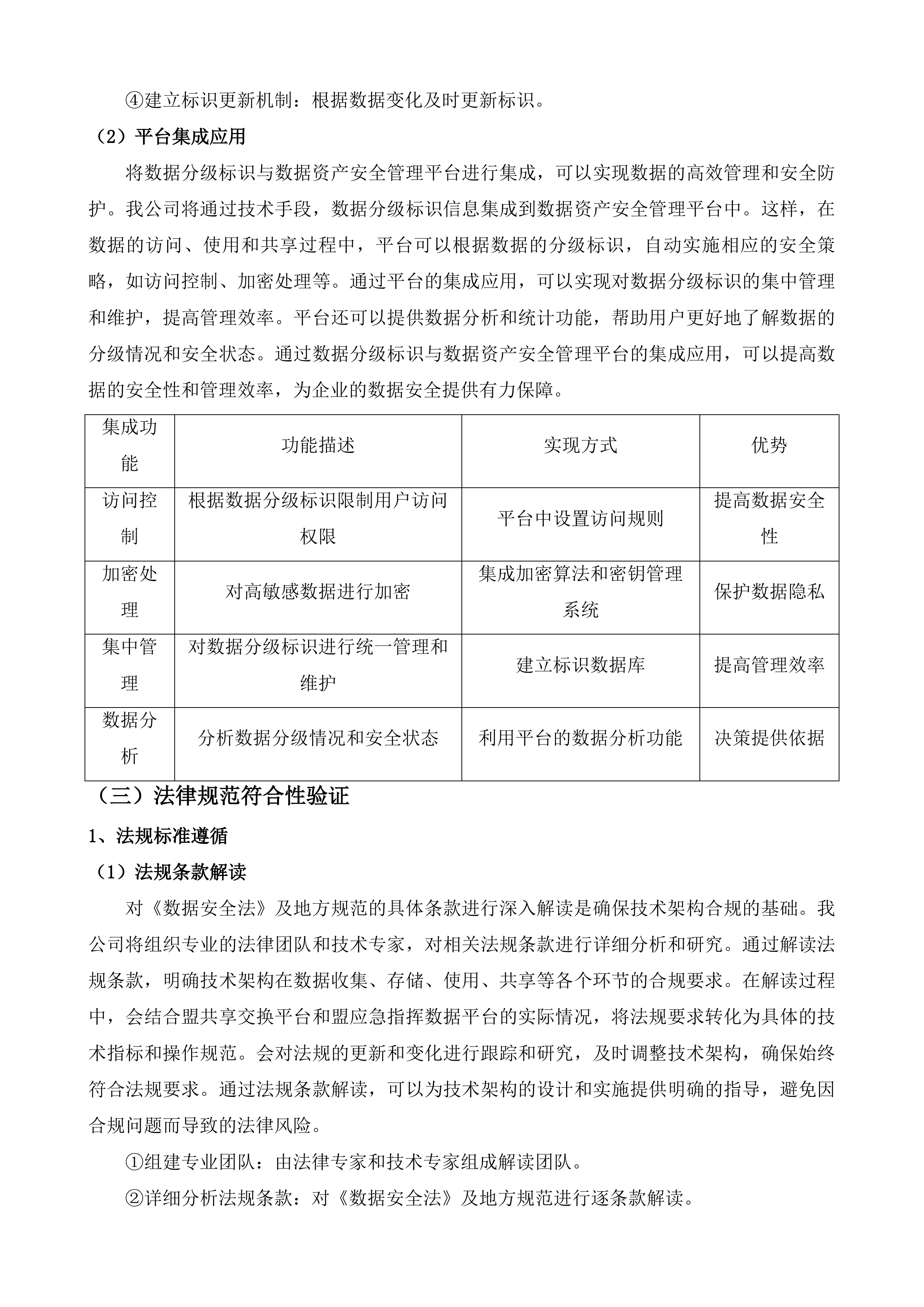
数据安全态势感知平台项目投标方案 第一章 总体设计 3 第一节 数据安全技术方案 3 一、 数据分类分级技术架构设计 3 二、 数据脱敏与访问控制机制 12 三、 数据库加密系统对接 20 四、 数据库审计系统部署 29 五、 API接口审计技术方案 38 六、 网络数据审计系统实施 47 七、 数据库防火墙配置 58 八、 数据水印溯源系统集成 67 九、 态势感知平台构建 74 第二节 安全系统及设备运行维护方案 83 一、 数据安全中心巡检计划 83 二、 防护系统性能评估 91 三、 新建系统故障响应 100 四、 利旧系统通信测试 108 五、 系统版本升级管理 118 六、 运维操作审批流程 126 七、 标准化交付物体系 135 八、 信创环境维护 142 九、 运维知识库建设 150 第三节 软件调试部署方案 157 一、 部署环境预检清单 157 二、 新建系统分阶段安装 165 三、 安全中心网络测试 176 四、 分类分级联调测试 186 五、 静态脱敏系统对接 195 六、 数据库审计调试 202 七、 API审计系统测试 210 八、 网络审计批量部署 219 九、 功能验收测试方案 227 第四节 保密措施及方案 236 一、 数据传输加密控制 236 二、 存储环节密文管理 245 三、 使用权限最小化 251 四、 驻场人员保密制度 259 五、 移动介质管控规范 269 六、 泄露应急处置流程 280 七、 保密责任追究机制 287 八、 季度保密培训计划 295 九、 日常监督抽查制度 302 第二章 项目管理方案 310 第一节 实施方案 310 一、 项目启动阶段工作内容 310 二、 需求调研与分析实施 320 三、 数据安全中心架构设计 330 四、 项目实施里程碑计划 338 五、 分类分级系统部署 351 六、 数据库审计策略配置 366 七、 API接口审计系统对接 377 八、 静态脱敏作业调度 394 第二节 项目质量管理 402 一、 质量管理体系建立 402 二、 阶段性成果评审制度 410 三、 系统对接质量控制 420 四、 脱敏效果质检机制 435 五、 安全审计日志检查 447 第三节 风险管理 457 一、 项目风险识别方法 457 二、 风险等级评估矩阵 468 三、 高风险应对策略 482 四、 攻击防御响应体系 496 五、 风险动态监控机制 507 第四节 项目测试 515 一、 测试范围规划 515 二、 分类分级系统验证 529 三、 数据库审计测试 537 四、 系统集成测试方案 554 五、 验收测试组织 563 第五节 项目培训方案 571 一、 分层培训计划 571 二、 态势感知平台讲解 589 三、 数据分类分级实训 598 四、 审计系统操作培训 607 五、 培训效果评估 625 第三章 售后服务方案 638 第一节 售后服务内容及方式 638 一、 数据安全中心及防护系统技术支持 638 二、 多样化服务渠道保障 648 第二节 售后服务保障 657 一、 专业技术团队配置 657 二、 服务质量监督体系 672 第三节 应急保障方案 682 一、 突发事件应急处置 682 二、 应急响应机制建设 691 总体设计 数据安全技术方案 数据分类分级技术架构设计 分类标准体系构建 敏感特征库建立 多源数据收集 建立全面且精准的敏感特征库,我公司将广泛收集来自盟共享交换平台和盟应急指挥数据平台等多个数据源的数据。这些数据来源广泛、类型多样,涵盖了各种业务场景和数据格式,能为敏感特征库的建立提供丰富的数据基础。通过对这些多源数据的收集和整合,能够更全面地了解数据的特征和规律,从而准确识别出不同类型的敏感数据。多源数据的收集也有助于发现数据之间的关联和潜在的敏感信息,提高敏感特征库的准确性和实用性。在收集过程中,采用先进的数据采集技术和工具,确保数据的完整性和准确性,为后续的敏感特征分析和规则制定提供可靠的数据支持。 特征规则制定 制定详细的敏感数据特征规则是准确识别敏感数据的关键。我公司将依据国家和地方相关法律法规以及行业标准,结合盟共享交换平台和盟应急指挥数据平台的实际业务需求,明确不同类型数据的特征标识。这些特征规则将涵盖数据的多个维度,包括数据的格式、内容、来源、使用场景等,以确保在数据处理过程中能够准确识别敏感数据。通过制定科学合理的特征规则,可以有效避免误判和漏判,提高数据安全防护的效率和准确性。特征规则将根据数据的变化和业务需求进行动态调整和优化,以适应不断变化的安全形势。在规则制定过程中,充分考虑数据的多样性和复杂性,采用先进的数据分析技术和算法,确保规则的有效性和可操作性。 分类标签维护 动态更新机制 建立分类标签的动态更新机制至关重要。随着数据的不断变化和业务需求的不断发展,分类标签需要及时进行调整和更新,以确保其准确性和有效性。我公司将建立一套完善的动态更新机制,定期对分类标签进行评估和审核。根据数据的新增、修改和删除情况,以及业务流程的变化,及时更新分类标签。密切关注行业动态和安全形势的变化,借鉴先进的分类标准和方法,对分类标签进行优化和完善。在更新过程中,确保分类标签的一致性和连贯性,避免因标签的不一致而导致的数据分类错误。通过动态更新机制,能够使分类标签始终适应数据的变化和业务需求,提高数据分类的准确性和效率。 标签关联管理 对分类标签进行关联管理可以提高数据分类的准确性和效率。我公司将明确不同标签之间的关系,建立标签关联模型。通过这种关联管理,可以更好地理解数据之间的内在联系,提高数据分类的准确性。例如,当一个数据项被标记为某个分类标签时,通过关联管理可以快速确定其相关的其他标签,从而更全面地了解该数据项的属性和特征。标签关联管理也有助于提高数据检索和查询的效率,用户可以通过关联标签快速定位到相关的数据。在关联管理过程中,采用先进的数据分析技术和算法,确保标签关联的合理性和有效性。通过对标签的关联管理,可以实现数据的高效分类和管理,为数据安全防护提供有力支持。 标准模板应用 模板适配优化 为使标准模板更好地适应盟共享交换平台和盟应急指挥数据平台的数据特点和业务需求,我公司将对标准模板进行适配优化。首先,会深入了解两个平台的数据结构、业务流程和安全要求,以此为基础对标准模板进行针对性的调整。在适配过程中,会考虑数据的多样性、复杂性和动态变化性,确保模板能够准确地反映数据的特征和属性。其次,会对模板的功能进行优化,增加一些必要的字段和规则,以提高模板的实用性和可操作性。会对模板的界面进行优化,使其更加简洁、直观,方便用户使用。还会建立模板的更新机制,根据数据和业务的变化及时对模板进行更新和维护。通过模板适配优化,能够提高标准模板的适用性和有效性,为数据分类分级提供更加科学、准确的依据。 ①深入调研平台数据特点和业务需求,为模板适配提供依据。 ②对模板的结构和功能进行优化,增加必要的字段和规则。 ③优化模板的界面设计,提高用户体验。 ④建立模板更新机制,确保模板的时效性。 标签库拓展 根据实际情况,不断拓展数据分级标签库和数据分类标签是必要的。随着业务的发展和数据的不断增加,现有的标签库可能无法满足所有的数据分类需求。我公司将对盟共享交换平台和盟应急指挥数据平台的数据进行深入分析,结合业务发展趋势,确定需要拓展的标签类型和内容。在拓展过程中,会充分考虑标签的合理性和规范性,确保新标签与现有标签体系的一致性。会对拓展后的标签库进行测试和验证,确保其能够准确地对数据进行分类和分级。还会建立标签库的管理机制,对标签的添加、修改和删除进行严格的控制和审核。通过标签库的拓展,能够涵盖更多类型的数据,提高数据分类分级的全面性和准确性。 标签类型 标签内容 适用场景 说明 数据分级标签 高敏感、中敏感、低敏感 涉及重要业务数据、一般业务数据、公开数据 根据数据的敏感程度进行分级 数据分类标签 财务数据、客户数据、业务流程数据 财务管理、客户关系管理、业务运营 根据数据的业务属性进行分类 新增数据分级标签 极高敏感 涉及核心业务机密数据 针对特殊敏感数据新增的分级 新增数据分类标签 安全审计数据 安全管理和审计工作 随着业务发展新增的分类 分级策略实施路径 分级策略制定 数据评估模型 建立数据评估模型是制定科学分级策略的基础。我公司将从数据的多个维度进行评估,包括数据的敏感程度、重要性、使用频率、访问权限等。通过对这些维度的综合评估,能够更准确地了解数据的价值和风险,为分级策略的制定提供科学依据。在建立数据评估模型时,采用先进的数据分析技术和算法,结合行业最佳实践和经验,确保模型的准确性和可靠性。同时,会对模型进行不断的优化和调整,以适应数据的变化和安全需求。通过数据评估模型,可以将数据分为不同的等级,为后续的安全防护和管理提供针对性的措施。 ①确定评估维度:明确数据的敏感程度、重要性、使用频率等评估维度。 ②选择评估方法:采用合适的数据分析技术和算法进行评估。 ③建立评估指标体系:制定具体的评估指标,确保评估的准确性和客观性。 ④定期优化模型:根据数据的变化和安全需求,及时调整和优化模型。 策略调整机制 设置分级策略的调整机制是确保分级策略有效性的关键。随着数据的变化和安全需求的不断发展,分级策略需要及时进行调整。我公司将建立一套完善的策略调整机制,定期对分级策略进行评估和审核。根据数据的新增、修改和删除情况,以及安全形势的变化,及时调整分级策略。在调整过程中,会充分考虑数据的实际情况和业务需求,确保调整后的策略既能够满足安全要求,又不会对业务造成过大的影响。同时,会对策略调整的过程进行记录和跟踪,以便对调整效果进行评估和验证。通过策略调整机制,能够使分级策略始终适应数据的变化和安全需求,提高数据安全防护的有效性。 自动化执行流程 规则自动化配置 实现脱敏规则的自动化配置可以提高数据处理的效率和准确性。我公司将根据数据的分级情况,自动应用相应的规则。通过建立规则自动化配置系统,能够快速、准确地对数据进行脱敏处理,减少人工干预,提高工作效率。在自动化配置过程中,会根据数据的特征和分级结果,自动选择合适的脱敏算法和规则,确保脱敏效果符合安全要求。会对自动化配置的过程进行监控和管理,及时发现和解决配置过程中出现的问题。通过规则自动化配置,可以提高数据处理的效率和准确性,为数据安全防护提供有力支持。 流程监控优化 对自动化执行流程进行监控和优化是确保流程顺畅运行的关键。我公司将建立专业的监控系统,对自动化执行流程进行实时监控。通过监控系统,可以及时发现流程中出现的问题,如规则配置错误、数据处理异常等,并及时采取措施进行解决。同时,会对监控数据进行分析和统计,总结流程运行中的规律和问题,为流程的优化提供依据。在优化过程中,会根据监控结果和业务需求,对流程进行调整和改进,提高流程的效率和稳定性。还会建立流程优化的反馈机制,及时了解用户的需求和意见,不断完善流程。通过流程监控优化,可以确保自动化执行流程的顺畅运行,提高数据处理的效率和质量。 监控指标 监控内容 异常处理方式 优化措施 规则执行时间 记录规则执行的开始和结束时间 若执行时间过长,检查规则配置和数据量 优化规则算法,减少不必要的计算 数据处理量 统计处理的数据量 若数据处理量异常,检查数据源和系统性能 优化系统资源分配,提高处理能力 错误率 统计规则执行过程中的错误数量 若错误率过高,检查规则逻辑和数据质量 修正规则逻辑,提高数据质量 系统资源利用率 监控系统的CPU、内存等资源利用率 若资源利用率过高,优化系统配置 增加系统资源,优化算法 数据分级标识 标识方法统一 统一数据分级标识的方法和格式是确保标识准确性和一致性的关键。我公司将制定统一的数据分级标识标准,明确标识的方法、格式和规则。通过统一标识方法,可以避免因标识不一致而导致的数据管理混乱和安全隐患。在标识过程中,采用标准化的标识符号和编码规则,确保标识的清晰、准确和易于识别。会对标识的使用进行规范和管理,确保标识的一致性和规范性。还会建立标识的更新机制,根据数据的变化和分级策略的调整,及时更新标识。通过标识方法统一,可以提高数据分级标识的准确性和一致性,为数据的高效管理和安全防护提供有力支持。 ①制定统一的标识标准:明确标识的方法、格式和规则。 ②采用标准化的标识符号和编码规则:确保标识的清晰和易于识别。 ③规范标识的使用:对标识的使用进行严格的管理和控制。 ④建立标识更新机制:根据数据变化及时更新标识。 平台集成应用 将数据分级标识与数据资产安全管理平台进行集成,可以实现数据的高效管理和安全防护。我公司将通过技术手段,数据分级标识信息集成到数据资产安全管理平台中。这样,在数据的访问、使用和共享过程中,平台可以根据数据的分级标识,自动实施相应的安全策略,如访问控制、加密处理等。通过平台的集成应用,可以实现对数据分级标识的集中管理和维护,提高管理效率。平台还可以提供数据分析和统计功能,帮助用户更好地了解数据的分级情况和安全状态。通过数据分级标识与数据资产安全管理平台的集成应用,可以提高数据的安全性和管理效率,为企业的数据安全提供有力保障。 集成功能 功能描述 实现方式 优势 访问控制 根据数据分级标识限制用户访问权限 平台中设置访问规则 提高数据安全性 加密处理 对高敏感数据进行加密 集成加密算法和密钥管理系统 保护数据隐私 集中管理 对数据分级标识进行统一管理和维护 建立标识数据库 提高管理效率 数据分析 分析数据分级情况和安全状态 利用平台的数据分析功能 决策提供依据 法律规范符合性验证 法规标准遵循 法规条款解读 对《数据安全法》及地方规范的具体条款进行深入解读是确保技术架构合规的基础。我公司将组织专业的法律团队和技术专家,对相关法规条款进行详细分析和研究。通过解读法规条款,明确技术架构在数据收集、存储、使用、共享等各个环节的合规要求。在解读过程中,会结合盟共享交换平台和盟应急指挥数据平台的实际情况,将法规要求转化为具体的技术指标和操作规范。会对法规的更新和变化进行跟踪和研究,及时调整技术架构,确保始终符合法规要求。通过法规条款解读,可以为技术架构的设计和实施提供明确的指导,避免因合规问题而导致的法律风险。 ①组建专业团队:由法律专家和技术专家组成解读团队。 ②详细分析法规条款:对《数据安全法》及地方规范进行逐条款解读。 ③结合实际情况转化要求:将法规要求转化为具体技术指标和操作规范。 ④跟踪法规变化:及时调整技术架构以符合新的法规要求。 定期合规审查 定期进行合规审查是及时发现并纠正不符合法规要求情况的重要手段。我公司将建立定期合规审查机制,按照规定的时间间隔对技术架构进行全面审查。审查内容包括数据处理流程、安全措施、标识管理等各个方面。在审查过程中,会采用多种审查方法,如文档审查、系统测试、现场检查等,确保审查的全面性和准确性。对于发现的不符合法规要求的情况,会及时制定整改措施,并明确责任人和时间节点,确保问题得到及时解决。会对合规审查的结果进行记录和分析,总结经验教训,为后续的合规管理提供参考。通过定期合规审查,可以及时发现和解决合规问题,确保技术架构始终符合法规要求。 合规性评估 评估指标确定 确定科学合理的合规性评估指标是确保评估工作全面性和准确性的关键。我公司将根据《数据安全法》及地方规范的要求,结合盟共享交换平台和盟应急指挥数据平台的实际情况,确定一系列具体的评估指标。这些指标将涵盖数据安全的各个方面,如数据保护措施、访问控制、数据分级标识等。在确定评估指标时,会充分考虑指标的可操作性和可衡量性,确保能够准确反映技术架构的合规情况。会对评估指标进行定期更新和调整,以适应法规的变化和业务的发展。通过确定科学合理的评估指标,可以为合规性评估提供明确的标准和依据,提高评估工作的质量和效率。 评估报告生成 根据评估结果生成详细的评估报告是为企业数据安全管理提供参考的重要方式。我公司将在完成合规性评估后,及时生成评估报告。报告将详细记录评估的过程、结果和发现的问题,并提出相应的整改建议。评估报告将采用清晰、易懂的格式和语言,便于企业管理层和相关人员理解和使用。会对报告进行定期回顾和分析,跟踪整改措施的落实情况,确保问题得到彻底解决。通过生成详细的评估报告,可以为企业的数据安全管理提供有力的支持,帮助企业及时发现和解决合规问题,提高数据安全水平。 整改措施落实 措施制定执行 制定具体的整改措施并明确责任人和时间节点是确保措施有效执行的关键。我公司将根据合规性评估报告中发现的问题,制定详细的整改措施。整改措施将具有针对性和可操作性,明确每个问题的解决方法和步骤。同时,会明确责任人和时间节点,确保每个整改任务都有人负责,并在规定的时间内完成。在执行过程中,会建立有效的沟通机制,及时协调解决整改过程中出现的问题。会对整改措施的执行情况进行跟踪和监督,确保措施得到有效落实。通过措施制定执行,可以及时解决合规问题,提高技术架构的合规性。 效果跟踪验证 对整改效果进行跟踪验证是确保问题得到彻底解决的重要环节。我公司将建立整改效果跟踪验证机制,对整改措施的执行效果进行定期检查和评估。在跟踪验证过程中,会采用多种方法,如数据检查、系统测试、用户反馈等,确保验证的准确性和全面性。对于整改效果不理想的情况,会及时分析原因,调整整改措施,直至问题得到彻底解决。会对整改效果进行记录和总结,为后续的合规管理提供经验教训。通过效果跟踪验证,可以确保整改措施的有效性,提高技术架构的合规性和数据安全水平。 ①建立跟踪验证机制:明确验证方法和频率。 ②采用多种验证方法:如数据检查、系统测试等。 ③分析整改效果不理想的原因:及时调整整改措施。 ④记录和总结整改效果:为后续合规管理提供经验。 平台间数据流转管控 流转机制设计 流程优化简化 对数据流转流程进行优化简化是提高流转效率和确保安全要求的重要举措。我公司将深入分析盟共享交换平台和盟应急指挥数据平台之间的数据流转流程,找出其中存在的繁琐环节和不必要的步骤。通过优化流程,减少数据流转的中间环节,提高流转效率。会确保在优化过程中不降低安全要求,对必要的安全措施进行保留和强化。例如,在数据传输过程中,采用加密技术确保数据的安全性;在数据访问过程中,严格控制访问权限。会建立流程优化的反馈机制,根据用户的反馈和实际运行情况,不断对流程进行调整和完善。通过流程优化简化,可以提高数据流转的效率和安全性,为业务的正常开展提供有力支持。 ①深入分析现有流程:找出繁琐环节和不必要步骤。 ②减少中间环节:提高流转效率。 ③强化安全措施:确保数据安全。 ④建立反馈机制:根据实际情况调整流程。 条件动态调整 根据数据的分类分级情况和业务需求,动态调整数据流转的条件是确保数据流转合理、安全的重要手段。我公司将建立数据流转条件的动态调整机制,实时监测数据的分类分级情况和业务需求的变化。当数据的敏感程度、重要性等发生变化时,及时调整流转条件,如限制访问权限、增加加密要求等。同时,会根据业务需求的变化,灵活调整流转的范围和频率。在调整过程中,会充分考虑数据的可用性和业务的连续性,避免因调整过度而影响业务的正常开展。通过条件动态调整,可以确保数据流转始终符合数据的安全要求和业务的实际需求。 安全防护措施 加密算法选用 选用合适的加密算法是确保数据加密强度和性能达到最佳平衡的关键。我公司将根据盟共享交换平台和盟应急指挥数据平台的数据特点和安全要求,综合考虑加密算法的安全性、效率和兼容性等因素,选用合适的加密算法。对于高敏感数据,采用高强度的加密算法,如AES算法,确保数据的安全性。对于一般数据,选用效率较高的加密算法,以提高数据处理的效率。会对加密算法进行定期评估和更新,以适应不断变化的安全形势。通过选用合适的加密算法,可以在保证数据安全的前提下,提高数据处理的效率和系统的性能。 访问策略制定 制定严格的访问策略是限制对数据访问的重要措施。我公司将根据用户的角色和权限,制定详细的访问策略。对于不同角色的用户,设置不同的访问权限,如只读、读写等。会对访问的时间、地点等进行限制,确保数据的访问符合安全要求。在访问过程中,会采用身份认证和授权机制,确保只有经过授权的用户才能访问数据。会对访问行为进行记录和审计,以便及时发现和处理异常访问行为。通过制定严格的访问策略,可以有效保护数据的安全性和隐私性,防止数据泄露和滥用。 流转监控审计 监控系统部署 部署专业的数据流转监控系统是实现对数据流转全过程实时监控的重要保障。我公司将选用先进的监控技术和设备,部署一套专业的数据流转监控系统。该系统将能够实时监测数据的流转情况,包括数据的来源、去向、传输时间、传输量等。同时,会对数据的异常流转行为进行实时报警,如数据的非法传输、访问权限异常等。通过对监控数据的分析和统计,可以及时发现数据流转过程中的安全问题和风险,并采取相应的措施进行防范和处理。监控系统还将具备数据存储和查询功能,方便后续的审计和追溯。通过监控系统部署,可以提高数据流转的安全性和可控性。 审计报告分析 定期对审计报告进行分析是总结数据流转过程中安全问题和风险的重要方法。我公司将建立审计报告分析机制,按照规定的时间间隔对审计报告进行全面分析。在分析过程中,会重点关注数据流转过程中的异常行为和安全事件,如非法访问、数据泄露等。通过对这些异常行为和安全事件的分析,找出问题的根源和潜在的风险,并制定相应的防范措施。会对审计报告中的数据进行统计和分析,了解数据流转的规律和趋势,为优化数据流转流程和安全策略提供依据。会将审计报告分析的结果及时反馈给相关部门和人员,以便他们采取相应的措施。通过审计报告分析,可以不断提高数据流转的安全性和管理水平。 数据脱敏与访问控制机制 非生产环境脱敏规则 测试环境脱敏配置 敏感字段识别 本项目的测试环境中,为保障数据安全,会对数据字典和数据库表结构进行深入分析,以此精准识别其中的敏感字段。采用自动化工具结合人工审核的双重方式,确保敏感字段识别的准确性和全面性。自动化工具能够高效地扫描大量数据,初步筛选出可能的敏感字段;而人工审核则可以凭借专业知识和经验,对自动化工具的结果进行进一步的核实和修正。对于新添加的数据表和字段,会建立快速响应机制,及时进行补充识别和脱敏规则配置。这样可以保证在数据不断更新的情况下,始终能够对敏感字段进行有效的保护。会定期对识别结果进行复查和验证,以确保识别的准确性和及时性。 脱敏算法选择 针对本项目测试环境中的不同敏感数据类型,会精心选择合适的脱敏算法。对于身份证号,采用部分替换的算法,保留前几位和后几位关键信息,中间部分用特定字符替换,既保证了数据的可用性,又保护了敏感信息。对于手机号,采用掩码算法,只显示部分数字,隐藏关键部分,防止信息泄露。充分考虑到实际业务的多样性和复杂性,支持用户根据实际需求自定义脱敏算法。用户可以根据特定的数据类型、业务场景和安全要求,灵活设计和调整脱敏算法,以满足多样化的数据脱敏需求。会对自定义算法进行严格的测试和验证,确保其安全性和有效性。 1)对于姓名类敏感数据,可采用替换算法,真实姓名替换为随机生成的姓名。 2)对于银行卡号,可采用截断算法,只保留部分卡号信息。 3)对于地址信息,可采用模糊化算法,只显示部分地址内容。 规则更新维护 序号 更新内容 维护方式 频率 记录内容 1 随着业务发展和数据变化,调整敏感字段识别规则 自动化工具与人工审核结合,更新规则配置 每月一次 更新时间、调整内容、调整原因 2 根据新的数据类型和业务场景,添加或修改脱敏算法 开发人员编写代码,测试人员验证 每季度一次 算法名称、修改内容、测试结果 3 优化规则的执行效率和准确性 对规则进行性能测试和优化 每半年一次 优化前性能指标、优化后性能指标 4 根据合规要求和安全标准,更新规则以确保合规性 合规团队审核,技术人员修改 每年一次 合规标准名称、更新内容、审核意见 开发环境脱敏策略 数据模拟生成 本项目的开发环境中,利用先进的数据模拟工具,依据真实数据的结构和特征,生成具有代表性和多样性的模拟数据。这些模...
数据安全态势感知平台项目投标方案.docx
下载提示

1.本文档仅提供部分内容试读;

2.支付并下载文件,享受无限制查看;

3.本网站所提供的标准文本仅供个人学习、研究之用,未经授权,严禁复制、发行、汇编、翻译或网络传播等,侵权必究;

4.左侧添加客服微信获取帮助;

5.本文为word版本,可以直接复制编辑使用。


这个人很懒,什么都没留下
未认证用户 查看用户
该文档于 上传
推荐文档
×
精品标书制作
百人专家团队
擅长领域:
工程标 服务标 采购标
16852
已服务主
2892
中标量
1765
平台标师
扫码添加客服
客服二维码
咨询热线:192 3288 5147
公众号
微信客服
客服