文库 服务类投标方案 租赁服务

物流实验学校学生校车租赁服务项目投标方案.docx

DOCX   1207页   下载192   2025-09-08   浏览34   收藏37   点赞729   评分-   680437字   228.00

AI慧写标书

十分钟千页标书高效生成

温馨提示:当前文档最多只能预览 15 页,若文档总页数超出了 15 页,请下载原文档以浏览全部内容。
物流实验学校学生校车租赁服务项目投标方案.docx 第1页
物流实验学校学生校车租赁服务项目投标方案.docx 第2页
物流实验学校学生校车租赁服务项目投标方案.docx 第3页
物流实验学校学生校车租赁服务项目投标方案.docx 第4页
物流实验学校学生校车租赁服务项目投标方案.docx 第5页
物流实验学校学生校车租赁服务项目投标方案.docx 第6页
物流实验学校学生校车租赁服务项目投标方案.docx 第7页
物流实验学校学生校车租赁服务项目投标方案.docx 第8页
物流实验学校学生校车租赁服务项目投标方案.docx 第9页
物流实验学校学生校车租赁服务项目投标方案.docx 第10页
物流实验学校学生校车租赁服务项目投标方案.docx 第11页
物流实验学校学生校车租赁服务项目投标方案.docx 第12页
物流实验学校学生校车租赁服务项目投标方案.docx 第13页
物流实验学校学生校车租赁服务项目投标方案.docx 第14页
物流实验学校学生校车租赁服务项目投标方案.docx 第15页
剩余1192页未读, 下载浏览全部

开通会员, 优惠多多

6重权益等你来

首次半价下载
折扣特惠
上传高收益
特权文档
AI慧写优惠
专属客服
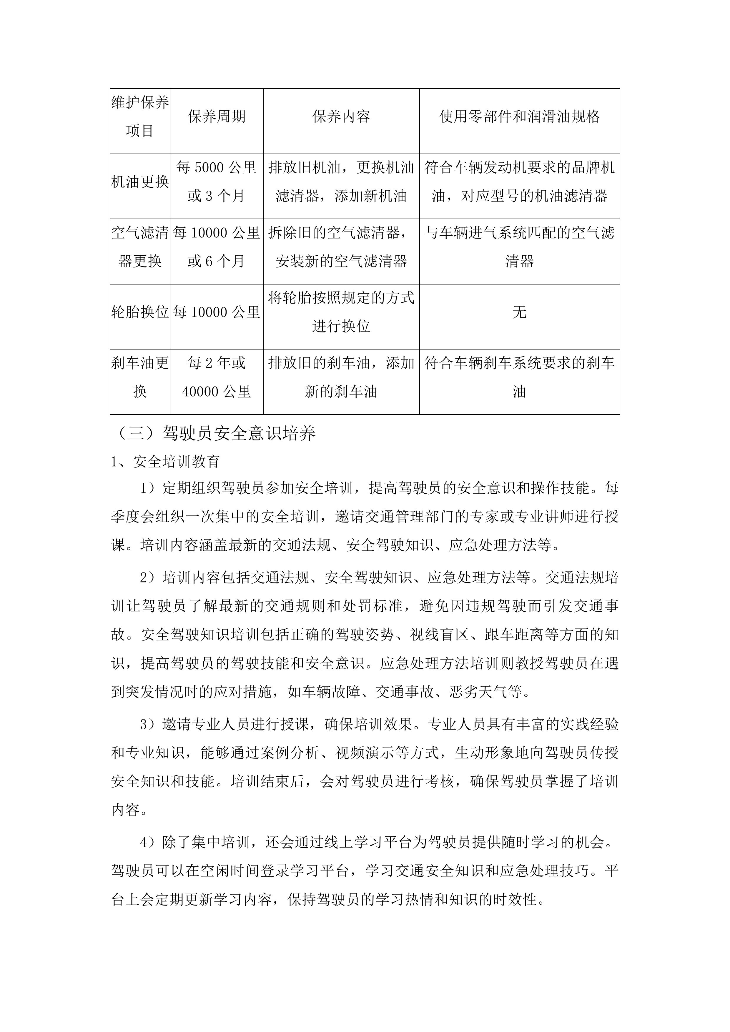
物流实验学校学生校车租赁服务项目投标方案 第一章 总体服务方案 6 第一节 服务目标 6 一、 学生安全保障 6 二、 准时准点运行 24 三、 乘坐环境舒适 37 四、 家长满意度提升 54 第二节 服务内容 61 一、 学生接送服务 61 二、 线路规划与优化 76 三、 车辆调度管理 88 四、 驾驶员服务规范 104 第三节 服务流程 121 一、 发车前准备流程 121 二、 学生上下车管理流程 145 三、 运行途中调度流程 164 四、 收车后检查流程 171 第四节 资源配置 198 一、 校车资源配置 198 二、 驾驶员配置 218 三、 随车照管人员配置 225 四、 调度及客服人员配置 244 第五节 服务保障措施 249 一、 服务质量监督机制 249 二、 客户满意度调查 262 三、 车辆备勤机制 273 四、 驾驶员培训与考核 292 第六节 服务响应机制 306 一、 突发情况响应流程 306 二、 家长反馈响应机制 317 三、 学校需求变化响应 329 四、 24小时服务热线 339 第七节 服务质量承诺 353 一、 车辆准时率承诺 353 二、 服务满意度目标 364 三、 学生安全保障承诺 372 四、 服务流程透明化承诺 390 第二章 应急服务方案 403 第一节 应急响应机制 403 一、 全天候值守安排 403 二、 分级响应标准 417 三、 多单位联动体系 428 第二节 突发事件应对措施 437 一、 车辆故障处置方案 437 二、 交通事故处理规范 451 三、 恶劣天气应对策略 466 第三节 应急演练与培训 482 一、 场景化演练计划 482 二、 驾驶人员专项培训 495 三、 演练效果评估优化 508 第四节 应急物资保障 521 一、 车辆应急物资配置 521 二、 物资检查维护制度 533 三、 应急物资调配机制 545 第五节 信息通报与沟通机制 562 一、 事件信息上报流程 562 二、 家校沟通响应体系 570 三、 舆情应对处置预案 581 第三章 车辆状况 592 第一节 车辆品牌及型号 592 一、 国内一线品牌选择 592 二、 专用校车型号参数 609 第二节 车辆配置参数 617 一、 安全防护系统配置 617 二、 学生识别系统功能 630 三、 定员标准合规性 645 第三节 车辆性能指标 651 一、 环保排放性能 651 二、 动力与操控性能 665 三、 道路适应性表现 681 第四节 随车配件清单 690 一、 安全应急配件 690 二、 维修保障配件 711 三、 医疗救助设备 721 第五节 车辆年检状态 725 一、 年度检验情况 725 二、 行驶证状态核查 733 第四章 组织结构及人员配置 739 第一节 组织架构设计 739 一、 项目管理小组构成 739 二、 部门职责分工明细 761 三、 组织架构图及汇报机制 777 第二节 人员配置方案 785 一、 专职驾驶员信息配置 785 二、 辅助管理人员配备 797 三、 人员培训考核体系 820 第三节 项目管理人员调度经验 836 一、 核心管理人员从业背景 836 二、 过往项目服务案例 859 三、 管理能力专业水平 878 第五章 服务过程的安全保障措施及保障能力 887 第一节 安全管理制度 887 一、 校车服务安全管理制度体系 887 二、 安全职责明确划分 900 第二节 驾驶员安全管理 915 一、 驾驶员资质审核标准 915 二、 驾驶员日常行为管理 926 第三节 车辆安全管理 932 一、 车辆出车前安全检查 932 二、 车辆安全台账建立 951 第四节 运行安全保障措施 962 一、 线路运行安全方案 962 二、 车辆动态监控系统 983 第五节 安全培训与应急演练 988 一、 安全培训组织实施 989 二、 应急演练开展安排 1001 第六章 车辆年检及维护保养方案 1023 第一节 年检计划安排 1023 一、 车辆年检时间规划 1023 二、 年检实施操作规范 1032 三、 年检替代保障措施 1039 第二节 日常维护保养 1049 一、 周期性维护项目设置 1049 二、 保养执行管理规范 1061 三、 保养记录管控体系 1071 第三节 维修保障机制 1079 一、 故障响应处理流程 1079 二、 维修服务网络布局 1087 三、 备件库存保障体系 1097 第四节 车辆运行监测 1104 一、 运行状态监控手段 1104 二、 运行数据分析应用 1112 三、 监测信息反馈机制 1122 第七章 车辆手续及保险 1129 第一节 车辆手续完整性 1129 一、 机动车行驶证复印件 1129 二、 运营手续档案管理 1139 三、 手续文件查验机制 1155 第二节 车辆保险配置 1174 一、 基础保险方案 1174 二、 保险合同管理 1190 三、 保险服务保障 1197 总体服务方案 服务目标 学生安全保障 乘车全程安全监控 实时位置监控 1)通过安装GPS定位系统,可实时获取校车的位置信息,便于随时掌握车辆行驶状态。车辆的行驶轨迹、速度、停车时间等数据都会被详细记录,有助于分析车辆的运行效率和驾驶员的操作习惯。 2)监控中心可随时查看车辆是否按照规定路线行驶,确保行车安全。规定路线是根据学生分布和道路交通状况精心规划的,能最大程度保障学生的便捷和安全。监控人员一旦发现车辆偏离正常路线,会立即与驾驶员取得联系,了解情况。 3)若车辆偏离预定路线,系统自动发出警报,提醒驾驶员和管理人员及时处理。警报发出后,驾驶员会收到语音提示,同时监控中心的管理人员也会收到短信和系统弹窗提醒,以便迅速采取措施,如通过电话与驾驶员沟通或安排其他车辆接应学生。 4)利用实时位置监控数据,还可以对校车的运行时间进行优化。通过分析不同时间段的路况和行驶时间,调整发车时间和停靠站点,减少学生的等待时间和路途时间。 5)在遇到恶劣天气或交通拥堵等特殊情况时,实时位置监控系统能帮助管理人员及时调整车辆调度,选择更合适的路线,确保学生能够按时到校和回家。 6)监控中心可以根据实时位置信息,对校车进行统一调度。当某一辆校车出现故障或其他紧急情况时,能够迅速调配附近的车辆前往支援,保证学生的正常出行。 7)实时位置监控还可以为家长提供服务。家长可以通过手机APP实时查看孩子所乘坐校车的位置,了解孩子的行程情况,增加家长的安全感。 8)对校车的实时位置监控数据进行长期分析,可以为学校和运输公司提供决策依据。例如,根据学生的分布变化和交通状况的改变,合理调整校车的运营线路和车辆配置。 9)系统可以设置电子围栏,当校车超出规定的行驶区域时,自动发出警报。这有助于防止驾驶员私自改变路线或出现其他违规行为。 10)实时位置监控信息可以与学校的管理系统进行对接,实现数据的共享和互通。学校可以根据车辆的位置信息,合理安排教学活动和学生的作息时间。 11)通过对实时位置监控数据的分析,可以评估驾驶员的工作绩效。例如,统计驾驶员的准点率、行驶里程等指标,为绩效考核提供客观依据。 12)在发生交通事故或其他紧急情况时,实时位置监控信息可以为救援人员提供准确的车辆位置,缩短救援时间,保障学生的生命安全。 13)实时位置监控系统可以与公安、交通等部门的系统进行联网,实现信息的共享和协同管理。一旦发生紧急情况,相关部门可以迅速响应,采取有效的措施。 14)利用实时位置监控数据,可以对校车的行驶速度进行监控和管理。设置合理的速度限制,避免驾驶员超速行驶,保障行车安全。 15)实时位置监控系统还可以记录车辆的启动和停止时间,有助于分析驾驶员的工作时长和劳动强度,合理安排驾驶员的工作任务。 驾驶员安全考核 车内状况监控 1)安装车内监控摄像头,对车内情况进行实时监控,保障学生乘车安全。摄像头会覆盖车内的各个角落,包括车厢内部、车门附近等位置,确保无监控死角。 2)监控画面可实时传输至监控中心,便于管理人员随时查看。管理人员可以通过电脑、手机等终端设备,随时随地查看车内的实时情况,及时发现问题并处理。 3)若车内出现异常情况,如学生打闹、突发疾病等,可及时采取措施。当监控人员发现异常情况后,会立即与驾驶员取得联系,要求驾驶员进行制止或提供帮助。同时,根据情况的严重程度,还会通知学校和家长。 4)车内监控摄像头还可以记录学生的乘车行为,有助于培养学生的文明乘车习惯。通过对监控画面的分析,可以发现学生在乘车过程中的不文明行为,如乱扔垃圾、大声喧哗等,及时进行教育和纠正。 5)在车辆发生紧急情况时,车内监控摄像头记录的画面可以作为重要的证据。例如,在发生交通事故时,监控画面可以帮助交警部门查明事故原因和责任认定。 6)监控中心可以对车内监控画面进行回放和分析,总结车内管理中存在的问题,不断改进管理措施。例如,发现某个时间段车内学生打闹情况较多,可以针对性地加强该时间段的管理。 7)车内监控系统可以设置异常行为报警功能。当检测到学生有危险行为,如攀爬车窗、拉扯车门等,系统会自动发出警报,提醒驾驶员和监控人员及时处理。 8)通过车内监控,还可以了解学生的乘车需求和感受。例如,观察学生在车内的坐姿、表情等,判断座椅的舒适度和车内环境是否合适,为改善乘车条件提供参考。 9)车内监控摄像头的记录数据会进行定期备份,确保数据的安全性和完整性。备份数据可以保存一定的时间,以便在需要时进行查询和调阅。 10)监控人员会对车内监控情况进行定期总结和汇报。将车内出现的问题和处理情况反馈给学校和运输公司,共同商讨解决方案,不断提高学生的乘车安全和服务质量。 11)车内监控系统可以与学校的德育管理相结合。将学生在车内的表现纳入学生的综合素质评价体系,激励学生养成良好的乘车习惯。 12)利用车内监控画面,可以对驾驶员的服务质量进行监督。观察驾驶员是否文明,如是否提醒学生系好安全带、是否关心学生的乘车情况等。 13)在车辆进行维修和保养时,车内监控系统可以提供车辆内部的情况。帮助维修人员更好地了解车辆的状况,提高维修效率。 14)车内监控系统可以与家长进行互动。家长可以通过特定的渠道查看车内的部分监控画面,了解孩子的乘车情况,增加家长与学校之间的沟通和信任。 15)车内监控摄像头的安装位置和角度会经过精心设计。既要保证监控效果,又不能侵犯学生的隐私,确保在保障安全的同时,尊重学生的合法权益。 车辆定期检查 车内监控摄像头安装 异常情况预警 1)设置车辆速度、温度等参数的预警值,当参数超出正常范围时,系统自动发出警报。车辆速度预警值是根据道路限速和安全驾驶要求设定的,温度预警值则是针对车辆发动机、轮胎等关键部位的正常工作温度范围设置的。 2)对车辆的各项性能指标进行实时监测,提前发现潜在的安全隐患。除了速度和温度,还会监测车辆的油压、电量、刹车系统等指标。一旦发现指标异常,系统会及时提醒驾驶员和管理人员进行检查和维修。 3)当出现紧急情况时,如车辆故障、交通事故等,可迅速启动应急预案。应急预案包括驾驶员的应急操作流程、救援人员的调度安排、与学校和家长的沟通机制等。 4)异常情况预警系统会与车辆的故障诊断系统相结合。当车辆出现故障时,系统不仅能发出警报,还能显示具体的故障信息,帮助维修人员快速定位问题。 5)对于车辆的异常振动、异响等情况,系统也能进行监测和预警。通过安装振动传感器和声音传感器,及时发现车辆潜在的机械故障。 6)在车辆行驶过程中,如果遇到恶劣天气,如暴雨、暴雪、大风等,系统会根据天气情况发出相应的预警。提醒驾驶员注意行车安全,调整行驶速度和驾驶方式。 7)异常情况预警系统还可以与交通管理部门的信息系统进行对接。获取实时的交通信息,如道路拥堵、事故现场等,提前规划行车路线,避免车辆陷入危险境地。 8)当车辆的燃油量低于一定水平时,系统会发出燃油不足的预警。提醒驾驶员及时加油,避免车辆因燃油耗尽而抛锚。 9)系统会对车辆的轮胎气压进行实时监测。当轮胎气压过高或过低时,自动发出警报,提醒驾驶员检查轮胎状况,防止爆胎事故的发生。 10)对于车辆的电气系统,如电池电量、电路故障等,异常情况预警系统也能进行监测和预警。确保车辆的电气设备正常运行,避免因电气故障引发安全事故。 11)在车辆启动前,系统会对车辆的各项系统进行自检。如果发现异常,会在车辆启动时发出警报,提醒驾驶员不要启动车辆,避免进一步损坏车辆。 12)异常情况预警信息会通过多种方式传达给驾驶员和管理人员。除了车内的声光警报外,还会通过短信、APP推送等方式通知相关人员。 13)系统会对异常情况的预警记录进行保存和分析。总结常见的异常情况和发生规律,为车辆的维护保养和安全管理提供参考。 14)当车辆出现异常情况时,系统会自动降低车辆的行驶速度。避免车辆在危险状态下继续高速行驶,减少事故发生的可能性。 15)异常情况预警系统会定期进行更新和升级。以适应新的安全要求和技术发展,提高系统的准确性和可靠性。 车辆安全性能达标 车辆定期检查 1)制定详细的车辆检查计划,定期对车辆进行全面检查。检查计划会根据车辆的使用频率、行驶里程等因素制定,确保车辆在不同的使用阶段都能得到及时的检查和维护。 2)检查项目包括刹车系统、轮胎、灯光等,确保车辆性能良好。刹车系统的检查会包括刹车片的厚度、刹车油的液位等;轮胎检查会关注轮胎的磨损程度、气压等;灯光检查会确保车辆的大灯、转向灯、刹车灯等正常工作。 3)对检查中发现的问题及时进行修复,杜绝安全隐患。一旦发现问题,会立即安排专业的维修人员进行维修,使用合格的零部件进行更换,确保车辆恢复到安全可靠的状态。 4)除了日常的检查项目,还会对车辆的底盘、悬挂系统等进行定期检查。这些部件的状况直接影响车辆的行驶稳定性和安全性,通过定期检查可以及时发现潜在的问题。 5)在每次出车前,驾驶员也会对车辆进行简单的检查。包括检查车辆的外观、仪表盘的指示灯等,确保车辆在出车时处于正常状态。 6)车辆定期检查会建立详细的检查记录。记录检查的时间、项目、发现的问题以及处理结果等信息,便于跟踪车辆的维护情况和评估车辆的性能。 7)根据车辆的使用情况和检查结果,会对检查计划进行调整。对于使用频率较高或行驶条件较差的车辆,适当增加检查的次数和项目。 8)在车辆的换季时期,会进行特殊的检查和维护。例如,在冬季来临前,会检查车辆的防冻液、暖气系统等;在夏季来临前,会检查车辆的空调系统、轮胎的耐高温性能等。 9)定期检查车辆的座椅、安全带等安全设施。确保这些设施的牢固性和可靠性,为学生提供安全的乘车环境。 10)对车辆的发动机进行定期保养和检查。包括更换机油、空气滤清器等,保证发动机的正常运行,提高车辆的动力性能和燃油经济性。 11)在车辆行驶一定里程后,会对车辆的传动系统进行检查和维护。例如,检查变速箱的油液、传动轴的连接等,确保车辆的动力传递顺畅。 12)车辆定期检查的工作人员都是经过专业培训的。具备丰富的车辆维修和检查经验,能够准确地发现车辆存在的问题并进行修复。 13)对于检查中发现的一些小问题,如果不影响车辆的安全行驶,可以在下次保养时一并处理。但会对这些问题进行记录和跟踪,确保问题得到及时解决。 14)定期检查车辆的电气系统,包括线路的连接、电池的状态等。防止电气故障引发火灾等安全事故。 15)在车辆的检查过程中,会使用先进的检测设备和工具。如轮胎气压检测仪、刹车系统测试仪等,提高检查的准确性和效率。 驾驶员安全培训 安全设备配备 1)为每辆校车配备必要的安全设备,如安全带、安全锤、灭火器等。安全带是保障学生乘车安全的重要设备,每一个座位都配备有符合标准的安全带,且安全带的质量和强度都经过严格检测。安全锤用于在紧急情况下打破车窗逃生,放置在车内易于取用的位置。灭火器可以在车辆发生火灾时及时灭火,减少损失。 2)定期检查安全设备的有效性,确保在紧急情况下能够正常使用。每月会对安全带的卡扣、锁止装置进行检查,确保安全带能够牢固地固定学生。每季度会对安全锤的锤头进行检查,确保其锋利度和牢固性。每年会对灭火器进行压力测试和药剂检查,确保灭火器在有效期内且性能良好。 3)对学生进行安全设备使用培训,提高学生的自我保护能力。会组织专门的安全培训课程,向学生讲解安全带、安全锤、灭火器等安全设备的使用方法和注意事项。通过实际操作演示和案例分析,让学生深刻理解安全设备的重要性和正确使用方法。 以下是安全设备配备及检查情况的表格: 安全锤配备 灭火器配备 安全设备名称 配备数量 检查周期 检查内容 检查标准 安全带 每座1条 每月 卡扣、锁止装置、织带磨损情况 卡扣能正常扣合和打开,锁止装置灵敏,织带无明显磨损 安全锤 每车2个 每季度 锤头锋利度、手柄牢固性 锤头锋利,手柄牢固无松动 灭火器 每车2个 每年 压力值、药剂有效期 压力值在正常范围内,药剂在有效期内 车辆维护保养 1)建立车辆维护保养档案,记录车辆的维护保养情况。档案中会详细记录车辆的维修时间、维修项目、更换的零部件、保养费用等信息,便于对车辆的维护保养进行跟踪和管理。 2)按照车辆使用说明书的要求,定期进行保养和维护。根据车辆的行驶里程和使用时间,按时进行机油更换、滤清器更换、轮胎换位等保养项目,确保车辆的性能和可靠性。 3)选用优质的零部件和润滑油,确保车辆的可靠性和安全性。只采购经过认证的、质量可靠的零部件和润滑油,避免使用劣质产品对车辆造成损害。 以下是车辆维护保养的表格: 维护保养项目 保养周期 保养内容 使用零部件和润滑油规格 机油更换 每5000公里或3个月 排放旧机油,更换机油滤清器,添加新机油 符合车辆发动机要求的品牌机油,对应型号的机油滤清器 空气滤清器更换 每10000公里或6个月 拆除旧的空气滤清器,安装新的空气滤清器 与车辆进气系统匹配的空气滤清器 轮胎换位 每10000公里 将轮胎按照规定的方式进行换位 无 刹车油更换 每2年或40000公里 排放旧的刹车油,添加新的刹车油 符合车辆刹车系统要求的刹车油 驾驶员安全意识培养 安全培训教育 1)定期组织驾驶员参加安全培训,提高驾驶员的安全意识和操作技能。每季度会组织一次集中的安全培训,邀请交通管理部门的专家或专业讲师进行授课。培训内容涵盖最新的交通法规、安全驾驶知识、应急处理方法等。 2)培训内容包括交通法规、安全驾驶知识、应急处理方法等。交通法规培训让驾驶员了解最新的交通规则和处罚标准,避免因违规驾驶而引发交通事故。安全驾驶知识培训包括正确的驾驶姿势、视线盲区、跟车距离等方面的知识,提高驾驶员的驾驶技能和安全意识。应急处理方法培训则教授驾驶员在遇到突发情况时的应对措施,如车辆故障、交通事故、恶劣天气等。 3)邀请专业人员进行授课,确保培训效果。专业人员具有丰富的实践经验和专业知识,能够通过案例分析、视频演示等方式,生动形象地向驾驶员传授安全知识和技能。培训结束后,会对驾驶员进行考核,确保驾驶员掌握了培训内容。 4)除了集中培训,还会通过线上学习平台为驾驶员提供随时学习的机会。驾驶员可以在空闲时间登录学习平台,学习交通安全知识和应急处理技巧。平台上会定期更新学习内容,保持驾驶员的学习热情和知识的时效性。 5)组织驾驶员进行实际操作演练,提高他们在紧急情况下的应对能力。演练内容包括车辆故障排除、交通事故现场救援等,让驾驶员在实践中掌握应急处理的方法和技巧。 6)在培训过程中,会引导驾驶员树立正确的职业道德和服务意识。要求驾驶员文明驾驶、礼貌待人,为学生提供优质的乘车服务。 7)定期对驾驶员的培训效果进行评估。通过问卷调查、实际操作考核等方式,了解驾驶员对培训内容的掌握程度和应用情况,根据评估结果调整培训内容和方式。 8)为驾驶员提供安全驾驶的奖励机制。对在一定时期内无事故、无违规的驾驶员进行表彰和奖励,激励驾驶员自觉遵守交通法规和安全驾驶规范。 9)组织驾驶员参加交通安全宣传活动。让他们在活动中了解交通安全的重要性,同时也向社会宣传交通安全知识,提高公众的交通安全意识。 10)在培训中,会向驾驶员介绍校车的特殊安全要求和操作规范。如校车的限速规定、学生上下车的安全管理等,确保驾驶员能够正确操作校车,保障学生的安全。 11)通过培训,让驾驶员了解车辆的性能和维护保养知识。使驾驶员能够及时发现车辆的异常情况,并采取正确的措施进行处理,避免因车辆故障引发安全事故。 12)定期组织驾驶员进行心理健康培训。帮助驾驶员缓解工作压力,保持良好的心态,避免因心理问题影响驾驶安全。 13)在培训中,会强调团队合作的重要性。要求驾驶员与学校、家长和其他工作人员密切配合,共同做好学生的交通安全工作。 14)为驾驶员提供学习交流的平台。让驾驶员之间分享安全驾驶经验和遇到的问题,共同提高安全驾驶水平。 15)根据不同季节和天气情况,对驾驶员进行针对性的安全培训。如冬季的防滑驾驶、夏季的高温防护等,确保驾驶员在各种环境下都能安全驾驶。 安全演练 学生上下车引导 交通安全教育活动 安全考核制度 1)建立驾驶员安全考核制度,对驾驶员的安全表现进行定期考核。每月会对驾驶员的安全表现进行一次小考核,每季度进行一次综合考核。考核内容涵盖多个方面,包括遵守交通法规、安全驾驶记录、服务态度等。 2)考核内容包括遵守交通法规、安全驾驶记录、服务态度等。遵守交通法规方面,会检查驾驶员是否有闯红灯、超速、违规停车等违法行为。安全驾驶记录会查看驾驶员是否发生过交通事故,以及事故的责任认定情况。服务态度则通过学生和家长的反馈来评估,包括驾驶员是否文明用语、是否关心学生等。 3)对考核优秀的驾驶员进行奖励,对考核不合格的驾驶员进行处罚。对于考核优秀的驾驶员,会给予物质奖励和荣誉表彰,如奖金、荣誉证书等。对于考核不合格的驾驶员,会进行批评教育、罚款或暂停驾驶资格等处罚。处罚不是目的,而是为了促使驾驶员改进自己的行为,提高安全意识。 4)考核结果会与驾驶员的薪酬挂钩。考核优秀的驾驶员可以获得更高的绩效奖金,而考核不合格的驾驶员则会相应地减少薪酬。这一措施能够有效地激励驾驶员提高安全驾驶水平和服务质量。 5)在考核过程中,会建立详细的考核档案。记录驾驶员每次考核的结果和相关情况,便于对驾驶员的安全表现进行长期跟踪和分析。 6)根据考核结果,为驾驶员制定个性化的改进计划。对于考核中发现的问题,会有针对性地为驾驶员提供培训和指导,帮助他们提高自身素质和能力。 7)定期对考核制度进行评估和完善。根据实际情况和反馈意见,调整考核内容和标准,确保考核制度的科学性和公正性。 8)考核制度会向驾驶员进行公开和宣传。让驾驶员清楚了解考核的内容、标准和流程,提高他们的参与度和积极性。 9)在考核中,会注重对驾驶员的日常行为进行监督。通过车内监控、GPS定位等手段,及时发现驾驶员的违规行为,并进行记录和处理。 10)对于连续多次考核优秀的驾驶员,会给予晋升机会或其他职业发展支持。激励驾驶员长期保持良好的安全表现,为企业做出更大的贡献。 11)考核制度会与交通安全宣传教育相结合。通过考核结果的公布和案例分析,向驾驶员和其他员工宣传交通安全知识和重要性,营造良好的安全文化氛围。 12)对于新入职的驾驶员,会进行试用期考核。试用期内表现优秀的驾驶员可以正式转正,而试用期考核不合格的驾驶员则可能会被辞退。 13)考核制度会鼓励驾驶员之间的相互监督和学习。驾驶员可以对其他驾驶员的安全行为进行举报和建议,共同提高整个团队的安全水平。 14)在考核中,会考虑驾驶员的工作环境和压力因素。对于因特殊情况导致考核成绩不理想的驾驶员,会给予适当的理解和帮助。 15)考核制度会与企业的整体发展战略相结合。通过提高驾驶员的安全意识和服务质量,提升企业的形象和竞争力,为企业的可持续发展奠定基础。 心理辅导支持 1)关注驾驶员的心理健康,为驾驶员提供心理辅导和支持。驾驶员的工作环境复杂,面临着各种压力,如交通拥堵、学生管理等。长期处于这种压力下,容易产生焦虑、抑郁等心理问题。因此,会定期组织心理健康讲座和心理咨询活动,邀请专业的心理医生为驾驶员进行心理疏导。 2)减轻驾驶员的工作压力,避免因心理问题导致的安全事故。会合理安排驾驶员的工作任务,避免过度劳累。同时,改善驾驶员的工作条件,如提供舒适的休息场所、合理的工作时间等。 3)鼓励驾驶员保持良好的心态,确保行车安全。通过宣传教育和正面引导,让驾驶员认识到心理健康对行车安全的重要性。鼓励驾驶员培养积极的兴趣爱好,如运动、音乐等,缓解工作压力。 4)建立驾驶员心理健康档案,跟踪驾驶员的心理状态。定期对驾驶员进行心理测评,了解他们的心理状况变化。对于存在心理问题的驾驶员,及时进行干预和治疗。 5)开展团队建设活动,增强驾驶员之间的沟通和交流。通过团队活动,让驾驶员感受到团队的温暖和支持,缓解工作中的孤独感和压力。 6)为驾驶员提供心理咨询热线。驾驶员在工作中遇到心理问题时,可以随时拨打热线电话,获得专业的心理支持。 7)组织驾驶员进行放松训练,如深呼吸、冥想等。帮助驾驶员在工作间隙放松身心,减轻压力。 8)关注驾驶员的家庭情况,为他们提供必要的帮助和支持。家庭问题也可能会影响驾驶员的心理健康,因此会与驾驶员的家属保持沟通,共同关心驾驶员的身心健康。 9)在企业内部营造关心驾驶员心理健康的氛围。通过宣传海报、内部刊物等方式,宣传心理健康知识,提高员工对心理健康的重视程度。 10)定期对驾驶员的心理健康支持工作进行评估。根据评估结果,调整心理辅导和支持的方式和内容,确保工作的有效性。 11)鼓励驾驶员之间相互关心和帮助。形成一个良好的互助氛围,让驾驶员在遇到心理问题时能够得到及时的支持和鼓励。 12)与专业的心理咨询机构合作。为驾驶员提供更专业、更全面的心理辅导和支持服务。 13)开展心理健康培训课程,提高驾驶员的心理调适能力。让驾驶员学会应对压力和挫折的方法,保持积极乐观的心态。 14)在驾驶员遇到重大事件或挫折时,及时进行心理干预。帮助驾驶员度过难关,避免心理问题的恶化。 15)通过心理健康支持工作,提高驾驶员的工作满意度和忠诚度。让驾驶员感受到企业的关怀和重视,从而更加努力地工作,为学生提供安全、优质的乘车服务。 学生上下车安全管理 上下车引导 1)安排专人在车辆停靠点引导学生上下车,确保学生有序上下车。在每个车辆停靠点,都会安排一名经过培训的引导人员。引导人员会提前到达停靠点,做好准备工作。当校车到达时,引导人员会站在车门附近,指挥学生按照顺序上下车。 2)引导人员要注意观察学生的行为,及时制止危险行为。引导人员会密切关注学生的一举一动,如学生是否在车辆周围奔跑、打闹,是否有推搡等危险行为。一旦发现危险行为,会立即制止,并对学生进行安全教育。 3)提醒学生注意交通安全,不要在车辆周围玩耍。引导人员会在学生上下车时,反复提醒学生注意交通安全。告知学生不要在车辆周围玩耍、追逐,要远离车辆的盲区。同时,引导学生在过马路时要遵守交通规则,注意观察来往车辆。 4)引导人员会帮助学生拿取书包等物品。对于年龄较小或携带物品较多的学生,引导人员会主动提供帮助,确保学生能够安全、顺利地上下车。 5)在学生上下车过程中,引导人员会与驾驶员保持密切沟通。及时向驾驶员反馈学生的上下车情况,确保驾驶员了解车内学生的人数和状态。 6)引导人员会根据学生的身高和年龄,调整车门的高度和开启方式。确保学生能够方便、安全地上下车。 7)在恶劣天气下,引导人员会为学生提供必要的防护。如为学生撑伞、提供雨披等,避免学生被雨水淋湿或受到其他伤害。 8)引导人员会对学生进行文明礼仪教育。教导学生文明上下车,尊重他人,不拥挤、不插队。 9)定期对引导人员进行培训和考核。提高引导人员的业务水平和责任意识,确保引导工作的质量和效果。 10)引导人员会记录学生上下车的情况。如学生的迟到、早退情况,以及是否有异常行为等,及时向学校和家长反馈。 11)在车辆启动前,引导人员会再次确认学生是否全部上车。并与驾驶员进行最后一次沟通,确保车辆可以安全启动。 12)引导人员会根据不同的停靠点和学生人数,合理调整引导方式和力度。对于学生人数较多的停靠点,会增加引导人员的数量,确保学生能够快速、有序地上下车。 13)引导人员会与学校的教师和管理人员保持密切合作。共同做好学生的上下车安全管理工作,形成教育合力。 14)在引导学生上下车过程中,引导人员会注意自身的安全。穿戴反光背心,站在安全的位置,避免受到车辆的碰撞。 15)引导人员会不断总结引导工作中的经验教训。根据实际情况改进引导方法和措施,提高学生上下车的安全性和效率。 学生人数清点 人数清点 1)每次上下车时,对学生人数进行清点,确保学生全部上车或下车。在学生上车前,引导人员会站在车门一侧,逐一核对学生的人数。上车后,驾驶员也会再次确认车内学生的人数。下车时,同样会进行严格的人数清点,确保没有学生遗漏在车上。 2)建立学生乘车档案,记录学生的乘车情况。乘车档案会包含学生的基本信息、乘车路线、上下车时间等内容。通过乘车档案,可以及时了解学生的乘车动态,发现异常情况及时处理。 3)若发现学生人数不符,及时与学校和家长联系。一旦发现上车或下车的学生人数与档案记录不符,引导人员会立即与学校的教师和管理人员取得联系,了解学生的情况。同时,会通过电话或短信等方式通知家长,告知他们学生的情况。 以下是学生人数清点及乘车档案管理的表格: 清点环节 清点人员 清点方法 异常处理方式 乘车档案记录内容 上车前 引导人员 逐一核对学生身份和人数 与学校和家长联系,查明情况 学生姓名、班级、乘车路线、上车时间 上车后 驾驶员 通过车内观察和再次核对 与引导人员沟通,确认情况 学生姓名、班级、乘车路线、上车时间 下车前 驾驶员 确认车内学生人数 与引导人员沟通,再次核对 学生姓名、班级、乘车路线、下车时间 下车后 引导人员 逐一核对学生身份和人数 与学校和家长联系,查明情况 学生姓名、班级、乘车路线、下车时间 安全提醒 1)在学生上下车时,提醒学生注意安全,如系好安全带、不要将头手伸出窗外等。引导人员会在学生上车时,提醒学生系好安全带,并检查安全带是否系紧。在车辆行驶过程中,也会通过车内广播或语音提示,提醒学生不要将头手伸出窗外,注意自身安全。 2)对学生进行交通安全教育,提高学生的安全意识。会定期组织交通安全教育活动,向学生宣传交通安全知识,如交通规则、安全乘车常识等。通过图片、视频、案例分析等方式,让学生深刻认识到交通安全的重要性。 3)定期组织学生进行安全演练,提高学生的应急处理能力。每学期会组织1-2次安全演练,如火灾逃生演练、车辆遇险逃生演练等。在演练过程中,教导学生如何正确使用安全设备,如安全锤、灭火器等,以及如何在紧急情况下迅速撤离车辆。 4)在学生的书包上张贴交通安全标识。提醒学生时刻注意交通安全,同时也便于家长和老师识别学生。 5)在车内设置安全提示标语。如“系好安全带,安全有保障”“头手不出窗,安全记心上”等,让学生在乘车过程中随时看到安全提示,增强安全意识。 6)与家长保持密切沟通。向家长宣传交通安全知识,提醒家长在日常生活中也要对学生进行安全教育。同时,让家长了解学校和校车公司的安全管理措施,共同做好学生的安全保障工作。 7)根据不同季节和天气情况,进行针对性的安全提醒。如在冬季提醒学生注意保暖,避免在雪地中滑倒;在夏季提醒学生注意防暑,避免中暑。 8)在学生乘坐校车前,发放交通安全手册。手册中包含交通安全知识、乘车注意事项等内容,让学生和家长可以随时查阅。 9)邀请交警部门的工作人员到学校进行交通安全讲座。让学生直接听取专业人员的讲解,提高学生对交通安全的重视程度。 10)在学校的宣传栏中张贴交通安全海报。展示交通安全案例和安全知识,营造浓厚的交通安全氛围。 11)鼓励学生之间相互监督和提醒。形成一个良好的安全乘车环境,让学生在相互提醒中提高安全意识。 12)定期对学生的交通安全教育效果进行评估。通过问卷调查、知识竞赛等方式,了解学生对交通安全知识的掌握程度和安全意识的提高情况。根据评估结果,调整安全教育的内容和方式。 13)在学生毕业时,为学生颁发交通安全证书。鼓励学生将交通安全意识带到今后的生活中。 14)在学校的网站和微信公众号上发布交通安全信息。让学生和家长可以及时获取最新的交通安全知识和学校的安全管理动态。 15)结合学校的德育课程,将交通安全教育纳入其中。让交通安全教育成为学校教育的重要组成部分,培养学生的综合素质。 准时准点运行 线路运行时间精准控制 严格遵循既定时间 运行时间监控 ①利用信息化调度系统,对每辆校车的运行时间进行实时监控,确保能及时获取车辆的运行状态。 ②安排专人负责查看运行时间数据,仔细分析数据变化,及时发现异常情况并进行处理。 ③建立运行时间预警机制,当车辆运行时间接近偏差范围时及时提醒驾驶员,避免出现延误。 ④定期对运行时间监控数据进行分析,总结规律,找出影响运行时间的因素,从而优化运行时间安排。 特殊情况应对 遇到特殊情况时,将采取以下措施确保运行时间不受太大影响。具体应对措施如下表所示: 特殊情况 应对措施 交通拥堵 及时调整运行路线,避开拥堵路段;通知学校、家长和学生,说明情况;与交通管理部门沟通,获取道路信息 道路施工 提前规划备用路线,调整运行时间;通知相关人员,做好解释工作;制定应急预案,明确处理流程 其他特殊情况 根据实际情况采取相应措施,如调整车辆调度、安排换乘等;及时与各方沟通,确保信息畅通 时间调整机制 ①根据实际运行情况和反馈,定期对运行时间进行评估和调整,以适应不同的情况。 ②当学生数量、分布区域等发生变化时,及时调整运行时间,确保满足学生的出行需求。 ③建立时间调整审批制度,确保调整的合理性和科学性,避免随意更改运行时间。 ④调整运行时间后,及时通知相关人员,确保信息传达准确,避免造成误解。 驾驶员时间管理 ①对驾驶员进行时间管理培训,提高其时间意识和准时观念,使其认识到准时运行的重要性。 ②要求驾驶员严格按照规定的运行时间执行任务,不得擅自更改,确保运行时间的准确性。 ③将运行时间执行情况纳入驾驶员绩效考核,激励其按时完成任务,提高工作积极性。 ④建立驾驶员运行时间记录档案,对表现优秀的驾驶员进行表彰和奖励,树立榜样。 驾驶员时间管理培训 运行时间动态优化 数据收集与分析 通过信息化系统收集和分析校车运行时间数据,以制定优化方案。具体数据收集与分析内容如下表所示: 数据类型 收集方法 分析目的 出发时间 利用GPS定位系统记录 找出出发时间的规律,优化出发时间安排 到达时间 在站点设置打卡设备记录 分析到达时间的偏差,调整运行路线和速度 中途停靠时间 驾驶员手动记录 了解中途停靠时间的长短,优化停靠站点和时间 运行速度 通过车辆传感器记录 分析运行速度的变化,找出影响速度的因素 季节与时段调整 根据季节和时段的不同,调整校车运行时间,以适应交通状况和学生出行需求。具体调整措施如下表所示: 季节/时段 调整原因 调整措施 冬季 天气寒冷,道路结冰,交通状况较差 适当延长运行时间,提前出发,确保学生按时到校 夏季 天气炎热,学生易疲劳,交通流量较大 调整运行时间,避开高温时段,增加车辆通风设备 早晚高峰 交通拥堵,车辆行驶速度慢 延长运行时间,调整运行路线,避开拥堵路段 节假日 学生出行需求减少,交通状况较好 减少车辆班次,调整运行时间,提高车辆利用率 沟通与反馈机制 建立与学校、家长和学生的沟通渠道,及时收集他们对运行时间的意见和建议。具体沟通与反馈机制如下表所示: 沟通对象 沟通方式 反馈处理 学校 定期召开座谈会,听取学校意见 对学校提出的问题和建议进行整理和分析,及时调整运行时间 家长 通过短信、微信等方式收集家长意见 对家长的反馈进行及时回复,解释运行时间调整的原因 学生 在车内设置意见箱,收集学生意见 对学生的建议进行认真考虑,合理的建议予以采纳 优化效果评估 ①对运行时间优化方案的实施效果进行评估,对比优化前后的运行时间,了解优化方案的有效性。 ②收集学校、家长和学生对优化效果的反馈,了解他们的满意度,以便进一步改进。 ③根据评估结果,总结经验教训,找出存在的问题,进一步优化运行时间。 ④建立优化效果评估档案,为后续的运行时间优化提供参考,不断提高运行效率。 时间精准考核机制 考核标准制定 制定考核标准时,将综合考虑各方面因素。具体考核标准制定内容如下表所示: 考核项目 考核标准 制定依据 调整方式 运行时间偏差 允许的时间偏差范围为±XXX分钟 运行时间要求和实际运行情况 定期评估和调整 不同线路运行时间 根据线路的复杂程度和交通状况设置不同标准 线路特点和历史运行数据 根据实际情况调整 不同时间段运行时间 早晚高峰等特殊时段标准适当放宽 交通流量和学生出行需求 根据时间段变化调整 实时考核记录 利用信息化系统实时记录校车运行时间,并进行审核和管理。具体实时考核记录内容如下表所示: 记录内容 记录方式 审核确认 档案管理 运行时间 通过GPS定位系统和车载设备记录 专人审核,确保数据准确 建立考核数据档案,方便查询和统计 站点到达时间 在站点设置打卡设备记录 与运行时间数据进行比对 定期整理和分析档案数据 双趟班次衔接时间 驾驶员手动记录和系统自动记录结合 审核衔接是否顺畅 作为驾驶员绩效考核依据 奖惩措施落实 ①对运行时间精准度高的驾驶员进行奖励,如奖金、荣誉证书等,激励驾驶员提高工作质量。 ②对运行时间偏差较大的驾驶员进行惩罚,如警告、罚款等,促使其改进工作。 ③建立奖惩记录档案,作为驾驶员绩效考核的重要依据,确保考核的公正性和客观性。 ④对奖惩措施的执行情况进行监督和检查,确保其公平公正,避免出现不合理的奖惩情况。 考核结果公示 ①定期将运行时间考核结果在学校、家长群等渠道进行公示,接受各方监督。 ②公示内容包括每辆校车的运行时间偏差情况、驾驶员的考核得分等,让相关人员了解考核情况。 ③接受学校、家长和学生的监督和质疑,及时解答他们的疑问,增强考核的透明度。 ④根据公示结果,对运行时间管理工作进行总结和改进,不断提高管理水平。 停靠站点准时到达 站点时间精确规划 站点间距分析 ①测量每个停靠站点之间的距离,仔细分析其对运行时间的影响,为后续规划提供基础数据。 ②根据站点间距和车辆行驶速度,精确计算每个站点的理论到达时间,确保时间规划的科学性。 ③考虑站点周边的道路状况和交通流量,对理论到达时间进行合理调整,使时间规划更符合实际情况。 ④建立站点间距数据库,为站点时间规划提供数据支持,方便后续的查询和分析。 上下车时间预估 ①统计每个站点的学生上下车人数,结合实际情况预估上下车所需时间,做到心中有数。 ②考虑学生的年龄、身体状况等因素,合理调整上下车时间,确保学生的安全和舒适。 ③对上下车时间进行动态监测,根据实际情况进行及时调整,提高时间规划的准确性。 ④与驾驶员沟通,让其了解每个站点的上下车时间要求,以便更好地执行任务。 时间段差异规划 ①分析不同时间段的交通状况和学生出行需求,制定不同的站点到达时间规划,满足多样化的需求。 ②在早晚高峰等交通拥堵时段,适当延长站点到达时间,避免学生长时间等待。 ③针对节假日、寒暑假等特殊时间段,调整站点到达时间,合理安排车辆调度。 ④根据时间段差异规划,合理安排车辆调度,提高车辆的利用率。 沟通与确认 ①与学校、家长和学生沟通,了解他们对站点到达时间的期望和建议,充分考虑各方意见。 ②组织召开站点时间规划座谈会,听取各方意见,确保规划的合理性和可行性。 ③根据沟通结果,对站点到达时间进行调整和确认,保证时间规划的准确性。 ④将最终的站点到达时间通知相关人员,确保信息传达准确,避免出现误解。 站点到达实时监控 位置与时间监控 ①通过GPS定位系统实时获取每辆校车的位置信息,准确掌握车辆的行驶状态。 ②根据车辆位置和站点坐标,计算车辆到站点的距离和预计到达时间,提前做好准备。 ③对车辆的行驶速度和行驶轨迹进行监控,确保其按照规划路线行驶,避免出现偏差。 ④将车辆的位置和到达时间信息实时传输到调度中心,方便调度人员进行管理和调度。 预警机制设置 ①根据站点到达时间规划,设置合理的预警时间,提前提醒驾驶员。 ②当车辆接近站点时,通过语音提示、短信通知等方式提醒驾驶员,确保准时到达。 ③对预警信息进行分类处理,不同级别的预警采取不同的处理措施,提高应对效率。 ④建立预警记录档案,对预警情况进行统计和分析,总结经验教训。 监控档案建立 ①为每辆校车建立站点到达时间监控档案,记录其每次到达站点的实际时间,便于跟踪和分析。 ②对监控档案进行定期整理和分析,找出到达时间偏差的原因,采取针对性的措施进行改进。 ③将监控档案作为驾驶员绩效考核的重要依据,激励驾驶员提高准时到达率。 ④对监控档案进行保密管理,确保学生和车辆信息的安全,保护隐私。 问题发现与解决 ①对监控结果进行实时分析,及时发现站点到达时间偏差等问题,做到早发现、早处理。 ②针对发现的问题,及时采取措施解决,如调整运行路线、提醒驾驶员等,确保运行的正常进行。 ③建立问题处理记录档案,记录问题的发生时间、原因和解决措施,为后续的管理提供参考。 ④对问题处理情况进行跟踪和反馈,确保问题得到彻底解决,避免再次出现。 站点延误应对策略 应急预案制定 ①针对可能导致站点延误的原因,如交通拥堵、车辆故障、学生迟到等,制定相应的应急预案,做到有备无患。 ②明确应急预案的启动条件、处理流程和责任分工,确保在紧急情况下能够迅速响应。 ③对应急预案进行演练和培训,提高相关人员的应急处理能力,增强应对突发事件的信心。 ④定期对应急预案进行评估和修订,确保其有效性和实用性,适应不断变化的情况。 信息通知与沟通 ①当站点出现延误时,及时通过短信、电话等方式通知学校、家长和学生,让他们了解情况。 ②向他们说明延误的原因和预计恢复时间,做好解释工作,争取他们的理解和支持。 ③建立信息沟通渠道,及时回复他们的疑问和反馈,保持信息的畅通。 ④与学校、家长和学生保持密切沟通,争取他们的理解和支持,共同应对延误问题。 延误原因分析 ①对站点延误的原因进行详细分析,找出问题的根源,以便采取针对性的措施。 ②从交通状况、车辆状况、学生行为等方面进行全面分析,综合考虑各种因素。 ③建立延误原因分析模型,为解决问题提供依据,提高解决问题的效率。 ④根据分析结果,制定针对性的解决措施,避免类似问题再次发生。 经验总结与改进 ①对站点延误情况进行统计和分析,总结经验教训,不断提高应对能力。 ②根据总结结果,对站点时间规划、运行路线等进行调整和改进,优化运行方案。 ③加强对驾驶员和随车照管人员的培训,提高他们应对延误情况的能力,增强团队的整体素质。 ④建立站点延误管理档案,为后续的管理工作提供参考,不断完善管理机制。 双趟班次衔接顺畅 双趟时间合理安排 时间间隔分析 ①分析线路的运行时间和学生上下车时间,确定合理的双趟班次时间间隔,提高运营效率。 ②考虑车辆的周转效率和驾驶员的工作强度,对时间间隔进行优化,确保驾驶员有足够的休息时间。 ③对不同时间段的时间间隔进行差异化设置,适应交通状况和学生出行需求的变化,灵活应对各种情况。 ④建立时间间隔分析模型,为双趟时间安排提供数据支持,使时间安排更加科学合理。 车辆周转与休息 ①计算车辆完成一趟运行所需的时间,合理安排车辆的周转时间,提高车辆的利用率。 ②为驾驶员安排适当的休息时间,确保其工作状态良好,保障行车安全。 ③建立车辆周转和驾驶员休息时间表,严格按照时间表执行,保证运营的规范化。 ④对车辆周转和驾驶员休息情况进行监控和管理,确保其符合要求,及时发现和解决问题。 时间段差异安排 ①在早晚高峰等交通拥堵时段,适当延长双趟班次的时间间隔,避免车辆过于集中。 ②针对节假日、寒暑假等特殊时间段,调整双趟班次的时间安排,满足不同时期的需求。 ③分析不同时间段的学生出行需求,优化双趟班次的时间间隔,提高服务质量。 ④及时关注交通和学生出行信息,提前做好双趟时间调整准备,应对突发情况。 沟通与确认 ①与学校、家长和学生沟通,了解他们对双趟班次时间的期望和建议,充分听取各方意见。 ②组织召开双趟时间安排座谈会,听取各方意见,确保时间安排的合理性和可行性。 ③根据沟通结果,对双趟班次时间进行调整和确认,保证时间安排的准确性。 ④将最终的双趟班次时间通知相关人员,确保信息传达准确,避免出现误解。 双趟衔接流程优化 流程节点明确 ①确定双趟班次衔接的各个环节,如车辆进站、乘客上下车、车辆出站等,明确工作流程。 ②为每个环节设定明确的时间节点和操作规范,确保工作的标准化和规范化。 ③制作双趟衔接流程图,方便相关人员了解和执行,提高工作效率。 ④对流程节点进行实时监控,确保各个环节按时完成,避免出现延误。 调度与管理 双趟衔接的调度与管理措施如下表所示: 管理方面 具体措施 车辆调度 加强车辆调度,合理安排车辆的进站和出站顺序,提高车辆周转效率 驾驶员培训 对驾驶员进行培训,提高其双趟班次衔接的操作技能和时间意识,确保准时衔接 考核制度 建立驾驶员双趟衔接考核制度,激励其提高衔接效率,对表现优秀的驾驶员进行奖励 实时监控 对车辆和驾驶员的衔接情况进行实时监控和管理,及时发现和解决问题,保障运营顺畅 沟通机制建立 ①建立车辆调度员、驾驶员和随车照管人员之间的沟通渠道,确保信息及时传递,提高工作协同性。 ②制定沟通规范和流程,明确各方的职责和沟通方式,避免信息混乱。 ③对沟通情况进行记录和分析,及时发现沟通中存在的问题,采取改进措施。 ④加强沟通培训,提高相关人员的沟通能力和协作意识,增强团队凝聚力。 持续改进措施 ①定期对双趟衔接流程进行评估和分析,找出存在的问题和不足之处,明确改进方向。 ②根据评估结果,制定相应的改进措施和计划,确保改进工作的针对性和有效性。 ③对改进措施的实施情况进行跟踪和反馈,确保其有效性,及时调整改进策略。 ④不断总结经验教训,持续优化双趟衔接流程,提高运营效率和服务质量。 双趟衔接异常处理 应急预案制定 ①针对可能导致双趟衔接异常的原因,如车辆故障、驾驶员失误、乘客滞留等,制定相应的应急预案,提高应对能力。 ②明确应急预案的启动条件、处理流程和责任分工,确保在紧急情况下能够迅速响应。 ③对应急预案进行演练和培训,提高相关人员的应急处理能力,增强团队的战斗力。 ④定期对应急预案进行评估和修订,确保其有效性和实用性,适应不断变化的情况。 异常通知与处理 ①当出现双趟衔接异常情况时,及时通过短信、电话等方式通知相关人员,让他们了解情况。 ②向他们说明异常情况的原因和预计解决时间,做好解释工作,争取他们的理解和支持。 ③根据应急预案,采取相应的措施解决异常问题,如调整车辆调度、更换驾驶员等,尽快恢复正常运营。 ④对异常处理情况进行跟踪和反馈,确保问题得到彻底解决,避免问题反复出现。 原因分析与总结 ①对双趟衔接异常的原因进行详细分析,找出问题的根源,以便采取针对性的措施。 ②从车辆状况、驾驶员行为、乘客因素等方面进行全面分析,综合考虑各种因素。 ③建立异常原因分析模型,为问题解决和流程优化提供依据,提高解决问题的效率。 ④根据分析结果,总结经验教训,制定针对性的改进措施,避免类似问题再次发生。 数据统计与优化 对双趟衔接异常情况进行统计和优化,具体内容如下表所示: 统计内容 优化措施 异常发生次数 分析异常高发时段和线路,调整时间间隔和运行路线 异常原因分布 针对主要原因制定改进措施,如加强车辆维护、提高驾驶员培训质量 异常影响范围 评估异常对运营的影响程度,制定相应的应对策略 异常解决时间 分析解决时间较长的异常情况,优化处理流程 乘坐环境舒适 车辆内部清洁卫生 定期全面清洁 地板清洁标准 1)使用专业的地板清洁剂,确保地板无明显污渍和脚印。在清洁过程中,仔细擦拭每一处角落,不放过任何细小的污渍,以保证地板的整洁度。 2)清洁后用干净的拖把擦干,避免残留水分导致滑倒。擦拭时要确保拖把的干净程度,防止二次污染,保障学生在车内行走的安全。 3)定期对地板进行消毒,预防细菌滋生。选用安全、环保的消毒剂,按照规定的比例进行稀释,对地板进行全面的消毒处理,为学生创造一个健康的乘车环境。 车辆地板清洁 座椅清洁流程 1)先用吸尘器吸除座椅...
物流实验学校学生校车租赁服务项目投标方案.docx
下载提示

1.本文档仅提供部分内容试读;

2.支付并下载文件,享受无限制查看;

3.本网站所提供的标准文本仅供个人学习、研究之用,未经授权,严禁复制、发行、汇编、翻译或网络传播等,侵权必究;

4.左侧添加客服微信获取帮助;

5.本文为word版本,可以直接复制编辑使用。


这个人很懒,什么都没留下
未认证用户 查看用户
该文档于 上传
×
精品标书制作
百人专家团队
擅长领域:
工程标 服务标 采购标
16852
已服务主
2892
中标量
1765
平台标师
扫码添加客服
客服二维码
咨询热线:192 3288 5147
公众号
微信客服
客服