文库 服务类投标方案 租赁服务

甘肃省人民医院通信链路租赁服务项目投标方案.docx

DOCX   616页   下载508   2026-01-23   浏览30   收藏33   点赞62   评分-   506737字   158.00
温馨提示:当前文档最多只能预览 15 页,若文档总页数超出了 15 页,请下载原文档以浏览全部内容。
甘肃省人民医院通信链路租赁服务项目投标方案.docx 第1页
甘肃省人民医院通信链路租赁服务项目投标方案.docx 第2页
甘肃省人民医院通信链路租赁服务项目投标方案.docx 第3页
甘肃省人民医院通信链路租赁服务项目投标方案.docx 第4页
甘肃省人民医院通信链路租赁服务项目投标方案.docx 第5页
甘肃省人民医院通信链路租赁服务项目投标方案.docx 第6页
甘肃省人民医院通信链路租赁服务项目投标方案.docx 第7页
甘肃省人民医院通信链路租赁服务项目投标方案.docx 第8页
甘肃省人民医院通信链路租赁服务项目投标方案.docx 第9页
甘肃省人民医院通信链路租赁服务项目投标方案.docx 第10页
甘肃省人民医院通信链路租赁服务项目投标方案.docx 第11页
甘肃省人民医院通信链路租赁服务项目投标方案.docx 第12页
甘肃省人民医院通信链路租赁服务项目投标方案.docx 第13页
甘肃省人民医院通信链路租赁服务项目投标方案.docx 第14页
甘肃省人民医院通信链路租赁服务项目投标方案.docx 第15页
剩余601页未读, 下载浏览全部
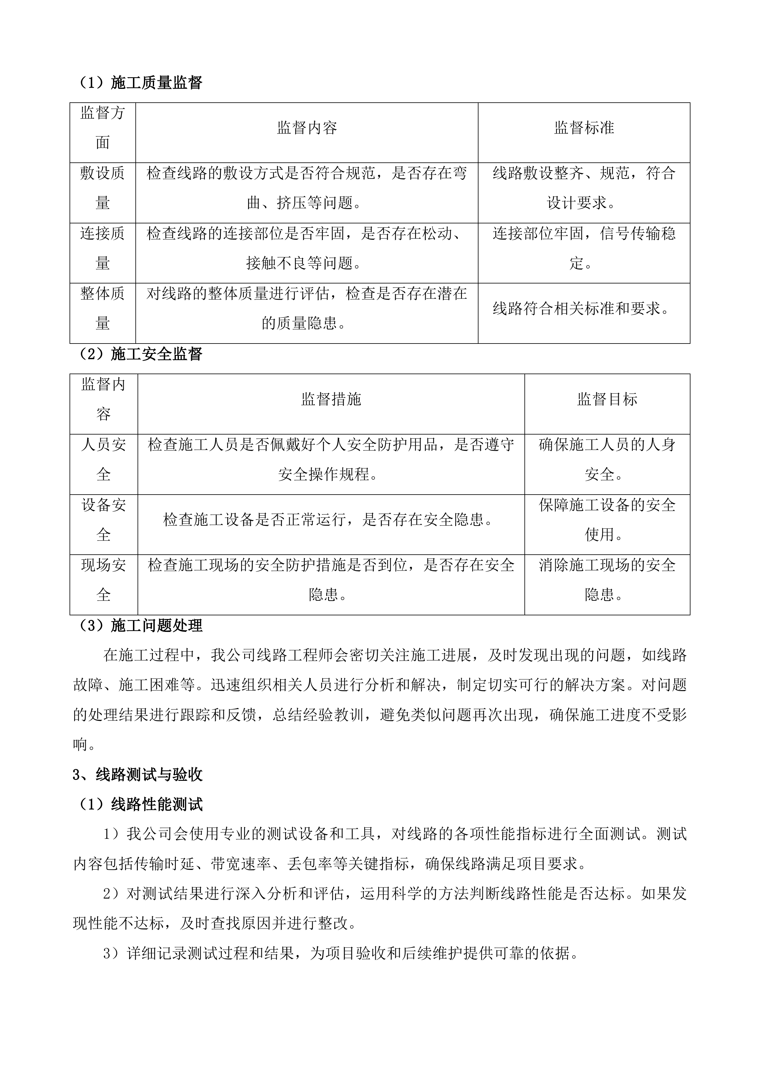
甘肃省人民医院通信链路租赁服务项目投标方案 第一章 项目实施方案 3 第一节 人员组织方案 3 一、 项目专项团队组建 3 二、 现场协调人员安排 11 第二节 施工管理方案 30 一、 光纤线路施工规范制定 30 二、 现场勘查与路径规划 42 三、 施工过程监理机制 53 四、 线路测试验收标准 62 第三节 进度安排方案 71 一、 现场勘查及方案报批 71 二、 光纤线路敷设调试 81 三、 端到端性能测试 91 四、 信息系统迁移配合 102 五、 项目交付验收流程 116 第二章 服务保障方案 128 第一节 服务人员配备 128 一、 技术支持现场运维岗位配置 128 二、 岗位职责分工体系 140 第二节 响应时间明确 153 一、 全天候故障申告响应 153 二、 即时现场处置方案 164 第三节 服务措施完整 168 一、 光纤传输介质保障 168 二、 核心网络节点架构 179 三、 端到端时延控制 190 四、 独享带宽资源保障 194 五、 网络可用率承诺 218 六、 IP地址变更支持 234 第三章 项目整体目标 246 第一节 招标人现状分析 246 一、 医院信息系统运行现状 246 二、 通信链路需求诊断 263 第二节 项目需求理解 275 一、 独享带宽技术要求 275 二、 网络性能指标要求 290 三、 业务迁移配合方案 296 四、 故障响应服务承诺 306 第三节 总体架构设计 319 一、 光纤专线拓扑架构 319 二、 网络性能保障设计 334 第四节 技术路线选择 347 一、 光纤通信技术应用 347 二、 核心网络部署策略 357 第四章 培训方案 376 第一节 培训计划 376 一、 技术人员专项培训时间表 376 二、 信息系统业务迁移培训模块 393 三、 网络安全策略实战演练 401 四、 培训考核评估体系 425 第二节 专职培训人员 438 一、 网络运维讲师团队配置 438 二、 培训沟通响应机制 455 第三节 培训内容 465 一、 光纤专线技术原理 465 二、 IP地址变更操作规范 477 三、 安全策略迁移实施 486 四、 故障应急处理培训 496 第五章 售后服务方案和承诺 506 第一节 服务内容 506 一、 7×24小时故障申告响应服务 506 二、 公网IP地址变更支持 517 三、 互联网专线性能保障 527 第二节 服务方式 534 一、 多渠道故障受理 534 二、 技术支持模式 546 三、 主动运维服务 558 第三节 服务团队 568 一、 专职技术保障组 569 二、 应急响应梯队 580 三、 岗位责任体系 587 第四节 故障响应时间 593 一、 即时响应机制 593 二、 现场处置方案 603 项目实施方案 人员组织方案 项目专项团队组建 项目经理岗位职责 整体项目规划 制定详细计划 为保障本项目顺利实施,我公司会依据项目需求与目标,制定涵盖各阶段的详细计划。在规划中,明确各项任务的先后顺序与时间要求,确保项目有条不紊地推进。合理分配人力、物力和财力资源,提高资源利用效率。充分考虑项目可能面临的风险和问题,提前制定应对措施,提升计划的可行性和稳定性,以应对各种突发情况,保障项目按计划完成。 把控项目进度 具备成熟的项目进度管理体系,实时监控本项目的进展情况,实际进度与计划进行细致对比。一旦发现偏差,迅速查明影响进度的问题根源,并及时解决。根据项目实际状况,灵活调整计划安排,确保项目按时交付。与各部门和人员保持紧密沟通,协调各方工作,避免因沟通不畅导致进度延误,保障项目顺利推进。 保障项目质量 工作环节 工作内容 工作目标 标准建立 根据项目特点和行业规范,建立项目质量标准,并将其贯穿于项目各个环节。 确保项目各环节工作符合相关标准和要求。 全程监督 安排专业人员对项目质量进行全程监督,及时发现并纠正质量问题。 保证项目质量符合预期。 组织验收 组织专业团队进行项目验收工作,严格按照合同要求和相关标准进行评估。 确保项目交付成果满足采购人需求。 团队协调管理 明确成员职责 我公司将根据本项目需求和团队成员的专业技能,为每个成员明确具体的职责和任务。制定详细的岗位说明书,使成员清晰了解自己的工作内容和目标。定期对成员的工作进行评估和反馈,针对成员的优势和不足提供针对性的指导,助力成员提升工作能力,为项目的成功实施提供有力保障。 促进团队协作 提高团队协作能力,我公司会组织形式多样的团队建设活动,加强成员之间的沟通和交流。建立有效的沟通机制,确保信息在团队内部及时传递和共享。鼓励成员相互支持和帮助,营造良好的团队氛围,共同克服项目中遇到的难题,提升团队整体战斗力。 处理团队矛盾 注重团队内部的和谐稳定,及时察觉团队内部的矛盾和问题。认真倾听成员的意见和诉求,以公正、客观的态度处理矛盾,避免矛盾激化。通过积极的沟通和协调,增进团队成员之间的理解和信任,维护团队的良好氛围,保障项目顺利进行。 沟通与协调 与采购人沟通 1)我公司深知与采购人保持良好沟通的重要性,会定期向采购人汇报项目进展情况,详细介绍项目已完成的工作、取得的成果以及遇到的问题。听取采购人的意见和建议,并将其纳入项目的后续规划中。 2)对采购人提出的需求,第一时间做出响应,迅速组织专业人员进行分析和解决。确保问题得到妥善处理,让采购人满意。 3)注重与采购人建立长期稳定的合作关系,积极了解采购人的期望和需求,努力提供优质的服务,赢得采购人的支持和认可。 与供应商协调 满足本项目需求,我公司会经过严格筛选,选择合适的供应商,并与其签订详细的合同。在合作过程中,与供应商密切沟通,协调供货时间和质量,确保项目所需物资按时供应。建立有效的纠纷处理机制,及时解决与供应商之间的问题,维护项目团队的利益,保障项目顺利进行。 沟通问题解决 重视沟通的准确性和效率,及时处理沟通中出现的问题和误解。建立多渠道的沟通方式,确保信息准确传递。通过有效的沟通协调,解决项目实施过程中的各种问题,保障项目顺利推进,为项目的成功实施奠定坚实基础。 技术负责人分工 技术方案制定 需求分析与方案设计 技术团队会深入了解采购人的需求,结合本项目实际情况,进行全面的技术需求分析。通过与采购人的充分沟通和对项目现场的实地考察,准确把握项目的关键需求和技术难点。根据需求分析结果,设计详细的技术方案,涵盖网络架构、设备选型等方面。对技术方案进行反复优化和调整,确保方案满足项目的各项要求,具有高度的可行性和可靠性。 技术选型与评估 技术团队会广泛研究和评估各种技术方案和产品,综合考虑技术的先进性、可靠性、兼容性等因素,选择最适合本项目的技术和设备。对所选技术和设备进行严格的测试和验证,确保其性能符合项目要求。在技术选型过程中,充分考虑项目的长期发展需求,保证技术方案具有良好的扩展性和可持续性。 方案审核与完善 组织技术团队对技术方案进行全面审核,邀请行业专家和相关人员参与,提出专业的修改意见和建议。根据审核意见,对技术方案进行深入完善和优化,确保方案符合国家相关标准和规范。经过多次审核和修改,使技术方案更加科学、合理、可行,为项目的顺利实施提供有力的技术支持。 技术指导与支持 技术问题解决 项目实施过程中,我公司技术团队会密切关注技术问题的出现,一旦遇到问题,立即组织专业人员进行分析和解决。对技术问题进行深入研究和总结,形成有效的解决方案,避免类似问题再次出现。与其他部门和人员紧密协作,共同攻克技术难题,确保项目顺利推进。 技术培训与提升 根据本项目需求和团队成员的技术水平,制定针对性的技术培训计划。邀请行业专家进行授课,组织团队成员参加技术培训活动,提高团队成员的技术能力和业务水平。鼓励团队成员不断学习和创新,通过技术交流和分享会等形式,提升团队的整体技术实力,为项目的实施和后续维护提供有力保障。 技术人员培训实拍图 技术方案执行监督 监督环节 监督内容 监督目标 过程监督 安排专人对技术方案的实施过程进行全程监督,确保各项技术措施得到有效执行。 保证技术方案的顺利实施。 定期检查 定期检查技术方案的执行情况,对关键节点和重要环节进行重点检查。 及时发现并解决问题。 效果评估 对技术方案的执行效果进行全面评估和总结,分析方案的优缺点和实施效果。 为后续项目提供经验参考。 技术质量控制 质量体系建立 1)我公司会根据本项目需求和相关标准,建立完善的技术质量控制体系。明确质量控制的流程和方法,确保质量控制工作的规范化和标准化。 2)制定详细的质量控制指标和验收标准,为质量控制提供明确的依据。通过严格的质量控制,确保项目的技术成果符合高质量要求。 3)加强对质量控制体系的监督和管理,不断优化和完善体系内容,提高质量控制的效率和效果。 技术文档审核 安排专业人员对技术文档进行严格审核,确保文档内容准确、完整、清晰。检查技术文档的格式和规范,使其符合行业标准和项目要求。对审核通过的技术文档进行妥善存档和管理,方便后续查阅和使用,为项目的维护和升级提供有力支持。 技术成果评审 组织专业的技术评审活动,邀请相关领域的专家和人员对项目的技术成果进行全面评估。根据评审意见,对技术成果进行修改和完善,确保其符合项目需求和技术标准。通过严格的评审,提高技术成果的质量和可靠性,为项目的成功交付提供保障。 线路工程师配置 线路施工规划 现场勘查与路径确定 我公司线路工程师会对项目施工现场进行详细勘查,全面了解现场环境和地形条件。结合医院的特殊需求,确定光纤线路的敷设路径,避开医院医疗设备密集区域及干扰源。在路径选择过程中,充分考虑线路的安全性、可靠性和可维护性,不断优化线路路径,确保线路施工的顺利进行和后期的稳定运行。 施工方案制定 根据线路敷设路径和项目要求,制定详细的施工方案。明确施工工艺和施工流程,严格按照行业标准和规范进行施工,确保施工质量和安全。对施工过程中可能遇到的问题进行深入分析和预测,制定相应的应对措施,提高施工方案的可操作性和抗风险能力。 施工进度安排 1)依据项目总体进度要求,我公司会制定科学合理的线路施工进度计划。对施工任务进行详细分解,确定每个阶段的开始时间和完成时间。 2)合理安排施工人员和施工设备,根据施工进度计划进行资源调配,确保施工进度顺利进行。 3)建立有效的进度监控机制,定期对施工进度进行检查和评估。一旦发现影响进度的问题,及时采取措施进行调整,确保项目按时完成。 线路施工监督 施工质量监督 监督方面 监督内容 监督标准 敷设质量 检查线路的敷设方式是否符合规范,是否存在弯曲、挤压等问题。 线路敷设整齐、规范,符合设计要求。 连接质量 检查线路的连接部位是否牢固,是否存在松动、接触不良等问题。 连接部位牢固,信号传输稳定。 整体质量 对线路的整体质量进行评估,检查是否存在潜在的质量隐患。 线路符合相关标准和要求。 施工安全监督 监督内容 监督措施 监督目标 人员安全 检查施工人员是否佩戴好个人安全防护用品,是否遵守安全操作规程。 确保施工人员的人身安全。 设备安全 检查施工设备是否正常运行,是否存在安全隐患。 保障施工设备的安全使用。 现场安全 检查施工现场的安全防护措施是否到位,是否存在安全隐患。 消除施工现场的安全隐患。 施工问题处理 在施工过程中,我公司线路工程师会密切关注施工进展,及时发现出现的问题,如线路故障、施工困难等。迅速组织相关人员进行分析和解决,制定切实可行的解决方案。对问题的处理结果进行跟踪和反馈,总结经验教训,避免类似问题再次出现,确保施工进度不受影响。 线路测试与验收 线路性能测试 1)我公司会使用专业的测试设备和工具,对线路的各项性能指标进行全面测试。测试内容包括传输时延、带宽速率、丢包率等关键指标,确保线路满足项目要求。 2)对测试结果进行深入分析和评估,运用科学的方法判断线路性能是否达标。如果发现性能不达标,及时查找原因并进行整改。 3)详细记录测试过程和结果,为项目验收和后续维护提供可靠的依据。 光纤测试仪使用实景图 测试数据整理 1)认真整理测试过程中产生的数据,确保数据的准确性和完整性。对数据进行分类和统计,绘制图表和报表,直观呈现测试结果。 2)对测试数据进行深入分析,挖掘数据背后的信息,为项目的优化和改进提供参考。 3)将整理好的测试数据和分析报告提交给相关部门和人员,为项目验收提供有力的依据。 线路验收工作 1)我公司线路工程师会积极参与线路的验收工作,严格按照相关标准和要求进行检查。仔细检查线路的施工质量、性能指标等是否符合要求。 2)对验收过程中发现的问题及时提出整改意见,并督促施工单位进行整改。确保问题得到彻底解决,线路通过验收。 3)整理验收资料和报告,归档保存,为项目的后续管理和维护提供支持。 网络优化专员职责 网络性能评估 网络监测与数据收集 网络优化专员会使用专业的网络监测工具,对网络的带宽利用率、延迟、丢包率等性能指标进行实时监测。建立完善的数据收集机制,对网络运行数据进行全面收集,建立网络性能数据库。对监测数据进行深入分析和整理,运用数据分析方法了解网络的运行状况,为后续的网络优化提供准确的数据支持。 网络性能分析 对收集到的网络运行数据进行深入分析,运用专业的分析方法找出网络性能瓶颈和存在的问题。分析网络流量分布和业务需求,结合医院的实际使用情况,评估网络的承载能力。根据分析结果,提出针对性的网络优化建议,为制定优化方案提供依据。 优化方案制定 根据网络性能评估结果和分析建议,制定详细的网络优化方案。明确优化目标和措施,包括网络拓扑调整、设备配置优化等方面。对优化方案进行全面的可行性分析和成本评估,确保方案的合理性和有效性。在制定方案过程中,充分考虑医院的业务需求和网络现状,确保方案具有可操作性和针对性。 网络优化实施 设备配置与调整 1)根据网络优化方案,对网络设备进行全面的配置调整和升级。优化设备的参数设置,提高设备的性能和稳定性,使其更好地满足项目需求。 2)对设备配置进行详细的备份和管理,确保配置的安全性和可恢复性。在设备升级和配置调整过程中,严格按照操作规范进行,避免出现设备故障。 3)对设备配置调整后的效果进行实时监测,及时发现并解决出现的问题,确保网络正常运行。 网络拓扑优化 深入分析网络拓扑结构,运用专业的方法找出不合理的地方并进行优化。调整网络设备的连接方式和布局,提高网络的可靠性和可用性。建立网络拓扑的可视化管理系统,方便对网络进行实时监控和维护,及时发现和解决网络拓扑问题。 优化效果监测 优化实施过程中,对网络性能进行实时监测,收集关键性能指标数据。对比优化前后的网络性能指标,运用科学的评估方法评估优化效果。根据监测结果,及时调整优化方案,确保达到优化目标。持续关注网络性能变化,不断改进优化方案,提高网络的运行质量。 网络故障处理 故障应急处理 1)当网络出现故障时,立即启动应急预案,迅速采取有效的措施进行处理。组织专业的技术人员赶赴现场,快速定位故障点。 2)深入分析故障原因,制定科学的解决方案。在最短的时间内恢复网络的正常运行,减少故障对医院业务的影响。 3)对故障处理过程进行详细记录,为后续的故障分析和总结提供依据。 故障分析与总结 对网络故障进行深入分析,运用专业的技术手段找出故障的根本原因。总结故障处理经验,制定针对性的预防措施,避免类似故障再次发生。将故障分析和总结结果反馈给相关部门和人员,提高网络的可靠性和稳定性,为医院的正常运行提供保障。 故障预防措施 根据故障分析和总结结果,制定全面的网络故障预防措施。加强网络设备的维护和管理,定期进行巡检和保养,及时发现和排除设备隐患。对网络进行全方位的安全防护,安装防火墙、入侵检测系统等安全设备,防止网络攻击和病毒入侵。 现场协调人员安排 责任区域划分 指定区域统筹 区域施工协调 深刻认识到在指定区域内施工协调的复杂性和重要性,自进入该区域施工伊始,便高度重视施工资源的合理调配。将施工人员根据技能特长和岗位需求进行精准分配,确保每个作业环节都有专业、高效的人员把控。对设备和材料进行统一管理和调度,依据施工进度和实际需求,提前规划好设备的进场和退场时间,材料的供应和储备数量,避免资源的闲置和浪费。 在施工过程中,密切关注施工进度的动态变化,根据现场实际情况及时调整施工安排。例如,当遇到天气变化、设计变更等突发因素影响施工进度时,迅速组织相关人员进行研讨,重新规划施工流程和时间节点,确保施工的连续性和高效性。还建立了完善的应急预案,针对可能出现的突发情况制定了详细的应对措施,确保在突发状况下能够迅速响应,损失降到最低。 保障施工的顺利进行,安排了经验丰富的协调人员专门处理区域内施工过程中出现的各类问题。这些协调人员具备良好的沟通能力和问题解决能力,能够及时与施工人员、供应商等各方进行沟通协调,快速解决问题,确保施工不受影响。与其他区域的协调人员保持密切联系,建立了定期的沟通机制,及时分享施工进展和问题,共同推进整个项目的施工进度。 资源调配管理 资源类型 调配要点 管理措施 统计分析方法 人力资源 根据施工任务和岗位需求,合理安排人员数量和技能搭配。定期评估人员工作负荷,避免过度劳累或人员闲置。 建立人员档案,记录员工技能、工作经验、培训情况等信息。根据施工进度和实际需求,灵活调配人员到不同岗位。对人员进行定期培训和考核,提高员工的业务水平和工作效率。 统计人员出勤情况、工作时长、完成任务量等数据。分析人员技能结构和工作效率,为人员调配和培训提供依据。 施工设备 根据施工工艺和施工进度,合理选择和配备设备。定期对设备进行维护和保养,确保设备的正常运行。 建立设备台账,记录设备的购置时间、使用情况、维护保养记录等信息。制定设备操作规程和维护保养计划,确保设备的正确使用和维护。定期对设备进行检查和调试,及时发现和解决设备故障。 统计设备的使用时间、故障率、维修成本等数据。分析设备的性能和使用效率,为设备的更新和调配提供依据。 施工材料 根据施工图纸和施工进度,准确计算材料用量。提前与供应商签订供应合同,确保材料的及时供应。 建立材料库存管理系统,记录材料的入库时间、出库时间、库存数量等信息。对材料进行分类存放和标识,便于管理和取用。定期对材料进行盘点,确保材料的账实相符。 统计材料的消耗情况、浪费情况、成本等数据。分析材料的使用效率和成本控制情况,为材料的采购和调配提供依据。 现场秩序维护 我公司自开始施工起,便将维护现场秩序作为保障施工安全和质量的关键环节。在施工现场设置了明显的安全警示标志和施工纪律宣传标语,以直观的方式提醒施工人员遵守安全规定和施工纪律。同时,安排了专人负责现场秩序的巡查,对违规行为及时进行制止和纠正。对于屡教不改的违规人员,采取严肃的处罚措施,以起到警示作用。 营造良好的施工环境,注重施工现场的环境卫生管理。制定了详细的环境卫生管理制度,明确了各施工区域的卫生责任人。要求施工人员在施工过程中及时清理施工现场的废弃物和垃圾,保持施工区域的整洁。定期组织环境卫生检查,对表现优秀的区域和个人进行表彰和奖励,对不达标的区域和个人进行督促整改。 施工过程中,难免会出现一些纠纷和矛盾。我公司建立了完善的纠纷调解机制,当出现纠纷和矛盾时,及时安排专人进行协调解决。协调人员秉持公正、公平的原则,了解双方的诉求和意见,通过耐心的沟通和协商,化解矛盾,避免纠纷升级。加强对施工人员的思想教育,引导他们树立团结协作、互相理解的意识,共同营造和谐稳定的施工氛围。 信息沟通传递 深知及时、准确的信息沟通传递对于项目顺利推进的重要性。在项目实施过程中,建立了多渠道的信息收集体系,安排专人负责收集责任区域内的施工信息,包括施工进度、质量问题、安全隐患等。通过定期巡查、现场汇报、数据统计等方式,全面了解施工情况,并及时向上级领导汇报。为了确保信息的准确性和可靠性,对收集到的信息进行严格的审核和筛选,去除虚假和不准确的信息。 信息传递方面,明确了信息传递的流程和方式。对于上级领导的指示和要求,通过正式的文件、会议等形式及时传达给责任区域内的施工人员,确保信息的畅通无阻。要求施工人员在收到信息后及时进行反馈,确认是否理解和执行。为了提高信息传递的效率,还利用信息化手段,建立了项目管理信息系统,实现了信息的实时共享和快速传递。 注重与其他部门或团队的信息共享和协作。定期组织跨部门的信息沟通会议,在会议中分享施工进展情况、存在的问题和解决方案,共同探讨项目中遇到的难题。通过信息共享和协作,能够及时发现和解决项目中的问题,提高项目的整体推进效率。还建立了问题反馈机制,当遇到问题时,能够及时向相关部门或团队反馈,共同寻求解决方案。 更好地总结施工情况和部署下一步工作,我公司定期组织责任区域内的信息沟通会议。在会议中,施工人员汇报各自的工作进展和遇到的问题,共同分析问题产生的原因,并制定相应的解决方案。对下一步的工作进行详细的部署,明确工作任务、时间节点和责任人。通过定期的信息沟通会议,能够及时调整施工策略,确保项目按照计划顺利进行。 边界区域界定 标识设置规范 我公司严格按照相关标准和要求,在责任区域边界进行标识牌的设置工作。在标识牌的设计上,充分考虑其清晰性和醒目性,采用了大尺寸、高对比度的字体和颜色,确保标识牌在不同环境下都能被清晰识别。标识牌的内容详细包括责任区域名称、边界范围、安全警示等关键信息,为施工人员和周边人员提供明确的指引。 保证标识牌的完整性和清晰度,建立了定期检查制度。安排专人每周对标识牌进行一次全面检查,查看标识牌是否有损坏、变形、褪色等情况。一旦发现问题,及时安排更换或修复。对检查情况进行详细记录,以便跟踪和管理。 在标识牌的设置过程中,充分考虑施工安全和正常通行的需求。避免将标识牌设置在可能影响施工设备操作、人员通行的位置,确保标识牌的设置不会对施工安全和正常通行造成阻碍。还根据施工进度和现场情况的变化,及时调整标识牌的位置和数量,保证标识牌始终能够准确反映责任区域的边界。 通过严格规范的标识设置工作,为施工区域的管理和安全提供了有力保障。清晰的标识牌不仅有助于施工人员明确责任区域,避免越界施工等问题的发生,还能为周边人员提供安全警示,减少安全事故的发生风险。 边界协调机制 高度重视与相邻区域协调人员的沟通与协作,建立了定期沟通机制。每周组织一次边界区域施工情况交流会,在会议中,各方详细汇报各自区域的施工进展、存在的问题和下一步计划。通过这种方式,及时了解相邻区域的施工动态,避免因信息不畅而导致的施工冲突和矛盾。 确保边界区域纠纷能够得到及时、公正的解决,制定了详细的纠纷处理流程和方法。当出现纠纷时,首先由双方协调人员进行友好协商,了解纠纷的具体情况和双方的诉求,寻求解决方案。如果协商无果,邀请相关部门或专业机构进行调解,确保纠纷能够得到妥善处理。对纠纷处理情况进行记录和总结,以便为今后类似问题的处理提供参考。 对于跨边界的施工活动,提前与相邻区域协调人员进行共同规划和协调。在施工前,召开专题会议,明确施工的时间、范围、方式等关键信息,制定详细的施工方案和安全措施。在施工过程中,双方加强沟通和协作,共同监督施工进度和质量,确保施工活动顺利进行。 建立了边界区域紧急情况应急协调机制。当边界区域发生紧急情况,如火灾、坍塌等,能够迅速启动应急响应程序,双方协调人员立即沟通,共同组织救援和抢险工作。在紧急情况下,相互支持、协同作战,最大限度地减少损失和影响。 安全防护措施 我公司在责任区域边界设置了必要的安全防护设施,为施工安全提供了坚实保障。首先,沿着边界安装了坚固的围栏,围栏的高度和强度符合相关安全标准,能够有效阻止无关人员和物体进入施工区域。在围栏上设置了明显的警示标志,提醒周边人员注意安全。 及时发现和消除安全隐患,建立了定期安全检查制度。每周对边界区域的安全防护设施进行一次全面检查,查看围栏是否有损坏、警示标志是否清晰等。对检查中发现的问题,及时安排维修和更换。还加强对边界区域的日常巡查,及时发现和处理可能存在的安全隐患。 提高施工人员的安全意识,加强了对边界区域施工人员的安全教育。定期组织安全培训会议,向施工人员传达安全知识和操作规程...
甘肃省人民医院通信链路租赁服务项目投标方案.docx
下载提示

1.本文档仅提供部分内容试读;

2.支付并下载文件,享受无限制查看;

3.本网站所提供的标准文本仅供个人学习、研究之用,未经授权,严禁复制、发行、汇编、翻译或网络传播等,侵权必究;

4.左侧添加客服微信获取帮助;

5.本文为word版本,可以直接复制编辑使用。


这个人很懒,什么都没留下
未认证用户 查看用户
该文档于 上传
×
精品标书制作
百人专家团队
擅长领域:
工程标 服务标 采购标
16852
已服务主
2892
中标量
1765
平台标师
扫码添加客服
客服二维码
咨询热线:192 3288 5147
公众号
微信客服
客服