文库 服务类投标方案 产品运维

城市报警视频监控系统运行维护项目投标方案.docx

DOCX   753页   下载638   2025-09-06   浏览64   收藏15   点赞489   评分-   428380字   158.00

AI慧写标书

十分钟千页标书高效生成

温馨提示:当前文档最多只能预览 15 页,若文档总页数超出了 15 页,请下载原文档以浏览全部内容。
城市报警视频监控系统运行维护项目投标方案.docx 第1页
城市报警视频监控系统运行维护项目投标方案.docx 第2页
城市报警视频监控系统运行维护项目投标方案.docx 第3页
城市报警视频监控系统运行维护项目投标方案.docx 第4页
城市报警视频监控系统运行维护项目投标方案.docx 第5页
城市报警视频监控系统运行维护项目投标方案.docx 第6页
城市报警视频监控系统运行维护项目投标方案.docx 第7页
城市报警视频监控系统运行维护项目投标方案.docx 第8页
城市报警视频监控系统运行维护项目投标方案.docx 第9页
城市报警视频监控系统运行维护项目投标方案.docx 第10页
城市报警视频监控系统运行维护项目投标方案.docx 第11页
城市报警视频监控系统运行维护项目投标方案.docx 第12页
城市报警视频监控系统运行维护项目投标方案.docx 第13页
城市报警视频监控系统运行维护项目投标方案.docx 第14页
城市报警视频监控系统运行维护项目投标方案.docx 第15页
剩余738页未读, 下载浏览全部

开通会员, 优惠多多

6重权益等你来

首次半价下载
折扣特惠
上传高收益
特权文档
AI慧写优惠
专属客服
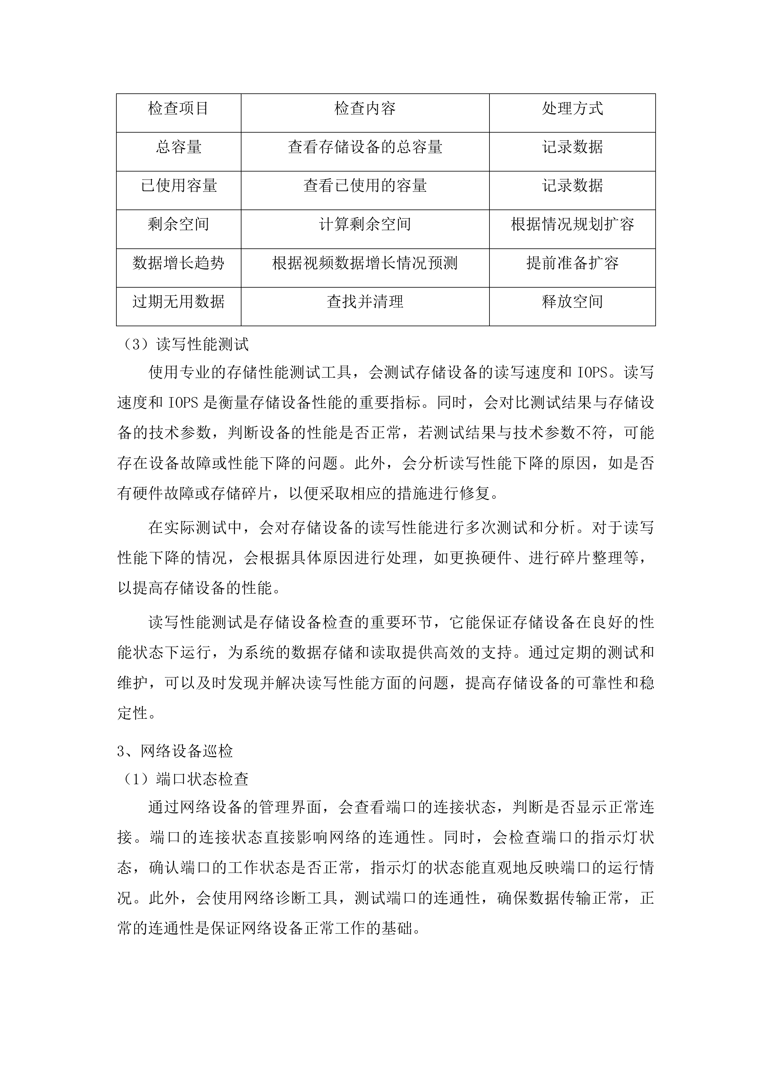
城市报警视频监控系统运行维护项目投标方案 第一章 应急预案 4 第一节 预防措施 4 一、 设备巡检维护机制 4 二、 备品备件储备管理 25 三、 平台软件优化策略 34 四、 服务团队能力建设 50 第二节 故障报告与处理 58 一、 故障响应机制构建 58 二、 故障工单管理体系 73 三、 故障等级处理规范 80 四、 故障处理归档制度 91 第三节 紧急情况处理预案 104 一、 重大安保任务保障 104 二、 重大治安事件应对 116 三、 应急沟通协调机制 127 四、 应急处理报告制度 146 第四节 突发事件处理预案 162 一、 市政施工损坏处理 162 二、 设备被盗应对措施 180 三、 人为破坏修复方案 198 四、 突发事件记录归档 215 第二章 质量保障措施及方案 226 第一节 质量保障措施 226 一、 前端设备质量控制 226 二、 管线工程维护保障 241 三、 平台系统质量管控 262 第二节 质量方针 275 一、 系统稳定运行保障 275 二、 服务质量持续改进 288 三、 技术标准严格执行 303 第三节 质量目标 326 一、 前端设备运行指标 326 二、 故障处理时效目标 344 三、 平台系统运行目标 362 第四节 质量标准及技术响应 382 一、 设备维护技术标准 382 二、 系统运行技术指标 397 三、 服务响应技术机制 410 第五节 质量保证依据 422 一、 国家行业标准依据 422 二、 采购单位要求依据 438 三、 内部质量管理依据 450 第六节 质量保证原则 471 一、 预防为主保障原则 471 二、 全程控制管理原则 480 三、 持续改进提升原则 493 第三章 技术人员配置 501 第一节 人员数量配置 501 一、 运维团队规模规划 501 二、 多岗位人员覆盖方案 514 第二节 人员结构分工 527 一、 专业岗位设置方案 527 二、 岗位协同工作流程 538 第三节 人员资质要求 545 一、 专业资格认证标准 545 二、 项目经验考核指标 565 第四节 现场驻场安排 573 一、 驻场人员配置方案 573 二、 驻场工作管理制度 588 第五节 人员调度机制 602 一、 三级管理体系构建 602 二、 应急人员调配方案 611 第四章 售后服务方案 623 第一节 提供咨询技术指导 623 一、 7×24小时技术咨询机制 623 二、 服务人员资质保障 635 第二节 提供日常巡检 643 一、 前端设备现场巡检 643 二、 平台系统每日巡视 663 三、 巡检台账管理规范 678 第三节 提供定期回访 693 一、 季度满意度回访计划 693 二、 服务质量改进机制 705 第四节 提供响应时间 713 一、 分级故障响应机制 713 二、 应急处理流程规范 722 第五节 提供产品保修 733 一、 设备保修服务标准 733 二、 备品备件库建设 749 应急预案 预防措施 设备巡检维护机制 前端摄像机定期检测 外观与安装检查 外壳完整性检查 在进行前端摄像机的外壳完整性检查时,会仔细查看摄像机外壳各个部位,像前后盖、侧面等,确保无明显裂缝或破损。外壳若有裂缝或破损,会使雨水、灰尘等进入摄像机内部,影响其正常运行。同时,还会检查外壳的密封性能,良好的密封能防止外界因素对摄像机内部造成损害。此外,会查看外壳上的标识是否清晰,有无脱落或模糊不清的情况,清晰的标识便于后续的管理和维护。 前端摄像机外观检查 检查项目 检查内容 检查标准 前后盖 查看是否有裂缝、破损 无裂缝、无破损 侧面 查看是否有裂缝、破损 无裂缝、无破损 密封性能 检查是否能防止雨水、灰尘进入 良好的密封效果 标识 查看是否清晰、有无脱落或模糊 清晰、无脱落、无模糊 安装稳定性检查 对前端摄像机的安装稳定性进行检查时,会通过晃动摄像机,来检查其与支架的连接是否紧密,有无松动迹象。若连接不紧密,摄像机可能会晃动,影响图像的稳定性和准确性。同时,会检查支架的固定螺丝是否拧紧,如有松动会及时加固,以确保摄像机的安装牢固。此外,还会查看摄像机的安装角度是否符合要求,有无偏移或改变,合适的安装角度能保证摄像机的监控效果。 在实际操作中,会使用专业的工具对支架的固定螺丝进行检查和加固。对于安装角度的检查,会参考摄像机的安装图纸和设计要求,确保其符合规定。如果发现安装角度有偏移或改变,会及时进行调整,以保证摄像机的正常运行。 安装稳定性检查是前端摄像机定期检测的重要环节,它能保证摄像机在各种环境下都能稳定运行,为系统的正常工作提供保障。通过定期的检查和维护,可以及时发现并解决安装过程中出现的问题,延长摄像机的使用寿命。 前端摄像机安装稳定性检查 防护罩清洁度检查 在进行前端摄像机的防护罩清洁度检查时,会用干净的软布擦拭防护罩表面,去除灰尘和污垢。灰尘和污垢会影响防护罩的透光性,导致图像模糊不清。同时,会检查防护罩的透光性,确保图像清晰无遮挡,良好的透光性是保证摄像机正常监控的关键。此外,还会查看防护罩的密封胶条是否完好,有无老化或损坏,密封胶条的损坏会使外界因素进入防护罩内部,影响摄像机的正常运行。 对于防护罩表面的灰尘和污垢,会使用合适的清洁工具进行清理,避免刮伤防护罩表面。在检查透光性时,会通过观察图像的清晰度来判断。如果发现密封胶条有老化或损坏的情况,会及时进行更换,以保证防护罩的密封性能。 防护罩清洁度检查是前端摄像机定期检测的重要组成部分,它能保证摄像机在良好的环境下运行,提高图像的质量和监控效果。通过定期的检查和维护,可以及时发现并解决防护罩存在的问题,延长其使用寿命。 前端摄像机防护罩清洁 图像质量检测 清晰度检测 在进行前端摄像机的清晰度检测时,会在不同光照条件下,观察图像中的细节是否清晰可辨。不同的光照条件会对图像的清晰度产生影响,例如在强光或弱光环境下,图像可能会出现模糊或过暗的情况。同时,会检查图像的边缘是否锐利,有无模糊或虚化现象,锐利的边缘能使图像更加清晰。此外,还会通过放大图像,查看局部细节是否清晰,有无马赛克现象,局部细节的清晰程度能反映摄像机的成像质量。 在实际检测中,会使用专业的图像分析工具对图像的清晰度进行评估。对于不同光照条件下的检测,会模拟各种实际场景,以确保摄像机在各种环境下都能提供清晰的图像。如果发现图像存在模糊、虚化或马赛克等问题,会及时对摄像机进行调试或维修,以提高图像的清晰度。 清晰度检测是前端摄像机图像质量检测的重要环节,它能保证摄像机拍摄的图像清晰准确,为监控系统提供可靠的图像数据。通过定期的检测和维护,可以及时发现并解决图像清晰度方面的问题,提高监控系统的性能。 色彩还原度检测 对前端摄像机的色彩还原度进行检测时,会观察图像中常见颜色的表现,如红色、绿色、蓝色等,确保颜色准确。准确的色彩还原能使图像更加真实地反映实际场景。同时,会对比实际场景的颜色,检查图像的色彩是否自然、逼真,自然逼真的色彩能提高图像的可读性和可信度。此外,还会查看图像中肤色的表现,是否符合正常肤色范围,肤色的准确还原对于一些特定的监控场景尤为重要。 在检测过程中,会使用标准的色彩样本进行对比,以确保图像的色彩还原度符合要求。对于色彩不准确或不自然的情况,会对摄像机的色彩参数进行调整,如色调、饱和度等,以提高色彩还原度。 色彩还原度检测是前端摄像机图像质量检测的重要内容,它能保证摄像机拍摄的图像色彩准确、自然,为监控系统提供高质量的图像数据。通过定期的检测和维护,可以及时发现并解决色彩还原方面的问题,提高监控系统的图像质量。 亮度与对比度检测 在进行前端摄像机的亮度与对比度检测时,会在不同场景下,检查图像的整体亮度是否合适,不过亮也不过暗。合适的亮度能使图像清晰可见,避免因过亮或过暗而影响图像的观察。同时,会查看图像中亮部和暗部的细节是否清晰可见,有无丢失,清晰的亮部和暗部细节能提供更多的信息。此外,还会调整摄像机的亮度和对比度参数,观察图像的变化是否符合预期,通过合理的参数调整能优化图像的显示效果。 在实际检测中,会模拟各种不同的场景,如白天、夜晚、室内、室外等,以确保摄像机在不同环境下都能提供合适的亮度和对比度。对于亮度和对比度不合适的情况,会根据实际情况进行调整,以提高图像的质量。 亮度与对比度检测是前端摄像机图像质量检测的重要组成部分,它能保证摄像机拍摄的图像亮度和对比度合适,为监控系统提供清晰、准确的图像数据。通过定期的检测和维护,可以及时发现并解决亮度和对比度方面的问题,提高监控系统的性能。 功能性能测试 变焦功能测试 对前端摄像机的变焦功能进行测试时,会操作摄像机的变焦按钮,观察镜头的变焦过程是否顺畅,无卡顿现象。顺畅的变焦过程能保证在需要调整监控范围时,摄像机能够快速准确地进行变焦。同时,会在不同变焦倍数下,检查图像的清晰度和稳定性,确保无模糊或抖动,清晰稳定的图像是监控的基本要求。此外,还会测试变焦的最大和最小倍数,确保符合摄像机的技术参数,以保证摄像机的变焦功能在规定的范围内正常工作。 在测试过程中,会使用专业的设备对变焦功能进行精确的检测。对于变焦过程中出现的卡顿、模糊或抖动等问题,会对摄像机的变焦系统进行检查和调试,以确保其正常运行。 变焦功能测试是前端摄像机功能性能测试的重要环节,它能保证摄像机的变焦功能正常、可靠,为监控系统提供灵活的监控范围调整能力。通过定期的测试和维护,可以及时发现并解决变焦功能方面的问题,提高监控系统的实用性。 前端摄像机变焦功能测试 云台控制功能测试 在进行前端摄像机的云台控制功能测试时,会通过云台控制软件或控制器,操作云台的上下、左右转动,检查转动是否灵活。灵活的转动能使摄像机覆盖更广泛的监控区域。同时,会测试云台的定位精度,确保云台能够准确停在指定位置,准确的定位能保证监控目标的准确捕捉。此外,还会检查云台的转动速度是否符合要求,有无过快或过慢的情况,合适的转动速度能满足不同的监控需求。 在实际测试中,会对云台的各项功能进行详细的检查和验证。对于云台转动不灵活、定位不准确或转动速度不合适的情况,会对云台的控制系统进行检查和调整,以确保其正常运行。 云台控制功能测试是前端摄像机功能性能测试的重要内容,它能保证摄像机的云台控制功能正常、高效,为监控系统提供全方位的监控能力。通过定期的测试和维护,可以及时发现并解决云台控制功能方面的问题,提高监控系统的性能。 红外夜视功能测试 对前端摄像机的红外夜视功能进行测试时,会在夜间或低光照环境下,开启摄像机的红外夜视功能,观察图像的清晰度和亮度。清晰明亮的图像是红外夜视功能的关键指标。同时,会检查红外灯的开启和关闭是否正常,有无闪烁或不亮的情况,正常的红外灯开启和关闭能保证在不同光照条件下都能提供良好的监控效果。此外,还会测试红外夜视的有效距离,确保符合摄像机的技术参数,以保证在一定范围内都能清晰地监控目标。 在测试过程中,会模拟不同的夜间环境进行测试。对于红外夜视功能出现的图像不清晰、红外灯闪烁或不亮、有效距离不符合要求等问题,会对摄像机的红外夜视系统进行检查和调试,以确保其正常运行。 红外夜视功能测试是前端摄像机功能性能测试的重要组成部分,它能保证摄像机在夜间或低光照环境下也能提供清晰的监控图像,为监控系统提供全天候的监控能力。通过定期的测试和维护,可以及时发现并解决红外夜视功能方面的问题,提高监控系统的实用性。 前端摄像机红外夜视功能测试 机房设备运行状态检查 服务器状态监测 CPU使用率监测 通过服务器管理软件,会实时查看CPU的使用率,以此了解服务器的负载情况。服务器的负载情况直接影响其性能和稳定性。同时,会设置CPU使用率的报警阈值,当超过阈值时及时采取措施,如优化程序或增加服务器资源,以避免服务器因负载过高而出现故障。此外,会分析CPU使用率过高的原因,判断是否有异常程序运行或业务量过大,以便针对性地解决问题。 在实际监测中,会对CPU使用率进行持续的跟踪和分析。对于CPU使用率异常升高的情况,会及时进行排查和处理,确保服务器的正常运行。 CPU使用率监测是机房设备运行状态检查的重要环节,它能保证服务器在合理的负载下稳定运行,为系统的正常工作提供保障。通过定期的监测和维护,可以及时发现并解决CPU使用率方面的问题,提高服务器的性能和可靠性。 内存使用情况监测 检查服务器的内存占用率,确保有足够的内存供系统和应用程序使用。内存不足会导致系统运行缓慢甚至出现死机的情况。同时,会查看内存的交换空间使用情况,避免频繁的内存交换影响系统性能,频繁的内存交换会降低系统的响应速度。此外,会定期清理服务器的缓存和临时文件,释放内存空间,以提高服务器的运行效率。 在实际操作中,会使用专业的工具对内存使用情况进行详细的监测和分析。对于内存占用率过高或交换空间使用频繁的情况,会采取相应的措施,如优化程序、增加内存等,以保证服务器的正常运行。 内存使用情况监测是机房设备运行状态检查的重要内容,它能保证服务器有足够的内存资源,为系统和应用程序的正常运行提供支持。通过定期的监测和维护,可以及时发现并解决内存使用方面的问题,提高服务器的性能和稳定性。 硬盘状态监测 使用硬盘监测工具,会检查硬盘的健康状态,如SMART信息。SMART信息能反映硬盘的潜在问题,及时发现并处理这些问题可以避免硬盘故障导致的数据丢失。同时,会查看硬盘的读写速度,确保符合硬盘的技术参数,正常的读写速度是保证数据传输效率的关键。此外,会检查硬盘的剩余空间,及时清理不必要的文件,避免硬盘满导致系统故障。 在实际监测中,会定期对硬盘进行全面的检查和评估。对于硬盘出现的健康问题、读写速度异常或剩余空间不足等情况,会及时采取相应的措施,如更换硬盘、优化数据存储等,以保证硬盘的正常运行。 硬盘状态监测是机房设备运行状态检查的重要组成部分,它能保证硬盘的健康和正常运行,为系统的数据存储和处理提供可靠的支持。通过定期的监测和维护,可以及时发现并解决硬盘状态方面的问题,提高系统的稳定性和可靠性。 存储设备检查 存储设备检查 连接状态检查 检查存储设备与服务器或网络的连接线缆是否牢固,有无松动或损坏。连接线缆的松动或损坏会导致数据传输中断或不稳定。同时,会查看存储设备的指示灯状态,确认设备是否正常工作,指示灯的状态能直观地反映设备的运行情况。此外,会通过服务器管理软件,检查存储设备的识别情况,确保设备被正确识别,正确的识别是保证存储设备正常使用的前提。 检查项目 检查内容 检查标准 连接线缆 查看是否牢固、有无松动或损坏 牢固、无松动、无损坏 指示灯状态 确认设备是否正常工作 正常显示 识别情况 检查设备是否被正确识别 正确识别 容量使用情况检查 查看存储设备的总容量和已使用容量,计算剩余空间。了解剩余空间能及时规划数据存储和扩容。同时,会根据视频数据的增长情况,预测存储设备的使用趋势,提前做好扩容准备,避免因存储不足而影响系统的正常运行。此外,会清理过期或无用的视频数据,释放存储设备的空间,提高存储设备的利用率。 检查项目 检查内容 处理方式 总容量 查看存储设备的总容量 记录数据 已使用容量 查看已使用的容量 记录数据 剩余空间 计算剩余空间 根据情况规划扩容 数据增长趋势 根据视频数据增长情况预测 提前准备扩容 过期无用数据 查找并清理 释放空间 读写性能测试 使用专业的存储性能测试工具,会测试存储设备的读写速度和IOPS。读写速度和IOPS是衡量存储设备性能的重要指标。同时,会对比测试结果与存储设备的技术参数,判断设备的性能是否正常,若测试结果与技术参数不符,可能存在设备故障或性能下降的问题。此外,会分析读写性能下降的原因,如是否有硬件故障或存储碎片,以便采取相应的措施进行修复。 在实际测试中,会对存储设备的读写性能进行多次测试和分析。对于读写性能下降的情况,会根据具体原因进行处理,如更换硬件、进行碎片整理等,以提高存储设备的性能。 读写性能测试是存储设备检查的重要环节,它能保证存储设备在良好的性能状态下运行,为系统的数据存储和读取提供高效的支持。通过定期的测试和维护,可以及时发现并解决读写性能方面的问题,提高存储设备的可靠性和稳定性。 网络设备巡检 端口状态检查 通过网络设备的管理界面,会查看端口的连接状态,判断是否显示正常连接。端口的连接状态直接影响网络的连通性。同时,会检查端口的指示灯状态,确认端口的工作状态是否正常,指示灯的状态能直观地反映端口的运行情况。此外,会使用网络诊断工具,测试端口的连通性,确保数据传输正常,正常的连通性是保证网络设备正常工作的基础。 在实际巡检中,会对每个端口进行详细的检查和测试。对于端口连接异常或工作状态不正常的情况,会及时进行排查和处理,如检查线缆连接、更换端口等,以保证网络的正常运行。 端口状态检查是网络设备巡检的重要环节,它能保证网络设备的端口正常工作,为网络的稳定运行提供保障。通过定期的巡检和维护,可以及时发现并解决端口状态方面的问题,提高网络的可靠性和稳定性。 网络设备巡检 温度检查 查看网络设备的温度传感器读数,了解设备的温度情况。过高的温度会影响网络设备的性能和寿命。同时,会检查网络设备的散热风扇是否正常运转,确保散热良好,正常的散热风扇能有效降低设备的温度。此外,会设置温度报警阈值,当温度超过阈值时及时采取措施,如增加散热设备或调整设备的工作环境,以避免设备因过热而损坏。 在实际巡检中,会对网络设备的温度进行实时监测。对于温度异常升高或散热风扇故障的情况,会及时进行处理,确保设备在合适的温度环境下运行。 温度检查是网络设备巡检的重要内容,它能保证网络设备在正常的温度范围内运行,为网络的稳定运行提供保障。通过定期的巡检和维护,可以及时发现并解决温度方面的问题,提高网络设备的可靠性和稳定性。 流量监测 通过网络流量监测工具,会实时查看网络设备的流量情况,包括入流量和出流量。了解流量情况能及时发现网络拥塞或异常流量。同时,会分析流量的分布情况,判断是否存在异常流量或网络拥塞,异常流量或网络拥塞会影响网络的性能和稳定性。此外,会根据流量情况,调整网络设备的配置,优化网络性能,合理的配置能提高网络的利用率和传输效率。 在实际监测中,会对网络流量进行持续的跟踪和分析。对于流量异常或网络拥塞的情况,会及时采取相应的措施,如调整带宽分配、优化网络拓扑等,以保证网络的正常运行。 流量监测是网络设备巡检的重要组成部分,它能保证网络设备在合理的流量范围内运行,为网络的稳定运行提供保障。通过定期的监测和维护,可以及时发现并解决流量方面的问题,提高网络的性能和可靠性。 线路连接紧固处理 网络线路检查 外观检查 仔细查看网络线路的外皮,有无破损、划痕、老化等迹象。网络线路外皮的破损、划痕或老化会影响线路的性能和安全性。同时,会检查线路的弯曲度,避免过度弯曲导致线路损坏,过度弯曲可能会使线路内部的导线断裂。此外,会查看线路的标签是否清晰,便于识别和管理,清晰的标签能提高线路维护的效率。 在实际检查中,会对每段网络线路进行全面的外观检查。对于发现的外皮破损、划痕或老化等问题,会及时进行处理,如更换线路或进行修复。对于线路弯曲度不符合要求的情况,会进行调整,以保证线路的正常运行。 外观检查是网络线路检查的重要环节,它能保证网络线路的外观良好,为网络的稳定运行提供保障。通过定期的检查和维护,可以及时发现并解决网络线路外观方面的问题,提高网络的可靠性和稳定性。 网络线路外观检查 连接接口检查 检查网络线路的水晶头或光纤接口,是否插紧,有无松动或接触不良。连接接口的松动或接触不良会导致网络信号传输中断或不稳定。同时,会查看接口处的指示灯状态,确认连接是否正常,指示灯的状态能直观地反映接口的连接情况。此外,会清洁接口处的灰尘和污垢,确保良好的电气连接,良好的电气连接是保证网络信号正常传输的关键。 在实际检查中,会对每个连接接口进行详细的检查和清洁。对于接口松动或接触不良的情况,会重新插紧或更换接口。对于接口处指示灯异常的情况,会进行排查和处理,以保证网络的正常运行。 连接接口检查是网络线路检查的重要内容,它能保证网络线路的连接接口正常工作,为网络的稳定运行提供保障。通过定期的检查和维护,可以及时发现并解决连接接口方面的问题,提高网络的可靠性和稳定性。 线路标识整理 连通性测试 使用网络测试仪或ping命令,会测试网络线路的连通性。连通性是网络线路正常工作的基本要求。同时,会检查网络速度和稳定性,确保数据传输正常,正常的网络速度和稳定性能保证网络应用的流畅运行。此外,会分析测试结果,判断线路是否存在故障或干扰,若存在故障或干扰,会及时进行排查和处理。 测试项目 测试方法 判断标准 连通性 使用网络测试仪或ping命令 正常连通 网络速度 使用专业工具测试 符合要求 稳定性 观察数据传输情况 稳定无丢包 供电线路排查 绝缘层检查 使用绝缘电阻测试仪,会检测供电线路的绝缘电阻值,确保绝缘性能良好。良好的绝缘性能是保证供电安全的关键。同时,会查看绝缘层的外观,有无破损、老化、烧焦等情况,绝缘层的破损、老化或烧焦会导致漏电等安全隐患。此外,会检查绝缘层的厚度和质量,是否符合安全标准,符合安全标准的绝缘层能有效防止漏电事故的发生。 在实际排查中,会对每段供电线路的绝缘层进行详细的检查和检测。对于绝缘电阻值不符合要求或绝缘层存在破损、老化、烧焦等问题的情况,会及时进行处理,如更换线路或进行修复,以保证供电的安全。 绝缘层检查是供电线路排查的重要环节,它能保证供电线路的绝缘性能良好,为供电的安全提供保障。通过定期的排查和维护,可以及时发现并解决供电线路绝缘层方面的问题,提高供电的可靠性和安全性。 供电线路绝缘层检查 连接点检查 检查供电线路的连接点,如插头、插座、接线端子等,是否紧固,无松动现象。连接点的松动会导致接触不良,产生发热甚至引发火灾等安全事故。同时,会查看连接点处的温度,有无过热或烧焦的迹象,过热或烧焦的迹象表明连接点存在问题。此外,会清洁连接点处的氧化物和污垢,确保良好的电气连接,良好的电气连接是保证供电正常的关键。 在实际排查中,会对每个连接点进行详细的检查和清洁。对于连接点松动或温度异常的情况,会及时进行处理,如重新紧固或更换连接点。对于连接点处存在氧化物和污垢的情况,会进行清洁,以保证电气连接良好。 连接点检查是供电线路排查的重要内容,它能保证供电线路的连接点牢固可靠,为供电的安全提供保障。通过定期的排查和维护,可以及时发现并解决供电线路连接点方面的问题,提高供电的可靠性和安全性。 电压和电流测试 使用万用表或电力监测仪,会测试供电线路的电压和电流值。电压和电流值的稳定是保证设备正常运行的基础。同时,会对比测试结果与额定值,判断供电是否稳定,若测试结果与额定值不符,可能存在供电异常的问题。此外,会分析电压和电流的波动情况,及时发现潜在的问题,如电压过高或过低、电流过大等,以便及时采取措施进行处理。 测试项目 测试工具 判断标准 电压值 万用表或电力监测仪 符合额定值 电流值 万用表或电力监测仪 符合额定值 波动情况 观察测试数据 波动在允许范围内 线路标识整理 标识清晰度检查 查看线路上的标识是否清晰可见,有无模糊、褪色、脱落等情况。清晰的标识能方便线路的管理和维护。同时,会检查标识的字体大小和颜色,是否符合易读性要求,合适的字体大小和颜色能提高标识的可读性。此外,会确认标识的内容是否准确,与实际线路对应,准确的标识内容能避免错误操作。 在实际整理中,会对每段线路的标识进行详细的检查。对于标识模糊、褪色、脱落或内容不准确的情况,会及时进行处理,如更换标识或重新制作标识,以保证线路标识的清晰和准确。 标识清晰度检查是线路标识整理的重要环节,它能保证线路标识清晰准确,为线路的管理和维护提供便利。通过定期的检查和维护,可以及时发现并解决线路标识清晰度方面的问题,提高线路管理的效率和准确性。 标识更新与补充 对于缺失或损坏的线路标识,会及时进行更新或补充。缺失或损坏的线路标识会给线路的管理和维护带来困难。同时,会根据线路的实际情况,重新制作或更换标识,确保标识内容准确反映线路的信息。此外,会确保新标识的粘贴位置正确,牢固可靠,正确的粘贴位置和牢固的粘贴能保证标识的长期使用。 在实际操作中,会对线路进行全面的检查,发现缺失或损坏的标识及时进行处理。对于需要更新或补充标识的线路,会按照规定的格式和要求进行制作和粘贴。 标识更新与补充是线路标识整理的重要内容,它能保证线路标识的完整性和准确性,为线路的管理和维护提供有力支持。通过定期的更新和补充,可以及时解决线路标识缺失或损坏的问题,提高线路管理的效率和可靠性。 标识格式规范 会统一线路标识的格式,包括字体、字号、颜色、标识内容等。统一的格式能提高线路标识的规范性和一致性。同时,会制定标识的编码规则,便于管理和查询,合理的编码规则能提高线路管理的效率。此外,会规范标识的安装位置和方式,提高标识的一致性和美观性,规范的安装位置和方式能使线路标识更加清晰和醒目。 在实际整理中,会按照统一的格式和编码规则对所有线路标识进行规范。对于不符合要求的标识,会进行整改和更换。对于新安装的线路,会按照规范的要求进行标识的制作和安装。 标识格式规范是线路标识整理的重要组成部分,它能保证线路标识的格式统一、编码规范、安装规范,为线路的管理和维护提供标准化的支持。通过定期的规范和管理,可以提高线路标识的质量和管理效率。 设备老化问题排查 前端设备评估 使用年限评估 查阅前端设备的采购记录和使用档案,确定设备的使用年限。设备的使用年限是评估其老化程度的重要依据。同时,会对比设备的使用年限与厂家规定的使用寿命,判断是否需要更换,若使用年限接近或超过厂家规定的使用寿命,设备可能存在老化问题。此外,会考虑设备的使用频率和环境条件,对使用寿命进行合理调整,不同的使用频率和环境条件会影响设备的老化速度。 在实际评估中,会对每台前端设备的使用年限进行详细的统计和分析。对于使用年限接近或超过厂家规定使用寿命的设备,会进行重点检查和评估,判断是否需要更换。对于使用频率高或环境条件恶劣的设备,会适当缩短其使用寿命的评估周期。 使用年限评估是前端设备评估的重要环节,它能保证前端设备在合理的使用年限内运行,为系统的正常工作提供保障。通过定期的评估和维护,可以及时发现并解决前端设备使用年限方面的问题,提高设备的可靠性和稳定性。 性能指标检查 使用专业的测试设备,会对前端设备的性能指标进行测试,如分辨率、帧率、感光度等。性能指标能反映设备的实际运行能力。同时,会对比测试结果与设备的初始性能指标,判断性能是否下降,若测试结果与初始性能指标相差较大,说明设备可能存在性能下降的问题。此外,会分析性能下降的原因,判断是否是设备老化或故障导致,以便针对性地解决问题。 性能指标 测试方法 初始指标 测试结果 判断标准 处理方式 分辨率 使用专业测试设备 XXX XXX 符合初始指标 若不符合,分析原因并处理 帧率 使用专业测试设备 XXX XXX 符合初始指标 若不符合,分析原因并处理 感光度 使用专业测试设备 XXX XXX 符合初始指标 若不符合,分析原因并处理 外观老化检查 查看前端设备的外壳,有无变色、变形、开裂等老化迹象。外壳的老化迹象会影响设备的防护性能。同时,会检查设备的接口和连接件,有无生锈、氧化、松动等情况,接口和连接件的老化会影响设备的正常连接和使用。此外,会观察设备的指示灯和显示屏,是否正常工作,有无闪烁或显示异常,指示灯和显示屏的异常显示可能是设备老化或故障的表现。 检查项目 检查内容 正常标准 处理方式 外壳 查看有无变色、变形、开裂 无变色、无变形、无开裂 若有问题,评估是否更换 接口和连接件 检查有无生锈、氧化、松动 无生锈、无氧化、无松动 若有问题,进行修复或更换 指示灯和显示屏 观察是否正常工作、有无闪烁或显示异常 正常工作、无闪烁、无显示异常 若有问题,排查原因并处理 机房设备老化检查 服务器硬件检查 打开服务器机箱,检查主板上的电容、电阻等元件,有无鼓包、漏液等老化迹象。电容、电阻等元件的老化会影响服务器的性能和稳定性。同时,会查看CPU的散热片和风扇,是否积尘过多,影响散热效果,散热不良会导致CPU温度过高,降低服务器的性能。此外,会检测内存的稳定性,是否存在频繁报错或死机的情况,内存不稳定会影响服务器的正常运行。 在实际检查中,会对每台服务器的硬件进行详细的检查。对于发现的电容、电阻等元件鼓包、漏液或CPU散热片和风扇积尘过多等问题,会及时进行处理,如更换元件或清理积尘。对于内存不稳定的情况,会进行检测和修复,确保服务器的正常运行。 服务器硬件检查是机房设备老化检查的重要环节,它能保证服务器的硬件状态良好,为系统的稳定运行提供保障。通过定期的检查和维护,可以及时发现并解决服务器硬件老化方面的问题,提高服务器的可靠性和稳定性。 存储设备磁盘检查 使用磁盘检测工具,会对机房存储设备的磁盘进行全面检查,查看是否有坏道。坏道会影响磁盘的读写性能和数据的安全性。同时,会监测磁盘的读写性能,判断是否出现性能下降的情况,读写性能下降会影响数据的存储和读取效率。此外,会根据磁盘的使用时间和读写次数,评估磁盘的剩余寿命,以便提前做好数据备份和磁盘更换的准备。 检查项目 检查方法 判断标准 处理方式 坏道情况 使用磁盘检测工具 无坏道 若有坏道,评估是否更换磁盘 读写性能 使用专业测试工具 符合技术参数 若性能下降,排查原因并处理 剩余寿命 根据使用时间和读写次数评估 有足够剩余寿命 若剩余寿命不足,提前备份数据并更换磁盘 网络设备使用寿命评估 查阅网络设备的采购记录和使用档案,了解设备的使用年限。使用年限是评估网络设备老化程度的重要依据。同时,会考虑网络设备的技术发展和性能需求,判断是否需要更新换代,随着技术的发展,旧的网络设备可能无法满足新的性能需求。此外,会观察网络设备的运行状态,如是否频繁出现故障或性能瓶颈,频繁出现故障或性能瓶颈说明设备可能已经老化。 评估项目 评估方法 判断标准 处理方式 使用年限 查阅采购记录和使用档案 未超过合理使用年限 若超过,评估是否更换 技术发展和性能需求 对比现有技术和性能需求 能满足需求 若不能满足,考虑更新换代 运行状态 观察设备运行情况 无频繁故障、无性能瓶颈 若有问题,评估是否更换 线路老化状况查看 网络线路外皮检查 仔细查看网络线路的外皮,有无老化、破损、龟裂等现象。网络线路外皮的老化、破损或龟裂会影响线路的性能和安全性。同时,会检查外皮的柔韧性,是否变硬、变脆,容易断裂,外皮柔韧性变差会增加线路损坏的风险。此外,会观察外皮的颜色,是否褪色或变色,表明可能存在老化问题,颜色的变化是线路老化的一个重要标志。 在实际查看中,会对每段网络线路的外皮进行详细的检查。对于发现的外皮老化、破损、龟裂或柔韧性变差、颜色变化等问题,会及时进行处理,如更换线路或进行修复,以保证网络的正常运行。 网络线路外皮检查是线路老化状况查看的重要环节,它能保证网络线路的外皮良好,为网络的稳定运行提供保障。通过定期的查看和维护,可以及时发现并解决网络线路外皮老化方面的问题,提高网络的可靠性和稳定性。 供电线路绝缘层检查 查看供电线路的绝缘层,是否老化、变硬、失去弹性。绝缘层的老化、变硬或失去弹性会影响供电的安全。同时,会检查绝缘层的厚度,是否因老化而变薄,存在漏电风险,绝缘层变薄会降低其绝缘性能。此外,会测试绝缘层的绝缘电阻,判断绝缘性能是否下降,绝缘电阻下降说明绝缘性能变差。 检查项目 检查方法 判断标准 处理方式 老化情况 观察绝缘层外观 无老化迹象 若有老化,评估是否更换线路 厚度情况 测量绝缘层厚度 符合标准厚度 若变薄,评估是否更换线路 绝缘电阻 使用绝缘电阻测试仪 符合绝缘要求 若下降,排查原因并处理 线路传输性能评估 使用网络测试仪或信号发生器,会测试线路的传输性能,如带宽、延迟、丢包率等。传输性能能反映线路的实际运行能力。同时,会对比测试结果与线路的初始性能指标,判断是否因老化导致性能下降,若测试结果与初始性能指标相差较大,说明线路可能存在老化问题。此外,会分析线路传输性能下降的原因,判断是否是线路老化或外部干扰引起,以便针对性地解决问题。 在实际评估中,会对每段线路的传输性能进行详细的测试和分析。对于传输性能下降的线路,会进行重点检查和评估,判断是否需要更换线路或采取其他措施进行修复。 线路传输性能评估是线路老化状况查看的重要组成部分,它能保证线路的传输性能良好,为系统的正常运行提供保障。通过定期的评估和维护,可以及时发现并解决线路传输性能方面的问题,提高线路的可靠性和稳定性。 备品备件储备管理 常用备件库存保障 充足库存数量 1)依据使用频率和易损程度确定库存:我公司会对前端摄像机及相关设备进行全面评估,根据其使用频率和易损程度,精确计算出各类常用备件的合理库存数量。对于使用频繁、易损坏的备件,适当增加库存数量;对于使用较少、不易损坏的备件,保持合理的安全库存。同时,结合设备的维护计划和历史故障数据,动态调整库存水平,确保库存充足且不过剩。 2)建立详细库存清单:对各类常用备件进行详细分类统计,建立涵盖备件名称、型号、规格、数量、存放位置等信息的库存清单。通过信息化管理系统,实时更新库存数据,实现对库存的精准管理。定期对库存清单进行审核和校对,确保数据的准确性和完整性,以便在需要时能够快速准确地找到所需备件。 3)定期盘点与及时补货:安排专人定期对库存进行全面盘点,检查备件的数量、质量和存放情况。根据盘点结果,结合实际使用情况和消耗速度,及时补充库存。设定合理的补货周期和补货量,确保常用备件的持续供应。同时,建立应急补货机制,当库存数量低于安全阈值时,能够迅速启动补货程序,保障系统的正常运行。 4)预测需求趋势并提前规划:深入分析过往的故障维修记录和设备老化情况,运用科学的数据分析方法,预测常用备件的需求趋势。根据预测结果,提前做好库存储备规划,合理调整库存结构。关注市场动态和技术发展趋势,及时调整备件的采购计划,确保库存备件与现有设备的兼容性和适用性。此外,与供应商建立长期稳定的合作关系,确保在紧急情况下能够及时获得所需备件。 前端摄像机备件库存管理 库存盘点与补货 备件需求趋势预测 库存更新管理 1)制定库存更新计划:制定详细的库存更新计划,按照一定周期对库存中的常用备件进行全面检查和清理。淘汰过期、损坏或性能不符合要求的备件,确保库存备件的质量和性能符合标准。同时,对库存备件的存放环境进行检查和维护,保证备件的安全存储。 2)及时更新库存清单信息:在对库存进行检查和清理的过程中,及时更新库存清单信息,确保记录的准确性和及时性。利用信息化管理系统,实现库存信息的实时共享和动态更新。同时,建立库存信息审核机制,定期对库存清单进行审核和校对,避免因信息错误导致的备件管理混乱。 3)调整备件种类和规格:根据设备的升级换代和技术更新,适时调整常用备件的种类和规格。密切关注行业技术发展动态,及时了解新型设备和备件的性能特点和应用场景。与设备供应商保持密切沟通,获取最新的技术信息和产品资料,确保库存备件与现有设备的兼容性和匹配性。 4)建立库存预警机制:建立完善的库存预警机制,设定合理的安全库存阈值和补货点。当库存数量低于设定的安全阈值时,系统自动发出警报,提醒相关人员及时补货。同时,对库存备件的使用情况进行实时监控和分析,根据使用趋势和需求变化,动态调整预警阈值,提高库存管理的效率和准确性。 备机存储维护 库存环境维护 1)提供适宜存储环境:为常用备件提供专业的存储环境,严格控制仓库的温度、湿度、通风等条件,确保符合备件的存储要求。采用先进的温湿度调节设备和通风系统,保持仓库内环境的稳定和舒适。同时,对仓库进行定期清洁和消毒,防止灰尘、霉菌等污染物对备件造成损坏。 2)合理分类存放与标识:对库存备件进行科学合理的分类存放,采用先进的货架管理和标识系统,便于快速查找和取用。根据备件的种类、规格、用途等因素,将其分类存放在不同的货架区域,并设置明显的标识牌。同时,建立详细的库存布局图,方便工作人员快速定位所需备件。 3)定期清洁与整理:定期对仓库进行全面清洁和整理,确保库存备件的存放整洁有序。清理仓库内的杂物和废弃物,保持通道畅通。对货架和备件进行定期检查和维护,及时修复损坏的货架和标识牌。同时,对库存备件进行重新摆放和整理,优化库存布局,提高仓库的空间利用率。 4)加强安全管理:加强仓库的安全管理,采取全方位的防火、防盗、防潮、防虫等措施,保障库存备件的安全。安装先进的消防设备和监控系统,实时监控仓库的安全状况。设置严格的门禁制度,限制无关人员进入仓库。同时,对仓库工作人员进行安全培训,提高其安全意识和应急处理能力。 关键设备备机准备 备机选型适配 关键设备 备机型号 适配理由 性能评估 兼容性分析 可扩展性 人脸平台服务器(华为2228HV3、G5500等) 华为2228HV3备机 型号一致,可无缝替换 经过严格测试,性能满足系统需求 硬件接口、软件系统、网络协议完全兼容 具备一定的扩展能力,可适应未来系统升级 视频联网共享平台大数据服务器(海康威视DS-VBD2AH-256U) 海康威视DS-VBD2AH-256U备机 品牌和型号相同,确保兼容性 性能稳定,能够满足大数据处理需求 与现有系统的硬件和软件高度兼容 支持后续功能扩展和数据存储扩容 视频联网共享平台智能分析服务器(海康威视DS-IF1032-03U/XXX(V2)) 海康威视DS-IF1032-03U/XXX(V2)备机 适配原设备,保证功能一致性 具备强大的智能分析能力,符合系统要求 与视频平台和网络环境良好兼容 可根据业务发展进行算法升级和功能扩展 视频联网共享平台视频云存储节点(海康威视DS-A71048R-CVS/8TB) 海康威视DS-A71048R-CVS/8TB备机 同品牌同型号,确保数据存储兼容性 存储容量和读写速度满足系统需求 与视频平台和网络架构无缝对接 支持磁盘阵列扩展和数据冗余备份 人脸视频存储服务器(华为IVS3800) 华为IVS3800备机 适配原设备,保障人脸数据存储安全 性能可靠,能够高效处理人脸数据存储 与现有系统的软件和网络环境兼容 可通过增加存储模块扩展存储容量 虚拟化平台服务器(华为2288HV5) 华为2288HV5备机 型号匹配,可实现虚拟化资源无缝切换 具备高可靠性和性能稳定性 与虚拟化软件和网络协议兼容 支持虚拟机扩展和资源动态分配 虚拟化存储服务器(华为5110V5存储框) 华为5110V5存储框备机 适配原存储框,确保数据存储连续性 存储性能和可靠性满足系统要求 与虚拟化平台和网络存储环境兼容 可通过增加存储模块扩展存储容量 卡口联网整合服务器(浪潮NF5280M4) 浪潮NF5280M4备机 品牌和型号一致,保证卡口数据整合的准确性 处理能力强,能够快速整合卡口数据 与卡口系统和网络环境兼容 支持后续功能扩展和数据量增长 资产库平台服务器(浪潮NF5280M4) 浪潮NF5280M4备机 适配原服务器,确保资产数据管理的稳定性 性能稳定,能够高效管理资产数据 与资产库平台和网络架构兼容 可根据业务需求进行功能扩展和数据存储扩容 联网平台服务器(科达) 科达同型号备机 品牌和型号相同,保证联网功能的正常运行 具备良好的联网性能和稳定性 与联网平台和网络环境兼容 支持网络拓扑扩展和设备接入 交换机(华为S6720) 华为S6720备机 型号一致,可实现网络无缝切换 端口密度和转发性能满足系统需求 与现有网络拓扑和协议兼容 支持VLAN扩展和端口聚合 交换机(华为S5720、S5700、S2700) 对应型号备机 适配原交换机,保证网络连接的稳定性 性能稳定,能够满足不同规模网络需求 与现有网络环境和设备兼容 支持端口扩展和链路聚合 交换机(华为CE6810) 华为CE6810备机 型号匹配,可实现高速网络连接 具备高带宽和低延迟性能 与数据中心网络和协议兼容 支持多链路聚合和虚拟交换机技术 交换机(华为S7706) 华为S7706备机 适配原交换机,确保核心网络的可靠性 处理能力强,能够承担核心网络流量 与现有网络架构和协议兼容 支持路由协议扩展和MPLS技术 交换机(华为S7703) 华为S7703备机 型号一致,可实现核心网络的快速切换 性能稳定,能够满足核心网络需求 与现有网络环境和设备兼容 支持VLAN扩展和端口镜像 备机存储维护 1)专业存储与防护:将备机存放在专门设计的存储区域,该区域具备完善的防尘、防潮、防震等防护设施。采用密封包装和防潮材料对备机进行保护,避免灰尘、湿气和震动对备机造成损害。同时,对存储区域的温度和湿度进行实时监控和调节,确保备机处于适宜的存储环境中。 2)定期通电测试与检查:定期对备机进行通电测试和全面性能检查,按照规定的测试流程和标准进行操作。在测试过程中,仔细观察备机的运行状态,检查各项性能指标是否正常。及时发现潜在的问题,如硬件故障、软件异常等,并进行针对性的处理。对于发现的问题,记录详细的故障信息和处理过程,为后续的维护和管理提供参考。 3)建立维护档案:建立备机的维护档案,详细记录备机的存储时间、每次通电测试情况、维护历史等信息。通过维护档案,能够全面了解备机的使用情况和性能变化,为备机的维护和管理提供依据。同时,利用信息化管理系统对维护档案进行管理,实现信息的快速查询和共享,提高维护工作的效率和准确性。 4)定期保养与维护:按照备机的使用说明书和维护要求,进行定期的保养和维护工作。包括清洁备机的外壳和内部部件、检查连接件的紧固情况、润滑活动部件等。定期保养和维护能够延长备机的使用寿命,保证备机在需要时能够正常运行。同时,根据备机的使用情况和性能变化,适时调整保养和维护的周期和内容。 备机启用流程 1)制定详细流程:制定科学详细的备机启用流程,明确在故障发生时,从发现故障到启用备机的各个环节和责任人。对每个环节的操作步骤、时间要求和质量标准进行明确规定,确保操作规范、高效。同时,将备机启用流程以书面形式进行记录和公布,让相关人员熟悉和掌握。 2)快速响应与通知:当关键设备出现故障时,立即启动备用设备启用流程。故障发现人员及时通知相关技术人员,同时向上级领导汇报故障情况。相关技术人员在接到通知后,迅速到达现场,按照流程要求进行操作。 3)安装调试与连接:技术人员到达现场后,迅速完成备机的安装、调试和连接工作。在安装过程中,严格按照设备的安装说明书进行操作,确保备机安装正确、牢固。在调试过程中,对备机的各项性能指标进行测试和调整,确保备机能够正常运行。同时,将备机与现有系统进行正确连接,保证数据的传输和共享。 4)全面检查与记录:在备机启用后,对系统进行全面的检查和测试。检查系统的各项功能是否正常,数据是否准确无误。对检查和测试过程中发现的问题,及时进行处理。同时,记录备机的启用过程和相关数据,包括故障发生时间、启用时间、测试结果等,为后续的分析和总结提供依据。 备件质量规格控制 采购质量把控 1)供应商评估与筛选:我公司会对潜在供应商进行严格的评估和筛选,从多个方面考察其综合实力。包括供应商的生产规模、技术水平、质量控制体系、信誉度等。通过实地考察、查阅资料、与供应商沟通等方式,全面了解供应商的情况。选择具有良好信誉和资质的供应商建立长期合作关系,确保所采购的备件质量可靠。 2)明确质量标准与验收方法:在采购合同中,明确规定备件的质量标准、规格要求和验收方法。详细列出备件的各项性能指标、技术参数和质量要求,以及验收的流程和标准。对不符合要求的备件,有权拒绝接收,并要求供应商承担相应的责任。同时,在合同中约定质量保证期和售后服务条款,保障自身的权益。 3)严格检验与测试:要求供应商提供备件的质量检验报告、产品合格证等相关文件,并对备件进行严格的检验和测试。使用专业的检测设备和工具,按照规定的检验方法和流程进行操作。对备件的外观、尺寸、性能、功能等方面进行全面检查,确保其质量符合规定。对于关键备件,还会进行抽样测试或委托第三方检测机构进行检测。 4)供应商质量跟踪与评估:建立供应商的质量档案,对供应商的供货质量进行持续跟踪和评估。记录供应商每次供货的质量情况、交货时间、售后服务等信息,定期对供应商进行综合评价。对于质量不稳定或存在严重质量问题的供应商,及时采取相应的措施,如减少采购量、终止合作等。同时,与优质供应商加强合作,共同提高备件的质量和供应效率。 备件入库检验 入库检验标准 1)全面检查与测试:制定严格的备件入库检验标准,对每一批次的备件进行全面的检查和测试。外观检查包括检查备件的表面是否有划痕、裂纹、变形等缺陷;尺寸检查确保备件的尺寸符合设计要求;性能测试对备件的各项性能指标进行检测,如电气性能、机械性能等;功能验证检查备件的各项功能是否正常。 2)专业检测设备与流程:使用专业的检测设备和工具,按照标准的检测方法和流程进行检验。检测设备经过定期校准和维护,确保其准确性和可靠性。检验流程严格按照规定的步骤进行操作,确保检验结果的客观性和公正性。同时,对检验人员进行专业培训,提高其检验技能和水平。 3)合格标识与入库手续:对检验合格的备件进行明确的标识,标注备件的名称、型号、规格、检验日期等信息。同时,办理入库手续,将备件存入指定的仓库位置。建立完善的库存管理系统,记录备件的入库时间、数量、存放位置等信息,便于后续的管理和查询。 4)不合格处理与标准更新:对检验不合格的备件,及时与供应商沟通处理。要求供应商采取更换、退货、整改等措施,确保问题得到解决。严禁不合格备件入库,防止其流入生产环节。定期对入库检验标准进行评估和更新,根据实际情况和技术发展,调整检验项目和标准,保证入库备件的质量。 质量追溯管理 1)建立追溯体系:建立完善的备件质量追溯体系,对每一个备件的采购、入库、使用等环节进行详细的记录和跟踪。记录内容包括备件的名称、型号、规格、供应商、采购日期、入库时间、使用设备、使用时间等信息。通过追溯体系,能够快速准确地找到备件的来源和去向,为质量问题的处理提供依据。 2)信息化标识与管理:利用信息化手段,如条形码、二维码等,对备件进行标识和管理。为每个备件赋予唯一的标识码,通过扫码设备可以快速查询备件的详细信息。实现备件信息的实时共享和动态更新,提高追溯工作的效率和准确性。同时,建立数据备份和安全管理制度,确保追溯信息的完整性和安全性。 3)问题追溯与处理:当发现备件质量问题时,及时启动追溯程序。通过追溯体系,查找问题的原因和责任人。如果是供应商的问题,追究供应商的责任,要求其承担相应的损失;如果是自身管理问题,及时采取整改措施,避免类似问题再次发生。对问题备件进行及时更换,确保系统的正常运行。 4)总结分析与体系完善:对质量追溯过程进行总结和分析,找出质量控制中存在的薄弱环节和问题。针对这些问题,制定相应的改进措施,不断完善质量追溯体系和管理措施。通过持续改进,提高备件的质量控制水平,降低质量风险。 平台软件优化策略 系统性能定期测试 前端设备性能测试 图像质量检测 ①检查图像的清晰度、色彩还原度等指标,确保图像质量符合要求。图像清晰度是影响监控效果的关键因素,若图像模糊不清,将无法准确捕捉目标信息,因此需通过专业工具对图像清晰度进行量化检测。色彩还原度则关系到能否真实呈现现场场景,避免因色彩偏差导致信息误判。 ②检测图像是否存在模糊、失真、噪声等问题,及时进行调整和修复。模糊可能是由于镜头聚焦不准确、设备抖动等原因引起,失真可能是因为图像传感器故障或传输过程中的干扰,噪声则可能影响图像的可辨识度。一旦发现这些问题,需迅速排查原因并采取相应措施。 ③对图像的角度进行检查,确保其覆盖范围符合实际需求。不同的监控场景对图像覆盖范围有不同要求,如在路口监控中,需保证能够完整捕捉车辆和行人的通行情况;在建筑物内部监控中,要确保各个重要区域都在监控范围内。通过检查和调整图像角度,可提高监控的有效性。 图像质量检测 设备状态检查 ①检查机箱的散热情况,确保设备正常运行。机箱散热不良会导致设备温度过高,影响其性能和寿命,甚至可能引发故障。通过检查散热风扇的运转情况、散热孔是否堵塞等,可及时发现并解决散热...
城市报警视频监控系统运行维护项目投标方案.docx
下载提示

1.本文档仅提供部分内容试读;

2.支付并下载文件,享受无限制查看;

3.本网站所提供的标准文本仅供个人学习、研究之用,未经授权,严禁复制、发行、汇编、翻译或网络传播等,侵权必究;

4.左侧添加客服微信获取帮助;

5.本文为word版本,可以直接复制编辑使用。


这个人很懒,什么都没留下
未认证用户 查看用户
该文档于 上传
×
精品标书制作
百人专家团队
擅长领域:
工程标 服务标 采购标
16852
已服务主
2892
中标量
1765
平台标师
扫码添加客服
客服二维码
咨询热线:192 3288 5147
公众号
微信客服
客服