文库 服务类投标方案 产品运维

吉林广播电视台广播电视安全播出运行维护广播技术支撑系统运维项目投标方案.docx

DOCX   488页   下载954   2025-09-07   浏览59   收藏13   点赞970   评分-   273818字   128.00

AI慧写标书

十分钟千页标书高效生成

温馨提示:当前文档最多只能预览 15 页,若文档总页数超出了 15 页,请下载原文档以浏览全部内容。
吉林广播电视台广播电视安全播出运行维护广播技术支撑系统运维项目投标方案.docx 第1页
吉林广播电视台广播电视安全播出运行维护广播技术支撑系统运维项目投标方案.docx 第2页
吉林广播电视台广播电视安全播出运行维护广播技术支撑系统运维项目投标方案.docx 第3页
吉林广播电视台广播电视安全播出运行维护广播技术支撑系统运维项目投标方案.docx 第4页
吉林广播电视台广播电视安全播出运行维护广播技术支撑系统运维项目投标方案.docx 第5页
吉林广播电视台广播电视安全播出运行维护广播技术支撑系统运维项目投标方案.docx 第6页
吉林广播电视台广播电视安全播出运行维护广播技术支撑系统运维项目投标方案.docx 第7页
吉林广播电视台广播电视安全播出运行维护广播技术支撑系统运维项目投标方案.docx 第8页
吉林广播电视台广播电视安全播出运行维护广播技术支撑系统运维项目投标方案.docx 第9页
吉林广播电视台广播电视安全播出运行维护广播技术支撑系统运维项目投标方案.docx 第10页
吉林广播电视台广播电视安全播出运行维护广播技术支撑系统运维项目投标方案.docx 第11页
吉林广播电视台广播电视安全播出运行维护广播技术支撑系统运维项目投标方案.docx 第12页
吉林广播电视台广播电视安全播出运行维护广播技术支撑系统运维项目投标方案.docx 第13页
吉林广播电视台广播电视安全播出运行维护广播技术支撑系统运维项目投标方案.docx 第14页
吉林广播电视台广播电视安全播出运行维护广播技术支撑系统运维项目投标方案.docx 第15页
剩余473页未读, 下载浏览全部

开通会员, 优惠多多

6重权益等你来

首次半价下载
折扣特惠
上传高收益
特权文档
AI慧写优惠
专属客服
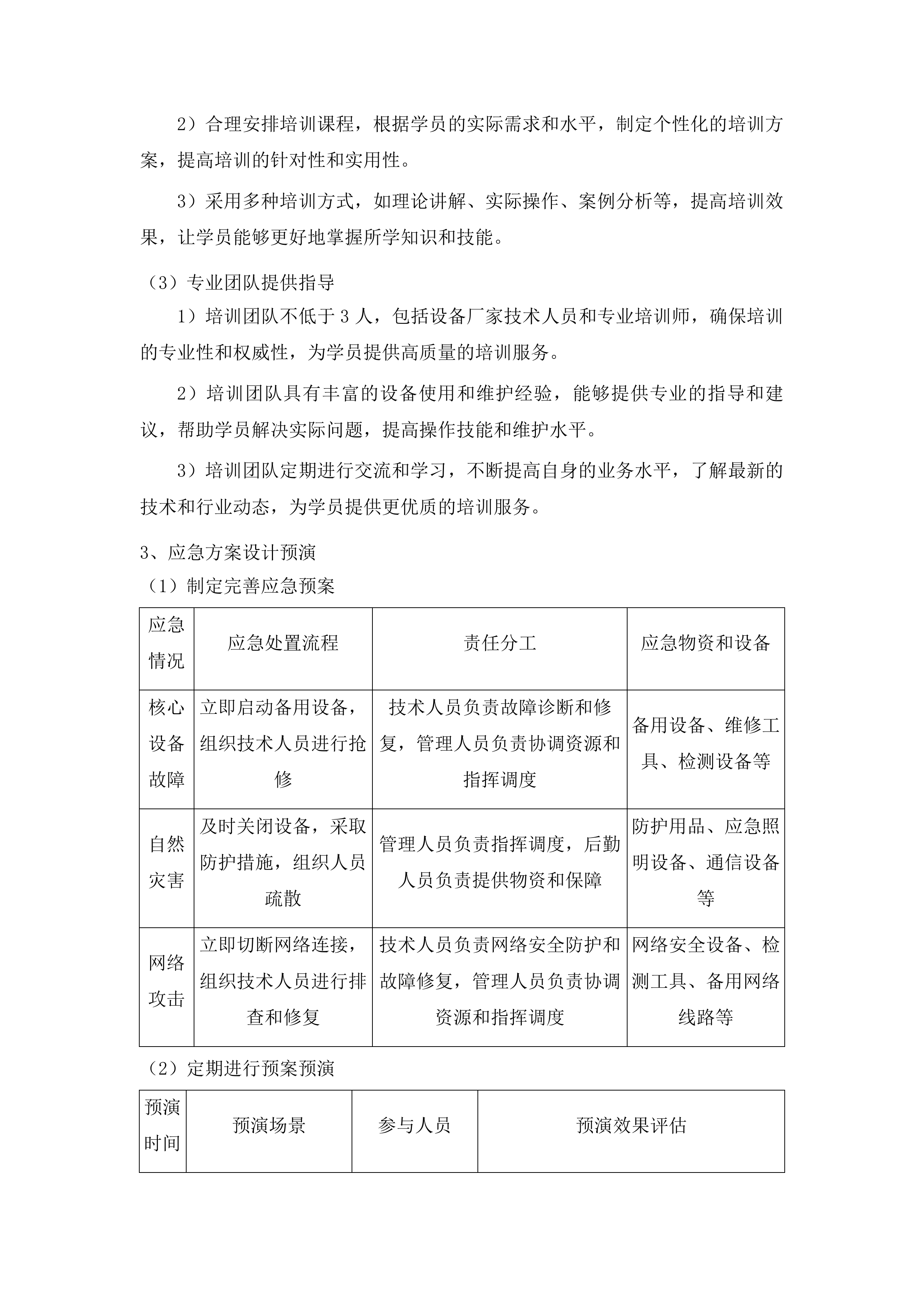
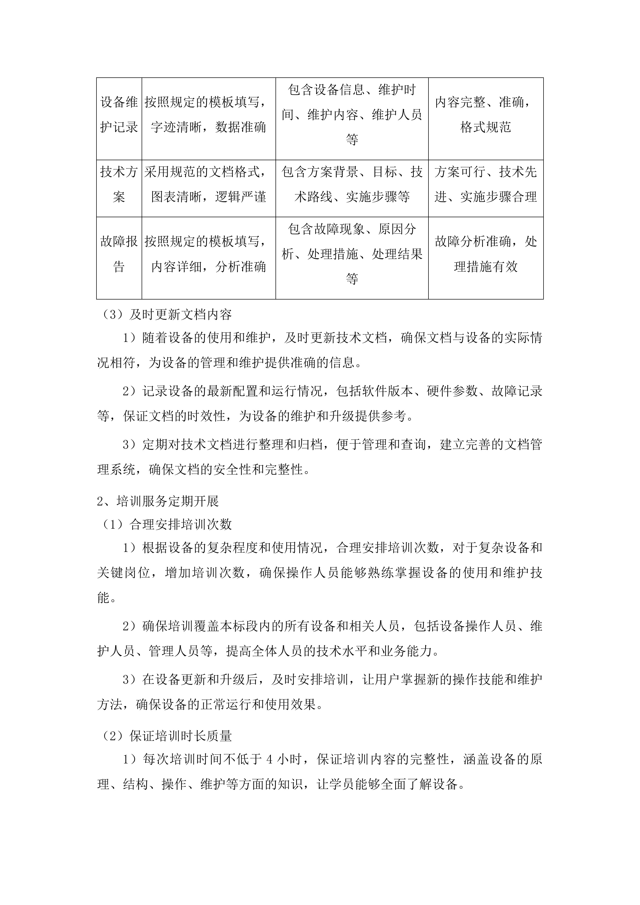
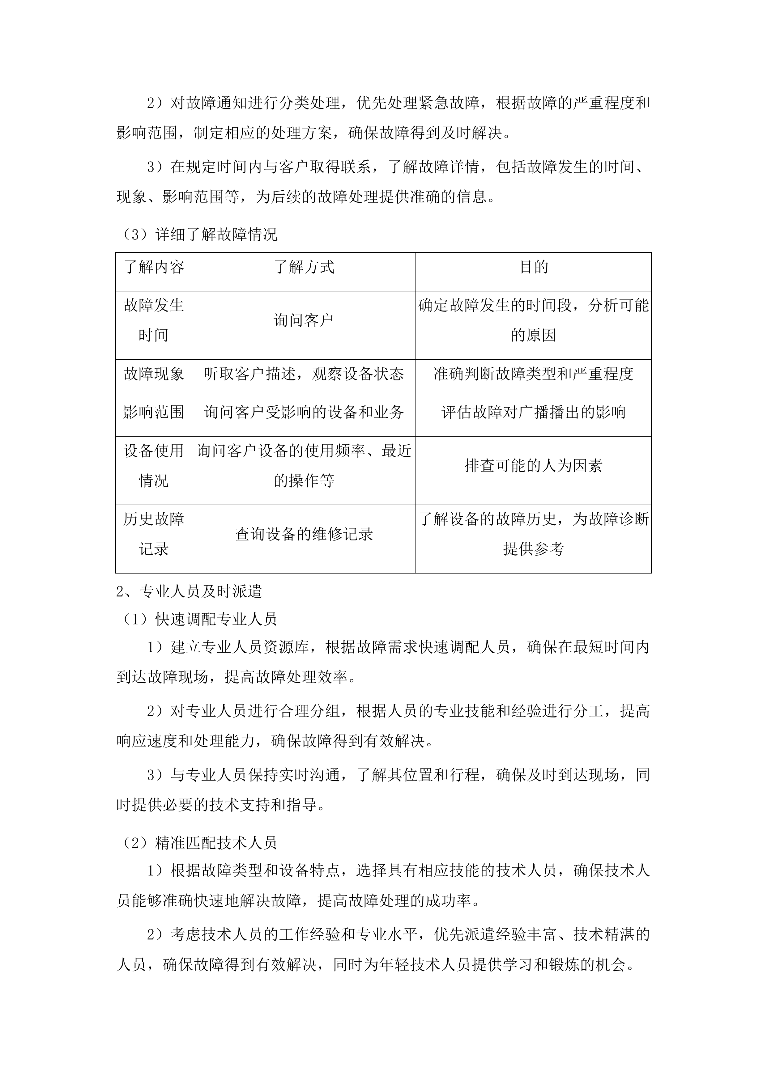
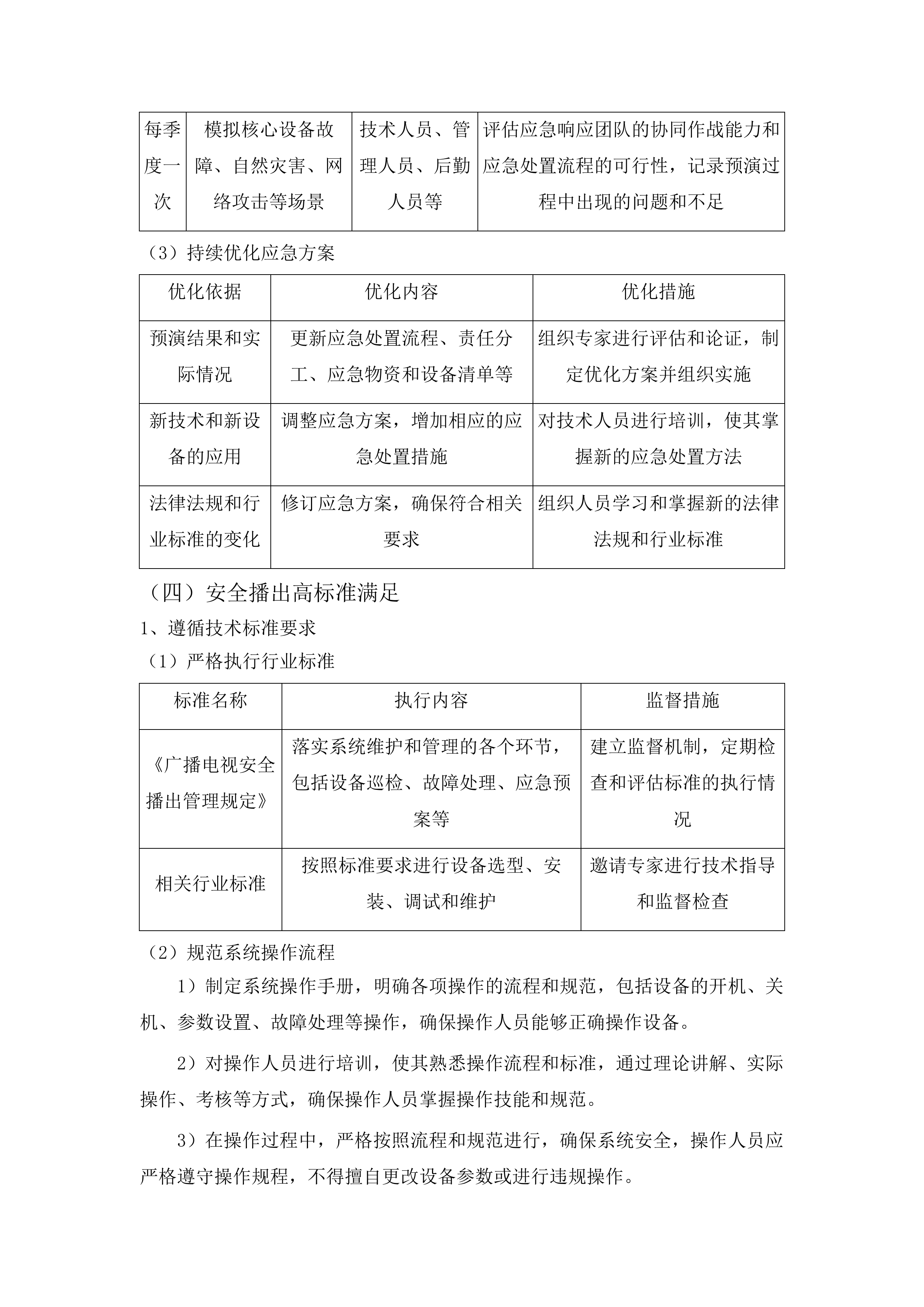
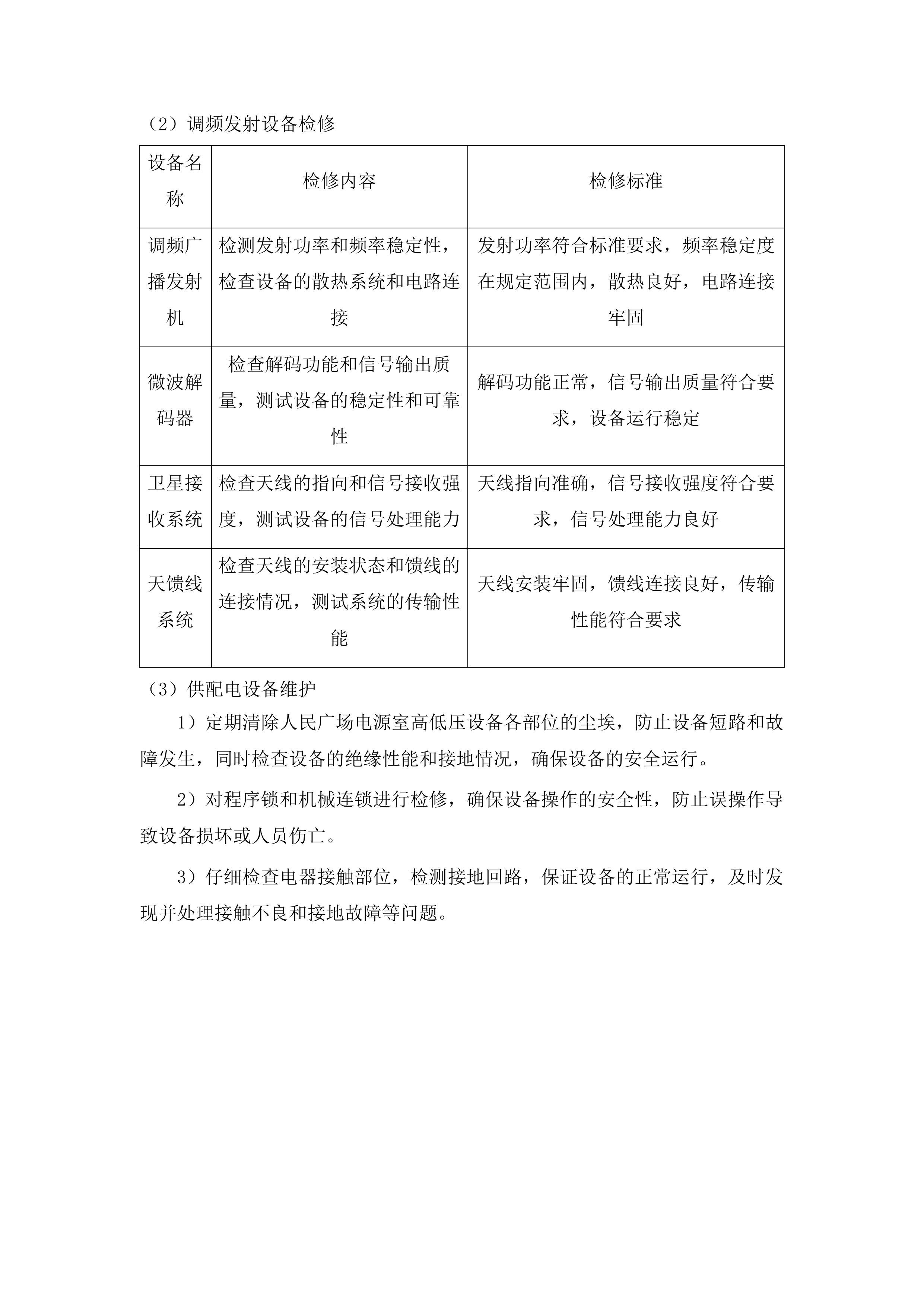
吉林广播电视台广播电视安全播出运行维护广播技术支撑系统运维项目投标方案 第一章 项目理解 3 第一节 服务目标 3 一、 总体服务目标 3 二、 核心运行保障目标 18 第二节 服务内容及需求分析 26 一、 播总控制播系统维保 26 二、 声音节目录制系统维护 41 三、 调频覆盖及机房设施服务 50 四、 移动转播系统维保 65 五、 融媒录制设备维护 88 第三节 服务流程 94 一、 故障响应处理流程 94 二、 设备巡检实施流程 106 三、 应急服务处置流程 120 四、 培训服务实施流程 133 第二章 服务响应时间 148 第一节 服务响应机制 148 一、 全天候电话技术支持 148 二、 服务请求快速响应流程 163 第二节 响应时效保障 172 一、 专职响应团队配置 172 二、 设备厂商联动机制 195 第三节 承诺书提交 202 一、 服务响应时间承诺文件 202 二、 承诺书规范格式 221 第三章 核心设备维保应急预案 229 第一节 StuderONAIR2500应急处置预案 229 一、 突发故障应急切换方案 229 二、 系统恢复机制 243 第二节 StuderONAIR2500应急响应程序 259 一、 全天候响应机制建设 259 二、 故障处理闭环管理 271 第三节 AXIAQuasar - SR应急处置预案 280 一、 硬件故障应急处理 280 二、 网络异常应对措施 299 第四节 AXIAQuasar - SR应急响应程序 316 一、 故障响应流程设计 316 二、 备件保障体系建设 328 第五节 StagetacNexus应急处置预案 347 一、 矩阵故障应急措施 347 二、 信号保障方案设计 358 第六节 StagetacNexus应急响应程序 368 一、 故障处理优先级划分 368 二、 设备修复保障措施 381 第七节 AOIP网络音频矩阵应急处置预案 401 一、 网络故障应对策略 401 二、 信号备份方案设计 421 第八节 AOIP网络音频矩阵应急响应程序 428 一、 网络故障响应机制 428 二、 系统验证规范制定 434 第九节 xNode - AES应急处置预案 450 一、 切换器故障处理 450 二、 信号路由保障设计 457 第十节 xNode - AES应急响应程序 466 一、 故障响应时限管理 466 二、 系统恢复保障措施 482 项目理解 服务目标 总体服务目标 系统设备正常运转保障 核心系统定期检修 播总控核心系统检修 1)全面检查音频控制矩阵的运行状态,通过专业检测手段确保信号传输稳定,避免出现信号中断或失真等问题,以保障广播内容的正常播出。 2)运用先进的检测设备对光纤传输系统的信号强度和质量进行检测,及时发现并解决潜在问题,如信号衰减、干扰等,确保信号传输的高效性和稳定性。 3)对CDR广播系统进行全面的功能测试,包括音频播放、录制、存储等功能,保证广播内容的正常播出,同时检查系统的稳定性和可靠性,及时修复发现的问题。 光纤传输系统检测 音频控制矩阵检修 CDR广播系统测试 直播间系统设备维护 1)精心调试播出调音台的各项参数,根据不同的节目需求和播出环境,调整音量、音调、音质等参数,确保声音效果达到最佳,为听众提供优质的听觉体验。 2)定期检查播出工作站的软件运行情况,及时更新和修复漏洞,确保软件的稳定性和兼容性,避免因软件故障导致播出中断或出现其他问题。 3)对视频直播系统的硬件设备进行全面维护,包括摄像头、显示器、编码器等,保证直播画面的清晰和稳定,同时检查设备的连接状态和电源供应,确保设备正常运行。 视频直播系统硬件维护 录音室音频设备检修 1)使用专业的音频检测设备检测调音台的音频输出,确保音质纯净无杂音,同时调整调音台的参数,优化音频效果,满足不同录音需求。 2)仔细检查音频工作站控制台的操作功能,包括按键、旋钮、显示屏等,保证设备正常使用,及时更换损坏的部件,确保设备的稳定性和可靠性。 3)对音箱的音量和音质进行测试,通过调整音箱的位置、角度和参数,优化音质效果,及时更换损坏的部件,保证声音的覆盖范围和质量。 播出调音台调试 调音台音频输出检测 音箱音质测试 其他系统设备维护 外录扩声设备维护 1)定期检查外录录音机的电池续航和录音功能,确保设备在使用过程中能够正常工作,同时检查录音机的存储设备和接口,保证数据的安全和传输稳定。 2)使用专业的音频检测设备测试外录话筒的灵敏度和音质,及时更换老化的部件,确保话筒的性能稳定,能够准确捕捉声音信号。 3)对扩声音箱的功率和音质进行维护,通过调整音箱的参数和位置,优化声音覆盖范围和效果,同时检查音箱的连接状态和电源供应,确保设备正常运行。 音频工作站控制台检查 扩声音箱功率维护 调频发射设备检修 设备名称 检修内容 检修标准 调频广播发射机 检测发射功率和频率稳定性,检查设备的散热系统和电路连接 发射功率符合标准要求,频率稳定度在规定范围内,散热良好,电路连接牢固 微波解码器 检查解码功能和信号输出质量,测试设备的稳定性和可靠性 解码功能正常,信号输出质量符合要求,设备运行稳定 卫星接收系统 检查天线的指向和信号接收强度,测试设备的信号处理能力 天线指向准确,信号接收强度符合要求,信号处理能力良好 天馈线系统 检查天线的安装状态和馈线的连接情况,测试系统的传输性能 天线安装牢固,馈线连接良好,传输性能符合要求 供配电设备维护 1)定期清除人民广场电源室高低压设备各部位的尘埃,防止设备短路和故障发生,同时检查设备的绝缘性能和接地情况,确保设备的安全运行。 2)对程序锁和机械连锁进行检修,确保设备操作的安全性,防止误操作导致设备损坏或人员伤亡。 3)仔细检查电器接触部位,检测接地回路,保证设备的正常运行,及时发现并处理接触不良和接地故障等问题。 调频广播发射机检测 卫星接收系统检查 巡检计划合理制定 全面覆盖巡检范围 系统名称 巡检内容 巡检周期 播总控、制播系统 检查设备的运行状态、软件系统、网络连接等 每周一次 声音节目录制系统 检查音频设备、录音环境、录制软件等 每周一次 机房空调 检查空调的运行状态、温度调节、滤网清洁等 每月一次 供配电系统 检查高低压设备、接地回路、电力参数等 每月一次 转播车及海事卫星系统 检查车辆设备、卫星信号、通信系统等 每季度一次 融媒录制设备 检查设备的使用状态、存储情况、软件更新等 每月一次 时间安排科学合理 1)检修计划避开可预知的安全播出重要保障期,如重大节日、重要会议等,确保播出安全,避免因检修工作影响广播内容的正常播出。 2)在重要保障期前安排全面的检修工作,提前排除设备故障隐患,对设备进行预防性维护,确保设备在保障期内正常运行。 3)根据设备的使用频率和重要程度,合理安排巡检时间间隔,对于使用频繁、重要性高的设备,增加巡检次数,确保设备的可靠性和稳定性。 设备巡检 电源室高低压设备维护 严格执行巡检流程 1)实施现场巡检时,按照规定的流程和标准进行操作,使用专业的检测设备和工具,对设备进行全面检查和测试,确保巡检工作的准确性和有效性。 2)填写详细的巡检报告,记录设备的运行状况、发现的问题、处理情况等信息,报告内容应准确、清晰、完整,为设备维护和管理提供依据。 3)根据巡检结果提出针对性的维护建议,及时进行设备维护和修复,对于发现的重大问题,及时制定解决方案并组织实施,确保设备的正常运行。 故障快速响应机制建立 电话响应及时高效 全天候技术支持 1)安排专业技术人员24小时值班,确保电话随时有人接听,为客户提供及时的技术支持和服务,解决客户在使用设备过程中遇到的问题。 2)对技术人员进行定期培训,提高故障判断和解决能力,使其能够准确快速地判断故障原因,并采取有效的解决措施。 3)建立电话响应记录系统,跟踪服务质量和客户满意度,对客户的反馈进行及时处理和改进,不断提高服务水平。 快速响应故障通知 1)设置专门的故障通知渠道,如电话、邮件、短信等,确保信息及时传递,客户能够在第一时间报告故障情况。 2)对故障通知进行分类处理,优先处理紧急故障,根据故障的严重程度和影响范围,制定相应的处理方案,确保故障得到及时解决。 3)在规定时间内与客户取得联系,了解故障详情,包括故障发生的时间、现象、影响范围等,为后续的故障处理提供准确的信息。 详细了解故障情况 了解内容 了解方式 目的 故障发生时间 询问客户 确定故障发生的时间段,分析可能的原因 故障现象 听取客户描述,观察设备状态 准确判断故障类型和严重程度 影响范围 询问客户受影响的设备和业务 评估故障对广播播出的影响 设备使用情况 询问客户设备的使用频率、最近的操作等 排查可能的人为因素 历史故障记录 查询设备的维修记录 了解设备的故障历史,为故障诊断提供参考 专业人员及时派遣 快速调配专业人员 1)建立专业人员资源库,根据故障需求快速调配人员,确保在最短时间内到达故障现场,提高故障处理效率。 2)对专业人员进行合理分组,根据人员的专业技能和经验进行分工,提高响应速度和处理能力,确保故障得到有效解决。 3)与专业人员保持实时沟通,了解其位置和行程,确保及时到达现场,同时提供必要的技术支持和指导。 精准匹配技术人员 1)根据故障类型和设备特点,选择具有相应技能的技术人员,确保技术人员能够准确快速地解决故障,提高故障处理的成功率。 2)考虑技术人员的工作经验和专业水平,优先派遣经验丰富、技术精湛的人员,确保故障得到有效解决,同时为年轻技术人员提供学习和锻炼的机会。 3)对技术人员进行定期培训和考核,提高专业素养,使其能够不断掌握新的技术和知识,适应不断变化的设备和技术需求。 充足准备现场处理 1)要求专业人员携带常用的工具和备件,如螺丝刀、万用表、电路板等,提高现场处理效率,减少故障处理时间。 2)准备必要的检测设备,如示波器、频谱分析仪等,对故障进行准确诊断,确定故障原因和位置,为故障处理提供依据。 3)制定现场处理预案,应对各种突发情况,如设备损坏、人员伤亡等,确保在紧急情况下能够迅速采取有效的措施,保障人员安全和设备正常运行。 故障处理迅速完成 高效解决故障问题 1)专业人员到达现场后,迅速对故障进行诊断和分析,运用专业知识和经验,准确判断故障原因和位置。 2)根据故障原因,采取有效的处理措施,如更换损坏的部件、修复电路故障等,及时修复设备,确保设备尽快恢复正常运行。 3)在处理故障过程中,严格遵守操作规程,确保安全,避免因操作不当导致设备损坏或人员伤亡。 及时提供备机备件 1)建立备机备件库存管理系统,实时监控库存数量和状态,确保随时有可用的设备和备件,满足故障处理的需求。 2)在故障设备返回原厂维修期间,迅速提供相应的备机或备件,保证广播播出不受影响,同时对备用设备进行调试和检测,确保其性能良好。 3)对备机备件进行定期检查和维护,保证其性能良好,及时更换老化或损坏的备件,确保库存的可靠性。 严格验证处理结果 1)故障处理完成后,对设备进行全面测试和验证,包括功能测试、性能测试、稳定性测试等,确保设备的各项功能正常,性能符合要求。 2)检查设备的各项功能是否正常,确保设备稳定运行,观察设备在一段时间内的运行情况,及时发现并处理潜在的问题。 3)与客户进行沟通和确认,得到客户的认可,向客户介绍故障处理情况和设备的使用注意事项,确保客户能够正确使用设备。 维保服务及时有效性 规范技术文档提供 详细记录维护信息 1)详细记录设备维护的时间、内容和结果,包括设备的检修、保养、故障处理等情况,确保信息完整准确,为设备的管理和维护提供依据。 2)对替换件的型号、规格和配置进行详细记录,包括替换件的生产厂家、生产日期、性能参数等,便于追溯和查询,确保设备的性能和质量。 3)记录原有配置的修改情况,包括软件版本升级、硬件参数调整等,便于追溯和查询,确保设备的运行状态和性能稳定。 保证文档质量标准 文档类型 格式要求 内容要求 审核标准 设备维护记录 按照规定的模板填写,字迹清晰,数据准确 包含设备信息、维护时间、维护内容、维护人员等 内容完整、准确,格式规范 技术方案 采用规范的文档格式,图表清晰,逻辑严谨 包含方案背景、目标、技术路线、实施步骤等 方案可行、技术先进、实施步骤合理 故障报告 按照规定的模板填写,内容详细,分析准确 包含故障现象、原因分析、处理措施、处理结果等 故障分析准确,处理措施有效 及时更新文档内容 1)随着设备的使用和维护,及时更新技术文档,确保文档与设备的实际情况相符,为设备的管理和维护提供准确的信息。 2)记录设备的最新配置和运行情况,包括软件版本、硬件参数、故障记录等,保证文档的时效性,为设备的维护和升级提供参考。 3)定期对技术文档进行整理和归档,便于管理和查询,建立完善的文档管理系统,确保文档的安全性和完整性。 培训服务定期开展 合理安排培训次数 1)根据设备的复杂程度和使用情况,合理安排培训次数,对于复杂设备和关键岗位,增加培训次数,确保操作人员能够熟练掌握设备的使用和维护技能。 2)确保培训覆盖本标段内的所有设备和相关人员,包括设备操作人员、维护人员、管理人员等,提高全体人员的技术水平和业务能力。 3)在设备更新和升级后,及时安排培训,让用户掌握新的操作技能和维护方法,确保设备的正常运行和使用效果。 保证培训时长质量 1)每次培训时间不低于4小时,保证培训内容的完整性,涵盖设备的原理、结构、操作、维护等方面的知识,让学员能够全面了解设备。 2)合理安排培训课程,根据学员的实际需求和水平,制定个性化的培训方案,提高培训的针对性和实用性。 3)采用多种培训方式,如理论讲解、实际操作、案例分析等,提高培训效果,让学员能够更好地掌握所学知识和技能。 专业团队提供指导 1)培训团队不低于3人,包括设备厂家技术人员和专业培训师,确保培训的专业性和权威性,为学员提供高质量的培训服务。 2)培训团队具有丰富的设备使用和维护经验,能够提供专业的指导和建议,帮助学员解决实际问题,提高操作技能和维护水平。 3)培训团队定期进行交流和学习,不断提高自身的业务水平,了解最新的技术和行业动态,为学员提供更优质的培训服务。 应急方案设计预演 制定完善应急预案 应急情况 应急处置流程 责任分工 应急物资和设备 核心设备故障 立即启动备用设备,组织技术人员进行抢修 技术人员负责故障诊断和修复,管理人员负责协调资源和指挥调度 备用设备、维修工具、检测设备等 自然灾害 及时关闭设备,采取防护措施,组织人员疏散 管理人员负责指挥调度,后勤人员负责提供物资和保障 防护用品、应急照明设备、通信设备等 网络攻击 立即切断网络连接,组织技术人员进行排查和修复 技术人员负责网络安全防护和故障修复,管理人员负责协调资源和指挥调度 网络安全设备、检测工具、备用网络线路等 定期进行预案预演 预演时间 预演场景 参与人员 预演效果评估 每季度一次 模拟核心设备故障、自然灾害、网络攻击等场景 技术人员、管理人员、后勤人员等 评估应急响应团队的协同作战能力和应急处置流程的可行性,记录预演过程中出现的问题和不足 持续优化应急方案 优化依据 优化内容 优化措施 预演结果和实际情况 更新应急处置流程、责任分工、应急物资和设备清单等 组织专家进行评估和论证,制定优化方案并组织实施 新技术和新设备的应用 调整应急方案,增加相应的应急处置措施 对技术人员进行培训,使其掌握新的应急处置方法 法律法规和行业标准的变化 修订应急方案,确保符合相关要求 组织人员学习和掌握新的法律法规和行业标准 安全播出高标准满足 遵循技术标准要求 严格执行行业标准 标准名称 执行内容 监督措施 《广播电视安全播出管理规定》 落实系统维护和管理的各个环节,包括设备巡检、故障处理、应急预案等 建立监督机制,定期检查和评估标准的执行情况 相关行业标准 按照标准要求进行设备选型、安装、调试和维护 邀请专家进行技术指导和监督检查 规范系统操作流程 1)制定系统操作手册,明确各项操作的流程和规范,包括设备的开机、关机、参数设置、故障处理等操作,确保操作人员能够正确操作设备。 2)对操作人员进行培训,使其熟悉操作流程和标准,通过理论讲解、实际操作、考核等方式,确保操作人员掌握操作技能和规范。 3)在操作过程中,严格按照流程和规范进行,确保系统安全,操作人员应严格遵守操作规程,不得擅自更改设备参数或进行违规操作。 定期检查评估系统 1)定期对系统进行全面检查和评估,包括设备的运行状态、软件系统、网络连接等方面,发现问题及时解决,确保系统的安全性和稳定性。 2)对系统的安全性、稳定性和可靠性进行评估,通过专业的检测设备和工具,对系统进行全面检测和分析,提出改进建议。 3)根据检查和评估结果,及时调整系统维护和管理策略,优化系统配置和参数,提高系统的性能和可靠性。 重要保障期技术支持 保障期现场值班 值班时间 值班人员 值班职责 应急联系方式 24小时 专业技术人员 密切关注设备运行状态,及时发现和处理问题,与相关部门保持密切沟通 手机号码、办公电话等 提前设备检查维护 1)在重要保障期前,对广播技术支撑系统的所有设备进行全面检查,包括设备的硬件、软件、网络等方面,确保设备正常运行。 2)对发现的问题及时进行修复和处理,如更换损坏的部件、修复软件漏洞等,确保设备在保障期内正常运行。 3)对设备进行预防性维护,如清洁设备、检查电路连接等,延长设备使用寿命,减少故障发生的概率。 应急处置快速响应 应急情况 应急响应流程 责任分工 应急物资和设备 设备故障 立即启动备用设备,组织技术人员进行抢修 技术人员负责故障诊断和修复,管理人员负责协调资源和指挥调度 备用设备、维修工具、检测设备等 自然灾害 及时关闭设备,采取防护措施,组织人员疏散 管理人员负责指挥调度,后勤人员负责提供物资和保障 防护用品、应急照明设备、通信设备等 网络攻击 立即切断网络连接,组织技术人员进行排查和修复 技术人员负责网络安全防护和故障修复,管理人员负责协调资源和指挥调度 网络安全设备、检测工具、备用网络线路等 技术资料服务提供 全面提供技术资料 1)收集和整理系统维护和管理所需的各种技术资料,包括设备说明书、操作手册、维修记录、技术方案等,确保技术资料的完整性和准确性。 2)确保技术资料的完整性和准确性,为系统维护提供支持,技术资料应及时更新和完善,确保与设备的实际情况相符。 3)对技术资料进行分类管理,便于查询和使用,建立完善的技术资料管理系统,提高技术资料的利用效率。 保证资料质量标准 1)技术资料格式规范,符合行业标准和采购人要求,采用统一的文档格式和排版规范,确保技术资料的规范性和可读性。 2)资料内容准确无误,避免出现错误和歧义,技术资料应经过严格的审核和校对,确保内容的准确性和可靠性。 3)对技术资料进行审核和校对,确保其质量可靠,审核人员应具备专业的知识和经验,对技术资料进行全面审核和把关。 及时更新资料内容 1)随着设备的使用和维护,及时更新技术资料,记录设备的最新配置和运行情况,确保技术资料的时效性。 2)记录设备的最新配置和运行情况,保证资料的时效性,技术资料应及时反映设备的实际情况,为设备的维护和管理提供准确的信息。 3)定期对技术资料进行整理和归档,便于管理和查询,建立完善的技术资料管理系统,提高技术资料的利用效率。 核心运行保障目标 技术支撑系统高效运行 系统定期巡检维护 1)定期对广播技术支撑系统各组成部分进行现场巡查,包括播总控、制播、声音节目录制、调频信号覆盖、机房空调、供配电、转播车及海事卫星、融媒录制等系统。在巡查过程中,严格按照维保服务清单内要求,对每个系统的设备和部件进行细致检查,确保设备的正常运行和系统的稳定性。 2)依据维保服务清单内要求,确定具体巡检参数和标准。对于不同的系统和设备,制定详细的巡检表格和记录模板,明确各项参数的正常范围和检查方法。在巡检过程中,严格按照这些标准进行操作,确保巡检工作的准确性和有效性。 3)每次维护都形成规范的技术文档,涵盖替换件配置和对原有配置的修改等内容。技术文档采用统一的格式和标准,详细记录维护的时间、地点、设备名称、维护内容、替换件信息等。这些文档不仅可以作为维护工作的记录,还可以为后续的设备维护和管理提供重要的参考依据。 4)检修计划避开可预知的安全播出重要保障期,并在保障期前安排检修。提前了解安全播出重要保障期的时间安排,制定合理的检修计划。在保障期前,对系统进行全面的检查和维护,确保设备在保障期内能够稳定运行,避免因设备故障影响安全播出。 广播技术支撑系统巡检 设备故障及时修复 1)对系统内出现故障的设备进行及时修复,在故障设备返回原厂维修期间无偿提供相应备机或备件。建立设备故障快速响应机制,当接到设备故障通知后,立即安排专业人员进行诊断和修复。对于需要返回原厂维修的设备,及时提供相应的备机或备件,确保系统的正常运行不受影响。 2)待故障设备维修好、安装调试合格后返还备机或备件。在设备维修完成后,进行严格的测试和验证,确保设备的性能和功能符合要求。安装调试合格后,及时返还备机或备件,并做好相关的记录和交接工作。 3)严格按照承诺时间响应故障,如接到通知后8小时内电话响应,24小时内派出专业人员到现场,48小时内处理完毕。建立故障响应时间监控机制,对故障响应时间进行严格的考核和管理。确保在规定的时间内完成故障修复工作,提高客户满意度。 4)对修复后的设备进行测试和验证,确保其正常运行。制定详细的设备测试和验证方案,对修复后的设备进行全面的测试和验证。测试内容包括设备的性能、功能、稳定性等方面,确保设备在修复后能够正常运行,避免再次出现故障。 设备故障修复 技术资料及时提供 1)为系统维护和管理提供所需的技术资料,确保技术人员能够准确了解设备和系统的性能和操作方法。收集和整理系统内所有设备和系统的技术资料,包括设备说明书、操作手册、维护手册、电路图等。将这些资料进行分类和整理,建立技术资料数据库,方便技术人员查阅和使用。 2)及时更新技术资料,反映设备和系统的最新状态和变化。随着设备的更新和系统的升级,及时对技术资料进行更新和完善。确保技术资料与实际设备和系统的状态保持一致,为技术人员提供准确的参考依据。 3)对技术资料进行分类和整理,方便查阅和使用。按照设备类型、系统功能、资料类型等进行分类,建立清晰的资料索引和目录。同时,对技术资料进行电子化管理,提高资料的检索和使用效率。 4)确保技术资料的安全性和保密性,防止信息泄露。建立技术资料安全管理制度,对技术资料的访问进行严格的权限控制。对重要的技术资料进行加密存储和传输,确保资料的安全性和保密性。 广播信号传输稳定保障 调频信号覆盖维护 1)每年不少于1次对全省41个调频广播转播台站中的71套调频广播发射设备进行检修维护,包括调频广播发射机、微波解码器、卫星接收系统、天馈线系统等。制定详细的检修维护计划,按照计划对每套设备进行全面的检查和维护。在检修过程中,对设备的性能和参数进行测试和调整,确保设备的正常运行和信号的稳定传输。 2)确保调频信号的覆盖范围和质量符合要求,减少信号干扰和衰减。定期对调频信号的覆盖范围和质量进行监测和评估,根据监测结果及时调整设备的参数和设置。采取有效的抗干扰措施,减少信号干扰和衰减,提高信号的质量。 3)对调频信号覆盖系统进行监测和评估,及时发现和解决潜在问题。建立调频信号覆盖系统监测平台,实时监测系统的运行状态和信号质量。定期对系统进行评估,分析系统存在的潜在问题,并采取相应的措施进行解决。 4)根据实际情况调整调频信号覆盖系统的参数和设置,优化信号传输效果。根据不同的地理环境、季节变化、用户需求等因素,及时调整调频信号覆盖系统的参数和设置。优化信号传输路径和发射功率,提高信号的传输效果。 播总控与制播系统优化 播总控与制播系统优化 1)每年不少于2次对广播播总控核心系统及设备进行检修维护,包括音频控制矩阵、光纤传输系统、CDR广播系统、音频智能监测系统、制播网系统、大屏显示系统、UPS供电系统、温控系统等。制定详细的检修维护计划,按照计划对每个系统和设备进行全面的检查和维护。在检修过程中,对设备的性能和参数进行测试和调整,确保设备的正常运行和系统的稳定性。 2)每年不少于2次对广播8套频率11个融媒体广播直播间系统与设备进行检修与维护,包括播出调音台、播出工作站、易播站、视频直播系统、导播音频工作站、周边播出设备、温控系统等。对直播间的设备进行定期的清洁、保养和校准,确保设备的音质和画质符合要求。对系统的软件进行升级和优化,提高系统的性能和稳定性。 3)优化播总控与制播系统的性能和稳定性,提高广播信号的传输效率和质量。采用先进的技术和设备,对播总控与制播系统进行升级和改造。优化系统的架构和配置,提高系统的处理能力和响应速度。加强系统的安全防护,确保广播信号的安全传输。 4)对播总控与制播系统进行升级和改造,以适应不断变化的技术需求和业务要求。关注行业的技术发展动态和业务需求变化,及时对播总控与制播系统进行升级和改造。引入新的技术和功能,提高系统的竞争力和适应性。 信号传输监控 信号传输监控与调整 1)建立信号传输监控机制,实时监测广播信号的传输状态和质量。安装信号传输监控设备,对广播信号的强度、频率、音质、画质等参数进行实时监测。将监测数据上传到监控平台,实现对信号传输状态的实时监控和分析。 2)及时发现信号传输过程中的异常情况,并采取相应的调整措施。通过对监测数据的分析,及时发现信号传输过程中的异常情况,如信号中断、干扰、衰减等。根据异常情况的类型和严重程度,采取相应的调整措施,如调整发射功率、更换传输线路、优化信号处理算法等。 3)对信号传输设备进行定期检查和维护,确保其正常运行。制定信号传输设备定期检查和维护计划,按照计划对设备进行全面的检查和维护。对设备的性能和参数进行测试和调整,确保设备的正常运行和信号的稳定传输。 4)根据实际情况调整信号传输参数和设置,优化信号传输效果。根据不同的地理环境、季节变化、用户需求等因素,及时调整信号传输参数和设置。优化信号传输路径和发射功率,提高信号的传输效果。 监控项目 监控指标 正常范围 异常处理措施 信号强度 dBm -80至-100 调整发射功率 信号频率 Hz 符合广播频段 校准频率 音质 信噪比 大于40dB 优化音频处理算法 画质 分辨率 符合标准要求 调整视频参数 应急处理能力强化 应急方案设计与预演 1)针对核心设备(StuderONAIR2500调音台、AXIAQuasar-SR调音台、StagetacNexus基带音频矩阵、AOIP网络音频矩阵、xNode-AES音频切换器)制定应急处置预案和应急响应程序。分析核心设备可能出现的故障类型和影响程度,制定相应的应急处置预案。明确应急响应的流程和责任分工,确保在设备出现故障时能够迅速、有效地进行处理。 2)定期进行应急预演,检验应急方案的可行性和有效性。按照应急处置预案和应急响应程序,定期组织应急预演。模拟设备故障场景,检验应急方案的可行性和有效性。通过预演,发现应急方案中存在的问题和不足,并及时进行改进。 3)对应急预演的结果进行总结和评估,及时发现问题并进行改进。对应急预演的过程和结果进行详细的记录和分析,总结经验教训。针对发现的问题和不足,制定改进措施,并及时对应急方案进行修订和完善。 4)根据实际情况调整应急方案和应急响应程序,提高应急处理能力。随着设备的更新和系统的升级,以及实际运行情况的变化,及时对应急方案和应急响应程序进行调整和优化。提高应急处理的针对性和有效性,确保在设备出现故障时能够迅速、有效地进行处理。 应急响应团队组建 1)组建专业的应急响应团队,明确团队成员的职责和分工。选拔具有丰富经验和专业技能的技术人员组成应急响应团队。明确团队成员的职责和分工,确保在应急处理过程中能够各司其职、协同配合。 2)对应急响应团队成员进行培训和考核,提高其应急处理能力和专业技能。定期组织应急响应团队成员进行培训,学习应急处置预案和应急响应程序,掌握应急处理的方法和技巧。对应急响应团队成员进行考核,确保其具备应急处理的能力和素质。 3)确保应急响应团队能够在接到通知后迅速到达现场,进行应急处置。建立应急响应团队值班制度,确保24小时随时待命。配备必要的交通工具和应急设备,确保应急响应团队能够在接到通知后迅速到达现场。 4)建立应急响应团队的值班制度,确保24小时随时待命。制定应急响应团队值班表,明确值班人员的职责和工作要求。建立值班人员联系机制,确保在紧急情况下能够及时联系到值班人员。加强值班人员的管理和监督,确保值班制度的有效执行。 应急响应团队组建 应急资源储备与调配 1)储备充足的应急物资和设备,如备机、备件、工具等。根据系统内设备的类型和数量,储备充足的应急物资和设备。建立应急物资和设备清单,定期对物资和设备进行盘点和检查,确保其数量和质量符合要求。 2)对应急物资和设备进行定期检查和维护,确保其处于良好状态。制定应急物资和设备定期检查和维护计划,按照计划对物资和设备进行全面的检查和维护。对设备的性能和参数进行测试和调整,确保设备的正常运行。 3)建立应急资源调配机制,确保在应急情况下能够迅速调配所需的物资和设备。制定应急资源调配流程和规则,明确调配的责任人和权限。建立应急资源调配平台,实现对资源的实时监控和调配。 4)与供应商建立良好的合作关系,确保在需要时能够及时获取所需的物资和设备。与设备供应商和物资供应商建立长期稳定的合作关系,签订合作协议。明确供应商的供货责任和服务承诺,确保在需要时能够及时获取所需的物资和设备。 应急资源储备 服务内容及需求分析 播总控制播系统维保 广播播总控机房设备维护 音频控制矩阵维护 硬件故障排查 1)运用专业检测设备,对音频控制矩阵的硬件进行全方位检测,包括主板、芯片、接口等各个部件,仔细找出潜在的故障点。 2)针对检测出的故障,迅速采取行动,及时维修或更换损坏的部件,如电容器、电阻器等,确保硬件能够正常运行。 3)对维修或更换后的硬件进行再次严格测试,通过模拟各种工作场景和信号输入,保证其性能完全符合要求,为广播播总控机房的稳定运行提供坚实保障。 音频控制矩阵硬件故障排查 广播播总控机房设备维护 软件系统优化 1)定期对音频控制矩阵的软件系统进行更新,密切关注软件开发商发布的更新信息,及时下载并安装最新版本,以修复已知的漏洞和提高系统性能。 2)根据广播播总控机房的实际使用情况,对软件系统的参数进行精细优化调整,如音频采样率、比特率等,使其更好地适应机房的工作需求。 3)对优化后的软件系统进行全面测试,模拟各种复杂的音频处理任务,确保其功能正常且稳定,不会出现卡顿、死机等问题。 功能测试验证 1)对音频控制矩阵的信号切换功能进行多次严格测试,通过输入不同类型和强度的信号,确保信号切换准确、快速,不出现信号丢失或延迟现象。 2)测试音量调节功能,使用专业的音频测量设备,保证音量调节的精度和稳定性,避免出现音量忽大忽小的情况。 3)仔细检查其他功能,如音频增益、均衡调节等,通过对比标准音频样本,确保其正常工作,能够满足广播播总控机房的各种音频处理需求。 光纤传输系统检修 线路连接检查 1)使用专业的光纤检测工具,仔细检查光纤线路的接口,查看是否有灰尘、杂物等影响连接的因素,如光纤连接器的端面是否清洁。 2)对松动的接口进行紧固,采用合适的工具和方法,确保线路连接的稳定性,避免因接口松动导致信号衰减或中断。 3)检查光纤线路的弯曲半径是否符合要求,使用弯曲半径测量仪进行测量,避免因过度弯曲导致信号衰减,影响光纤传输系统的性能。 光模块检测 1)使用专业的光功率计等设备,对光模块的发光功率和接收灵敏度进行精确检测,按照光模块的规格参数进行对比分析。 2)对比检测结果与光模块的规格参数,判断其是否正常,如发光功率是否在规定范围内、接收灵敏度是否达标等。 3)对于性能不佳的光模块,及时进行更换,选择与原光模块型号和性能匹配的产品,以保证光纤传输系统的正常运行。 传输性能测试 1)通过网络测试仪等工具,对光纤传输系统的带宽进行全面测试,模拟不同的业务流量和数据传输需求,确保其满足广播播总控机房的业务需求。 2)检测光纤传输系统的误码率,使用误码仪进行测量,若误码率过高,查找原因并进行处理,如检查光纤线路是否受损、光模块是否正常等。 3)对测试结果进行详细记录和深入分析,建立测试数据档案,为后续的维护和优化提供可靠依据,不断提高光纤传输系统的性能。 CDR广播系统维护 设备状态检查 1)查看CDR广播系统服务器的运行状态,使用系统监控软件实时监测CPU使用率、内存使用率等指标,确保服务器性能稳定,不会因资源不足而出现故障。 2)检查存储设备的容量和读写性能,使用专业的存储性能测试工具进行检测,保证数据的正常存储和读取,避免数据丢失或损坏。 3)对其他相关设备进行检查,如网络设备等,查看网络连接是否正常、设备的指示灯是否显示正常状态,确保整个系统的网络连接稳定可靠。 服务器性能检测 数据备份管理 1)制定合理的数据备份计划,根据CDR广播系统的数据重要性和变化频率,确定备份的时间间隔和方式,定期对系统的数据进行备份。 2)将备份数据存储在安全的位置,如异地存储,采用加密技术对备份数据进行保护,防止因本地灾害等原因导致数据丢失。 3)定期对备份数据进行恢复测试,模拟数据丢失的情况,验证备份数据的可用性,确保在需要时能够及时恢复数据。 播放功能测试 1)选择不同类型的音频文件,如音乐、新闻、广告等,对CDR广播系统的播放功能进行全面测试,检查系统是否能够正常识别和播放各种格式的音频文件。 2)检查播放音频的音质,使用音频分析仪等设备进行检测,确保无杂音、卡顿等问题,保证音频播放的质量。 3)测试播放的稳定性,在长时间播放过程中观察是否出现异常情况,如播放中断、音频失真等,及时发现并解决潜在的问题。 融媒体广播直播间检修 播出调音台检修 硬件状况检查 1)仔细检查播出调音台的旋钮,查看是否转动灵活,无卡顿现象,使用专业的旋钮测试仪进行检测,确保旋钮的精度和稳定性。 2)检查推子的行程和灵敏度,使用推子行程测量仪和灵敏度测试仪进行测量,确保其调节准确,能够满足不同音频信号的调节需求。 3)查看接口是否有损坏、氧化等情况,使用显微镜等工具进行检查,保证音频信号的正常传输,避免因接口问题导致音频失真或中断。 播出调音台硬件状况检查 融媒体广播直播间检修 软件系统调试 1)对播出调音台的软件系统进行初始化设置,按照厂家提供的操作手册和广播播总控机房的实际需求,确保各项参数符合要求。 2)根据实际使用需求,对软件系统的功能进行定制和优化,如添加特效、调整音频处理算法等,提高调音台的使用效率和音频处理效果。 3)对调试后的软件系统进行全面测试,模拟各种音频处理场景,保证其稳定运行,不会出现软件崩溃或功能异常的情况。 音频处理测试 1)通过输入不同类型的音频信号,如单声道、立体声、环绕声等,测试播出调音台的混音效果,使用音频频谱分析仪等设备进行分析,确保各声道音频混合均匀。 2)测试降噪功能,在不同的环境噪音条件下进行测试,观察是否能有效降低背景噪音,提高音质,使用噪音测试仪进行测量。 3)对音频处理的增益、均衡等参数进行调整和测试,通过对比不同参数设置下的音频效果,保证音质达到最佳效果,满足广播播出的要求。 播出工作站维护 硬件设备检查 1)查看播出工作站电脑主机的CPU、内存、硬盘等硬件的运行状态,使用硬件检测软件实时监测其性能指标,确保其性能满足播出要求,不会因硬件性能不足导致播出卡顿或中断。 2)检查显示器的显示效果,如分辨率、色彩等,使用显示器测试软件进行检测,保证画面清晰、准确,符合广播播出的视觉要求。 3)对其他相关硬件设备进行检查,如键盘、鼠标等,查看其按键是否灵敏、操作是否顺畅,确保其正常使用,不影响播出工作的进行。 系统软件维护 1)及时更新播出工作站的操作系统,关注操作系统开发商发布的安全补丁和更新信息,安装最新的安全补丁,提高系统的安全性,防止黑客攻击和病毒感染。 2)对播出软件进行升级和优化,根据软件开发商的更新说明和广播播总控机房的实际需求,保证其功能的完整性和稳定性,提高播出效率和质量。 3)定期对系统软件进行杀毒和清理,使用专业的杀毒软件和系统清理工具,防止病毒和垃圾文件影响系统性能,确保系统运行流畅。 播出功能测试 1)选择不同类型的节目素材,如新闻节目、综艺节目、电视剧等,对播出工作站的播出功能进行全面测试,检查系统是否能够正常识别和播出各种格式的节目素材。 2)检查节目播出的时间准确性和画面、音频质量,使用时间同步测试仪和音频视频分析仪等设备进行检测,确保无卡顿、跳帧等问题,保证播出效果的稳定性和高质量。 3)测试播出工作站的应急处理功能,如节目切换、暂停等,模拟各种突发情况进行测试,保证在突发情况下能够正常播出,保障广播播出的连续性和可靠性。 视频直播系统检测 网络连接检查 1)使用网络测试工具,如网络带宽测试仪、网络延迟测试仪等,检测视频直播系统的网络带宽和延迟,确保网络能够满足直播需求,避免因网络问题导致直播卡顿或中断。 2)检查网络设备的运行状态,如路由器、交换机等,查看设备的指示灯是否正常、设备的温度是否过高,保证网络连接的稳定性。 3)查看网络设置是否正确,检查IP地址、子网掩码、网关等参数是否配置正确,避免因配置问题导致网络故障,影响视频直播的正常进行。 设备性能检测 1)检查摄像头的图像质量,调整焦距、光圈等参数,使用图像质量分析仪进行检测,确保拍摄的画面清晰、无畸变,符合视频直播的视觉要求。 2)检测编码器的编码效率和质量,使用编码器性能测试仪进行测试,保证视频编码后的文件大小和画质符合要求,提高视频传输的效率和质量。 3)对其他相关设备进行检查,如麦克风、云台等,查看其工作状态是否正常、性能是否良好,确保其正常工作,不影响视频直播的效果。 直播效果测试 1)进行实际的视频直播测试,邀请专业的观众和技术人员进行观看和评估,观察画面的清晰度、色彩还原度等,使用视频质量评估工具进行分析。 2)检查直播的流畅度,使用直播流畅度测试仪进行测量,确保无卡顿、缓冲等现象,保证观众的观看体验。 3)收集观众的反馈意见,通过在线调查问卷、观众留言等方式,根据反馈对视频直播系统进行优化和调整,不断提高直播效果和质量。 StagetacNexus矩阵维保 硬件部件检查 机箱外观检查 1)观察StagetacNexus矩阵的机箱外观,仔细查看是否有划痕、磕碰等损坏情况,对发现的问题进行详细记录,以便及时采取修复措施。 2)检查机箱的密封性,使用专业的密封检测工具进行检测,确保灰尘、湿气等不会进入机箱内部,保护内部硬件不受损坏。 3)查看机箱的通风口是否畅通,使用风速仪等设备进行测量,保证散热效果,防止机箱内部温度过高影响设备性能。 线路连接排查 1)仔细检查硬件部件的连接线路,使用线路测试仪等工具进行检测,查看是否有松动、断裂等问题,对发现的问题及时进行处理。 2)检查线路的接口是否有氧化、腐蚀等情况,使用显微镜等工具进行检查,保证信号传输的稳定性,避免因接口问题导致信号丢失或干扰。 3)对松动的线路进行紧固,对损坏的线路进行更换,选择质量可靠的线路产品,确保线路连接的可靠性和稳定性。 散热系统检测 1)检查散热风扇的运转情况,使用转速测试仪等设备进行测量,确保其转速正常、无噪音,保证散热效果良好。 2)查看散热片的清洁程度,使用灰尘检测仪等工具进行检测,如有灰尘堆积,及时进行清理,保持散热片的散热性能。 3)检测机箱内部的温度,使用温度传感器等设备进行测量,确保在正常工作范围内,避免因温度过高导致设备故障。 软件系统升级 更新信息关注 1)定期访问StagetacNexus矩阵的官方网站,关注软件系统的更新公告,及时了解最新的软件版本和更新内容。 2)关注软件供应商的技术支持渠道,如官方论坛、客服热线等,获取最新的软件版本信息和技术支持,确保升级过程顺利进行。 3)根据软件系统的更新内容,评估是否需要进行升级,结合广播播总控机房的实际需求和设备的运行状况,做出合理的决策。 数据备份操作 1)使用专业的数据备份工具,对StagetacNexus矩阵软件系统的数据进行全面备份,包括系统配置文件、用户数据等,确保数据的安全性和完整性。 2)将备份数据存储在安全的位置,如外部硬盘、服务器等,采用加密技术对备份数据进行保护,防止数据丢失或泄露。 3)在备份完成后,进行数据恢复测试,模拟数据丢失的情况,验证备份数据的可用性,确保在需要时能够及时恢复数据。 升级过程执行 1)仔细阅读软件系统的升级指南,按照步骤进行升级操作,严格遵守升级流程和注意事项,确保升级过程顺利进行。 2)在升级过程中,保持设备的稳定供电和网络连接,使用不间断电源(UPS)等设备保证供电稳定,避免升级中断,导致设备损坏或软件故障。 3)升级完成后,对软件系统进行测试,使用功能测试工具和性能测试工具进行全面检测,确保其功能正常,满足广播播总控机房的使用需求。 功能性能测试 信号切换测试 1)通过输入不同的信号源,如音频信号、视频信号等,测试StagetacNexus矩阵的信号切换功能,使用信号发生器和示波器等设备进行检测,记录切换时间和准确性。 2)多次进行信号切换操作,模拟各种实际应用场景,观察是否存在信号丢失、延迟等问题,及时发现并解决潜在的故障。 3)对测试结果进行分析,使用数据分析软件对测试数据进行处理和分析,如发现异常,及时进行排查和处理,确保信号切换功能的稳定性和可靠性。 音频处理测试 1)输入不同类型的音频信号,如音乐、人声、音效等,测试StagetacNexus矩阵的音频处理能力,使用音频分析仪等设备进行检测,观察音质是否清晰、无杂音。 2)调节音量大小,使用音量控制器等设备进行操作,检查音量调节的精度和稳定性,确保音量调节准确、均匀。 3)对音频处理的其他功能进行测试,如音频增益、均衡调节等,使用音频处理测试软件进行测试,确保其正常工作,满足广播播总控机房的音频处理需求。 稳定可靠性测试 1)让StagetacNexus矩阵连续运行一段时间,如24小时、48小时等,观察其稳定性,使用系统监控软件实时监测设备的运行状态,记录是否出现死机、重启等异常情况。 2)模拟不同的工作环境和负载条件,如高温、高湿度、高负载等,测试其可靠性,使用环境模拟设备和负载测试工具进行测试,确保在各种情况下都能正常工作。 3)根据测试结果,对设备进行优化和调整,如调整设备参数、更换硬件部件等,提高其稳定可靠性,保证设备的长期稳定运行。 AXIAQuasar调音台维护 外观与连接检查 外观状况查看 1)仔细观察AXIAQuasar调音台的外壳,查看是否有裂缝、变形等损坏情况,使用卡尺等工具进行测量,对发现的问题及时进行修复或更换。 2)检查调音台的表面是否有划痕、磨损等,如有需要,使用专业的修复工具和材料进行修复和保养,恢复调音台的外观质量。 3)查看调音台的指示灯是否正常亮起,判断设备的工作状态,使用万用表等工具进行检测,确保指示灯的准确性和可靠性。 接口连接检查 1)逐一检查调音台的音频输入输出接口,使用接口测试仪等工具进行检测,确保连接紧密,无松动现象,保证音频信号的正常传输。 2)查看接口是否有氧化、腐蚀等情况,使用显微镜等工具进行检查,如有需要,使用专业的清洁工具和材料进行清洁和处理,恢复接口的性能。 3)测试接口的信号传输功能,使用信号发生器和示波器等设备进行检测,保证音频信号能够正常输入和输出,避免信号丢失或干扰。 线缆状态检测 1)检查电源线是否有破损、老化等情况,使用绝缘电阻测试仪等工具进行检测,如有需要,及时更换电源线,确保设备的供电安全。 2)查看信号线的屏蔽层是否完好,使用屏蔽层测试仪等工具进行检测,确保信号传输不受干扰,提高音频信号的质量。 3)测试线缆的导电性,使用万用表等工具进行测量,保证其正常工作,避免因线缆问题导致音频信号失真或中断。 AXIAQuasar调音台参数设置校准 参数设置校准 参数检查确认 1)查看AXIAQuasar调音台的输入增益、输出电平、频率响应等参数设置,使用专业的音频测量设备进行检测,确保其合理,符合广播播总控机房的音频处理需求。 2)对比参数设置与实际音频效果,使用音频分析仪等设备进行分析,如有需要,进行调整,优化音频处理效果。 3)记录当前的参数设置,建立参数设置档案,以便后续参考和恢复,保证调音台的稳定性和一致性。 音量音调校准 1)使用专业的音频测试设备,如音频信号发生器、音频分析仪等,对调音台的音量进行校准,确保音量调节准确、均匀,满足广播播出的音量要求。 2)校准音调参数,如高音、低音等,使用音频频谱分析仪等设备进行检测,保证音频的音色平衡,提高音频的音质。 3)在不同音量和音调设置下,播放音频信号,使用音频质量评估工具进行评估,检查音频输出的质量,确保音频输出的稳定性和一致性。 参数优化调整 1)根据不同的节目类型,如新闻、音乐、访谈等,对调音台的参数进行优化设置,结合节目内容和风格,调整输入增益、输出电平、频率响应等参数,提高音频处理效果。 2)考虑不同的场景需求,如直播、录制等,对参数进行调整,根据场景特点和要求,优化调音台的性能,满足不同场景的音频处理需求。 3)在实际使用过程中,根据反馈对参数进行进一步的优化和调整,通过收集用户反馈和音频质量评估结果,不断改进调音台的参数设置,提高音频处理的质量和效率。 功能使用测试 混音功能测试 1)输入不同的音频信号到调音台的各个声道,使用音频信号发生器等设备进行输入,测试混音效果,使用音频频谱分析仪等设备进行分析,观察各声道音频是否混合均匀。 2)调节混音参数,如声道平衡、音量比例等,使用调音台的控制面板进行操作,查看混音效果的变化,优化混音效果。 3)在不同的混音设置下,播放音频,使用音频质量评估工具进行评估,检查混音后的音质和效果,确保混音后的音频质量符合广播播出的要求。 效果器功能检查 1)开启调音台的效果器功能,如混响、延时等,使用调音台的控制面板进行操作,观察音频效果的变化,使用音频频谱分析仪等设备进行分析。 2)调节效果器的参数,如混响时间、延时量等,使用调音台的控制面板进行操作,检查效果器的调节是否灵敏、准确,优化效果器的性能。 3)对比不同效果器设置下的音频效果,使用音频质量评估工具进行评估,选择最佳的效果设置,提高音频的艺术效果。 监听功能测试 1)通过监听耳机或音箱,使用监听设备进行监听,测试调音台的监听功能,使用音频质量评估工具进行评估,确保监听声音清晰、无杂音。 2)调节监听音量和音质,使用调音台的控制面板进行操作,检查监听效果是否符合要求,优化监听效果。 3)在不同的音频信号输入下,测试监听功能的稳定性,使用音频信号发生器等设备进行输入,观察监听效果的变化,确保监听功能的可靠性和稳定性。 制播网络系统定期检修 网络设备巡检 设备运行检查 1)观察路由器、交换机等网络设备的指示灯,通过指示灯的颜色和闪烁状态判断其工作状态是否正常,确保设备正常运行。 2)检查设备的散热情况,使用红外热成像仪等设备进行检测,确保设备不会因过热而出现故障,保证设备的稳定性和可靠性。 3)查看设备的配置文件,使用网络管理软件进行查看,确保配置正确,无错误设置,避免因配置问题导致网络故障。 制播网络系统网络设备巡检 接口状态查看 1)检查网络设备的接口是否有连接松动、损坏等情况,使用接口测试仪等工具进行检测,及时发现并处理接口问题,保证网络连接的稳定性。 2)查看接口的流量情况,使用网络流量监测软件进行监测,判断网络是否存在拥塞或异常,及时采取措施进行优化和调整。 3)对接口进行清洁和维护,使用清洁工具和材料进行清洁,保证信号传输的稳定性,提高网络性能。 性能指标监控 1)使用网络管理工具,如网络监控系统、性能监测软件等,监控网络设备的CPU使用率、内存使用率等性能指标,实时掌握设备的运行状态。 2)设置性能指标的阈值,根据设备的性能和网络需求,设置合理的阈值,当指标超过阈值时,及时进行处理,避...
吉林广播电视台广播电视安全播出运行维护广播技术支撑系统运维项目投标方案.docx
下载提示

1.本文档仅提供部分内容试读;

2.支付并下载文件,享受无限制查看;

3.本网站所提供的标准文本仅供个人学习、研究之用,未经授权,严禁复制、发行、汇编、翻译或网络传播等,侵权必究;

4.左侧添加客服微信获取帮助;

5.本文为word版本,可以直接复制编辑使用。


这个人很懒,什么都没留下
未认证用户 查看用户
该文档于 上传
×
精品标书制作
百人专家团队
擅长领域:
工程标 服务标 采购标
16852
已服务主
2892
中标量
1765
平台标师
扫码添加客服
客服二维码
咨询热线:192 3288 5147
公众号
微信客服
客服