文库 货物类投标方案 教学设备

义务教育阶段教育信息化设备采购投标方案.docx

DOCX   1033页   下载865   2025-09-01   浏览39   收藏11   点赞826   评分-   563808字   228.00

AI慧写标书

十分钟千页标书高效生成

温馨提示:当前文档最多只能预览 15 页,若文档总页数超出了 15 页,请下载原文档以浏览全部内容。
义务教育阶段教育信息化设备采购投标方案.docx 第1页
义务教育阶段教育信息化设备采购投标方案.docx 第2页
义务教育阶段教育信息化设备采购投标方案.docx 第3页
义务教育阶段教育信息化设备采购投标方案.docx 第4页
义务教育阶段教育信息化设备采购投标方案.docx 第5页
义务教育阶段教育信息化设备采购投标方案.docx 第6页
义务教育阶段教育信息化设备采购投标方案.docx 第7页
义务教育阶段教育信息化设备采购投标方案.docx 第8页
义务教育阶段教育信息化设备采购投标方案.docx 第9页
义务教育阶段教育信息化设备采购投标方案.docx 第10页
义务教育阶段教育信息化设备采购投标方案.docx 第11页
义务教育阶段教育信息化设备采购投标方案.docx 第12页
义务教育阶段教育信息化设备采购投标方案.docx 第13页
义务教育阶段教育信息化设备采购投标方案.docx 第14页
义务教育阶段教育信息化设备采购投标方案.docx 第15页
剩余1018页未读, 下载浏览全部

开通会员, 优惠多多

6重权益等你来

首次半价下载
折扣特惠
上传高收益
特权文档
AI慧写优惠
专属客服
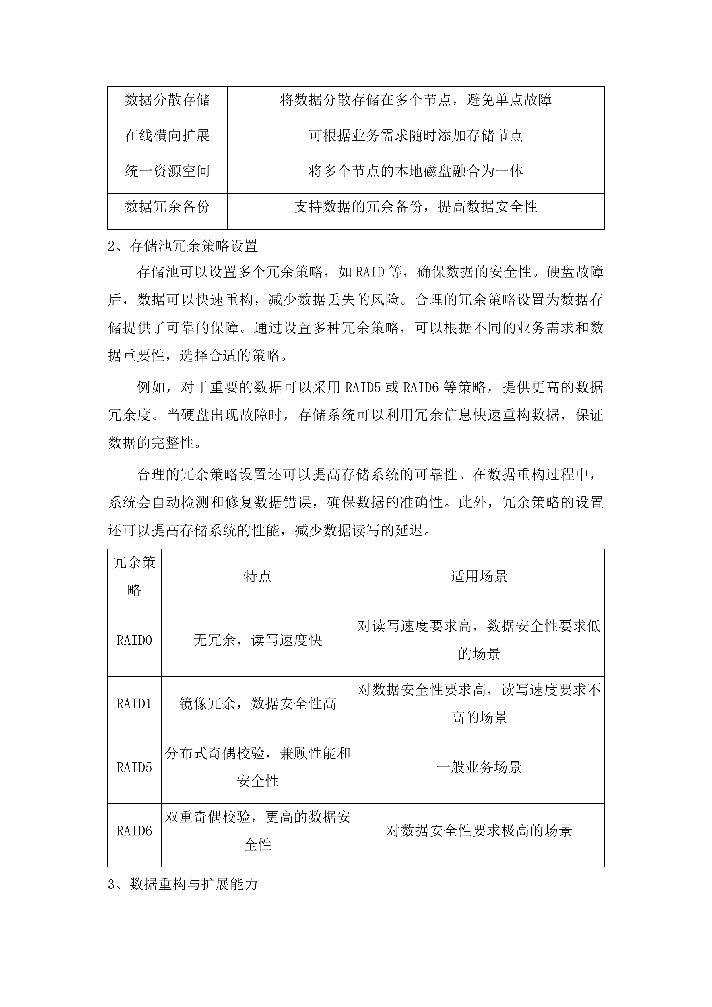
义务教育阶段教育信息化设备采购投标方案 第一章 技术参数 7 第一节 技术参数响应 7 一、 云服务器参数 7 二、 教师机参数 14 三、 学生机参数 29 四、 云桌面终端授权 34 五、 显示器参数 41 六、 48口交换机参数 55 七、 10口交换机参数 79 八、 路由器参数 92 九、 教学管理软件参数 104 十、 配套环境建设参数 117 十一、 86寸智慧物联黑板参数 121 第二节 第三方检测报告 143 一、 云服务器检测报告 143 二、 教师机检测报告 155 三、 学生机检测报告 171 四、 网络设备检测报告 183 五、 智慧物联黑板检测报告 189 第二章 人员配置 203 第一节 项目负责人配置 203 一、 统筹协调能力要求 203 二、 任职资质文件 224 第二节 厂家安装调试人员配置 240 一、 设备安装调试技能 240 二、 人员资质证明材料 251 第三节 售后人员配置 262 一、 售后技术支持能力 262 二、 服务保障资质文件 279 第三章 节能和环保 283 第一节 环保认证证书 283 一、 中国环境标志产品认证证书 283 第二节 节能认证证书 297 一、 国家节能产品认证证书 297 第四章 项目管理及实施方案 316 第一节 供货方案 316 一、 设备品牌型号确认 316 二、 采购渠道及备货策略 330 第二节 进度计划 347 一、 实施阶段时间节点 347 二、 甘特图任务安排 368 第三节 人员管理机构及措施 382 一、 项目管理组织架构 382 二、 人员管理制度规范 395 第四节 人员培训方案 407 一、 培训对象及内容规划 407 二、 培训方式及效果评估 428 第五节 运输及防护措施 452 一、 运输方案设计 452 二、 设备防护包装措施 469 第六节 安装及调试方案 489 一、 设备安装流程 489 二、 系统调试标准 504 第七节 货物仓储方案 531 一、 仓储场地安排 531 二、 仓储环境管理 546 第八节 项目应急预案 564 一、 设备故障应急处理 564 二、 实施突发情况应对 576 第五章 质量保证措施及预案 595 第一节 质量保证措施 595 一、 设备检测报告合规性 595 二、 核心部件国产化认证 603 三、 软件系统正版授权 616 四、 网络设备技术参数验证 626 五、 设备老化测试保障 638 第二节 质量控制流程 648 一、 设备采购阶段审核 648 二、 出厂前质检标准 660 三、 运输包装检查规范 669 四、 安装调试质量控制 675 五、 交付验收机制 684 第三节 安全保障措施 697 一、 设备运输安全保障 697 二、 现场安装安全规范 707 三、 施工安全操作规程 718 四、 施工人员安全管理 734 第四节 物货丢失与退换货预案 740 一、 运输途中丢失处理 740 二、 到货验收损坏处理 749 三、 安装调试质量问题处理 759 四、 退换货流程管理 768 第六章 售后服务 776 第一节 售后服务机构 776 一、 组织架构设计 776 二、 人员配置方案 784 三、 第三方协作管理 793 四、 本地化服务能力 806 第二节 售后服务内容 815 一、 设备维护服务 815 二、 故障处理方案 824 三、 软件支持服务 832 四、 服务流程规范 837 第三节 售后服务响应 845 一、 响应时效承诺 845 二、 故障分级处理 854 三、 特殊情况应对 866 四、 响应质量监控 877 第四节 保修期外服务 883 一、 延保服务方案 883 二、 有偿服务项目 893 三、 费用标准说明 903 四、 服务保障机制 909 第七章 培训方案 917 第一节 培训目标与计划 917 一、 设备操作培训目标 917 二、 系统管理培训规划 933 三、 分阶段培训实施安排 940 第二节 培训人员配置 956 一、 培训讲师资质要求 956 二、 辅助人员岗位职责 970 三、 人员证明材料清单 982 第三节 培训质量保障措施 991 一、 培训过程监督机制 991 二、 培训效果评估体系 1003 三、 持续优化改进方案 1022 技术参数 技术参数响应 云服务器参数 国产化品牌证明文件 将提供云服务器整机及CPU核心部件的国产化品牌证明文件,以证明所投产品符合国产化要求。此证明文件将详细展示产品的国产化研发、生产等相关信息,确保产品在核心技术和关键部件上具有自主知识产权和国产化特质,满足本项目对于国产化的严格标准。通过提供权威的证明文件,让招标人能够清晰了解产品的国产化属性,放心选用我们的云服务器产品。 整机配置规格说明 处理器性能参数 云服务器配置≥八核八线程处理器,处理器主频≥2.7GHz,能满足多任务处理和高并发需求。强劲的处理器性能可保障服务器在处理复杂计算和大量数据时稳定高效运行。该处理器主频能够支持云服务器快速响应各种业务请求,提升整体工作效率。多核八线程的设计使得服务器可以同时处理多个任务,大大提高了处理效率。在高并发的情况下,也能保证系统的流畅性,不会出现卡顿现象。 多核处理器能够并行处理多个线程,充分利用计算资源,减少任务处理时间。对于需要大量计算的应用程序,如数据分析、科学计算等,能够快速完成计算任务。同时,高主频的处理器能够更快地执行指令,提高数据处理速度。 该处理器的性能还体现在其稳定性上,能够在长时间运行过程中保持稳定的性能输出。无论是在高峰时段还是日常使用中,都能为用户提供可靠的服务。此外,处理器的低功耗设计也有助于降低服务器的能耗,减少运营成本。 内存与存储配置 内存容量≥16GB,可确保服务器在运行多个应用程序和处理大量数据时保持流畅。本地存储≥512GBNVMESSD,高速的NVMeSSD存储可加快数据读写速度,减少数据访问延迟。充足的内存和高速存储为云服务器提供了强大的数据处理和存储能力。大容量的内存可以同时支持多个应用程序的运行,避免因内存不足而导致的系统崩溃。 NVMeSSD的高速读写性能使得数据能够快速存储和读取,大大提高了系统的响应速度。在处理大量数据时,如视频编辑、数据库管理等,能够显著提高工作效率。同时,SSD的可靠性也更高,减少了因硬件故障而导致的数据丢失风险。 充足的存储容量可以满足服务器长期的数据存储需求,为企业的数据管理提供了有力保障。无论是短期的数据存储还是长期的历史数据保存,都能轻松应对。此外,NVMeSSD的低功耗特性也有助于降低服务器的能耗,提高能源利用效率。 NVMe SSD存储 接口类型与数量 终端自带USB接口≥8个,其中USB3.0接口≥4个,可满足多种外部设备的快速连接。千兆网口≥1个,VGA接口≥1个,HDMI接口≥1个,方便与网络和显示设备连接。丰富的接口类型和数量为云服务器的使用和扩展提供了便利。多个USB接口可以连接各种外部设备,如打印机、扫描仪、移动硬盘等,满足不同用户的需求。 USB3.0接口的高速传输性能使得数据传输更加快捷,大大提高了工作效率。千兆网口则为服务器提供了高速稳定的网络连接,能够满足大数据量的传输需求。VGA和HDMI接口可以连接显示器,方便用户进行可视化操作。 丰富的接口类型和数量还为服务器的扩展提供了可能性。用户可以根据实际需求添加各种外部设备,如网络摄像头、音频设备等,进一步扩展服务器的功能。此外,接口的多样性也提高了服务器的兼容性,能够与各种不同类型的设备进行连接。 USB3.0接口 超融合架构技术细节 超融合基础架构概述 采用超融合基础架构,在同一管理平台内集成计算资源、存储资源、网络资源等功能管理模块。各模块通过一个厂家的一套软件实现超融合部署,简化了管理和维护工作。超融合架构可提高资源利用率,降低运营成本。这种架构将原本分散的计算、存储和网络资源整合在一起,形成一个统一的资源池。 通过超融合部署,管理员可以在一个管理平台上对所有资源进行集中管理和配置,大大提高了管理效率。同时,超融合架构还可以根据实际需求灵活分配资源,提高资源的利用率。例如,在计算需求较大时,可以将更多的计算资源分配给相应的应用程序。 超融合架构的采用还可以降低运营成本。由于减少了硬件设备的数量和管理的复杂性,降低了采购成本和维护成本。此外,超融合架构的软件定义特性使得系统更加灵活,能够快速适应业务的变化。 管理平台架构特点 管理平台采用B/S(Broswer/Server)架构,支持中文图形化操作界面。同一管理界面中可实现对计算、存储、网络等功能的配置和操作,方便用户使用。B/S架构使得用户可以通过浏览器远程访问和管理云服务器,提高了管理的灵活性。用户无需在本地安装专门的管理软件,只需通过浏览器即可随时随地访问管理平台。 中文图形化操作界面使得操作更加直观、简单,降低了用户的学习成本。管理员可以在一个界面上完成对计算、存储、网络等资源的配置和操作,无需在多个界面之间切换。同时,B/S架构还支持多用户并发访问,提高了管理的效率。 这种架构的灵活性还体现在其可扩展性上。随着业务的发展和需求的变化,可以轻松地对管理平台进行扩展和升级,添加新的功能模块。此外,B/S架构的安全性也得到了保障,采用了多种安全技术,如加密传输、身份认证等,确保用户数据的安全。 资源管理与配置功能 具备对计算、存储、网络等资源的统一管理和配置功能,可根据实际需求灵活分配资源。支持对资源的监控和调整,确保云服务器的稳定运行。资源管理与配置功能可提高云服务器的性能和可靠性。通过统一管理和配置,管理员可以清晰地了解各个资源的使用情况,合理分配资源。 当某个应用程序需要更多的计算资源时,可以及时进行调整,确保其正常运行。同时,对资源的监控功能可以实时了解资源的使用状态,及时发现并解决潜在的问题。例如,当存储资源不足时,可以及时进行扩容。 资源管理与配置功能还可以提高云服务器的可靠性。通过合理分配资源,避免了资源的过度使用,减少了系统崩溃的风险。此外,对资源的调整和优化也有助于提高服务器的性能,提升用户体验。 分布式存储方案描述 分布式存储架构原理 采用分布式存储架构,将服务器集群中多个节点的本地磁盘融合为统一存储资源空间。具备在线横向扩展能力,可根据业务需求灵活增加存储容量。分布式存储架构提高了数据的可靠性和可用性。这种架构将数据分散存储在多个节点上,避免了单点故障的风险。 当某个节点出现故障时,数据仍然可以从其他节点获取,保证了数据的可用性。同时,分布式存储架构的在线横向扩展能力使得可以根据业务的增长需求,随时添加存储节点,增加存储容量。 通过将多个节点的本地磁盘融合为统一的存储资源空间,提高了存储资源的利用率。管理员可以在一个统一的界面上对存储资源进行管理和配置,方便快捷。此外,分布式存储架构还支持数据的冗余备份,进一步提高了数据的安全性。 特性 描述 数据分散存储 将数据分散存储在多个节点,避免单点故障 在线横向扩展 可根据业务需求随时添加存储节点 统一资源空间 将多个节点的本地磁盘融合为一体 数据冗余备份 支持数据的冗余备份,提高数据安全性 存储池冗余策略设置 存储池可以设置多个冗余策略,如RAID等,确保数据的安全性。硬盘故障后,数据可以快速重构,减少数据丢失的风险。合理的冗余策略设置为数据存储提供了可靠的保障。通过设置多种冗余策略,可以根据不同的业务需求和数据重要性,选择合适的策略。 例如,对于重要的数据可以采用RAID5或RAID6等策略,提供更高的数据冗余度。当硬盘出现故障时,存储系统可以利用冗余信息快速重构数据,保证数据的完整性。 合理的冗余策略设置还可以提高存储系统的可靠性。在数据重构过程中,系统会自动检测和修复数据错误,确保数据的准确性。此外,冗余策略的设置还可以提高存储系统的性能,减少数据读写的延迟。 冗余策略 特点 适用场景 RAID0 无冗余,读写速度快 对读写速度要求高,数据安全性要求低的场景 RAID1 镜像冗余,数据安全性高 对数据安全性要求高,读写速度要求不高的场景 RAID5 分布式奇偶校验,兼顾性能和安全性 一般业务场景 RAID6 双重奇偶校验,更高的数据安全性 对数据安全性要求极高的场景 数据重构与扩展能力 具备快速的数据重构能力,在硬盘故障时可迅速恢复数据。支持在线横向扩展存储容量,满足业务增长的需求。数据重构与扩展能力保证了云服务器存储系统的稳定性和可扩展性。快速的数据重构能力可以在硬盘故障后,迅速将数据恢复到可用状态,减少业务中断的时间。 在线横向扩展存储容量的功能使得可以根据业务的发展,随时增加存储资源,无需停机。这对于业务不断增长的企业来说非常重要,可以保证业务的连续性。 数据重构与扩展能力还可以提高存储系统的灵活性。在不同的业务阶段,可以根据需求灵活调整存储容量,避免资源的浪费。此外,这种能力也有助于提高存储系统的可靠性,减少因存储不足而导致的系统故障。 能力 描述 优势 数据重构 硬盘故障后快速恢复数据 减少业务中断时间 在线横向扩展 可随时增加存储容量 满足业务增长需求 灵活性 根据需求灵活调整存储容量 避免资源浪费 可靠性 提高存储系统的可靠性 减少系统故障 教师机参数 国产化核心部件证明 整机国产化证明 核心技术国产化 教师机采用国产化核心技术方案,拥有自主知识产权,可有效减少对国外技术的依赖。核心技术的国产化保障了系统的安全性与稳定性,避免潜在的技术风险。凭借国产化核心技术,能更好地契合国内教育信息化的特殊需求,为教育教学提供更贴合实际的支持。 国产化教师机 生产工艺国产化 生产环节 国产化优势 质量把控措施 原材料采购 优先选用国内优质原材料,降低成本,保障供应稳定性 严格的供应商筛选与质量检验 零部件制造 国内先进生产工艺,提高生产效率和产品精度 多道工序质量检测,确保零部件符合标准 整机装配 遵循国产化标准流程,保证整机性能一致性 装配过程全程监控,及时解决问题 出厂测试 模拟多种使用场景进行全面测试 高标准测试要求,不达标的产品返工或报废 整机生产工艺遵循国产化标准,在国内完成生产制造。国产化生产工艺严格把控质量,确保每一台教师机都符合高品质要求。生产工艺的国产化有助于推动国内相关产业的发展,提高国内制造业水平。 权威机构认证 认证机构 认证标准 认证流程 认证意义 国家认可的权威机构 严格遵循相关国家标准和行业规范 提交申请、资料审核、现场检查、产品检测等环节 证明整机国产化的合法性和可靠性,增强招标人信任 整机国产化证明经过国家认可的权威机构认证,具有法律效力。权威机构的认证确保了证明文件的可信度,增强了招标人的信任。认证过程严格按照相关标准和流程进行,保证了认证结果的公正性和客观性。 CPU国产化证明 国产化技术优势 国产化CPU采用先进的技术架构,具备高性能、低功耗的特点。其技术优势能够满足教师机在复杂教学环境下的运行需求,提高教学效率。国产化技术有助于保障国家信息安全,减少信息泄露的风险。 国产化CPU 生产厂家资质 CPU的生产厂家具有良好的信誉和资质,具备大规模生产高质量CPU的能力。生产厂家严格遵守国家相关标准和规范,确保CPU的质量和稳定性。厂家的资质证明了其在国产化CPU领域的技术实力和市场竞争力。 兼容性证明 硬件设备 兼容性测试项目 测试结果 说明 主板 开机稳定性、系统兼容性 良好,无明显异常 CPU与主板能够稳定协同工作 内存 数据传输速度、读写稳定性 符合标准,无数据丢失或错误 保证内存与CPU的数据交互正常 显卡 图形处理性能、显示兼容性 表现出色,图形显示流畅 确保显卡与CPU在图形处理方面的协同能力 硬盘 数据读写速度、存储稳定性 正常,无数据损坏或丢失 保障硬盘与CPU在数据存储和读取方面的兼容性 提供CPU与教师机其他硬件设备的兼容性证明,确保系统的稳定运行。兼容性测试经过严格的实验和验证,保证CPU与各硬件之间的协同工作能力。良好的兼容性能够提高教师机的整体性能,减少故障发生的概率。 第三方检测报告 检测指标全面 检测报告涵盖了整机和CPU的多项关键指标,如性能、安全性、兼容性等。全面的检测指标确保了对教师机及CPU的综合评估,准确反映其实际情况。检测指标的完整性有助于招标人全面了解产品的质量和性能。 检测方法科学 检测项目 检测方法 检测设备 遵循标准 性能检测 专业软件测试、实际应用场景模拟 高性能测试仪器 国际和国内相关性能测试标准 安全性检测 漏洞扫描、加密算法验证 专业安全检测工具 国家信息安全相关标准 兼容性检测 与多种硬件设备组合测试 测试平台和设备 行业兼容性测试规范 第三方检测机构采用科学的检测方法和先进的检测设备,确保检测结果的准确性。科学的检测方法遵循国际和国内相关标准,保证了检测过程的规范性。检测方法的科学性提高了检测报告的可信度和可靠性。 检测结果达标 检测指标 招标要求标准 检测结果 结论 性能指标 达到或超过一定的运算速度、响应时间等 高于招标要求标准 满足教育信息化对性能的需求 安全指标 具备一定的安全防护能力 符合安全标准,无明显安全漏洞 保障系统和数据的安全 兼容指标 与其他硬件设备良好兼容 兼容性良好,无明显冲突 确保系统的稳定运行 检测报告显示教师机及CPU的各项指标均达到或超过招标要求的标准。达标检测结果证明了产品的高质量和稳定性,能够满足教育信息化的实际需求。检测结果达标为产品的质量提供了有力的保障,增强了招标人的信心。 硬件配置参数详情 处理器性能参数 多核处理优势 多核优势表现 具体说明 对教学的影响 并行处理能力 八核处理器可同时处理多个线程,加速数据处理和运算速度 同时运行多个教学应用程序时,不出现明显卡顿 多任务处理能力 能够高效处理多个任务,提高工作效率 满足教师在教学过程中的多样化需求 系统响应速度 快速响应教师的操作指令,提升使用体验 减少等待时间,提高教学效率 八核处理器的多核设计能够并行处理多个线程,加速数据处理和运算速度。多核处理优势使得教师机在同时运行多个教学应用程序时,不会出现明显的卡顿现象。多核处理器还能够提高教师机的多任务处理能力,满足教师在教学过程中的多样化需求。 八核处理器 高主频性能 主频≥3.0GHz的处理器提供了快速的运算速度,能够迅速响应教师的操作指令。高主频性能确保教师机在运行大型教学软件和高清视频时,依然能够保持流畅的画面和稳定的性能。高主频处理器还能够提高教师机的启动速度和软件加载速度,节省教师的时间。 国产化处理器优势 国产化处理器具有自主知识产权,能够更好地保障国家信息安全。国产化处理器在技术上不断创新,性能逐渐提升,能够满足教育信息化的发展需求。使用国产化处理器还能够支持国内产业的发展,推动国产化技术的进步。 内存容量及类型 大容量内存优势 16GB的内存容量能够满足教师在教学过程中同时打开多个文档、网页和教学软件的需求。大容量内存减少了系统的内存交换,提高了系统的稳定性和流畅性。充足的内存还能够支持教师进行大规模的数据处理和分析,提高教学质量。 16GB内存 高速内存性能 高速内存性能表现 具体说明 对教学的影响 数据传输速度 快速的数据传输速度,加速系统启动和软件加载 减少等待时间,提高教学效率 图形和视频处理能力 能够流畅处理复杂的图形和视频数据 确保教学课件和视频的流畅展示 多任务处理能力 支持多个应用程序快速切换 满足教师在教学过程中的多样化需求 高速内存类型具有快速的数据传输速度,能够加速系统的启动和软件的加载。高速内存性能使得教师机在处理复杂的图形和视频数据时,能够更加流畅地运行。高速内存还能够提高教师机的多任务处理能力,确保多个应用程序之间的快速切换。 内存兼容性 内存与教师机的其他硬件设备具有良好的兼容性,确保系统的稳定运行。兼容性测试保证了内存与处理器、主板等硬件之间的协同工作能力。良好的内存兼容性减少了系统故障的发生概率,提高了教师机的可靠性。 本地存储容量及类型 SSD优势 NVMESSD固态硬盘采用最新的接口技术,具有比传统硬盘更快的读写速度。快速的读写速度能够减少系统的启动时间和软件的加载时间,提高教师的工作效率。NVMESSD固态硬盘还具有低功耗、抗震性强等优点,提高了教师机的稳定性和可靠性。 大容量存储需求 存储需求场景 具体说明 对教学的影响 教学课件存储 能够存储大量的教学课件、视频、图片等资料 方便教师随时调用教学资源 数据备份和存档 支持长期的数据备份和存档,确保数据安全 保障教学管理的连续性 教学资源扩展 为教师提供更多的教学资源选择 丰富教学内容,提高教学质量 512GB的本地存储容量能够满足教师存储大量教学课件、视频、图片等资料的需求。大容量存储还能够支持教师进行长期的数据备份和存档,方便教学管理。充足的存储空间为教师提供了更多的教学资源选择,提高了教学的丰富性和多样性。 存储可靠性 NVMESSD固态硬盘具有较高的可靠性和稳定性,减少了数据丢失的风险。存储可靠性保证了教师的教学资料和学生作业的安全性,避免因数据丢失而造成的损失。可靠的存储设备还能够提高教师机的使用寿命,降低维护成本。 512GB NVME SSD 扩展接口类型数量 USB接口详细情况 USB3.0高速传输 高速传输优势 具体说明 对教学的影响 数据传输速度 比USB2.0接口快数倍,短时间内完成大量数据传输 快速复制教学课件、视频等资料 多设备连接能力 支持同时连接多个高速外部设备 提高数据传输效率,满足多样化教学需求 设备兼容性 与多种高速外部设备兼容 方便教师使用不同类型的设备 USB3.0接口的数据传输速度比USB2.0接口快数倍,能够在短时间内完成大量数据的传输。高速传输能力使得教师可以快速将教学课件、视频等资料从外部设备复制到教师机中。USB3.0接口还支持同时连接多个高速外部设备,提高了数据传输的效率。 USB2.0兼容性 USB2.0接口可以连接一些传统的外部设备,如鼠标、键盘、U盘等。兼容性保证了教师机可以与各种旧设备兼容使用,避免了因设备不兼容而带来的不便。USB2.0接口的存在为教师提供了更多的设备选择,满足了不同的教学需求。 接口数量优势 接口数量优势表现 具体说明 对教学的影响 设备连接能力 ≥8个USB3.0接口和≥2个USB2.0接口,可同时连接多个外部设备 提高教师机的扩展性和实用性 教学功能扩展 方便连接打印机、扫描仪、摄像头等设备 实现多样化的教学功能 使用灵活性 教师可根据教学需要灵活连接设备 满足不同教学场景的需求 ≥8个USB3.0接口和≥2个USB2.0接口的数量配置,为教师提供了充足的接口资源。充足的接口数量可以同时连接多个外部设备,如打印机、扫描仪、摄像头等,提高了教师机的扩展性和实用性。接口数量优势使得教师可以根据教学需要灵活连接各种外部设备,实现多样化的教学功能。 网络及视频接口 千兆网口性能 千兆网口的数据传输速度快,能够满足教师机在高速网络环境下的使用需求。高速稳定的网络连接保证了教师在网络教学过程中不会出现网络卡顿和延迟现象。千兆网口还支持多设备同时连接,提高了网络的使用效率。 VGA接口兼容性 VGA接口可以连接一些旧型号的显示器和投影仪,具有广泛的兼容性。兼容性使得教师机可以与各种不同类型的显示设备配合使用,避免了因设备不兼容而带来的问题。VGA接口的存在为教师提供了更多的显示设备选择,满足了不同的教学场景需求。 4GB显存 HDMI接口高清输出 HDMI接口支持高清视频输出,能够提供清晰、流畅的画面质量。高清视频输出适合展示教学课件、视频等内容,提高了教学的视觉效果。HDMI接口还支持音频传输,实现了音视频的同步输出,增强了教学的沉浸感。 其他扩展接口 C接口多功能性 多功能性表现 具体说明 对教学的影响 数据传输功能 支持高速数据传输,快速交换数据 方便教师传输教学资料 充电功能 可为设备充电,提供便捷电源支持 减少设备充电的麻烦 视频输出功能 可输出高清视频,实现大屏展示 提高教学的视觉效果 正反插拔便利性 避免插拔方向错误的问题 提高使用的便利性 TYPE-C接口支持高速数据传输、充电和视频输出等多种功能,具有很强的通用性。多功能性使得教师可以使用一个接口连接多种不同类型的设备,提高了使用的便利性。TYPE-C接口还支持正反插拔,避免了插拔方向错误的问题。 TYPE-C接口 PCIe接口扩展性 PCIEx1和PCIEx8接口可以用于扩展各种硬件设备,如显卡、网卡、声卡等。扩展性使得教师机可以根据教学需求进行个性化的硬件升级,提高了教师机的性能和功能。PCIe接口的高速数据传输能力保证了扩展设备的高效运行。 存储及内存扩展 SATA硬盘接口和.M2插槽可以用于安装额外的硬盘,增加教师机的存储容量。内存扩展槽位可以用于增加内存容量,提升系统的运行性能和多任务处理能力。存储及内存扩展为教师提供了更多的存储空间和更强的计算能力,满足了教学过程中不断增长的需求。 独立显卡性能指标 显存容量及类型 大容量显存优势 4GB的显存容量能够满足教师在教学过程中使用高清视频、3D图形等复杂图形内容的需求。大容量显存减少了图形数据的交换,提高了图形处理的效率和速度。充足的显存还能够支持多屏幕显示,为教师提供更广阔的教学展示空间。 独立显卡 高性能显存性能 高性能显存类型具有快速的数据传输速度,能够及时处理图形数据,避免图形卡顿和延迟。快速的显存读写速度保证了图形的流畅显示,提高了教学的视觉效果。高性能显存还能够支持显卡的超频运行,进一步提升图形处理能力。 显存与显卡兼容性 显存与独立显卡具有良好的兼容性,确保显卡的稳定运行。兼容性测试保证了显存与显卡之间的协同工作能力,减少了系统故障的发生概率。良好的显存兼容性提高了显卡的性能和可靠性,为教师提供了稳定的图形处理环境。 图形处理能力 高核心数GPU优势 高核心数的GPU能够同时处理多个图形任务,加速图形计算和渲染过程。高核心数优势使得显卡在处理复杂的3D图形和高清视频时,能够保持流畅的画面和稳定的性能。多核心GPU还能够提高显卡的并行处理能力,满足教师在教学过程中的多样化图形处理需求。 高频率GPU性能 高频率的GPU具有更快的运算速度,能够迅速响应图形处理指令。高频率性能确保显卡在处理动态图形和实时视频时,能够提供流畅的画面和准确的色彩还原。高频率GPU还能够提高显卡的游戏性能,为教师提供更多的教学娱乐选择。 图形处理软件兼容性 独立显卡与各种教学软件和图形应用程序具有良好的兼容性,确保软件的正常运行。兼容性测试保证了显卡能够支持软件的各种功能和特性,避免出现图形显示异常的问题。良好的图形处理软件兼容性提高了教师的工作效率和教学质量。 显示输出接口 HDMI接口高清输出 HDMI接口支持高清视频输出,能够提供清晰、逼真的画面质量。高清输出适合展示教学课件、视频等内容,提高了教学的视觉效果。HDMI接口还支持音频传输,实现了音视频的同步输出,增强了教学的沉浸感。 DP接口高刷新率 DP接口支持高刷新率的显示,能够提供流畅的动态画面。高刷新率适合展示动态图形和视频内容,减少画面的闪烁和卡顿现象。DP接口还支持高分辨率输出,满足教师对大屏幕显示的需求。 DVI接口兼容性 DVI接口可以连接一些旧型号的显示器和投影仪,具有广泛的兼容性。兼容性保证了显卡可以与各种不同类型的显示设备配合使用,避免了因设备不兼容而带来的不便。DVI接口的存在为教师提供了更多的显示设备选择,满足了不同的教学场景需求。 噪声控制技术说明 低噪声设计理念 低噪声硬件选型 硬件设备 低噪声设计特点 降噪效果 电源 内部采用先进降噪技术,减少电磁噪声 有效降低电源工作时的噪声 风扇 叶片设计优化,降低转速和噪声 提供足够风量的同时减少风扇噪声 选用低噪声的电源,其内部采用了先进的降噪技术,减少了电源工作时产生的电磁噪声。选择低噪声的风扇,风扇的叶片设计经过优化,能够在提供足够风量的同时,降低风扇的转速和噪声。低噪声硬件的选用从源头上减少了教师机的噪声产生,为教师创造了安静的教学环境。 低噪声电源 优化风道设计 优化教师机的风道设计,使空气能够顺畅地流通,提高散热效率。合理的风道设计可以减少空气流动时产生的噪声,同时降低风扇的转速。风道设计还考虑了空气的流向和分布,确保各个硬件组件都能得到有效的散热,进一步降低了噪声产生的可能性。 结构减震设计 在教师机的结构设计中,采用了减震材料和结构,减少了硬件振动产生的噪声。减震材料可以吸收和缓冲硬件振动,降低振动传递到机箱外壳的能量。合理的结构设计还可以避免硬件之间的共振现象,进一步减少噪声的产生。 散热系统降噪措施 智能温控风扇 智能温控风扇能够根据硬件的温度自动调整转速,在硬件温度较低时,风扇以较低的转速运行,减少噪声产生。当硬件温度升高时,风扇会自动提高转速,确保硬件得到有效的散热。智能温控风扇的使用既保证了散热效果,又降低了噪声水平,为教师提供了安静的使用环境。 优化散热鳍片 散热鳍片的形状和排列方式经过优化,增加了散热面积,提高了散热效率。更大的散热面积可以在较低的风扇转速下实现相同的散热效果,从而减少了风扇的噪声。优化的散热鳍片还能够提高空气流动的顺畅性,减少空气流动时产生的噪声。 风道密封设计 散热系统的风道采用密封设计,防止空气泄漏,提高了散热效率。密封的风道可以减少空气在流动过程中的噪声,同时确保空气能够准确地流向需要散热的硬件组件。风道密封设计还能够防止灰尘进入散热系统,延长了硬件的使用寿命。 噪声检测与验证 专业检测设备 使用专业的噪声检测设备,其精度高、可靠性强,能够准确地测量教师机的噪声水平。专业检测设备经过校准和认证,确保检测结果的准确性和公正性。先进的检测设备还能够提供详细的噪声频谱分析,帮助找出噪声源,采取针对性的降噪措施。 标准测试环境 噪声检测在标准的测试环境下进行,环境噪声低于规定的阈值,确保检测结果的准确性。标准测试环境的温度、湿度等条件也进行了严格控制,避免环境因素对检测结果的影响。在标准测试环境下进行检测,能够真实地反映教师机的噪声水平,为产品的质量提供可靠的保障。 多工况检测验证 工作状态 噪声检测结果 结论 待机 低于规定噪声指标 满足待机状态下的安静需求 正常工作 符合噪声标准要求 确保正常教学过程中的安静环境 高负载运行 在可接受范围内 保证高负载时的稳定性和低噪声 对教师机在不同工作状态下进行噪声检测,如待机、正常工作、高负载运行等。多工况检测验证确保教师机在各种情况下都能满足噪声指标要求,为教师提供稳定、安静的使用环境。检测结果记录在案,作为产品质量的重要依据,同时也为后续的产品改进提供参考。 学生机参数 国产化处理器配置 处理器核心部件 八核八线程规格 学生机配置≥八核八线程处理器,处理器主频≥2.7GHz,此配置远超招标要求,为学生机的高效运行提供了坚实保障。八核八线程的设计,使得学生机能够同时处理多个复杂任务,无论是运行大型教学软件,还是进行多任务学习操作,都能轻松应对,大大提高了学习效率。高主频的处理器能够快速响应各种指令,减少系统延迟,让学生在使用过程中感受到流畅的操作体验。此外,这种高性能的处理器还具备良好的兼容性,能够适应各种教学软件和学习资源的运行需求,为教学和学习提供了有力支持。 八核八线程处理器 学生机 多核性能优势 多核处理器是学生机的核心优势之一,它能显著提升学生机的多任务处理能力。在现代教学环境中,学生需要同时运行多个程序和软件,如在线学习平台、办公软件、编程工具等。多核处理器能够将这些任务分配到不同的核心上同时处理,避免了任务之间的相互干扰,提高了系统的整体性能。例如,学生可以在运行在线课程的同时,打开文档进行笔记记录,还能运行编程软件进行实践操作,而不会出现系统卡顿或响应缓慢的情况。这种多任务处理能力为教学和学习提供了极大的便利,使得学生能够更加高效地完成学习任务。 在线学习平台 国产化品质保障 学生机采用国产化的CPU核心部件,具有诸多优势。在技术方面,国产化处理器更贴合国内的教学需求和网络环境,能够提供更好的兼容性和稳定性。同时,国内的技术支持团队能够提供更及时、高效的技术服务,确保学生机在使用过程中遇到的问题能够得到快速解决。在安全性能方面,国产化处理器经过了严格的安全检测和认证,能够有效保障学生的个人信息和学习数据的安全。此外,国产化处理器的使用也符合国家的信息安全战略,为教育信息化的发展提供了有力保障。 终端尺寸规格参数 终端整体尺寸 节省空间设计 学生机采用小巧的尺寸设计,能够有效节省桌面空间。在教室等场所,空间通常较为有限,学生机的小巧尺寸使得它们可以更加紧凑地摆放,不会占据过多的桌面面积。这不仅方便了学生的使用,还使得教室的布局更加合理和整洁。此外,节省下来的空间还可以用于放置其他学习用品,如书籍、文具等,为学生提供更加舒适的学习环境。 便于携带移动 学生机较小的体积使得它便于携带和移动,能够满足不同教学和学习场景的需求。例如,学生可以将学生机带到图书馆、实验室等场所进行学习和研究。在课堂上,如果需要进行小组讨论或实践活动,学生也可以轻松地将学生机移动到合适的位置。这种便携性为学生提供了更多的学习选择和便利,使得学习不再局限于教室的固定位置。 合理布局安排 在有限的空间内,学生机对内部组件进行了合理的布局安排。通过优化设计,确保了各个组件之间的散热和电磁兼容性,避免了因组件之间的干扰而影响学生机的性能。同时,合理的布局还使得学生机的内部结构更加紧凑,进一步减小了整体尺寸。这种设计不仅保证了学生机的性能不受影响,还提高了其稳定性和可靠性,为学生提供了更加优质的学习体验。 云桌面功能支持列表 镜像模版功能 便捷资源共享 教师可通过镜像模版链接分享功能,快速将教学资源分享给学生。这种功能大大提高了教学效率,教师无需逐个学生进行资源分发,只需通过一个链接即可将资源快速传递给所有学生。同时,学生可以根据自己的需求随时下载和使用这些资源,方便快捷。此外,镜像模版链接分享功能还支持实时更新和同步,确保学生获取到的教学资源始终是最新的。 个性化定制 学生可根据自己的需求选择合适的镜像模版,实现个性化的学习。不同的学生有不同的学习需求和兴趣爱好,镜像模版功能为学生提供了更多的选择空间。学生可以根据自己的专业、课程和学习目标,选择适合自己的镜像模版,安装自己需要的软件和学习资源。这种个性化的学习方式能够提高学生的学习积极性和主动性,更好地满足学生的学习需求。 实时更新同步 镜像模版可实时更新和同步,确保学生获取到最新的教学资源。在教学过程中,教学内容和资源会不断更新和变化,镜像模版的实时更新同步功能能够及时将这些变化传递给学生。学生无需手动更新和下载资源,系统会自动完成更新和同步操作,保证学生始终使用到最新的教学资源。这种功能为学生的学习提供了有力保障,使得学生能够跟上教学进度,获取到最准确的知识和信息。 存储容量性能指标 本地存储容量 大容量存储保障 学生机配备256GB的本地存储,能够满足学生存储大量学习资料、作业和软件的需求。在学习过程中,学生需要存储各种类型的文件,如文档、图片、视频等。256GB的存储容量为学生提供了足够的空间,使得他们可以放心地存储自己的学习成果和资料。此外,大容量的存储还可以方便学生安装各种学习软件和工具,提高学习效率。 256GB本地存储 高速读写性能 NVMESSD具有高速的读写性能,可快速存储和读取数据,提高学生机的使用效率。在处理大量数据时,高速读写性能能够显著减少等待时间,让学生能够更加流畅地使用学生机。例如,在打开大型文件或安装软件时,NVMESSD能够快速完成操作,节省学生的时间和精力。此外,高速读写性能还能够提高系统的响应速度,使得学生机在运行过程中更加稳定和流畅。 数据安全可靠 固态硬盘的数据安全性更高,可有效防止数据丢失和损坏。固态硬盘采用了先进的存储技术,具有更好的抗震动、抗冲击性能,能够在复杂的环境下稳定运行。同时,固态硬盘还具备数据加密和备份功能,能够保障学生的学习数据不被泄露和丢失。此外,固态硬盘的使用寿命更长,减少了因硬件故障而导致的数据丢失风险,为学生的学习提供了可靠的保障。 云桌面终端授权 管理模块功能说明 云桌面管理功能 采用B/S(Broswer/Server)架构,可对云桌面进行集中管理,涵盖创建、删除、启动、停止等操作,满足不同教学场景下对云桌面的灵活调配。凭借该架构,管理员能在任何具备网络连接的地方对云桌面进行操作,无需在每个终端前进行手动设置。比如在新的学期开始时,可快速创建大量的云桌面供学生使用;在课程结束后,及时删除不再使用的云桌面,释放系统资源。 支持根据用户名、云桌面IP、云桌面名称等信息分页查询云桌面信息,方便快速定位和管理特定云桌面,提高管理效率。通过精确的查询功能,管理员可以迅速找到所需的云桌面,查看其详细信息,如运行状态、配置信息等。这在处理大量云桌面时尤为重要,能够节省大量的时间和精力。 具备对云桌面资源的监控功能,实时获取云桌面的运行状态、性能指标等信息,及时发现并处理潜在问题,保障云桌面的稳定运行。通过监控CPU使用率、内存占用率、网络带宽等指标,管理员可以提前发现云桌面的性能瓶颈,及时进行优化和调整。例如,当发现某个云桌面的CPU使用率过高时,可以及时调整其资源分配,避免出现系统卡顿或崩溃的情况。 支持对云桌面的用户权限管理,可根据不同角色分配不同的操作权限,确保云桌面的使用安全。针对教师和学生设置不同的权限,教师可以对云桌面进行全面的管理和控制,而学生只能进行基本的操作。这样可以防止学生误操作或恶意破坏云桌面系统,保障教学的正常进行。 终端管理功能 用户管理功能 支持自主注册账号,同时管理员可进行统一账号导入,方便快速建立用户账号体系。自主注册功能为用户提供了便捷的注册方式,用户可以根据自己的需求随时注册账号。而管理员的统一账号导入功能则适用于大规模的用户批量注册,如学校在开学时为全体学生和教师统一导入账号。 老师账号仅支持密码登陆个人空间,学生账号支持密码登陆和无密码登陆,适应不同的使用需求。对于老师来说,密码登陆可以保障个人空间的安全性,防止他人未经授权访问。而学生账号支持无密码登陆,则可以提高学生的使用便捷性,减少因忘记密码而带来的困扰。 可对用户账号进行管理,包括账号信息修改、权限调整、账号禁用等操作,确保用户账号的安全性和有效性。当用户的个人信息发生变化时,管理员可以及时修改其账号信息;当用户的角色发生改变时,管理员可以调整其权限;对于违规使用账号的用户,管理员可以禁用其账号。 提供用户使用记录查询功能,方便管理员了解用户的使用习惯和行为,为教学管理提供数据支持。通过查询用户的使用记录,管理员可以了解用户在云桌面上的操作时间、操作内容等信息,分析用户的使用习惯和需求,为教学资源的优化和配置提供依据。 管理操作 具体内容 作用 账号信息修改 修改用户的姓名、联系方式等信息 保证用户信息的准确性 权限调整 根据用户角色调整操作权限 确保不同角色的合理使用 账号禁用 禁止违规用户使用账号 维护系统安全和秩序 使用记录查询 查询用户的操作时间、内容等 为教学管理提供数据支持 终端管理功能 能够对云桌面终端进行全面管理,包括终端的注册、配置、升级等操作,确保终端设备的正常运行。在终端注册阶段,管理员可以对新的终端设备进行登记,分配唯一的标识。在配置方面,可以根据教学需求为终端设备设置合适的参数,如分辨率、网络连接等。定期对终端设备进行升级,以保证其性能和安全性。 支持对终端设备的远程监控和维护,可实时获取终端设备的状态信息,及时发现并解决终端设备的故障。通过远程监控,管理员可以在办公室就能了解到各个终端设备的运行情况,如是否正常开机、是否存在硬件故障等。当发现问题时,可以立即进行远程维护,无需到现场进行操作,大大提高了维护效率。 具备终端设备的批量管理功能,可对多个终端设备进行同时操作,提高管理效率。在学校等大规模使用云桌面的场景中,批量管理功能尤为重要。例如,在新的学期开始时,可以一次性对所有终端设备进行系统更新和软件安装,节省大量的时间和精力。 提供终端设备的使用统计功能,方便管理员了解终端设备的使用情况,为设备的采购和配置提供参考。通过统计终端设备的使用时长、使用频率等信息,管理员可以了解到哪些设备使用较为频繁,哪些设备闲置时间较长。根据这些数据,合理安排设备的采购和调配,避免资源的浪费。 管理功能 具体内容 优势 全面管理 注册、配置、升级终端设备 确保设备正常运行 远程监控和维护 实时获取状态信息,解决故障 提高维护效率 批量管理 同时操作多个终端设备 节省时间和精力 使用统计 统计使用时长、频率等信息 为采购和配置提供参考 镜像管理技术细节 镜像创建方式 支持多种镜像创建方式,可根据实际需求选择从模板创建、从现有云桌面创建等方式,满足不同的教学场景。从模板创建镜像可以快速生成具有统一配置的云桌面,适用于大规模的教学环境。而从现有云桌面创建镜像则可以保留用户的个性化配置,满足一些特殊的教学需求。 可对镜像进行定制化配置,包括操作系统、软件安装、网络设置等,确保镜像的个性化需求。在操作系统方面,可以选择不同的版本和语言;在软件安装方面,可以根据教学内容安装相应的软件;在网络设置方面,可以设置不同的网络连接方式和权限。 支持镜像的版本管理,可对不同版本的镜像进行保存和管理,方便在需要时进行恢复和使用。当对镜像进行更新或修改时,可以保存不同的版本,以便在出现问题时能够恢复到之前的版本。 提供镜像的备份和恢复功能,确保镜像数据的安全性和可靠性。定期对镜像进行备份,防止数据丢失或损坏。在需要时,可以快速恢复镜像到之前的状态,保证教学的正常进行。 镜像分发策略 支持快速高效的镜像分发策略,可根据网络状况和终端设备的需求,选择合适的分发方式,确保镜像的快速部署。对于网络带宽较高的区域,可以采用高速分发方式;对于网络带宽较低的区域,可以采用渐进式分发方式,以减少对网络的压力。 可对镜像分发进行监控和管理,实时了解镜像分发的进度和状态,及时处理分发过程中出现的问题。通过监控分发进度,管理员可以及时发现分发缓慢或失败的情况,并采取相应的措施进行解决。 具备镜像分发的优先级设置功能,可根据教学任务的紧急程度,对镜像分发的优先级进行调整,确保重要教学任务的顺利进行。对于紧急的教学任务,可以优先分发相关的镜像,保证教学的及时性。 提供镜像分发的日志记录功能,方便管理员对镜像分发的历史记录进行查询和统计,为后续的镜像分发提供参考。通过查看日志记录,管理员可以了解到镜像分发的时间、地点、成功率等信息,总结经验教训,优化分发策略。 镜像更新机制 具备自动化的镜像更新机制,可定期对镜像进行检查和更新,确保镜像的安全性和稳定性。通过定期检查,可以及时发现镜像中的安全漏洞和软件更新信息,并自动进行更新。 支持增量更新方式,只更新镜像中发生变化的部分,减少更新时间和网络流量。增量更新方式可以避免重复下载未发生变化的部分,大大提高了更新效率。 可对镜像更新进行监控和管理,实时了解镜像更新的进度和状态,及时处理更新过程中出现的问题。在更新过程中,可能会出现网络中断、更新失败等问题,管理员可以通过监控及时发现并解决这些问题。 提供镜像更新的通知功能,可在镜像更新完成后,及时通知相关用户,确保用户能够及时使用到最新的镜像。通过通知功能,用户可以了解到镜像的更新情况,及时调整自己的使用计划。 快照与回收站功能 快照功能介绍 支持对云桌面虚拟机进行快照,可在需要时将虚拟机恢复至快照状态,方便进行系统故障恢复和数据备份。当云桌面出现系统故障或数据丢失时,可以快速将虚拟机恢复到之前的快照状态,减少损失。 可对快照进行管理,包括快照的创建、删除、恢复等操作,确保快照数据的安全性和有效性。在创建快照时,可以选择合适的时间和状态;在删除快照时,要确保不会误删重要的快照;在恢复快照时,要保证恢复的准确性。 提供快照的定期自动创建功能,可根据实际需求设置快照的创建时间和频率,确保数据的及时备份。对于重要的云桌面,可以设置每天自动创建一次快照;对于一些不太重要的云桌面,可以设置每周创建一次快照。 支持对快照的存储管理,可选择合适的存储位置和存储方式,确保快照数据的安全性和可靠性。可以将快照存储在本地硬盘、外部存储设备或云存储中,根据实际情况选择合适的存储方式。 管理操作 具体内容 作用 快照创建 在合适的时间和状态下创建快照 记录虚拟机状态 快照删除 删除不再需要的快照 释放存储空间 快照恢复 将虚拟机恢复到快照状态 解决系统故障和数据丢失问题 定期自动创建 按设置的时间和频率自动创建快照 确保数据及时备份 存储管理 选择合适的存储位置和方式 保障快照数据安全可靠 回收站使用规则 支持桌面回收站功能,删除云桌面时保存到回收站中,可以手动或定期清空回收站中的云桌面,同时可将回收站里的云桌面恢复至管理员指定的用户名下。通过回收站功能,避免了误删云桌面导致的数据丢失问题。管理员可以在回收站中查看被删除的云桌面信息,并根据需要进行恢复或彻底删除。 可对回收站中的云桌面进行管理,包括查看、恢复、删除等操作,确保回收站数据的安全性和有效性。在查看时,可以了解云桌面的详细信息;在恢复时,要确保恢复到正确的用户名下;在删除时,要谨慎操作,避免误删重要数据。 提供回收站的容量设置功能,可根据实际需求设置回收站的最大容量,避免回收站数据过多占用存储空间。合理设置回收站容量可以保证系统的性能和稳定性。 支持对回收站的使用记录进行查询和统计,方便管理员了解回收站的使用情况,为数据管理提供参考。通过查询使用记录,可以了解到哪些云桌面被删除、恢复的频率等信息,为优化数据管理提供依据。 数据安全保障 在快照和回收站功能中,采用多重数据安全保障措施,确保数据的安全性和可靠性。对数据进行加密处理可以防止数据在传输和存储过程中被窃取或篡改。 对快照和回收站数据进行加密处理,防止数据泄露和非法访问。使用先进的加密算法对数据进行加密,只有授权的用户才能解密和访问数据。 定期对快照和回收站数据进行备份,确保数据的完整性和可用性。可以将备份数据存储在不同的位置,以防止因单一存储设备故障导致的数据丢失。 提供数据恢复演练功能,可定期进行数据恢复演练,确保在需要时能够快速、准确地恢复数据。通过演练,可以检验数据恢复方案的可行性和有效性,提高应对数据丢失事件的能力。 显示器参数 屏幕显示性能指标 屏幕尺寸规格 尺寸达标说明 所投显示器严格遵循不小于23.8寸的标准进行采购,这一标准是经过充分调研和分析本项目实际使用需求后确定的。在教育教学场景中,合适的屏幕尺寸对于信息的清晰展示至关重要。23.8寸的屏幕能够提供足够大的显示区域,无论是展示教学课件、视频资料还是进行互动教学,都能满足师生的使用需求。同时,该尺寸也与教室的布局和学生的观看距离相适配,确保每个学生都能清晰地看到屏幕内容,从而提高教学效果和学习效率。 屏幕尺寸规格 视觉效果优势 较大的屏幕尺寸在教学场景中具有显著的视觉效果优势。为了更直观地展示这些优势,以下通过表格进行详细说明: 优势方面 具体表现 清晰展示内容 23.8寸屏幕能够清晰呈现文字、图片、视频等各种教学内容,避免了小屏幕可能出现的内容显示不全或模糊不清的问题,使学生能够更准确地获取信息。 增强视觉体验 大屏幕带来更广阔的视野,让学生仿佛身临其境,增强了学习的沉浸感和趣味性,有助于提高学生的学习积极性。 方便互动教学 在互动教学环节,大屏幕可以同时展示多个学生的作品或答案,便于教师进行讲解和点评,促进师生之间的互动和交流。 适应多样化教学需求 无论是进行理论教学、实践演示还是小组讨论,23.8寸屏幕都能满足不同教学方式的需求,为教学活动提供了更多的可能性。 行业通用标准 23.8寸的屏幕尺寸在教育显示设备领域是较为常见且实用的规格。这一规格经过了市场的长期检验,被众多教育机构和学校广泛采用。它既能够满足教学的基本需求,又不会因尺寸过大而造成资源浪费或空间占用。同时,该尺寸的显示器在市场上具有较高的通用性和兼容性,便于设备的采购、维护和升级。与其他尺寸相比,23.8寸屏幕在价格、性能和使用体验等方面达到了较好的平衡,是教育显示设备的理想选择。 23.8寸...
义务教育阶段教育信息化设备采购投标方案.docx
下载提示

1.本文档仅提供部分内容试读;

2.支付并下载文件,享受无限制查看;

3.本网站所提供的标准文本仅供个人学习、研究之用,未经授权,严禁复制、发行、汇编、翻译或网络传播等,侵权必究;

4.左侧添加客服微信获取帮助;

5.本文为word版本,可以直接复制编辑使用。


这个人很懒,什么都没留下
未认证用户 查看用户
该文档于 上传
推荐文档
×
精品标书制作
百人专家团队
擅长领域:
工程标 服务标 采购标
16852
已服务主
2892
中标量
1765
平台标师
扫码添加客服
客服二维码
咨询热线:192 3288 5147
公众号
微信客服
客服