文库 服务类投标方案 保险服务

兴宁市2025年度巨灾保险服务项目投标方案.docx

DOCX   224页   下载17   2025-08-31   浏览61   收藏91   点赞148   评分-   138954字   88.00

AI慧写标书

十分钟千页标书高效生成

温馨提示:当前文档最多只能预览 15 页,若文档总页数超出了 15 页,请下载原文档以浏览全部内容。
兴宁市2025年度巨灾保险服务项目投标方案.docx 第1页
兴宁市2025年度巨灾保险服务项目投标方案.docx 第2页
兴宁市2025年度巨灾保险服务项目投标方案.docx 第3页
兴宁市2025年度巨灾保险服务项目投标方案.docx 第4页
兴宁市2025年度巨灾保险服务项目投标方案.docx 第5页
兴宁市2025年度巨灾保险服务项目投标方案.docx 第6页
兴宁市2025年度巨灾保险服务项目投标方案.docx 第7页
兴宁市2025年度巨灾保险服务项目投标方案.docx 第8页
兴宁市2025年度巨灾保险服务项目投标方案.docx 第9页
兴宁市2025年度巨灾保险服务项目投标方案.docx 第10页
兴宁市2025年度巨灾保险服务项目投标方案.docx 第11页
兴宁市2025年度巨灾保险服务项目投标方案.docx 第12页
兴宁市2025年度巨灾保险服务项目投标方案.docx 第13页
兴宁市2025年度巨灾保险服务项目投标方案.docx 第14页
兴宁市2025年度巨灾保险服务项目投标方案.docx 第15页
剩余209页未读, 下载浏览全部

开通会员, 优惠多多

6重权益等你来

首次半价下载
折扣特惠
上传高收益
特权文档
AI慧写优惠
专属客服
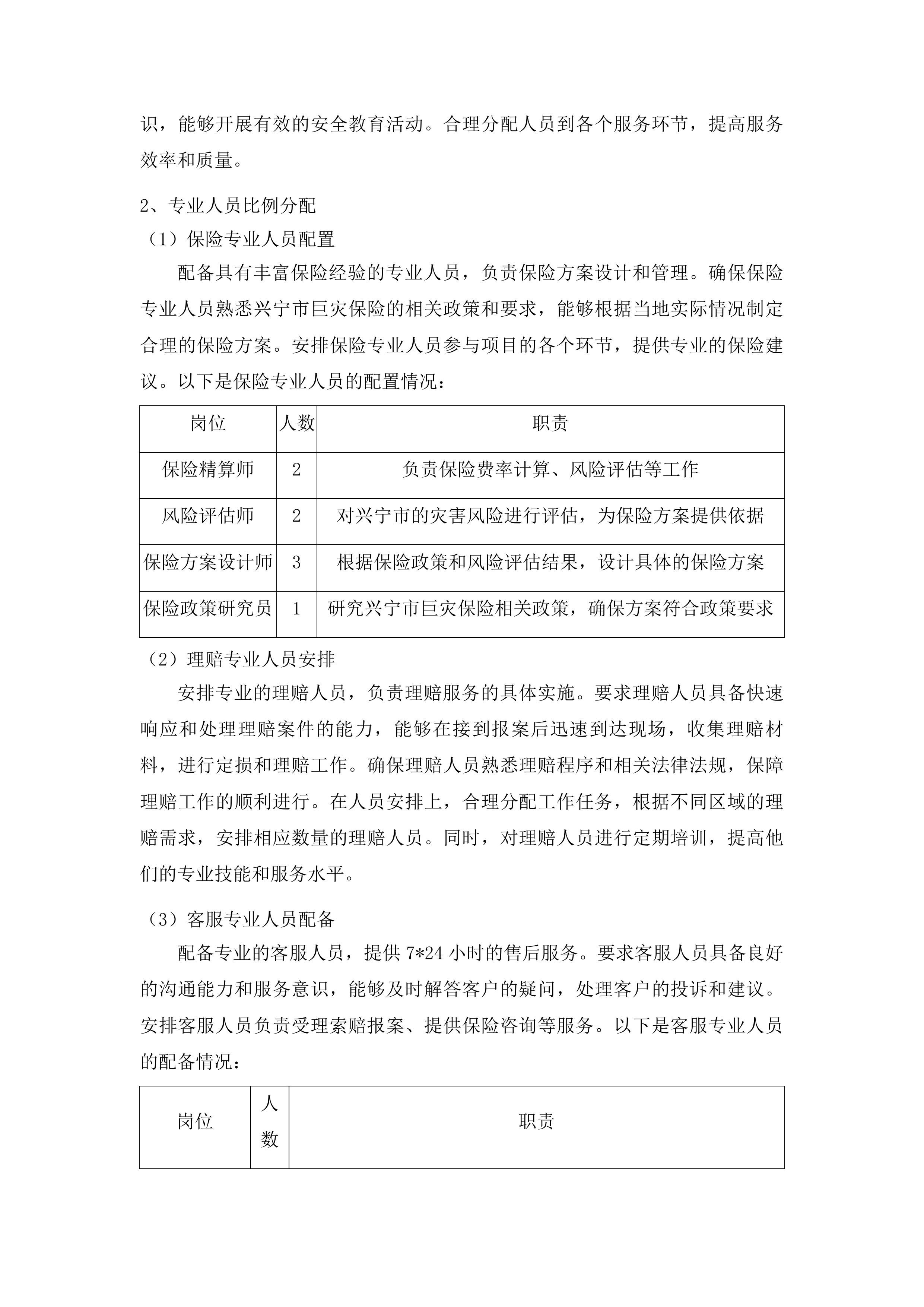
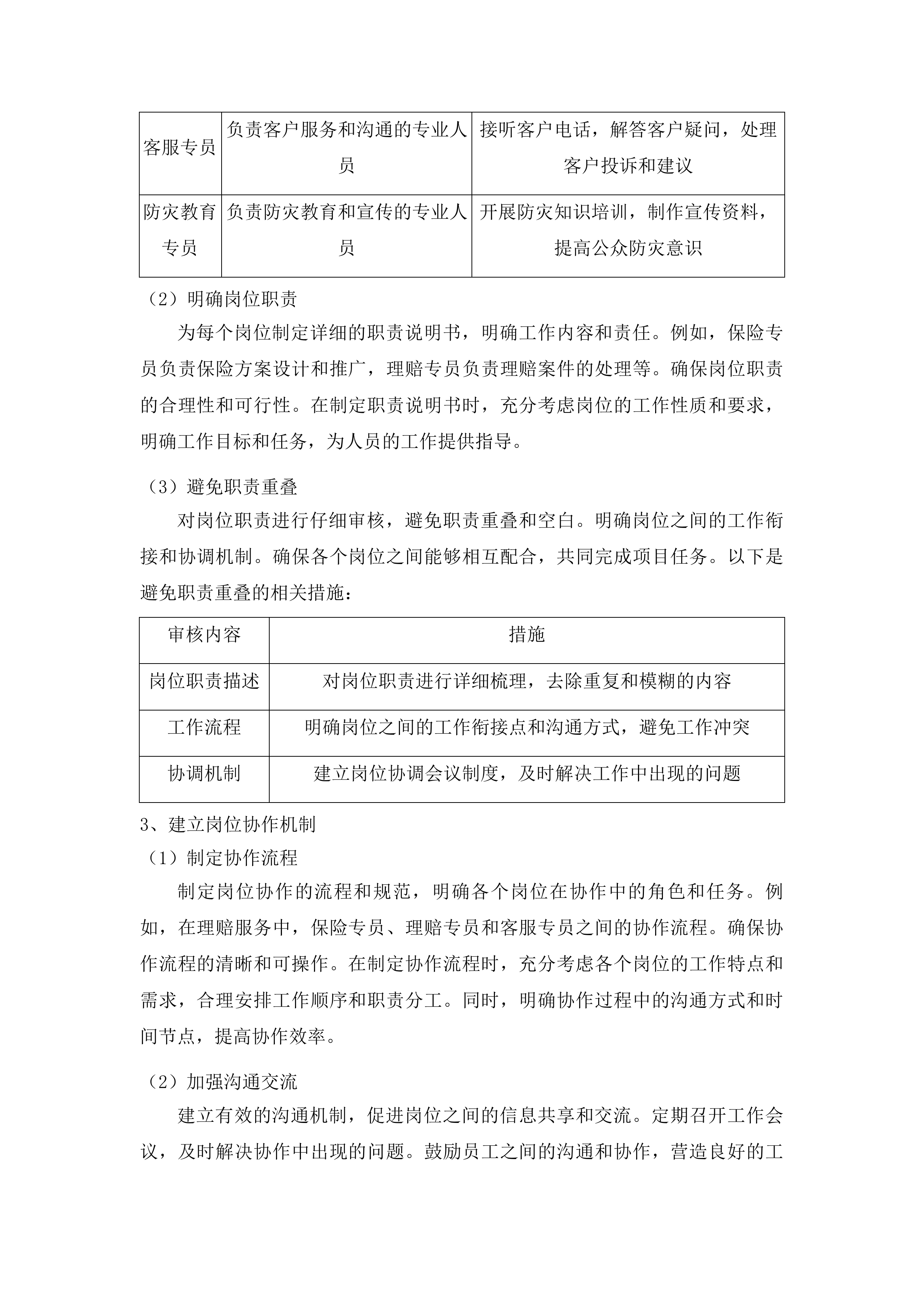
兴宁市2025年度巨灾保险服务项目投标方案 第一章 专职服务人员配备 4 第一节 人员数量配置 4 一、 专职服务人员总数设定 4 二、 人员归属证明材料安排 13 第二节 人员资质与能力 26 一、 专业背景与从业经验 26 二、 服务响应机制设计 42 第三节 人员稳定性保障 58 一、 服务期人员稳定措施 58 二、 社保缴纳证明材料 71 三、 人员更换替补机制 75 第二章 偿付能力 83 第一节 偿付能力达标 83 一、 总公司偿付能力承诺 83 二、 偿付能力证明材料提供 94 第三章 车辆配备 111 第一节 车辆数量配置 111 一、 四轮机动车辆选型 111 第二节 车辆权属与租赁 123 一、 自有车辆权属证明 123 二、 租赁车辆合规文件 127 第三节 车辆使用与服务保障 139 一、 项目服务用途划分 140 二、 调度与驾驶保障机制 168 三、 车辆维护保养计划 174 第四章 理赔时效性 195 第一节 理赔时效承诺 195 一、 赔偿协议达成后支付时效保障 195 二、 理赔时效管理制度建设 210 专职服务人员配备 人员数量配置 专职服务人员总数设定 服务团队人员编制规划 人员规模总体设定 考虑服务期限因素 本项目服务期为一年,为保证人员编制能满足全年服务需求,需进行合理规划。根据服务期不同阶段特点,科学安排人员入职和离职时间。在项目前期,安排足够人员进行准备工作,如熟悉保险政策、建立客户档案等;在服务中期,保持人员稳定,确保各项服务顺利开展;在后期,可适当安排部分人员进行总结和收尾工作。同时,为应对可能出现的人员变动,如员工请假、离职等情况,预留一定的人员储备,以保证服务不受影响。通过这样的安排,确保人员编制在整个服务期内都能高效运作。 结合服务地点布局 服务地点为兴宁市应急管理局指定地点,由于地点分布可能较为分散,需根据其分布合理配置人员。不同地点的服务需求可能存在差异,例如某些区域灾害风险较高,对理赔服务的需求可能更大;而某些区域可能更需要保险咨询服务。因此,要对人员进行针对性安排,在需求较大的地点增加相应专业人员数量。同时,要确保人员能够及时响应兴宁市不同区域的服务需求,建立快速响应机制,如配备交通工具、优化调度流程等,以提高服务效率。 适应服务内容要求 服务内容涵盖巨灾保险服务、理赔服务、客户服务、防灾教育等多个方面,需配备相应专业人员。针对不同的服务内容,确定所需的专业技能和知识背景。例如,巨灾保险服务需要专业的保险精算师和风险评估师,他们要熟悉指数保险模式和强降雨灾害因子;理赔服务人员需具备快速响应和处理理赔案件的能力,熟悉理赔程序和相关法律法规;客户服务人员要具备良好的沟通能力和服务意识,能够及时解答客户的疑问;防灾教育人员要了解相关灾害知识,能够开展有效的安全教育活动。合理分配人员到各个服务环节,提高服务效率和质量。 专业人员比例分配 保险专业人员配置 配备具有丰富保险经验的专业人员,负责保险方案设计和管理。确保保险专业人员熟悉兴宁市巨灾保险的相关政策和要求,能够根据当地实际情况制定合理的保险方案。安排保险专业人员参与项目的各个环节,提供专业的保险建议。以下是保险专业人员的配置情况: 岗位 人数 职责 保险精算师 2 负责保险费率计算、风险评估等工作 风险评估师 2 对兴宁市的灾害风险进行评估,为保险方案提供依据 保险方案设计师 3 根据保险政策和风险评估结果,设计具体的保险方案 保险政策研究员 1 研究兴宁市巨灾保险相关政策,确保方案符合政策要求 理赔专业人员安排 安排专业的理赔人员,负责理赔服务的具体实施。要求理赔人员具备快速响应和处理理赔案件的能力,能够在接到报案后迅速到达现场,收集理赔材料,进行定损和理赔工作。确保理赔人员熟悉理赔程序和相关法律法规,保障理赔工作的顺利进行。在人员安排上,合理分配工作任务,根据不同区域的理赔需求,安排相应数量的理赔人员。同时,对理赔人员进行定期培训,提高他们的专业技能和服务水平。 客服专业人员配备 配备专业的客服人员,提供7*24小时的售后服务。要求客服人员具备良好的沟通能力和服务意识,能够及时解答客户的疑问,处理客户的投诉和建议。安排客服人员负责受理索赔报案、提供保险咨询等服务。以下是客服专业人员的配备情况: 岗位 人数 职责 客服专员 5 接听客户电话,受理索赔报案,提供保险咨询服务 投诉处理专员 1 处理客户的投诉和建议,及时反馈处理结果 数据统计专员 1 对客户咨询和投诉数据进行统计和分析,为服务改进提供依据 人员动态调整机制 定期评估人员绩效 制定科学的人员绩效评估指标,定期对人员的工作表现进行评估。评估指标包括工作效率、服务质量、客户满意度等多个方面。根据评估结果,对表现优秀的人员进行奖励和晋升,激励他们继续保持良好的工作状态;对表现不佳的人员进行培训和辅导,帮助他们提高工作能力。如经过一段时间的培训和辅导后,仍不达标,进行岗位调整或辞退,以保证团队的整体素质和工作效率。 依据项目需求调整 根据项目的进展情况和服务需求的变化,及时调整人员编制。在项目的不同阶段,对人员的专业技能和数量进行相应调整。例如,在灾害高发期,增加理赔人员和防灾教育人员的数量;在项目收尾阶段,减少部分后勤人员。确保人员配置能够始终满足项目的实际需求,提高资源利用效率。 储备人员应急调用 建立人员储备库,在人员短缺或紧急情况下,能够及时调用储备人员。对储备人员进行定期培训和管理,确保其具备相应的专业技能和工作能力。制定储备人员调用流程,明确调用条件、审批程序和工作安排,确保在需要时能够快速、高效地调用人员,保障项目的正常运行。 人员数量与评分标准匹配 明确评分标准细则 解读评分规则 仔细分析评分规则,明确人员数量与得分之间的关系。了解评分标准中是否对人员的专业背景、经验等有额外要求。确保人员数量的设定符合评分标准的各项细则。在解读评分规则时,重点关注人员数量与服务质量、项目完成情况等方面的关联,根据规则合理确定人员数量。同时,注意评分标准中对人员资质和技能的要求,确保招聘的人员具备相应的能力。 把握评分重点 确定评分重点在于人员数量的合理配置,同时兼顾人员的质量和能力。根据评分重点,调整人员招聘和选拔的策略。在招聘过程中,不仅要注重人员数量的满足,更要关注人员的专业素质和工作经验。确保投入的人员能够为项目带来最大的价值,从而获得更高的评分。通过合理配置人员,提高项目的服务质量和效率,满足评分标准的要求。 关注评分变化 持续关注评分标准的变化,及时调整人员数量的设定。在项目实施过程中,根据评分标准的动态调整,对人员进行相应的增减。确保人员数量始终与评分标准保持匹配,以获得最佳的评分结果。建立评分标准监测机制,定期对评分标准进行评估和分析,根据变化及时做出调整。 确定最优人员数量 结合项目需求 根据兴宁市2025年巨灾保险服务项目的具体需求,确定人员的基本数量。考虑项目的服务内容、服务期限、服务地点等因素,对人员数量进行初步估算。确保人员数量能够满足项目的日常运营和服务需求。在估算人员数量时,充分考虑各项服务的工作量和复杂程度,以及不同阶段的需求差异。 参考评分标准 以评分标准为导向,对初步估算的人员数量进行调整。根据每投入1人得2分,最多10分的规则,确定人员数量的上限和下限。在人员数量和评分之间找到最佳平衡点,以获得最高的评分。在调整人员数量时,综合考虑项目成本和效益,确保在满足评分标准的前提下,实现资源的合理利用。 进行成本效益分析 对不同人员数量方案进行成本效益分析,选择最优方案。考虑人员招聘、培训、薪酬等成本因素,以及人员对项目效益的贡献。确保在满足评分标准的前提下,实现项目成本的最小化和效益的最大化。通过成本效益分析,评估不同方案的可行性和优劣,为人员数量的确定提供科学依据。 确保人员数量达标 优化招聘流程 优化人员招聘流程,提高招聘效率和质量。扩大招聘渠道,吸引更多符合要求的人员应聘。加强对应聘人员的筛选和面试,确保招聘到优秀的人员。在招聘过程中,制定详细的招聘计划,明确招聘标准和流程,提高招聘的针对性和准确性。同时,利用多种招聘渠道,如招聘网站、人才市场、社交媒体等,扩大招聘范围。 加强人员管理 建立健全人员管理制度,加强对人员的日常管理和考核。提供良好的工作环境和发展机会,提高人员的工作积极性和稳定性。及时处理人员的问题和诉求,避免人员流失。通过建立完善的管理制度,规范人员的行为和工作流程,提高工作效率和质量。同时,关注人员的职业发展,为他们提供晋升和培训机会。 监控人员数量 建立人员数量监控系统,实时掌握人员的到岗情况。定期对人员数量进行统计和分析,及时发现人员短缺或冗余的情况。根据监控结果,及时采取措施进行调整,确保人员数量始终达标。以下是人员数量监控的相关情况: 监控周期 监控内容 处理措施 每周 统计人员到岗数量,与计划数量进行对比 若人员短缺,及时进行招聘或调配;若人员冗余,进行岗位调整或培训 每月 分析人员流动情况,评估人员稳定性 针对人员流失原因,采取相应措施,如提高薪酬待遇、改善工作环境等 每季度 对人员数量进行全面评估,根据项目进展调整人员计划 根据评估结果,制定下一季度的人员招聘和调配计划 岗位分工体系构建 梳理项目服务环节 确定服务环节范围 根据项目服务内容,确定服务环节的具体范围。包括保险方案设计、理赔服务、客户服务、防灾教育等环节。对每个服务环节进行详细的界定和描述。在确定服务环节范围时,充分考虑项目的实际需求和目标,确保各个环节能够覆盖项目的主要业务。同时,明确每个环节的工作内容和目标,为后续的岗位分工提供基础。 明确服务环节要求 针对每个服务环节,明确其工作要求和标准。例如,保险方案设计环节需要满足指数保险模式、强降雨灾害因子等要求;理赔服务环节需要在规定时间内完成理赔款支付等。明确服务环节要求,有助于提高工作质量和效率,确保项目按照计划顺利进行。在制定要求和标准时,参考相关的政策法规和行业标准,结合兴宁市的实际情况进行细化。 分析环节衔接关系 分析各个服务环节之间的衔接关系,确保工作流程的顺畅。例如,理赔服务环节需要与保险方案设计环节进行有效沟通,以确保理赔工作的准确性;客户服务环节需要及时反馈客户需求,为其他环节的工作提供支持。通过分析环节衔接关系,优化工作流程,减少环节之间的摩擦和延误,提高项目的整体效率。 划分岗位类型职责 确定岗位类型 根据服务环节的特点,确定岗位类型,如保险专员、理赔专员、客服专员等。对每个岗位类型进行详细的定义和描述。明确岗位类型之间的区别和联系。以下是岗位类型的相关情况: 岗位类型 定义 主要职责 保险专员 负责保险方案设计、推广和管理的专业人员 设计保险方案,进行市场推广,管理客户保险业务 理赔专员 负责理赔案件处理的专业人员 受理理赔报案,收集理赔材料,进行定损和理赔工作 客服专员 负责客户服务和沟通的专业人员 接听客户电话,解答客户疑问,处理客户投诉和建议 防灾教育专员 负责防灾教育和宣传的专业人员 开展防灾知识培训,制作宣传资料,提高公众防灾意识 明确岗位职责 为每个岗位制定详细的职责说明书,明确工作内容和责任。例如,保险专员负责保险方案设计和推广,理赔专员负责理赔案件的处理等。确保岗位职责的合理性和可行性。在制定职责说明书时,充分考虑岗位的工作性质和要求,明确工作目标和任务,为人员的工作提供指导。 避免职责重叠 对岗位职责进行仔细审核,避免职责重叠和空白。明确岗位之间的工作衔接和协调机制。确保各个岗位之间能够相互配合,共同完成项目任务。以下是避免职责重叠的相关措施: 审核内容 措施 岗位职责描述 对岗位职责进行详细梳理,去除重复和模糊的内容 工作流程 明确岗位之间的工作衔接点和沟通方式,避免工作冲突 协调机制 建立岗位协调会议制度,及时解决工作中出现的问题 建立岗位协作机制 制定协作流程 制定岗位协作的流程和规范,明确各个岗位在协作中的角色和任务。例如,在理赔服务中,保险专员、理赔专员和客服专员之间的协作流程。确保协作流程的清晰和可操作。在制定协作流程时,充分考虑各个岗位的工作特点和需求,合理安排工作顺序和职责分工。同时,明确协作过程中的沟通方式和时间节点,提高协作效率。 加强沟通交流 建立有效的沟通机制,促进岗位之间的信息共享和交流。定期召开工作会议,及时解决协作中出现的问题。鼓励员工之间的沟通和协作,营造良好的工作氛围。通过建立沟通机制,及时传递工作信息,协调工作进度,避免因信息不畅导致的工作失误。同时,加强员工之间的团队合作意识,提高工作效率和质量。 开展团队建设 通过团队建设活动,增强团队凝聚力和协作能力。提高员工之间的信任和默契。促进不同岗位之间的有效协作,共同完成项目目标。团队建设活动可以包括户外拓展、团队聚餐、主题活动等形式,通过这些活动,增进员工之间的了解和友谊,提高团队的协作效率。 服务内容职责对应表 梳理服务内容要点 确定服务内容范围 根据项目服务要求,确定服务内容的具体范围。包括巨灾保险服务、理赔服务、客户服务、防灾教育等方面。对每个服务内容进行详细的界定和描述。在确定服务内容范围时,充分考虑项目的目标和需求,确保服务内容能够满足客户的期望。同时,明确每个服务内容的工作重点和难点,为后续的服务提供指导。 提取关键要点 从服务内容中提取关键要点,如保险模式、理赔程序、客户服务要求等。对关键要点进行重点关注和分析。确保在服务过程中能够准确把握关键要点。通过提取关键要点,能够提高服务的针对性和有效性,避免在服务过程中出现偏差。同时,对关键要点进行深入研究,不断优化服务流程和方法。 明确重点难点 分析服务内容的重点和难点,如成灾指数计算、理赔款支付等。针对重点难点问题,制定相应的解决方案和措施。确保在服务过程中能够有效解决重点难点问题。以下是服务内容重点难点及解决方案: 重点难点 解决方案 成灾指数计算 组建专业的技术团队,采用科学的计算方法,确保计算结果准确可靠 理赔款支付 优化理赔流程,加强与金融机构的合作,确保理赔款及时支付 客户服务质量提升 加强客服人员培训,建立客户反馈机制,及时改进服务质量 匹配对应岗位职责 明确责任岗位 根据服务内容要点,确定每个服务内容的责任岗位。例如,保险方案设计由保险专员负责,理赔服务由理赔专员负责等。确保责任岗位的明确和唯一。在明确责任岗位时,充分考虑岗位的专业能力和工作经验,确保每个服务内容都有合适的人员负责。同时,建立责任追究制度,确保责任落实到位。 细化岗位责任 对每个岗位的责任进行细化,明确具体的工作任务和要求。例如,保险专员在保险方案设计中需要完成的具体工作任务。确保岗位责任的可操作性和可考核性。在细化岗位责任时,制定详细的工作标准和流程,为人员的工作提供具体指导。同时,建立绩效考核制度,对岗位责任的履行情况进行考核。 建立对应关系 建立服务内容与岗位职责的对应关系表,方便查询和管理。在对应关系表中,明确服务内容、责任岗位、工作要求等信息。确保服务内容和岗位职责的一一对应,避免出现责任不清的情况。通过建立对应关系表,能够提高工作效率和管理水平,确保服务内容的顺利实施。 完善职责对应表格 审核表格内容 对服务内容职责对应表的内容进行审核,确保信息的准确性和一致性。检查服务内容与岗位职责的匹配是否合理。对表格中的错误和遗漏进行及时修正和补充。在审核过程中,组织相关人员对表格内容进行讨论和分析,确保信息的真实性和可靠性。同时,根据实际情况对表格进行调整和完善。 优化表格格式 优化服务内容职责对应表的格式,使其更加清晰、易读。采用合适的表格结构和排版方式,提高表格的可读性。对表格中的关键信息进行突出显示,方便查看和使用。在优化表格格式时,考虑用户的使用习惯和需求,选择简洁明了的表格样式。同时,运用颜色、字体等方式突出关键信息。 定期更新表格 定期对服务内容职责对应表进行更新,确保表格内容与项目实际情况保持一致。随着项目的进展和服务内容的变化,及时调整岗位职责和对应关系。确保服务内容职责对应表的有效性和实用性。建立表格更新机制,明确更新周期和责任人员,确保表格能够及时反映项目的最新情况。 人员归属证明材料安排 社保证明文件准备 文件收集范围 人员信息明确 为确保社保证明文件的准确收集,首先确定需收集社保证明的人员名单。该名单将依据本项目的人员岗位配置和工作需求来确定,涵盖所有参与项目的相关人员。接着,仔细核对人员的姓名、身份证号等基本信息,通过与公司的人事档案、员工入职资料等进行多维度比对,保证信息的准确性。确保人员信息与项目岗位分工相匹配,依据岗位说明书和人员职责分配,判断人员是否具备相应的专业技能和经验来胜任岗位。及时更新人员信息,建立动态的人员信息管理机制,当人员岗位调动、离职或新入职时,及时调整人员信息,避免出现信息不一致的情况。对人员信息进行分类整理,按照岗位类别、部门等进行分类,为后续的文件整理和使用提供便利。建立人员信息档案,利用电子表格或专业的人事管理系统,记录人员的基本信息、社保缴纳情况等,方便查询和管理。 缴纳时间界定 明确开标前六个月的具体时间范围,依据本项目的开标日期,向前推算六个月确定具体的起止时间。以月为单位,准确统计社保缴纳月份,通过查看社保缴纳记录、银行扣款凭证等,确保每个月的社保缴纳情况清晰可查。核实社保缴纳的连续性,查看社保缴纳记录中是否存在断缴月份,对于存在断缴情况的人员,及时与社保缴纳机构沟通,了解断缴原因并进行处理。对于跨地区缴纳社保的人员,做好记录和说明,记录其在不同地区的社保缴纳情况,如缴纳时间、缴纳金额等,并向相关部门说明情况。确保缴纳时间符合项目要求和相关规定,根据项目的要求和当地社保政策,确定社保缴纳的起始时间和连续性要求。对缴纳时间进行严格审核,由专人负责审核社保缴纳记录,确保数据的准确性和真实性。 审核要点 审核方法 审核标准 处理方式 缴纳月份统计 查看社保缴纳记录 准确统计开标前六个月的缴纳月份 若统计错误,重新核实并修改 缴纳连续性 检查社保缴纳记录的连续性 无断缴情况 若存在断缴,查明原因并处理 跨地区缴纳 查看多地社保缴纳记录 记录完整并说明情况 若记录不完整,补充记录并说明 符合规定情况 对照项目要求和政策 符合相关要求 若不符合,整改至符合要求 文件完整性检查 检查社保证明文件是否包含关键信息,如人员姓名、身份证号、社保缴纳时间、缴纳金额等,确保文件能够完整反映人员的社保缴纳情况。核对文件中的人员信息与实际情况是否一致,将文件中的人员信息与公司的人事档案、人员信息档案进行比对,确保信息的准确性。确保文件的格式符合要求,按照项目要求和相关部门的规定,检查文件的格式是否正确,如是否为指定的电子文档格式、是否有盖章签字等。对文件进行备份,采用电子备份和纸质备份相结合的方式,将文件存储在不同的存储设备和地点,防止文件丢失或损坏。及时补充缺失的文件内容,若发现文件中存在信息缺失的情况,及时与社保缴纳机构联系,获取完整的文件内容。建立文件审核机制,制定详细的文件审核流程和标准,由专人负责审核每份文件,确保文件的完整性和准确性。 文件真实性验证 通过官方渠道核实社保证明文件的真实性,利用当地社保部门的官方网站、社保查询系统等,查询文件的真实性和有效性。与社保缴纳机构进行沟通,确认文件的有效性,向社保缴纳机构咨询文件的出具情况和真实性,获取相关的证明材料。对文件中的数据进行比对和分析,将文件中的社保缴纳金额、缴纳时间等数据与公司的财务记录、人员工资表等进行比对,排除虚假信息。建立文件真实性验证流程,制定详细的验证流程和标准,对每份文件进行严格的验证。对发现的虚假文件及时进行处理,追究相关人员责任,若发现虚假文件,立即停止使用该文件,并对相关责任人进行严肃处理。加强对文件真实性的宣传和教育,通过组织培训、发放宣传资料等方式,提高人员对文件真实性重要性的认识,增强法律意识。 文件整理与分类 按照人员岗位对社保证明文件进行分类,根据本项目的岗位设置,将文件分为不同的岗位类别,如项目经理、技术人员、后勤人员等。建立文件索引,利用电子表格或专业的文档管理系统,为每份文件建立索引,记录文件的名称、人员姓名、岗位、文件编号等信息,便于快速查找和使用。将文件进行装订和归档,采用装订机将纸质文件装订成册,并放入档案盒中进行归档,确保文件的安全性和完整性。对文件进行定期检查和维护,定期检查文件的存储情况,查看文件是否有损坏、丢失等情况,及时进行处理。根据项目进度和需求,及时调整文件的整理和分类方式,当项目进度发生变化或有新的需求时,对文件的整理和分类方式进行相应的调整。建立文件管理系统,利用电子文档管理系统,实现文件的电子化管理,提高文件的存储、查询和使用效率。 分类方式 整理方法 存储要求 维护周期 按岗位分类 装订成册、建立索引 纸质文件存放在档案盒,电子文件存放在服务器 每月检查一次 按时间分类 按年月顺序排列 存放在专门的文件夹 每季度整理一次 按文件类型分类 区分社保证明、缴费记录等 不同类型文件分开存放 半年进行一次全面检查 文件提交准备 将整理好的社保证明文件进行复印,确保复印件的清晰度和完整性,复印份数根据项目要求和实际需要确定。在复印件上加盖公司公章,确保文件的合法性和有效性,公章的加盖位置要规范、清晰。将盖章后的文件进行封装,采用档案袋或文件盒进行封装,标注文件名称和人员信息,便于识别和管理。制定文件提交计划,根据项目的要求和时间节点,确定文件提交的时间和方式,确保文件按时提交。在提交文件前,再次核对文件的完整性和准确性,检查文件是否有遗漏、错误等情况,及时进行修改和补充。建立文件提交记录,记录文件的提交时间、提交方式、接收人等信息,方便查询和追溯。 步骤 操作内容 注意事项 责任人 复印文件 使用复印机复印社保证明文件 确保复印件清晰、完整 文件整理人员 加盖公章 在复印件上加盖公司公章 公章加盖位置规范、清晰 行政人员 封装文件 将盖章后的文件放入档案袋或文件盒 标注文件名称和人员信息 文件整理人员 制定提交计划 确定文件提交时间和方式 符合项目要求和时间节点 项目负责人 再次核对 检查文件完整性和准确性 及时修改补充错误遗漏 文件整理人员 建立提交记录 记录文件提交相关信息 信息准确、可查询 项目负责人 文件审核流程 初审环节把控 审核人员对社保证明文件进行初步审查,依据本项目的要求和相关标准,对文件的基本信息、格式等进行全面检查。检查文件的基本信息是否完整,查看文件中是否包含人员姓名、身份证号、社保缴纳时间、缴纳金额等关键信息,确保信息的完整性。核实人员信息与项目岗位的匹配度,根据项目的岗位需求和人员职责,判断人员的专业背景、技能水平等是否与岗位相匹配。对存在疑问的文件进行标记,以便进一步核实,对于信息不明确、数据异常等有疑问的文件,采用特殊标记进行标注,提醒后续审核人员重点关注。在初审过程中,发现问题及时与相关人员沟通,与社保缴纳机构、人员本人等进行沟通,了解问题的原因并寻求解决方案。确保初审工作的高效性和准确性,制定初审工作的流程和标准,明确审核人员的职责和权限,提高初审工作的效率和质量,为后续审核奠定基础。 复审严格把关 对初审通过的文件进行再次审核,复审人员将以更加严格的标准和细致的态度对文件进行审查。深入核实文件的真实性和有效性,通过与社保缴纳机构进一步核实、查询官方数据库等方式,确保文件的真实性和合法性。检查文件中的社保缴纳情况是否符合要求,根据项目的要求和当地社保政策,检查社保缴纳的时间、金额、连续性等是否符合规定。对复审中发现的问题进行详细记录和分析,记录问题的类型、出现的位置、可能的原因等,并进行深入分析,为问题的解决提供依据。与相关部门和机构进行沟通,获取更多信息和支持,当遇到复杂问题时,与社保部门、税务部门等相关机构进行沟通,获取专业的意见和支持。确保复审工作的严谨性和公正性,制定复审工作的流程和标准,明确复审人员的职责和权限,避免出现漏审情况。 问题文件处理 对审核中发现的问题文件进行分类处理,根据问题的类型和严重程度,将问题文件分为信息不完整、虚假文件等不同类别。对于信息不完整的文件,要求相关人员补充完善,向相关人员发出通知,明确告知需要补充的信息和时间要求,督促其尽快完成补充。对于虚假文件,严肃追究相关人员责任,依据公司的规章制度和相关法律法规,对提供虚假文件的人员进行严肃处理,追究其相应的责任。建立问题文件处理记录,记录问题文件的处理过程和结果,包括问题的发现时间、处理方式、处理结果等,便于后续查询和统计。及时跟进问题文件的处理进度,安排专人负责跟进问题文件的处理情况,确保问题得到及时解决。对问题文件的处理结果进行反馈和公示,接受监督,将问题文件的处理结果反馈给相关人员,并在公司内部进行公示,接受员工的监督。 审核结果反馈 及时将审核结果反馈给相关人员,通过邮件、短信等方式,在审核工作完成后的规定时间内将审核结果发送给相关人员。对于审核通过的文件,告知相关人员可以正常使用,明确告知相关人员文件审核通过,可以用于本项目的相关工作。对于审核不通过的文件,说明原因并提出整改要求,详细说明文件存在的问题和不符合要求的地方,并提出具体的整改措施和时间要求。建立审核结果反馈机制,制定反馈流程和标准,确保反馈信息的准确性和及时性。对反馈信息进行记录和整理,便于后续分析和总结,将反馈信息记录在专门的表格或系统中,定期进行分析和总结,为审核工作的改进提供依据。接受相关人员的咨询和申诉,及时处理问题,设立专门的咨询和申诉渠道,对相关人员的咨询和申诉进行及时处理,保障其合法权益。 反馈方式 反馈内容 反馈时间 处理方式 邮件 审核结果、通过或未通过原因 审核完成后24小时内 对咨询和申诉及时回复 短信 简要审核结果 审核完成后12小时内 记录问题并跟进处理 面谈 详细解释审核情况 根据需要安排 制定整改计划并监督执行 审核档案建立 将审核过程中的所有记录和文件进行整理和归档,包括初审记录、复审记录、问题文件处理记录、审核结果反馈记录等,确保档案的完整性。建立审核档案,采用纸质档案和电子档案相结合的方式,将审核记录和文件存储在专门的档案柜和电子存储设备中,便于查询和追溯。对审核档案进行分类管理,按照审核流程、文件类型等进行分类,提高档案的利用效率。定期对审核档案进行备份,防止档案丢失或损坏,将电子档案备份到不同的存储设备和地点,纸质档案进行复印备份。按照相关规定和要求,妥善保管审核档案,遵守档案管理的法律法规和公司的规章制度,确保档案的安全性和保密性。对审核档案的使用进行严格管理,确保档案的安全性,建立档案借阅和使用制度,明确使用权限和流程,防止档案信息泄露。 审核流程优化 定期对审核流程进行评估和总结,每半年或一年对审核流程进行全面评估,分析审核工作的效率、质量等方面存在的问题。根据评估结果,发现审核流程中存在的问题和不足,如审核环节繁琐、审核标准不明确等,找出影响审核工作效率和质量的关键因素。提出改进措施和建议,优化审核流程,针对发现的问题和不足,制定具体的改进措施,如简化审核环节、明确审核标准等。加强对审核人员的培训和教育,提高审核人员的业务水平和素质,定期组织审核人员参加培训课程、学习交流活动等,提升其专业能力和综合素质。引入先进的审核技术和方法,提高审核工作的效率和准确性,利用信息化技术开发审核管理系统,实现审核工作的自动化和智能化。不断完善审核流程,适应项目的发展和变化,根据项目的需求和实际情况,及时调整和优化审核流程,确保审核工作的有效性和适应性。 文件安全保障 存储环境安全 选择安全可靠的存储设备和环境,对于纸质文件,选择防火、防潮、防盗的档案柜和档案室进行存储;对于电子文件,选择性能稳定、安全性高的服务器和存储设备。确保存储设备具备防火、防潮、防盗等功能,档案柜采用优质的钢材制作,具备防火、防潮的性能;服务器配备防火墙、入侵检测系统等安全防护设备,防止数据泄露和攻击。对存储设备进行定期检查和维护,每月对档案柜进行检查,查看是否有损坏、变形等情况;每季度对服务器进行全面维护,检查硬件设备的运行状况和软件系统的安全性。对存储环境进行监控和管理,在档案室和服务器机房安装监控摄像头,实时监控环境的安全状况;建立环境管理系统,对温度、湿度等环境参数进行实时监测和调节。建立存储环境安全管理制度,规范操作流程,制定档案存储和使用的管理制度,明确管理人员的职责和权限,规范操作流程。加强对存储环境的安全意识教育,提高人员的安全意识,通过组织培训、发放宣传资料等方式,向相关人员宣传存储环境安全的重要性,提高其安全意识和防范能力。 访问权限控制 对社保证明文件的访问权限进行严格控制,根据人员的工作职责和需求,将访问权限分为不同的级别,如只读权限、读写权限等。根据人员的工作职责和需求,分配不同的访问权限,对于审核人员,分配读写权限,允许其对文件进行审核和修改;对于普通员工,分配只读权限,只允许其查看文件。建立访问权限审批制度,确保只有授权人员才能访问文件,制定严格的审批流程,对于需要访问文件的人员,必须经过相关领导的审批。对访问权限进行定期审查和调整,每半年对人员的访问权限进行一次审查,根据人员的岗位变动、工作职责变化等情况,及时调整访问权限。加强对访问行为的监控和审计,在存储设备和系统中安装监控软件,实时记录人员的访问行为;定期对访问记录进行审计,发现异常行为及时进行处理。对违反访问权限规定的人员进行严肃处理,追究责任,对于未经授权访问文件、泄露文件信息等违反访问权限规定的人员,依据公司的规章制度进行严肃处理,追究其相应的责任。 数据加密处理 对社保证明文件中的敏感信息进行加密处理,对于文件中的人员姓名、身份证号、社保缴纳金额等敏感信息,采用对称加密算法进行加密。选择合适的加密算法和密钥,根据文件的安全级别和实际需求,选择安全可靠的加密算法,如AES算法;密钥的长度和复杂度要符合安全要求,定期更换密钥。对加密过程进行严格管理,确保加密密钥的安全,制定加密密钥的管理制度,明确密钥的生成、存储、使用和销毁等环节的操作流程和安全要求。定期更新加密密钥,提高加密的安全性,每季度更新一次加密密钥,确保加密信息的安全性。对加密文件进行备份和恢复测试,每月对加密文件进行一次备份,并进行恢复测试,确保在需要时能够快速、准确地恢复数据。加强对数据加密的宣传和教育,提高人员的安全意识,通过组织培训、发放宣传资料等方式,向相关人员宣传数据加密的重要性和方法,提高其安全意识和防范能力。 加密对象 加密算法 密钥管理 备份与恢复 人员姓名、身份证号 AES算法 定期更新、专人保管 每月备份、测试恢复 社保缴纳金额 DES算法 按季度更换密钥 每季度备份、演练恢复 其他敏感信息 自定义加密算法 根据情况调整密钥 半年全面备份并测试 备份与恢复策略 制定详细的文件备份策略,定期对社保证明文件进行备份,对于纸质文件,每半年进行一次全面备份,将备份文件存储在不同的地点;对于电子文件,每天进行一次增量备份,每周进行一次全面备份。选择合适的备份方式和存储介质,对于纸质文件,采用复印的方式进行备份,将复印件存放在安全的档案柜中;对于电子文件,采用磁带、光盘等存储介质进行备份,确保备份数据的安全性。对备份数据进行定期检查和测试,每月对备份数据进行一次检查,查看备份数据是否完整、可用;每季度进行一次恢复测试,确保在需要时能够快速、准确地恢复数据。建立备份数据恢复机制,在需要时能够快速恢复数据,制定恢复流程和标准,明确恢复的步骤和责任分工,确保在发生数据丢失或损坏等情况时能够及时恢复数据。对备份和恢复过程进行记录和监控,记录备份和恢复的时间、方式、结果等信息,实时监控备份和恢复的进度和状态,及时发现和处理问题。定期对备份和恢复策略进行评估和调整,根据项目的发展和实际情况,每半年对备份和恢复策略进行一次评估,及时调整备份的频率、方式和存储介质等,确保备份和恢复策略的有效性和适应性。 应急响应机制 制定文件安全应急预案,应对突发情况,针对火灾、水灾、网络攻击等可能出现的突发情况,制定详细的应急预案,明确应急响应的流程和责任分工。明确应急响应的流程和责任分工,在应急预案中,详细规定在不同突发情况下的应急响应流程,包括报警、疏散、数据备份和恢复等环节;明确各部门和人员的责任和权限,确保在应急情况下能够迅速、有效地开展工作。定期对应急预案进行演练和评估,每半年组织一次应急预案演练,检验应急响应的效果和各部门、人员的协同配合能力;演练结束后,对演练结果进行评估,总结经验教训,及时调整和完善应急预案。建立应急响应团队,确保在紧急情况下能够迅速响应,组建由技术人员、安全人员等组成的应急响应团队,定期进行培训和演练,提高团队的应急处理能力。及时收集和分析应急事件的信息,总结经验教训,在应急事件发生后,及时收集相关信息,分析事件的原因和影响,总结经验教训,为应急预案的改进提供依据。对应急预案进行不断完善和优化,提高预案的实用性和有效性,根据应急事件的处理情况和项目的实际需求,及时调整和完善应急预案,确保预案的实用性和有效性。 应急事件类型 响应流程 责任分工 演练周期 火灾 报警、疏散、保护文件 消防部门、安保人员、档案管理人员 每半年一次 水灾 排水、转移文件、干燥处理 后勤部门、技术人员 每年一次 网络攻击 切断网络、恢复数据、排查漏洞 信息技术部门、安全人员 每季度一次 安全意识培训 加强对相关人员的安全意识培训,提高人员对文件安全重要性的认识,通过组织培训课程、发放宣传资料等方式,向相关人员宣传文件安全的法律法规、公司的规章制度和安全防范知识。传授文件安全的基本知识和技能,包括文件的存储、使用、备份和恢复等方面的知识和技能,使相关人员能够正确、安全地处理文件。讲解文件安全的法律法规和规章制度,向相关人员介绍国家和地方有关文件安全的法律法规,以及公司的文件安全管理制度,使他们了解自己的权利和义务。定期组织安全意识培训活动,强化人员的安全意识,每月组织一次安全意识培训活动,通过案例分析、模拟演练等方式,提高人员的安全意识和应急处理能力。鼓励人员积极参与文件安全管理,共同维护文件安全,建立奖励机制,对在文件安全管理工作中表现突出的人员进行表彰和奖励,激发人员的积极性和主动性。 培训内容 培训方式 培训周期 考核方式 文件安全法律法规 集中授课、线上学习 每季度一次 笔试 文件存储与使用规范 现场演示、案例分析 每月一次 实际操作考核 应急处理技能 模拟演练、小组讨论 每半年一次 综合评估 分支机构人员资质确认 资质信息收集 专业背景核实 核对人员的专业背景与项目需求的匹配度,依据本项目的特点和要求,确定所需的专业领域和技能,将人员的专业背景与之进行对比。要求人员提供学历证书、专业培训证明等相关材料,通过查看这些材料,了解人员的学习经历和专业技能培训情况。通过官方渠道核实学历证书的真实性,登录教育部学历查询网站等官方平台,查询学历证书的真伪。对人员的专业技能进行评估和测试,采用笔试、面试、实际操作等方式,评估人员在相关专业领域的技能水平和应用能力。及时更新人员的专业背景信息,当人员获得新的学历、参加新的培训或取得新的专业技能证书时,及时更新其专业背景信息。建立专业背景核实记录,记录人员的专业背景信息、核实过程和结果,便于后续查询和追溯。 核实要点 核实方法 核实标准 处理方式 学历证书真实性 官方网站查询 与教育部学历查询结果一致 若虚假,取消资格 专业培训证明 查看培训证书、联系培训机构 证书真实有效、培训内容相关 若不符,要求补充材料 专业技能评估 笔试、面试、实际操作 达到项目要求的技能水平 若不达标,进一步培训或淘汰 专业背景匹配度 对比项目需求和人员专业 专业领域和技能相符 若不匹配,调整岗位或不录用 从业经验查证 要求人员提供工作经历证明、项目经验介绍等材料,通过这些材料了解人员的工作经历和在相关项目中的职责和贡献。与人员的前雇主进行沟通,核实工作经历的真实性,向其前雇主询问人员的工作表现、工作时间、工作职责等情况。对人员在相关项目中的表现进行调查和了解,通过查阅项目文档、与项目团队成员交流等方式,了解人员在项目中的实际表现和能力。评估人员的从业经验对项目的贡献度,根据项目的需求和目标,分析人员的从业经验是否能够为项目带来价值和帮助。建立从业经验查证档案,记录查证过程和结果,包括人员提供的材料、与前雇主的沟通记录、项目表现调查结果等,便于后续查询和参考。定期对人员的从业经验进行更新和评估,随着项目的进展和人员的工作经历变化,及时更新人员的从业经验信息,并重新评估其对项目的贡献度。 资格证书查验 收集人员的相关资格证书和培训记录,涵盖与本项目相关的各类专业资格证书和培训课程证书。通过官方网站或相关机构核实证书的真实性和有效性,登录证书颁发机构的官方网站,查询证书的真伪和有效期。检查证书的有效期和适用范围,确保证书在有效期内且适用于本项目的工作内容。对证书的颁发机构进行评估和认证,了解颁发机构的权威性和信誉度,判断证书的含金量。建立资格证书查验台账,记录证书的查验情况,包括证书名称、颁发机构、有效期、查验结果等,便于管理和查询。及时提醒人员证书的有效期,确保证书的持续有效性,在证书有效期临近时,提前通知人员进行证书的更新或重新认证。 查验要点 查验方法 查验标准 处理方式 证书真实性 官方网站查询、联系颁发机构 与官方记录一致 若虚假,取消资格 有效期 查看证书日期 在有效期内 临近到期提醒更新 适用范围 对比项目需求和证书规定 适用于项目工作 若不符,要求补充其他证书 颁发机构认证 查询机构信誉、行业评价 具有权威性和信誉度 若不佳,进一步评估证书价值 信息真实性验证 通过多种渠道验证人员资质信息的真实性,除了官方渠道核实学历证书、与前雇主沟通核实工作经历外,还可以通过行业协会、专业论坛等渠道获取相关信息。与相关机构和单位进行核实,获取准确信息,与人员的毕业院校、证书颁发机构、前雇主等进行联系,确认信息的真实性。对信息中的关键内容进行比对和分析,排除虚假信息,将人员提供的不同材料中的关键信息进行比对,查看是否存在矛盾和不一致的地方。建立信息真实性验证机制,制定验证流程和标准,规范验证工作的操作和管理。对发现的虚假信息及时进行处理,追究相关人员责任,若发现人员提供虚假信息,立即取消其参与项目的资格,并依法追究其责任。加强对信息真实性的宣传和教育,提高人员的诚信意识,通过培训、宣传等方式,向人员强调提供真实信息的重要性和法律后果。 信息整理与分类 按照人员岗位和资质类型对信息进行分类整理,将人员的资质信息分为项目经理、技术人员、后勤人员等岗位类别,以及学历、资格证书、从业经验等资质类型。建立信息索引,利用电子表格或专业的信息管理系统,为每份信息建立索引,记录信息的名称、人员姓名、岗位、资质类型等信息,便于快速查找和使用。将信息进行电子化存储,提高信息的管理效率,采用电子文档管理系统,将人员的资质信息以电子文档的形式进行存储,实现信息的快速检索和共享。对信息进行定期备份,防止信息丢失,每周对电子化的资质信息进行一次备份,存储在不同的存储设备和地点。根据项目需求和发展,及时调整信息的整理和分类方式,当项目有新的岗位需求或资质要求时,对信息的整理和分类方式进行相应的调整。建立信息管理系统,实现信息的自动化管理,利用信息化技术开发信息管理系统 人员资质与能力 专业背景与从业经验 巨灾保险专业知识储备 指数保险模式理解 成灾指数计算原理 掌握成灾指数的计算方法,能够结合兴宁市的实际情况,准确确定每个有效观测站的权重。对成灾指数的精准计算,是为了更贴合当地灾害发生的实际状况,从而为保险方案的制定提供坚实基础。同时,深入了解成灾指数与灾害损失的相关性,能够根据成灾指数的变化,及时调整保险方案和理赔策略。通过分析两者关系,提前预判可能出现的风险,为被保险人提供更合理的保障。并且,能够运用数据分析工具,对成灾指数进行实时监测和预警,为保险决策提供科学依据。实时监测可以及时发现潜在的风险,为保险公司和被保险人做出正确决策争取时间。 保险要素确定依据 熟悉保险种类、期限、保障、保费、受灾网格、触发条件、赔付结构等保险要素的确定原则和方法。这些要素的确定需要综合考虑当地的灾害风险特点、经济发展水平以及被保险人的需求。能够根据兴宁市的灾害风险特点和保险需求,合理确定保险要素的具体内容。比如,根据兴宁市强降雨灾害的情况,确定合适的保险种类和保障范围。了解保险要素之间的相互关系,能够在保险方案设计中实现各要素的优化组合。各要素之间相互关联、相互影响,只有实现优化组合,才能为被保险人提供更优质的保险服务。 保险要素 确定原则 兴宁市适用情况 保险种类 根据当地灾害类型确定 强降雨指数保险 保险期限 考虑灾害发生周期和保障需求 一年 保险保障 结合当地经济和受灾情况 涵盖强降雨造成的损失 投保保费 基于风险评估和成本核算 每年1000万元 受灾网格 根据地理和人口分布划分 兴宁市行政区域 触发条件 以成灾指数为依据 达到成灾指数触发赔付 赔付结构 根据风险和保障程度设计 不同成灾指数对应不同赔付金额 风险分散与管理策略 掌握指数保险在风险分散和管理中的应用策略,能够通过合理的保险安排,降低巨灾风险对保险公司的影响。通过对风险的合理分散,可以避免保险公司因单一灾害事件而遭受巨大损失。了解再保险市场的运作机制,能够为巨灾保险服务制定有效的再保险策略。再保险可以进一步分散风险,增强保险公司的抗风险能力。能够运用风险管理工具,对巨灾风险进行评估和监控,及时采取措施降低风险损失。通过对风险的实时监控,及时发现潜在的风险,并采取相应的措施进行防范和应对。 强降雨灾害知识掌握 灾害形成机制分析 掌握强降雨灾害的形成原因和过程,能够分析兴宁市强降雨灾害的主要影响因素。兴宁市的地形、气候等因素都会对强降雨灾害的形成产生影响。了解强降雨灾害的发展规律和趋势,能够为保险服务提供前瞻性的建议。通过对灾害规律的研究,可以提前做好防范和应对措施。能够运用气象学和地理学知识,对强降雨灾害的风险进行评估和预测。利用专业知识对风险进行评估,为保险方案的制定提供科学依据。 监测预警方法应用 熟悉强降雨灾害的监测技术和手段,能够运用气象监测设备和数据分析工具,及时获取强降雨灾害的相关信息。通过先进的监测设备和技术,可以实时掌握强降雨的动态。了解强降雨灾害的预警标准和发布流程,能够根据预警信息,及时采取相应的保险措施。及时的预警可以为保险公司和被保险人争取更多的应对时间。能够与气象部门和相关机构建立有效的合作机制,实现信息共享和协同应对。通过合作,可以提高灾害监测和预警的准确性和及时性。 灾害影响评估与应对 掌握强降雨灾害对兴宁市经济社会发展的影响评估方法,能够分析灾害对不同行业和领域的影响程度。强降雨灾害可能会对农业、工业、交通等行业造成不同程度的影响。了解强降雨灾害的应对措施和救援方案,能够为保险服务提供相应的支持和保障。在灾害发生时,及时的救援和应对措施可以减少损失。能够根据灾害影响评估结果,及时调整保险方案和理赔策略,降低灾害损失。根据评估结果,对保险方案进行优化,提高理赔效率。 保险法律法规熟悉程度 法律法规学习与更新 定期组织员工学习国家和地方有关保险的法律法规和政策文件,及时了解法律法规的变化和更新。保险行业的法律法规不断发展和完善,员工需要及时学习和掌握。建立法律法规学习和培训机制,提高员工的法律意识和业务水平。通过培训,使员工能够更好地遵守法律法规,为客户提供合法合规的保险服务。关注行业动态和政策导向,为保险服务提供前瞻性的法律支持。了解行业政策的变化,提前做好应对准备。 合同管理与风险防控 加强保险合同的管理,规范合同签订、履行和变更等流程,确保合同的合法性和有效性。合同管理是保险业务的重要环节,必须严格规范。建立合同风险防控机制,对合同条款进行严格审查和把关,避免合同风险的发生。对合同条款进行仔细审查,防止出现漏洞和风险。能够运用法律手段,处理合同纠纷和争议,维护保险公司和客户的合法权益。在合同纠纷发生时,通过法律途径解决问题。 合法合规经营保障 建立健全内部管理制度,加强对保险业务的监督和管理,确保保险服务的合法合规经营。内部管理制度是保障合法合规经营的重要手段。加强与监管部门的沟通和联系,及时了解监管要求和政策动态,积极配合监管部门的工作。与监管部门保持良好的沟通,能够更好地遵守监管要求。定期开展内部审计和合规检查,及时发现和纠正违规行为,防范合规风险的发生。通过审计和检查,及时发现问题并进行整改。 保障措施 具体内容 作用 内部管理制度 规范业务流程和操作标准 确保经营合法合规 与监管部门沟通 及时了解政策动态 积极配合监管工作 内部审计和合规检查 发现和纠正违规行为 防范合规风险 保险服务从业年限要求 多年保险服务经验积累 行业流程与规则熟悉 熟悉保险行业的产品设计、销售、承保、理赔等各个环节的运作流程和规则,能够为客户提供全方位的保险服务。在产品设计环节,能够根据市场需求和客户特点设计出合适的保险产品;在销售环节,能够准确地向客户介绍产品信息;在承保环节,能够严格审核风险;在理赔环节,能够快速、准确地处理理赔案件。了解保险市场的监管要求和政策法规,能够确保保险服务的合法合规经营。遵守监管要求是保险行业的基本准则。能够与其他保险机构和相关部门建立良好的合作关系,实现资源共享和优势互补。通过合作,可以提高服务质量和效率。 客户需求把握与服务 具备敏锐的市场洞察力和客户需求分析能力,能够准确把握客户的保险需求和风险状况,为客户提供个性化的保险解决方案。不同客户的需求和风险状况各不相同,需要根据实际情况为客户量身定制保险方案。建立了完善的客户服务体系,能够为客户提供优质、高效、便捷的保险服务,提高客户满意度和忠诚度。优质的服务是吸引客户的关键。注重客户关系管理,能够与客户保持良好的沟通和互动,及时了解客户的反馈和意见,不断改进服务质量。通过与客户的沟通,了解客户的需求和意见,对服务进行优化。 服务内容 具体措施 效果 个性化解决方案 分析客户需求和风险状况 满足客户个性化需求 完善服务体系 提供优质、高效、便捷服务 提高客户满意度 客户关系管理 保持沟通和互动 改进服务质量 市场趋势分析与战略规划 关注保险市场的发展趋势和竞争态势,能够运用数据分析和市场调研工具,对保险市场进行深入分析和研究。通过分析市场趋势和竞争态势,了解市场需求和变化,为公司的发展提供依据。能够根据市场分析结果,为公司的发展战略和市场定位提供参考依据,制定合理的市场营销策略和业务发展计划。根据市场分析结果,制定适合公司的发展战略和营销策略。具备战略眼光和创新意识,能够不断推出适应市场需求的保险产品和服务,提高公司的市场竞争力。创新是企业发展的动力,推出新的产品和服务可以吸引更多客户。 分析内容 方法和工具 作用 市场趋势分析 数据分析和市场调研 了解市场需求和变化 战略规划制定 参考市场分析结果 确定公司发展方向 创新产品和服务 满足市场需求 提高市场竞争力 巨灾保险项目经验沉淀 项目方案设计与优化 具备丰富的巨灾保险项目方案设计经验,能够根据不同地区的灾害风险特点和保险需求,设计出合理、可行的保险方案。在设计方案时,充分考虑当地的灾害类型、风险程度、经济发展水平等因素。能够运用风险评估和数据分析工具,对保险方案进行优化和调整,提高保险方案的科学性和有效性。通过评估和分析,找出方案中的不足之处并进行改进。在项目方案设计过程中,注重与客户的沟通和互动,充分了解客户的需求和意见,确保方案能够满足客户的实际需求。与客户保持良好的沟通,能够更好地满足客户的期望。 风险评估与管理能力 掌握巨灾风险评估的方法和技术,能够运用风险评估工具对兴宁市的巨灾风险进行准确评估和分析。通过评估,了解兴宁市的巨灾风险状况,为制定风险应对策略提供依据。能够根据风险评估结果,制定合理的风险应对策略和措施,降低巨灾风险对保险公司的影响。根据评估结果,采取相应的措施来降低风险。建立了完善的风险管理制度和流程,能够对巨灾风险进行实时监测和预警,及时采取措施应对风险事件。通过制度和流程的建立,确保风险监测和预警的及时性和有效性。 能力体现 具体措施 效果 风险评估 运用评估工具和技术 准确了解风险状况 风险应对策...
兴宁市2025年度巨灾保险服务项目投标方案.docx
下载提示

1.本文档仅提供部分内容试读;

2.支付并下载文件,享受无限制查看;

3.本网站所提供的标准文本仅供个人学习、研究之用,未经授权,严禁复制、发行、汇编、翻译或网络传播等,侵权必究;

4.左侧添加客服微信获取帮助;

5.本文为word版本,可以直接复制编辑使用。


这个人很懒,什么都没留下
未认证用户 查看用户
该文档于 上传
推荐文档
×
精品标书制作
百人专家团队
擅长领域:
工程标 服务标 采购标
16852
已服务主
2892
中标量
1765
平台标师
扫码添加客服
客服二维码
咨询热线:192 3288 5147
公众号
微信客服
客服