文库 服务类投标方案 软件开发

梅河口市中心医院肿瘤中心信息化建设一期采购项目投标方案.docx

DOCX   912页   下载972   2025-08-27   浏览54   收藏33   点赞378   评分-   551213字   198.00

AI慧写标书

十分钟千页标书高效生成

温馨提示:当前文档最多只能预览 15 页,若文档总页数超出了 15 页,请下载原文档以浏览全部内容。
梅河口市中心医院肿瘤中心信息化建设一期采购项目投标方案.docx 第1页
梅河口市中心医院肿瘤中心信息化建设一期采购项目投标方案.docx 第2页
梅河口市中心医院肿瘤中心信息化建设一期采购项目投标方案.docx 第3页
梅河口市中心医院肿瘤中心信息化建设一期采购项目投标方案.docx 第4页
梅河口市中心医院肿瘤中心信息化建设一期采购项目投标方案.docx 第5页
梅河口市中心医院肿瘤中心信息化建设一期采购项目投标方案.docx 第6页
梅河口市中心医院肿瘤中心信息化建设一期采购项目投标方案.docx 第7页
梅河口市中心医院肿瘤中心信息化建设一期采购项目投标方案.docx 第8页
梅河口市中心医院肿瘤中心信息化建设一期采购项目投标方案.docx 第9页
梅河口市中心医院肿瘤中心信息化建设一期采购项目投标方案.docx 第10页
梅河口市中心医院肿瘤中心信息化建设一期采购项目投标方案.docx 第11页
梅河口市中心医院肿瘤中心信息化建设一期采购项目投标方案.docx 第12页
梅河口市中心医院肿瘤中心信息化建设一期采购项目投标方案.docx 第13页
梅河口市中心医院肿瘤中心信息化建设一期采购项目投标方案.docx 第14页
梅河口市中心医院肿瘤中心信息化建设一期采购项目投标方案.docx 第15页
剩余897页未读, 下载浏览全部

开通会员, 优惠多多

6重权益等你来

首次半价下载
折扣特惠
上传高收益
特权文档
AI慧写优惠
专属客服
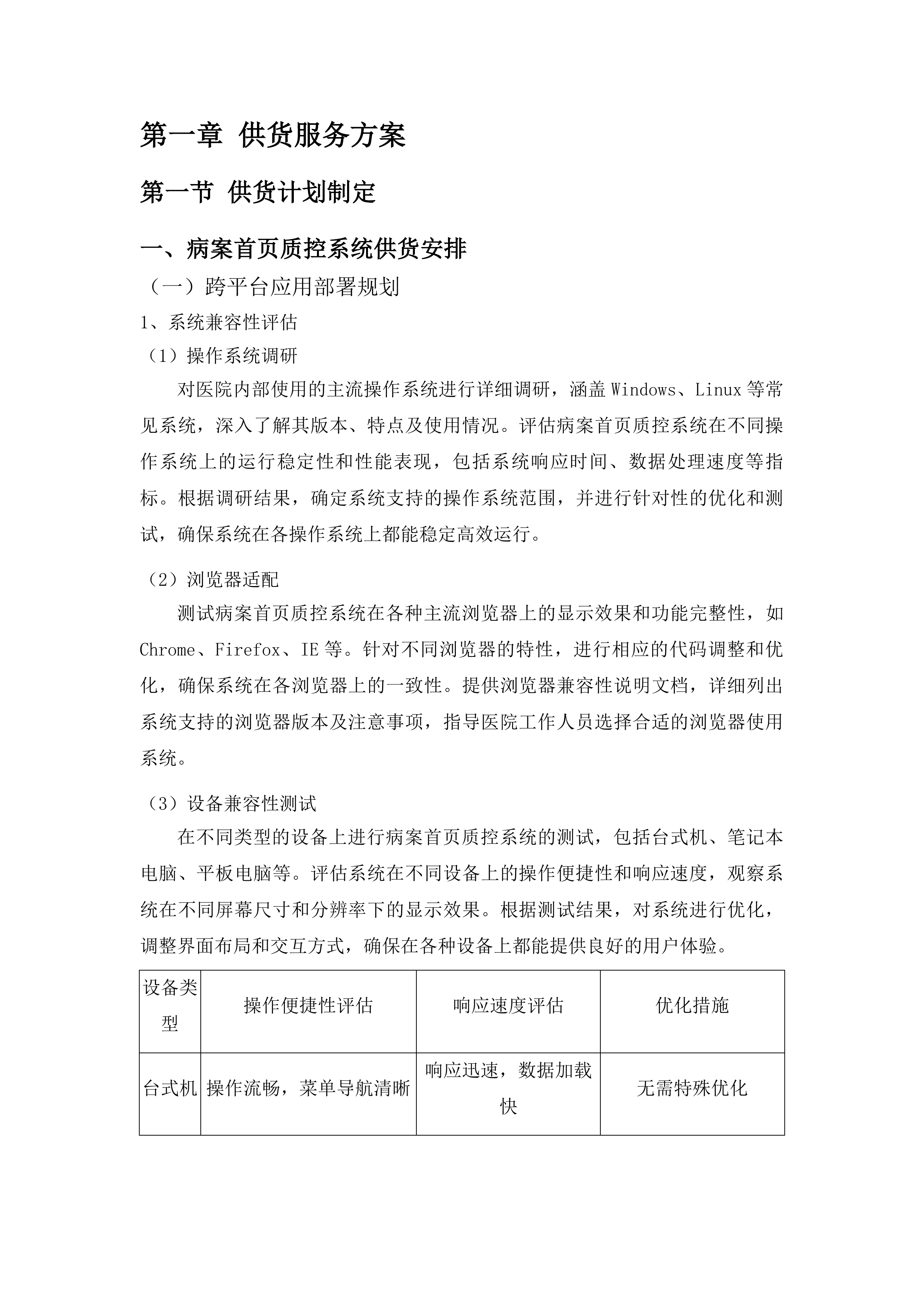
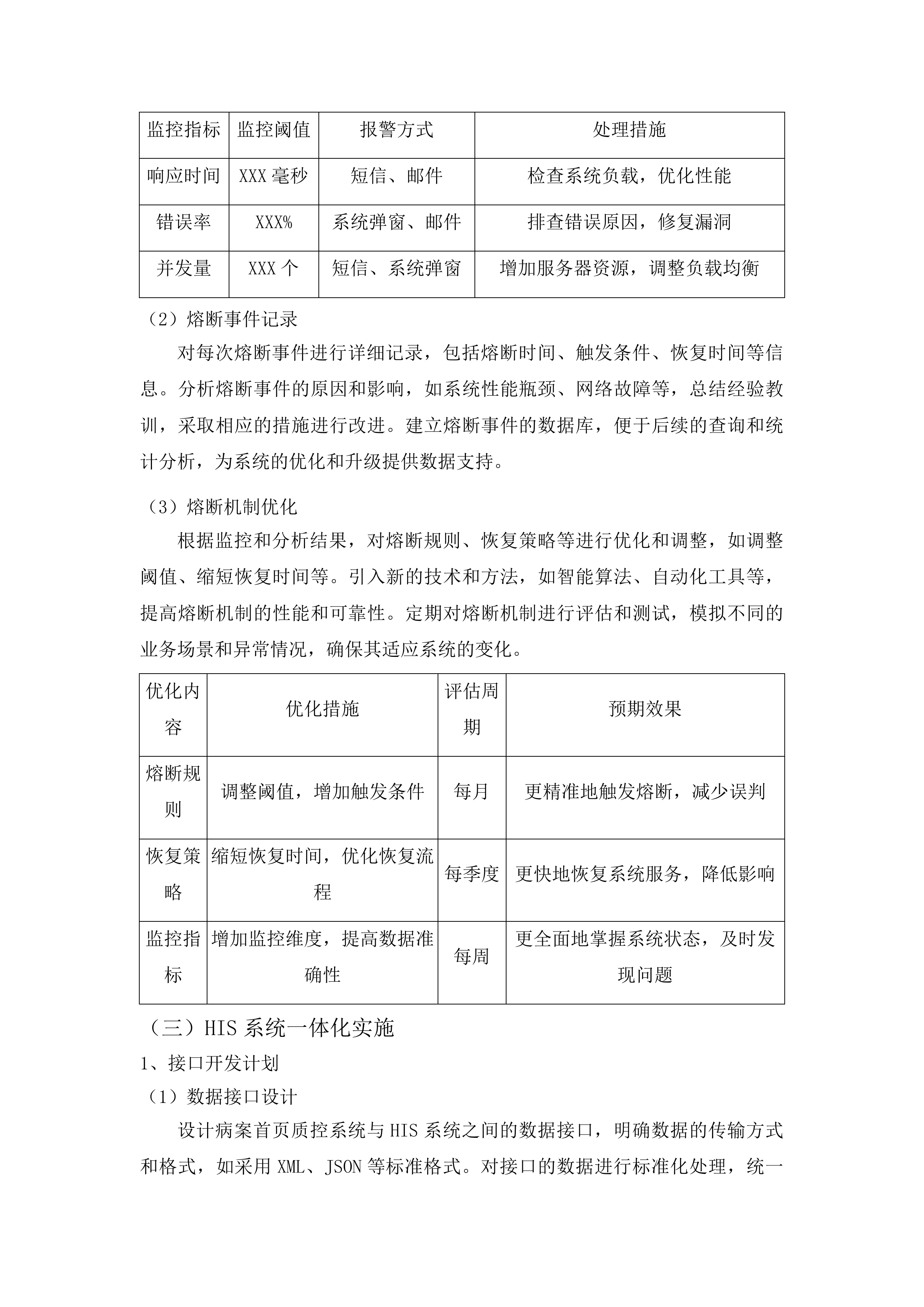
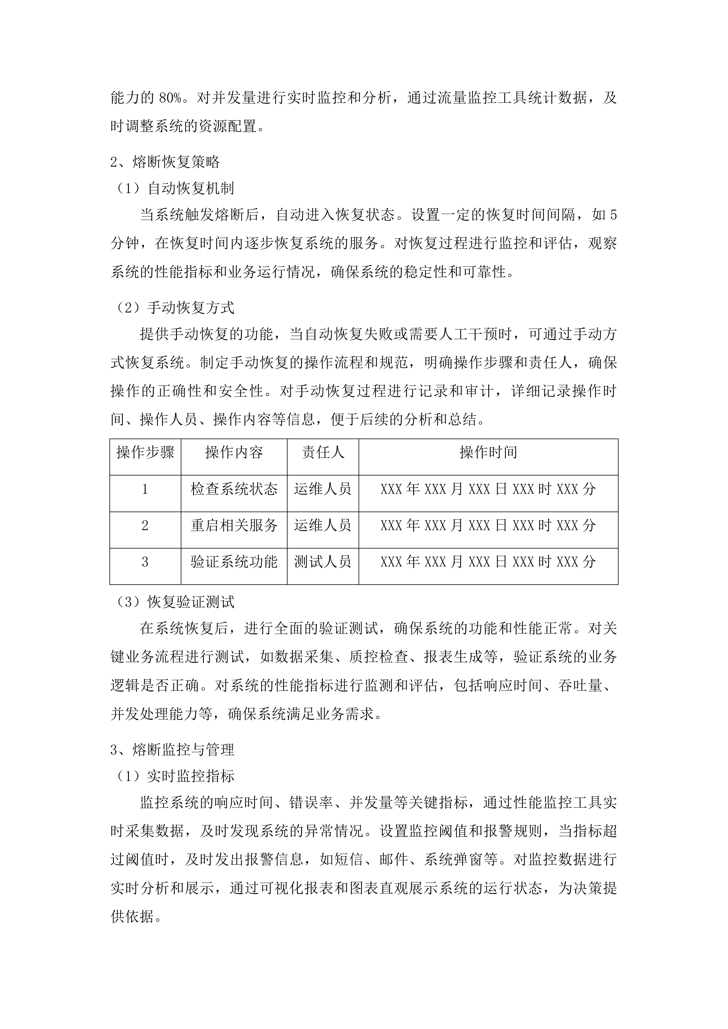
梅河口市中心医院肿瘤中心信息化建设一期采购项目投标方案 第一章 供货服务方案 6 第一节 供货计划制定 6 一、 病案首页质控系统供货安排 6 二、 病历内涵质控系统交付计划 17 三、 其他系统供货周期规划 32 第二节 系统集成与对接 38 一、 HIS系统接口开发 38 二、 集成平台对接实施 57 三、 数据中心融合方案 75 第三节 供货流程管理 82 一、 需求确认与采购管理 82 二、 仓储与运输管控 89 三、 现场安装调试流程 114 第四节 质量与合规保障 122 一、 软件系统质量控制 122 二、 技术文档交付规范 140 三、 行业标准执行检查 159 第五节 现场实施与部署 167 一、 服务器与数据库配置 167 二、 系统安装与网络调试 180 三、 数据迁移与权限配置 190 第六节 测试与验证机制 197 一、 功能测试方案 197 二、 性能与安全测试 214 三、 用户验收测试实施 222 第七节 供货进度控制 234 一、 项目里程碑设置 234 二、 进度跟踪与协调 253 三、 关键路径管理 268 第八节 供货风险应对 274 一、 技术风险防范 274 二、 外部风险控制 284 三、 应急资源调配 296 第二章 质量保证措施及承诺 304 第一节 质量控制流程 304 一、 需求分析质量控制 304 二、 系统设计质量把控 317 三、 开发测试质量管控 324 四、 部署上线质量保障 340 五、 验收交付质量确认 351 第二节 质量标准依据 363 一、 质量管理体系标准 363 二、 医疗行业建设规范 380 三、 项目验收标准依据 391 第三节 质量风险防控 399 一、 病案首页质控风险防控 399 二、 临床决策支持风险防范 413 三、 互联网医院运行保障 429 四、 系统稳定性保障措施 443 第四节 质量承诺机制 464 一、 功能性能指标承诺 464 二、 运维服务保障承诺 478 三、 质量问题处理承诺 494 第五节 质量改进措施 506 一、 用户反馈收集机制 506 二、 系统运行数据分析 525 三、 持续优化改进实施 538 四、 改进效果验证机制 551 第三章 培训方案 568 第一节 培训内容设计 568 一、 病案首页质控系统培训 568 二、 病历内涵质控系统培训 574 三、 医务管理系统培训 585 四、 临床决策支持系统培训 595 五、 运维管理系统培训 609 第二节 培训对象分类 619 一、 临床科室医护人员 619 二、 医务管理人员 627 三、 系统管理员 632 四、 IT运维人员 642 第三节 培训方式与安排 654 一、 现场实操培训 654 二、 线上视频教学 664 三、 分阶段培训计划 674 四、 培训材料支持 694 第四节 培训师资与保障 705 一、 培训讲师团队 705 二、 讲师资质要求 709 三、 培训资源保障 719 四、 培训反馈机制 731 第五节 培训成果评估 739 一、 理论知识考核 739 二、 实操技能评估 745 三、 培训效果分析 757 四、 培训档案管理 766 第四章 应急服务方案 774 第一节 应急响应机制 774 一、 全天候响应体系建设 774 二、 应急响应流程设计 792 第二节 应急预案制定 807 一、 核心系统专项预案 808 二、 应急处理流程规范 822 第三节 应急资源保障 834 一、 应急设备配置方案 834 二、 应急小组组建与演练 846 第四节 应急服务流程 858 一、 标准服务流程规范 858 二、 事件管理与复盘机制 872 第五节 服务时效承诺 886 一、 应急事件分级响应 886 二、 违约责任与保障措施 905 供货服务方案 供货计划制定 病案首页质控系统供货安排 跨平台应用部署规划 系统兼容性评估 操作系统调研 对医院内部使用的主流操作系统进行详细调研,涵盖Windows、Linux等常见系统,深入了解其版本、特点及使用情况。评估病案首页质控系统在不同操作系统上的运行稳定性和性能表现,包括系统响应时间、数据处理速度等指标。根据调研结果,确定系统支持的操作系统范围,并进行针对性的优化和测试,确保系统在各操作系统上都能稳定高效运行。 浏览器适配 测试病案首页质控系统在各种主流浏览器上的显示效果和功能完整性,如Chrome、Firefox、IE等。针对不同浏览器的特性,进行相应的代码调整和优化,确保系统在各浏览器上的一致性。提供浏览器兼容性说明文档,详细列出系统支持的浏览器版本及注意事项,指导医院工作人员选择合适的浏览器使用系统。 设备兼容性测试 在不同类型的设备上进行病案首页质控系统的测试,包括台式机、笔记本电脑、平板电脑等。评估系统在不同设备上的操作便捷性和响应速度,观察系统在不同屏幕尺寸和分辨率下的显示效果。根据测试结果,对系统进行优化,调整界面布局和交互方式,确保在各种设备上都能提供良好的用户体验。 设备类型 操作便捷性评估 响应速度评估 优化措施 台式机 操作流畅,菜单导航清晰 响应迅速,数据加载快 无需特殊优化 笔记本电脑 操作基本流畅,但部分功能按钮位置需调整 响应速度正常,但高并发时略有延迟 调整界面布局,优化数据加载逻辑 平板电脑 操作存在一定不便,部分功能显示不全 响应速度较慢,尤其是数据量大时 采用自适应布局,优化数据缓存策略 分布式部署策略 数据分布规划 分析病案首页数据的特点和访问模式,考虑数据的时效性、关联性等因素,确定数据的分布策略。将数据合理分布到不同的节点上,提高数据的访问效率和系统的性能。建立数据备份和恢复机制,定期对数据进行备份,并制定详细的恢复方案,确保数据的安全性和可靠性。 数据类型 分布节点 访问频率 备份策略 近期病案数据 活跃节点A 高 每日全量备份,实时增量备份 历史病案数据 存储节点B 低 每周全量备份 关键质控数据 核心节点C 高 每小时增量备份,每日全量备份 服务节点配置 根据系统的功能模块和业务流程,配置相应的服务节点,如数据处理节点、应用服务节点、存储节点等。对服务节点进行性能优化和负载均衡,通过调整硬件资源配置、优化软件算法等方式,确保系统的稳定运行。建立服务节点的监控和管理机制,实时监测节点的运行状态,及时发现和处理服务故障。 服务节点配置 服务节点类型 硬件配置 性能指标 监控内容 数据处理节点 多核CPU,大容量内存 数据处理速度、并发处理能力 CPU使用率、内存使用率、网络带宽 应用服务节点 高性能服务器,快速存储设备 响应时间、吞吐量 服务请求数、响应时间、错误率 存储节点 大容量磁盘阵列,冗余存储系统 数据存储容量、读写速度 磁盘使用率、读写IOPS 网络架构设计 设计合理的网络架构,采用分层网络拓扑结构,确保各节点之间的数据传输高效、稳定。采用防火墙、入侵检测等安全措施,设置访问控制策略,保障网络的安全性。对网络带宽进行评估和规划,根据系统的业务需求,合理分配带宽资源,确保系统能够满足高并发访问的要求。 部署时间安排 前期准备阶段 完成系统的开发和测试工作,进行全面的功能测试、性能测试和安全测试,确保系统的稳定性和功能完整性。准备好部署所需的服务器、存储设备等硬件资源,根据系统的性能要求和业务规模,选择合适的硬件配置。对医院的网络环境进行检查和优化,包括网络带宽、网络拓扑结构等,确保满足系统的部署要求。 准备工作内容 完成时间 责任人 检查要点 系统开发与测试 XXX年XXX月XXX日 开发团队 功能完整性、性能指标、安全漏洞 硬件资源准备 XXX年XXX月XXX日 运维团队 硬件配置、设备兼容性 网络环境检查与优化 XXX年XXX月XXX日 网络团队 网络带宽、拓扑结构、安全策略 系统部署阶段 按照分布式部署策略,将系统部署到各个节点上,进行服务器配置、软件安装、数据迁移等工作。进行系统的配置和初始化工作,包括数据库配置、系统参数设置等,确保系统正常运行。对部署结果进行检查和测试,包括功能测试、性能测试、安全测试等,及时发现和解决问题。 上线验收阶段 对系统进行全面的测试和评估,模拟各种业务场景,验证系统的功能和性能是否满足医院的业务需求。组织医院工作人员进行培训,包括系统操作培训、业务流程培训等,使其熟悉系统的操作和使用。完成系统的上线验收工作,提交验收报告,正式投入使用。 熔断机制配置方案 熔断规则设定 响应时间阈值 监测系统的响应时间,当响应时间超过设定的阈值时,触发熔断机制。根据系统的历史数据和业务需求,合理设置响应时间阈值,如平均响应时间的1.5倍。对响应时间进行实时监控和分析,通过性能监控工具收集数据,及时发现系统的性能问题。 错误率阈值 统计系统的错误率,当错误率超过设定的阈值时,触发熔断机制。分析错误产生的原因,如程序逻辑错误、数据异常等,采取相应的措施进行优化和改进。对错误率进行定期评估和调整,根据系统的运行情况动态调整阈值,确保系统的稳定性。 错误类型 错误率阈值 处理措施 评估周期 数据处理错误 1% 检查数据逻辑,优化算法 每周 系统连接错误 0.5% 检查网络配置,增加冗余连接 每日 业务逻辑错误 0.1% 审查业务流程,修复程序漏洞 每月 并发量阈值 监测系统的并发访问量,当并发量超过设定的阈值时,触发熔断机制。根据系统的硬件资源和性能指标,合理设置并发量阈值,如服务器最大并发处理能力的80%。对并发量进行实时监控和分析,通过流量监控工具统计数据,及时调整系统的资源配置。 熔断恢复策略 自动恢复机制 当系统触发熔断后,自动进入恢复状态。设置一定的恢复时间间隔,如5分钟,在恢复时间内逐步恢复系统的服务。对恢复过程进行监控和评估,观察系统的性能指标和业务运行情况,确保系统的稳定性和可靠性。 手动恢复方式 提供手动恢复的功能,当自动恢复失败或需要人工干预时,可通过手动方式恢复系统。制定手动恢复的操作流程和规范,明确操作步骤和责任人,确保操作的正确性和安全性。对手动恢复过程进行记录和审计,详细记录操作时间、操作人员、操作内容等信息,便于后续的分析和总结。 操作步骤 操作内容 责任人 操作时间 1 检查系统状态 运维人员 XXX年XXX月XXX日XXX时XXX分 2 重启相关服务 运维人员 XXX年XXX月XXX日XXX时XXX分 3 验证系统功能 测试人员 XXX年XXX月XXX日XXX时XXX分 恢复验证测试 在系统恢复后,进行全面的验证测试,确保系统的功能和性能正常。对关键业务流程进行测试,如数据采集、质控检查、报表生成等,验证系统的业务逻辑是否正确。对系统的性能指标进行监测和评估,包括响应时间、吞吐量、并发处理能力等,确保系统满足业务需求。 熔断监控与管理 实时监控指标 监控系统的响应时间、错误率、并发量等关键指标,通过性能监控工具实时采集数据,及时发现系统的异常情况。设置监控阈值和报警规则,当指标超过阈值时,及时发出报警信息,如短信、邮件、系统弹窗等。对监控数据进行实时分析和展示,通过可视化报表和图表直观展示系统的运行状态,为决策提供依据。 监控指标 监控阈值 报警方式 处理措施 响应时间 XXX毫秒 短信、邮件 检查系统负载,优化性能 错误率 XXX% 系统弹窗、邮件 排查错误原因,修复漏洞 并发量 XXX个 短信、系统弹窗 增加服务器资源,调整负载均衡 熔断事件记录 对每次熔断事件进行详细记录,包括熔断时间、触发条件、恢复时间等信息。分析熔断事件的原因和影响,如系统性能瓶颈、网络故障等,总结经验教训,采取相应的措施进行改进。建立熔断事件的数据库,便于后续的查询和统计分析,为系统的优化和升级提供数据支持。 熔断机制优化 根据监控和分析结果,对熔断规则、恢复策略等进行优化和调整,如调整阈值、缩短恢复时间等。引入新的技术和方法,如智能算法、自动化工具等,提高熔断机制的性能和可靠性。定期对熔断机制进行评估和测试,模拟不同的业务场景和异常情况,确保其适应系统的变化。 优化内容 优化措施 评估周期 预期效果 熔断规则 调整阈值,增加触发条件 每月 更精准地触发熔断,减少误判 恢复策略 缩短恢复时间,优化恢复流程 每季度 更快地恢复系统服务,降低影响 监控指标 增加监控维度,提高数据准确性 每周 更全面地掌握系统状态,及时发现问题 HIS系统一体化实施 接口开发计划 数据接口设计 设计病案首页质控系统与HIS系统之间的数据接口,明确数据的传输方式和格式,如采用XML、JSON等标准格式。对接口的数据进行标准化处理,统一数据编码、数据类型、数据长度等,确保数据的一致性和准确性。建立数据接口的文档和规范,详细描述接口的功能、参数、返回值等信息,便于开发和维护。 功能接口开发 根据系统的业务需求,开发相应的功能接口,实现病案首页质控系统与HIS系统的功能集成,如患者信息查询、医嘱信息同步等。对功能接口进行测试和验证,通过单元测试、集成测试等方式,确保接口的正确性和稳定性。提供功能接口的使用说明和示例代码,方便医院进行二次开发。 接口测试与优化 对开发完成的接口进行全面的测试,包括功能测试、性能测试、安全测试等,模拟各种业务场景和异常情况,验证接口的功能和性能。根据测试结果,对接口进行优化和调整,如优化算法、增加缓存机制等,提高接口的性能和稳定性。对接口的使用情况进行监控和分析,通过日志记录、性能监控等方式,及时发现和解决问题。 数据同步方案 实时同步策略 采用实时同步的方式,确保病案首页质控系统与HIS系统的数据始终保持一致。设置数据同步的触发条件和规则,当HIS系统的数据发生变化时,立即触发同步操作,将数据同步到病案首页质控系统。对实时同步的性能进行优化,通过优化网络传输、减少数据冗余等方式,减少数据同步的延迟。 定时同步机制 除了实时同步外,还设置定时同步的机制,确保数据的完整性和准确性。根据医院的业务需求,确定定时同步的时间间隔,如每天凌晨2点进行一次全量同步。对定时同步的结果进行检查和验证,通过数据比对、一致性检查等方式,及时发现和解决数据不一致的问题。 同步时间 同步内容 同步方式 验证方式 每天凌晨2点 全量数据 批量同步 数据比对、一致性检查 每小时 增量数据 实时同步 数据校验、日志检查 数据冲突处理 在数据同步过程中,可能会出现数据冲突的情况,需要制定相应的处理策略。分析数据冲突的原因和类型,如数据更新时间不一致、数据格式不兼容等,采取不同的处理方式,如覆盖、合并等。对数据冲突处理的结果进行记录和审计,详细记录冲突的发生时间、冲突数据、处理方式等信息,便于后续的分析和总结。 一体化测试与上线 集成测试内容 对病案首页质控系统与HIS系统的接口功能、数据同步、业务流程等进行全面的测试。模拟各种业务场景,如患者挂号、就诊、结算等,验证系统的兼容性和稳定性。对测试结果进行记录和分析,通过日志记录、测试报告等方式,及时发现和解决问题。 上线计划制定 制定详细的上线计划,明确上线的时间、步骤和责任人。对上线前的准备工作进行检查和确认,包括系统配置、数据迁移、人员培训等,确保系统具备上线条件。制定应急预案,应对上线过程中可能出现的问题,如系统故障、数据丢失等。 上线后维护与支持 对上线后的系统进行实时监控,通过性能监控工具、日志分析等方式,及时发现和解决系统的异常情况。建立用户反馈机制,通过在线反馈、电话咨询等方式,收集用户的意见和建议,对系统进行优化和改进。提供技术支持和培训服务,包括远程协助、现场培训等,确保医院工作人员能够熟练使用系统。 医保结算清单模块交付 模块功能开发 数据采集功能 开发数据采集功能,从病案首页质控系统和其他相关系统中采集医保结算所需的数据,如患者基本信息、诊断信息、治疗费用等。对采集的数据进行清洗和预处理,去除重复数据、纠正错误数据等,确保数据的准确性和完整性。提供数据采集的配置界面,方便医院根据实际情况进行调整,如设置采集时间间隔、选择采集数据源等。 清单生成功能 根据医保结算的规则和要求,开发清单生成功能,自动生成医保结算清单。对生成的清单进行审核和校验,检查清单的格式、内容是否符合医保部门的要求,确保清单的准确性和合规性。提供清单生成的模板和样式设置功能,满足不同医院的需求,如自定义清单表头、字体颜色等。 清单类型 生成规则 审核要点 模板设置 门诊结算清单 按就诊日期生成 费用明细、诊断代码 表头、字体、颜色 住院结算清单 按出院日期生成 住院天数、手术记录 排版、格式、样式 数据传输功能 开发数据传输功能,将生成的医保结算清单数据传输到医保部门指定的系统。采用安全可靠的传输协议,如HTTPS、FTP等,确保数据的安全性和完整性。对数据传输的过程进行监控和记录,详细记录传输时间、传输状态、传输数据量等信息,方便后续的查询和审计。 传输协议 传输方式 监控内容 审计方式 HTTPS 实时传输 传输时间、状态、数据量 日志查询、报表统计 FTP 批量传输 传输进度、错误信息 文件比对、数据校验 测试与验证 功能测试 对医保结算清单模块的各项功能进行详细的测试,验证功能的正确性和完整性。模拟各种业务场景,如不同类型的医保结算、多种数据来源等,检查模块的响应和处理能力。对测试过程中发现的问题进行记录和分析,通过缺陷管理工具记录问题的详细信息,及时进行修复。 性能测试 对医保结算清单模块的性能进行测试,包括数据采集速度、清单生成时间、数据传输效率等。根据医院的业务规模和数据量,评估模块的性能是否满足要求。对性能测试结果进行分析和优化,通过优化算法、调整配置等方式,提高模块的性能。 测试指标 测试环境 性能要求 优化措施 数据采集速度 高并发场景 每秒采集XXX条数据 优化数据库查询语句 清单生成时间 大数据量场景 在XXX分钟内生成清单 采用多线程处理 数据传输效率 网络不稳定场景 传输成功率达到XXX% 增加重试机制 医保部门验证 将开发完成的医保结算清单模块提交给医保部门进行验证和审核。根据医保部门的反馈意见,对模块进行修改和完善。确保模块满足医保结算的业务要求和相关政策法规,如医保报销比例、费用结算规则等。 验证内容 反馈意见 修改措施 验证结果 清单格式 表头顺序不符合要求 调整表头顺序 通过 费用计算 报销比例计算错误 修正报销算法 通过 数据准确性 部分数据与医保系统不一致 核对数据来源 通过 交付与培训 模块交付部署 将开发完成的医保结算清单模块部署到医院的服务器上,并进行配置和初始化。对部署结果进行检查和测试,包括功能测试、性能测试、安全测试等,确保模块能够正常运行。提供模块的安装和部署文档,详细描述安装步骤、配置参数、注意事项等,方便医院进行后续的维护和管理。 部署步骤 配置参数 测试内容 文档说明 服务器安装 IP地址、端口号 功能测试、性能测试 安装步骤、配置方法 软件配置 数据库连接、系统参数 安全测试、兼容性测试 参数说明、注意事项 用户培训方案 制定详细的用户培训方案,包括培训内容、培训方式、培训时间等。采用理论讲解和实际操作相结合的方式,使医院工作人员能够快速掌握模块的使用方法。提供培训资料和操作手册,如PPT课件、视频教程、操作指南等,方便医院工作人员进行学习和参考。 培训内容 培训方式 培训时间 培训资料 模块功能介绍 理论讲解 XXX年XXX月XXX日 PPT课件 操作流程演示 实际操作 XXX年XXX月XXX日 视频教程 常见问题解答 互动交流 XXX年XXX月XXX日 操作指南 技术支持与维护 建立技术支持团队,及时响应医院的技术咨询和问题反馈。对模块进行定期的维护和升级,包括系统漏洞修复、功能优化、性能提升等,确保模块的性能和安全性。提供远程协助和现场支持服务,如远程桌面控制、现场故障排除等,保障模块的正常运行。 病历内涵质控系统交付计划 医生端智能辅助功能实现 实时质控提醒设置 触发条件确定 对病历的各个关键环节进行详细梳理,明确如病历书写完成、提交审核等可能出现质量问题的节点。结合医院的严格质控标准和实际业务需求,精准设定具体的触发条件,保障提醒的准确性和有效性。同时,定期对触发条件进行全面评估和调整,以适应医院业务的动态变化和持续发展。 通过对病历书写流程的深入研究,了解每个环节的特点和可能出现的问题,从而确定关键节点。参考医院的历史病历数据和质控记录,分析常见的质量问题,以此为依据设定触发条件。随着医院业务的发展和医疗政策的变化,及时调整触发条件,确保提醒功能始终符合实际需求。 提醒方式选择 对小图标提醒、浮窗提醒等多种方式进行系统测试和比较,评估其在不同场景下的实际效果。根据医生的使用习惯和反馈,精心选择最适合的提醒方式,并进行个性化设置。确保提醒方式在不干扰医生正常工作的前提下,能够及时、清晰地传达信息。 在不同的工作场景下,如医生忙碌时、休息时等,测试各种提醒方式的效果。收集医生的意见和建议,了解他们对不同提醒方式的偏好。根据医生的工作特点和需求,对提醒方式进行个性化定制,提高提醒的有效性和用户体验。 频率强度调整 收集医生对提醒频率和强度的反馈意见,深入了解他们的感受和需求。根据反馈结果,对提醒的频率和强度进行合理调整,避免过度提醒给医生带来困扰。建立动态调整机制,根据业务的繁忙程度和实际情况,灵活调整提醒的频率和强度。 通过问卷调查、访谈等方式,收集医生对提醒频率和强度的看法。分析反馈数据,找出医生普遍认为合适的提醒频率和强度范围。根据医院的业务高峰和低谷期,自动调整提醒的频率和强度,提高提醒的合理性。 反馈意见 调整措施 调整后效果 提醒过于频繁 降低提醒频率 减少医生困扰 提醒强度过大 减弱提醒强度 避免干扰医生工作 提醒不及时 增加提醒频率 确保及时传达信息 提醒不明显 增强提醒强度 提高提醒的可见性 病历评分与等级展示 评分标准制定 组织医院的权威专家和专业管理人员,共同制定科学合理的病历评分标准。参考国家和行业的相关标准和规范,结合医院的实际情况,对评分标准进行细致的细化和完善。定期对评分标准进行全面评估和更新,以适应医疗业务的不断发展和变化。 邀请医院各科室的专家和管理人员参与评分标准的制定,确保标准的专业性和实用性。研究国家和行业的最新标准和规范,将其融入到医院的评分标准中。根据医院的病历质量情况和业务需求,及时调整评分标准,保证评分的公正性和准确性。 计算算法开发 根据评分标准,精心开发相应的计算算法,确保算法能够准确地计算病历的评分。对算法进行多次严格的测试和验证,确保评分结果的稳定性和可靠性。建立算法优化机制,根据实际使用情况和反馈意见,对算法进行持续的优化和改进。 分析评分标准的各项指标和权重,设计合理的计算算法。使用大量的历史病历数据对算法进行测试,检查评分结果的准确性和一致性。收集医生和管理人员的反馈意见,发现算法存在的问题并及时进行优化。 等级展示设计 设计简洁明了的等级展示界面,采用直观的图表和颜色区分不同的等级。提供详细的评分说明和解释,帮助医生理解评分结果和等级含义。支持医生对评分结果进行查询和追溯,方便他们了解病历的质量情况。 选择合适的图表类型和颜色方案,使等级展示更加直观和易于理解。编写详细的评分说明文档,解释每个等级的含义和评分标准。开发查询和追溯功能,让医生能够查看病历的历史评分和详细信息。 质控明细查看与申诉 查询功能构建 开发功能强大的质控明细查询模块,支持医生根据病历编号、时间等条件进行灵活查询。对查询结果进行详细展示,包括质控点、问题描述、扣分情况等信息。优化查询性能,确保医生能够快速获取所需的信息。 采用先进的数据库技术和查询算法,提高查询的效率和准确性。设计清晰的查询界面,方便医生输入查询条件。对查询结果进行合理的排版和展示,突出关键信息。 查询条件 查询结果展示 性能优化措施 病历编号 质控点、问题描述、扣分情况 建立索引 时间范围 相关病历的质控明细 优化查询语句 患者信息 对应病历的详细情况 缓存查询结果 申诉渠道设置 建立便捷的线上申诉渠道,如申诉按钮、申诉表单等,方便医生提交申诉。明确申诉流程和要求,告知医生需要提供的材料和申诉的时间限制。对申诉信息进行分类和整理,确保申诉能够得到及时处理。 在医生端界面设置明显的申诉按钮,引导医生进行申诉。制定详细的申诉流程说明,让医生清楚了解申诉的步骤和要求。安排专人负责处理申诉信息,提高处理效率。 结果反馈处理 建立高效的申诉结果反馈机制,及时将处理结果通知医生。对申诉结果进行详细解释和说明,让医生了解处理的依据和过程。根据申诉结果,对相关的质控信息进行调整和更新。 通过短信、邮件或系统消息等方式,及时将申诉结果通知医生。编写详细的反馈说明文档,解释处理结果的原因和依据。对申诉涉及的病历质控信息进行修改和更新,保证数据的准确性。 病历审核端任务流程设计 病历查询功能优化 查询条件扩展 对常见的查询需求进行广泛调研和深入分析,确定需要增加的查询条件。开发相应的查询功能模块,实现按病历类型、时间范围、患者信息等条件进行精准查询。对查询条件进行合理分类和组织,方便医生使用。 通过与医生和管理人员的沟通交流,了解他们在查询病历时的实际需求。根据需求分析结果,增加如病历类型、时间范围、患者信息等查询条件。将查询条件进行分类,如按病历属性、时间、患者等,使查询界面更加清晰和易用。 结果展示优化 设计简洁明了的查询结果展示界面,采用表格、列表等形式展示信息。对重要信息进行突出显示,如病历状态、审核意见等。提供详细信息查看功能,支持医生对病历进行深入了解。 选择合适的展示形式,如表格、列表等,使查询结果更加清晰和有条理。使用不同的颜色、字体或图标等方式,突出显示重要信息。开发详细信息查看功能,让医生能够查看病历的详细内容和审核意见。 响应速度提升 对查询系统进行全面的性能优化,采用缓存技术、数据库优化等手段提高查询速度。对服务器进行升级和扩容,确保系统能够处理大量的查询请求。定期对系统进行监测和维护,及时发现和解决性能问题。 使用缓存技术,将常用的查询结果缓存起来,减少数据库的访问次数。对数据库进行优化,如创建索引、优化查询语句等,提高查询效率。定期对服务器进行性能监测,及时发现并解决性能瓶颈问题。 评价任务管理细化 分配规则确定 对审核人员的专业背景、工作经验和工作量进行全面评估和深入分析。根据评估结果,制定科学合理的评价任务分配规则,确保任务分配的公平性和合理性。定期对分配规则进行调整和优化,以适应业务的变化和发展。 收集审核人员的专业背景、工作经验和历史工作量等信息,建立评估模型。根据评估结果,将评价任务分配给最合适的审核人员。随着医院业务的发展和审核人员的变化,及时调整分配规则,保证任务分配的有效性。 审核人员 专业背景 工作经验 工作量 分配任务数量 审核人员A 内科专业 5年 适中 适量 审核人员B 外科专业 3年 较少 较多 审核人员C 妇产科专业 7年 较多 较少 优先级与时间设置 根据病历的重要性和紧急程度,合理设置评价任务的优先级。为每个任务设定合理的截止时间,确保任务能够按时完成。对优先级和截止时间进行动态调整,根据实际情况进行灵活处理。 分析病历的病情严重程度、治疗情况等因素,确定任务的优先级。考虑审核人员的工作量和任务难度,为每个任务设定合适的截止时间。当出现紧急情况或任务变化时,及时调整优先级和截止时间。 进度跟踪机制 开发先进的任务进度跟踪系统,实时记录任务的完成情况和审核人员的操作记录。提供任务进度查询功能,让管理人员能够随时了解任务的进展。对任务进度进行监控和预警,及时发现和解决任务延误的问题。 使用数据库和日志记录技术,记录任务的开始时间、完成时间、审核人员的操作等信息。开发任务进度查询界面,让管理人员能够方便地查看任务的进展情况。设置预警规则,当任务出现延误时,及时通知相关人员。 审核意见反馈交互 反馈渠道建立 开发便捷的线上反馈渠道,如消息系统、评论功能等,支持审核人员与医生进行高效沟通。提供多种反馈方式,如文字、语音、图片等,方便审核人员表达意见。对反馈渠道进行严格的测试和优化,确保其稳定性和可靠性。 采用先进的即时通讯技术,开发消息系统和评论功能。支持审核人员使用文字、语音、图片等多种方式反馈意见。对反馈渠道进行压力测试和兼容性测试,确保其在各种情况下都能正常使用。 意见格式规范 制定审核意见反馈的标准格式和详细模板,明确需要包含的信息和内容要求。对审核人员进行专业培训,使其了解反馈意见的格式和规范。对反馈意见进行严格审核和整理,确保信息的准确和完整。 根据医院的管理要求和审核流程,制定审核意见反馈的格式和模板。组织审核人员参加培训,学习反馈意见的规范和要求。安排专人对反馈意见进行审核和整理,去除无用信息,保证信息的质量。 实时推送查看 开发反馈意见实时推送功能,确保医生能够及时收到审核意见。提供反馈意见查看功能,支持医生对意见进行详细查看和回复。对推送和查看功能进行优化,提高沟通的效率和效果。 使用消息推送技术,将审核意见实时推送给医生。开发反馈意见查看界面,让医生能够方便地查看和回复意见。优化推送和查看功能的性能,减少响应时间,提高沟通效率。 统计分析端数据可视化配置 工作台信息展示优化 关键信息确定 对医院的业务需求和管理目标进行深入分析,确定工作台需要展示的关键信息。与相关部门和人员进行充分沟通和确认,确保关键信息的准确性和实用性。定期对关键信息进行评估和调整,以适应业务的变化和发展。 工作台信息展示 与医院的管理层、科室主任等人员进行沟通,了解他们对工作台信息的需求。分析医院的业务数据和管理指标,确定关键信息的范围和内容。根据业务的发展和变化,及时调整关键信息,保证信息的有效性。 图表类型选择 根据不同的信息类型和展示需求,精心选择合适的可视化图表类型。对常见的图表类型进行系统测试和比较,评估其在展示效果和可读性方面的优劣。结合用户的反馈和建议,选择最适合的图表类型进行展示。 分析不同信息类型的特点,如数据的分布、趋势等,选择合适的图表类型。对柱状图、折线图、饼图等常见图表类型进行测试,比较它们的展示效果和可读性。收集用户的反馈意见,根据用户的喜好和需求,选择最适合的图表类型。 界面布局优化 设计简洁美观的展示界面布局,合理安排图表和信息的位置。对界面的颜色、字体、图标等进行统一设计,提高界面的整体风格和协调性。进行用户体验测试,根据测试结果对界面布局进行优化和改进。 遵循界面设计的原则,如简洁性、易用性等,设计界面布局。选择合适的颜色、字体和图标,使界面更加美观和舒适。邀请用户参与体验测试,收集用户的反馈意见,对界面布局进行调整和优化。 整体分析数据呈现 数据收集整理 确定需要收集的数据范围和来源,制定详细的数据收集计划。开发高效的数据收集工具和系统,确保数据的准确和完整。对收集到的数据进行清洗和预处理,去除无效数据和错误信息。 分析医院的业务流程和管理需求,确定需要收集的数据范围和来源。选择合适的数据收集工具和技术,如数据库接口、数据采集器等,开发数据收集系统。使用数据清洗和预处理算法,去除重复数据、错误数据和缺失数据。 数据分析挖掘 选择合适的数据分析方法和工具,如统计分析、机器学习等。对数据进行深入挖掘和分析,发现数据中的规律和趋势。对分析结果进行验证和评估,确保其可靠性和有效性。 根据数据的特点和分析目标,选择合适的数据分析方法和工具。使用统计分析软件和机器学习算法,对数据进行挖掘和分析。通过对比分析、交叉验证等方法,验证分析结果的可靠性和有效性。 结果可视化呈现 根据分析结果,选择合适的可视化方式进行呈现,如报表、图表、地图等。设计清晰直观的可视化界面,方便用户理解和查看。提供交互功能,支持用户对可视化结果进行操作和分析。 根据分析结果的类型和特点,选择合适的可视化方式。使用可视化工具和技术,设计清晰直观的可视化界面。开发交互功能,如数据筛选、排序、钻取等,让用户能够深入分析可视化结果。 运行质控分析展示 指标维度定义 对运行质控的关键环节和要素进行全面分析,确定需要关注的指标和维度。结合医院的业务流程和管理要求,制定合理的指标和维度体系。对指标和维度进行定期评估和调整,以适应业务的变化和发展。 分析运行质控的各个环节,如病历书写、审核、归档等,确定关键指标和维度。与医院的管理人员和业务人员进行沟通,了解他们对指标和维度的需求。根据业务的变化和发展,及时调整指标和维度体系,保证其有效性。 可视化图表设计 根据指标和维度的特点,选择合适的可视化图表类型进行展示。设计图表的样式和布局,确保信息的清晰和直观。提供图表的交互功能,支持用户对数据进行深入分析和查看。 分析指标和维度的数据类型和分布特点,选择合适的可视化图表类型。设计图表的颜色、字体、标签等样式,使图表更加美观和易读。开发图表的交互功能,如数据筛选、缩放、提示等,让用户能够深入分析数据。 预警机制设置 确定预警的阈值和规则,根据指标的历史数据和经验进行设定。开发预警系统,实现对异常情况的实时监测和预警。设置预警的方式和渠道,如短信、邮件、系统消息等,确保相关人员能够及时收到预警信息。 分析指标的历史数据和业务经验,确定预警的阈值和规则。使用实时监测技术和数据分析算法,开发预警系统。选择合适的预警方式和渠道,如短信、邮件、系统消息等,确保预警信息能够及时传达给相关人员。 质控点规则引擎开发 形式质控规则制定 要求梳理转化 对病历的格式规范、字体字号、排版要求等进行细致梳理。将这些要求转化为具体的规则表达式,使用规则引擎能够识别的语言和语法。对规则表达式进行严格审核和确认,确保其符合实际业务需求。 收集医院的病历格式规范、字体字号标准、排版要求等文档,进行详细梳理。将这些要求转化为规则引擎能够理解的表达式,如条件语句、逻辑运算符等。邀请医院的管理人员和业务人员对规则表达式进行审核,确保其符合实际业务需求。 规则表达式编写 根据梳理好的规则要求,使用规则引擎的开发工具编写规则表达式。对规则表达式进行逻辑验证和调试,确保其能够准确判断病历的形式是否符合要求。对规则表达式进行优化和改进,提高其执行效率和性能。 使用规则引擎的开发工具,如规则编辑器、脚本语言等,编写规则表达式。通过逻辑推理和测试用例,验证规则表达式的准确性和有效性。对规则表达式进行优化,如简化逻辑、减少计算量等,提高其执行效率。 测试验证优化 使用大量的病历数据对规则进行全面测试和严格验证,检查规则的准确性和有效性。收集测试过程中的反馈意见,对规则进行调整和优化。定期对规则进行维护和更新,以适应病历形式要求的变化。 准备大量的病历数据,包括不同类型、不同格式的病历,对规则进行测试。收集医生和管理人员的反馈意见,分析规则存在的问题和不足之处。根据反馈意见,对规则进行调整和优化,提高规则的准确性和有效性。 测试数据类型 测试结果 反馈意见 调整措施 正常病历 通过 无 无 格式错误病历 未通过 规则判断不准确 调整规则表达式 特殊格式病历 未通过 规则不适用 增加特殊规则 内涵质控规则建立 要素分析构建 对病历的内涵质量要素进行深入分析,包括诊断准确性、治疗合理性、病情描述完整性等。根据分析结果,构建内涵质控规则体系,明确规则的适用范围和条件。对规则体系进行全面审核和评估,确保其全面性和合理性。 邀请医院各科室的专家和管理人员参与内涵质量要素的分析,确定关键要素和评估标准。根据分析结果,构建内涵质控规则体系,包括规则的名称、内容、适用范围等。组织专家对规则体系进行审核和评估,确保其全面性和合理性。 内涵质量要素 规则内容 适用范围 评估标准 诊断准确性 诊断与症状、检查结果相符 所有病历 符合率 治疗合理性 治疗方案符合病情和指南 治疗病历 合理性评分 病情描述完整性 病情描述详细、准确 所有病历 完整性评分 规则体系完善 不断收集和整理临床经验和专家意见,对内涵质控规则进行补充和完善。对规则体系进行分类和组织,方便规则的管理和维护。对规则体系进行版本控制,记录规则的修改和更新历史。 定期收集临床医生的经验和专家的意见,对内涵质控规则进行补充和完善。将规则体系按照不同的要素和类型进行分类,如诊断规则、治疗规则等,方便管理和维护。使用版本控制工具,记录规则的修改和更新历史,方便追溯和审计。 优化提高水平 使用实际的病历数据对内涵质控规则进行全面测试和严格验证,发现规则存在的问题和不足。根据测试结果,对规则进行优化和改进,提高内涵质控的准确性和有效性。定期对规则进行评估和调整,以适应医疗业务的发展和变化。 选取大量的实际病历数据,对内涵质控规则进行测试和验证。分析测试结果,找出规则存在的问题和不足之处,如规则不准确、不适用等。根据问题分析结果,对规则进行优化和改进,提高规则的准确性和有效性。 测试数据类型 测试结果 问题分析 优化措施 正常病历 通过 无 无 诊断错误病历 未通过 规则判断不准确 调整规则表达式 治疗不合理病历 未通过 规则不适用 增加特殊规则 规则引擎集成测试 系统集成对接 按照规则引擎和病历内涵质控系统的接口规范,进行系统集成和对接。对集成后的系统进行联调测试,确保规则引擎能够正常调用和执行规则。对集成过程中出现的问题进行及时解决,确保系统的稳定性和兼容性。 研究规则引擎和病历内涵质控系统的接口文档,了解接口规范和要求。使用接口开发工具和技术,进行系统集成和对接。对集成后的系统进行联调测试,检查规则引擎的调用和执行情况。及时解决集成过程中出现的问题,如接口不兼容、数据传输错误等。 全面测试开展 制定详细的测试计划,包括功能测试、性能测试、安全测试等。使用各种测试工具和方法,对规则引擎进行全面的测试。对测试过程中的问题进行记录和分析,及时反馈给开发团队。 根据规则引擎的功能和特点,制定详细的测试计划,明确测试的目标、范围和方法。使用测试工具和框架,如自动化测试工具、性能测试工具等,对规则引擎进行全面测试。记录测试过程中的问题和缺陷,分析问题的原因和影响。及时将问题反馈给开发团队,以便进行修复和优化。 优化调整稳定 根据测试结果,对规则引擎进行优化和调整,解决发现的问题和缺陷。对优化后的规则引擎进行再次测试,确保其性能和稳定性得到提升。建立规则引擎的监控和维护机制,及时发现和处理运行过程中的异常情况。 分析测试结果,找出规则引擎存在的问题和缺陷,如性能瓶颈、功能错误等。针对问题和缺陷,对规则引擎进行优化和调整,如代码优化、算法改进等。对优化后的规则引擎进行再次测试,验证性能和稳定性是否得到提升。建立规则引擎的监控和维护机制,实时监测规则引擎的运行状态,及时发现和处理异常情况。 罕见病风险预警模块部署 数据筛选功能实现 筛选条件确定 与医学专家进行深入沟通和讨论,确定与罕见病相关的关键数据和特征。根据这些关键数据和特征,制定数据筛选的条件和范围。对筛选条件进行定期评估和调整,以适应医学研究的发展和变化。 邀请医院的医学专家和罕见病研究人员参与讨论,确定与罕见病相关的关键数据和特征,如症状、基因检测结果等。根据这些关键数据和特征,制定数据筛选的条件和范围,如症状出现频率、基因变异类型等。定期关注医学研究的最新进展,对筛选条件进行评估和调整,确保筛选的准确性和有效性。 筛选算法开发 根据筛选条件,开发相应的数据筛选算法,使用合适的技术和工具。对算法进行优化和改进,提高筛选的效率和准确性。对算法进行测试和验证,确保其能够在实际应用中正常运行。 根据筛选条件,选择合适的算法和技术,如机器学习算法、数据挖掘技术等,开发数据筛选算法。对算法进行优化和改进,如调整参数、优化模型等,提高筛选的效率和准确性。使用实际的病历数据对算法进行测试和验证,确保算法能够在实际应用中正常运行。 结果验证审核 对筛选出的结果进行人工验证和严格审核,确保数据的准确性和可靠性。建立审核机制和流程,明确审核的标准和要求。对审核过程中发现的问题进行及时处理和修正。 安排专业的医学人员对筛选出的结果进行人工验证和审核,确保数据的准确性和可靠性。建立审核机制和流程,明确审核的标准和要求,如审核人员的资质、审核的步骤等。对审核过程中发现的问题进行及时处理和修正,如数据错误、判断不准确等。 风险预警规则设置 规则阈值制定 参考医学研究和临床经验,制定风险预警的规则和阈值。根据患者的症状、病史、基因检测结果等因素,对患者的风险程度进行分级。对规则和阈值进行测试和验证,确保其能够准确地预警罕见病风险。 研究医学研究的最新成果和临床经验,制定风险预警的规则和阈值。根据患者的症状、病史、基因检测结果等因素,将患者的风险程度分为不同的等级,如低风险、中风险、高风险等。使用实际的病历数据对规则和阈值进行测试和验证,确保其能够准确地预警罕见病风险。 风险等级 症状表现 病史情况 基因检测结果 预警规则 阈值 低风险 轻微症状 无相关病史 无明显异常 定期监测 XXX 中风险 中度症状 有相关病史 有一定异常 加强监测 XXX 高风险 严重症状 有家族病史 有明显异常 立即预警 XXX 预警方式设置 选择合适的预警方式和渠道,如短信、邮件、系统消息等。设置预警的时间和频率,确保相关人员能够及时收到预警信息。对预警方式和渠道进行测试和优化,提高预警的效果和效率。 根据医院的实际情况和相关人员的需求,选择合适的预警方式和渠道,如短信、邮件、系统消息等。设置预警的时间和频率,如每天一次、每周一次等,确保相关人员能够及时收到预警信息。对预警方式和渠道进行测试和优化,如调整短信内容、优化邮件格式等,提高预警的效果和效率。 规则评估调整 定期对风险预警规则进行全面评估和深入分析,根据实际应用情况和反馈意见进行调整。对调整后的规则进行再次测试和验证,确保其有效性和可靠性。建立规则更新机制,及时将最新的医学研究成果和临床经验融入到预警规则中。 定期收集实际应用中的数据和反馈意见,对风险预警规则进行评估和分析。根据评估和分析结果,对规则进行调整和优化,如修改阈值、增加规则等。对调整后的规则进行再次测试和验证,确保其有效性和可靠性。 模块部署与测试 部署环境选择 根据模块的性能要求和业务需求,选择合适的服务器和环境进行部署。对服务器的硬件配置、软件环境等进行评估和优化,确保其能够满足模块的运行要求。建立服务器的监控和维护机制,及时发现和处理运行过程中的问题。 分析模块的性能要求和业务需求,如处理能力、存储容量等,选择合适的服务器和环境。对服务器的硬件配置、软件环境等进行评估和优化,如升级硬件、安装软件等,确保服务器能够满足模块的运行要求。建立服务器的监控和维护机制,实时监测服务器的运行状态,及时发现和处理运行过程中的问题。 全面测试开展 制定详细的测试计划,包括功能测试、性能测试、安全测试等。使用各种测试工具和方法,对模块进行全面的测试。对测试过程中的问题进行记录和分析,及时反馈给开发团队。 根据模块的功能和特点,制定详细的测试计划,明确测试的目标、范围和方法。使用测试工具和框架,如自动化测试工具、性能测试工具等,对模块进行全面测试。记录测试过程中的问题和缺陷,分析问题的原因和影响。及时将问题反馈给开发团队,以便进行修复和优化。 优化调整稳定 根据测试结果,对模块进行优化和调整,解决发现的问题和缺陷。对优化后的模块进行再次测试,确保其性能和稳定性得到提升。建立模块的监控和维护机制,及时发现和处理运行过程中的异常情况。 分析测试结果,找出模块存在的问题和缺陷,如性能瓶颈、功能错误等。针对问题和缺陷,对模块进行优化和调整,如代码优化、算法改进等。对优化后的模块进行再次测试,验证性能和稳定性是否得到提升。建立模块的监控和维护机制,实时监测模块的运行状态,及时发现和处理异常情况。 其他系统供货周期规划 医务管理系统交付节点 系统设计完成节点 1)开展全面的需求调研工作,与医院的医务科、信息科等相关部门进行深入沟通,详细了解医院的业务流程、管理模式以及对医务管理系统的具体功能需求,形成详细的需求调研报告。 需求调研 2)依据需求调研的结果,进行系统架构设计,确定系统的整体框架,包括各个功能模块的划分、模块之间的交互关系以及系统的技术架构选型,确保系统具有良好的可扩展性和稳定性。 3)完成数据库设计,根据系统的功能需求和业务流程,规划合理的数据结构和存储方式,设计数据库表结构、数据关系以及数据访问接口,保证数据的高效存储和快速查询。 4)提交系统设计文档,涵盖功能设计说明书、界面设计原型、数据库设计文档等,供医院相关部门进行审核,根据审核意见及时进行修改和完善。 开发与测试阶段节点 1)按照设计文档进行系统开发,组织专业的开发团队编写代码,并进行严格的单元测试,确保每个功能模块的正确性和稳定性,同时采用代码审查等方式保证代码质量。 2)开展集成测试,将各个开发完成的模块进行集成,测试模块之间的兼容性和协同工作能力,及时发现并解决模块之间的接口问题和数据交互问题。 3)进行压力测试,模拟高并发的业务场景,评估系统在大量用户同时访问和操作时的性能表现,如响应时间、吞吐量等,针对性能瓶颈进行优化。 4)进行安全测试,采用专业的安全检测工具和方法,检查系统的安全性,包括数据加密、用户认证、访问控制等方面,防止数据泄露和非法访问,确保系统符合相关安全标准。 上线部署与验收节点 1)将系统部署到医院的生产环境中,进行上线前的最后检查,包括服务器配置检查、数据库连接检查、系统功能完整性检查等,确保系统能够正常运行。 系统部署 2)对医院的医务管理人员、医师等相关人员进行操作培训,通过理论讲解、实际操作演示等方式,使其熟悉系统的使用方法和业务流程,提高用户的操作技能和使用效率。 用户培训 3)开展用户测试,邀请医院的实际用户对系统进行全面测试,收集用户反馈意见,针对用户提出的问题和建议,对系统进行优化和调整,提升用户体验。 4)完成系统验收工作,按照合同要求和相关标准,提交验收报告,组织医院相关部门进行验收,确保系统满足医院的业务需求和管理要求。 临床决策支持系统排期 知识库构建排期 1)广泛收集医学知识资料,涵盖疾病诊断标准、治疗方案指南、用药规范、临床路径等多个方面,与医学专业机构、专家进行合作,确保知识资料的权威性和准确性。 2)对收集到的知识资料进行系统的整理和分类,按照疾病种类、医学专业领域等维度建立知识库的框架结构,明确各个知识模块的划分和关联关系。 3)将整理好的知识录入到知识库中,并组织医学专家进行审核和验证,确保知识的正确性和适用性,同时建立知识审核机制,保证知识的质量。 4)制定知识库的定期更新计划,根据医学研究的最新进展和临床实践的反馈,及时对知识库进行更新和维护,确保知识的准确性和及时性,为临床决策提供可靠的支持。 系统开发与集成排期 1)进行系统开发,采用先进的软件开发技术和架构,实现知识库与医院的临床信息系统的集成,确保临床数据能够实时、准确地传输到决策支持系统中。 2)开发智能推理引擎,运用人工智能算法和医学知识模型,根据患者的临床信息进行分析和推理,为医生提供个性化的决策支持建议,如诊断建议、治疗方案推荐等。 3)进行全面的系统测试,包括功能测试、性能测试、安全测试、兼容性测试等,确保系统的各项功能正常运行,性能满足临床需求,数据安全可靠。 4)与医院的现有系统,如HIS系统、电子病历系统等进行对接和联调,进行数据接口开发和数据格式转换,确保数据的流通和共享,实现系统之间的无缝集成。 上线与优化排期 1)将系统上线到医院的临床环境中,开始试运行,选择部分科室或病种进行试点应用,收集实际运行数据和用户反馈。 2)根据用户反馈意见,对系统进行优化和改进,如调整推理规则、优化界面设计、提高系统响应速度等,提升系统的易用性和实用性。 3)建立系统性能监控机制,对系统的运行状态、响应时间、资源占用等指标进行实时监控和评估,及时发现并解决系统运行过程中出现的问题,确保系统的稳定运行。 4)根据医院的业务需求变化和医学知识的更新,制定系统持续升级计划,定期对系统进行功能扩展和性能提升,保证系统始终能够为临床决策提供有效的支持。 阶段 时间范围 主要工作内容 预期成果 上线准备 第1-2周 完成系统部署、数据迁移、用户培训等工作 系统具备上线运行条件 试运行 第3-4周 在部分科室进行试点应用,收集用户反馈 发现系统存在的问题和不足 优化改进 ...
梅河口市中心医院肿瘤中心信息化建设一期采购项目投标方案.docx
下载提示

1.本文档仅提供部分内容试读;

2.支付并下载文件,享受无限制查看;

3.本网站所提供的标准文本仅供个人学习、研究之用,未经授权,严禁复制、发行、汇编、翻译或网络传播等,侵权必究;

4.左侧添加客服微信获取帮助;

5.本文为word版本,可以直接复制编辑使用。


这个人很懒,什么都没留下
未认证用户 查看用户
该文档于 上传
推荐文档
×
精品标书制作
百人专家团队
擅长领域:
工程标 服务标 采购标
16852
已服务主
2892
中标量
1765
平台标师
扫码添加客服
客服二维码
咨询热线:192 3288 5147
公众号
微信客服
客服